Sign in to use this feature.

Years

Between: -

Subjects

remove_circle_outline
remove_circle_outline
remove_circle_outline
remove_circle_outline
remove_circle_outline
remove_circle_outline

Journals

Article Types

Countries / Regions

Search Results (12)

Search Parameters:
Keywords = α-hederin

Order results
Result details
Results per page
Select all
Export citation of selected articles as:
16 pages, 8898 KB  
Article
Carrier-Free Supramolecular Hydrogel Self-Assembled from Triterpenoid Saponins from Traditional Chinese Medicine: Preparation, Characterization, and Evaluation of Anti-Inflammatory Activity
by Qiongxue Huang, Mingzhen Liu, Tingting Ye, Dandan Mo, Haifeng Wu, Guoxu Ma and Xiaolei Zhou
Gels 2026, 12(1), 52; https://doi.org/10.3390/gels12010052 - 2 Jan 2026
Viewed by 381
Abstract
Inflammation is the body’s natural immune response to invasion by foreign pathogens and is closely linked to many diseases. Chronic inflammation, if not properly controlled, can pose serious health risks and even threaten life. Currently, the main anti-inflammatory drugs are classified into steroidal [...] Read more.
Inflammation is the body’s natural immune response to invasion by foreign pathogens and is closely linked to many diseases. Chronic inflammation, if not properly controlled, can pose serious health risks and even threaten life. Currently, the main anti-inflammatory drugs are classified into steroidal and non-steroidal anti-inflammatory drugs, but both have significant side effects that limit their clinical applications. α-Hederin, a pentacyclic triterpenoid saponin, is derived from various plants, including Pulsatilla chinensis, Hedera helix, and Nigella sativa. It has been reported that α-hederin can be used to treat both acute and chronic inflammatory diseases. However, it has poor water solubility and low bioavailability. This study shows that α-hederin can directly self-assemble into a hydrogel through hydrogen bonds and van der Waals forces, called He-Gel. The mechanical properties of He-Gel were further characterized using rheological and microrheological methods. Its self-assembly mechanism was comprehensively elucidated through a combination of spectroscopic analyses and computational chemistry. Furthermore, in vitro experiments showed that He-Gel exhibits lower cytotoxicity and more excellent anti-inflammatory activity compared to free α-hederin. In conclusion, this research provides a solution for the further development of α-hederin. Unlike conventional approaches that rely on polymers as drug carriers, this preparation method is both green and economical. More importantly, it highlights that direct self-assembly of natural small molecules represents a promising strategy for anti-inflammatory therapy. Full article
(This article belongs to the Section Gel Analysis and Characterization)
Show Figures

Figure 1

13 pages, 968 KB  
Article
Simultaneous Component Analysis of Akebia quinata Seeds (Lardizabalaceae) by Ultra-Performance Liquid Chromatography–Tandem Mass Spectrometry for Quality and Cytotoxicity Assessment
by Chang-Seob Seo, Jaemoo Chun and Kwang Hoon Song
Plants 2025, 14(5), 669; https://doi.org/10.3390/plants14050669 - 21 Feb 2025
Viewed by 1352
Abstract
Akebia quinata seeds (AQSs) are used as an analgesic, antiphlogistic, and diuretic in traditional herbal medicine. We developed an ultra-performance liquid chromatography with tandem mass spectrometry (UPLC–MS/MS) simultaneous component analysis method to analyze eight compounds (chlorogenic acid, isochlorogenic acid A, isochlorogenic acid C, [...] Read more.
Akebia quinata seeds (AQSs) are used as an analgesic, antiphlogistic, and diuretic in traditional herbal medicine. We developed an ultra-performance liquid chromatography with tandem mass spectrometry (UPLC–MS/MS) simultaneous component analysis method to analyze eight compounds (chlorogenic acid, isochlorogenic acid A, isochlorogenic acid C, hederacolchiside F, hederacoside C, dipsacoside B, akebia saponin D, and α-hederin) as markers for the quality assessment of AQSs. The separation of the eight analytes was performed in an Acquity UPLC BEH C18 reversed-phase analytical column. The method was validated with respect to linearity (coefficient of determination ≥ 0.994), recovery (90.32–108.18%; relative standard deviation (RSD) < 10.0%), and precision (RSD < 10%). The analysis of the AQSs confirmed that the eight components were found in concentrations of 0.42–9.07 mg/g. The cytotoxicity of the AQS extract and the eight compounds against human cancer cell lines, including MDA-MB-231 (breast), A549 (lung), HCT 116 (colon), AsPC-1 (pancreas), and A2780 (ovarian), was also assessed, with cisplatin used as a positive control. In addition, dipsacoside B showed high cytotoxicity in all cell lines. This assay will help to enhance efficacy and clinical research as well as provide a validated quality assessment of AQS extract and related traditional herbal medicines. Full article
(This article belongs to the Special Issue Chemical Composition and Biological Activities of Plant Extracts)
Show Figures

Figure 1

16 pages, 2662 KB  
Article
Effect-Directed Profiling of Akebia quinata and Clitoria ternatea via High-Performance Thin-Layer Chromatography, Planar Assays and High-Resolution Mass Spectrometry
by Hanna Nikolaichuk, Irena M. Choma and Gertrud E. Morlock
Molecules 2023, 28(7), 2893; https://doi.org/10.3390/molecules28072893 - 23 Mar 2023
Cited by 6 | Viewed by 3645
Abstract
Two herbal plants, Akebia quinata D. leaf/fruit and Clitoria ternatea L. flower, well-known in traditional medicine systems, were investigated using a non-target effect-directed profiling. High-performance thin-layer chromatography (HPTLC) was combined with 11 different effect-directed assays, including two multiplex bioassays, for assessing their bioactivity. [...] Read more.
Two herbal plants, Akebia quinata D. leaf/fruit and Clitoria ternatea L. flower, well-known in traditional medicine systems, were investigated using a non-target effect-directed profiling. High-performance thin-layer chromatography (HPTLC) was combined with 11 different effect-directed assays, including two multiplex bioassays, for assessing their bioactivity. Individual active zones were heart-cut eluted for separation via an orthogonal high-performance liquid chromatography column to heated electrospray ionization high-resolution mass spectrometry (HPLC–HESI-HRMS) for tentative assignment of molecular formulas according to literature data. The obtained effect-directed profiles provided information on 2,2-diphenyl-1-picrylhydrazyl scavenging, antibacterial (against Bacillus subtilis and Aliivibrio fischeri), enzyme inhibition (tyrosinase, α-amylase, β-glucuronidase, butyrylcholinesterase, and acetylcholinesterase), endocrine (agonists and antagonists), and genotoxic (SOS-Umu-C) activities. The main bioactive compound zones in A. quinata leaf were tentatively assigned to be syringin, vanilloloside, salidroside, α-hederin, cuneataside E, botulin, and oleanolic acid, while salidroside and quinatic acids were tentatively identified in the fruit. Taraxerol, kaempherol-3-rutinoside, kaempferol-3-glucoside, quercetin-3-rutinoside, and octadecenoic acid were tentatively found in the C. ternatea flower. This straightforward hyphenated technique made it possible to correlate the biological properties of the herbs with possible compounds. The meaningful bioactivity profiles contribute to a better understanding of the effects and to more efficient food control and food safety. Full article
(This article belongs to the Special Issue Chromatographic Screening of Natural Products)
Show Figures

Graphical abstract

18 pages, 4223 KB  
Article
α-Hederin Saponin Augments the Chemopreventive Effect of Cisplatin against Ehrlich Tumors and Bioinformatic Approach Identifying the Role of SDF1/CXCR4/p-AKT-1/NFκB Signaling
by Samah M. Elaidy, Mohamed K. El-Kherbetawy, Sally Y. Abed, Abdullah Alattar, Reem Alshaman, Mohamed Ahmed Eladl, Eman Saad Alamri, Aisha Nawaf Al balawi, AbdelNaser Zaid, Amany Y. Elkazzaz, Sozan M. Abdelkhalig, Ziad E. Hamed and Sawsan A. Zaitone
Pharmaceuticals 2023, 16(3), 405; https://doi.org/10.3390/ph16030405 - 7 Mar 2023
Cited by 7 | Viewed by 3360
Abstract
Stromal cell-derived factor-1 (SDF1) and its C-X-C chemokine receptor type 4 receptor (CXCR4) are significant mediators for cancer cells’ proliferation, and we studied their expression in Ehrlich solid tumors (ESTs) grown in mice. α-Hederin is a pentacyclic triterpenoid saponin found in Hedera or [...] Read more.
Stromal cell-derived factor-1 (SDF1) and its C-X-C chemokine receptor type 4 receptor (CXCR4) are significant mediators for cancer cells’ proliferation, and we studied their expression in Ehrlich solid tumors (ESTs) grown in mice. α-Hederin is a pentacyclic triterpenoid saponin found in Hedera or Nigella species with biological activity that involves suppression of growth of breast cancer cell lines. The aim of this study was to explore the chemopreventive activity of α-hederin with/without cisplatin; this was achieved by measuring the reduction in tumor masses and the downregulation in SDF1/CXCR4/pAKT signaling proteins and nuclear factor kappa B (NFκB). Ehrlich carcinoma cells were injected in four groups of Swiss albino female mice (Group1: EST control group, Group2: EST + α-hederin group, Group3: EST + cisplatin group, and Group4: EST+α-hederin/cisplatin treated group). Tumors were dissected and weighed, one EST was processed for histopathological staining with hematoxylin and eosin (HE), and the second MC was frozen and processed for estimation of signaling proteins. Computational analysis for these target proteins interactions showed direct-ordered interactions. The dissected solid tumors revealed decreases in tumor masses (~21%) and diminished viable tumor regions with significant necrotic surrounds, particularly with the combination regimens. Immunohistochemistry showed reductions (~50%) in intratumoral NFκβ in the mouse group that received the combination therapy. The combination treatment lowered the SDF1/CXCR4/p-AKT proteins in ESTs compared to the control. In conclusion, α-hederin augmented the chemotherapeutic potential of cisplatin against ESTs; this effect was at least partly mediated through suppressing the chemokine SDF1/CXCR4/p-AKT/NFκB signaling. Further studies are recommended to verify the chemotherapeutic potential of α-hederin in other breast cancer models. Full article
(This article belongs to the Special Issue Cancer Chemoradiotherapy)
Show Figures

Graphical abstract

25 pages, 9774 KB  
Review
Medicinal Herbs in the Relief of Neurological, Cardiovascular, and Respiratory Symptoms after COVID-19 Infection A Literature Review
by Joanna Nawrot, Justyna Gornowicz-Porowska, Jaromir Budzianowski, Gerard Nowak, Grzegorz Schroeder and Joanna Kurczewska
Cells 2022, 11(12), 1897; https://doi.org/10.3390/cells11121897 - 11 Jun 2022
Cited by 34 | Viewed by 14437
Abstract
COVID-19 infection causes complications, even in people who have had a mild course of the disease. The most dangerous seem to be neurological ailments: anxiety, depression, mixed anxiety–depressive (MAD) syndromes, and irreversible dementia. These conditions can negatively affect the respiratory system, circulatory system, [...] Read more.
COVID-19 infection causes complications, even in people who have had a mild course of the disease. The most dangerous seem to be neurological ailments: anxiety, depression, mixed anxiety–depressive (MAD) syndromes, and irreversible dementia. These conditions can negatively affect the respiratory system, circulatory system, and heart functioning. We believe that phytotherapy can be helpful in all of these conditions. Clinical trials confirm this possibility. The work presents plant materials (Valeriana officinalis, Melissa officinalis, Passiflora incarnata, Piper methysticum, Humulus lupulus, Ballota nigra, Hypericum perforatum, Rhodiola rosea, Lavandula officinalis, Paullinia cupana, Ginkgo biloba, Murraya koenigii, Crataegus monogyna and oxyacantha, Hedera helix, Polygala senega, Pelargonium sidoides, Lichen islandicus, Plantago lanceolata) and their dominant compounds (valeranon, valtrate, apigenin, citronellal, isovitexin, isoorientin, methysticin, humulone, farnesene, acteoside, hypericin, hyperforin, biapigenin, rosavidin, salidroside, linalool acetate, linalool, caffeine, ginkgolide, bilobalide, mihanimbine, epicatechin, hederacoside C,α-hederine, presegenin, umckalin, 6,7,8-trixydroxybenzopyranone disulfate, fumaroprotocetric acid, protolichesteric acid, aucubin, acteoside) responsible for their activity. It also shows the possibility of reducing post-COVID-19 neurological, respiratory, and cardiovascular complications, which can affect the functioning of the nervous system. Full article
(This article belongs to the Special Issue Neurological Symptoms and COVID-19 Pandemic)
Show Figures

Graphical abstract

2 pages, 199 KB  
Abstract
Methods of Obtaining Extracts from Hedera helix L. Leaves and Evaluation of the Total Saponins Content
by Rodica Tatia, Lucia Moldovan, Isabela Tarcomnicu, Anca Daniela Raiciu, Adina Gavrila, Ioan Calinescu and Christina Zalaru
Chem. Proc. 2022, 7(1), 56; https://doi.org/10.3390/chemproc2022007056 - 24 Mar 2022
Cited by 2 | Viewed by 3620
Abstract
Hedera helix L. is known for its therapeutic properties, such as analgesic, anti-inflammatory, expectorant activity. It is currently known that the characteristic therapeutic effects of ivy extracts are induced by phytocompunds, such as: saponins (hederagenin, α and β-hederin, hederacoside B and C), phytosterols [...] Read more.
Hedera helix L. is known for its therapeutic properties, such as analgesic, anti-inflammatory, expectorant activity. It is currently known that the characteristic therapeutic effects of ivy extracts are induced by phytocompunds, such as: saponins (hederagenin, α and β-hederin, hederacoside B and C), phytosterols (sitosterol, stigmasterol, campesterol), flavonoids, falcarinol, falcarinone, scopoline, chlorogenic acid, caffeic acid, phytoestrogens [1]. The purpose of our study was to evaluate the total saponin content of Hedera helix L. leaves extracts obtained by both conventional, and unconventional methods. The commercial fresh leaves of Hedera helix L. were purchased from Hofigal SA, Romania. The following reagents used for testing were α-hederin, hederagenin, and hederacoside C at purity ≥98% (HPLC), DMSO were purchased from Sigma Aldrich. The chemical composition of the obtained extracts was analyzed by HPLC-MS/MS, and the total saponin content was evaluated [2,3]. Our study indicated an optimal method for obtaining Hedera helix L. leaves extract with an enriched saponin content. Full article
27 pages, 1412 KB  
Review
Nutritional Value and Preventive Role of Nigella sativa L. and Its Main Component Thymoquinone in Cancer: An Evidenced-Based Review of Preclinical and Clinical Studies
by Johura Ansary, Francesca Giampieri, Tamara Y. Forbes-Hernandez, Lucia Regolo, Denise Quinzi, Santos Gracia Villar, Eduardo Garcia Villena, Kilian Tutusaus Pifarre, José M. Alvarez-Suarez, Maurizio Battino and Danila Cianciosi
Molecules 2021, 26(8), 2108; https://doi.org/10.3390/molecules26082108 - 7 Apr 2021
Cited by 45 | Viewed by 15121
Abstract
In recent times, scientific attention has been paid to different foods and their bioactive components for the ability to inhibit the onset and progress of different types of cancer. Nigella sativa extract, powder and seed oil and its main components, thymoquinone and α-hederin, [...] Read more.
In recent times, scientific attention has been paid to different foods and their bioactive components for the ability to inhibit the onset and progress of different types of cancer. Nigella sativa extract, powder and seed oil and its main components, thymoquinone and α-hederin, have showed potent anticancer and chemosensitizing effects against various types of cancer, such as liver, colon, breast, renal, cervical, lung, ovarian, pancreatic, prostate and skin tumors, through the modulation of various molecular signaling pathways. Herein, the purpose of this review was to highlight the anticancer activity of Nigella sativa and it constitutes, focusing on different in vitro, in vivo and clinical studies and projects, in order to underline their antiproliferative, proapoptotic, cytotoxic and antimetastatic effects. Particular attention has been also given to the synergistic effect of Nigella sativa and it constitutes with chemotherapeutic drugs, and to the synthesized analogs of thymoquinone that seem to enhance the chemo-sensitizing potential. This review could be a useful step towards new research on N. sativa and cancer, to include this plant in the dietary treatments in support to conventional therapies, for the best achievement of therapeutic goals. Full article
(This article belongs to the Special Issue Bioactive Compounds on Health and Disease)
Show Figures

Figure 1

13 pages, 1251 KB  
Article
A New Oleanane Type Saponin from the Aerial Parts of Nigella sativa with Anti-Oxidant and Anti-Diabetic Potential
by Amna Parveen, Muhammad Asim Farooq and Whang Wan Kyunn
Molecules 2020, 25(9), 2171; https://doi.org/10.3390/molecules25092171 - 6 May 2020
Cited by 42 | Viewed by 5007
Abstract
Natural product studies explore potential and interesting new compounds to discover innovative drugs. Nigella sativa (N. sativa) (Ranunculaceae) is traditionally used to treat diabetes. Flavonoids and triterpenoid mostly show anti-diabetic activity. The current study aim to identify new compounds by a systematic [...] Read more.
Natural product studies explore potential and interesting new compounds to discover innovative drugs. Nigella sativa (N. sativa) (Ranunculaceae) is traditionally used to treat diabetes. Flavonoids and triterpenoid mostly show anti-diabetic activity. The current study aim to identify new compounds by a systematic study of the anti-oxidant and anti-diabetic activity of aerial parts of N. sativa concerning. Phytochemicals were isolated from the methanolic extract of aerial parts of the plant by column chromatography and identified by nuclear magnetic resonance spectroscopy and mass spectroscopy. A new triterpenoid saponin glycoside was isolated along with flavonoids. The anti-diabetic study was carried out by DPPH, ABTS, α -glucosidase, and protein tyrosine phosphatase 1B assays at doses of 12.5 to 250 µM. The isolated phytochemicals were identified as 3-O-(β-d-xylopyranosyl-(1-3)-α-l-rhamnopyrnaosyl-(1-2)-α-l-arabinopyranosyl]-28-O-(α-l-rhamno-pyranosyl-(1-4)-β-d-glucopyranosyl-(1-6)-β-d-glucopyranosyl] hederagenin (1), flaccidoside III (2), catechol (3), quercetin-3-gentiobiosides (4), magnoflorine (5), nigelflavonoside B (6), nigelloside (7), quercetin sphorotrioside (8), kaempferol-3, 7-diglucoside (9), kaempferol 3-O-rutinoside (10), rutin (11), 3-O-[α-l-rhamnopyranosyl-(1→2)-α-l-arabinopyranpsylhederagenin (12), 3β,23,28-trihydroxyolean-12-ene-3-O-α-l-arabinopyranoside(1→4)-a-rhamnopyranosyl,(1→4)-β-d-gluco-pyranoside (13), 3-O-α-l-rhamnopyranosyl-(1→2)-α-l-arabinopyranpsyl]-28-O-β-d-gluco-pyranosyl hederagenin (14), and α-hederin (15). These were isolated and are reported for the first time in this study. Compared 13 was identified as a new compound. Compound 2 was isolated for first time from the genus Nigella. Compound 6 was found to be the most active in the DPPH, and ABTS assays and compound 10 was found to be the most active in the α-glucosidase assay, with IC50 32.7 ± 0.1, 95.18 ± 0.9, 214.5 ± 0.0 µΜ, respectively. Compound 12, at a dose of 125 µΜ, showed anti-diabetic activity in a PTP1B assay with IC50 91.30 ± 2.5 µΜ. In conclusion, the anti-diabetic activity of N. sativa is due to its flavonoids and TTSGs. Therefore, our studies suggest that the aerial parts of N. sativa are also a valuable and alternate source of valuable phytochemicals that could be used to develop anti-oxidant and anti-diabetic medicines. Full article
(This article belongs to the Section Natural Products Chemistry)
Show Figures

Graphical abstract

14 pages, 2070 KB  
Article
Optimization of Triterpene Saponins Mixture with Antiproliferative Activity
by Rodica Tatia, Christina Zalaru, Oana Craciunescu, Lucia Moldovan, Anca Oancea and Ioan Calinescu
Appl. Sci. 2019, 9(23), 5160; https://doi.org/10.3390/app9235160 - 28 Nov 2019
Cited by 5 | Viewed by 3168
Abstract
In this study, three of the saponins present in leaves of Hedera helix L., α-hederin, hederagenin, and hederacoside C were studied for their antiproliferative activity. The three saponins were analyzed in different concentrations by in vitro tests on normal fibroblasts cells and cervix [...] Read more.
In this study, three of the saponins present in leaves of Hedera helix L., α-hederin, hederagenin, and hederacoside C were studied for their antiproliferative activity. The three saponins were analyzed in different concentrations by in vitro tests on normal fibroblasts cells and cervix ephitelial tumor cells. Determination of cytotoxicity and antitumor effects was performed using the MTT method. From the tested saponins, α-hederin was biocompatible in normal fibroblasts cells at concentrations between 2–10 μg/mL. Its antiproliferative activity was exerted in the concentration range of 10–400 μg/mL in cervix ephitelial tumor cells. Similarly, hederagenin presented antiproliferative activity at concentrations between 25–400 μg/mL. In turn, hederacoside C was shown to be noncytotoxic in normal fibroblasts and cervix ephitelial tumor cell culture at all the tested concentrations. The obtained experimental results were analyzed by “Mixture design”, a specialized form of the response surface method (RSM) provided by the Design Expert 11 software, and the optimal composition of obtained saponins mixture was selected and verified in vitro for antiproliferative activity. The results showed that an optimal saponins mixture has the potential to be used in pharmacological applications. Full article
(This article belongs to the Special Issue Medicinal Chemistry and Drug Discovery)
Show Figures

Graphical abstract

17 pages, 4458 KB  
Article
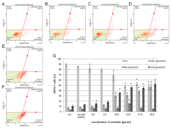
Alpha-Hederin, the Active Saponin of Nigella sativa, as an Anticancer Agent Inducing Apoptosis in the SKOV-3 Cell Line
by Anna Adamska, Justyna Stefanowicz-Hajduk and J. Renata Ochocka
Molecules 2019, 24(16), 2958; https://doi.org/10.3390/molecules24162958 - 15 Aug 2019
Cited by 39 | Viewed by 6937
Abstract
Alpha-hederin (α-HN), a pentacyclic triterpene saponin, has recently been identified as one of the active compounds of Nigella sativa, as a potential anticancer agent. However, no extensive studies on α-HN have been done as yet, as it was in the case of [...] Read more.
Alpha-hederin (α-HN), a pentacyclic triterpene saponin, has recently been identified as one of the active compounds of Nigella sativa, as a potential anticancer agent. However, no extensive studies on α-HN have been done as yet, as it was in the case of thymoquinone—the main ingredient of the N. sativa essential oil. To our knowledge, there are also no data available on how α-HN acts on the human cancer ovarian cell line SKOV-3. In this study we attempt to present the cytotoxic influence of α-HN on the SKOV-3 cell line by means of two methods: Real-Time xCELLigence and 3-(4,5-dimethylthiazol-2-yl)-2,5-diphenyltetrazolium bromide (MTT) assay. The obtained IC50 values are 2.62 ± 0.04 μg/mL and 2.48 ± 0.32 μg/mL, respectively. An induction of apoptosis in SKOV-3 cells was confirmed by staining cellular nuclei with Hoechst 33342 dye and by flow cytometry analysis by binding annexin V to the cell membranes. We found that α-HN induces apoptosis in a dose-dependent manner. In the first stages of apoptosis, the mitochondrial membrane potential was found to decrease. Also, inactivation of anti-apoptotic protein Bcl-2 was observed, as well as the caspase-9 and then caspase-3/7 activation. In addition, the treatment of SKOV-3 cells with α-HN induced the cell cycle arrest of cancer cells in G0/G1 phase. The results of our investigations indicate that α-HN induces apoptosis in the SKOV-3 cell line and that the intrinsic mitochondrial pathway is involved in the programmed cancer cell death. Full article
Show Figures

Figure 1

15 pages, 3433 KB  
Article
The Novel Autophagy Inhibitor Alpha-Hederin Promoted Paclitaxel Cytotoxicity by Increasing Reactive Oxygen Species Accumulation in Non-Small Cell Lung Cancer Cells
by Yujuan Zhan, Kun Wang, Qiao Li, Yidan Zou, Bonan Chen, Qing Gong, Hiuting Idy HO, Ting Yin, Fangyuan Zhang, Yuhua Lu, Weijie Wu, Yilin Zhang, Yuhui Tan, Biaoyan Du, Xiaodong Liu and Jianyong Xiao
Int. J. Mol. Sci. 2018, 19(10), 3221; https://doi.org/10.3390/ijms19103221 - 18 Oct 2018
Cited by 47 | Viewed by 5979
Abstract
Chemoresistance is a major limiting factor that impairs the outcome of non-small cell lung cancer (NSCLC) chemotherapy. Paclitaxel (Tax) induces protective autophagy in NSCLC cells, leading to the development of drug resistance. We recently identified a new autophagy inhibitor (alpha-hederin) and hypothesized that [...] Read more.
Chemoresistance is a major limiting factor that impairs the outcome of non-small cell lung cancer (NSCLC) chemotherapy. Paclitaxel (Tax) induces protective autophagy in NSCLC cells, leading to the development of drug resistance. We recently identified a new autophagy inhibitor (alpha-hederin) and hypothesized that it may promote the killing effect of Tax on NSCLC cells. We found that alpha-hederin (α-Hed) could block late autophagic flux in NSCLC cells by altering lysosomal pH and inhibiting lysosomal cathepsin D maturation. Combination treatment of α-Hed and Tax synergistically reduced NSCLC cell proliferation and increased NSCLC cell apoptosis compared with treatment with α-Hed or Tax alone. Furthermore, α-Hed plus Tax enhanced the accumulation of intracellular reactive oxygen species (ROS) in NSCLC cells, while the ROS inhibitor N-acetylcysteine reversed the inhibitory effect of the combination treatment. Our findings suggest that α-Hed can increase the killing effect of Tax on NSCLC cells by promoting ROS accumulation, and that combining α-Hed with classical Tax represents a novel strategy for treating NSCLC. Full article
Show Figures

Figure 1

19 pages, 956 KB  
Article
Distribution of Primary and Specialized Metabolites in Nigella sativa Seeds, a Spice with Vast Traditional and Historical Uses
by Ilan Botnick, Wentao Xue, Einat Bar, Mwafaq Ibdah, Amnon Schwartz, Daniel M. Joel, Efraim Lev, Aaron Fait and Efraim Lewinsohn
Molecules 2012, 17(9), 10159-10177; https://doi.org/10.3390/molecules170910159 - 24 Aug 2012
Cited by 85 | Viewed by 10764
Abstract
Black cumin (Nigella sativa L., Ranunculaceae) is an annual herb commonly used in the Middle East, India and nowadays gaining worldwide acceptance. Historical and traditional uses are extensively documented in ancient texts and historical documents. Black cumin seeds and oil are commonly [...] Read more.
Black cumin (Nigella sativa L., Ranunculaceae) is an annual herb commonly used in the Middle East, India and nowadays gaining worldwide acceptance. Historical and traditional uses are extensively documented in ancient texts and historical documents. Black cumin seeds and oil are commonly used as a traditional tonic and remedy for many ailments as well as in confectionery and bakery. Little is known however about the mechanisms that allow the accumulation and localization of its active components in the seed. Chemical and anatomical evidence indicates the presence of active compounds in seed coats. Seed volatiles consist largely of olefinic and oxygenated monoterpenes, mainly p-cymene, thymohydroquinone, thymoquinone, γ-terpinene and α-thujene, with lower levels of sesquiterpenes, mainly longifolene. Monoterpene composition changes during seed maturation. γ-Terpinene and α-thujene are the major monoterpenes accumulated in immature seeds, and the former is gradually replaced by p-cymene, carvacrol, thymo-hydroquinone and thymoquinone upon seed development. These compounds, as well as the indazole alkaloids nigellidine and nigellicine, are almost exclusively accumulated in the seed coat. In contrast, organic and amino acids are primarily accumulated in the inner seed tissues. Sugars and sugar alcohols, as well as the amino alkaloid dopamine and the saponin α-hederin accumulate both in the seed coats and the inner seed tissues at different ratios. Chemical analyses shed light to the ample traditional and historical uses of this plant. Full article
Show Figures

Figure 1

Back to TopTop