Sign in to use this feature.

Years

Between: -

Article Types

Countries / Regions

remove_circle_outline
remove_circle_outline
remove_circle_outline
remove_circle_outline
remove_circle_outline
remove_circle_outline
remove_circle_outline
remove_circle_outline

Search Results (5,687)

Search Parameters:
Journal = Behavioral Sciences

Order results
Result details
Results per page
Select all
Export citation of selected articles as:
15 pages, 500 KB  
Article
Adaptation and Validation of the 8-Item Depression, Anxiety, and Stress Scale (DASS-8) in Peruvian School Adolescents
by Liset Z. Sairitupa-Sanchez, Sandra B. Morales-García, Oriana Rivera-Lozada and Wilter C. Morales-García
Behav. Sci. 2026, 16(2), 269; https://doi.org/10.3390/bs16020269 (registering DOI) - 12 Feb 2026
Abstract
Background: Depression, anxiety, and stress are common disorders among school adolescents, affecting their emotional well-being and academic performance. In Peru, there is a lack of brief, validated instruments to detect these symptoms in educational settings, which limits timely intervention. Objective: To adapt and [...] Read more.
Background: Depression, anxiety, and stress are common disorders among school adolescents, affecting their emotional well-being and academic performance. In Peru, there is a lack of brief, validated instruments to detect these symptoms in educational settings, which limits timely intervention. Objective: To adapt and validate the Spanish version of the 8-item Depression, Anxiety, and Stress Scale (DASS-8) in Peruvian school adolescents. Methods: A total of 801 Peruvian adolescents between 11 and 18 years of age (M = 14.04; SD = 1.54) participated. An instrumental design was used, including translation and cultural adaptation of the DASS-8. Confirmatory factor analysis (CFA), reliability estimates (α and ω), and factorial invariance testing by sex, stage of adolescence, type of institution, and place of residence were conducted. Results: The model showed excellent fit (χ2 = chi-square)(17) = 48.000, Comparative Fit Index (CFI) = 0.99, Tucker–Lewis Index (TLI) = 0.98, Root Mean Square Error of Approximation (RMSEA) = 0.05, and Standardized Root Mean Square Residual (SRMR) = 0.01. The subscales demonstrated high reliability: Depression (α = 0.90; ω = 0.90), Anxiety (α = 0.90; ω = 0.90), and Stress (α = 0.87; ω = 0.87), with an overall α of 0.95. Strict invariance was supported by gender and type of institution, and scalar invariance was supported across stages of adolescence and place of residence. Conclusions: The Spanish DASS-8 is a valid, reliable, and useful tool for screening emotional symptoms in Peruvian school adolescents. To the best of our knowledge, this is the first study to evaluate the psychometric properties of the DASS-8 in Latin American school adolescents. Full article
Show Figures

Figure 1

18 pages, 1259 KB  
Study Protocol
Leveraging Student-Athlete Mental Health Through an AI-Augmented Mobile Platform: The ThriveNudge Study Protocol
by Sameer Chakraborty, Nicholas Mendro and Longxi Li
Behav. Sci. 2026, 16(2), 268; https://doi.org/10.3390/bs16020268 - 11 Feb 2026
Abstract
Playing sports remains one of the most common avenues for youth engagement in physical activity. Yet mental health challenges, such as performance anxiety, depressive symptoms, reduced motivation, and burnout, place many young athletes at risk. As key mediators of sport participation, coaches’ roles [...] Read more.
Playing sports remains one of the most common avenues for youth engagement in physical activity. Yet mental health challenges, such as performance anxiety, depressive symptoms, reduced motivation, and burnout, place many young athletes at risk. As key mediators of sport participation, coaches’ roles are often underscored in recognizing shifts in athlete motivation, behavior, or well-being. Gaining better insight into athlete mental health status may enable coaches to provide timely support and strengthen athlete and team well-being. In this study protocol, we employ a mixed-methods design, evaluating the effectiveness of an AI-augmented mobile application (i.e., ThriveNudge) in promoting the mental health of youth athletes. ThriveNudge helps coaches monitor athlete mental health, flag mood disruptions, and practice supportive communication via simulated chats. A target sample of four interscholastic teams (with athletes aged 14–18 years) and their head coaches will be recruited. Teams will be cluster-randomized to either the intervention condition (n = 2), receiving pre-season training to implement ThriveNudge, or to a waitlist control condition (n = 2). Primary outcomes, including athlete burnout, motivation, coach–athlete relationships, and sport enjoyment, will be measured using psychometric scales administered online. Semi-structured interviews will be conducted with coaches and athletes in the experimental group to collect qualitative data on user interface and user experience. We hypothesize that teams using ThriveNudge will report lower athlete anxiety and burnout, higher intrinsic motivation and enjoyment, and stronger coach–athlete relationships than athletes in control teams. We aim to provide a scalable and accessible digital platform that safeguards youth mental health. Full article
(This article belongs to the Special Issue The Use of AI in the Behavioral Sciences)
25 pages, 758 KB  
Article
Podcast Listening, Perceived Social Presence, Perceived Social Support, and Subjective Well-Being Among Chinese Young Adults: Sequential Explanatory Mixed Methods Study
by Weiwei Li
Behav. Sci. 2026, 16(2), 267; https://doi.org/10.3390/bs16020267 - 11 Feb 2026
Abstract
Background: Podcasts have emerged as a prominent audio medium in the everyday lives of young adults. Despite their growing popularity, the relationship between podcast listening and subjective well-being, along with the psychological mechanisms underlying this association, remains underexplored. This study investigates the relationship [...] Read more.
Background: Podcasts have emerged as a prominent audio medium in the everyday lives of young adults. Despite their growing popularity, the relationship between podcast listening and subjective well-being, along with the psychological mechanisms underlying this association, remains underexplored. This study investigates the relationship between podcast listening and subjective well-being among Chinese young adults and examines the serial mediating effects of perceived social presence and perceived social support. In doing so, it seeks to clarify how immediate media-related experiences are translated into more stable psychological resources that promote mental health. Methods: A sequential explanatory mixed-methods approach was employed. The quantitative phase involved a questionnaire-based survey of 357 participants, measuring podcast listening behavior, perceived social presence, perceived social support, and subjective well-being. Serial mediation analysis was conducted to test the hypothesized indirect pathways. The qualitative phase comprised semi-structured interviews with 20 participants, and thematic analysis was used to complement and contextualize the quantitative results by exploring young listeners’ subjective psychological experiences during podcast engagement. Results: Quantitative findings revealed a significant positive association between podcast listening and subjective well-being among young adults. Both perceived social presence and perceived social support were found to mediate this relationship, constituting a statistically significant serial mediation pathway. Consistent with these results, the qualitative analysis indicated that auditory immersion in podcast listening is associated with a stronger sense of perceived social presence, characterized by feelings of companionship and parasocial interaction. This heightened sense may be internalized as perceived social support at both informational and emotional levels, and is linked to higher subjective well-being. Conclusions: The findings demonstrate that podcasts are not merely channels for information dissemination but function as audio media with meaningful psychosocial value. By identifying the serial mediating roles of perceived social presence and perceived social support, this study extends existing theoretical frameworks to the context of audio media and offers novel empirical evidence regarding the links between digital media experiences and subjective well-being among young adults. Full article
(This article belongs to the Special Issue Digital Technologies, Mental Health and Well-Being)
Show Figures

Figure 1

16 pages, 331 KB  
Article
An Analysis of Differences in Successful Aging, Loneliness, and Depression According to Marital Status Among Older Golf Participants
by Hye Jin Yang, Ga-Young Kim, So-Jung Park, Chulhwan Choi and Chul-Ho Bum
Behav. Sci. 2026, 16(2), 266; https://doi.org/10.3390/bs16020266 - 11 Feb 2026
Abstract
As the older adult population rapidly increases, society is entering an aged era, and attention to measures that promote healthy aging is growing. Golf, a widely practiced leisure sport, offers physical and psychological benefits for older adults. This study examined differences in successful [...] Read more.
As the older adult population rapidly increases, society is entering an aged era, and attention to measures that promote healthy aging is growing. Golf, a widely practiced leisure sport, offers physical and psychological benefits for older adults. This study examined differences in successful aging, loneliness, and depressive mood according to marital status among older adults engaged in golf. A survey was conducted with 189 older adults. Data were analyzed using cross-tabulation, validity and reliability testing, multivariate analysis of variance, and post hoc tests. Statistically significant differences emerged across marital status groups. No significant differences were found in psychological aging. In physical and social aging, the married group showed more favorable outcomes than the divorced group, and in social aging, the bereaved group also scored higher than the divorced group. Emotional loneliness was greater among divorced and bereaved participants than among married ones, whereas social loneliness and depressive mood were highest in the divorced group. In sum, marital status was significantly associated with successful aging, loneliness, and depressive mood in older adults who play golf. Although golf participation was associated with more favorable psychological outcomes, divorced individuals remain particularly vulnerable in several domains, possibly owing to persistent social stigma. Full article
24 pages, 1172 KB  
Article
Social Determinants of Health Influence on Trans and Gender-Diverse People: A Qualitative Photovoice Study
by Miguel García-Hernández, María Marín-Rodríguez, Ismael Jiménez-Ruiz, José Antonio Jiménez-Barbero, María Sánchez-Muñoz and María del Mar Pastor-Bravo
Behav. Sci. 2026, 16(2), 265; https://doi.org/10.3390/bs16020265 - 11 Feb 2026
Abstract
Despite the introduction of inclusive and gender-affirming approaches in healthcare, transgender and non-binary people continue to show poorer physical, psychological, and social outcomes, shaped by social determinants within historically pathologizing and stigmatizing contexts. This study used qualitative participatory action research with photovoice among [...] Read more.
Despite the introduction of inclusive and gender-affirming approaches in healthcare, transgender and non-binary people continue to show poorer physical, psychological, and social outcomes, shaped by social determinants within historically pathologizing and stigmatizing contexts. This study used qualitative participatory action research with photovoice among seven transgender individuals residing in Murcia, Spain; data were generated through semi-structured interviews and focus group dialogue, applying the SHOWED technique to the visual and discursive narratives of the participants, and analyzed with Atlas.ti v8. Educational, employment, and healthcare contexts significantly condition well-being. Well-being was determined by the circumstances and support in which gender identity is constructed, within sociocultural environments marked by gender stereotypes, exclusion from social spaces, and fears regarding the irreversibility of certain transition steps. Reported lifetime negative events, social barriers, exclusion, and persistent questioning of identity were associated with increased anxiety, depressive symptoms, and insomnia. At the same time, the relevance of resilience and support networks also emerged during the sessions. Replicating photovoice in diverse settings may help identify social and territorial inequities and inform improvements in clinical practice, healthcare education, public policies, and legislation for transgender and gender-nonconforming people. Full article
(This article belongs to the Special Issue The Impact of Social Stigma on Marginalized Populations)
Show Figures

Figure 1

20 pages, 670 KB  
Article
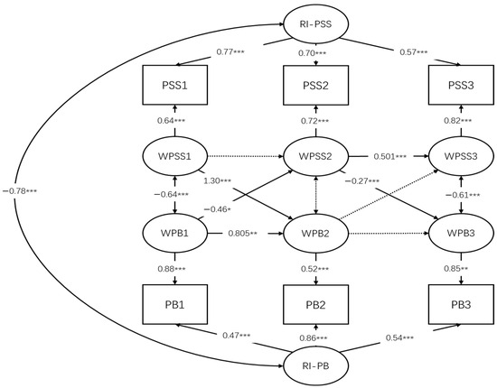
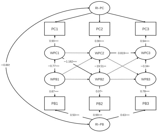
The Impact of Psychological Capital and Perceived Social Support on the Development of Problem Behaviors Among Rural Adolescents: A Cross-Lagged Study
by Zhiming Huo, Tingting Tan, Na Yang and Jie Wu
Behav. Sci. 2026, 16(2), 264; https://doi.org/10.3390/bs16020264 - 11 Feb 2026
Abstract
Problem behaviors among rural adolescents remain a significant public health concern, yet the temporal roles of key psychosocial resources are not well understood. Grounded in Conservation of Resources theory and Problem Behavior Theory, this study examined the longitudinal associations between psychological capital, perceived [...] Read more.
Problem behaviors among rural adolescents remain a significant public health concern, yet the temporal roles of key psychosocial resources are not well understood. Grounded in Conservation of Resources theory and Problem Behavior Theory, this study examined the longitudinal associations between psychological capital, perceived social support, and problem behaviors among rural Chinese adolescents. A three-wave, one-year longitudinal design was conducted with 770 adolescents (49.86% male, Mage = 16.36, SD = 1.57). Random-intercept cross-lagged panel models were applied to disentangle stable between-person differences from within-person processes. At the between-person level, adolescents with higher overall psychological capital and perceived social support reported lower levels of problem behavior. At the within-person level, psychological capital showed a time-specific protective effect, with short-term increases predicting subsequent reductions in problem behavior, whereas problem behavior did not predict later psychological capital. In contrast, perceived social support demonstrated reciprocal associations with problem behavior: higher support predicted later decreases in problem behavior, while elevated problem behavior predicted subsequent declines in perceived support. These findings indicate that psychological capital and perceived social support operate through distinct temporal mechanisms and highlight the importance of early internal resource development and sustained relational support in rural adolescent populations. Full article
(This article belongs to the Topic Psychopathology and Developmental Trajectories)
Show Figures

Figure 1

13 pages, 268 KB  
Article
Maladaptive Emotion Regulation Among Empty-Nest Older Adults with Depressive Symptoms Across Interpersonal Contexts
by Junni Wang, Yu Chai and Zhao Yao
Behav. Sci. 2026, 16(2), 263; https://doi.org/10.3390/bs16020263 - 11 Feb 2026
Abstract
Depressive symptoms are common among empty-nest older adults in China, yet the interpersonal emotion regulation patterns linked to these symptoms remain unclear. We compared interpersonal emotion regulation strategies in sadness and anger contexts between empty-nest older adults with high and low depressive symptoms [...] Read more.
Depressive symptoms are common among empty-nest older adults in China, yet the interpersonal emotion regulation patterns linked to these symptoms remain unclear. We compared interpersonal emotion regulation strategies in sadness and anger contexts between empty-nest older adults with high and low depressive symptoms (N = 129). Participants reported passive, proactive, and problem-solving strategies, and cross-context variability was used to index regulatory flexibility. Results showed that the high depressive symptom group used fewer passive strategies (e.g., acceptance, avoidance/denial) across both contexts and showed lower cross-context variability. In sadness, they employed more suppression but fewer Express and Solve strategies (e.g., communication, advice-seeking, planning, and problem-solving); in anger, they used more Express and Seek strategies (e.g., expressing and understanding feelings). These findings suggest that depressive symptoms in empty-nest older adults correlate with a maladaptive regulatory style, marked by reduced passive engagement, less proactive involvement, and more suppression in sadness, more inward aggression in anger, and limited cross-context flexibility. Full article
35 pages, 599 KB  
Review
A Narrative Review of Men’s Mental Health: The Role of Stigma and Gender-Differentiated Socialization
by Julio A. Camacho-Ruiz, Carmen M. Galvez-Sánchez and Rosa M. Limiñana-Gras
Behav. Sci. 2026, 16(2), 262; https://doi.org/10.3390/bs16020262 - 11 Feb 2026
Abstract
Research on men’s mental health points out gender differences in help-seeking and access to care. Traditional masculine norms (i.e., emotional repression, self-reliance, “being strong”) and gender bias might conceal distress, delay treatment, and help to explain higher burdens of addiction, violence, [...] Read more.
Research on men’s mental health points out gender differences in help-seeking and access to care. Traditional masculine norms (i.e., emotional repression, self-reliance, “being strong”) and gender bias might conceal distress, delay treatment, and help to explain higher burdens of addiction, violence, and suicide alongside lower recorded affective/anxiety diagnoses. An exploratory narrative review was conducted. PubMed, Scopus, and Web of Science were searched for 2015–2025 studies using MeSH and terms on men’s mental health, masculinities, and stigma. Eleven studies identified attitudinal barriers (i.e., self-stigma, shame, symptom minimization, mistrust, etc.) and structural barriers (i.e., limited tailored services, navigation difficulties, costs, bureaucracy, etc.) that delay identification of psychological distress symptoms, weaken therapeutic alliance, and increase dropout, especially when therapy is perceived as impersonal or ineffective. Intersectional factors (i.e., class, age, ethnicity) further contribute to access and they need to be included in the field of men’s mental health. Gender-sensitive approaches and alternative masculinity role models have the potential to enhance engagement and legitimize emotional experience. To sum up, hegemonic masculinity-related gender norms, acquired through gender-differentiated socialization, are associated with adverse mental health outcomes among men. A lack of gender-sensitive awareness campaigns to reduce stigma around men’s mental health may hinder prevention, delaying early identification and timely intervention. Therefore, men’s mental health care should integrate gender and intersectionality transversally to improve prevention, access, diagnosis, treatment, adherence, and outcomes, supported by professional training and tailored therapeutic tools in clinical routine practice. These findings underscore the need to promote healthier, more egalitarian masculinities and to deconstruct stigmas associated with help-seeking and mental health service. Full article
(This article belongs to the Section Health Psychology)
Show Figures

Figure 1

14 pages, 1076 KB  
Article
Associations Among Stressful Events, Social Support, and Alcohol Use in Women and Men
by Ani Hovnanyan, Rajita Sinha and Nia Fogelman
Behav. Sci. 2026, 16(2), 261; https://doi.org/10.3390/bs16020261 - 11 Feb 2026
Abstract
Recent stressors may increase the risk of alcohol misuse. However, the number and duration of recent stress, whether social support (SS) moderates these effects, and whether this differs for men and women, are unclear. This cross-sectional study examined the effects of these factors [...] Read more.
Recent stressors may increase the risk of alcohol misuse. However, the number and duration of recent stress, whether social support (SS) moderates these effects, and whether this differs for men and women, are unclear. This cross-sectional study examined the effects of these factors on alcohol use severity, amount, and frequency in 462 community adult women and men. Linear regression (controlling for sex, age, and education) indicated that more stressful life events and longer stress duration were associated with a greater probability of any alcohol use and greater alcohol use severity as measured by the Alcohol Use Disorder Identification Test (AUDIT). More stressful events were associated with a greater amount of alcohol consumption. Longer stress duration also interacted with sex and SS to predict AUDIT scores, such that high SS, only for men, predicted a higher AUDIT score, but higher stress duration predicted AUDIT scores for women, regardless of SS score. More stress events with high social support predicted a greater alcohol use amount, only in men. Current findings demonstrate that significant impacts of the number and duration of recent stressors increase the risk of alcohol intake and severity. Furthermore, SS uniquely promotes drinking in men, suggesting male-specific increased alcohol risk. Future work would benefit from further disentangling whether these effects stem from certain types of SS (i.e., emotional, financial, practical) or if these effects were due to the nature of the social interactions (i.e., drinking buddies). Moreover, future work should continue to explore the multifaceted nature of stress as well as consider how sex and SS impact alcohol use. Full article
(This article belongs to the Special Issue Stress and Drinking)
Show Figures

Figure 1

18 pages, 445 KB  
Article
The Role of Subjective Well-Being in the Relationship Between Illness Invalidation, Acceptance, and Functioning in Fibromyalgia
by Carlotta Sansone, Michael Tenti, Danilo Carrozzino, Paola Gremigni and Giulia Casu
Behav. Sci. 2026, 16(2), 259; https://doi.org/10.3390/bs16020259 - 10 Feb 2026
Abstract
Fibromyalgia (FM) is a chronic, widespread pain disorder that severely impairs daily functioning and well-being. Beyond physical symptoms, social and cognitive factors such as illness invalidation and difficulties in acceptance may further hinder adaptation. This study examined whether positive mental health and subjective [...] Read more.
Fibromyalgia (FM) is a chronic, widespread pain disorder that severely impairs daily functioning and well-being. Beyond physical symptoms, social and cognitive factors such as illness invalidation and difficulties in acceptance may further hinder adaptation. This study examined whether positive mental health and subjective well-being mediate the relationship between these factors and functioning in women with FM. A total of 148 women aged 20–65 completed self-report measures of the study variables. Preliminary correlation analyses showed that positive mental health was unrelated to invalidation and was therefore excluded from the mediation model. Mediation analyses revealed that higher illness invalidation and greater difficulties in illness acceptance were associated with lower subjective well-being, which in turn related to poorer functioning. These findings highlight the central role of subjective well-being in linking psychosocial factors to functioning in women with FM. Illness invalidation, acceptance difficulties, and subjective well-being itself emerged as key therapeutic targets, underscoring the importance of integrated, acceptance-based, and patient-centered interventions that foster well-being and support adaptive functioning despite persistent symptoms. Full article
(This article belongs to the Special Issue Providing Emotional Support for People with Chronic Diseases)
Show Figures

Figure 1

18 pages, 472 KB  
Article
Examining Resilience in Those With and Without Suicidal Ideation
by Denny Meyer, Philip Sumner, Erica Neill, Andrea Phillipou, Wei Lin Toh, Tamsyn E. Van Rheenen and Susan L. Rossell
Behav. Sci. 2026, 16(2), 260; https://doi.org/10.3390/bs16020260 - 10 Feb 2026
Abstract
Self-report surveys were conducted in Australia between May 2020 and April 2024, allowing for an analysis of perceived psychological resilience in those with and without suicidal ideation (SI) during and after the COVID-19 pandemic. Linear mixed models were used to describe the factors [...] Read more.
Self-report surveys were conducted in Australia between May 2020 and April 2024, allowing for an analysis of perceived psychological resilience in those with and without suicidal ideation (SI) during and after the COVID-19 pandemic. Linear mixed models were used to describe the factors associated with psychological resilience in these populations and in people experiencing transitions between SI states. Of the 1145 people who responded more than once to the survey, 879 (77%) always reported “never SI”, 84 (7%) always reported SI, while 182 (16%) reported SI for only some of their surveys. People who moved between SI states reported significantly lower psychological resilience than those who reported “never SI”, but significantly higher psychological resilience than those reporting SI in all their surveys. For participants always reporting SI, greater psychological resilience was significantly associated with greater hopefulness and quality of life, and less sleep than usual. In people who moved between SI states, greater psychological resilience was significantly associated with greater hopefulness, less psychological distress and lower likelihood of mental illness. Only participants with “never SI” reported better psychological resilience alongside consistent sleep and exercise quantities. These results have important implications for suicide prevention in Australia. However, bidirectional associations require further investigation. Full article
Show Figures

Figure 1

17 pages, 510 KB  
Article
Does Eyewitness Confidence Calibration Vary by Target Race?
by Dilhan Töredi, Jamal K. Mansour, Sian E. Jones, Faye Skelton and Alex McIntyre
Behav. Sci. 2026, 16(2), 257; https://doi.org/10.3390/bs16020257 - 10 Feb 2026
Abstract
After making a lineup decision, eyewitnesses may be asked to indicate their confidence in their decision. Eyewitness confidence is considered an important reflector of accuracy. Previous studies have considered the confidence-accuracy (CA) relationship—that is, the relationship between participants’ confidence in their lineup decision [...] Read more.
After making a lineup decision, eyewitnesses may be asked to indicate their confidence in their decision. Eyewitness confidence is considered an important reflector of accuracy. Previous studies have considered the confidence-accuracy (CA) relationship—that is, the relationship between participants’ confidence in their lineup decision and the accuracy of that decision. However, the literature is limited and mixed concerning the CA relationship in cross-race scenarios. We considered the CA relationship for White and Asian participants and targets (fully crossed) using sequential lineups. Participants completed four trials (two White targets and two Asian targets). For each trial, they watched a mock-crime video, performed a distractor task, made a sequential lineup decision (target-present or target-absent), and indicated confidence in their lineup decision. White participants had higher identification accuracy with White than Asian targets, while Asian participants were similarly accurate with White and Asian targets. White participants’ confidence was better calibrated for White than Asian targets, except for when they had medium-high confidence (no difference). This finding is not only theoretically relevant—showing support for the optimality hypothesis—but also practically relevant—suggesting that the CA relationship may differ for target races at some levels of confidence. Full article
(This article belongs to the Special Issue Forensic and Legal Cognition)
Show Figures

Figure 1

23 pages, 541 KB  
Review
Fibromyalgia: Neuropsychological and Clinical Correlates in Suicidal Behavior Based on Ideation-to-Action Models—A Critical Review
by Cristina Muñoz Ladrón de Guevara and Sandra Melero
Behav. Sci. 2026, 16(2), 258; https://doi.org/10.3390/bs16020258 - 10 Feb 2026
Abstract
Fibromyalgia (FM) is associated with increased suicidal behavior (SB). This critical review integrates the ideation-to-action models—Interpersonal Theory of Suicide (IPTS), Three-Step Theory (3ST), and Integrated Motivational–Volitional (IMV) Model—with clinical and neuropsychological correlates to discriminate between suicidal ideation (the motivational component) and suicidal action [...] Read more.
Fibromyalgia (FM) is associated with increased suicidal behavior (SB). This critical review integrates the ideation-to-action models—Interpersonal Theory of Suicide (IPTS), Three-Step Theory (3ST), and Integrated Motivational–Volitional (IMV) Model—with clinical and neuropsychological correlates to discriminate between suicidal ideation (the motivational component) and suicidal action (the volitional component) in FM. Ideation is related to hopelessness, perceived burden, thwarted belongingness, and entrapment, as well as to pain/interference, sleep disturbances, fatigue, mood, pain catastrophizing, and attentional pain vigilance. The transition to action is associated with impulsivity, executive dysfunction (including inhibitory control, flexibility, and decision-making under ambiguity/risk), acquired capability due to repeated exposure to pain and medical procedures, and access to lethal means. Suicidal planning is conceptualized as high-severity ideation, while action includes preparatory behaviors and suicide attempts. Evidence from Spanish instruments is synthesized—Columbia Suicide Severity Rating Scale (C-SSRS), Plutchik Suicide Risk Scale (PSRS), Beck Depression Inventory-II (Item 9 of the BDI-II), and Suicide Behaviors Questionnaire—Revised (SBQ-R)—pointing out overlaps with pain/depression and the lack of specific validation in FM. Prospective cohorts, standardization of definitions/windows, comparable neuropsychological batteries, and mechanistic trials on motivational and volitional targets and interventions focused on pain reduction are proposed. Full article
17 pages, 260 KB  
Article
Addressing the Language, Education, and Identity Development of Transnational Youth in Preservice/Inservice Teacher Education Programs Using Forum Theater
by Theresa Catalano, Tianna L. Bankhead, Amanda R. Morales, Crystal Bock Thiessen and Brendan A. Kachnowski
Behav. Sci. 2026, 16(2), 256; https://doi.org/10.3390/bs16020256 - 10 Feb 2026
Viewed by 29
Abstract
Substantial research has been dedicated to the study of transnational students’ language, education, and identity development in order to cultivate their funds of knowledge and to improve their schooling experiences. However, as this Special Issue points out, a more holistic and transdisciplinary approach [...] Read more.
Substantial research has been dedicated to the study of transnational students’ language, education, and identity development in order to cultivate their funds of knowledge and to improve their schooling experiences. However, as this Special Issue points out, a more holistic and transdisciplinary approach is needed. The present paper does just this, zooming in on teacher education programs designed to prepare teachers to work with transnational students using transdisciplinary arts-based approaches, and in particular, Augusto Boal’s Forum Theater. Employing collective autoethnography and building on a larger research study that explores participant reflections on experiences engaging in Forum Theater, we reconsider three scenarios from arts-based workshops conducted with transnational learners and preservice/inservice teachers (aka teacher learners). In doing so, we deconstruct exactly how the exploration and brainstorming of effective responses to transnational youth experiences of discrimination, stereotyping, and racism in the Forum Theater workshops are harnessed to help participants understand the psychological, cognitive, and behavioral factors at play that impact transnational youth language, education, and identity development. Findings show how each scenario could lead to greater understanding of transnational youth experiences, and the development of teacher learners’ critical consciousness in working with these students. Full article
34 pages, 682 KB  
Review
Moving, Seeing, Hearing, Smelling and Tasting: How Sensory–Motor Experiences Shape Early Cognitive Development
by Chi-hsin Chen and Claire D. Monroy
Behav. Sci. 2026, 16(2), 255; https://doi.org/10.3390/bs16020255 - 10 Feb 2026
Viewed by 20
Abstract
In the past few decades, we have seen increasing specialization within developmental science, with researchers focusing on narrowly defined research areas in child development. This specialization has yielded deep insights and methodological advances across many developmental areas. However, it has also led to [...] Read more.
In the past few decades, we have seen increasing specialization within developmental science, with researchers focusing on narrowly defined research areas in child development. This specialization has yielded deep insights and methodological advances across many developmental areas. However, it has also led to siloes of expertise. In this article, we review findings on how motor, visual, auditory, olfactory and gustatory experiences affect early cognitive development. We identify some common themes across these domains, such as the role of predictive processing in early development. We argue for the importance of adopting a dynamic systems approach and considering the variabilities both within the individual and in the larger cultural environments. Finally, we conclude by outlining several avenues for future research that seek to advance integrative approaches within developmental science. Full article
(This article belongs to the Special Issue The Role of Early Sensorimotor Experiences in Cognitive Development)
Back to TopTop