The Impact of Psychological Capital and Perceived Social Support on the Development of Problem Behaviors Among Rural Adolescents: A Cross-Lagged Study
Abstract
1. Introduction
1.1. Psychological Capital and Rural Adolescent Problematic Behaviors
1.2. Perceived Social Support and Rural Adolescent Problematic Behaviors
1.3. The Longitudinal Impact of Psychological Capital and Perceived Social Support on Problem Behaviors Among Rural Adolescents
1.4. Current Study
2. Materials and Methods
2.1. Participants and Procedure
2.2. Measures
2.2.1. Strengths and Difficulties Questionnaire (SDQ)—Student Version
2.2.2. Positive Psychological Capital Questionnaire (PPCQ)
2.2.3. Perceived Social Support Scale (PSSS)
2.3. Collection and Analysis of Data
3. Results
3.1. Common Method Bias Analysis
3.2. Descriptive Statistics and Correlations
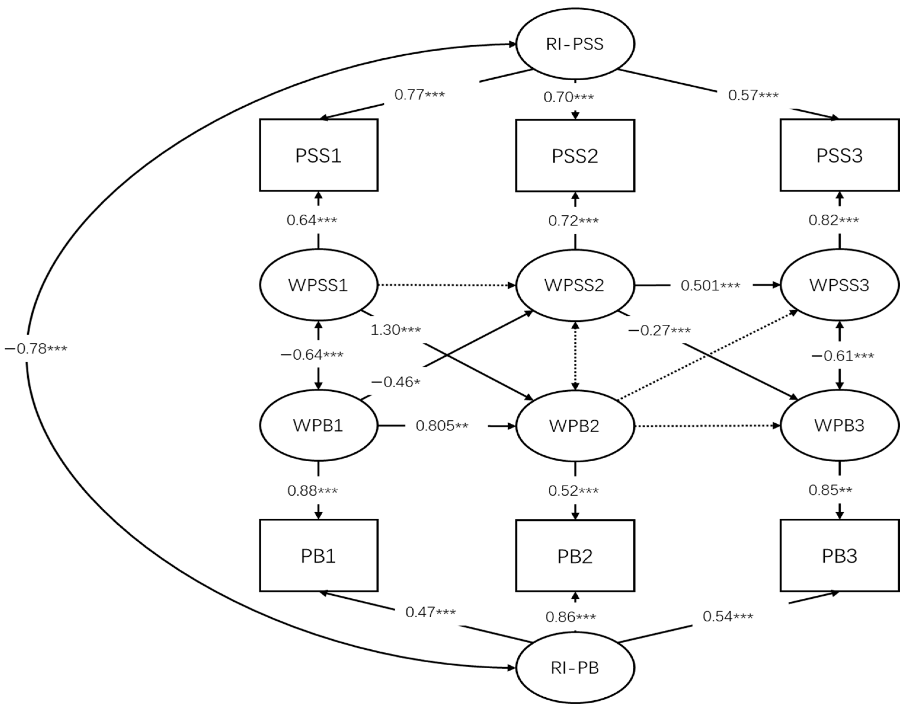
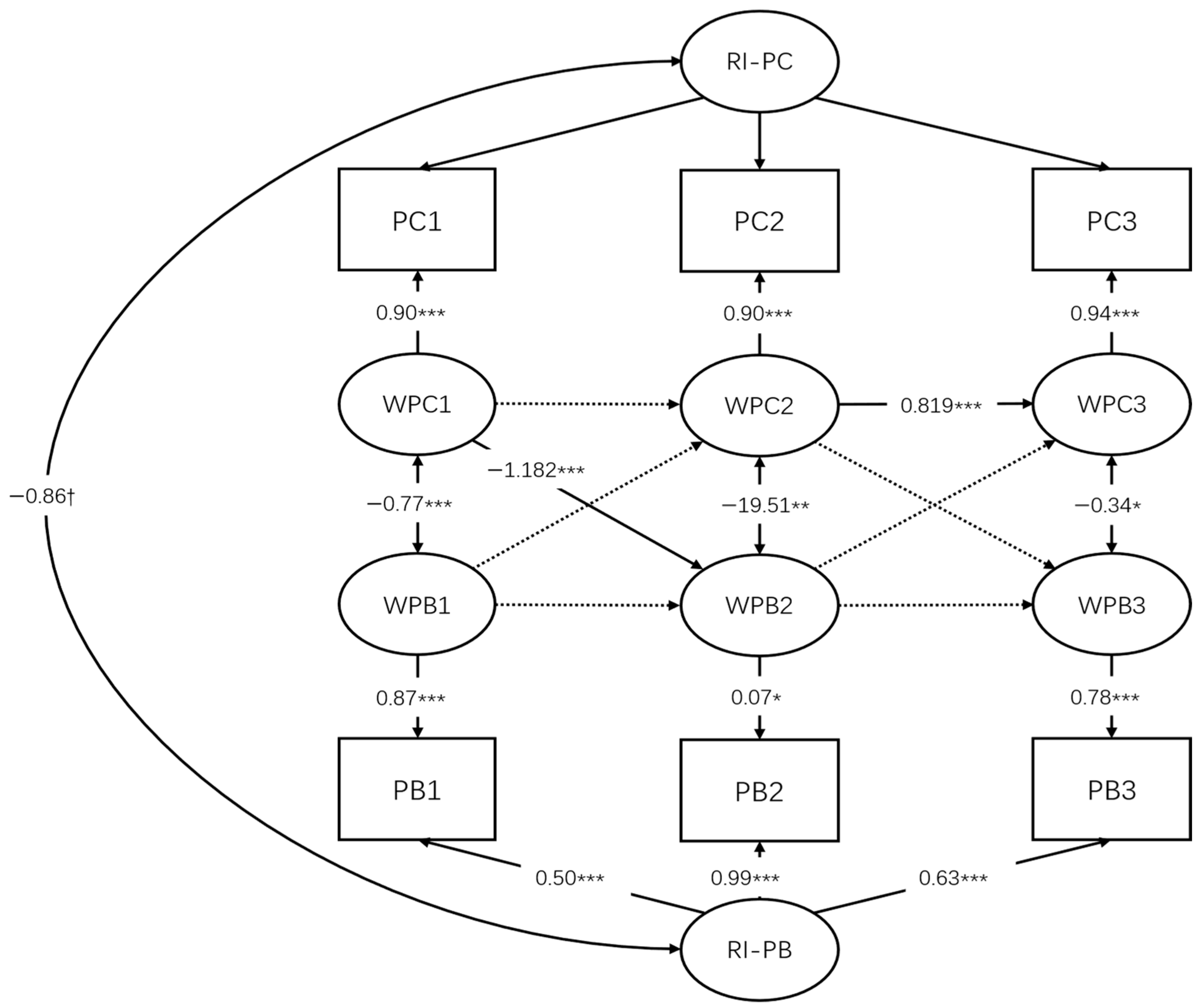
3.3. Cross-Lagged Analysis of Problem Behavior, Psychological Capital, and Perceived Social Support
4. Discussion
5. Conclusions
Author Contributions
Funding
Institutional Review Board Statement
Informed Consent Statement
Data Availability Statement
Conflicts of Interest
References
- Achenbach, T. M. (1966). The classification of children’s psychiatric symptoms: A factor-analytic study. Psychological Monographs: General and Applied, 80(7), 1–37. [Google Scholar] [CrossRef] [PubMed]
- Achenbach, T. M., Ivanova, M. Y., Rescorla, L. A., Turner, L. V., & Althoff, R. R. (2016). Internalizing/externalizing problems: Review and recommendations for clinical and research applications. Journal of the American Academy of Child & Adolescent Psychiatry, 55(8), 647–656. [Google Scholar] [CrossRef] [PubMed]
- Aldabbagh, R., Glazebrook, C., Sayal, K., & Daley, D. (2024). Systematic review and meta-analysis of the effectiveness of teacher delivered interventions for externalizing behaviors. Journal of Behavioral Education, 33(2), 233–274. [Google Scholar] [CrossRef]
- Askari, M. S., Rutherford, C. G., Mauro, P. M., Kreski, N. T., & Keyes, K. M. (2022). Structure and trends of externalizing and internalizing psychiatric symptoms and gender differences among adolescents in the US from 1991 to 2018. Social Psychiatry and Psychiatric Epidemiology, 57(4), 737–748. [Google Scholar] [CrossRef]
- Baumeister, R. F., Vohs, K. D., & Tice, D. M. (2007). The strength model of self-control. Current Directions in Psychological Science, 16(6), 351–355. [Google Scholar] [CrossRef]
- Bronfenbrenner, U., & Ceci, S. J. (1994). Nature-nuture reconceptualized in developmental perspective: A bioecological model. Psychological Review, 101(4), 568–586. [Google Scholar] [CrossRef]
- Chen, B.-B., Qu, Y., Yang, B., & Chen, X. (2022). Chinese mothers’ parental burnout and adolescents’ internalizing and externalizing problems: The mediating role of maternal hostility. Developmental Psychology, 58(4), 768. [Google Scholar] [CrossRef]
- Chen, C.-b., & Chen, J. (2017). Psychometric properties of strengths and difficulties questionnaire-Chinese version: A systematic review. Chinese Journal of Public Health, 33(4), 685–688. [Google Scholar] [CrossRef]
- Chu, P. S., Saucier, D. A., & Hafner, E. (2010). Meta-analysis of the relationships between social support and well-being in children and adolescents. Journal of Social and Clinical Psychology, 29(6), 624–645. [Google Scholar] [CrossRef]
- Cohen, S., & Wills, T. A. (1985). Stress, social support, and the buffering hypothesis. Psychological Bulletin, 98(2), 310–357. [Google Scholar] [CrossRef]
- Crone, E. A., & Dahl, R. E. (2012). Understanding adolescence as a period of social–affective engagement and goal flexibility. Nature Reviews Neuroscience, 13(9), 636–650. [Google Scholar] [CrossRef] [PubMed]
- Cui, Z., Xue, H., Liu, H., Liu, F., Feng, S., Chen, H., Huang, C., Wang, J., & Liu, D. (2024). A latent class analysis of depressive symptoms among rural Chinese adolescents and their association with psychological resilience. Preventive Medicine Reports, 38, 102625. [Google Scholar] [CrossRef]
- Du, Y., Kou, J., & Coghill, D. (2008). The validity, reliability and normative scores of the parent, teacher and self report versions of the Strengths and Difficulties Questionnaire in China. Child and Adolescent Psychiatry and Mental Health, 2(1), 8. [Google Scholar] [CrossRef]
- Essau, C. A., Olaya, B., Anastassiou-Hadjicharalambous, X., Pauli, G., Gilvarry, C., Bray, D., O’callaghan, J., & Ollendick, T. H. (2012). Psychometric properties of the Strength and Difficulties Questionnaire from five European countries. International Journal of Methods in Psychiatric Research, 21(3), 232–245. [Google Scholar] [CrossRef]
- Fellmeth, G., Rose-Clarke, K., Zhao, C., Busert, L. K., Zheng, Y., Massazza, A., Sonmez, H., Eder, B., Blewitt, A., Lertgrai, W., Orcutt, M., Ricci, K., Mohamed-Ahmed, O., Burns, R., Knipe, D., Hargreaves, S., Hesketh, T., Opondo, C., & Lertgrai, W. (2018). Health impacts of parental migration on left-behind children and adolescents: A systematic review and meta-analysis. The Lancet, 392(10164), 2567–2582. [Google Scholar] [CrossRef]
- Feng, Y., Zhang, S., Liao, X., Jia, Y., Yang, Y., & Zhang, W. (2024). Association between bullying victimization and mental health problems among Chinese left-behind children: A cross-sectional study from the adolescence mental health promotion cohort. Frontiers in Psychiatry, 15, 1440821. [Google Scholar] [CrossRef]
- Finch, J., Farrell, L. J., & Waters, A. M. (2020). Searching for the HERO in youth: Does psychological capital (PsyCap) predict mental health symptoms and subjective wellbeing in Australian school-aged children and adolescents? Child Psychiatry & Human Development, 51(6), 1025–1036. [Google Scholar] [CrossRef]
- Finch, J., Waters, A. M., & Farrell, L. J. (2025). Adolescent anxiety, depression and flourishing before and during COVID-19 and the predictive role of baseline psychological capital (PsyCap) on student mental health and subjective wellbeing during the pandemic. Child Psychiatry & Human Development, 56(2), 1–13. [Google Scholar] [CrossRef]
- Fortuin, J., van Geel, M., & Vedder, P. (2015). Peer influences on internalizing and externalizing problems among adolescents: A longitudinal social network analysis. Journal of Youth and Adolescence, 44(4), 887–897. [Google Scholar] [CrossRef]
- Garnefski, N., & Diekstra, R. F. (1997). Adolescents from one parent, stepparent and intact families: Emotional problems and suicide attempts. Journal of Adolescence, 20(2), 201–208. [Google Scholar] [CrossRef]
- Giletta, M., Choukas-Bradley, S., Maes, M., Linthicum, K. P., Card, N. A., & Prinstein, M. J. (2021). A meta-analysis of longitudinal peer influence effects in childhood and adolescence. Psychological Bulletin, 147(7), 719–747. [Google Scholar] [CrossRef]
- Goodman, A., Lamping, D. L., & Ploubidis, G. B. (2010). When to use broader internalising and externalising subscales instead of the hypothesised five subscales on the Strengths and Difficulties Questionnaire (SDQ): Data from British parents, teachers and children. Journal of Abnormal Child Psychology, 38(8), 1179–1191. [Google Scholar] [CrossRef] [PubMed]
- Goodman, R. (1997). The Strengths and Difficulties Questionnaire: A research note. Journal of Child Psychology and Psychiatry, 38(5), 581–586. [Google Scholar] [CrossRef]
- Gu, M., Xu, J., Jiang, M., Li, Z., & Zhang, H. (2024). Association of perceived social support and emotional regulation among college students. School Health in China, 45(1), 82–86. [Google Scholar] [CrossRef]
- Gui, T., Fu, J., Cai, T., Du, K., & Peng, X. (2021). Effect of psychological quality on problem behavior for adolescent:The chain mediating role of moral identity and moral disengagement. China Journal of Health Psychology, 29(8), 1243–1247. [Google Scholar] [CrossRef]
- Guo, J., Liu, L., Zhao, B., & Wang, D. (2020). Teacher support and mental well-being in Chinese adolescents: The mediating role of negative emotions and resilience. Frontiers in Psychology, 10, 3081. [Google Scholar] [CrossRef]
- Hamaker, E. L., Kuiper, R. M., & Grasman, R. P. (2015). A critique of the cross-lagged panel model. Psychological Methods, 20(1), 102–116. [Google Scholar] [CrossRef]
- Heikkila, R., Finch, J., Waters, A. M., & Farrell, L. J. (2024). Preliminary effectiveness of a brief school-based HERO intervention: Improving the wellbeing of final year adolescent female students. Child Psychiatry & Human Development, 55(3), 575–587. [Google Scholar] [CrossRef]
- Hobfoll, S. E. (1989). Conservation of resources: A new attempt at conceptualizing stress. American Psychologist, 44(3), 513–524. [Google Scholar] [CrossRef]
- Hobfoll, S. E. (2001). The influence of culture, community, and the nested-self in the stress process: Advancing conservation of resources theory. Applied Psychology, 50(3), 337–370. [Google Scholar] [CrossRef]
- Hobfoll, S. E., Halbesleben, J., Neveu, J.-P., & Westman, M. (2018). Conservation of resources in the organizational context: The reality of resources and their consequences. Annual Review of Organizational Psychology and Organizational Behavior, 5(1), 103–128. [Google Scholar] [CrossRef]
- Holt-Lunstad, J. (2022). Social connection as a public health issue: The evidence and a systemic framework for prioritizing the “social” in social determinants of health. Annual Review of Public Health, 43(1), 193–213. [Google Scholar] [CrossRef]
- Hu, L. t., & Bentler, P. M. (1999). Cutoff criteria for fit indexes in covariance structure analysis: Conventional criteria versus new alternatives. Structural Equation Modeling: A Multidisciplinary Journal, 6(1), 1–55. [Google Scholar] [CrossRef]
- Jessor, R. (1991). Risk behavior in adolescence: A psychosocial framework for understanding and action. Journal of Adolescent Health, 12(8), 597–605. [Google Scholar] [CrossRef]
- Kulakow, S., Mahlau, K., & Kocaj, A. (2024). The longitudinal relationship between internalizing and externalizing behavioral problems with academic achievement in elementary school. Learning and Instruction, 92, 101909. [Google Scholar] [CrossRef]
- Lai, S., Su, C., Song, S., Yan, M., Tang, C., Zhang, Q., Yin, F., & Liu, Q. (2021). Depression and deliberate self-harm among rural adolescents of Sichuan Province in western China: A 2-year longitudinal study. Frontiers in Psychiatry, 12, 605785. [Google Scholar] [CrossRef]
- Li, F., Cui, Y., Li, Y., Guo, L., Ke, X., Liu, J., Luo, X., Zheng, Y., & Leckman, J. F. (2022). Prevalence of mental disorders in school children and adolescents in China: Diagnostic data from detailed clinical assessments of 17,524 individuals. Journal of Child Psychology and Psychiatry, 63(1), 34–46. [Google Scholar] [CrossRef]
- Lindell, M. K., & Whitney, D. J. (2001). Accounting for common method variance in cross-sectional research designs. Journal of Applied Psychology, 86(1), 114–121. [Google Scholar] [CrossRef] [PubMed]
- Liu, J., Peng, P., & Luo, L. (2020). The relation between family socioeconomic status and academic achievement in China: A meta-analysis. Educational Psychology Review, 32(1), 49–76. [Google Scholar] [CrossRef]
- Liu, Z., Bao, T., Yang, Z., Ruan, Y., Gao, C., & Wu, J. (2024). Longitudinal relationship between psychological capital and anxiety in college students: The mediating effect of emotion reregulation strategy and moderating effect of parent-child relationship. Psychology Research and Behavior Management, 17, 2641–2652. [Google Scholar] [CrossRef] [PubMed]
- Loghman, S., Quinn, M., Dawkins, S., Woods, M., Om Sharma, S., & Scott, J. (2023). A comprehensive meta-analyses of the nomological network of psychological capital (PsyCap). Journal of Leadership & Organizational Studies, 30(1), 108–128. [Google Scholar] [CrossRef]
- Luo, X., Liu, H., Sun, Z., Wei, Q., Zhang, J., Zhang, T., & Liu, Y. (2025). Gender mediates the mediating effect of psychological capital between physical activity and depressive symptoms among adolescents. Scientific Reports, 15(1), 26073. [Google Scholar] [CrossRef]
- Luthans, F., Avolio, B. J., Avey, J. B., & Norman, S. M. (2007). Positive psychological capital: Measurement and relationship with performance and satisfaction. Personnel Psychology, 60(3), 541–572. [Google Scholar] [CrossRef]
- Luthans, F., Youssef, C. M., & Avolio, B. J. (2006). Psychological capital: Developing the human competitive edge. Oxford University Press. [Google Scholar] [CrossRef]
- Luthans, F., & Youssef-Morgan, C. M. (2017). Psychological capital: An evidence-based positive approach. Annual Review of Organizational Psychology and Organizational Behavior, 4(1), 339–366. [Google Scholar] [CrossRef]
- Lv, L., Tang, Y., & Li, X. (2024). Analysis of the current status and trends of China’s adolescent population development—A theoretical framework based on the transition to adulthood. Youth Exploration, 2, 61–75. [Google Scholar] [CrossRef]
- Ma, J.-q., & Sheng, L. (2023). Internet use time and mental health among rural adolescents in China: A longitudinal study. Journal of Affective Disorders, 337, 18–26. [Google Scholar] [CrossRef] [PubMed]
- Moffitt, T. (1993). Adolescence-limited and life-course-persistent antisocial behavior: A developmental taxonomy. Psychological Review, 100(4), 674–701. [Google Scholar] [CrossRef]
- Muthén, B., & Muthén, L. (2017). Mplus. In Handbook of item response theory (pp. 507–518). Chapman and Hall/CRC. [Google Scholar]
- National Bureau of Statistics of China. (2009). Compilation rules for statistical zoning codes and urban–rural division codes used for statistical purposes. National Bureau of Statistics of China.
- Orth, U., Clark, D. A., Donnellan, M. B., & Robins, R. W. (2021). Testing prospective effects in longitudinal research: Comparing seven competing cross-lagged models. Journal of Personality and Social Psychology, 120(4), 1013–1034. [Google Scholar] [CrossRef]
- Paloș, R., Samfira, E. M., Vîrgă, D., & Purić, D. (2023). The core self-evaluations, psychological capital, and academic engagement: A cross-national mediation model. Frontiers in Psychology, 14, 1189665. [Google Scholar] [CrossRef]
- Podsakoff, P. M., MacKenzie, S. B., Lee, J.-Y., & Podsakoff, N. P. (2003). Common method biases in behavioral research: A critical review of the literature and recommended remedies. Journal of Applied Psychology, 88(5), 879–903. [Google Scholar] [CrossRef] [PubMed]
- Preston, A., Rew, L., & Young, C. C. (2023). A systematic scoping review of psychological capital related to mental health in youth. The Journal of School Nursing, 39(1), 72–86. [Google Scholar] [CrossRef]
- Qian, G., Wu, Y., Wang, W., Li, L., Hu, X., Li, R., Liu, C., Huang, A., Han, R., An, Y., & Dou, G. (2022). Parental psychological control and adolescent social problems: The mediating effect of emotion regulation. Frontiers in Psychiatry, 13, 995211. [Google Scholar] [CrossRef]
- Rodríguez-Meirinhos, A., Antolín-Suárez, L., Brenning, K., Vansteenkiste, M., & Oliva, A. (2020). A bright and a dark path to adolescents’ functioning: The role of need satisfaction and need frustration across gender, age, and socioeconomic status. Journal of Happiness Studies, 21(1), 95–116. [Google Scholar] [CrossRef]
- Ruan, Q.-N., Shen, G.-H., Xu, S., Xu, D., & Yan, W.-J. (2024). Depressive symptoms among rural left-behind children and adolescents in China: A large-scale cross-sectional study. BMC Public Health, 24(1), 3160. [Google Scholar] [CrossRef] [PubMed]
- Rubin, K. H., Bukowski, W. M., & Bowker, J. C. (2015). Children in peer groups. Handbook of Child Psychology and Developmental Science, 4, 175–222. [Google Scholar] [CrossRef]
- Rueger, S. Y., Malecki, C. K., Pyun, Y., Aycock, C., & Coyle, S. (2016). A meta-analytic review of the association between perceived social support and depression in childhood and adolescence. Psychological Bulletin, 142(10), 1017–1067. [Google Scholar] [CrossRef]
- Schön, S.-M., & Daseking, M. (2024). Externalizing problem behavior with friends in adolescence: What role do factors of callous-unemotional traits play? Bundesgesundheitsblatt, Gesundheitsforschung, Gesundheitsschutz, 67(4), 392–399. [Google Scholar] [CrossRef] [PubMed]
- Schüürmann, A., & Goagoses, N. (2022). Perceived Social Support and Alcohol Consumption during Adolescence: A Path-Analysis with Internalizing and Externalizing Behaviour Problems. Emotional and Behavioural Difficulties, 27(4), 297–309. [Google Scholar] [CrossRef]
- She, X., Zhao, D., & Li, M. (2022). Adolescent mental health disparities in rural Guizhou vs. urban Beijing: A comparative analysis from China. Global Pediatrics, 2, 100023. [Google Scholar] [CrossRef]
- Shek, D. T., & Liang, L.-Y. (2018). Psychosocial factors influencing individual well-being in Chinese adolescents in Hong Kong: A six-year longitudinal study. Applied Research in Quality of Life, 13(3), 561–584. [Google Scholar] [CrossRef]
- Steinberg, L. (2005). Cognitive and affective development in adolescence. Trends in Cognitive Sciences, 9(2), 69–74. [Google Scholar] [CrossRef]
- Stoddard-Bennett, N. A., Coburn, J., Dufur, M. J., Jarvis, J. A., & Pribesh, S. L. (2023). Family structure and child behavior problems in Australia, the United Kingdom, and the United States. International Journal of Environmental Research and Public Health, 20(3), 1780. [Google Scholar] [CrossRef]
- Tabri, N., & Elliott, C. M. (2012). Principles and practice of structural equation modeling. Canadian Graduate Journal of Sociology and Criminology, 1(1), 59–60. [Google Scholar] [CrossRef]
- Tang, W., Wang, G., Hu, T., Dai, Q., Xu, J., Yang, Y., & Xu, J. (2018). Mental health and psychosocial problems among Chinese left-behind children: A cross-sectional comparative study. Journal of Affective Disorders, 241, 133–141. [Google Scholar] [CrossRef] [PubMed]
- Tavakol, M., & Dennick, R. (2011). Making sense of Cronbach’s alpha. International Journal of Medical Education, 2, 53–55. [Google Scholar] [CrossRef]
- Wang, F., Lu, J., Lin, L., & Zhou, X. (2019). Mental health and risk behaviors of children in rural China with different patterns of parental migration: A cross-sectional study. Child and Adolescent Psychiatry and Mental Health, 13(1), 39. [Google Scholar] [CrossRef] [PubMed]
- Xia, C., Ding, W., Chen, T., Liu, J., Li, W., & Xie, R. (2025). The bidirectional longitudinal relations between prosocial behavior, social support, and core self-evaluation. Journal of Youth and Adolescence. [Google Scholar] [CrossRef] [PubMed]
- Xie, M., Sun, J., Nuttall, A. K., & Lin, D. (2023). Protective and risk factors associated with problem behaviors among disadvantaged children and adolescents in rural China during the COVID-19 pandemic. Journal of Pacific Rim Psychology, 17, 18344909231201879. [Google Scholar] [CrossRef]
- Yao, S., Zhang, C., Zhu, X., Jing, X., McWhinnie, C. M., & Abela, J. R. (2009). Measuring adolescent psychopathology: Psychometric properties of the self-report strengths and difficulties questionnaire in a sample of Chinese adolescents. Journal of Adolescent Health, 45(1), 55–62. [Google Scholar] [CrossRef]
- Yıldırım, M., Batmaz, H., Yıldırım-Kurtuluş, H., & Kurtuluş, E. (2025). Associations between psychological capital, internalizing and externalizing problems, perceived stress, emotional, social, and psychological well-being in adolescents. Youth & Society, 57(5), 878–902. [Google Scholar] [CrossRef]
- Zhang, K., Zhang, S., & Dong, Y. (2010). Positive psychological capital: Measurement and relationship with mental health. Studies of Psychology and Behavior, 8(01), 58–64. [Google Scholar]
- Zhang, Y., Chen, Y., & Zhang, W. (2021). Community violence exposure and externalizing problem behavior among Chinese high school students: The moderating role of parental knowledge. Frontiers in Psychology, 12, 612237. [Google Scholar] [CrossRef]
- Zhang, Y., Wu, W., Gu, S., Cui, L., & Wang, Y. (2024). Longitudinal relationships between perceived social support and social behaviors in preadolescence and early adolescence: The mediating role of social self-concept. Current Psychology, 43(35), 28292–28305. [Google Scholar] [CrossRef]
- Zhao, F., & Yu, G. (2016). Parental migration and rural left-behind children’s mental health in China: A meta-analysis based on mental health test. Journal of Child and Family Studies, 25(12), 3462–3472. [Google Scholar] [CrossRef]
- Zhu, X., Zhao, H., & Li, W. (2024). Associations between perceived teacher emotional support and externalizing problem behaviors among Chinese rural adolescent. Social Psychology of Education, 27(3), 1305–1336. [Google Scholar] [CrossRef]
- Zimet, G. D., Dahlem, N. W., Zimet, S. G., & Farley, G. K. (1988). The multidimensional scale of perceived social support. Journal of Personality Assessment, 52(1), 30–41. [Google Scholar] [CrossRef]


| Variable | Category | n | % |
|---|---|---|---|
| Gender | Male | 374 | 49.86% |
| Female | 396 | 50.14% | |
| Grade | 7th grade | 204 | 25.86% |
| 8th grade | 207 | 24.36% | |
| 10th grade | 183 | 24.00% | |
| 11th grade | 176 | 25.78% |
| 1.1 | 1.2 | 1.3 | 2.1 | 2.2 | 2.3 | 3.1 | 3.2 | 3.3 | |
|---|---|---|---|---|---|---|---|---|---|
| 1.1 | 1 | ||||||||
| 1.2 | −0.76 ** | 1 | |||||||
| 1.3 | −0.64 ** | 0.76 ** | 1 | ||||||
| 2.1 | 0.40 ** | −0.32 ** | −0.26 ** | 1 | |||||
| 2.2 | −0.44 ** | 0.55 ** | 0.43 ** | −0.55 ** | 1 | ||||
| 2.3 | −0.41 ** | 0.47 ** | 0.51 ** | −0.49 ** | 0.83 ** | 1 | |||
| 3.1 | 0.32 ** | −0.26 ** | −0.21 ** | 0.49 ** | −0.44 ** | −0.42 ** | 1 | ||
| 3.2 | −0.40 ** | 0.47 ** | 0.39 ** | −0.41 ** | 0.66 ** | 0.63 ** | −0.71 ** | 1 | |
| 3.3 | −0.33 ** | 0.38 ** | 0.41 ** | −0.34 ** | 0.58 ** | 0.66 ** | −0.65 ** | 0.85 ** | 1 |
| M | 7.98 | 130.68 | 65.00 | 4.95 | 134.39 | 65.72 | 5.91 | 125.48 | 62.51 |
| SD | 5.23 | 24.13 | 12.62 | 2.84 | 25.75 | 13.75 | 4.38 | 31.49 | 16.16 |
Disclaimer/Publisher’s Note: The statements, opinions and data contained in all publications are solely those of the individual author(s) and contributor(s) and not of MDPI and/or the editor(s). MDPI and/or the editor(s) disclaim responsibility for any injury to people or property resulting from any ideas, methods, instructions or products referred to in the content. |
© 2026 by the authors. Licensee MDPI, Basel, Switzerland. This article is an open access article distributed under the terms and conditions of the Creative Commons Attribution (CC BY) license.
Share and Cite
Huo, Z.; Tan, T.; Yang, N.; Wu, J. The Impact of Psychological Capital and Perceived Social Support on the Development of Problem Behaviors Among Rural Adolescents: A Cross-Lagged Study. Behav. Sci. 2026, 16, 264. https://doi.org/10.3390/bs16020264
Huo Z, Tan T, Yang N, Wu J. The Impact of Psychological Capital and Perceived Social Support on the Development of Problem Behaviors Among Rural Adolescents: A Cross-Lagged Study. Behavioral Sciences. 2026; 16(2):264. https://doi.org/10.3390/bs16020264
Chicago/Turabian StyleHuo, Zhiming, Tingting Tan, Na Yang, and Jie Wu. 2026. "The Impact of Psychological Capital and Perceived Social Support on the Development of Problem Behaviors Among Rural Adolescents: A Cross-Lagged Study" Behavioral Sciences 16, no. 2: 264. https://doi.org/10.3390/bs16020264
APA StyleHuo, Z., Tan, T., Yang, N., & Wu, J. (2026). The Impact of Psychological Capital and Perceived Social Support on the Development of Problem Behaviors Among Rural Adolescents: A Cross-Lagged Study. Behavioral Sciences, 16(2), 264. https://doi.org/10.3390/bs16020264
