Sign in to use this feature.

Years

Between: -

Subjects

remove_circle_outline
remove_circle_outline
remove_circle_outline
remove_circle_outline
remove_circle_outline
remove_circle_outline
remove_circle_outline

Journals

Article Types

Countries / Regions

Search Results (25)

Search Parameters:
Authors = Robin Patel

Order results
Result details
Results per page
Select all
Export citation of selected articles as:
11 pages, 578 KB  
Article
The Utility of Routine Postoperative Radiographs Following Surgical Treatment of Traumatic Cervical Spine Injuries
by Hershil Patel, Sapan Patel, Rohan I. Suresh, Vishal A. Khatri, Keerthana Srinivasan, Husni Alasadi, Evan Honig, Ryan Curto, Usman Zareef, Robin Fencel, Alexander Padovano, Louis J. Bivona, Daniel L. Cavanaugh, Eugene Y. Koh, Steven C. Ludwig and Julio J. Jauregui
J. Clin. Med. 2026, 15(6), 2231; https://doi.org/10.3390/jcm15062231 - 15 Mar 2026
Viewed by 123
Abstract
Background/Objectives: Postoperative cervical spine radiographs are routinely obtained during in-hospital and follow-up period. We aim to evaluate the utility of postoperative radiographs for identifying instrumentation failure and the subsequent need for revision surgery in patients with traumatic cervical spine injuries. Materials and [...] Read more.
Background/Objectives: Postoperative cervical spine radiographs are routinely obtained during in-hospital and follow-up period. We aim to evaluate the utility of postoperative radiographs for identifying instrumentation failure and the subsequent need for revision surgery in patients with traumatic cervical spine injuries. Materials and Methods: A retrospective chart review of patients who had surgical treatment for traumatic cervical spine injury was conducted. Clinical notes and radiographic reports were evaluated. Postoperative radiographs were obtained prior to discharge from the hospital, and subsequently at 2, 6, 12, 24 weeks, and 1 year. Patients who underwent revision surgery, described as any reoperation, were identified. The patients’ indications for surgery were evaluated. The results of postoperative radiographs that prompted a change in management and reoperation were analyzed. Sensitivity and specificity for postoperative radiographs were calculated. Results: A total of 295 patients were reviewed. The rate of revision surgery was 3.7% (n = 11). All 11 patients presented changes in clinical findings and physical exam, but only 3 patients (1%) were identified to have undergone revision surgery due to instrumentation failure seen on radiographs at 13, 89, and 112 days postoperatively, and none within the inpatient period. Two patients underwent revision surgery due to epidural hematoma, and six patients due to wound infection. The overall sensitivity and specificity of routine postoperative radiographs were 27% and 100%, respectively. Conclusions: Postoperative radiographs after cervical spine trauma have low clinical utility for predicting instrumentation failure in the absence of clinical findings, particularly in the inpatient period. Full article
(This article belongs to the Special Issue Advances in the Management of Cervical Spine Trauma)
Show Figures

Figure 1

7 pages, 193 KB  
Brief Report
In Vitro Activity of Nisin A Against Staphylococci Isolated from Periprosthetic Joint Infection
by Melissa J. Karau, Christina A. Koscianski, Andrew D. Badley, Nicholas A. Bedard, John W. Zinckgraf and Robin Patel
Antibiotics 2025, 14(5), 515; https://doi.org/10.3390/antibiotics14050515 - 16 May 2025
Cited by 1 | Viewed by 1430
Abstract
Background/Objectives: Staphylococci are the most common causes of periprosthetic joint infection (PJI); new antimicrobials are needed to manage these difficult infections. Nisin A is a lantibiotic peptide derived from Lactococcus lactis that has antimicrobial activity against Gram-positive bacteria, including staphylococci, and is [...] Read more.
Background/Objectives: Staphylococci are the most common causes of periprosthetic joint infection (PJI); new antimicrobials are needed to manage these difficult infections. Nisin A is a lantibiotic peptide derived from Lactococcus lactis that has antimicrobial activity against Gram-positive bacteria, including staphylococci, and is an FDA-approved preservative used in the food and dairy industry. Here, the in vitro nisin A susceptibility of PJI-associated staphylococci was assessed. Methods: The minimum inhibitory concentrations (MICs), minimum biofilm inhibitory concentrations (MBICs), and minimum biofilm bactericidal concentrations (MBBCs) of nisin A were measured by broth microdilution against 106 staphylococcus isolates isolated from PJI. MICs were assessed using 5 × 105 CFU/mL plus nisin A. For MBICs, biofilms were grown on pegged lids for 6 h, followed by 20 h of treatment. For MBBCs, pegged lids were transferred to plates containing media only for 20 h. The results were determined as the lowest concentrations with no visual growth. Two-dimensional MICs with nisin A and vancomycin were assessed for 20 isolates. Fractional inhibitory concentrations (FICs) were calculated to determine synergistic, additive, antagonistic, or indifferent interactions. Results: The MIC that inhibited 90% of S. aureus and S. epidermidis was 4 µg/mL, apart from for the MRSA subset (8 µg/mL). The MBIC that inhibited 90% of isolates was 4 µg/mL. The MBBCs ranged from 4 to 256 µg/mL. When tested together, nisin A and vancomycin yielded an FIC between 1.25 and 1.5, indicative of indifference, except for one isolate each of MRSA and MSSA, for which an additive effect (FIC of 1) was observed. Conclusions: Nisin A showed inhibitory activity against staphylococci that cause PJI. Full article
(This article belongs to the Special Issue Antimicrobial Activity of Bioactive Peptides and Their Derivatives)
Show Figures

Graphical abstract

14 pages, 2692 KB  
Perspective
Challenges in COVID-19 Pandemic Triaging: An Indian and US Perspective
by Muralidhar Varma, Robin Sudandiradas, Mauli Mahendra Patel, Trini Ann Mathew, Marcus Zervos, Shashikiran Umakanth, Asha Kamath, Mahadev Rao, Vandana Kalwaje Eshwara, Chiranjay Mukhopadhyay and Vijaya Arun Kumar
Emerg. Care Med. 2025, 2(2), 18; https://doi.org/10.3390/ecm2020018 - 1 Apr 2025
Viewed by 1847
Abstract
Background/Objectives: The COVID-19 pandemic overwhelmed many health care facilities with patients, leading to an increased risk of potential transmission. Though the disease process was identical, the triaging system was unique at different sites, without a unified system for emergency department triaging globally. Proper [...] Read more.
Background/Objectives: The COVID-19 pandemic overwhelmed many health care facilities with patients, leading to an increased risk of potential transmission. Though the disease process was identical, the triaging system was unique at different sites, without a unified system for emergency department triaging globally. Proper implementation of pre-screening and triaging is of paramount importance in tertiary care settings to prevent nosocomial spread of infection. Methods: Each country has its own triage guidelines and Infection, Prevention, and Control policies developed by its health ministry and may face significant challenges in implementing them. Triage guidelines followed by two tertiary care hospitals in Detroit, United States of America and Manipal, India are compared during the early phases of the COVID-19 pandemic. Results: This paper offers a unique perspective of the challenges experienced with the hospital triage practices and provides solutions to address them. The future trajectory of COVID-19 epidemiology in both countries will be determined by the adherence to best practices in Infection Prevention and Control and triage protocols. The healthcare facility triage algorithm is constantly evolving in both settings as new evidence is being added to hospital epidemiology and infection prevention practices. Conclusions: Training healthcare workers on new triage protocols is required. It is critical for infectious disease doctors, clinical microbiologists, hospital epidemiologists, and Infection Prevention and Control (IPC) staff to collaborate with clinicians, nurses, and other ancillary staff in order to successfully implement the triage protocols. Developing and modifying guidelines for cleaning hospital triage areas and providing high throughput for patient care are also important lessons learned. Usage of face shields and the quality of Personal Protective Equipment (PPE) should be ensured for all healthcare workers (HCWs). Resilient staff and resilient hospital infrastructure are crucial for a sustainable response to future pandemics. Full article
Show Figures

Figure 1

13 pages, 3239 KB  
Article
Gelatin Nanoemulsion-Based Co-Delivery of Terbinafine and Essential Oils for Treatment of Candida albicans Biofilms
by Muhammad Aamir Hassan, Sadaf Noor, Jungmi Park, Ahmed Nabawy, Maitri Dedhiya, Robin Patel and Vincent M. Rotello
Microorganisms 2025, 13(1), 127; https://doi.org/10.3390/microorganisms13010127 - 9 Jan 2025
Cited by 7 | Viewed by 2647
Abstract
Fungal infections represent a significant global health challenge. Candida albicans is a particularly widespread pathogen, with both molecular and biofilm-based mechanisms making it resistant to or tolerant of available antifungal drugs. This study reports a combination therapy, active against C. albicans, utilizing [...] Read more.
Fungal infections represent a significant global health challenge. Candida albicans is a particularly widespread pathogen, with both molecular and biofilm-based mechanisms making it resistant to or tolerant of available antifungal drugs. This study reports a combination therapy, active against C. albicans, utilizing terbinafine and essential oils incorporated into a gelatin-based nanoemulsion system (T-GNE). Eugenol and methyl eugenol/terbinafine T-GNEs had an additive efficacy, while carvacrol (CT-GNE) worked synergistically with terbinafine, providing effective antifungal treatment with minimal mammalian cell toxicity. Confocal microscopy demonstrated that CT-GNE penetrated the dense C. albicans biofilm and disrupted the fungal cell membrane. Overall, the combination of essential oils with terbinafine in GNE provided a promising treatment for fungal biofilms. Full article
(This article belongs to the Section Biofilm)
Show Figures

Figure 1

14 pages, 3176 KB  
Article
Programmed Cell Death-Ligand 1 Expression and Clinical Outcomes Among Patients with Resected, Early-Stage Non-Small Cell Lung Cancer: A Real-World Study
by Parneet K. Cheema, Iqra Syed, Femida Gwadry-Sridhar, Muhammad Rakibuz-Zaman, Robin Sachdeva, Alec Pencz, Luna Zhan, Katrina Hueniken, Devalben Patel, Karmugi Balaratnam, Khaleeq Khan, Benjamin Grant, Brandon S. Sheffield, M. Elizabeth O. Locke, Daniel Moldaver, Mary Kate Shanahan, Geoffrey Liu and M. Sara Kuruvilla
Curr. Oncol. 2024, 31(11), 6735-6748; https://doi.org/10.3390/curroncol31110497 - 31 Oct 2024
Viewed by 2487
Abstract
Treatment options for non-small cell lung cancer (NSCLC) are evolving, given recent and expected approvals of immune checkpoint inhibitors (ICIs) targeting programmed cell death-(ligand) 1 (PD-1/PD-L1). We retrospectively evaluated outcomes among patients with resected stage IB-IIIA NSCLC tumors expressing PD-L1 using PALEOS (Pan-cAnadian [...] Read more.
Treatment options for non-small cell lung cancer (NSCLC) are evolving, given recent and expected approvals of immune checkpoint inhibitors (ICIs) targeting programmed cell death-(ligand) 1 (PD-1/PD-L1). We retrospectively evaluated outcomes among patients with resected stage IB-IIIA NSCLC tumors expressing PD-L1 using PALEOS (Pan-cAnadian Lung cancEr Observational Study) data (2016–2019). Key outcomes included PD-L1 expression rate and treatment patterns, recurrence, and median overall (mOS) and disease-free survival (mDFS) among PD-L1+ patients. Among 539 PD-L1–tested patients, 317 (58.8%) were PD-L1+ (≥1%). At diagnosis, 35.3%, 39.8%, and 24.9% of PD-L1+ patients had stage IB, II, or IIIA disease. Forty-one percent had received adjuvant therapy. At 22.6 months (median follow-up), first disease recurrence had occurred in 31.9% of patients, primarily at metastatic sites. After first metastatic recurrence, ICI regimens were the most common first systemic therapy (29.8%). mOS was not reached; mDFS was 40.0 months. At four years, DFS probability was 44%. Four-year OS and DFS rates were generally similar when stratified by PD-L1 expression (1–49% vs. ≥50%). These findings underscore the generally poor outcomes experienced by patients with early-stage, resected, PD-L1+ NSCLC after treatment with available adjuvant therapies, and provide context to recent and emerging trials of new treatment options. Full article
Show Figures

Figure 1

14 pages, 3099 KB  
Article
The Effects of Zinc on Proprioceptive Sensory Function and Nerve Conduction
by Elizabeth R. Elliott, Kaitlyn E. Brock, Alaina C. Taul, Artin Asadipooya, Devin Bocook, Tessa Burnette, Isha V. Chauhan, Bilal Chhadh, Ryan Crane, Ashley Glover, Joshua Griffith, JayLa A. Hudson, Hassan Kashif, Samuel O. Nwadialo, Devan M. Neely, Adel Nukic, Deep R. Patel, Gretchen L. Ruschman, Johnathan C. Sales, Terra Yarbrough and Robin L. Cooperadd Show full author list remove Hide full author list
NeuroSci 2023, 4(4), 305-318; https://doi.org/10.3390/neurosci4040025 - 10 Nov 2023
Cited by 5 | Viewed by 4958
Abstract
Zinc (Zn2+) is an essential element that can promote proper organ function, cell growth, and immune response; it can also, however, be present in too great a quantity. Zinc toxicity caused by overexposure may result in both minor and major physiological [...] Read more.
Zinc (Zn2+) is an essential element that can promote proper organ function, cell growth, and immune response; it can also, however, be present in too great a quantity. Zinc toxicity caused by overexposure may result in both minor and major physiological effects, with chronic exposure at low levels and acute exposure at high levels being harmful or even toxic. This investigation examines the effects of acute exposure to relatively high concentrations of Zn2+ on sensory nerve function and nerve conduction. A proprioceptive nerve in marine crab (Callinectes sapidus) limbs was used as a model to assess the effects of Zn2+ on stretch-activated channels (SACs) and evoked nerve conduction. Exposure to Zn2+ slowed nerve condition rapidly; however, several minutes were required before the SACs in sensory endings were affected. A depression in conduction speed and an increase followed by a decrease in amplitude were observed for the evoked compound action potential, while the frequency of nerve activity upon joint movement and stretching of the chordotonal organ significantly decreased. These altered responses could be partially reversed via extensive flushing with fresh saline to remove the zinc. This indicates that subtle, long-term exposure to Zn2+ may alter an organism’s SAC function for channels related to proprioception and nerve conduction. Full article
Show Figures

Graphical abstract

17 pages, 1151 KB  
Article
Association of Elevated Serum Aldosterone Concentrations in Pregnancy with Hypertension
by Robin Shoemaker, Marko Poglitsch, Dolph Davis, Hong Huang, Aric Schadler, Neil Patel, Katherine Vignes, Aarthi Srinivasan, Cynthia Cockerham, John A. Bauer and John M. O’Brien
Biomedicines 2023, 11(11), 2954; https://doi.org/10.3390/biomedicines11112954 - 1 Nov 2023
Cited by 4 | Viewed by 3653
Abstract
Emerging evidence indicates a previously unrecognized, clinically relevant spectrum of abnormal aldosterone secretion associated with hypertension severity. It is not known whether excess aldosterone secretion contributes to hypertension during pregnancy. We quantified aldosterone concentrations and angiotensin peptides in serum (using liquid chromatography with [...] Read more.
Emerging evidence indicates a previously unrecognized, clinically relevant spectrum of abnormal aldosterone secretion associated with hypertension severity. It is not known whether excess aldosterone secretion contributes to hypertension during pregnancy. We quantified aldosterone concentrations and angiotensin peptides in serum (using liquid chromatography with tandem mass spectrometry) in a cohort of 128 pregnant women recruited from a high-risk obstetrics clinic and followed prospectively for the development of gestational hypertension, pre-eclampsia, superimposed pre-eclampsia, chronic hypertension, or remaining normotensive. The cohort was grouped by quartile of aldosterone concentration in serum measured in the first trimester, and blood pressure, angiotensin peptides, and hypertension outcomes compared across the four quartiles. Blood pressures and body mass index were greatest in the top and bottom quartiles, with the top quartile having the highest blood pressure throughout pregnancy. Further stratification of the top quartile based on increasing (13 patients) or decreasing (19 patients) renin activity over gestation revealed that the latter group was characterized by the highest prevalence of chronic hypertension, use of anti-hypertensive agents, pre-term birth, and intrauterine growth restriction. Serum aldosterone concentrations greater than 704 pmol/L, the 75th percentile defined within the cohort, were evident across all categories of hypertension in pregnancy, including normotensive. These findings suggest that aldosterone excess may underlie the development of hypertension in pregnancy in a significant subpopulation of individuals. Full article
(This article belongs to the Special Issue Renin-Angiotensin System in Cardiovascular Biology)
Show Figures

Figure 1

16 pages, 3426 KB  
Article
The Effects of Lithium on Proprioceptive Sensory Function and Nerve Conduction
by Kaitlyn E. Brock, Elizabeth R. Elliott, Alaina C. Taul, Artin Asadipooya, Devin Bocook, Tessa Burnette, Isha V. Chauhan, Bilal Chhadh, Ryan Crane, Ashley Glover, Joshua Griffith, JayLa A. Hudson, Hassan Kashif, Samuel O. Nwadialo, Devan M. Neely, Adel Nukic, Deep R. Patel, Gretchen L. Ruschman, Johnathan C. Sales, Terra Yarbrough and Robin L. Cooperadd Show full author list remove Hide full author list
NeuroSci 2023, 4(4), 280-295; https://doi.org/10.3390/neurosci4040023 - 20 Oct 2023
Cited by 2 | Viewed by 5513
Abstract
Animals are exposed to lithium (Li+) in the natural environment as well as by contact with industrial sources and therapeutic treatments. Low levels of exposure over time and high volumes of acute levels can be harmful and even toxic. The following [...] Read more.
Animals are exposed to lithium (Li+) in the natural environment as well as by contact with industrial sources and therapeutic treatments. Low levels of exposure over time and high volumes of acute levels can be harmful and even toxic. The following study examines the effect of high-volume acute levels of Li+ on sensory nerve function and nerve conduction. A proprioceptive nerve in the limbs of a marine crab (Callinectes sapidus) was used as a model to address the effects on stretch-activated channels (SACs) and evoked nerve conduction. The substitution of Li+ for Na+ in the bathing saline slowed nerve conduction rapidly; however, several minutes were required before the SACs in sensory endings were affected. The evoked compound action potential slowed in conduction and slightly decreased in amplitude, while the frequency of nerve activity with joint movement and chordotonal organ stretching significantly decreased. Both altered responses could be partially restored with the return of a Na+-containing saline. Long-term exposure to Li+ may alter the function of SACs in organisms related to proprioception and nerve conduction, but it remains to be investigated. Full article
Show Figures

Graphical abstract

10 pages, 931 KB  
Article
Poor Sensitivity of the MALDI Biotyper® MBT Subtyping Module for Detection of Klebsiella pneumoniae Carbapenemase (KPC) in Klebsiella Species
by Luz Cuello, Judith Alvarez Otero, Kerryl E. Greenwood-Quaintance, Liang Chen, Blake Hanson, Jinnethe Reyes, Lauren Komarow, Lizhao Ge, Zane D. Lancaster, Garrett G. Gordy, Audrey N. Schuetz and Robin Patel
Antibiotics 2023, 12(9), 1465; https://doi.org/10.3390/antibiotics12091465 - 20 Sep 2023
Cited by 5 | Viewed by 3253
Abstract
Rapid detection of Klebsiella pneumoniae carbapenemase (KPC) in the Klebsiella species is desirable. The MALDI Biotyper® MBT Subtyping Module (Bruker Daltonics) uses an algorithm that detects a peak at ~11,109 m/z corresponding to a protein encoded by the p019 gene to detect [...] Read more.
Rapid detection of Klebsiella pneumoniae carbapenemase (KPC) in the Klebsiella species is desirable. The MALDI Biotyper® MBT Subtyping Module (Bruker Daltonics) uses an algorithm that detects a peak at ~11,109 m/z corresponding to a protein encoded by the p019 gene to detect KPC simultaneously with organism identification by a matrix-assisted laser desorption ionization–time-of-flight mass spectrometry (MALDI-ToF MS). Here, the subtyping module was evaluated using 795 clinical Klebsiella isolates, with whole genome sequences used to assess for blaKPC and p019. For the isolates identified as KPC positive by sequencing, the overall sensitivity of the MALDI-ToF MS subtyping module was 239/574 (42%) with 100% specificity. For the isolates harboring p019, the subtyping module showed a sensitivity of 97% (239/246) and a specificity of 100%. The subtyping module had poor sensitivity for the detection of blaKPC-positive Klebsiella isolates, albeit exhibiting excellent specificity. The poor sensitivity was a result of p019 being present in only 43% of the blaKPC-positive Klebsiella isolates. Full article
Show Figures

Graphical abstract

16 pages, 6447 KB  
Article
StethAid: A Digital Auscultation Platform for Pediatrics
by Youness Arjoune, Trong N. Nguyen, Tyler Salvador, Anha Telluri, Jonathan C. Schroeder, Robert L. Geggel, Joseph W. May, Dinesh K. Pillai, Stephen J. Teach, Shilpa J. Patel, Robin W. Doroshow and Raj Shekhar
Sensors 2023, 23(12), 5750; https://doi.org/10.3390/s23125750 - 20 Jun 2023
Cited by 8 | Viewed by 6791
Abstract
(1) Background: Mastery of auscultation can be challenging for many healthcare providers. Artificial intelligence (AI)-powered digital support is emerging as an aid to assist with the interpretation of auscultated sounds. A few AI-augmented digital stethoscopes exist but none are dedicated to pediatrics. Our [...] Read more.
(1) Background: Mastery of auscultation can be challenging for many healthcare providers. Artificial intelligence (AI)-powered digital support is emerging as an aid to assist with the interpretation of auscultated sounds. A few AI-augmented digital stethoscopes exist but none are dedicated to pediatrics. Our goal was to develop a digital auscultation platform for pediatric medicine. (2) Methods: We developed StethAid—a digital platform for artificial intelligence-assisted auscultation and telehealth in pediatrics—that consists of a wireless digital stethoscope, mobile applications, customized patient-provider portals, and deep learning algorithms. To validate the StethAid platform, we characterized our stethoscope and used the platform in two clinical applications: (1) Still’s murmur identification and (2) wheeze detection. The platform has been deployed in four children’s medical centers to build the first and largest pediatric cardiopulmonary datasets, to our knowledge. We have trained and tested deep-learning models using these datasets. (3) Results: The frequency response of the StethAid stethoscope was comparable to those of the commercially available Eko Core, Thinklabs One, and Littman 3200 stethoscopes. The labels provided by our expert physician offline were in concordance with the labels of providers at the bedside using their acoustic stethoscopes for 79.3% of lungs cases and 98.3% of heart cases. Our deep learning algorithms achieved high sensitivity and specificity for both Still’s murmur identification (sensitivity of 91.9% and specificity of 92.6%) and wheeze detection (sensitivity of 83.7% and specificity of 84.4%). (4) Conclusions: Our team has created a technically and clinically validated pediatric digital AI-enabled auscultation platform. Use of our platform could improve efficacy and efficiency of clinical care for pediatric patients, reduce parental anxiety, and result in cost savings. Full article
(This article belongs to the Section Biomedical Sensors)
Show Figures

Figure 1

21 pages, 1248 KB  
Review
Translating Precision Health for Pediatrics: A Scoping Review
by Mathushan Subasri, Celine Cressman, Danielle Arje, Leighton Schreyer, Erin Cooper, Komal Patel, Wendy J. Ungar, Melanie Barwick, Avram Denburg and Robin Z. Hayeems
Children 2023, 10(5), 897; https://doi.org/10.3390/children10050897 - 17 May 2023
Cited by 3 | Viewed by 3404
Abstract
Precision health aims to personalize treatment and prevention strategies based on individual genetic differences. While it has significantly improved healthcare for specific patient groups, broader translation faces challenges with evidence development, evidence appraisal, and implementation. These challenges are compounded in child health as [...] Read more.
Precision health aims to personalize treatment and prevention strategies based on individual genetic differences. While it has significantly improved healthcare for specific patient groups, broader translation faces challenges with evidence development, evidence appraisal, and implementation. These challenges are compounded in child health as existing methods fail to incorporate the physiology and socio-biology unique to childhood. This scoping review synthesizes the existing literature on evidence development, appraisal, prioritization, and implementation of precision child health. PubMed, Scopus, Web of Science, and Embase were searched. The included articles were related to pediatrics, precision health, and the translational pathway. Articles were excluded if they were too narrow in scope. In total, 74 articles identified challenges and solutions for putting pediatric precision health interventions into practice. The literature reinforced the unique attributes of children and their implications for study design and identified major themes for the value assessment of precision health interventions for children, including clinical benefit, cost-effectiveness, stakeholder values and preferences, and ethics and equity. Tackling these identified challenges will require developing international data networks and guidelines, re-thinking methods for value assessment, and broadening stakeholder support for the effective implementation of precision health within healthcare organizations. This research was funded by the SickKids Precision Child Health Catalyst Grant. Full article
(This article belongs to the Special Issue Genomic Sequencing in Maternal and Child Health)
Show Figures

Figure 1

26 pages, 2719 KB  
Review
Profiling the Immune Response to Periprosthetic Joint Infection and Non-Infectious Arthroplasty Failure
by Cody R. Fisher and Robin Patel
Antibiotics 2023, 12(2), 296; https://doi.org/10.3390/antibiotics12020296 - 1 Feb 2023
Cited by 23 | Viewed by 6002
Abstract
Arthroplasty failure is a major complication of joint replacement surgery. It can be caused by periprosthetic joint infection (PJI) or non-infectious etiologies, and often requires surgical intervention and (in select scenarios) resection and reimplantation of implanted devices. Fast and accurate diagnosis of PJI [...] Read more.
Arthroplasty failure is a major complication of joint replacement surgery. It can be caused by periprosthetic joint infection (PJI) or non-infectious etiologies, and often requires surgical intervention and (in select scenarios) resection and reimplantation of implanted devices. Fast and accurate diagnosis of PJI and non-infectious arthroplasty failure (NIAF) is critical to direct medical and surgical treatment; differentiation of PJI from NIAF may, however, be unclear in some cases. Traditional culture, nucleic acid amplification tests, metagenomic, and metatranscriptomic techniques for microbial detection have had success in differentiating the two entities, although microbiologically negative apparent PJI remains a challenge. Single host biomarkers or, alternatively, more advanced immune response profiling-based approaches may be applied to differentiate PJI from NIAF, overcoming limitations of microbial-based detection methods and possibly, especially with newer approaches, augmenting them. In this review, current approaches to arthroplasty failure diagnosis are briefly overviewed, followed by a review of host-based approaches for differentiation of PJI from NIAF, including exciting futuristic combinational multi-omics methodologies that may both detect pathogens and assess biological responses, illuminating causes of arthroplasty failure. Full article
Show Figures

Figure 1

27 pages, 3681 KB  
Article
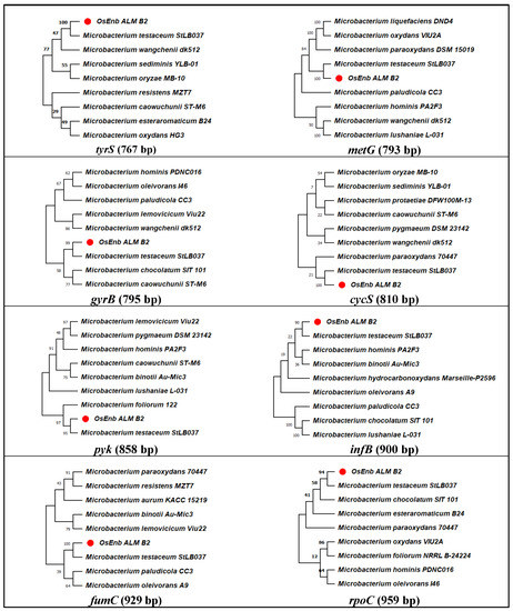
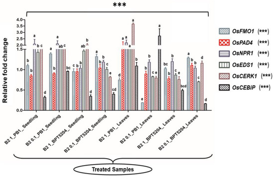
New Insights on Endophytic Microbacterium-Assisted Blast Disease Suppression and Growth Promotion in Rice: Revelation by Polyphasic Functional Characterization and Transcriptomics
by Asharani Patel, Kuleshwar Prasad Sahu, Sahil Mehta, Mohammed Javed, Alexander Balamurugan, Mushineni Ashajyothi, Neelam Sheoran, Prakash Ganesan, Aditi Kundu, Subbaiyan Gopalakrishnan, Robin Gogoi and Aundy Kumar
Microorganisms 2023, 11(2), 362; https://doi.org/10.3390/microorganisms11020362 - 31 Jan 2023
Cited by 15 | Viewed by 4454
Abstract
Plant growth-promoting endophytic microbes have drawn the attention of researchers owing to their ability to confer fitness benefits in many plant species. Here, we report agriculturally beneficial traits of rice-leaf-adapted endophytic Microbacterium testaceum. Our polyphasic taxonomic investigations revealed its identity as M. [...] Read more.
Plant growth-promoting endophytic microbes have drawn the attention of researchers owing to their ability to confer fitness benefits in many plant species. Here, we report agriculturally beneficial traits of rice-leaf-adapted endophytic Microbacterium testaceum. Our polyphasic taxonomic investigations revealed its identity as M. testaceum. The bacterium displayed typical endophytism in rice leaves, indicated by the green fluorescence of GFP-tagged M. testaceum in confocal laser scanning microscopy. Furthermore, the bacterium showed mineral solubilization and production of IAA, ammonia, and hydrolytic enzymes. Tobacco leaf infiltration assay confirmed its non-pathogenic nature on plants. The bacterium showed antifungal activity on Magnaporthe oryzae, as exemplified by secreted and volatile organic metabolome-mediated mycelial growth inhibition. GC-MS analysis of the volatilome of M. testaceum indicated the abundance of antimicrobial compounds. Bacterization of rice seedlings showed phenotypic traits of MAMP-triggered immunity (MTI), over-expression of OsNPR1 and OsCERK, and the consequent blast suppressive activity. Strikingly, M. testaceum induced the transcriptional tradeoff between physiological growth and host defense pathways as indicated by up- and downregulated DEGs. Coupled with its plant probiotic features and the defense elicitation activity, the present study paves the way for developing Microbacterium testaceum-mediated bioformulation for sustainably managing rice blast disease. Full article
(This article belongs to the Section Plant Microbe Interactions)
Show Figures

Figure 1

16 pages, 3566 KB  
Article
Re-Training of Convolutional Neural Networks for Glottis Segmentation in Endoscopic High-Speed Videos
by Michael Döllinger, Tobias Schraut, Lea A. Henrich, Dinesh Chhetri, Matthias Echternach, Aaron M. Johnson, Melda Kunduk, Youri Maryn, Rita R. Patel, Robin Samlan, Marion Semmler and Anne Schützenberger
Appl. Sci. 2022, 12(19), 9791; https://doi.org/10.3390/app12199791 - 28 Sep 2022
Cited by 14 | Viewed by 3756
Abstract
Endoscopic high-speed video (HSV) systems for visualization and assessment of vocal fold dynamics in the larynx are diverse and technically advancing. To consider resulting “concepts shifts” for neural network (NN)-based image processing, re-training of already trained and used NNs is necessary to allow [...] Read more.
Endoscopic high-speed video (HSV) systems for visualization and assessment of vocal fold dynamics in the larynx are diverse and technically advancing. To consider resulting “concepts shifts” for neural network (NN)-based image processing, re-training of already trained and used NNs is necessary to allow for sufficiently accurate image processing for new recording modalities. We propose and discuss several re-training approaches for convolutional neural networks (CNN) being used for HSV image segmentation. Our baseline CNN was trained on the BAGLS data set (58,750 images). The new BAGLS-RT data set consists of additional 21,050 images from previously unused HSV systems, light sources, and different spatial resolutions. Results showed that increasing data diversity by means of preprocessing already improves the segmentation accuracy (mIoU + 6.35%). Subsequent re-training further increases segmentation performance (mIoU + 2.81%). For re-training, finetuning with dynamic knowledge distillation showed the most promising results. Data variety for training and additional re-training is a helpful tool to boost HSV image segmentation quality. However, when performing re-training, the phenomenon of catastrophic forgetting should be kept in mind, i.e., adaption to new data while forgetting already learned knowledge. Full article
(This article belongs to the Special Issue Current Trends and Future Directions in Voice Acoustics Measurement)
Show Figures

Figure 1

17 pages, 1271 KB  
Review
As We Drink and Breathe: Adverse Health Effects of Microcystins and Other Harmful Algal Bloom Toxins in the Liver, Gut, Lungs and Beyond
by Apurva Lad, Joshua D. Breidenbach, Robin C. Su, Jordan Murray, Rebecca Kuang, Alison Mascarenhas, John Najjar, Shivani Patel, Prajwal Hegde, Mirella Youssef, Jason Breuler, Andrew L. Kleinhenz, Andrew P. Ault, Judy A. Westrick, Nikolai N. Modyanov, David J. Kennedy and Steven T. Haller
Life 2022, 12(3), 418; https://doi.org/10.3390/life12030418 - 14 Mar 2022
Cited by 103 | Viewed by 11459
Abstract
Freshwater harmful algal blooms (HABs) are increasing in number and severity worldwide. These HABs are chiefly composed of one or more species of cyanobacteria, also known as blue-green algae, such as Microcystis and Anabaena. Numerous HAB cyanobacterial species produce toxins (e.g., microcystin [...] Read more.
Freshwater harmful algal blooms (HABs) are increasing in number and severity worldwide. These HABs are chiefly composed of one or more species of cyanobacteria, also known as blue-green algae, such as Microcystis and Anabaena. Numerous HAB cyanobacterial species produce toxins (e.g., microcystin and anatoxin—collectively referred to as HAB toxins) that disrupt ecosystems, impact water and air quality, and deter recreation because they are harmful to both human and animal health. Exposure to these toxins can occur through ingestion, inhalation, or skin contact. Acute health effects of HAB toxins have been well documented and include symptoms such as nausea, vomiting, abdominal pain and diarrhea, headache, fever, and skin rashes. While these adverse effects typically increase with amount, duration, and frequency of exposure, susceptibility to HAB toxins may also be increased by the presence of comorbidities. The emerging science on potential long-term or chronic effects of HAB toxins with a particular emphasis on microcystins, especially in vulnerable populations such as those with pre-existing liver or gastrointestinal disease, is summarized herein. This review suggests additional research is needed to define at-risk populations who may be helped by preventative measures. Furthermore, studies are required to develop a mechanistic understanding of chronic, low-dose exposure to HAB toxins so that appropriate preventative, diagnostic, and therapeutic strategies can be created in a targeted fashion. Full article
Show Figures

Figure 1

Back to TopTop