Sign in to use this feature.

Years

Between: -

Subjects

remove_circle_outline
remove_circle_outline
remove_circle_outline

Journals

Article Types

Countries / Regions

Search Results (16)

Search Parameters:
Authors = Luca Triggiani

Order results
Result details
Results per page
Select all
Export citation of selected articles as:
17 pages, 2209 KB  
Article
Impact of Dosimetric Parameters on Tumor Control in Stereotactic Radiotherapy for Pancreatic Cancer: A Prospective Study on 104 Patients Treated with Simultaneous Integrated Protection (SIP)
by Marco Lorenzo Bonù, Jacopo Balduzzi, Gloria Pedersoli, Dario Moneghini, Marco Ramera, Nazario Portolani, Jacopo Andreuccetti, Luigi Grazioli, Barbara Frittoli, Sarah Molfino, Anna Maria Bozzola, Maria Teresa Cefaratti, Eneida Mataj, Giulia Volpi, Luigi Spiazzi, Federica Saiani, Alfredo Fiume, Cesare Tomasi, Vittorio Morelli, Paola Vitali, Francesco Frassine, Luca Triggiani, Andrea Guerini, Davide Tomasini, Fabrizia Terraneo, Domenico Della Casa, Fernando Barbera, Stefano Maria Magrini and Michela Buglioneadd Show full author list remove Hide full author list
Cancers 2025, 17(22), 3617; https://doi.org/10.3390/cancers17223617 - 10 Nov 2025
Viewed by 483
Abstract
Background: One of the challenges in treating pancreatic ductal adenocarcinoma (PDAC) with stereotactic radiotherapy (SRT) is to manage lesions abutted to the duodenum, bowel and stomach. Simultaneous integrated protection (SIP) is one of the proposed approaches to increase plan reproducibility and quality. [...] Read more.
Background: One of the challenges in treating pancreatic ductal adenocarcinoma (PDAC) with stereotactic radiotherapy (SRT) is to manage lesions abutted to the duodenum, bowel and stomach. Simultaneous integrated protection (SIP) is one of the proposed approaches to increase plan reproducibility and quality. However, no clinical data are available regarding the dosimetric objectives impacting local control probability. Methods: This is a prospective, single-arm study. Key inclusion criteria were as follows: PDAC histology; tumor abutment with duodenum, stomach, or small bowel; and SRT schedule consisting of 45 Gy in six fractions. Delineation of the PTV overlapped with critical OARs (PTV_SIP) and PTV outside critical OARs (PTV_Dominant) was mandatory. Dose constraints were as follows: (near) maximum dose, D2cc, and D20cc to critical OARs 38 Gy, 32 Gy, and 24 Gy, respectively. This study was designed to prospectively investigate the main clinical and dosimetric parameters impacting freedom from local recurrence (FFLR). Results: From June 2019 to January 2024, 104 patients were enrolled. One-year FFLR was 91.7%. Fifteen events of local failure occurred (17.6%). Mapping of local relapses showed a relapse inside the PTV_SIP area in nine patients and outside the PTV_SIP in six cases (NS). Whole PTV > 69 cc, PTV_SIP > 4 cc, PTV-SIP/whole PTV ratio > 7%, (near) Dmin to PTV_SIP < 25 Gy, mean dose to PTV_SIP < 28 Gy, and (near) Dmin to PTV_Dominant < 29 Gy were associated with worse FFLR. Multivariable analysis showed PTV_SIP absolute volume of more than 4 cc, mean dose to PTV_SIP < 28 Gy and whole PTV > 69 cc were independently related to worse FFLR. One case of acute G4 toxicity and two cases of acute G3 toxicity occurred, with two late toxicity deaths not certainly due to treatment. Conclusions: In this prospective study, SIP planning strategy with six fractions is safe and effective in pancreatic targets with critical contact with critical OARs. Given its potential advantages, SIP planning is a potential innovative strategy that should be compared to standard SRT planning in an ad hoc trial design. Full article
(This article belongs to the Section Methods and Technologies Development)
Show Figures

Figure 1

15 pages, 370 KB  
Review
Microbiota Modulation of Radiosensitiveness and Toxicity in Gastrointestinal Cancers: What Radiation Oncologists Need to Know—A Review on Behalf of the Italian Association of Radiobiology (AIRB)
by Marco Lorenzo Bonù, Andrea Georgopulos, Marco Ramera, Jacopo Andreuccetti, Andrea Emanuele Guerini, Anna Maria Bozzola, Vittorio Morelli, Jacopo Balduzzi, Mirsada Katica, Mariateresa Cefaratti, Lorenzo Granello, Luca Triggiani, Michela Buglione, Stefano Maria Magrini, Francesco Marampon, Michele Mondini, Silvana Parisi, Giorgia Timon, Luisa Bellu, Maria Rescigno, Stefano Arcangeli and Marta Scorsettiadd Show full author list remove Hide full author list
Curr. Issues Mol. Biol. 2025, 47(4), 265; https://doi.org/10.3390/cimb47040265 - 9 Apr 2025
Viewed by 1814
Abstract
The impact of the microbiota on radiation (RT)-induced toxicity and cancer response to radiotherapy is an emerging area of interest. In this review, we summarize the available preclinical and clinical evidence concerning microbiota modulation of RT toxicity and efficacy in the main gastrointestinal [...] Read more.
The impact of the microbiota on radiation (RT)-induced toxicity and cancer response to radiotherapy is an emerging area of interest. In this review, we summarize the available preclinical and clinical evidence concerning microbiota modulation of RT toxicity and efficacy in the main gastrointestinal (GI) districts. A huge amount of data supports the clinical application of microbiota modulation, particularly through prebiotics and probiotics, to prevent or mitigate radiotherapy-induced toxicity in rectal cancer. Preclinical and clinical studies also support the observation of microbiota modulation to impact the toxicity and efficacy of treatment in esophageal cancer, hepatocellular carcinoma (HCC), and anal squamous cell carcinoma (ASCC). However, insufficient evidence remains to endorse microbiota modulation as a strategy to enhance tumor radiosensitivity in clinical practice. Well-designed studies focusing on prebiotics, probiotics, and fecal microbiota transplantation are needed across all GI sites to evaluate their potential to improve treatment efficacy, as suggested by promising preclinical findings. The impact of pre-treatment microbiota analyses should be addressed in prospective studies to verify the efficacy of patient-level tailored strategies. Additionally, the repurposing of radioprotective agents with innovative delivery systems, such as encapsulated amifostine, holds significant promise for mitigating small bowel toxicity, thereby enabling more effective RT treatment. Full article
(This article belongs to the Special Issue Understanding Cellular Radiation Responses for Radiation Therapy)
Show Figures

Figure 1

10 pages, 966 KB  
Article
Treatment of Non-Hodgkin Lymphoma Involving Head and Neck Sites with a 1.5 T MR-Linac: Preliminary Results from a Prospective Observational Study
by Andrea Emanuele Guerini, Stefania Nici, Stefano Riga, Ludovica Pegurri, Paolo Borghetti, Eneida Mataj, Jacopo Balduzzi, Mirsada Katica, Gianluca Cossali, Giorgio Facheris, Luca Triggiani, Albert Sakiri, Luigi Spiazzi, Stefano Maria Magrini and Michela Buglione
Hematol. Rep. 2025, 17(2), 16; https://doi.org/10.3390/hematolrep17020016 - 27 Mar 2025
Viewed by 1635
Abstract
Purpose: Lymphomas are generally radiosensitive; therefore, disease volume tends to shrink during radiotherapy courses. As MRI-linac provides excellent soft tissue definition and allows daily re-contouring of gross tumor volume and clinical target volume, its adoption could be beneficial for the treatment of [...] Read more.
Purpose: Lymphomas are generally radiosensitive; therefore, disease volume tends to shrink during radiotherapy courses. As MRI-linac provides excellent soft tissue definition and allows daily re-contouring of gross tumor volume and clinical target volume, its adoption could be beneficial for the treatment of lymphomas. Nonetheless, at this time there is a lack of literature regarding the use of MR-linac in this context. Methods: A prospective observational study was conducted on patients affected by non-Hodgkin lymphoma (NHL) involving head and neck (H&N) sites and treated with Elekta Unity® MR-Linac. The clinical and dosimetric data of the first eight patients were collected and integrated with relevant data from medical records. Results: Seven patients had B-cell lymphoma (three DLBCL, two MALT, one follicular, and one mantle-cell) and one T-cell/NK lymphoma. The intent of RT was radical for four patients, salvage treatment for three, and CAR-T bridging for one. Two patients presented orbital localizations and six cervical lymphonodal sites. Median GTV was 5.74 cc, median CTV 127.01 cc, and median PTV 210.37 cc. The prescribed dose was 24–50 Gy in 2 Gy fractions for seven patients and 24 Gy in 3 Gy fractions for one patient. All the patients experienced acute toxicity, the maximum grade was G1 for five patients and G2 for three at the end of RT. One month after radiotherapy seven patients still experienced G1 toxicity, but no toxicity grade ≥ 2 was reported. First radiological assessment was performed for all the patients after a median of 101.5 days, reporting complete response in all the cases. After a median follow up of 330 days, no patient experienced local disease progression, while one patient developed distant progression. Conclusions: radiotherapy for NHL with H&N localization using a 1.5 T MR-linac was feasible, with no >G2 toxicity and optimal response rate and disease control. Full article
Show Figures

Figure 1

22 pages, 468 KB  
Review
Real-World Insights into the Impact of Durvalumab on Stage III Unresectable Non-Small Cell Lung Cancer—A Narrative Review
by Giorgio Facheris, Gianluca Cossali, Jessica Imbrescia, Salvatore La Mattina, Eneida Mataj, Nicole Meli, Giulia Volpi, Luca Triggiani, Andrea Emanuele Guerini, Guido Levi, Salvatore Grisanti, Michela Buglione di Monale e Bastia and Paolo Borghetti
Cancers 2025, 17(5), 874; https://doi.org/10.3390/cancers17050874 - 3 Mar 2025
Cited by 1 | Viewed by 5906
Abstract
Introduction and Aim: Stage III Non-Small Cell Lung Cancer (NSCLC) has a poor prognosis, with median survival ranging from 9 to 34 months. The PACIFIC trial demonstrated that durvalumab after platinum-based chemoradiotherapy (CRT) improves overall survival (OS) and progression-free survival (PFS). This review [...] Read more.
Introduction and Aim: Stage III Non-Small Cell Lung Cancer (NSCLC) has a poor prognosis, with median survival ranging from 9 to 34 months. The PACIFIC trial demonstrated that durvalumab after platinum-based chemoradiotherapy (CRT) improves overall survival (OS) and progression-free survival (PFS). This review evaluates real-world evidence (RWE) on durvalumab’s efficacy and safety, focusing on patient characteristics, prognostic factors, treatment protocols, and outcomes beyond progression. Materials and Methods: A literature search of PubMed, Embase, and Google Scholar identified 49 observational studies published from January 2017 to August 2024 on unresectable stage III NSCLC. Clinical trials, early-stage disease, and alternative treatments were excluded. Results: Compared to the PACIFIC trial, real-world patients were older, had poorer ECOG performance (≥2), and more comorbidities like COPD. Despite this, durvalumab provided consistent survival benefits. Positive prognostic factors included non-squamous histology, high PD-L1 expression, and timely durvalumab initiation (≤42 days post-CRT). Most radiotherapy regimens mirrored PACIFIC (54–66 Gy). Concomitant CRT was used in 90% of cases, with sequential CRT for frail patients. Chemotherapy regimens varied. Immune-mediated pneumonitis was a major adverse event, with incidence rates between 15% and 100%. Severe cases led to treatment discontinuation, impacting survival. Treatment beyond progression remains uncertain, with limited benefits from immunotherapy rechallenge. Conclusions: RWE supports durvalumab’s efficacy, emphasizing the need for personalized treatment strategies and further research to improve long-term outcomes. Full article
(This article belongs to the Section Cancer Therapy)
Show Figures

Figure 1

11 pages, 1329 KB  
Article
SBRT in Lymph-Nodal Oligometastases from Prostate Cancer: Different Outcomes between Pelvic and Para-Aortic Disease
by Edoardo Pastorello, Luca Nicosia, Luca Triggiani, Francesco Frassine, Paola Vitali, Emiliano Salah El Din Tantawy, Valeria Santoro, Michele Rigo, Simona Gaito, Renzo Mazzarotto, Michela Buglione di Monale e Bastia and Filippo Alongi
J. Clin. Med. 2024, 13(11), 3291; https://doi.org/10.3390/jcm13113291 - 3 Jun 2024
Viewed by 3259
Abstract
Background: Lymph-nodal prostate cancer oligometastases are differently treated according to their site: pelvic are locoregional lymph nodes; instead, para-aortic lymph nodes are considered as distant metastases. The aim of the study was a comparison between para-aortic and pelvic oligometastases treated with stereotactic [...] Read more.
Background: Lymph-nodal prostate cancer oligometastases are differently treated according to their site: pelvic are locoregional lymph nodes; instead, para-aortic lymph nodes are considered as distant metastases. The aim of the study was a comparison between para-aortic and pelvic oligometastases treated with stereotactic body radiation therapy (SBRT). Methods: This is a retrospective analysis. De novo metastatic or extra-nodal disease were excluded. Univariate and multivariate analyses were performed; the pattern of recurrence was also evaluated. A propensity score matching (PSM) was applied to create comparable cohorts. The primary end-point was the progression-free survival (PFS). The secondary end-points were biochemical relapse-free survival (BRFS), ADT-free survival (ADTFS), polymetastases-free survival (PMFS), local progression-free survival (LPFS), and pattern of relapse. Results: In total, 240 lymph-nodal oligometastases in 164 patients (127 pelvic and 37 para-aortic) were treated. The median PFS was 20 and 11 months in pelvic and para-aortic patients, respectively (p = 0.042). The difference was not confirmed in the multivariate analysis (p = 0.06). The median BRFS was 16 and 9 months, respectively, in the pelvic and para-aortic group (p = 0.07). No statistically significant differences for ADTFS or PMFS were detected. The cumulative 5-year LPFS was 90.5%. In PSM, no statistically significant differences for all the study end-points were detected. Conclusions: Patients affected by para-aortic disease might have a PFS comparable to pelvic disease; local control is high in both cohorts. Our results also support the use of SBRT for para-aortic metastases. Full article
(This article belongs to the Special Issue Urological Cancer: Imaging Diagnosis and Radiotherapy)
Show Figures

Figure 1

18 pages, 5762 KB  
Article
Statin-Sensitive Akt1/Src/Caveolin-1 Signaling Enhances Oxidative Stress Resistance in Rhabdomyosarcoma
by Silvia Codenotti, Leonardo Sandrini, Delia Mandracchia, Luisa Lorenzi, Giovanni Corsetti, Maura Poli, Michela Asperti, Valentina Salvi, Daniela Bosisio, Eugenio Monti, Stefania Mitola, Luca Triggiani, Michele Guescini, Enrico Pozzo, Maurilio Sampaolesi, Stefano Gastaldello, Matteo Cassandri, Francesco Marampon and Alessandro Fanzani
Cancers 2024, 16(5), 853; https://doi.org/10.3390/cancers16050853 - 20 Feb 2024
Cited by 8 | Viewed by 2729
Abstract
Identifying the molecular mechanisms underlying radioresistance is a priority for the treatment of RMS, a myogenic tumor accounting for approximately 50% of all pediatric soft tissue sarcomas. We found that irradiation (IR) transiently increased phosphorylation of Akt1, Src, and Cav1 in human RD [...] Read more.
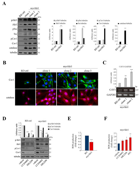
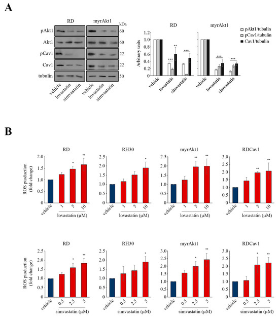
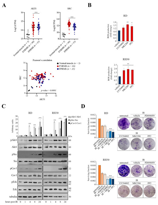
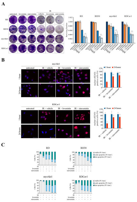
Identifying the molecular mechanisms underlying radioresistance is a priority for the treatment of RMS, a myogenic tumor accounting for approximately 50% of all pediatric soft tissue sarcomas. We found that irradiation (IR) transiently increased phosphorylation of Akt1, Src, and Cav1 in human RD and RH30 lines. Synthetic inhibition of Akt1 and Src phosphorylation increased ROS levels in all RMS lines, promoting cellular radiosensitization. Accordingly, the elevated activation of the Akt1/Src/Cav1 pathway, as detected in two RD lines characterized by overexpression of a myristoylated Akt1 form (myrAkt1) or Cav1 (RDCav1), was correlated with reduced levels of ROS, higher expression of catalase, and increased radioresistance. We found that treatment with cholesterol-lowering drugs such as lovastatin and simvastatin promoted cell apoptosis in all RMS lines by reducing Akt1 and Cav1 levels and increasing intracellular ROS levels. Combining statins with IR significantly increased DNA damage and cell apoptosis as assessed by γ histone 2AX (γH2AX) staining and FACS analysis. Furthermore, in combination with the chemotherapeutic agent actinomycin D, statins were effective in reducing cell survival through increased apoptosis. Taken together, our findings suggest that the molecularly linked signature formed by Akt1, Src, Cav1, and catalase may represent a prognostic determinant for identifying subgroups of RMS patients with higher probability of recurrence after radiotherapy. Furthermore, statin-induced oxidative stress could represent a treatment option to improve the success of radiotherapy. Full article
(This article belongs to the Section Cancer Therapy)
Show Figures

Figure 1

12 pages, 808 KB  
Systematic Review
Stereotactic Radiotherapy for Critically Located Pancreatic and Biliary Targets: A Review on Simultaneous Integrated Protection and Other Dose-Painting Strategies to Minimize Dose to Critical Organs at Risk
by Marco Lorenzo Bonù, Gloria Pedersoli, Jacopo Balduzzi, Mariateresa Cefaratti, Eneida Mataj, Gianluca Cossali, Lorenzo Granello, Navdeep Singh, Vittorio Morelli, Davide Tomasini, Francesco Frassine, Paola Vitali, Fabrizia Terraneo, Luca Triggiani, Michela Buglione and Stefano Maria Magrini
Radiation 2023, 3(2), 98-109; https://doi.org/10.3390/radiation3020009 - 16 May 2023
Cited by 4 | Viewed by 3650
Abstract
Background: Stereotactic Radiotherapy (SRT) in pancreatic and biliary tract cancer (PBC) suffers from proximity to any organ(s) at risk (OARs). Some strategies to manage this issue have previously been proposed, such as Simultaneous Integrated Protection (SIP), with the aim of maintaining a biological [...] Read more.
Background: Stereotactic Radiotherapy (SRT) in pancreatic and biliary tract cancer (PBC) suffers from proximity to any organ(s) at risk (OARs). Some strategies to manage this issue have previously been proposed, such as Simultaneous Integrated Protection (SIP), with the aim of maintaining a biological effective dose prescription while reducing toxicities. We performed a systematic review of the literature about SRT techniques applied in patients with tumor in proximity to OARs, with the aim of testing safety and efficacy. Methods: using PRISMA guidelines, we selected studies from a pool of more than 25,000 articles published from 2010 to 30 January 2023 that explored the use of SRT to deliver targeted treatment for PBC. We then selected the ones referring to decreases in prescription doses (for SRT only) in the area of overlap between planning target volume (PTV) and OARs. Local control (LC) and toxicities being detailed were exclusion criteria for articles. Results: 9 studies were included in our review, considering 368 patients. One-year LC probability ranges between 67% and 98.3% were reported. Late G3 toxicities ranged between 0% and 5.3%, while G4-G5 late toxicities were both reported as 0.3%. Conclusion: prioritizing critical OAR constraints limits severe toxicities while preserving LC in PBC SRT. Improving in-study reporting is essential to confirm these promising results. Full article
(This article belongs to the Topic Innovative Radiation Therapies)
Show Figures

Figure 1

11 pages, 292 KB  
Article
Prostate Cancer Treatment-Related Toxicity: Comparison between 3D-Conformal Radiation Therapy (3D-CRT) and Volumetric Modulated Arc Therapy (VMAT) Techniques
by Fabrizio Tonetto, Alessandro Magli, Eugenia Moretti, Andrea Emanuele Guerini, Annarita Tullio, Chiara Reverberi, Tino Ceschia, Luigi Spiazzi, Francesca Titone, Agnese Prisco, Marco Andrea Signor, Michela Buglione, Gioacchino De Giorgi, Marco Trovò and Luca Triggiani
J. Clin. Med. 2022, 11(23), 6913; https://doi.org/10.3390/jcm11236913 - 23 Nov 2022
Cited by 6 | Viewed by 3615
Abstract
Objective: This paper illustrates the results of a mono-institutional registry trial, aimed to test whether gastrointestinal (GI) and genitourinary (GU) toxicity rates were lower in localized prostate cancer patients treated with image-guided volumetric modulated arc therapy (IG-VMAT) compared to those treated with IG-3D [...] Read more.
Objective: This paper illustrates the results of a mono-institutional registry trial, aimed to test whether gastrointestinal (GI) and genitourinary (GU) toxicity rates were lower in localized prostate cancer patients treated with image-guided volumetric modulated arc therapy (IG-VMAT) compared to those treated with IG-3D conformal radiation therapy (IG-3DCRT). Materials and Methods: Histologically proven prostate cancer patients with organ-confined disease, treated between October 2008 and September 2014 with moderately hypofractionated radiotherapy, were reviewed. Fiducial markers were placed in the prostate gland by transrectal ultrasound guide. The prescribed total dose was 70 Gy in 28 fractions. The mean and median dose volume constraints for bladder and rectum as well as total volume of treatment were analyzed as potentially prognostic factors influencing toxicity. The Kaplan–Meier method was applied to calculate survival. Results: Overall, 83 consecutive patients were included. Forty-two (50.6%) patients were treated with 3D-CRT and 41 (49.4%) with the VMAT technique. The median follow-up for toxicity was 77.26 months for the whole cohort. The VMAT allowed for a dose reduction to the rectum and bladder for the large majority of the considered parameters; nonetheless, the only parameter correlated with a clinical outcome was a rectal dose limit V66 > 8.5% for late GI toxicity G ≥ 2 (p = 0.045). Rates of G ≥ 2 toxicities were low among the whole cohort of these patients treated with IGRT. The analysis for rectum dose volume histograms (DVHs) showed that a severe (grade ≥ 2) late GI toxicity was related with the rectal dose limit V66 > 8.5% (p = 0.045). Conclusions: This study shows that moderate hypofractionation is feasible and safe in patients with intermediate and high-risk prostate cancer. Daily IGRT may decrease acute and late toxicity to organs at risk and improve clinical benefit and disease control rate, cutting down the risk of PTV geographical missing. The adoption of VMAT allows for promising results in terms of OAR sparing and a reduction in toxicity that, also given the small sample, did not reach statistical significance. Full article
(This article belongs to the Special Issue Urological Cancer: Imaging Diagnosis and Radiotherapy)
19 pages, 4014 KB  
Article
Hyperactive Akt1 Signaling Increases Tumor Progression and DNA Repair in Embryonal Rhabdomyosarcoma RD Line and Confers Susceptibility to Glycolysis and Mevalonate Pathway Inhibitors
by Silvia Codenotti, Daniela Zizioli, Luca Mignani, Sara Rezzola, Giovanna Tabellini, Silvia Parolini, Arianna Giacomini, Michela Asperti, Maura Poli, Delia Mandracchia, Marika Vezzoli, Simona Bernardi, Domenico Russo, Stefania Mitola, Eugenio Monti, Luca Triggiani, Davide Tomasini, Stefano Gastaldello, Matteo Cassandri, Rossella Rota, Francesco Marampon and Alessandro Fanzaniadd Show full author list remove Hide full author list
Cells 2022, 11(18), 2859; https://doi.org/10.3390/cells11182859 - 14 Sep 2022
Cited by 20 | Viewed by 5548
Abstract
In pediatric rhabdomyosarcoma (RMS), elevated Akt signaling is associated with increased malignancy. Here, we report that expression of a constitutively active, myristoylated form of Akt1 (myrAkt1) in human RMS RD cells led to hyperactivation of the mammalian target of rapamycin (mTOR)/70-kDa ribosomal protein [...] Read more.
In pediatric rhabdomyosarcoma (RMS), elevated Akt signaling is associated with increased malignancy. Here, we report that expression of a constitutively active, myristoylated form of Akt1 (myrAkt1) in human RMS RD cells led to hyperactivation of the mammalian target of rapamycin (mTOR)/70-kDa ribosomal protein S6 kinase (p70S6K) pathway, resulting in the loss of both MyoD and myogenic capacity, and an increase of Ki67 expression due to high cell mitosis. MyrAkt1 signaling increased migratory and invasive cell traits, as detected by wound healing, zymography, and xenograft zebrafish assays, and promoted repair of DNA damage after radiotherapy and doxorubicin treatments, as revealed by nuclear detection of phosphorylated H2A histone family member X (γH2AX) through activation of DNA-dependent protein kinase (DNA-PK). Treatment with synthetic inhibitors of phosphatidylinositol-3-kinase (PI3K) and Akt was sufficient to completely revert the aggressive cell phenotype, while the mTOR inhibitor rapamycin failed to block cell dissemination. Furthermore, we found that pronounced Akt1 signaling increased the susceptibility to cell apoptosis after treatments with 2-deoxy-D-glucose (2-DG) and lovastatin, enzymatic inhibitors of hexokinase, and 3-hydroxy-3-methyl-glutaryl-coenzyme A reductase (HMGCR), especially in combination with radiotherapy and doxorubicin. In conclusion, these data suggest that restriction of glucose metabolism and the mevalonate pathway, in combination with standard therapy, may increase therapy success in RMS tumors characterized by a dysregulated Akt signaling. Full article
Show Figures

Figure 1

9 pages, 233 KB  
Article
Achieving Consensus for Management of Hormone-Sensitive, Low-Volume Metastatic Prostate Cancer in Italy
by Elena Verzoni, Giovanni Pappagallo, Filippo Alongi, Stefano Arcangeli, Giulio Francolini, Daniele Galanti, Luca Galli, Marco Maruzzo, Sabrina Rossetti, Giambattista Siepe, Luca Triggiani, Paolo Andrea Zucali and Rolando Maria D’Angelillo
Curr. Oncol. 2022, 29(7), 4578-4586; https://doi.org/10.3390/curroncol29070362 - 28 Jun 2022
Cited by 5 | Viewed by 3757
Abstract
Metastatic hormone-sensitive prostate cancer (mHSPC) is usually categorized as high- or low-volume disease. This is relevant because low- and high-volume metastatic disease are associated with different outcomes, and thus management of the two forms should differ. Although some definitions have been reported, the [...] Read more.
Metastatic hormone-sensitive prostate cancer (mHSPC) is usually categorized as high- or low-volume disease. This is relevant because low- and high-volume metastatic disease are associated with different outcomes, and thus management of the two forms should differ. Although some definitions have been reported, the concept of oligometastatic disease is not so clearly defined, giving rise to further variability in the choice of treatment, mainly between systemic agents and radiotherapy, especially in the era of metastasis-directed therapy. With the aim of providing clinicians with guidance on best practice, a group of medical and radiation oncologists, experts in prostate cancer, used the round robin method to generate a series of consensus statements on management of low-volume mHSPC. Consensus was obtained on three major areas of controversy: (1) with regard to clinical definitions of mHSPC, it was held that oligometastatic and low-volume disease refer to different concepts and should not be used interchangeably; (2) regarding therapy of de novo low-volume metastatic disease, androgen deprivation therapy alone can be considered undertreatment, and all patients should be evaluated for systemic treatment combinations; local therapy should not be denied in patients with mHSPC, regardless of the intensity of systemic therapy, and metastasis-directed therapy can be proposed in selected cases; (3) with regard to treatment of metachronous metastatic disease, patients should be evaluated for systemic treatment combinations. Metastasis-directed therapy can be proposed to delay systemic treatment in selected cases, especially if prostate-specific membrane antigen positron emission tomography staging has been performed and when indolent disease occurs. It is hoped that clinicians treating patients with mHSPC in daily practice will find this expert opinion of value. Full article
18 pages, 2034 KB  
Article
Stratification of Oligometastatic Prostate Cancer Patients by Liquid Biopsy: Clinical Insights from a Pilot Study
by Antonella Colosini, Simona Bernardi, Chiara Foroni, Nadia Pasinetti, Andrea Emanuele Guerini, Domenico Russo, Roberto Bresciani, Cesare Tomasi, Stefano Maria Magrini, Lilia Bardoscia and Luca Triggiani
Biomedicines 2022, 10(6), 1321; https://doi.org/10.3390/biomedicines10061321 - 4 Jun 2022
Cited by 10 | Viewed by 3552
Abstract
We propose a pilot, prospective, translational study with the aim of identifying possible molecular markers underlying metastatic prostate cancer (PC) evolution with the use of liquid biopsy. Twenty-eight castrate sensitive, oligometastatic PC patients undergoing bone and/or nodal stereotactic body radiotherapy (SBRT) were recruited. [...] Read more.
We propose a pilot, prospective, translational study with the aim of identifying possible molecular markers underlying metastatic prostate cancer (PC) evolution with the use of liquid biopsy. Twenty-eight castrate sensitive, oligometastatic PC patients undergoing bone and/or nodal stereotactic body radiotherapy (SBRT) were recruited. Peripheral blood samples were collected before the commencement of SBRT, then they were processed for circulating cell free DNA (cfDNA) extraction. Deep targeted sequencing was performed using a custom gene panel. The primary endpoint was to identify differences in the molecular contribution between the oligometastatic and polymetastatic evolution of PC to same-first oligo-recurrent disease presentation. Seventy-seven mutations were detected in 25/28 cfDNA samples: ATM in 14 (50%) cases, BRCA2 11 (39%), BRCA1 6 (21%), AR 13 (46%), ETV4, and ETV6 2 (7%). SBRT failure was associated with an increased risk of harboring the BRCA1 mutation (OR 10.5) (p = 0.043). The median cfDNA concentration was 24.02 ng/mL for ATM mutation carriers vs. 40.04 ng/mL for non-carriers (p = 0.039). Real-time molecular characterization of oligometastatic PC may allow for the identification of a true oligometastatic phenotype, with a stable disease over a long time being more likely to benefit from local, curative treatments or the achievement of long-term disease control. A prospective validation of our promising findings is desirable for a better understanding of the real impact of liquid biopsy in detecting tumor aggressiveness and clonal evolution. Full article
Show Figures

Figure 1

12 pages, 282 KB  
Article
RR Myelo POINT: A Retrospective Single-Center Study Assessing the Role of Radiotherapy in the Management of Multiple Myeloma and Possible Interactions with Concurrent Systemic Treatment
by Andrea Emanuele Guerini, Alessandra Tucci, Filippo Alongi, Eneida Mataj, Angelo Belotti, Paolo Borghetti, Luca Triggiani, Ludovica Pegurri, Sara Pedretti, Marco Bonù, Davide Tomasini, Jessica Imbrescia, Alessandra Donofrio, Giorgio Facheris, Navdeep Singh, Giulia Volpi, Cesare Tomasi, Stefano Maria Magrini, Luigi Spiazzi and Michela Buglione
Cancers 2022, 14(9), 2273; https://doi.org/10.3390/cancers14092273 - 2 May 2022
Cited by 8 | Viewed by 2354
Abstract
Background and purpose: Although chemotherapy, biological agents, and radiotherapy (RT) are cornerstones of the treatment of multiple myeloma (MM), the literature regarding the possible interactions of concurrent systemic treatment (CST) and RT is limited, and the optimal RT dose is still unclear. Materials [...] Read more.
Background and purpose: Although chemotherapy, biological agents, and radiotherapy (RT) are cornerstones of the treatment of multiple myeloma (MM), the literature regarding the possible interactions of concurrent systemic treatment (CST) and RT is limited, and the optimal RT dose is still unclear. Materials and methods: We retrospectively analyzed the records of patients who underwent RT for MM at our institution from 1 January 2005 to 30 June 2020. The data of 312 patients and 577 lesions (treated in 411 accesses) were retrieved. Results: Most of the treated lesions involved the vertebrae (60%) or extremities (18.9%). Radiotherapy was completed in 96.6% of the accesses and, although biologically effective doses assuming an α/β ratio of 10 (BED 10) > 38 Gy and CST were significantly associated with higher rates of toxicity, the safety profile was excellent, with side effects grade ≥2 reported only for 4.1% of the accesses; CST and BED 10 had no impact on the toxicity at one and three months. Radiotherapy resulted in significant improvements in performance status and in a pain control rate of 87.4% at the end of treatment, which further increased to 96.9% at three months and remained at 94% at six months. The radiological response rate at six months (data available for 181 lesions) was 79%, with only 4.4% of lesions in progression. Progression was significantly more frequent in the lesions treated without CST or BED 10 < 15 Gy, while concurrent biological therapy resulted in significantly lower rates of progression. Conclusion: Radiotherapy resulted in optimal pain control rates and fair toxicity, regardless of BED 10 and CST; the treatments with higher BED 10 and CST (remarkably biological agents) improved the already excellent radiological disease control. Full article
(This article belongs to the Section Cancer Therapy)
16 pages, 1406 KB  
Article
How Has Prostate Cancer Radiotherapy Changed in Italy between 2004 and 2011? An Analysis of the National Patterns-Of-Practice (POP) Database by the Uro-Oncology Study Group of the Italian Society of Radiotherapy and Clinical Oncology (AIRO)
by Ercole Mazzeo, Luca Triggiani, Luca Frassinelli, Alessia Guarneri, Sara Bartoncini, Paolo Antognoni, Stefania Gottardo, Diana Greco, Simona Borghesi, Sara Nanni, Alessio Bruni, Gianluca Ingrosso, Rolando Maria D’Angelillo, Beatrice Detti, Giulio Francolini, Alessandro Magli, Andrea Emanuele Guerini, Stefano Arcangeli, Luigi Spiazzi, Umberto Ricardi, Frank Lohr and Stefano Maria Magriniadd Show full author list remove Hide full author list
Cancers 2021, 13(11), 2702; https://doi.org/10.3390/cancers13112702 - 30 May 2021
Cited by 5 | Viewed by 3230
Abstract
Background and purpose: Two previous “Patterns Of Practice” surveys (POP I and POP II), including more than 4000 patients affected by prostate cancer treated with radical external beam radiotherapy (EBRT) between 1980 and 2003, established a “benchmark” Italian data source for prostate cancer [...] Read more.
Background and purpose: Two previous “Patterns Of Practice” surveys (POP I and POP II), including more than 4000 patients affected by prostate cancer treated with radical external beam radiotherapy (EBRT) between 1980 and 2003, established a “benchmark” Italian data source for prostate cancer radiotherapy. This report (POP III) updates the previous studies. Methods: Data on clinical management and outcome of 2525 prostate cancer patients treated by EBRT from 2004 to 2011 were collected and compared with POP II and, when feasible, also with POP I. This report provides data on clinical presentation, diagnostic workup, radiation therapy management, and toxicity as collected within the framework of POP III. Results: More than 50% of POP III patients were classified as low or intermediate risk using D’Amico risk categories as in POP II; 46% were classified as ISUP grade group 1. CT scan, bone scan, and endorectal ultrasound were less frequently prescribed. Dose-escalated radiotherapy (RT), intensity modulated radiotherapy (IMRT), image guided radiotherapy (IGRT), and hypofractionated RT were more frequently offered during the study period. Treatment was commonly well tolerated. Acute toxicity improved compared to the previous series; late toxicity was influenced by prescribed dose and treatment technique. Five-year overall survival, biochemical relapse free survival (BRFS), and disease specific survival were similar to those of the previous series (POP II). BRFS was better in intermediate- and high-risk patients treated with ≥ 76 Gy. Conclusions: This report highlights the improvements in radiotherapy planning and dose delivery among Italian Centers in the 2004–2011 period. Dose-escalated treatments resulted in better biochemical control with a reduction in acute toxicity and higher but acceptable late toxicity, as not yet comprehensively associated with IMRT/IGRT. CTV-PTV margins >8 mm were associated with increased toxicity, again suggesting that IGRT—allowing for tighter margins—would reduce toxicity for dose escalated RT. These conclusions confirm the data obtained from randomized controlled studies. Full article
(This article belongs to the Special Issue Prostate Cancer Radiotherapy: Recent Advances and Challenges)
Show Figures

Figure 1

13 pages, 1524 KB  
Article
Impact of Gastrointestinal Side Effects on Patients’ Reported Quality of Life Trajectories after Radiotherapy for Prostate Cancer: Data from the Prospective, Observational Pros-IT CNR Study
by Marianna Noale, Alessio Bruni, Luca Triggiani, Michela Buglione, Filippo Bertoni, Luca Frassinelli, Rodolfo Montironi, Renzo Corvò, Vittorina Zagonel, Angelo Porreca, Pierfrancesco Bassi, Mauro Gacci, Giario Natale Conti, Stefania Maggi, Stefano Magrini and The Pros-IT CNR Study Group
Cancers 2021, 13(6), 1479; https://doi.org/10.3390/cancers13061479 - 23 Mar 2021
Cited by 7 | Viewed by 3580
Abstract
Radiotherapy (RT) represents an important therapeutic option for the treatment of localized prostate cancer. The aim of the current study is to examine trajectories in patients’ reported quality of life (QoL) aspects related to bowel function and bother, considering data from the PROState [...] Read more.
Radiotherapy (RT) represents an important therapeutic option for the treatment of localized prostate cancer. The aim of the current study is to examine trajectories in patients’ reported quality of life (QoL) aspects related to bowel function and bother, considering data from the PROState cancer monitoring in ITaly from the National Research Council (Pros-IT CNR) study, analyzed with growth mixture models. Data for patients who underwent RT, either associated or not associated with androgen deprivation therapy, were considered. QoL outcomes were assessed over a 2-year period from the diagnosis, using the Italian version of the University of California Los Angeles-Prostate Cancer Index (Italian-UCLA-PCI). Three trajectories were identified for the bowel function; having three or more comorbidities and the use of 3D-CRT technique for RT were associated with the worst trajectory (OR = 3.80, 95% CI 2.04–7.08; OR = 2.17, 95% CI 1.22–3.87, respectively). Two trajectories were identified for the bowel bother scores; diabetes and the non-Image guided RT method were associated with being in the worst bowel bother trajectory group (OR = 1.69, 95% CI 1.06–2.67; OR = 2.57, 95% CI 1.70–3.86, respectively). The findings from this study suggest that the absence of comorbidities and the use of intensity modulated RT techniques with image guidance are related with a better tolerance to RT in terms of bowel side effects. Full article
(This article belongs to the Special Issue Prostate Cancer Radiotherapy: Recent Advances and Challenges)
Show Figures

Figure 1

14 pages, 2356 KB  
Article
When Less Is More: Specific Capture and Analysis of Tumor Exosomes in Plasma Increases the Sensitivity of Liquid Biopsy for Comprehensive Detection of Multiple Androgen Receptor Phenotypes in Advanced Prostate Cancer Patients
by Chiara Foroni, Natasa Zarovni, Laura Bianciardi, Simona Bernardi, Luca Triggiani, Davide Zocco, Marta Venturella, Antonio Chiesi, Francesca Valcamonico and Alfredo Berruti
Biomedicines 2020, 8(5), 131; https://doi.org/10.3390/biomedicines8050131 - 22 May 2020
Cited by 40 | Viewed by 5065
Abstract
We evaluated the advantages and the reliability of novel protocols for the enrichment of tumor extracellular vesicles (EVs), enabling a blood-based test for the noninvasive parallel profiling of multiple androgen receptor (AR) gene alterations. Three clinically relevant AR variants related to response/resistance [...] Read more.
We evaluated the advantages and the reliability of novel protocols for the enrichment of tumor extracellular vesicles (EVs), enabling a blood-based test for the noninvasive parallel profiling of multiple androgen receptor (AR) gene alterations. Three clinically relevant AR variants related to response/resistance to standard-of-care treatments (AR-V7 transcript, AR T878A point mutation and AR gene amplification) were evaluated by digital PCR in 15 samples from patients affected by Castration-Resistant Prostate Cancer (CRPC). Plasma was processed to obtain circulating RNA and DNA using protocols based on tumor EVs enrichment through immuno-affinity and peptide-affinity compared to generic extraction kits. Our results showed that immuno-affinity enrichment prior to RNA extraction clearly outperforms the generic isolation method in the detection of AR-V7, also allowing for a distinction between responder (R) and non-responder (NR) patients. The T878A mutation was detected, overall, in nine out of 15 samples and no approach alone was able to reveal mutations in all harboring samples, showing that the employed methods complement each other. AR amplification was detected in the majority of CRPC samples analysed using either cell-free DNA (cfDNA) or exosome isolation kits (80%). We demonstrated that selective isolation of a subset of circulating exosomes enriched for tumor origin, rather than analysis of total plasma exosomes, or total plasma nucleic acids, increases sensitivity and specificity for the detection of specific alterations. Full article
(This article belongs to the Special Issue Liquid Biopsies in Cancer Diagnosis, Monitoring and Prognosis)
Show Figures

Figure 1

Back to TopTop