Fendrix® Vaccine Effectiveness in Healthcare Workers Who Are Non-Responsive to Engerix B® Vaccination
Abstract
1. Introduction
2. Material and Methods
2.1. Study Description
2.2. Participants
2.3. Engerix B®
2.4. Fendrix®
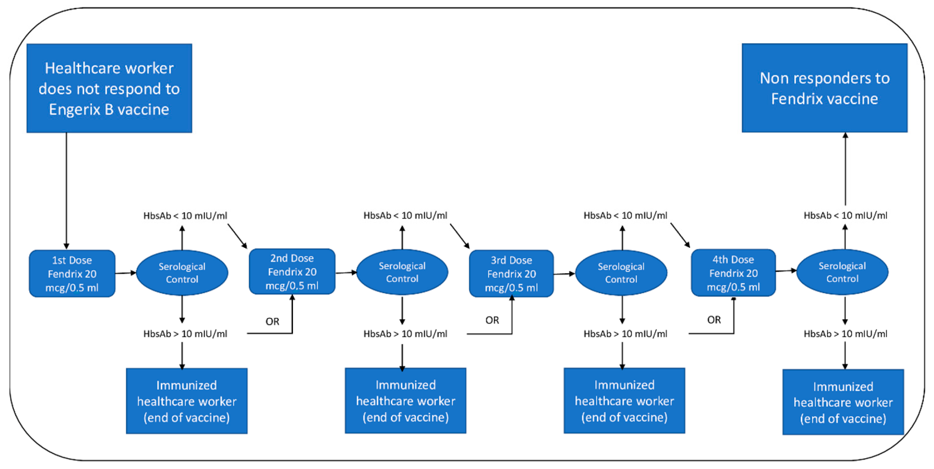
2.5. Procedure
2.6. Statistical Analysis
2.7. Ethical Considerations
3. Results
4. Discussion
5. Conclusions
Author Contributions
Funding
Institutional Review Board Statement
Informed Consent Statement
Data Availability Statement
Acknowledgments
Conflicts of Interest
References
- Arrazola Martínez, M.; de Juanes Pardo, J.; García de Codes Ilario, A. Conceptos Generales. Calendarios De Vacunación Sistemática Del Niño Y Del Adulto En España. Impacto De Los Programas De Vacunación. Enferm. Infecc. Microbiol. Clin. 2015, 33, 58–65. [Google Scholar] [CrossRef] [PubMed]
- Brown, C.; Donlon, S.; O’Kelly, P.; Casey, A.; Collier, C.; Conlon, P.; Walshe, J. A Prospective Study of Hepatitis B Vaccination—A comparison of Responders Versus Non-Responders. Ren. Fail. 2011, 33, 276–279. [Google Scholar] [CrossRef] [PubMed]
- Álvarez García, F.; Cilleruelo Ortega, M.; Álvarez Aldeán, J.; Garcés-Sánchez, M.; García Sánchez, N.; Garrote Llanos, E.; Hernández Merino, Á.; Iofrío de Arce, A.; Merino Moína, M.; Montesdeoca Melián, A.; et al. Calendario De Vacunaciones De La Asociación Española De Pediatría: Recomendaciones 2020. An. Pediatr. 2020, 92, 52.e1–52.e10. [Google Scholar] [CrossRef] [PubMed]
- Limia Sanchez, A.; Pérez Martín, J.; Navarro Alonso, J.; Urbiztondo Perdices, L.; Borràs López, E.; Armona Aquerreta, J.; López Hernández, S.; Soler Soneira, M.; de Viarce Torres de Mier, M. Vacunación en Población Adulta. Available online: https://www.mscbs.gob.es/profesionales/saludPublica/prevPromocion/vacunaciones/programasDeVacunacion/docs/Vacunacion_poblacion_adulta.pdf (accessed on 18 October 2020).
- Limia Sánchez, A.; Pérez Martín, J.; Navarro Alonso, J.; Urbiztondo Perdices, L.; Borràs López, E.; Armona Aquerreta, J.; López Hernández, S.; Soler Soneira, M.; de Viarce Torres de Mier, M. Vacunación en Grupos de Riesgo de Todas las Edades y en Determinadas Situaciones. Available online: https://www.mscbs.gob.es/profesionales/saludPublica/prevPromocion/vacunaciones/programasDeVacunacion/riesgo/docs/VacGruposRiesgo_todas_las_edades.pdf (accessed on 17 October 2020).
- Schwarz Chavarri, G.; Sánchez Hernández, C.; Moreno Millán, N.; Morató Agustí, M.; Martín Martín, S.; Javierre Miranda, A.; Gutierrez Pérez, M.; Gómez Marco, J.; García Iglesias, C.; Aldaz Herce, P. Prevención De Las Enfermedades Infecciosas. Actualización En Vacunas, 2020. Aten. Primaria 2020, 52, 70–92. [Google Scholar] [CrossRef] [PubMed]
- Limia Sánchez, A.; Rivera Ariza, S.; Navarro Alonso, J.; Urbiztondo Perdices, L. Vacunación en Trabajadores Sanitarios. Available online: https://www.mscbs.gob.es/profesionales/saludPublica/prevPromocion/vacunaciones/programasDeVacunacion/docs/Vacunacion_sanitarios.pdf (accessed on 18 October 2020).
- Tejada Pérez, J.; Vázquez-Vicente, J.; Martín-Martín, F.; Herrera-Burgos, M.; Molina-Díaz, J.; Lucerna-Méndez, M. Vacunación En El Personal Sanitario Como Medida Preventiva Frente Al Riesgo Biológico Y La Desinformación. Rev. Española Comun. Salud 2020, 11, 44–52. [Google Scholar]
- Arístegui Fernández, J.; Díez-Domingo, J.; Marés Bermúdez, J.; Martinón Torres, F. Vacunación Frente A La Hepatitisb. Impacto De Los Programas De Vacunación Tras 20Años De Su Utilización En España. ¿Es Tiempo De Cambios? Enferm. Infecc. Microbiol. Clín. 2015, 33, 113–118. [Google Scholar] [CrossRef] [PubMed]
- Ficha Tecnica Engerix- B 20 Microgramos/1 ml, Suspensión Inyectable en Jeringa Precargada. Available online: https://cima.aemps.es/cima/dochtml/ft/60653/FT_60653.html (accessed on 16 October 2020).
- Keating, G.; Noble, S. Recombinant Hepatitis B Vaccine (Engerix-B®). Drugs 2003, 63, 1021–1051. [Google Scholar] [CrossRef]
- Uberos Fernández, J. Adyuvantes en Vacunas. Available online: http://ibvacunas.com/2013/09/30/859/ (accessed on 4 January 2021).
- Ficha Tecnica Fendrix, Suspension Inyectable. Available online: https://cima.aemps.es/cima/dochtml/ft/04299001/FT_04299001.html (accessed on 17 November 2020).
- Batista-Duharte, A.; Lastre, M.; Pérez, O. Adyuvantes Inmunológicos. Determinantes En El Balance Eficacia-Toxicidad De Las Vacunas Contemporáneas. Enferm. Infecc. Microbiol. Clín. 2014, 32, 106–114. [Google Scholar] [CrossRef] [PubMed]
- IBM SPSS Statistics; IBM Corp: Armonk, NY, USA, 2013.
- Elmiyeh, B.; Whitaker, I.; James, M.; Chahal, C.; Galea, A.; Alshafi, K. Needle-Stick Injuries in the National Health Service: A Culture of Silence. J. R. Soc. Med. 2004, 97, 326–327. [Google Scholar] [CrossRef]
- Postexposure Prophylaxis Treatment of Hepatitis B (HBV)|CDC. Available online: https://www.cdc.gov/hepatitis/hbv/pep.htm (accessed on 27 November 2020).
- García, Z.; Torres, L. Serological Diagnosis of The Hepatitis B Virus. Rev. Costarric. Cienc. Méd. 2006, 27, 143–154. [Google Scholar]
- Liaw, Y.; Chu, C. Hepatitis B Virus Infection. Lancet 2009, 373, 582–592. [Google Scholar] [CrossRef]
- Nayagam, S.; Conteh, L.; Sicuri, E.; Shimakawa, Y.; Suso, P.; Tamba, S.; Njie, R.; Njai, H.; Lemoine, M.; Hallett, T.; et al. Cost-Effectiveness of Community-Based Screening and Treatment for Chronic Hepatitis B In The Gambia: An Economic Modelling Analysis. Lancet Glob. Health 2016, 4, e568–e578. [Google Scholar] [CrossRef]
- Hoebe, C.; Vermeiren, A.; Dukers-Muijrers, N. Revaccination with Fendrix® Or Hbvaxpro® Results in Better Response Rates Than Does Revaccination with Three Doses of Engerix-B® In Previous Non-Responders. Vaccine 2012, 30, 6734–6737. [Google Scholar] [CrossRef] [PubMed]
- Loubet, P.; Launay, O. Alternative Hepatitis B Vaccine Strategies in Healthy Non-Responders to A First Standard Vaccination Scheme. Lancet Infect. Dis. 2020, 20, 7–8. [Google Scholar] [CrossRef]
- Bravo-Grande, J.; Asunción Blanco-González, M.; de la Torre-Robles, J.; Asmat-Inostrosa, M.; Fernández-Escribano, M.; Villalobos, I.; Covadonga Caso-Pita, M.; Hervella-Ordoñez, M.; Cañibano Cimas, L.; de la Fuente-Martín, J.; et al. Vaccination Adjuvated Against Hepatitis B In Spanish National Healthcare System (SNS) Workers Typed As Non-Responders To Conventional Vaccines. Vaccine 2021, 39, 554–563. [Google Scholar] [CrossRef] [PubMed]
- Generalidades de las Vacunas|Comité Asesor de Vacunas de la AEP. Available online: https://vacunasaep.org/documentos/manual/cap-1 (accessed on 1 January 2021).
- Lindemann, M.; Zaslavskaya, M.; Fiedler, M.; Wilde, B.; Heinemann, F.; Heinold, A.; Horn, P.; Witzke, O. Humoral and Cellular Responses to A Single Dose of Fendrix In Renal Transplant Recipients with Non-Response to Previous Hepatitis B Vaccination. Scand. J. Immunol. 2017, 85, 51–57. [Google Scholar] [CrossRef] [PubMed]
- Fabrizi, F.; Cerutti, R.; Dixit, V.; Ridruejo, E. Hepatitis B Virus Vaccine and Chronic Kidney Disease. The Advances. Nefrología 2021. [Google Scholar] [CrossRef] [PubMed]
- Mateo Otero, L.; Hernán García, C. Inmunogenicidad de la Vacuna Frente al Virus de la Hepatitis b en Pacientes con Enfermedad Renal Crónica; Universidad de Valladolid, Facultad de Medicina: Valladolid, Spain, 2019. [Google Scholar]
- Fisman, D.; Agrawal, D.; Leder, K. The Effect of Age on Immunologic Response to Recombinant Hepatitis B Vaccine: A Meta-Analysis. Clin. Infect. Dis. 2002, 35, 1368–1375. [Google Scholar] [CrossRef] [PubMed]
- Fink, A.; Klein, S. The Evolution of Greater Humoral Immunity in Females Than Males: Implications for Vaccine Efficacy. Curr. Opin. Physiol. 2018, 6, 16–20. [Google Scholar] [CrossRef] [PubMed]
- Raven, S.; Hoebe, C.; Vossen, A.; Visser, L.; Hautvast, J.; Roukens, A.; van Steenbergen, J. Serological Response to Three Alternative Series of Hepatitis B Revaccination (Fendrix, Twinrix, And Hbvaxpro-40) In Healthy Non-Responders: A Multicentre, Open-Label, Randomised, Controlled, Superiority Trial. Lancet Infect. Dis. 2020, 20, 92–101. [Google Scholar] [CrossRef]


| Immunity | |||
|---|---|---|---|
| Variable | Yes | No | p |
| Age (years) * | 45.58 ± 8.19 | 52.50 ± 0.71 | 0.032 |
| anti-HBs ** (mIU/mL) | 351.83 ± 302.14 | 3.10 ± 4.38 | 0.021 |
| Variable | Gender | p | ||
|---|---|---|---|---|
| Male | Female | |||
| Age (years) * | 44.73 ± 9.06 | 47.13 ± 7.43 | 0.464 | |
| No. of doses ** | 2.18 ± 1.08 | 2.00 ± 1.31 | 0.646 | |
| anti-HBs ** (mIU/mL) | 435.04 ± 324.45 | 244.31 ± 272.64 | 0.164 | |
| Immunity *** | Yes | 11 | 13 | 0.207 |
| No | 0 | 2 | ||
| Variable | N. Doses | p | ||
| anti-HBs **** (mIU/mL) | −0.347 | 0.083 | ||
Publisher’s Note: MDPI stays neutral with regard to jurisdictional claims in published maps and institutional affiliations. |
© 2021 by the authors. Licensee MDPI, Basel, Switzerland. This article is an open access article distributed under the terms and conditions of the Creative Commons Attribution (CC BY) license (http://creativecommons.org/licenses/by/4.0/).
Share and Cite
Tejada-Pérez, J.J.; Vázquez-Vicente, J.J.; Herrera-Burgos, M.R.; Martín-Martín, F.G.; Parrón-Carreño, T.; Alarcón-Rodríguez, R. Fendrix® Vaccine Effectiveness in Healthcare Workers Who Are Non-Responsive to Engerix B® Vaccination. Vaccines 2021, 9, 279. https://doi.org/10.3390/vaccines9030279
Tejada-Pérez JJ, Vázquez-Vicente JJ, Herrera-Burgos MR, Martín-Martín FG, Parrón-Carreño T, Alarcón-Rodríguez R. Fendrix® Vaccine Effectiveness in Healthcare Workers Who Are Non-Responsive to Engerix B® Vaccination. Vaccines. 2021; 9(3):279. https://doi.org/10.3390/vaccines9030279
Chicago/Turabian StyleTejada-Pérez, Juan José, Juan José Vázquez-Vicente, María Renée Herrera-Burgos, Francisco Gabriel Martín-Martín, Tesifón Parrón-Carreño, and Raquel Alarcón-Rodríguez. 2021. "Fendrix® Vaccine Effectiveness in Healthcare Workers Who Are Non-Responsive to Engerix B® Vaccination" Vaccines 9, no. 3: 279. https://doi.org/10.3390/vaccines9030279
APA StyleTejada-Pérez, J. J., Vázquez-Vicente, J. J., Herrera-Burgos, M. R., Martín-Martín, F. G., Parrón-Carreño, T., & Alarcón-Rodríguez, R. (2021). Fendrix® Vaccine Effectiveness in Healthcare Workers Who Are Non-Responsive to Engerix B® Vaccination. Vaccines, 9(3), 279. https://doi.org/10.3390/vaccines9030279

