Red-Fleshed Apple Flavonoids Extract Alleviates Male Reproductive Injury Caused by Busulfan in Mice
Abstract
1. Introduction
2. Materials and Methods
2.1. Experimental Design of the Study
2.2. Cell Experimental Protocol
2.3. Breeding Environment of Mice
2.4. Preparation and Extraction of Red-Fleshed Apple Flavonoids Extract (RAFEs)
2.5. Treatment of Mouse
2.6. Flow Cytometry Assay
2.7. Evaluation of Sperm Motility and Concentration
2.8. H&E and Immunofluorescence
2.9. TUNEL Assay of Apoptosis in Mouse
2.10. qRT-PCR
2.11. Western Blot Analysis
2.12. Statistical Analysis
3. Results
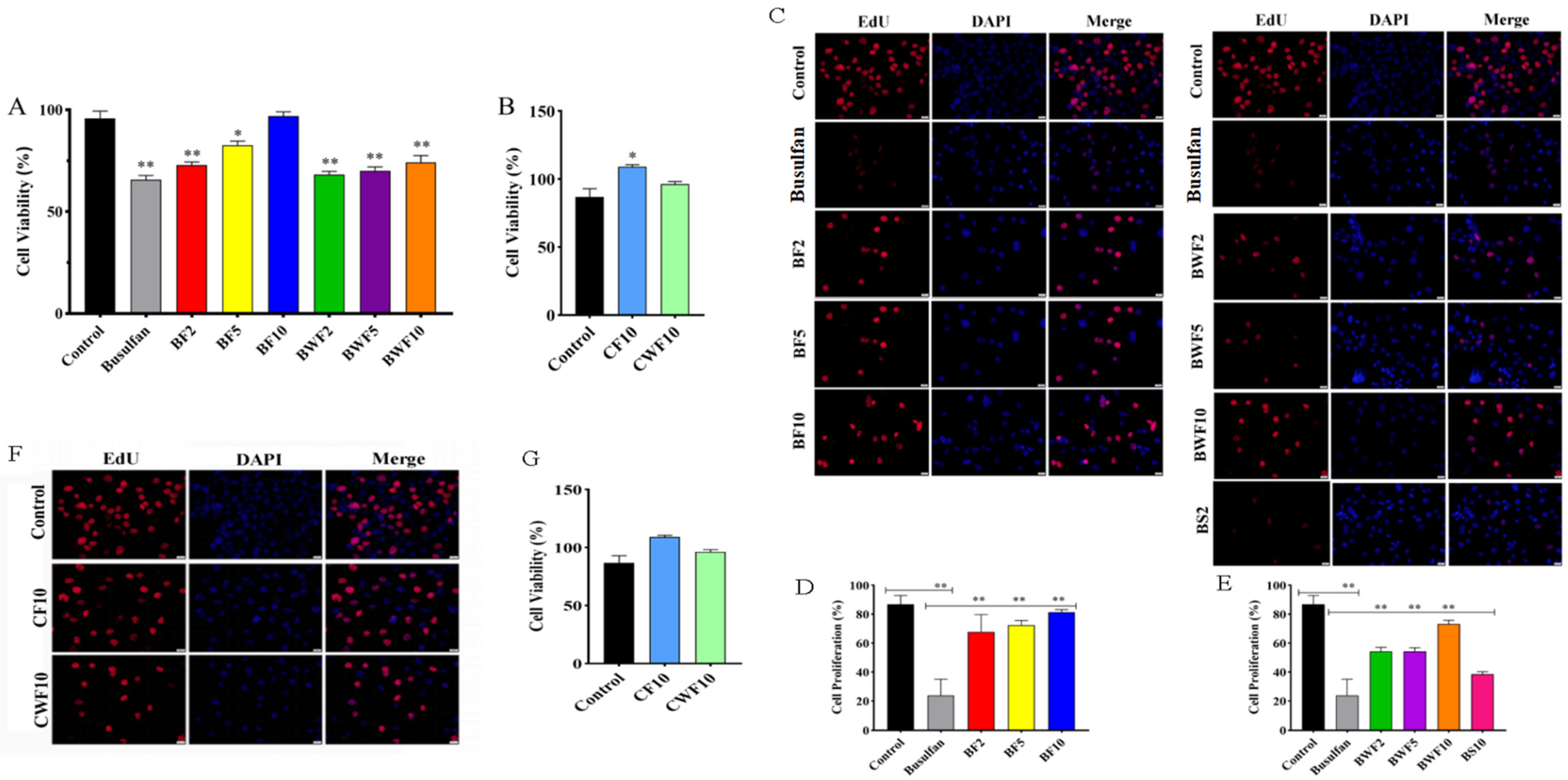
3.1. RAFEs Restore Spermatogonia Viability in Mouse
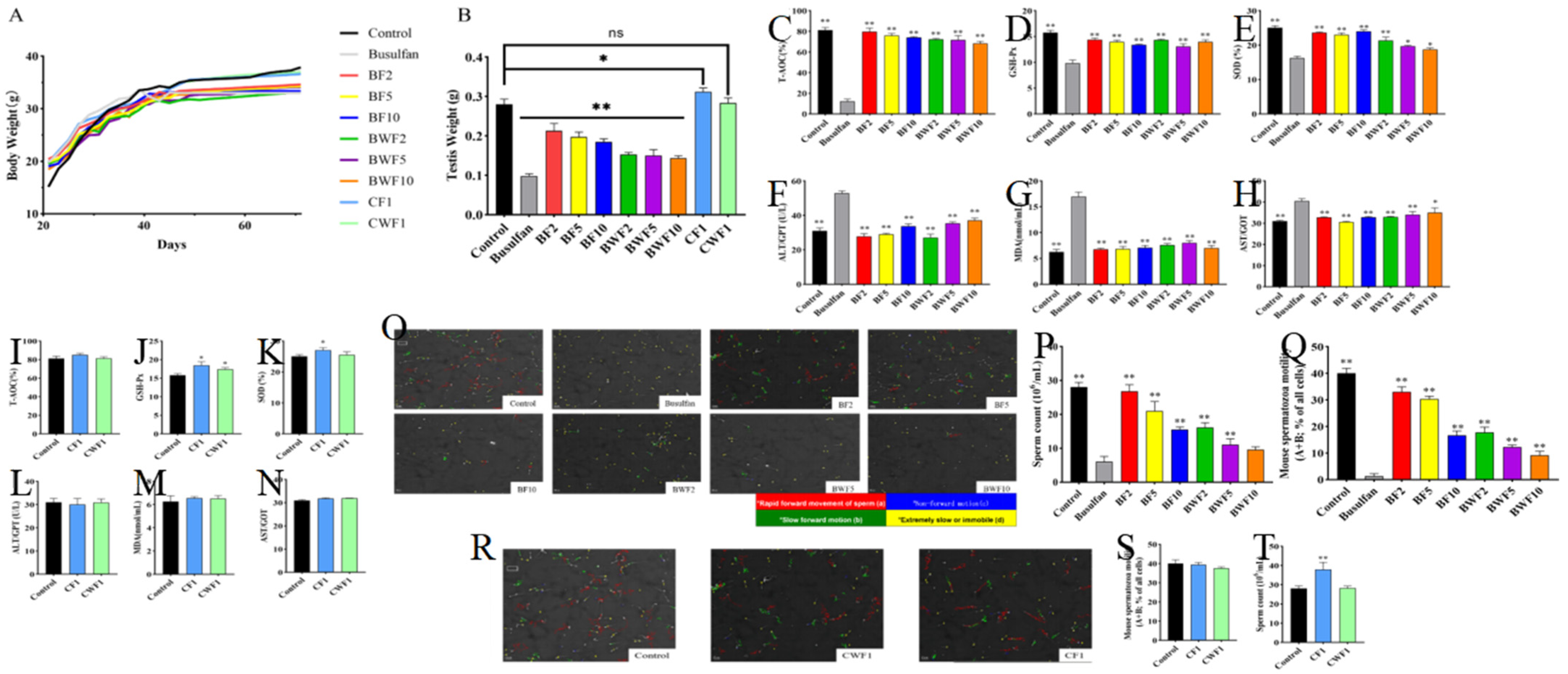
3.2. Effects of RAFEs on Weight of Mice Injected with Busulfan
3.3. RAFEs Modifies Biochemical Parameters in Mice
3.4. RAFEs Increases Sperm Motility and Sperm Concentration
3.5. Effects of RAFEs on Busulfan-Induced Damage to Different Tissues
3.6. RAFEs Improves the Expression of Important Genes Involved in Spermatogenesis
4. Discussion
Supplementary Materials
Author Contributions
Funding
Institutional Review Board Statement
Informed Consent Statement
Data Availability Statement
Conflicts of Interest
References
- Levine, H.; Jørgensen, N.; Martino-Andrade, J.; Mendiola, D. Temporal trends in sperm count: A systematic review and meta-regression analysis. Hum. Rep. Updat. 2017, 23, 646–659. [Google Scholar] [CrossRef] [PubMed]
- Zargar, M.; Jamshidizad, A.; Rahim-Tayefeh, A.; Hashemi, E.; Modarressi, M. Spata19 inactivation as a cause of oligospermia. Res. Mol. Med. 2021, 9, 29–38. [Google Scholar] [CrossRef]
- Ahles, T.A.; Saykin, A.J. Candidate mechanisms for chemotherapy-induced cognitive changes. Nat. Rev. Cancer 2007, 7, 192–201. [Google Scholar] [CrossRef] [PubMed]
- Abdollahifar, M.A.; Ebrahimi, V.; Aliaghaei, A.; Raoofi, A.; Asadi, M. Protective effect of curcumin on busulfan-induced renal toxicity in male rats. J. Ren. Fail. 2020, 42, 969–977. [Google Scholar] [CrossRef] [PubMed]
- Fang, F.; Ni, K.; Cai, Y.; Zhao, Q.; Shang, J.; Zhang, X.; Xiong, C. Busulfan administration produces toxic effects on epididymal morphology and inhibits the expression of ZO-1 and vimentin in the mouse epididymis. Biosci. Rep. 2017, 37, BSR20171059. [Google Scholar] [CrossRef]
- Nasimi, P.; Vahdati, A.; Tabandeh, M.R.; Khatamsaz, S. Cytoprotective and anti-apoptotic effects ofSatureja khuzestanicaessential oil against busulfan-mediated sperm damage and seminiferous tubules destruction in adult male mice. Andrologia 2015, 48, 74–81. [Google Scholar] [CrossRef]
- Wilhelmsson, M.; Vatanen, A.; Borgstr, M.B.; Gustafsson, B.; Taskinen, M.; Saarinen-Pihkala, U.M.; Jahnukainen, K.J. Adult testicular volume predicts spermatogenetic recovery after allogeneic HSCT in childhood and adolescence. Pediatr. Blood Cancer 2014, 61, 1094–1100. [Google Scholar] [CrossRef]
- Zhang, X.; Wang, T.; Deng, T.; Xiong, W.; Lui, P.; Li, N.; Chen, Y. Damaged spermatogenic cells induce inflammatory gene expression in mouse Sertoli cells through the activation of Toll-like receptors 2 and 4. Mol. Cell. Endocrinol. 2013, 365, 162–173. [Google Scholar] [CrossRef]
- Rak, A.; Mellouk, N.; Froment, P. Adiponectin and resistin: Potential metabolic signals affecting hypothalamo-pituitary gonadal axis in females and males of different species. Reproduction 2017, 153, R215–R226. [Google Scholar] [CrossRef]
- Kasimanickam, V.R.; Kasimanickam, R.K.; Kastelic, J.P.; Stevenson, J.S. Associations of adiponectin and fertility estimates in Holstein bulls. Theriogenology 2013, 79, 766–777. [Google Scholar] [CrossRef]
- Rahmanifar, F.; Tabandeh, M.R. Adiponectin and its receptors gene expression in the reproductive tract of Ram. Small Ruminant Res. 2012, 105, 263–267. [Google Scholar] [CrossRef]
- Ceddia, R.B.; Somwar, R.; Maida, A.; Fang, X.; Bikopoulos, G.; Sweeney, G. Globular adiponectin increases GLUT4 translocation and glucose uptake but reduces glycogen synthesis in rat skeletal muscle cells. Diabetologia 2005, 48, 132–139. [Google Scholar] [CrossRef] [PubMed]
- Kawwass, J.F.; Summer, R.; Kallen, C.B. Direct effects of leptin and adiponectin on peripheral reproductive tissues: A critical review. Mol. Hum. Reprod. 2015, 21, 617–632. [Google Scholar] [CrossRef]
- Probin, V.; Wang, Y.; Zhou, D. Busulfan-induced senescence is dependent on ROS production upstream of the MAPK pathway. Free Radic. Biol. Med. 2007, 42, 1858–1865. [Google Scholar] [CrossRef] [PubMed]
- Dehghani, F.; Hassanpour, A.; Poost-Pasand, A.; Noorafshan, A.; Karbalay-Doust, S. Protective effects of L-carnitine and homogenized testis tissue on the testis and sperm parameters of busulfan-induced infertile male rats. Iran. J. Reprod. Med. 2013, 11, 693–704. [Google Scholar]
- Chi, H.; Chun, K.; Son, H.; Kim, J.; Kim, G.; Roh, S. Effect of genistein administration on the recovery of spermatogenesis in the busulfan-treated rat testis. Clin. Exp. Reprod. Med. 2013, 40, 60–66. [Google Scholar] [CrossRef]
- Zhao, Y.; Zhang, P.; Ge, W.; Feng, Y.; Shen, W. Alginate oligosaccharides improve germ cell development and testicular microenvironment to rescue busulfan disrupted spermatogenesis. Theranostics 2020, 10, 3308–3324. [Google Scholar] [CrossRef]
- Hakemi, S.G.; Sharififar, F.; Haghpanah, T.; Babaee, A.; Eftekhar-Vaghefi, S.H. The Effects of Olive Leaf Extract on The Testis, Sperm Quality and Testicular Germ Cell Apoptosis in Male Rats Exposed to Busulfan. Int. J. Fertil. Steril. 2019, 13, 57–65. [Google Scholar]
- Sekido, K.; Hayashi, Y.; Yamada, K.; Shiratake, K.; Matsumoto, S.; Maejima, T.; Komatsu, H. Efficient Breeding System for Red-fleshed Apple Based on Linkage with S3-RNase Allele in ‘Pink Pearl.’. Infect. Immun. 2010, 45, 534–537. [Google Scholar] [CrossRef]
- Wang, B.; Xu, J.; Jiang, S.; Wang, Y.; Zhu, J.; Zhang, Y. Combined Analysis of Gut Microbiota and Plasma Metabolites Reveals the Effect of Red-Fleshed Apple Anthocyanin Extract on Dysfunction of Mice Reproductive System Induced by Busulfan. Front. Nutr. 2022, 12, 802352. [Google Scholar] [CrossRef]
- Antolovich, M.; Prenzler, P.D.; Patsalides, E.; McDonald, S.; Robards, K. Methods for testing antioxidant activity. Analyst 2002, 127, 183–198. [Google Scholar] [CrossRef] [PubMed]
- Chen, G.; Cao, Z.; Shi, Z.; Lei, H.; Chen, C.; Yuan, P.; Zhang, L. Microbiome analysis combined with targeted metabolomics reveal immunological anti-tumor activity of icariside I in a melanoma mouse model. Biomed. Pharmacother. 2021, 140, 334–352. [Google Scholar] [CrossRef]
- Alatrash, G.; Thall, P.F.; Valdez, B.C.; Fox, P.S.; Ning, J.; Garber, H.R.; Andersson, B.S. Long-Term Outcomes after Treatment with Clofarabine Fludarabine with Once-Daily Intravenous Busulfan as Pretransplant Conditioning Therapy for Advanced Myeloid Leukemia and Myelodysplastic Syndrome. Biol. Blood Marrow Transplant. 2016, 22, 1792–1800. [Google Scholar] [CrossRef] [PubMed]
- Li, H.; Deng, Z.; Zhu, H.; Hu, C.; Liu, R.; Young, J.C. Highly pigmented vegetables: Anthocyanin compositions and their role in antioxidant activities. Food Res. Int. 2012, 46, 250–259. [Google Scholar] [CrossRef]
- Dwivedi, M.K.; Mishra, S.; Sonter, S.; Singh, P. Diterpenoids as potential anti-malarial compounds from Andrographis paniculata. Beni Suef Univ. J. Basic Appl. Sci. 2021, 10, 7. [Google Scholar] [CrossRef]
- Wang, Y.; Zhang, Y.; Wang, X.; Liu, Y.; Xia, M. Supplementation with cyanidin-3-O-β-glucoside protects against hypercholesterolemia-mediated endothelial dysfunction and attenuates atherosclerosis in apolipoprotein E-deficient mice. J. Nutr. 2012, 142, 1033–1037. [Google Scholar] [CrossRef]
- Almosnid, N.; Altman, E. In Vitro cytotoxicity and initial safety evaluation of extracts from 16 plants used in Yao ethno medicine. J. Bioanal. Biomed. 2017, 9, 26–27. [Google Scholar]
- Wang, B.; Jiang, S.; Wang, Y.; Xu, J.; Xu, M.; Sun, X.; Zhang, Y. Red-Fleshed Apple Anthocyanin Extract Reduces Furan Content in Ground Coffee, Maillard Model System and Not-from-Concentrate Apple Juice. Foods 2021, 10, 2423. [Google Scholar] [CrossRef]
- Panahi, S.; Abdollahifar, M.-A.; Aliaghaei, A.; Nazarian, H.; Paktinat, S.; Abdi, S.; Farahani, R.M. Application of stereological methods for unbiased estimation of sperm morphology in the mice induced by busulfan. Anat. Cell Biol. 2017, 50, 301–305. [Google Scholar] [CrossRef]
- Zhang, X.; Xu, J.; Xu, Z.; Sun, X.; Zhang, Y. Analysis of Antioxidant Activity and Flavonoids Metabolites in Peel and Flesh of Red-Fleshed Apple Varieties. Molecules 2020, 25, 1968. [Google Scholar] [CrossRef]
- Zagórska-Dziok, M.; Sobczak, M.J. Hydrogel-Based Active Substance Release Systems for Cosmetology and Dermatology Application: A Review. Pharmaceutics 2020, 12, 396. [Google Scholar] [CrossRef] [PubMed]
- Abdel-Khalek, H.; Mattar, Z. Biological activities of Egyptian grape and mulberry by-products and their potential use as natural sources of food additives and nutraceuticals foods. J. Food Meas. Charact. 2022, 16, 1559–1571. [Google Scholar] [CrossRef]
- Klari, D.A.; Klari, I.; Mornar, A.; Veli, N.; Veli, D. Assessment of Bioactive Phenolic Compounds and Antioxidant Activity of Blackberry Wines. Foods 2020, 9, 1623. [Google Scholar]
- Hwang, J.W.; Kim, E.K.; Lee, S.J.; Kim, Y.S.; Choi, D.K.; Park, T.K.; Park, J. Anthocyanin effectively scavenges free radicals and protects retinal cells from H2O2-triggered G2/M arrest. Eur. Food Res. Technol. 2012, 60, 4282–4288. [Google Scholar] [CrossRef]
- Liu, B.; Fang, Y.; Yi, R. Preventive Effect of Blueberry Extract on Liver Injury Induced by Carbon Tetrachloride in Mice. Foods 2019, 8, 48. [Google Scholar] [CrossRef]
- Ya, X.; Fangnong, L.; Guifang, H.; Yapeng, L.; Leilei, Y.; Wei, S.; Yugang, Z. Alleviation of Rosup-induced oxidative stress in porcine granulosa cells by anthocyanins from red-fleshed apples. PLoS ONE 2017, 12, e0184033. [Google Scholar]
- Li, C.X.; Zhao, X.H.; Zuo, W.F.; Zhang, T.L.; Zhang, Z.Y.; Chen, X.S. Phytochemical profiles, antioxidant, and antiproliferative activities of red-fleshed apple as affected by in vitro digestion. J. Food Sci. 2020, 85, 2952–2959. [Google Scholar] [CrossRef]
- Afzali, A.; Amidi, F.; Koruji, M.; Nazari, H.; Gilani, M.; Sanjbad, A.S. Astaxanthin Relieves Busulfan-Induced Oxidative Apoptosis in Cultured Human Spermatogonial Stem Cells by Activating the Nrf-2/HO-1 pathway. J. Reprod. Sci. 2021, 29, 374–394. [Google Scholar] [CrossRef]
- Liu, F.J.; Dong, W.Y.; Zhao, H.; Shi, X.H.; Zhang, Y. Effect of molybdenum on reproductive function of male mice treated with busulfan. Theriogenology 2018, 126, 49–54. [Google Scholar] [CrossRef]
- Zhao, X.M.; Hao, H.S.; Du, W.H.; Zhao, S.J.; Wang, H.Y.; Wang, N.; Zhu, H. Melatonin inhibits apoptosis and improves the developmental potential of vitrified bovine oocytes. J. Pineal Res. 2015, 60, 132–140. [Google Scholar] [CrossRef]
- Sohni, A.; Tan, K.; Song, H.W.; Burow, D.; De Rooij, D.G.; Laurent, L.; Hammoud, S.S. The Neonatal and Adult Human Testis Defined at the Single-Cell Level. Cell Rep. 2019, 26, 1501–1517.e1504. [Google Scholar] [CrossRef] [PubMed]
- Guo, X.; Gui, Y.-T.; Tang, A.-F.; Lu, L.-H.; Gao, X.; Cai, Z.-M. Differential expression of VASA gene in ejaculated spermatozoa from normozoospermic men and patients with oligozoospermia. Asian J. Androl. 2007, 9, 339–344. [Google Scholar] [CrossRef] [PubMed]






| Group | Control | CF1 | Busulfan | BF2 | BWF2 |
|---|---|---|---|---|---|
| Spermatogonia | 39.42 ± 3.42 ** | 42.49 ± 4.32 ** | 18.38 ± 2.11 ** | 35.22 ± 2.13 ** | 25.49 ± 2.40 |
| Spermatocytes number | 164.24 ± 9.73 ** | 173.39 ± 10.48 ** | 38.58 ± 4.42 ** | 143.49 ± 8.82 ** | 69.32 ±4.29 * |
| Leyding cells number | 24.31 ± 2.13 ** | 28.59 ± 3.98 ** | 7.24 ± 0.59 ** | 21.32 ± 1.34 ** | 10.46 ± 0.83 |
| Seminiferous tubules diameter | 231.42 ± 6.42 ** | 252.38 ± 7.53 ** | 98.49 ± 2.49 ** | 194.47 ± 5.42 ** | 132.42 ± 2.68 ** |
Disclaimer/Publisher’s Note: The statements, opinions and data contained in all publications are solely those of the individual author(s) and contributor(s) and not of MDPI and/or the editor(s). MDPI and/or the editor(s) disclaim responsibility for any injury to people or property resulting from any ideas, methods, instructions or products referred to in the content. |
© 2023 by the authors. Licensee MDPI, Basel, Switzerland. This article is an open access article distributed under the terms and conditions of the Creative Commons Attribution (CC BY) license (https://creativecommons.org/licenses/by/4.0/).
Share and Cite
Wang, B.; Wang, Y.; Chen, Y.; Sun, X.; Xu, J.; Zhu, J.; Zhang, Y. Red-Fleshed Apple Flavonoids Extract Alleviates Male Reproductive Injury Caused by Busulfan in Mice. Nutrients 2023, 15, 3288. https://doi.org/10.3390/nu15153288
Wang B, Wang Y, Chen Y, Sun X, Xu J, Zhu J, Zhang Y. Red-Fleshed Apple Flavonoids Extract Alleviates Male Reproductive Injury Caused by Busulfan in Mice. Nutrients. 2023; 15(15):3288. https://doi.org/10.3390/nu15153288
Chicago/Turabian StyleWang, Bin, Yanbo Wang, Yizhou Chen, Xiaohong Sun, Jihua Xu, Jun Zhu, and Yugang Zhang. 2023. "Red-Fleshed Apple Flavonoids Extract Alleviates Male Reproductive Injury Caused by Busulfan in Mice" Nutrients 15, no. 15: 3288. https://doi.org/10.3390/nu15153288
APA StyleWang, B., Wang, Y., Chen, Y., Sun, X., Xu, J., Zhu, J., & Zhang, Y. (2023). Red-Fleshed Apple Flavonoids Extract Alleviates Male Reproductive Injury Caused by Busulfan in Mice. Nutrients, 15(15), 3288. https://doi.org/10.3390/nu15153288

