Navigating the Complexities of Radiation Injuries: Therapeutic Principles and Reconstructive Strategies
Abstract
1. Overview on Radiation Biology and Radiotherapy
2. Clinical Manifestations and Complications Associated with Radiotherapy
2.1. Radiodermatitis
2.2. Osteoradionecrosis
2.3. Lymphedema
2.4. Neurological Complications
2.5. Endocrine Effects of Radiotherapy
2.6. Digestive Complications of Radiotherapy
2.7. Renal and Genito-Urinary Tract Complications
2.8. Pulmonary Complications
2.9. Cardiovascular Complications
2.10. Effects on Bone Marrow
2.11. Radiation-Induced Malignancies
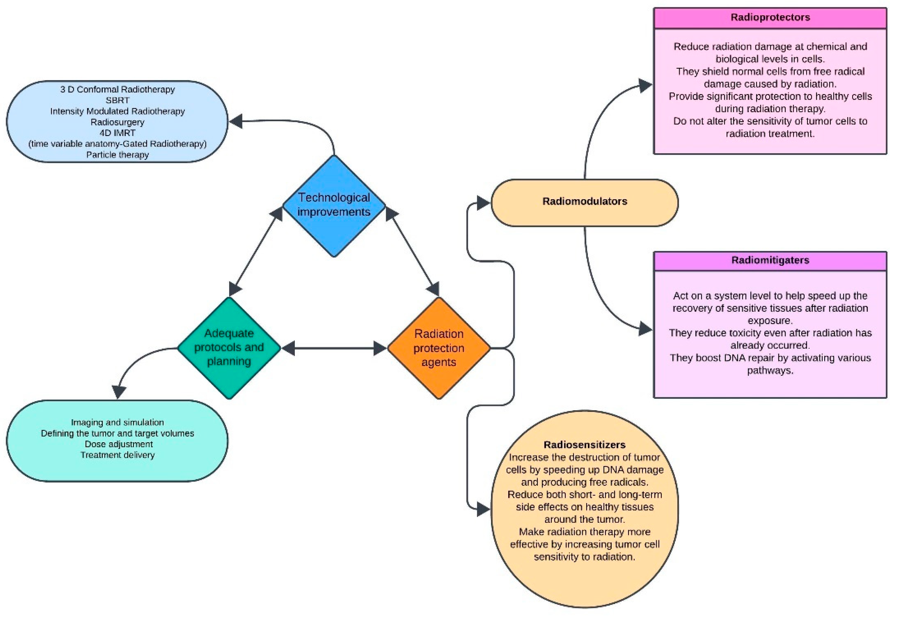
3. Therapeutic Management
3.1. Preventive Strategies
3.2. Therapeutic Strategy—Conservative Approach
3.3. Therapeutic Strategy—Surgical Approach
3.4. General Guidelines of Surgical Treatment for Radiation Ulcers
4. Conclusions
Author Contributions
Funding
Institutional Review Board Statement
Informed Consent Statement
Data Availability Statement
Conflicts of Interest
References
- Chen, H.H.W.; Kuo, M.T. Improving radiotherapy in cancer treatment: Promises and challenges. Oncotarget 2017, 8, 62742–62758. [Google Scholar] [CrossRef] [PubMed] [PubMed Central]
- Mehta, S.; Suhag, V.; Semwal, M.; Sharma, N. Radiotherapy: Basic Concepts and Recent Advances. Med. J. Armed Forces India 2010, 66, 158–162. [Google Scholar] [CrossRef] [PubMed] [PubMed Central]
- Baskar, R.; Lee, K.A.; Yeo, R.; Yeoh, K.-W. Cancer and Radiation Therapy: Current Advances and Future Directions. Int. J. Med. Sci. 2012, 9, 193–199. [Google Scholar] [CrossRef] [PubMed] [PubMed Central]
- Valentini, V.; Boldrini, L.; Mariani, S.; Massaccesi, M. Role of radiation oncology in modern multidisciplinary cancer treatment. Mol. Oncol. 2020, 14, 1431–1441. [Google Scholar] [CrossRef] [PubMed] [PubMed Central]
- Zainib, M.; Amin, N.P. Radiation Therapy in the Treatment of Keloids. In StatPearls; StatPearls Publishing: Treasure Island, FL, USA, 2024. Available online: https://www.ncbi.nlm.nih.gov/books/NBK499973/ (accessed on 5 October 2024).
- Seidensaal, K.; Harrabi, S.B.; Weykamp, F.; Herfarth, K.; Welzel, T.; Mechtersheimer, G.; Lehner, B.; Schneider, M.; Fröhling, S.; Egerer, G.; et al. Radiotherapy in the treatment of aggressive fibromatosis: Experience from a single institution. Radiat. Oncol. 2020, 15, 143. [Google Scholar] [CrossRef] [PubMed] [PubMed Central]
- Georhakopoulos, I.; Kouloulias, V.; Kougiountzopoulou, A.; Platoni, K.; Antypas, C.; Liakouli, Z.; Nikoloudi, S.; Kelekis, N.; Moulopoulou, L.E.; Zygogianni, A. Radiation therapy for the prevention of heterotopic ossification: Efficacy and toxicity of single fraction radiotherapy. Orthop. Rev. 2020, 12, 8577. [Google Scholar] [CrossRef] [PubMed] [PubMed Central]
- Campennì, A.; Avram, A.M.; Verburg, F.A.; Iakovou, I.; Hänscheid, H.; de Keizer, B.; Ovčariček, P.P.; Giovanella, L. The EANM guideline on radioiodine therapy of benign thyroid disease. Eur. J. Nucl. Med. 2023, 50, 3324–3348. [Google Scholar] [CrossRef] [PubMed] [PubMed Central]
- Christodouleas, J.; Fox, J.; Song, D.; DeWeese, T. Basic Terms and Concepts of Radiation. In Early Diagnosis and Treatment of Cancer Series: Prostate Cancer; Elsevier: Berlin/Heidelberg, Germany, 2010; pp. 159–175. [Google Scholar] [CrossRef]
- Talapko, J.; Talapko, D.; Katalinić, D.; Kotris, I.; Erić, I.; Belić, D.; Mihaljević, M.V.; Vasilj, A.; Erić, S.; Flam, J.; et al. Health Effects of Ionizing Radiation on the Human Body. Medicina 2024, 60, 653. [Google Scholar] [CrossRef] [PubMed] [PubMed Central]
- Majeed, H.; Gupta, V. Adverse Effects of Radiation Therapy. In StatPearls; StatPearls Publishing: Treasure Island, FL, USA, 2024. Available online: https://www.ncbi.nlm.nih.gov/books/NBK563259/ (accessed on 6 October 2024).
- Wang, K.; Tepper, J.E. Radiation therapy-associated toxicity: Etiology, management, and prevention. CA Cancer J. Clin. 2021, 71, 437–454. [Google Scholar] [CrossRef] [PubMed]
- Huang, R.; Zhou, P.-K. DNA damage repair: Historical perspectives, mechanistic pathways and clinical translation for targeted cancer therapy. Signal Transduct. Target. Ther. 2021, 6, 254. [Google Scholar] [CrossRef] [PubMed] [PubMed Central]
- Liu, Y.; Zheng, C.; Huang, Y.; He, M.; Xu, W.W.; Li, B. Molecular mechanisms of chemo- and radiotherapy resistance and the potential implications for cancer treatment. MedComm 2021, 2, 315–340. [Google Scholar] [CrossRef] [PubMed] [PubMed Central]
- Jiao, Y.; Cao, F.; Liu, H. Radiation-induced Cell Death and Its Mechanisms. Health Phys. 2022, 123, 376–386. [Google Scholar] [CrossRef] [PubMed] [PubMed Central]
- Olascoaga, A.; Vilar-Compte, D.; Poitevin-Chacón, A.; Contreras-Ruiz, J. Wound healing in radiated skin: Pathophysiology and treatment options. Int. Wound J. 2008, 5, 246–257. [Google Scholar] [CrossRef] [PubMed] [PubMed Central]
- Jonathan, E.C.; Bernhard, E.J.; McKenna, W.G. How does radiation kill cells? Curr. Opin. Chem. Biol. 1999, 3, 77–83. [Google Scholar] [CrossRef] [PubMed]
- Wang, J.-S.; Wang, H.-J.; Qian, H.-L. Biological effects of radiation on cancer cells. Mil. Med. Res. 2018, 5, 20. [Google Scholar] [CrossRef] [PubMed] [PubMed Central]
- Lu, Z.; Zheng, X.; Ding, C.; Zou, Z.; Liang, Y.; Zhou, Y.; Li, X. Deciphering the Biological Effects of Radiotherapy in Cancer Cells. Biomolecules 2022, 12, 1167. [Google Scholar] [CrossRef] [PubMed] [PubMed Central]
- Krupina, K.; Goginashvili, A.; Cleveland, D.W. Causes and consequences of micronuclei. Curr. Opin. Cell Biol. 2021, 70, 91–99. [Google Scholar] [CrossRef] [PubMed] [PubMed Central]
- Utani, K.-I.; Kohno, Y.; Okamoto, A.; Shimizu, N. Emergence of Micronuclei and Their Effects on the Fate of Cells under Replication Stress. PLoS ONE 2010, 5, e10089. [Google Scholar] [CrossRef] [PubMed] [PubMed Central]
- Alizadeh, J.; Rosa, S.C.d.S.; Weng, X.; Jacobs, J.; Lorzadeh, S.; Ravandi, A.; Vitorino, R.; Pecic, S.; Zivkovic, A.; Stark, H.; et al. Ceramides and ceramide synthases in cancer: Focus on apoptosis and autophagy. Eur. J. Cell Biol. 2023, 102, 151337. [Google Scholar] [CrossRef] [PubMed]
- Skliarenko, J.; Barry, A. Clinical and practical applications of radiation therapy: When should radiation therapy be considered for my patient? Medicine 2020, 48, 84–89. [Google Scholar] [CrossRef]
- Kim, J.H.; Jenrow, K.A.; Brown, S.L. Mechanisms of radiation-induced normal tissue toxicity and implications for future clinical trials. Radiat. Oncol. J. 2014, 32, 103–115. [Google Scholar] [CrossRef] [PubMed] [PubMed Central]
- Moding, E.J.; Kastan, M.B.; Kirsch, D.G. Strategies for optimizing the response of cancer and normal tissues to radiation. Nat. Rev. Drug Discov. 2013, 12, 526–542. [Google Scholar] [CrossRef] [PubMed] [PubMed Central]
- Chaput, G.; Regnier, L. Radiotherapy: Clinical pearls for primary care. Can. Fam. Physician 2021, 67, 753–757. [Google Scholar] [CrossRef] [PubMed] [PubMed Central]
- Qiu, B.; Aili, A.; Xue, L.; Jiang, P.; Wang, J. Advances in Radiobiology of Stereotactic Ablative Radiotherapy. Front. Oncol. 2020, 10, 1165. [Google Scholar] [CrossRef] [PubMed] [PubMed Central]
- Tsang, M.W. Stereotactic body radiotherapy: Current strategies and future development. J. Thorac. Dis. 2016, 8 (Suppl. S6), S517–S527. [Google Scholar] [CrossRef] [PubMed] [PubMed Central]
- Beaton, L.; Bandula, S.; Gaze, M.N.; Sharma, R.A. How rapid advances in imaging are defining the future of precision radiation oncology. Br. J. Cancer 2019, 120, 779–790. [Google Scholar] [CrossRef] [PubMed] [PubMed Central]
- Koka, K.; Verma, A.; Dwarakanath, B.S.; Papineni, R.V. Technological Advancements in External Beam Radiation Therapy (EBRT): An Indispensable Tool for Cancer Treatment. Cancer Manag. Res. 2022, 14, 1421–1429. [Google Scholar] [CrossRef] [PubMed] [PubMed Central]
- Rossi, S. Hadron Therapy Achievements and Challenges: The CNAO Experience. Physics 2022, 4, 229–257. [Google Scholar] [CrossRef]
- Thariat, J.; Valable, S.; Laurent, C.; Haghdoost, S.; Pérès, E.A.; Bernaudin, M.; Sichel, F.; Lesueur, P.; Césaire, M.; Petit, E.; et al. Hadrontherapy Interactions in Molecular and Cellular Biology. Int. J. Mol. Sci. 2019, 21, 133. [Google Scholar] [CrossRef] [PubMed] [PubMed Central]
- Luc, O.; Supiot, S.; Valentine, M.; Emmanuel, J. Radiation therapy for primary bone tumors. In Bone Cancer: Bone Sarcomas and Bone Metastases—From Bench to Bedside, 3rd ed.; Elsevier: Berlin/Heidelberg, Germany, 2022; pp. 727–753. [Google Scholar] [CrossRef]
- Ioakeim-Ioannidou, M.; Rose, M.; Chen, Y.-L.; MacDonald, S.M. The Use of Proton and Carbon Ion Radiation Therapy for Sarcomas. Semin. Radiat. Oncol. 2024, 34, 207–217. [Google Scholar] [CrossRef] [PubMed]
- Nedunchezhian, K.; Aswath, N.; Thiruppathy, M.; Thirugnanamurthy, S. Boron Neutron Capture Therapy—A Literature Review. J. Clin. Diagn. Res. 2016, 10, ZE01–ZE04. [Google Scholar] [CrossRef] [PubMed] [PubMed Central]
- Yang, X.; Ren, H.; Guo, X.; Hu, C.; Fu, J. Radiation-induced skin injury: Pathogenesis, treatment, and management. Aging 2020, 12, 23379–23393. [Google Scholar] [CrossRef] [PubMed] [PubMed Central]
- Wang, Y.; Tu, W.; Tang, Y.; Zhang, S. Prevention and treatment for radiation-induced skin injury during radiotherapy. Radiat. Med. Prot. 2020, 1, 60–68. [Google Scholar] [CrossRef]
- Cox, J.D.; Stetz, J.; Pajak, T.F. Toxicity criteria of the Radiation Therapy Oncology Group (RTOG) and the European Organization for Research and Treatment of Cancer (EORTC). Int. J. Radiat. Oncol. Biol. Phys. 1995, 31, 1341–1346. [Google Scholar] [CrossRef] [PubMed]
- Spałek, M. Chronic radiation-induced dermatitis: Challenges and solutions. Clin. Cosmet. Investig. Dermatol. 2016, 9, 473–482. [Google Scholar] [CrossRef] [PubMed] [PubMed Central]
- Richardson, B.N.; Lin, J.; Buchwald, Z.S.; Bai, J. Skin Microbiome and Treatment-Related Skin Toxicities in Patients with Cancer: A Mini-Review. Front. Oncol. 2022, 12, 924849. [Google Scholar] [CrossRef] [PubMed] [PubMed Central]
- Rübe, C.E.; Freyter, B.M.; Tewary, G.; Roemer, K.; Hecht, M.; Rübe, C. Radiation Dermatitis: Radiation-Induced Effects on the Structural and Immunological Barrier Function of the Epidermis. Int. J. Mol. Sci. 2024, 25, 3320. [Google Scholar] [CrossRef] [PubMed] [PubMed Central]
- Schuler, N.; Palm, J.; Kaiser, M.; Betten, D.; Furtwängler, R.; Rübe, C.; Graf, N.; Rübe, C.E. DNA-Damage Foci to Detect and Characterize DNA Repair Alterations in Children Treated for Pediatric Malignancies. PLoS ONE 2014, 9, e91319. [Google Scholar] [CrossRef] [PubMed] [PubMed Central]
- Toledano, A.; Garaud, P.; Serin, D.; Fourquet, A.; Bosset, J.-F.; Breteau, N.; Body, G.; Azria, D.; Le Floch, O.; Calais, G. Concurrent administration of adjuvant chemotherapy and radiotherapy after breast-conserving surgery enhances late toxicities: Long-term results of the ARCOSEIN multicenter randomized study. Int. J. Radiat. Oncol. Biol. Phys. 2006, 65, 324–332. [Google Scholar] [CrossRef] [PubMed]
- Satzger, I.; Degen, A.; Asper, H.; Kapp, A.; Hauschild, A.; Gutzmer, R. Serious Skin Toxicity with the Combination of BRAF Inhibitors and Radiotherapy. J. Clin. Oncol. 2013, 31, e220–e222. [Google Scholar] [CrossRef] [PubMed]
- Nadella, K.R.; Kodali, R.M.; Guttikonda, L.K.; Jonnalagadda, A. Osteoradionecrosis of the Jaws: Clinico-Therapeutic Management: A Literature Review and Update. J. Maxillofac. Oral Surg. 2015, 14, 891–901. [Google Scholar] [CrossRef] [PubMed] [PubMed Central]
- Berk, L. The effects of high-dose radiation therapy on bone: A scoping review. Radiat. Oncol. J. 2024, 42, 95–103. [Google Scholar] [CrossRef] [PubMed] [PubMed Central]
- Davis, D.D.; Hanley, M.E.; Cooper, J.S. Osteoradionecrosis. In StatPearls; StatPearls Publishing: Treasure Island, FL, USA, 2024. Available online: https://www.ncbi.nlm.nih.gov/books/NBK430818/ (accessed on 23 July 2024).
- Zehr, L.J.; Cooper, J.S. Mandible Osteoradionecrosis. In StatPearls; StatPearls Publishing: Treasure Island, FL, USA, 2024. Available online: https://www.ncbi.nlm.nih.gov/books/NBK430917/ (accessed on 23 July 2024).
- Ohori, H.; Iwata, E.; Takeda, D.; Kusumoto, J.; Hasegawa, T.; Akashi, M. Risk factors for pathological fracture in patients with mandibular osteoradionecrosis. Sci. Rep. 2023, 13, 5367. [Google Scholar] [CrossRef] [PubMed] [PubMed Central]
- Miyamoto, I.; Tanaka, R.; Kogi, S.; Yamaya, G.; Kawai, T.; Ohashi, Y.; Takahashi, N.; Izumisawa, M.; Yamada, H. Clinical Diagnostic Imaging Study of Osteoradionecrosis of the Jaw: A Retrospective Study. J. Clin. Med. 2021, 10, 4704. [Google Scholar] [CrossRef] [PubMed] [PubMed Central]
- Yilmaz, B.; Somay, E.; Kucuk, A.; Pehlivan, B.; Selek, U.; Topkan, E. Challenges in the Radiological Diagnosis of Osteoradionecrosis of the Jaw in Head and Neck Cancer Patients. In Advancements in Cancer Research; Sergi, C.M., Ed.; Exon Publications: Brisbane (AU), Australia, 2023; Chapter 1. [Google Scholar] [PubMed]
- Korambayil, P.M.; Ambookan, P.V.; Pillai, S.; Karangath, R.R.; George, D. Role of Hyperbaric Medicine for Osteoradionecrosis and Post Irradiation Wounds: An Institutional Experience. Indian J. Surg. Oncol. 2020, 11, 469–474. [Google Scholar] [CrossRef] [PubMed] [PubMed Central]
- Vahidi, N.; Lee, T.S.; Daggumati, S.; Shokri, T.; Wang, W.; Ducic, Y. Osteoradionecrosis of the Midface and Mandible: Pathogenesis and Management. Semin. Plast. Surg. 2020, 34, 232–244. [Google Scholar] [CrossRef] [PubMed] [PubMed Central]
- Allam, O.; Park, K.E.; Chandler, L.; Mozaffari, M.A.; Ahmad, M.; Lu, X.; Alperovich, M. The impact of radiation on lymphedema: A review of the literature. Gland. Surg. 2020, 9, 596–602. [Google Scholar] [CrossRef] [PubMed] [PubMed Central]
- Avraham, T.; Yan, A.; Zampell, J.C.; Daluvoy, S.V.; Haimovitz-Friedman, A.; Cordeiro, A.P.; Mehrara, B.J. Radiation therapy causes loss of dermal lymphatic vessels and interferes with lymphatic function by TGF-beta1-mediated tissue fibrosis. Am. J. Physiol. Cells Physiol. 2010, 299, C589–C605. [Google Scholar] [CrossRef] [PubMed] [PubMed Central]
- Warren, L.E.; Miller, C.L.; Horick, N.; Skolny, M.N.; Jammallo, L.S.; Sadek, B.T.; Shenouda, M.N.; O’Toole, J.A.; MacDonald, S.M.; Specht, M.C.; et al. The impact of radiation therapy on the risk of lymphedema after treatment for breast cancer: A prospective cohort study. Int. J. Radiat. Oncol. Biol. Phys. 2014, 88, 565–571. [Google Scholar] [CrossRef] [PubMed] [PubMed Central]
- Johansen, J.; Overgaard, J.; Blichert-Toft, M.; Overgaard, M. Treatment of morbidity associated with the management of the axilla in breast-conserving therapy. Acta Oncol. 2000, 39, 349–354. [Google Scholar] [CrossRef] [PubMed]
- Sakorafas, G.H.; Peros, G.; Cataliotti, L.; Vlastos, G. Lymphedema following axillary lymph node dissection for breast cancer. Surg. Oncol. 2006, 15, 153–165. [Google Scholar] [CrossRef] [PubMed]
- Chang, W.I.; Kang, H.-C.; Wu, H.-G.; Kim, H.J.; Jeon, S.H.; Lee, M.; Kim, H.S.; Chung, H.H.; Kim, J.W.; Park, N.H.; et al. Lower Extremity Lymphedema in Gynecologic Cancer Patients: Propensity Score Matching Analysis of External Beam Radiation versus Brachytherapy. Cancers 2019, 11, 1471. [Google Scholar] [CrossRef] [PubMed] [PubMed Central]
- Huang, J.; Yu, N.; Wang, X.; Long, X. Incidence of lower limb lymphedema after vulvar cancer: A systematic review and meta-analysis. Medicine 2017, 96, e8722. [Google Scholar] [CrossRef] [PubMed] [PubMed Central]
- Mitra, D.; Catalano, P.J.; Cimbak, N.; Damato, A.L.; Muto, M.G.; Viswanathan, A.N. The risk of lymphedema after postoperative radiation therapy in endometrial cancer. J. Gynecol. Oncol. 2016, 27, e4. [Google Scholar] [CrossRef] [PubMed] [PubMed Central]
- Tada, H.; Teramukai, S.; Fukushima, M.; Sasaki, H. Risk factors for lower limb lymphedema after lymph node dissection in patients with ovarian and uterine carcinoma. BMC Cancer 2009, 9, 47. [Google Scholar] [CrossRef] [PubMed] [PubMed Central]
- Yang, X.; Ren, H.; Fu, J. Treatment of Radiation-Induced Brain Necrosis. Oxidative Med. Cell. Longev. 2021, 2021, 4793517. [Google Scholar] [CrossRef] [PubMed] [PubMed Central]
- Rübe, C.E.; Raid, S.; Palm, J.; Rübe, C. Radiation-Induced Brain Injury: Age Dependency of Neurocognitive Dysfunction Following Radiotherapy. Cancers 2023, 15, 2999. [Google Scholar] [CrossRef] [PubMed] [PubMed Central]
- Wang, X.S.; Ying, H.M.; He, X.Y.; Zhou, Z.R.; Wu, Y.R.; Hu, C.S. Treatment of cerebral radiation necrosis with nerve growth factor: A prospective, randomized, controlled phase II study. Radiother. Oncol. 2016, 120, 69–75. [Google Scholar] [CrossRef] [PubMed]
- Fukuda, Y.; Takahashi, S.; Nakamura, M.; Endo, M.; Ogawa, K.; Kawahara, M.; Akahane, K.; Ito, S.; Kanda, Y.; Mori, H.; et al. Radiation Myelopathy Caused by Palliative Radiotherapy and Intrathecal Methotrexate. Case Rep. Oncol. 2022, 15, 674–681. [Google Scholar] [CrossRef] [PubMed] [PubMed Central]
- Newton, J.; Brown, T.; Corley, C.; Alexander, T.; Trujillo, M.; McElroy, T.; Ntagwabira, F.; Wang, J.; Byrum, S.D.; Allen, A.R. Cranial irradiation impairs juvenile social memory and modulates hippocampal physiology. Brain Res. 2020, 1748, 147095. [Google Scholar] [CrossRef] [PubMed] [PubMed Central]
- Kowalczyk, L.; Deutschmann, C.; Crevenna, R.; Konrad, S.; Singer, C.F.; Farr, A. Radiotherapy-Induced Fatigue in Breast Cancer Patients. Breast Care 2021, 16, 236–242. [Google Scholar] [CrossRef] [PubMed] [PubMed Central]
- Wei, J.Y.; Ma, L.X.; Liu, W.T.; Dong, L.H.; Hou, X.; Bao, X.Y.; Hou, W. Mechanisms and protective measures for radiation-induced brachial plexus nerve injury. Brain Res. Bull. 2024, 210, 110924. [Google Scholar] [CrossRef] [PubMed]
- Harris, S.R. Brachial plexopathy after breast cancer: A persistent late effect of radiotherapy. PM&R. 2024, 16, 85–91. [Google Scholar] [CrossRef] [PubMed]
- de Oliveira, A.J.M.; Castro, J.P.d.S.; Foroni, L.H.; Siqueira, M.G.; Martins, R.S. Treatment of radiation-induced brachial plexopathy with omentoplasty. Autops. Case Rep. 2020, 10, e2020202. [Google Scholar] [CrossRef] [PubMed] [PubMed Central]
- Warade, A.C.; Jha, A.K.; Pattankar, S.; Desai, K. Radiation-induced brachial plexus neuropathy: A review. Neurol. India 2019, 67, S47–S52. [Google Scholar] [CrossRef] [PubMed]
- Stubblefield, M.D.; Keole, N. Upper body pain and functional disorders in patients with breast cancer. PM&R 2014, 6, 170–183. [Google Scholar] [CrossRef] [PubMed]
- Pachman, D.R.; Barton, D.L.; Swetz, K.M.; Loprinzi, C.L. Troublesome Symptoms in Cancer Survivors: Fatigue, Insomnia, Neuropathy, and Pain. J. Clin. Oncol. 2012, 30, 3687–3696. [Google Scholar] [CrossRef] [PubMed]
- Rudra, S.; Roy, A.; Brenneman, R.; Gabani, P.; Roach, M.C.; Ochoa, L.; Prather, H.; Appleton, C.; Margenthaler, J.; Peterson, L.L.; et al. Radiation-Induced Brachial Plexopathy in Patients with Breast Cancer Treated with Comprehensive Adjuvant Radiation Therapy. Adv. Radiat. Oncol. 2020, 6, 100602. [Google Scholar] [CrossRef] [PubMed] [PubMed Central]
- Custodio, C.M. Electrodiagnosis in Cancer Treatment and Rehabilitation. Am. J. Phys. Med. Rehabil. 2011, 90 (Suppl. S1), S38–S49. [Google Scholar] [CrossRef] [PubMed]
- Chandra, P.; Purandare, N.; Agrawal, A.; Shah, S.; Rangarajan, V. Clinical Utility of (18)F-FDG PET/CT in brachial plexopathy secondary to metastatic breast cancer. Indian J. Nucl. Med. 2016, 31, 123–127. [Google Scholar] [CrossRef] [PubMed] [PubMed Central]
- Doran, S.; Lambe, G.; Nasoodi, A. Claw sign of brachial plexopathy on 18F-FDG PET/CT in neurolymphomatosis following successful treatment of lymphoma. Eur. J. Hybrid Imaging 2022, 6, 11. [Google Scholar] [CrossRef] [PubMed] [PubMed Central]
- Soydal, Ç.; Akkuş, P.; Araz, M.; Utkan, G. Intense 18F-Flourodeoxyglucose Uptake in Brachial Plexus of Patients with Brachial Plexopathy. Mol. Imaging Radionucl. Ther. 2020, 29, 79–81. [Google Scholar] [CrossRef] [PubMed] [PubMed Central]
- Delanian, S.; Lefaix, J.-L.; Pradat, P.-F. Radiation-induced neuropathy in cancer survivors. Radiother. Oncol. 2012, 105, 273–282. [Google Scholar] [CrossRef] [PubMed]
- John, A.; Rossettie, S.; Rafael, J.; Cox, C.; Ducic, I.; Mackay, B. Assessment of Motor Function in Peripheral Nerve Injury and Recovery. Orthop. Rev. 2022, 14, 37578. [Google Scholar] [CrossRef] [PubMed] [PubMed Central]
- Vancea, C.-V.; Grosu-Bularda, A.; Cretu, A.; Hodea, F.-V.; Al-Falah, K.; Stoian, A.; Chiotoroiu, A.L.; Mihai, C.; Hariga, C.S.; Lascar, I.; et al. Therapeutic strategies for nerve injuries: Current findings and future perspectives. Are textile technologies a potential solution? Ind. Textila 2022, 73, 704–712. [Google Scholar] [CrossRef]
- Dong, Y.; Alhaskawi, A.; Zhou, H.; Zou, X.; Liu, Z.; Ezzi, S.H.; Kota, V.G.; Abdulla, M.H.A.; Olga, A.; Abdalbary, S.A.; et al. Imaging diagnosis in peripheral nerve injury. Front. Neurol. 2023, 14, 1250808. [Google Scholar] [CrossRef]
- Lugat, A.; Drui, D.; Baron, S.; Thebaud, E.; Supiot, S.; Jouglar, E.; Doré, M. Effets secondaires endocriniens de la radiothérapie: Diagnostic, prévention et traitements [Endocrine side effects of radiation therapy: Diagnosis, prevention, and treatment]. Cancer Radiother. 2022, 26, 1078–1089. [Google Scholar] [CrossRef] [PubMed]
- van Dijk, I.W.; Cardous-Ubbink, M.C.; van der Pal, H.J.; Heinen, R.C.; van Leeuwen, F.E.; Oldenburger, F.; van Os, R.M.; Ronckers, C.M.; Meeteren, A.Y.S.; Caron, H.N.; et al. Dose-effect relationships for adverse events after cranial radiation therapy in long-term childhood cancer survivors. Int. J. Radiat. Oncol. 2013, 85, 768–775. [Google Scholar] [CrossRef] [PubMed]
- Wessel, T.; Balcerek, M.; Reinmuth, S.; Hohmann, C.; Keil, T.; Henze, G.; Borgmann-Staudt, A. Age at Menarche in Childhood Cancer Survivors: Results of a Nationwide Survey in Germany. Horm. Res. Paediatr. 2012, 77, 108–114. [Google Scholar] [CrossRef] [PubMed]
- Hudson, M.M.; Bhatia, S.; Casillas, J. Section on Hematology/Oncology, Children’s Oncology Group, American Society of Pediatric Hematology/Oncology. Long-term Follow-up Care for Childhood, Adolescent, and Young Adult Cancer Survivors. Pediatrics 2021, 148, e2021053127. [Google Scholar] [CrossRef] [PubMed] [PubMed Central]
- Shalitin, S.; Gal, M.; Goshen, Y.; Cohen, I.; Yaniv, I.; Phillip, M. Endocrine Outcome in Long-Term Survivors of Childhood Brain Tumors. Horm. Res. Paediatr. 2011, 76, 113–122. [Google Scholar] [CrossRef] [PubMed]
- Brownstein, C.M.; Mertens, A.C.; Mitby, P.A.; Stovall, M.; Qin, J.; Heller, G.; Robison, L.L.; Sklar, C.A. Factors That Affect Final Height and Change in Height Standard Deviation Scores in Survivors of Childhood Cancer Treated with Growth Hormone: A Report from the Childhood Cancer Survivor Study. J. Clin. Endocrinol. Metab. 2004, 89, 4422–4427. [Google Scholar] [CrossRef] [PubMed][Green Version]
- Rose, S.R.; Carlsson, M.; Grimberg, A.; Aydin, F.; Albanese, A.; Hokken-Koelega, A.C.S.; Camacho-Hubner, C. Response to GH Treatment After Radiation Therapy Depends on Location of Irradiation. J. Clin. Endocrinol. Metab. 2020, 105, e3730–e3741. [Google Scholar] [CrossRef] [PubMed] [PubMed Central]
- Gleeson, H.K.; Shalet, S.M. The impact of cancer therapy on the endocrine system in survivors of childhood brain tumours. Endocr. Relat. Cancer 2004, 11, 589–602. [Google Scholar] [CrossRef] [PubMed]
- Chow, E.J.; Liu, W.; Srivastava, K.; Leisenring, W.M.; Hayashi, R.J.; Sklar, C.A.; Stovall, M.; Robison, L.L.; Baker, K.S. Differential effects of radiotherapy on growth and endocrine function among acute leukemia survivors: A childhood cancer survivor study report. Pediatr. Blood Cancer 2013, 60, 110–115. [Google Scholar] [CrossRef] [PubMed] [PubMed Central]
- Felicetti, F.; Manicone, R.; Corrias, A.; Manieri, C.; Biasin, E.; Bini, I.; Boccuzzi, G.; Brignardello, E. Endocrine late effects after total body irradiation in patients who received hematopoietic cell transplantation during childhood: A retrospective study from a single institution. J. Cancer Res. Clin. Oncol. 2011, 137, 1343–1348. [Google Scholar] [CrossRef] [PubMed]
- van Santen, H.M.; Chemaitilly, W.; Meacham, L.R.; Tonorezos, E.S.; Mostoufi-Moab, S. Endocrine Health in Childhood Cancer Survivors. Pediatr. Clin. North Am. 2020, 67, 1171–1186. [Google Scholar] [CrossRef] [PubMed]
- Ogilvy-Stuart, A.L.; Clayton, P.E.; Shalet, S.M. Cranial irradiation and early puberty. J. Clin. Endocrinol. Metab. 1994, 78, 1282–1286. [Google Scholar] [CrossRef] [PubMed]
- Oberfield, S.E.; Soranno, D.; Nirenberg, A.; Heller, G.; Allen, J.C.; David, R.; Levine, L.S.; Sklar, C.A. Age at Onset of Puberty Following High-Dose Central Nervous System Radiation Therapy. Arch. Pediatr. Adolesc. Med. 1996, 150, 589–592. [Google Scholar] [CrossRef] [PubMed]
- Rose, S.R.; Lustig, R.H.; Pitukcheewanont, P.; Broome, D.C.; Burghen, G.A.; Li, H.; Hudson, M.M.; Kun, L.E.; Heideman, R.L. Diagnosis of Hidden Central Hypothyroidism in Survivors of Childhood Cancer. J. Clin. Endocrinol. Metab. 1999, 84, 4472–4479. [Google Scholar] [CrossRef] [PubMed]
- Francis, G.L.; Waguespack, S.G.; Bauer, A.J.; Angelos, P.; Benvenga, S.; Cerutti, J.M.; Dinauer, C.A.; Hamilton, J.; Hay, I.D.; Luster, M.; et al. Management Guidelines for Children with Thyroid Nodules and Differentiated Thyroid Cancer. Thyroid 2015, 25, 716–759. [Google Scholar] [CrossRef] [PubMed] [PubMed Central]
- Patterson, B.C.; Chen, Y.; Sklar, C.A.; Neglia, J.; Yasui, Y.; Mertens, A.; Armstrong, G.T.; Meadows, A.; Stovall, M.; Robison, L.L.; et al. Growth hormone exposure as a risk factor for the development of subsequent neoplasms of the central nervous system: A report from the childhood cancer survivor study. J. Clin. Endocrinol. Metab. 2014, 99, 2030–2037. [Google Scholar] [CrossRef] [PubMed] [PubMed Central]
- Rose, S.R. Improved Diagnosis of Mild Hypothyroidism Using Time-of-Day Normal Ranges for Thyrotropin. J. Pediatr. 2010, 157, 662–667.e1. [Google Scholar] [CrossRef] [PubMed]
- Chow, E.J.; Friedman, D.L.; Stovall, M.; Yasui, Y.; Whitton, J.A.; Robison, L.L.; Sklar, C.A. Risk of thyroid dysfunction and subsequent thyroid cancer among survivors of acute lymphoblastic leukemia: A report from the Childhood Cancer Survivor Study. Pediatr. Blood Cancer 2009, 53, 432–437. [Google Scholar] [CrossRef] [PubMed] [PubMed Central]
- Bhatti, P.; Veiga, L.H.S.; Ronckers, C.M.; Sigurdson, A.J.; Stovall, M.; Smith, S.A.; Weathers, R.; Leisenring, W.; Mertens, A.C.; Hammond, S.; et al. Risk of second primary thyroid cancer after radiotherapy for a childhood cancer in a large cohort study: An update from the childhood cancer survivor study. Radiat. Res. 2010, 174, 741–752. [Google Scholar] [CrossRef] [PubMed] [PubMed Central]
- Rose, S.R.; Danish, R.K.; Kearney, N.S.; Schreiber, R.E.; Lustig, R.H.; Burghen, G.A.; Hudson, M.M. ACTH deficiency in childhood cancer survivors. Pediatr. Blood Cancer 2005, 45, 808–813. [Google Scholar] [CrossRef] [PubMed]
- Sklar, C.A.; Constine, L.S. Chronic neuroendocrinological sequelae of radiation therapy. Int. J. Radiat. Oncol. Biol. Phys. 1995, 31, 1113–1121. [Google Scholar] [CrossRef] [PubMed]
- Oeffinger, K.C.; Mertens, A.C.; Sklar, C.A.; Yasui, Y.; Fears, T.; Stovall, M.; Vik, T.A.; Inskip, P.D.; Robison, L.L. Obesity in adult survivors of childhood acute lymphoblastic leukemia: A report from the Childhood Cancer Survivor Study. J. Clin. Oncol. 2003, 21, 1359–1365. [Google Scholar] [CrossRef] [PubMed]
- Pradhan, K.R.; Chen, Y.; Moustoufi-Moab, S.; Krull, K.; Oeffinger, K.C.; Sklar, C.; Armstrong, G.T.; Ness, K.K.; Robison, L.; Yasui, Y.; et al. Endocrine and Metabolic Disorders in Survivors of Childhood Cancers and Health-Related Quality of Life and Physical Activity. J. Clin. Endocrinol. Metab. 2019, 104, 5183–5194. [Google Scholar] [CrossRef] [PubMed] [PubMed Central]
- Sigurdson, A.J.; Ronckers, C.M.; Mertens, A.C.; Stovall, M.; A Smith, S.; Liu, Y.; Berkow, R.L.; Hammond, S.; Neglia, J.P.; Meadows, A.T.; et al. Primary thyroid cancer after a first tumour in childhood (the Childhood Cancer Survivor Study): A nested case-control study. Lancet 2005, 365, 2014–2023. [Google Scholar] [CrossRef] [PubMed]
- Nandagopal, R.; Laverdière, C.; Mulrooney, D.; Hudson, M.M.; Meacham, L. Endocrine late effects of childhood cancer therapy: A report from the Children’s Oncology Group. Horm. Res. Paediatr. 2008, 69, 65–74. [Google Scholar] [CrossRef] [PubMed]
- Leader, A.; Lishner, M.; Michaeli, J.; Revel, A. Fertility considerations and preservation in haemato-oncology patients undergoing treatment. Br. J. Haematol. 2011, 153, 291–308. [Google Scholar] [CrossRef] [PubMed]
- Waimey, K.E.; Smith, B.M.; Confino, R.; Jeruss, J.S.; Pavone, M.E. Understanding Fertility in Young Female Cancer Patients. J. Women’s Health 2015, 24, 812–818. [Google Scholar] [CrossRef] [PubMed] [PubMed Central]
- Armstrong, G.T.; Whitton, J.A.; Gajjar, A.; Kun, L.E.; Chow, E.J.; Stovall, M.; Leisenring, W.; Robison, L.L.; Sklar, C.A. Abnormal timing of menarche in survivors of central nervous system tumors: A report from the Childhood Cancer Survivor Study. Cancer 2009, 115, 2562–2570. [Google Scholar] [CrossRef] [PubMed] [PubMed Central]
- Nieman, C.L.; Kazer, R.; Brannigan, R.E.; Zoloth, L.S.; Chase-Lansdale, P.L.; Kinahan, K.; Dilley, K.J.; Roberts, D.; Shea, L.D.; Woodruff, T.K. Cancer survivors and infertility: A review of a new problem and novel answers. J. Support. Oncol. 2006, 4, 171–178. [Google Scholar] [PubMed]
- Howell, S.J.; Shalet, S.M. Spermatogenesis after cancer treatment: Damage and recovery. J. Natl. Cancer Inst. Monogr. 2005, 2005, 12–17. [Google Scholar] [CrossRef] [PubMed]
- Committee on Adolescent Health Care. Committee opinion no. 605: Primary ovarian insufficiency in adolescents and young women. Obstet. Gynecol. 2014, 124, 193–197. [Google Scholar] [CrossRef] [PubMed]
- Nelson, L.M. Clinical practice. Primary ovarian insufficiency. N. Engl. J. Med. 2009, 360, 606–614. [Google Scholar] [CrossRef] [PubMed] [PubMed Central]
- Green, D.M.; Sklar, C.A.; Boice, J.D.; Mulvihill, J.J.; Whitton, J.A.; Stovall, M.; Yasui, Y. Ovarian Failure and Reproductive Outcomes After Childhood Cancer Treatment: Results from the Childhood Cancer Survivor Study. J. Clin. Oncol. 2009, 27, 2374–2381. [Google Scholar] [CrossRef] [PubMed] [PubMed Central]
- Dwyer, A.A.; Raivio, T.; Pitteloud, N. Gonadotrophin replacement for induction of fertility in hypogonadal men. Best Pract. Res. Clin. Endocrinol. Metab. 2015, 29, 91–103. [Google Scholar] [CrossRef] [PubMed]
- Ben-Nagi, J.; Panay, N. Premature ovarian insufficiency: How to improve reproductive outcome? Climacteric 2014, 17, 242–246. [Google Scholar] [CrossRef] [PubMed]
- Ethics Committee of the American Society for Reproductive Medicine. Electronic address: ASRM@asrm.org. Fertility preservation and reproduction in patients facing gonadotoxic therapies: An Ethics Committee opinion. Fertil. Steril. 2018, 110, 380–386. [Google Scholar] [CrossRef] [PubMed]
- Loren, A.W.; Mangu, P.B.; Beck, L.N.; Brennan, L.; Magdalinski, A.J.; Partridge, A.H.; Quinn, G.; Wallace, W.H.; Oktay, K. Fertility preservation for patients with cancer: American Society of Clinical Oncology clinical practice guideline update. J. Clin. Oncol. 2013, 31, 2500–2510. [Google Scholar] [CrossRef] [PubMed] [PubMed Central]
- Woodruff, T.K. Oncofertility: A grand collaboration between reproductive medicine and oncology. Reproduction 2015, 150, S1–S10. [Google Scholar] [CrossRef] [PubMed] [PubMed Central]
- Camprodon, G.; Huguet, F. Unrecognized digestive toxicities of radiation therapy. Cancer Radiother. 2021, 25, 723–728. [Google Scholar] [CrossRef] [PubMed]
- Thomas, R.J.; Holm, M.; Williams, M.; Bowman, E.; Bellamy, P.; Andreyev, J.; Maher, J. Lifestyle factors correlate with the risk of late pelvic symptoms after prostatic radiotherapy. Clin. Oncol. (R. Coll. Radiol.) 2013, 25, 246–251. [Google Scholar] [CrossRef] [PubMed]
- Nesheiwat, Z.; Akbar, H.; Kahloon, A.; Mahajan, K. Radiation Esophagitis. In StatPearls; StatPearls Publishing: Treasure Island, FL, USA, 2024. Available online: https://www.ncbi.nlm.nih.gov/books/NBK499920/ (accessed on 10 October 2024).
- Sasso, F.S.; Sasso, G.; Marsiglia, H.R.; de Palma, G.; Schiavone, C.; Barone, A.; Polo, A.; Orecchia, R. Pharmacological and dietary prophylaxis and treatment of acute actinic esophagitis during mediastinal radiotherapy. Dig. Dis. Sci. 2001, 46, 746–749. [Google Scholar] [CrossRef] [PubMed]
- Coia, L.R. The role of radiation therapy in the treatment of brain metastases. Int. J. Radiat. Oncol. Biol. Phys. 1992, 23, 229–238. [Google Scholar] [CrossRef] [PubMed]
- Choi, G.B.; Shin, J.H.; Song, H.-Y.; Lee, Y.S.; Cho, Y.-K.; Bae, J.-I.; Kim, J.H.; Jeong, Y.H.; Park, M.H. Fluoroscopically Guided Balloon Dilation for Patients with Esophageal Stricture after Radiation Treatment. J. Vasc. Interv. Radiol. 2005, 16, 1705–1709. [Google Scholar] [CrossRef] [PubMed]
- Boregowda, U.; Goyal, H.; Mann, R.; Gajendran, M.; Patel, S.; Echavarria, J.; Sayana, H.; Saligram, S. Endoscopic management of benign recalcitrant esophageal strictures. Ann. Gastroenterol. 2021, 34, 287–299. [Google Scholar] [CrossRef] [PubMed] [PubMed Central]
- Park, J.-H.; Kim, K.Y.; Song, H.-Y.; Cho, Y.C.; Kim, P.H.; Tsauo, J.; Kim, M.T.; Jun, E.J.; Jung, H.-Y.; Kim, S.-B.; et al. Radiation-induced esophageal strictures treated with fluoroscopic balloon dilation: Clinical outcomes and factors influencing recurrence in 62 patients. Acta Radiol. 2018, 59, 313–321. [Google Scholar] [CrossRef] [PubMed]
- Chen, H.-Y.; Ma, X.-M.; Ye, M.; Hou, Y.-L.; Xie, H.-Y.; Bai, Y.-R. Esophageal perforation during or after conformal radiotherapy for esophageal carcinoma. J. Radiat. Res. 2014, 55, 940–947. [Google Scholar] [CrossRef] [PubMed] [PubMed Central]
- Biancari, F.; D’andrea, V.; Paone, R.; Di Marco, C.; Savino, G.; Koivukangas, V.; Saarnio, J.; Lucenteforte, E. Current Treatment and Outcome of Esophageal Perforations in Adults: Systematic Review and Meta-Analysis of 75 Studies. World J. Surg. 2013, 37, 1051–1059. [Google Scholar] [CrossRef] [PubMed]
- Wahed, S.; Dent, B.; Jones, R.; Griffin, S.M. Spectrum of oesophageal perforations and their influence on management. Br. J. Surg. 2014, 101, e156–e162. [Google Scholar] [CrossRef] [PubMed]
- Bera, G.; Pointreau, Y.; Denis, F.; Orain, I.; Dupuis, O.; Créhange, G. Dose de tolérance à l’irradiation des tissus sains: L’oesophage [Normal tissue tolerance to external beam radiation therapy: Esophagus]. Cancer Radiother. 2010, 14, 327–335. [Google Scholar] [CrossRef] [PubMed]
- Yang, Q.; Qin, B.; Hou, W.; Qin, H.; Yin, F. Pathogenesis and therapy of radiation enteritis with gut microbiota. Front. Pharmacol. 2023, 14, 1116558. [Google Scholar] [CrossRef] [PubMed] [PubMed Central]
- Classen, J.; Belka, C.; Paulsen, F.; Budach, W.; Hoffmann, W.; Bamberg, M. Radiation-induced gastrointestinal toxicity. Pathophysiology, approaches to treatment and prophylaxis. Strahlenther Onkol. 1998, 174 (Suppl. 3), 82–84. [Google Scholar] [PubMed]
- Theis, V.S.; Sripadam, R.; Ramani, V.; Lal, S. Chronic radiation enteritis. Clin. Oncol. (R. Coll. Radiol.) 2010, 22, 70–83. [Google Scholar] [CrossRef] [PubMed]
- Rodríguez, M.L.; Martín, M.M.; Padellano, L.C.; Palomo, A.M.; Puebla, Y.I. Gastrointestinal toxicity associated to radiation therapy. Clin. Transl. Oncol. 2010, 12, 554–561. [Google Scholar] [CrossRef] [PubMed]
- Shadad, A.K.; Sullivan, F.J.; Martin, J.D.; Egan, L.J. Gastrointestinal radiation injury: Symptoms, risk factors and mechanisms. World J. Gastroenterol. 2013, 19, 185–198. [Google Scholar] [CrossRef] [PubMed] [PubMed Central]
- Dahiya, D.S.; Kichloo, A.; Tuma, F.; Albosta, M.; Wani, F. Radiation Proctitis and Management Strategies. Clin. Endosc. 2022, 55, 22–32. [Google Scholar] [CrossRef] [PubMed] [PubMed Central]
- Leiper, K.; Morris, A.I. Treatment of radiation proctitis. Clin. Oncol. (R. Coll. Radiol.) 2007, 19, 724–729. [Google Scholar] [CrossRef] [PubMed]
- Laterza, L.; Cecinato, P.; Guido, A.; Mussetto, A.; Fuccio, L. Management of Radiation-Induced Rectal Bleeding. Curr. Gastroenterol. Rep. 2013, 15, 355. [Google Scholar] [CrossRef] [PubMed]
- Andreyev, H.J.N.; Davidson, S.E.; Gillespie, C.; Allum, W.H.; Swarbrick, E. Practice guidance on the management of acute and chronic gastrointestinal problems arising as a result of treatment for cancer. Gut 2011, 61, 179–192. [Google Scholar] [CrossRef] [PubMed] [PubMed Central]
- Goldner, G.; Pötter, R.; Kranz, A.; Bluhm, A.; Dörr, W. Healing of late endoscopic changes in the rectum between 12 and 65 months after external beam radiotherapy. Strahlenther Onkol. 2011, 187, 202–205. [Google Scholar] [CrossRef] [PubMed]
- Bansal, N.; Soni, A.; Kaur, P.; Chauhan, A.K.; Kaushal, V. Exploring the Management of Radiation Proctitis in Current Clinical Practice. J. Clin. Diagn. Res. 2016, 10, XE01–XE06. [Google Scholar] [CrossRef] [PubMed] [PubMed Central]
- Costa, D.A.; Amaro, C.E.; Nunes, A.; Cardoso, J.S.; Daniel, P.M.; Rosa, I.; Branco, J.V. Hyperbaric oxygen therapy as a complementary treatment for radiation proctitis: Useless or useful?—A literature review. World J. Gastroenterol. 2021, 27, 4413–4428. [Google Scholar] [CrossRef] [PubMed] [PubMed Central]
- Clarke, R.E.; Tenorio, L.M.C.; Hussey, J.R.; Toklu, A.S.; Cone, D.L.; Hinojosa, J.G.; Desai, S.P.; Parra, L.D.; Rodrigues, S.D.; Long, R.J.; et al. Hyperbaric Oxygen Treatment of Chronic Refractory Radiation Proctitis: A Randomized and Controlled Double-Blind Crossover Trial With Long-Term Follow-Up. Int. J. Radiat. Oncol. Biol. Phys. 2008, 72, 134–143. [Google Scholar] [CrossRef] [PubMed]
- Benderitter, M.; Caviggioli, F.; Chapel, A.; Coppes, R.P.; Guha, C.; Klinger, M.; Malard, O.; Stewart, F.; Tamarat, R.; van Luijk, P.; et al. Stem Cell Therapies for the Treatment of Radiation-Induced Normal Tissue Side Effects. Antioxid. Redox Signal. 2014, 21, 338–355. [Google Scholar] [CrossRef] [PubMed] [PubMed Central]
- Peiffert, D.; Tournier-Rangeard, L.; Gérard, J.-P.; Lemanski, C.; François, E.; Giovannini, M.; Cvitkovic, F.; Mirabel, X.; Bouché, O.; Luporsi, E.; et al. Induction Chemotherapy and Dose Intensification of the Radiation Boost in Locally Advanced Anal Canal Carcinoma: Final Analysis of the Randomized UNICANCER ACCORD 03 Trial. J. Clin. Oncol. 2012, 30, 1941–1948, Erratum in J. Clin. Oncol. 2012, 30, 3903. [Google Scholar] [CrossRef] [PubMed]
- Kim, J.; Jung, Y. Radiation-induced liver disease: Current understanding and future perspectives. Exp. Mol. Med. 2017, 49, e359. [Google Scholar] [CrossRef] [PubMed] [PubMed Central]
- Khozouz, R.F.; Huq, S.Z.; Perry, M.C. Radiation-Induced Liver Disease. J. Clin. Oncol. 2008, 26, 4844–4845. [Google Scholar] [CrossRef] [PubMed]
- Pan, C.C.; Kavanagh, B.D.; Dawson, L.A.; Li, X.A.; Das, S.K.; Miften, M.; Haken, R.K.T. Radiation-Associated Liver Injury. Int. J. Radiat. Oncol. Biol. Phys. 2010, 76, S94–S100. [Google Scholar] [CrossRef] [PubMed] [PubMed Central]
- Fang, C.; Hunter, K.; Maturen, K.; Lawrence, T.; Feng, M. Biliary Stricture After Radiation Therapy for Hepatocellular Carcinoma. Int. J. Radiat. Oncol. 2013, 87, S324. [Google Scholar] [CrossRef]
- Pennock, M.; Klein, J.; Lock, M. Palliative radiotherapy for hepatic tumors: A narrative review of indications and recommendations. Ann. Palliat. Med. 2023, 12, 1420–1446. [Google Scholar] [CrossRef]
- Xu, Z.-Y.; Liang, S.-X.; Zhu, J.; Zhu, X.-D.; Zhao, J.-D.; Lu, H.-J.; Yang, Y.-L.; Chen, L.; Wang, A.-Y.; Fu, X.-L.; et al. Prediction of radiation-induced liver disease by Lyman normal-tissue complication probability model in three-dimensional conformal radiation therapy for primary liver carcinoma. Int. J. Radiat. Oncol. Biol. Phys. 2006, 65, 189–195. [Google Scholar] [CrossRef] [PubMed]
- Liang, S.-X.; Zhu, X.-D.; Xu, Z.-Y.; Zhu, J.; Zhao, J.-D.; Lu, H.-J.; Yang, Y.-L.; Chen, L.; Wang, A.-Y.; Fu, X.-L.; et al. Radiation-induced liver disease in three-dimensional conformal radiation therapy for primary liver carcinoma: The risk factors and hepatic radiation tolerance. Int. J. Radiat. Oncol. Biol. Phys. 2006, 65, 426–434. [Google Scholar] [CrossRef]
- Cheng, J.C.-H.; Wu, J.-K.; Lee, P.C.-T.; Liu, H.-S.; Jian, J.J.-M.; Lin, Y.-M.; Sung, J.-L.; Jan, G.-J. Biologic susceptibility of hepatocellular carcinoma patients treated with radiotherapy to radiation-induced liver disease. Int. J. Radiat. Oncol. Biol. Phys. 2004, 60, 1502–1509. [Google Scholar] [CrossRef] [PubMed]
- Friedman, D.N.; Moskowitz, C.S.; Hilden, P.; Howell, R.M.; Weathers, R.E.; A Smith, S.; Wolden, S.L.; Tonorezos, E.S.; Mostoufi-Moab, S.; Chow, E.J.; et al. Radiation Dose and Volume to the Pancreas and Subsequent Risk of Diabetes Mellitus: A Report from the Childhood Cancer Survivor Study. J. Natl. Cancer Inst. 2020, 112, 525–532. [Google Scholar] [CrossRef] [PubMed] [PubMed Central]
- Wydmanski, J.; Polanowski, P.; Tukiendorf, A.; Maslyk, B. Radiation-induced injury of the exocrine pancreas after chemoradiotherapy for gastric cancer. Radiother. Oncol. 2016, 118, 535–539. [Google Scholar] [CrossRef] [PubMed]
- de Vathaire, F.; El-Fayech, C.; Ben Ayed, F.F.; Haddy, N.; Guibout, C.; Winter, D.; Thomas-Teinturier, C.; Veres, C.; Jackson, A.; Pacquement, H.; et al. Radiation dose to the pancreas and risk of diabetes mellitus in childhood cancer survivors: A retrospective cohort study. Lancet Oncol. 2012, 13, 1002–1010. [Google Scholar] [CrossRef] [PubMed]
- Arbea, L.; Ramos, L.I.; Martínez-Monge, R.; Moreno, M.; Aristu, J. Intensity-modulated radiation therapy (IMRT) vs. 3D conformal radiotherapy (3DCRT) in locally advanced rectal cancer (LARC): Dosimetric comparison and clinical implications. Radiat. Oncol. 2010, 5, 17. [Google Scholar] [CrossRef] [PubMed] [PubMed Central]
- van de Schoot, A.J.A.J.; de Boer, P.; Crama, K.F.; Visser, J.; Stalpers, L.J.A.; Rasch, C.R.N.; Bel, A. Dosimetric advantages of proton therapy compared with photon therapy using an adaptive strategy in cervical cancer. Acta Oncol. 2016, 55, 892–899. [Google Scholar] [CrossRef] [PubMed]
- Lutkenhaus, L.J.; de Jong, R.; Geijsen, E.D.; Visser, J.; van Wieringen, N.; Bel, A. Potential dosimetric benefit of an adaptive plan selection strategy for short-course radiotherapy in rectal cancer patients. Radiother. Oncol. 2016, 119, 525–530. [Google Scholar] [CrossRef] [PubMed]
- Wortel, R.C.; Incrocci, L.; Pos, F.J.; Lebesque, J.V.; Witte, M.G.; van der Heide, U.A.; van Herk, M.; Heemsbergen, W.D. Acute Toxicity After Image-Guided Intensity Modulated Radiation Therapy Compared to 3D Conformal Radiation Therapy in Prostate Cancer Patients. Int. J. Radiat. Oncol. Biol. Phys. 2015, 91, 737–744. [Google Scholar] [CrossRef] [PubMed]
- Wortel, R.C.; Incrocci, L.; Pos, F.J.; van der Heide, U.A.; Lebesque, J.V.; Aluwini, S.; Witte, M.G.; Heemsbergen, W.D. Late Side Effects After Image Guided Intensity Modulated Radiation Therapy Compared to 3D-Conformal Radiation Therapy for Prostate Cancer: Results From 2 Prospective Cohorts. Int. J. Radiat. Oncol. Biol. Phys. 2016, 95, 680–689. [Google Scholar] [CrossRef] [PubMed]
- Baradaran-Ghahfarokhi, M. Radiation-induced kidney injury. J. Renal. Inj. Prev. 2012, 1, 49. [Google Scholar] [CrossRef] [PubMed] [PubMed Central]
- Klaus, R.; Niyazi, M.; Lange-Sperandio, B. Radiation-induced kidney toxicity: Molecular and cellular pathogenesis. Radiat. Oncol. 2021, 16, 43. [Google Scholar] [CrossRef]
- Chorbińska, J.; Krajewski, W.; Zdrojowy, R. Urological complications after radiation therapy-nothing ventured, nothing gained: A Narrative Review. Transl. Cancer Res. 2021, 10, 1096–1118. [Google Scholar] [CrossRef] [PubMed] [PubMed Central]
- Helissey, C.; Cavallero, S.; Brossard, C.; Dusaud, M.; Chargari, C.; François, S. Chronic Inflammation and Radiation-Induced Cystitis: Molecular Background and Therapeutic Perspectives. Cells 2020, 10, 21. [Google Scholar] [CrossRef] [PubMed] [PubMed Central]
- Brossard, C.; Lefranc, A.-C.; Simon, J.-M.; Benderitter, M.; Milliat, F.; Chapel, A. Understanding Molecular Mechanisms and Identifying Key Processes in Chronic Radiation Cystitis. Int. J. Mol. Sci. 2022, 23, 1836. [Google Scholar] [CrossRef] [PubMed] [PubMed Central]
- Wallington, D.G.; Holliday, E.B. Preparing Patients for Sexual Dysfunction After Radiation for Anorectal Cancers: A Systematic Review. Pr. Radiat. Oncol. 2021, 11, 193–201. [Google Scholar] [CrossRef] [PubMed]
- Yan, Y.; Fu, J.; Kowalchuk, R.O.; Wright, C.M.; Zhang, R.; Li, X.; Xu, Y. Exploration of radiation-induced lung injury, from mechanism to treatment: A narrative review. Transl. Lung Cancer Res. 2022, 11, 307–322. [Google Scholar] [CrossRef] [PubMed] [PubMed Central]
- Kuipers, M.E.; van Doorn-Wink, K.C.; Hiemstra, P.S.; Slats, A.M. Predicting Radiation-Induced Lung Injury in Patients with Lung Cancer: Challenges and Opportunities. Int. J. Radiat. Oncol. Biol. Phys. 2024, 118, 639–649. [Google Scholar] [CrossRef] [PubMed]
- Arroyo-Hernández, M.; Maldonado, F.; Lozano-Ruiz, F.; Muñoz-Montaño, W.; Nuñez-Baez, M.; Arrieta, O. Radiation-induced lung injury: Current evidence. BMC Pulm. Med. 2021, 21, 9. [Google Scholar] [CrossRef] [PubMed] [PubMed Central]
- Ellahham, S.; Khalouf, A.; Elkhazendar, M.; Dababo, N.; Manla, Y. An overview of radiation-induced heart disease. Radiat. Oncol. J. 2022, 40, 89–102. [Google Scholar] [CrossRef] [PubMed] [PubMed Central]
- Díaz-Gavela, A.A.; Figueiras-Graillet, L.; Luis, M.; Segura, J.S.; Ciérvide, R.; Peñalver, E.d.C.; Couñago, F.; Arenas, M.; López-Fernández, T. Breast Radiotherapy-Related Cardiotoxicity. When, How, Why. Risk Prevention and Control Strategies. Cancers 2021, 13, 1712. [Google Scholar] [CrossRef] [PubMed] [PubMed Central]
- Wang, H.; Wei, J.; Zheng, Q.; Meng, L.; Xin, Y.; Yin, X.; Jiang, X. Radiation-induced heart disease: A review of classification, mechanism and prevention. Int. J. Biol. Sci. 2019, 15, 2128–2138. [Google Scholar] [CrossRef] [PubMed] [PubMed Central]
- Atkins, K.M.; Bitterman, D.S.; Chaunzwa, T.L.; Kozono, D.E.; Baldini, E.H.; Aerts, H.J.; Tamarappoo, B.K.; Hoffmann, U.; Nohria, A.; Mak, R.H. Mean Heart Dose Is an Inadequate Surrogate for Left Anterior Descending Coronary Artery Dose and the Risk of Major Adverse Cardiac Events in Lung Cancer Radiation Therapy. Int. J. Radiat. Oncol. Biol. Phys. 2021, 110, 1473–1479. [Google Scholar] [CrossRef] [PubMed]
- Lyon, A.R.; Lyon, A.R.; López-Fernández, T.; López-Fernández, T.; Couch, L.S.; Couch, L.S.; Asteggiano, R.; Asteggiano, R.; Aznar, M.C.; Aznar, M.C.; et al. 2022 ESC Guidelines on cardio-oncology developed in collaboration with the European Hematology Association (EHA), the European Society for Therapeutic Radiology and Oncology (ESTRO) and the International Cardio-Oncology Society (IC-OS). Eur. Heart J. 2022, 43, 4229–4361. [Google Scholar] [CrossRef] [PubMed]
- Kirresh, A.; White, L.; Mitchell, A.; Ahmad, S.; Obika, B.; Davis, S.; Ahmad, M.; Candilio, L. Radiation-induced coronary artery disease: A difficult clinical conundrum. Clin. Med. 2022, 22, 251–256. [Google Scholar] [CrossRef] [PubMed] [PubMed Central]
- Desai, M.Y.; Jellis, C.L.; Kotecha, R.; Johnston, D.R.; Griffin, B.P. Radiation-Associated Cardiac Disease: A Practical Approach to Diagnosis and Management. JACC Cardiovasc. Imaging 2018, 11, 1132–1149. [Google Scholar] [CrossRef] [PubMed]
- Cuomo, J.R.; Javaheri, S.P.; Sharma, G.K.; Kapoor, D.; Berman, A.E.; Weintraub, N.L. How to prevent and manage radiation-induced coronary artery disease. Heart 2018, 104, 1647–1653. [Google Scholar] [CrossRef] [PubMed] [PubMed Central]
- Green, D.E.; Rubin, C.T. Consequences of irradiation on bone and marrow phenotypes, and its relation to disruption of hematopoietic precursors. Bone 2014, 63, 87–94. [Google Scholar] [CrossRef] [PubMed] [PubMed Central]
- International Commission on Radiological Protection. Age-dependent doses to members of the public from intake of radionuclides: Part 2. Ingestion dose coefficients. A report of a Task Group of Committee 2 of the International Commission on Radiological Protection. In Annals of the ICRP; Pergamon: Oxford, UK, 1993; Volume 23, pp. 1–167. [Google Scholar] [PubMed]
- Curi, M.M.; Cardoso, C.L.; de Lima, H.G.; Kowalski, L.P.; Martins, M.D. Histopathologic and Histomorphometric Analysis of Irradiation Injury in Bone and the Surrounding Soft Tissues of the Jaws. J. Oral Maxillofac. Surg. 2016, 74, 190–199. [Google Scholar] [CrossRef] [PubMed]
- Costa, S.; Reagan, M.R. Therapeutic Irradiation: Consequences for Bone and Bone Marrow Adipose Tissue. Front. Endocrinol. 2019, 10, 587. [Google Scholar] [CrossRef] [PubMed] [PubMed Central]
- Apreza, R.T.; Gondhowiardjo, S.A. The effect of bone radiation on hematopoiesis: A literature review. Radioter. Onkol. Indones. 2021, 12, 62–69. [Google Scholar]
- Braunstein, S.; Nakamura, J.L. Radiotherapy-Induced Malignancies: Review of Clinical Features, Pathobiology, and Evolving Approaches for Mitigating Risk. Front. Oncol. 2013, 3, 73. [Google Scholar] [CrossRef] [PubMed] [PubMed Central]
- Singh, G.K.; Yadav, V.; Singh, P.; Bhowmik, K.T. Radiation-Induced Malignancies Making Radiotherapy a “Two-Edged Sword”: A Review of Literature. World J. Oncol. 2017, 8, 1–6. [Google Scholar] [CrossRef] [PubMed] [PubMed Central]
- Hoskin, P. The price of anticancer intervention. Secondary malignancies after radiotherapy. Lancet Oncol. 2002, 3, 577–578. [Google Scholar] [PubMed]
- Dracham, C.B.; Shankar, A.; Madan, R. Radiation induced secondary malignancies: A review article. Radiat. Oncol. J. 2018, 36, 85–94. [Google Scholar] [CrossRef] [PubMed] [PubMed Central]
- Ju, H.Y.; Moon, E.-K.; Lim, J.; Park, B.K.; Shin, H.Y.; Won, Y.-J.; Park, H.J. Second malignant neoplasms after childhood cancer: A nationwide population-based study in Korea. PLoS ONE 2018, 13, e0207243. [Google Scholar] [CrossRef] [PubMed] [PubMed Central]
- PDQ Adult Treatment Editorial Board. Hodgkin Lymphoma Treatment (PDQ®): Health Professional Version. In PDQ Cancer Information Summaries; National Cancer Institute (US): Bethesda, MD, USA, 2002. Available online: https://www.ncbi.nlm.nih.gov/books/NBK66038/ (accessed on 4 August 2024).
- Weber, D.C.; Johanson, S.; Peguret, N.; Cozzi, L.; Olsen, D.R. Predicted Risk of Radiation-Induced Cancers After Involved Field and Involved Node Radiotherapy with or Without Intensity Modulation for Early-Stage Hodgkin Lymphoma in Female Patients. Int. J. Radiat. Oncol. Biol. Phys. 2011, 81, 490–497. [Google Scholar] [CrossRef] [PubMed]
- Zhang, W.; Becciolini, A.; Biggeri, A.; Pacini, P.; Muirhead, C.R. Second malignancies in breast cancer patients following radiotherapy: A study in Florence, Italy. Breast Cancer Res. 2011, 13, R38. [Google Scholar] [CrossRef] [PubMed] [PubMed Central]
- Barazzuol, L.; Coppes, R.P.; van Luijk, P. Prevention and treatment of radiotherapy-induced side effects. Mol. Oncol. 2020, 14, 1538–1554. [Google Scholar] [CrossRef] [PubMed] [PubMed Central]
- Liu, H.; Chang, J.Y. Proton therapy in clinical practice. Chin. J. Cancer 2011, 30, 315–326. [Google Scholar] [CrossRef] [PubMed] [PubMed Central]
- Moreno, A.C.; Frank, S.J.; Garden, A.S.; Rosenthal, D.I.; Fuller, C.D.; Gunn, G.B.; Reddy, J.P.; Morrison, W.H.; Williamson, T.D.; Holliday, E.B.; et al. Intensity modulated proton therapy (IMPT)–The future of IMRT for head and neck cancer. Oral Oncol. 2019, 88, 66–74. [Google Scholar] [CrossRef] [PubMed] [PubMed Central]
- Berger, A.M.; Mooney, K.; Alvarez-Perez, A.; Breitbart, W.S.; Carpenter, K.M.; Cella, D.; Cleeland, C.; Dotan, E.; Eisenberger, M.A.; Escalante, C.P.; et al. Cancer-Related Fatigue, Version 2.2015. J. Natl. Compr. Cancer Netw. 2015, 13, 1012–1039. [Google Scholar] [CrossRef] [PubMed] [PubMed Central]
- Silver, J.K. Cancer rehabilitation and prehabilitation may reduce disability and early retirement. Cancer 2014, 120, 2072–2076. [Google Scholar] [CrossRef] [PubMed]
- Xu, H.; Liang, Y.; Tang, W.; Du, X. Combination of radiotherapy and flap reconstruction for cancer treatments (Review). Mol. Clin. Oncol. 2024, 20, 34. [Google Scholar] [CrossRef] [PubMed] [PubMed Central]
- Fujioka, M. Surgical Reconstruction of Radiation Injuries. Adv. Wound Care 2014, 3, 25–37. [Google Scholar] [CrossRef] [PubMed] [PubMed Central]
- Wei, F.C.; Mardini, S. Flaps and Reconstructive Surgery. In Plastic Surgery, 2nd ed.; Neligan, P.C., Ed.; Saunders: Philadelphia, PA, USA, 2017. [Google Scholar]
- Bentzen, S.M.; Constine, L.S.; Deasy, J.O.; Eisbruch, A.; Jackson, A.; Marks, L.B.; Haken, R.K.T.; Yorke, E.D. Quantitative Analyses of Normal Tissue Effects in the Clinic (QUANTEC): An Introduction to the Scientific Issues. Int. J. Radiat. Oncol. Biol. Phys. 2010, 76, S3–S9. [Google Scholar] [CrossRef] [PubMed] [PubMed Central]
- MacDonald, S.M.; Ahmad, S.; Kachris, S.; Vogds, B.J.; DeRouen, M.; Gitttleman, A.E.; DeWyngaert, K.; Vlachaki, M.T. Intensity modulated radiation therapy versus three-dimensional conformal radiation therapy for the treatment of high grade glioma: A dosimetric comparison. J. Appl. Clin. Med. Phys. 2007, 8, 47–60. [Google Scholar] [CrossRef] [PubMed] [PubMed Central]
- Montoro, A.; Obrador, E.; Mistry, D.; Forte, G.I.; Bravatà, V.; Minafra, L.; Calvaruso, M.; Cammarata, F.P.; Falk, M.; Schettino, G.; et al. Radioprotectors, Radiomitigators, and Radiosensitizers. In Radiobiology Textbook; Baatout, S., Ed.; Springer: Cham, Switzerland, 2023. [Google Scholar] [CrossRef]
- Choi, W.H.; Cho, J. Evolving Clinical Cancer Radiotherapy: Concerns Regarding Normal Tissue Protection and Quality Assurance. J. Korean Med. Sci. 2016, 31 (Suppl. 1), S75–S87. [Google Scholar] [CrossRef] [PubMed] [PubMed Central]
- Burnet, N.G.; Thomas, S.J.; Burton, K.E.; Jefferies, S.J. Defining the tumour and target volumes for radiotherapy. Cancer Imaging 2004, 4, 153–161. [Google Scholar] [CrossRef] [PubMed] [PubMed Central]
- Lustberg, M.B.; Kuderer, N.M.; Desai, A.; Bergerot, C.; Lyman, G.H. Mitigating long-term and delayed adverse events associated with cancer treatment: Implications for survivorship. Nat. Rev. Clin. Oncol. 2023, 20, 527–542. [Google Scholar] [CrossRef] [PubMed] [PubMed Central]
- Cohen, L.; de Moor, C.A.; Eisenberg, P.; Ming, E.E.; Hu, H. Chemotherapy-induced nausea and vomiting: Incidence and impact on patient quality of life at community oncology settings. Support. Care Cancer 2007, 15, 497–503. [Google Scholar] [CrossRef] [PubMed]
- Salz, T.; Oeffinger, K.C.; McCabe, M.S.; Layne, T.M.; Bach, P.B. Survivorship care plans in research and practice. CA Cancer J. Clin. 2012, 62, 101–117. [Google Scholar] [CrossRef] [PubMed] [PubMed Central]
- Teoh, M.; Clark, C.H.; Wood, K.; Whitaker, S.; Nisbet, A. Volumetric modulated arc therapy: A review of current literature and clinical use in practice. Br. J. Radiol. 2011, 84, 967–996. [Google Scholar] [CrossRef] [PubMed] [PubMed Central]
- Hunte, S.O.; Clark, C.H.; Zyuzikov, N.; Nisbet, A. Volumetric modulated arc therapy (VMAT): A review of clinical outcomes—What is the clinical evidence for the most effective implementation? Br. J. Radiol. 2022, 95, 20201289. [Google Scholar] [CrossRef] [PubMed] [PubMed Central]
- Kanno, H.; Nagata, H.; Ishiguro, A.; Tsuzuranuki, S.; Nakano, S.; Nonaka, T.; Kiyohara, K.; Kimura, T.; Sugawara, A.; Okazaki, Y.; et al. Designation Products: Boron Neutron Capture Therapy for Head and Neck Carcinoma. Oncologist 2021, 26, e1250–e1255. [Google Scholar] [CrossRef] [PubMed] [PubMed Central]
- Bisello, S.; Cilla, S.; Benini, A.; Cardano, R.; Nguyen, N.P.; Deodato, F.; Macchia, G.; Buwenge, M.; Cammelli, S.; Wondemagegnehu, T.; et al. Dose-Volume Constraints for organs at risk In Radiotherapy (CORSAIR): An “All-in-One” Multicenter-Multidisciplinary Practical Summary. Curr. Oncol. 2022, 29, 7021–7050. [Google Scholar] [CrossRef] [PubMed] [PubMed Central]
- Verellen, D.; De Ridder, M.; Linthout, N.; Tournel, K.; Soete, G.; Storme, G. Innovations in image-guided radiotherapy. Nat. Rev. Cancer 2007, 7, 949–9600, Erratum in Nat. Rev. Cancer 2008, 8, 71. [Google Scholar] [CrossRef] [PubMed]
- Brown, J.M.; Carlson, D.J.; Brenner, D.J. The Tumor Radiobiology of SRS and SBRT: Are More Than the 5 Rs Involved? Int. J. Radiat. Oncol. Biol. Phys. 2014, 88, 254–262. [Google Scholar] [CrossRef] [PubMed] [PubMed Central]
- Kepka, L.; Socha, J. Dose and fractionation schedules in radiotherapy for non-small cell lung cancer. Transl. Lung Cancer Res. 2021, 10, 1969–1982. [Google Scholar] [CrossRef] [PubMed] [PubMed Central]
- Zhang, W.; Liu, Q.; Dong, X.; Lei, P. A meta-analysis comparing hyperfractionated vs. conventional fractionated radiotherapy in non-small cell lung cancer. J. Thorac. Dis. 2015, 7, 478–485. [Google Scholar] [CrossRef] [PubMed] [PubMed Central]
- Lavrova, E.; Garrett, M.D.; Wang, Y.-F.; Chin, C.; Elliston, C.; Savacool, M.; Price, M.; Kachnic, L.A.; Horowitz, D.P. Adaptive Radiation Therapy: A Review of CT-based Techniques. Radiol. Imaging Cancer 2023, 5, e230011. [Google Scholar] [CrossRef] [PubMed] [PubMed Central]
- Lemus, O.M.D.; Cao, M.; Cai, B.; Cummings, M.; Zheng, D. Adaptive Radiotherapy: Next-Generation Radiotherapy. Cancers 2024, 16, 1206. [Google Scholar] [CrossRef]
- Kinj, R.; Gaide, O.; Jeanneret-Sozzi, W.; Dafni, U.; Viguet-Carrin, S.; Sagittario, E.; Kypriotou, M.; Chenal, J.; Duclos, F.; Hebeisen, M.; et al. Randomized phase II selection trial of FLASH and conventional radiotherapy for patients with localized cutaneous squamous cell carcinoma or basal cell carcinoma: A study protocol. Clin. Transl. Radiat. Oncol. 2024, 45, 100743. [Google Scholar] [CrossRef] [PubMed] [PubMed Central]
- Lansu, J.; Bovée, J.V.M.G.; Braam, P.; van Boven, H.; Flucke, U.; Bonenkamp, J.J.; Miah, A.B.; Zaidi, S.H.; Thway, K.; Bruland, S.; et al. Dose Reduction of Preoperative Radiotherapy in Myxoid Liposarcoma: A Nonrandomized Controlled Trial. JAMA Oncol. 2021, 7, e205865. [Google Scholar] [CrossRef] [PubMed] [PubMed Central]
- Citrin, D.; Cotrim, A.P.; Hyodo, F.; Baum, B.J.; Krishna, M.C.; Mitchell, J.B. Radioprotectors and Mitigators of Radiation-Induced Normal Tissue Injury. Oncologist 2010, 15, 360–371. [Google Scholar] [CrossRef] [PubMed] [PubMed Central]
- Büntzel, J.; Glatzel, M.; Kuttner, K.; Weinaug, R.; Fröhlich, D. Amifostine in simultaneous radiochemotherapy of advanced head and neck cancer. Semin. Radiat. Oncol. 2002, 12 (Suppl. 1), 4–13. [Google Scholar] [CrossRef] [PubMed]
- King, M.; Joseph, S.; Albert, A.; Thomas, T.V.; Nittala, M.R.; Woods, W.C.; Vijayakumar, S.; Packianathan, S. Use of Amifostine for Cytoprotection during Radiation Therapy: A Review. Oncology 2020, 98, 61–80. [Google Scholar] [CrossRef] [PubMed]
- Aliper, A.M.; Bozdaganyan, M.E.; Sarkisova, V.A.; Veviorsky, A.P.; Ozerov, I.V.; Orekhov, P.S.; Korzinkin, M.B.; Moskalev, A.; Zhavoronkov, A.; Osipov, A.N. Radioprotectors.org: An open database of known and predicted radioprotectors. Aging 2020, 12, 15741–15755. [Google Scholar] [CrossRef] [PubMed] [PubMed Central]
- Hall, S.; Rudrawar, S.; Zunk, M.; Bernaitis, N.; Arora, D.; McDermott, C.M.; Anoopkumar-Dukie, S. Protection against Radiotherapy-Induced Toxicity. Antioxidants 2016, 5, 22. [Google Scholar] [CrossRef] [PubMed] [PubMed Central]
- Epstein, J.B.; Thariat, J.; Bensadoun, R.; Barasch, A.; Murphy, B.A.; Kolnick, L.; Popplewell, L.; Maghami, E. Oral complications of cancer and cancer therapy: From cancer treatment to survivorship. CA Cancer J. Clin. 2012, 62, 400–422. [Google Scholar] [CrossRef] [PubMed]
- Dreno, B.; Khosrotehrani, K.; Silva, G.D.B.; Wolf, J.R.; Kerob, D.; Trombetta, M.; Atenguena, E.; Dielenseger, P.; Pan, M.; Scotte, F.; et al. The role of dermocosmetics in the management of cancer-related skin toxicities: International expert consensus. Support. Care Cancer 2023, 31, 672. [Google Scholar] [CrossRef] [PubMed] [PubMed Central]
- Müller, K.; Meineke, V. Advances in the management of localized radiation injuries. Health Phys. 2010, 98, 843–850. [Google Scholar] [CrossRef] [PubMed]
- Wei, J.; Meng, L.; Hou, X.; Qu, C.; Wang, B.; Xin, Y.; Jiang, X. Radiation-induced skin reactions: Mechanism and treatment. Cancer Manag. Res. 2018, 11, 167–177. [Google Scholar] [CrossRef] [PubMed] [PubMed Central]
- Simman, R.M.; Bach, K.B.; Abbas, F.B.; Klomparens, K.B.; Brickman, B.J.B. Management of Radiation-induced Tissue Injuries: A Review of Current Treatment Strategies. Plast. Reconstr. Surg. Glob. Open 2023, 11, e5043. [Google Scholar] [CrossRef] [PubMed] [PubMed Central]
- Robijns, J.; Nair, R.G.; Lodewijckx, J.; Arany, P.; Barasch, A.; Bjordal, J.M.; Bossi, P.; Chilles, A.; Corby, P.M.; Epstein, J.B.; et al. Photobiomodulation therapy in management of cancer therapy-induced side effects: WALT position paper 2022. Front. Oncol. 2022, 12, 927685. [Google Scholar] [CrossRef] [PubMed] [PubMed Central]
- Sarfati, I.; Ihrai, T.; Kaufman, G.; Nos, C.; Clough, K. Adipose-tissue grafting to the post-mastectomy irradiated chest wall: Preparing the ground for implant reconstruction. J. Plast. Reconstr. Aesthetic Surg. 2011, 64, 1161–1166. [Google Scholar] [CrossRef] [PubMed]
- Rusu, M.; Vrapciu, A.; Hostiuc, S.; Hariga, C. Brown adipocytes, cardiac protection and a common adipo- and myogenic stem precursor in aged human hearts. Med. Hypotheses 2015, 85, 212–214. [Google Scholar] [CrossRef] [PubMed]
- Haubner, F.; Ohmann, E.; Pohl, F.; Strutz, J.; Gassner, H.G. Wound healing after radiation therapy: Review of the literature. Radiat. Oncol. 2012, 7, 162. [Google Scholar] [CrossRef] [PubMed] [PubMed Central]
- Portas, M.; Mansilla, E.; Drago, H.; Dubner, D.; Radl, A.; Coppola, A.; Di Giorgio, M. Use of Human Cadaveric Mesenchymal Stem Cells for Cell Therapy of a Chronic Radiation-Induced Skin Lesion: A Case Report. Radiat. Prot. Dosim. 2016, 171, 99–106. [Google Scholar] [CrossRef] [PubMed]
- Wu, S.; Sun, S.; Fu, W.; Yang, Z.; Yao, H.; Zhang, Z. The Role and Prospects of Mesenchymal Stem Cells in Skin Repair and Regeneration. Biomedicines 2024, 12, 743. [Google Scholar] [CrossRef] [PubMed] [PubMed Central]
- Nepon, H.; Safran, T.; Reece, E.M.; Murphy, A.M.; Vorstenbosch, J.; Davison, P.G. Radiation-Induced Tissue Damage: Clinical Consequences and Current Treatment Options. Semin. Plast. Surg. 2021, 35, 181–188. [Google Scholar] [CrossRef] [PubMed] [PubMed Central]
- Donneys, A.; Bs, J.T.B.; Nelson, N.S.; Perosky, J.E.; Deshpande, S.S.; Kang, S.Y.; Felice, P.A.; Figueredo, C.; Peterson, J.R.; Kozloff, K.M.; et al. Translational treatment paradigm for managing non-unions secondary to radiation injury utilizing adipose derived stem cells and angiogenic therapy. Head Neck 2016, 38 (Suppl. 1), E837–E843. [Google Scholar] [CrossRef] [PubMed] [PubMed Central]
- Akita, S. Treatment of Radiation Injury. Adv. Wound Care 2014, 3, 1–11. [Google Scholar] [CrossRef] [PubMed] [PubMed Central]
- Young, M.Y.W.; Garza, R.M.; Chang, D.W. Immediate versus delayed autologous breast reconstruction in patients undergoing post-mastectomy radiation therapy: A paradigm shift. J. Surg. Oncol. 2022, 126, 949–955. [Google Scholar] [CrossRef] [PubMed] [PubMed Central]
- Koesters, E.C.; Chang, D.W. Radiation and free flaps: What is the optimal timing? Gland. Surg. 2023, 12, 1122–1130. [Google Scholar] [CrossRef] [PubMed] [PubMed Central]
- Porosnicu, A.L.; Ghiurco, I.; Atanasescu, V.P.; Riza, S.-M.; Hariga, C.S.; Lascar, I.; Sinescu, R.D. The Impact of Post-Mastectomy Radiotherapy on Delayed Alloplastic Breast Reconstruction—Experience of One Center. Chirurgia 2021, 116, 224–231. [Google Scholar] [CrossRef] [PubMed]
- Heiman, A.J.; Gabbireddy, S.R.; Kotamarti, V.S.; Ricci, J.A. A Meta-Analysis of Autologous Microsurgical Breast Reconstruction and Timing of Adjuvant Radiation Therapy. J. Reconstr. Microsurg. 2021, 37, 336–345. [Google Scholar] [CrossRef] [PubMed]
- Zugasti, A.; Hontanilla, B. The Impact of Adjuvant Radiotherapy on Immediate Implant-based Breast Reconstruction Surgical and Satisfaction Outcomes: A Systematic Review and Meta-analysis. Plast. Reconstr. Surg. Glob. Open 2021, 9, e3910. [Google Scholar] [CrossRef] [PubMed] [PubMed Central]
- Zhou, Y.; Zhang, Y. Single- versus 2-stage reconstruction for chronic post-radiation chest wall ulcer: A 10-year retrospective study of chronic radiation-induced ulcers. Medicine 2019, 98, e14567. [Google Scholar] [CrossRef] [PubMed] [PubMed Central]
- Su, Y.; Cui, H.; Yang, C.; Li, L.; Xu, F.; Gao, J.; Zhang, W. Hydrogels for the treatment of radiation-induced skin and mucosa damages: An up-to-date overview. Front. Mater. 2022, 9, 1018815. [Google Scholar] [CrossRef]
- Dong, W.; Zhang, X.; Luo, X.; Chen, Y.; Bi, H.; An, Y.; Yang, X.; Zhao, Z. Regional flap: A reliable coverage for post-radiation ulcer. Int. Wound J. 2023, 20, 2224–2232. [Google Scholar] [CrossRef] [PubMed] [PubMed Central]
- Faisal, M.; Berend, P.D.; Seemann, R.; Janik, S.; Grasl, S.; Ritzengruber, A.; Mendel, H.; Jamshed, A.; Hussain, R.; Erovic, B.M. Impact of Previous Irradiation on Wound Healing after Negative Pressure Wound Therapy in Head and Neck Cancer Patients—A Systematic Review. Cancers 2021, 13, 2482. [Google Scholar] [CrossRef] [PubMed] [PubMed Central]
- Agarwal, P.; Kukrele, R.; Sharma, D. Vacuum assisted closure (VAC)/negative pressure wound therapy (NPWT) for difficult wounds: A review. J. Clin. Orthop. Trauma 2019, 10, 845–848. [Google Scholar] [CrossRef] [PubMed] [PubMed Central]
- Zaver, V.; Kankanalu, P. Negative Pressure Wound Therapy. In StatPearls; StatPearls Publishing: Treasure Island, FL, USA, 2024. [Google Scholar] [PubMed]
- Abu-Baker, A.; Țigăran, A.-E.; Peligrad, T.; Ion, D.-E.; Gheoca-Mutu, D.-E.; Avino, A.; Hariga, C.-S.; Moraru, O.E.; Răducu, L.; Jecan, R.-C. Exploring an Innovative Approach: Integrating Negative-Pressure Wound Therapy with Silver Nanoparticle Dressings in Skin Graft Procedures. J. Pers. Med. 2024, 14, 206. [Google Scholar] [CrossRef] [PubMed] [PubMed Central]
- Zhou, B.; Long, Y.; Li, S.; Lv, C.; Song, D.; Tang, Y.; Yi, L.; Luo, Z.; Xiao, G.; Li, Z.; et al. Reconstruction of chronic radiation-induced ulcers in the chest wall using free and pedicle flaps. Front. Surg. 2022, 9, 1010990. [Google Scholar] [CrossRef] [PubMed] [PubMed Central]
- Strawberry, C.W.; Jacobs, J.S.; McCraw, J.B. Reconstruction for cervical irradiation ulcers with myocutaneous flaps. Head Neck Surg. 1984, 6, 836–841. [Google Scholar] [CrossRef] [PubMed]
- Thariat, J.; Carsuzaa, F.; Beddok, A.; Deneuve, S.; Marcy, P.-Y.; Merlotti, A.; Dejean, C.; Devauchelle, B. Reconstructive flap surgery in head and neck cancer patients: An interdisciplinary view of the challenges encountered by radiation oncologists in postoperative radiotherapy. Front. Oncol. 2024, 14, 1379861. [Google Scholar] [CrossRef] [PubMed] [PubMed Central]
- Patel, A.A.; Arquette, C.P.; Rowley, M.A.; Borrelli, M.R.; Lee, G.K.; Nazerali, R.S. Comparing Outcomes of Flap-Based Salvage Reconstructions in the Radiated Breast. Ann. Plast. Surg. 2021, 86 (Suppl. 3), S403–S408. [Google Scholar] [CrossRef] [PubMed]
- Bussu, F.; Gallus, R.; Navach, V.; Bruschini, R.; Tagliabue, M.; Almadori, G.; Paludetti, G.; Calabrese, L. Contemporary role of pectoralis major regional flaps in head and neck surgery. Acta Otorhinolaryngol. Ital. 2014, 34, 327–341. [Google Scholar] [PubMed] [PubMed Central]
- Massaad, E.; Patel, S.S.; Sten, M.; Shim, J.; Kiapour, A.; Mullen, J.T.; Tobert, D.G.; MacDonald, S.; Hornicek, F.J.; Shin, J.H. Pedicled omental flaps for complex wound reconstruction following surgery for primary spine tumors of the mobile spine and sacrum. J. Neurosurg. Spine 2024, 41, 283–291. [Google Scholar] [CrossRef] [PubMed]
- Belaroussi, Y.; Hustache-Castaing, R.; Jougon, J.; Casoli, V.; Thumerel, M. Management of Osteoradionecrosis of the Anterior Thoracic Wall Using Omental Flaps: A Prospective Case Series and Literature Review. Indian J. Surg. 2021, 84, 110–116. [Google Scholar] [CrossRef]
- Sơn, T.T.; Thúy, T.T.H.; Dung, P.T.V.; Nghĩa, P.T.; Duy, T.T. Reconstruction of the thoracic radiation-induced ulcer with the pedicled internal mammary artery fasciocutaneous flap: Review of the literature and a case report. JPRAS Open 2023, 37, 102–108. [Google Scholar] [CrossRef] [PubMed] [PubMed Central]
- Schaverien, M.; Saint-Cyr, M. Perforators of the Lower Leg: Analysis of Perforator Locations and Clinical Application for Pedicled Perforator Flaps. Plast. Reconstr. Surg. 2008, 122, 161–170. [Google Scholar] [CrossRef] [PubMed]
- Chana, J.S.; Odili, J. Perforator Flaps in Head and Neck Reconstruction. Semin. Plast. Surg. 2010, 24, 237–254. [Google Scholar] [CrossRef] [PubMed] [PubMed Central]
- Lonie, S.; Grinsell, D.; Mah, E. Propeller flap reconstruction of irradiated sarcoma defects: A comparison. J. Plast. Reconstr. Aesthetic Surg. 2019, 72, 181–187. [Google Scholar] [CrossRef] [PubMed]
- O’Connell, D.A.; Teng, M.S.; Mendez, E.; Futran, N.D. Microvascular Free Tissue Transfer in the Reconstruction of Scalp and Lateral Temporal Bone Defects. Craniomaxillofac. Trauma Reconstr. 2011, 4, 179–187. [Google Scholar] [CrossRef] [PubMed] [PubMed Central]
- Sokoya, M.; Misch, E.; Vincent, A.; Wang, W.; Kadakia, S.; Ducic, Y.; Smith, J. Free Tissue Reconstruction of the Scalp. Semin. Plast. Surg. 2019, 33, 67–71. [Google Scholar] [CrossRef] [PubMed] [PubMed Central]
- Papanikolaou, A.; Guarino, L.; Giger, R.; Schaller, B.; Constantinescu, M.; Olariu, R.; Lese, I. Free Tissue Transfer in Head and Neck Reconstruction: A Multidisciplinary 15-Year Experience. Clin. Pract. 2023, 13, 820–829. [Google Scholar] [CrossRef]
- O’connor, E.F.; Rozen, W.M.; Chowdhry, M.; Band, B.; Ramakrishnan, V.V.; Griffiths, M. Preoperative computed tomography angiography for planning DIEP flap breast reconstruction reduces operative time and overall complications. Gland Surg. 2016, 5, 93–98. [Google Scholar] [CrossRef] [PubMed] [PubMed Central]
- Mallya, S.M.; Tetradis, S. Imaging of Radiation- and Medication-Related Osteonecrosis. Radiol. Clin. North Am. 2018, 56, 77–89. [Google Scholar] [CrossRef] [PubMed] [PubMed Central]
- Gaertner, F.C.; Fürst, S.; Schwaiger, M. PET/MR: A paradigm shift. Cancer Imaging 2013, 13, 36–52. [Google Scholar] [CrossRef] [PubMed] [PubMed Central]
- Tuan, H.; Vinh, V.; Anh, T.; Hai, T.; Phu, T.; Dung, T. Flap application in reconstructive surgery to manage severe radiation-induced ulcers: A case series. Wounds 2023, 35, E7–E13. [Google Scholar] [CrossRef] [PubMed]


| Primary Cancer | Possible Associated Secondary Malignancies |
|---|---|
| Lymphomas Hodkin Lymphoma Non-Hodkin Lymphoma | Breast, thyroid, pulmonary, gastric cancer, colorectal, sarcoma Solid malignancies and leukemia |
| Breast | Lung, esophagus, leukemia, opposite breast cancer, sarcoma |
| Testis | Leukemia, lymphomas, pelvic malignancies, sarcoma of bone or soft tissue |
| Prostate | Bladder, rectal, lung, sarcoma |
| Gynecological malignancies Cervical cancer Endometrial cancer | Bladder, colo-rectal cancers, ovaries, uterus, leukemia, sarcomas Gastrointestinal malignancy-most encountered |
| Pediatric cancers | Thyroid, breast, leukemia, sarcoma |
| Radioprotectors Classification | Examples of Radioprotector Agents |
|---|---|
| Thiol-containing molecules | WR-2721 (amifostine) Dimethyl sulfoxide (DMSO) Glutathione (GSH) N-acetylcysteine (NAC) Erdosteine |
| Cyclic nitroxides | JP4-039 (gramicidin S-derived nitroxide) |
| Antimicrobials | Tetracycline, minocycline Ciprofloxacin Furazolidone |
| Phytochemicals | Plant extracts Polyphenolic phytochemicals Non-polyphenolic phytochemicals |
| Vitamins | Lutein Vitamin C, D2, D3, E |
| Oligoelements | Se, Zn, Mn |
| Superoxide dismutase mimetics and nanoparticles | EUK-207 Avasopasem manganese (GC4419) BMX-001 |
| Hormonal and horomonal mimetics | Catecholamine agonists Somatostatin analogs Melatonin |
| Growth factors | Palifermin |
| Metformin | |
Disclaimer/Publisher’s Note: The statements, opinions and data contained in all publications are solely those of the individual author(s) and contributor(s) and not of MDPI and/or the editor(s). MDPI and/or the editor(s) disclaim responsibility for any injury to people or property resulting from any ideas, methods, instructions or products referred to in the content. |
© 2024 by the authors. Licensee MDPI, Basel, Switzerland. This article is an open access article distributed under the terms and conditions of the Creative Commons Attribution (CC BY) license (https://creativecommons.org/licenses/by/4.0/).
Share and Cite
Grosu-Bularda, A.; Lita, F.-F.; Hodea, F.-V.; Bordeanu-Diaconescu, E.-M.; Cretu, A.; Dumitru, C.-S.; Cacior, S.; Marinescu, B.-M.; Lascar, I.; Hariga, C.-S. Navigating the Complexities of Radiation Injuries: Therapeutic Principles and Reconstructive Strategies. J. Pers. Med. 2024, 14, 1100. https://doi.org/10.3390/jpm14111100
Grosu-Bularda A, Lita F-F, Hodea F-V, Bordeanu-Diaconescu E-M, Cretu A, Dumitru C-S, Cacior S, Marinescu B-M, Lascar I, Hariga C-S. Navigating the Complexities of Radiation Injuries: Therapeutic Principles and Reconstructive Strategies. Journal of Personalized Medicine. 2024; 14(11):1100. https://doi.org/10.3390/jpm14111100
Chicago/Turabian StyleGrosu-Bularda, Andreea, Flavia-Francesca Lita, Florin-Vlad Hodea, Eliza-Maria Bordeanu-Diaconescu, Andrei Cretu, Catalina-Stefania Dumitru, Stefan Cacior, Bogdan-Mihai Marinescu, Ioan Lascar, and Cristian-Sorin Hariga. 2024. "Navigating the Complexities of Radiation Injuries: Therapeutic Principles and Reconstructive Strategies" Journal of Personalized Medicine 14, no. 11: 1100. https://doi.org/10.3390/jpm14111100
APA StyleGrosu-Bularda, A., Lita, F.-F., Hodea, F.-V., Bordeanu-Diaconescu, E.-M., Cretu, A., Dumitru, C.-S., Cacior, S., Marinescu, B.-M., Lascar, I., & Hariga, C.-S. (2024). Navigating the Complexities of Radiation Injuries: Therapeutic Principles and Reconstructive Strategies. Journal of Personalized Medicine, 14(11), 1100. https://doi.org/10.3390/jpm14111100

