Exploring Predictors of US Consumers’ Pet Food Preferences—Spoiling Them One Bite at a Time!
Abstract
1. Introduction
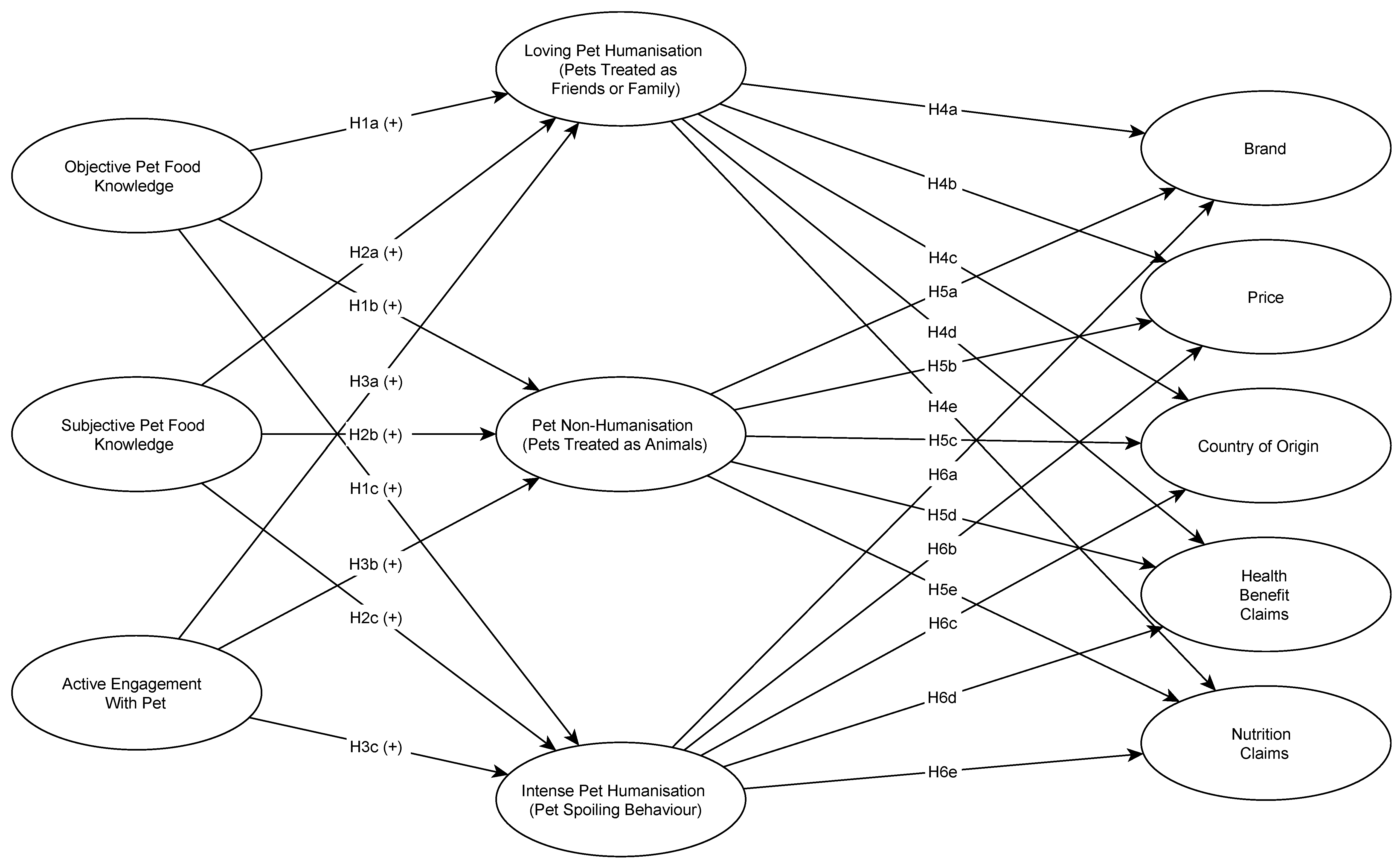
1.1. Conceptual Framework and Hypotheses Development
1.1.1. Pet Engagement
1.1.2. Subjective and Objective Knowledge
1.1.3. Pet Humanisation Behaviour
1.1.4. Attribute Preference
2. Methods
3. Results
4. Discussion
5. Conclusions
Author Contributions
Funding
Institutional Review Board Statement
Informed Consent Statement
Data Availability Statement
Conflicts of Interest
References
- Widmar, N.; Bir, C.; Lai, J.; Wolf, C. Public Perceptions of Veterinarians from Social and Online Media Listening. Vet. Sci. 2020, 7, 75. [Google Scholar] [CrossRef]
- Bir, C.; Pasteur, K.; Widmar, N.; Croney, C. Pet Acquisition Trends and Veterinary Care Access in the US. PLoS ONE 2025, 20, e0325075. [Google Scholar] [CrossRef] [PubMed]
- Morrison, R.; Maust-Mohl, M.; Ferry, T. Exploring Factors That Influence Public Engagement of Adoptable Pets on Facebook. Animals 2024, 14, 3217. [Google Scholar] [CrossRef]
- Zhang, X.; House, L.; Salois, M.J. An Examination of US Pet Owners’ Use of Veterinary Services, 2006–2018. Vet. Med. Sci. 2024, 10, e1370. [Google Scholar] [CrossRef]
- American Pet Products Association (APPA). Manufacturers & Pet Product Brands, Industry, Trends and Stats. 2025. Available online: https://americanpetproducts.org/industry-trends-and-stats (accessed on 16 November 2025).
- Widmar, N.O.; Bir, C.; Slipchenko, N.; Wolf, C.; Hansen, C.; Ouedraogo, F. Online Procurement of Pet Supplies and Willingness to Pay for Veterinary Telemedicine. Prev. Vet. Med. 2020, 181, 105073. [Google Scholar] [CrossRef]
- Bir, C.; Widmar, N.; Croney, C. Stated Preferences for Dog Characteristics and Sources of Acquisition. Animals 2017, 7, 59. [Google Scholar] [CrossRef] [PubMed]
- Kogan, L.R.; Bussolari, C.; Currin-McCulloch, J.; Packman, W.; Erdman, P. Disenfranchised Guilt—Pet Owners’ Burden. Animals 2022, 12, 1690. [Google Scholar] [CrossRef] [PubMed]
- Ellis, A.; Loughnan, S.; Hawkins, R.D.; Stanton, S.C.E. The Associations between Human–Companion Animal Relationship Duration, Companion Animal Life Stage, and Relationship Quality. Animals 2024, 14, 1606. [Google Scholar] [CrossRef]
- Euromonitor. Humanisation a Key Driver of Pet Product Sales. 2022. Available online: https://www.euromonitor.com/article/humanisation-a-key-driver-of-pet-product-sales (accessed on 13 January 2026).
- Hobbs, L., Jr.; Shanoyanb, A.; Aldrich, G. Assessing research needs for informing pet food industry decisions. Int. Food Agribus. Manag. Rev. 2024, 27, 903–936. [Google Scholar] [CrossRef]
- Xia, L.; Wang, J.; Gao, F. Red dog, blue dog: The influence of political identity on owner–pet relationships and owners’ purchases of pet-related products and services. Eur. J. Mark. 2024, 58, 2061–2094. [Google Scholar] [CrossRef]
- The American Pet Products Association (APPA). Releases 2025 Dog & Cat Report, Revealing a New Era of Pet Ownership. 2025. Available online: https://americanpetproducts.org/news/the-american-pet-products-association-appa-releases-2025-dog-cat-report (accessed on 11 January 2026).
- Le Guillas, G.; Vanacker, P.; Salles, C.; Labouré, H. Insights to Study, Understand and Manage Extruded Dry Pet Food Palatability. Animals 2024, 14, 1095. [Google Scholar] [CrossRef]
- Samant, S.S.; Crandall, P.G.; Jarma Arroyo, S.E.; Seo, H.-S. Dry Pet Food Flavor Enhancers and Their Impact on Palatability: A Review. Foods 2021, 10, 2599. [Google Scholar] [CrossRef]
- Laurent, G.; Kapferer, J.-N. Measuring Consumer Involvement Profiles. J. Mark. Res. 1985, 22, 41–53. [Google Scholar] [CrossRef]
- Zaichkowsky, J.L. Conceptualizing Involvement. J. Advert. 1986, 15, 4–34. [Google Scholar] [CrossRef]
- McIntyre, N. The Personal Meaning of Participation: Enduring Involvement. J. Leis. Res. 1989, 21, 167–179. [Google Scholar] [CrossRef]
- Wu, I.-H.; Liang, C.; Ip, C.Y. Involvement Theory with Market Segmentation: Effect of False Functional Food Advertising on Purchase Intention. Foods 2022, 11, 978. [Google Scholar] [CrossRef] [PubMed]
- Espejel, J.; Fandos, C.; Flavián, C. The Influence of Consumer Involvement on Quality Signals Perception. Br. Food J. 2009, 111, 1212–1236. [Google Scholar] [CrossRef]
- Madrigal, R.; Havitz, M.E.; Howard, D.R. Married Couples’ Involvement with Family Vacations. Leis. Sci. 1992, 14, 287–301. [Google Scholar] [CrossRef]
- Beckman, E.; Shu, F.; Pan, T. The Application of Enduring Involvement Theory in the Development of a Success Model for a Craft Beer and Food Festival. Int. J. Event Festiv. Manag. 2020, 11, 397–411. [Google Scholar] [CrossRef]
- McConnell, A.R.; Lloyd, E.P.; Buchanan, T.M. Animals as friends. In The Psychology of Friendship; Oxford Scholarship: Online, 2016. [Google Scholar] [CrossRef]
- McCune, S.; Kruger, K.A.; Griffin, J.A.; Esposito, L.; Freund, L.S.; Hurley, K.J.; Bures, R. Evolution of Research into the Mutual Benefits of Human–Animal Interaction. Anim. Front. 2014, 4, 49–58. [Google Scholar] [CrossRef]
- Junça Silva, A. Should I Pet or Should I Work? Human-Animal Interactions and (Tele) Work Engagement: An Exploration of the Underlying within-Level Mechanisms. Pers. Rev. 2022, 53, 1188–1207. [Google Scholar] [CrossRef]
- Rodriguez, K.E.; Herzog, H.; Gee, N.R. Variability in Human-Animal Interaction Research. Front. Vet. Sci. 2021, 7, 619600. [Google Scholar] [CrossRef]
- Turcsán, B.; Ujfalussy, D.J.; Kerepesi, A.; Miklósi, Á.; Kubinyi, E. Similarities and Differences between Dog–Human and Human–Human Relationships. Sci. Rep. 2025, 15, 11871. [Google Scholar] [CrossRef]
- Archer, J.; Ireland, J.L. The Development and Factor Structure of a Questionnaire Measure of the Strength of Attachment to Pet Dogs. Anthrozoös 2011, 24, 249–261. [Google Scholar] [CrossRef]
- Dotson, M.J.; Hyatt, E.M. Understanding Dog–Human Companionship. J. Bus. Res. 2008, 61, 457–466. [Google Scholar] [CrossRef]
- Rombach, M.; Dean, D.L. It Keeps the Good Boy Healthy from Nose to Tail: Understanding Pet Food Attribute Preferences of US Consumers. Animals 2021, 11, 3301. [Google Scholar] [CrossRef] [PubMed]
- Hoffmann, M.; Zupaniec, M.; Lohmann, M.; Böl, G.-F.; Pieper, R.; Mader, A. How Do We Feed Our Livestock? Knowledge, Perceptions and Informational Needs of the Public and Farmers in Germany. Front. Anim. Sci. 2024, 5, 1473036. [Google Scholar] [CrossRef]
- Schläpfer, F.; Garibay, A.; Ryf, S. ‘They Only Get the Feed That Grows on Our Farm’: A Survey Experiment on Government-Subsidized Greenwashing of Swiss Meat and Agricultural Policy. Sustainability 2025, 17, 682. [Google Scholar] [CrossRef]
- Knörr, A.; Bearth, A.; Zhou, X.; Stephan, R.; Siegrist, M. Conventional Cooked and Raw Dog Diets: Swiss Owners’ Risk Perception and Knowledge. Prev. Vet. Med. 2025, 244, 106609. [Google Scholar] [CrossRef]
- Aertsens, J.; Mondelaers, K.; Verbeke, W.; Buysse, J.; Van Huylenbroeck, G. The Influence of Subjective and Objective Knowledge on Attitude, Motivations and Consumption of Organic Food. Br. Food J. 2011, 113, 1353–1378. [Google Scholar] [CrossRef]
- Ai, C.; Akaichi, F.; Glenk, K.; Revoredo-Giha, C.; Costa-Font, M. What Drives Pet Food Choices? A Systematic Literature Review. Animals 2025, 15, 3235. [Google Scholar] [CrossRef]
- FXiao, Y.; Wang, H.H.; Li, J. A New Market for Pet Food in China: Online Consumer Preferences and Consumption. Chin. Econ. 2021, 54, 430–440. [Google Scholar] [CrossRef]
- Kumcu, A.; Woolverton, A.E. Feeding Fido: Changing Consumer Food Preferences Bring Pets to the Table. J. Food Prod. Mark. 2014, 21, 213–230. [Google Scholar] [CrossRef]
- Surie, M.L. An Exploratory Study on the Pet Food Purchasing Behaviour of New Zealand Consumers. Master’s Thesis, Lincoln University, Canterbury, New Zealand, 2014. Available online: https://www.semanticscholar.org/paper/An-exploratory-study-on-the-pet-food-purchasing-of-Surie/434a8167369a4a029c241889f8adc65f1b90f76c (accessed on 13 January 2026).
- Forbes, S.L.; Trafford, S.; Surie, M. Pet humanisation: What is it and does it influence purchasing behaviour? J. Dairy Vet. Sci. 2018, 5, 555659. [Google Scholar] [CrossRef]
- Webberson, E.; Knight, M.P.; Stellato, A.C. US Veterans’ Preferences for, and Predictors of Participation and Positive Experiences in, Animal-Assisted Interventions: A Cross-Sectional Survey. Anthrozoös 2025, 38, 839–850. [Google Scholar] [CrossRef]
- Grey, G.E.; Treharne, G.J.; Riggs, D.W.; Fuller, K.A.; Taylor, N.; Fraser, H. The ‘Pet Effect’ and Trans People: Associations between Living with Animal Companions and Wellbeing, Social Support, and Trans-Related Marginalization in Three International Studies. Int. J. Transgender Health 2023, 25, 694–703. [Google Scholar] [CrossRef]
- Park, R.M.; Royal, K.D.; Gruen, M.E. A Literature Review: Pet Bereavement and Coping Mechanisms. J. Appl. Anim. Welf. Sci. 2021, 26, 285–299. [Google Scholar] [CrossRef]
- Rujoiu, O.; Rujoiu, V. Funeral Services, Interaction with Grieving Clients, and Human-Animal Bond in Animals’ Heaven Cemetery, Romania: An Exploratory Qualitative Analysis. Qual. Res. Psychol. 2024, 22, 104–134. [Google Scholar] [CrossRef]
- Alves, A.F.R.; Scorsolini-Comin, F. Grief for the Loss of a Pet: A Scoping Review on the Grief of Dog and Cat Owners. J. Humanist. Psychol. 2025. [Google Scholar] [CrossRef]
- Ryave, J.; Kutrybala, I.; O’Brien, J.; Ruple, A.; Wilkins, V.; Schmid, S.M.; Hoffman, J.M.; Reiter, T.; Fajt, V.R.; Creevy, K.E.; et al. Owner-Reported Experiences Are Similar for Dogs Experiencing Euthanasia or Unassisted Death: Evaluation of the Dog Aging Project’s End of Life Survey Free-Text Responses. J. Am. Vet. Med. Assoc. 2025, 264, 1–7. [Google Scholar] [CrossRef]
- McNicholas, J.; Collis, G.M. Children’s Representations of Pets in Their Social Networks. Child 2001, 27, 279–294. [Google Scholar] [CrossRef]
- Lawton, L.E. All in the Family: Pets and Family Structure. Populations 2025, 1, 8. [Google Scholar] [CrossRef]
- Holak, S.L. Ritual Blessings with Companion Animals. J. Bus. Res. 2008, 61, 534–541. [Google Scholar] [CrossRef]
- White, G.A.; Ward, L.; Pink, C.; Craigon, J.; Millar, K.M. “Who’s Been a Good Dog?”—Owner Perceptions and Motivations for Treat Giving. Prev. Vet. Med. 2016, 132, 14–19. [Google Scholar] [CrossRef]
- Downes, M.J.; Devitt, C.; Downes, M.T.; More, S.J. Understanding the Context for Pet Cat and Dog Feeding and Exercising Behaviour among Pet Owners in Ireland: A Qualitative Study. Ir. Vet. J. 2017, 70, 29. [Google Scholar] [CrossRef] [PubMed]
- Coy, A.E.; Green, J.D.; Behler, A.M.C. Why Can’t I Resist Those “Puppy Dog” (or “Kitty Cat”) Eyes? A Study of Owner Attachment and Factors Associated with Pet Obesity. Animals 2021, 11, 539. [Google Scholar] [CrossRef] [PubMed]
- Suarez, L.; Bautista-Castaño, I.; Peña Romera, C.; Montoya-Alonso, J.A.; Corbera, J.A. Is Dog Owner Obesity a Risk Factor for Canine Obesity? A “One-Health” Study on Human–Animal Interaction in a Region with a High Prevalence of Obesity. Vet. Sci. 2022, 9, 243. [Google Scholar] [CrossRef]
- Hobbs, L.; Shanoyan, A.; Bergtold, J. Pet Obesity Causes and Product Differentiation Opportunities in the Pet Food Industry. Int. Food Agribus. Manag. Rev. 2024, 1, 1–19. [Google Scholar] [CrossRef]
- Alegría-Morán, R.A.; Guzmán-Pino, S.A.; Egaña, J.I.; Muñoz, C.; Figueroa, J. Food Preferences in Dogs: Effect of Dietary Composition and Intrinsic Variables on Diet Selection. Animals 2019, 9, 219. [Google Scholar] [CrossRef]
- Schleicher, M.; Cash, S.B.; Freeman, L.M. Determinants of pet food purchasing decisions. Can. Vet. J. 2019, 60, 644–650. Available online: https://europepmc.org/article/PMC/6515811 (accessed on 13 January 2026).
- Kumar, R.; Goswami, M. Exploring palatability in pet food: Assessment methods and influential factors. Int. J. Livest. Res. 2024, 14, 7–11. Available online: https://www.researchgate.net/publication/380694364_Exploring_Palatability_in_Pet_Food_-Assessment_Methods_and_Influential_Factors (accessed on 13 January 2026).
- Klinmalai, P.; Kamonpatana, P.; Sodsai, J.; Promhuad, K.; Srisa, A.; Laorenza, Y.; Kovitvadhi, A.; Areerat, S.; Seubsai, A.; Harnkarnsujarit, N. Modern Palatant Strategies in Dry and Wet Pet Food: Formulation Technologies, Patent Innovations, and Market Evolution. Foods 2025, 14, 2824. [Google Scholar] [CrossRef]
- Hobbs, L.; Anderson, A.E. Assessing Price Premiums of Health and Wellness Product Attributes in Pet Food: Implications for Product Positioning and Marketing Strategies. In Proceedings of the 2024 Agricultural & Applied Economics Association Annual Meeting, New Orleans, LA, USA, 28–30 July 2024. [Google Scholar] [CrossRef]
- Lee, J. How Pet Food Selection Attributes Influence Customer Satisfaction and Loyalty: Evidence from South Korea. Front. Nutr. 2025, 12, 1576518. [Google Scholar] [CrossRef]
- Hobbs, L., Jr.; Shanoyan, A.; Wiley, Z.Z.; Aldrich, G. Analysis of Pet-food Customer Postpurchase Experience Using Online Customer Reviews: Implications for Product and Marketing Strategies. Agribusiness 2023, 40, 885–907. [Google Scholar] [CrossRef]
- Simonsen, J.E.; Faskeno, G.M.; Lillywhite, J.M. The Value-Added Dog Food Market: Do Dog Owners Prefer Natural or Organic Dog Foods? J. Agric. Sci. 2014, 6, 86–97. [Google Scholar] [CrossRef]
- Hobbs, L.; Shanoyan, A. Analysis of consumer perception of product attributes in pet food: Implications for marketing and brand strategy. In Proceedings of the 2018 Agricultural & Applied Economics Association Annual Meeting, Washington, DC, USA, 5–7 August 2018. [Google Scholar] [CrossRef]
- Goodman, J.K.; Cryder, C.E.; Cheema, A. Data Collection in a Flat World: The Strengths and Weaknesses of Mechanical Turk Samples. Behav. Decis. Mak. 2012, 26, 213–224. [Google Scholar] [CrossRef]
- Hulland, J.; Miller, J. “Keep on Turkin’”? J. Acad. Mark. Sci. 2018, 46, 789–794. [Google Scholar] [CrossRef]
- Zhang, B.; Gearhart, S. Collecting Online Survey Data: A Comparison of Data Quality among a Commercial Panel & MTurk. Surv. Pract. 2020, 13, 1–10. [Google Scholar] [CrossRef]
- Hillygus, D.S.; LaChapelle, T. Diagnosing survey response quality. In Handbook on Politics and Public Opinion; Edward Elgar Publishing: Cheltenham, UK, 2022; pp. 10–25. [Google Scholar] [CrossRef]
- Hair, J.F.; Risher, J.J.; Sarstedt, M.; Ringle, C.M. When to use and how to report the results of PLS-SEM. Eur. Bus. Rev. 2019, 31, 2–24. [Google Scholar] [CrossRef]
- Hair, J.E.; Hult, G.T.; Ringle, C.M.; Sarstedt, M. A Primer on Partial Least Squares Structural Equation Modeling (PLS-SEM), 3rd ed.; Sage Publications: Thousand Oaks, CA, USA, 2022; Available online: https://www.pls-sem.net/downloads/3rd-edition-a-primer-on-pls-sem-1/ (accessed on 13 January 2026).
- Genç, B.; İnce, A. The commodification of companionship: Pets in the age of consumerism. In Pathways of Infection: Zoonoses and Environmental Disease Transmission; Abbas, R.Z., Akhtar, T., Jamil, M., Eds.; Unique Scientific Publishers: Faisalabad, Pakistan, 2025. [Google Scholar] [CrossRef]
- Louviere, J.J.; Flynn, T.N.; Marley, A.A.J. Best-Worst Scaling: Theory, Methods and Applications; Cambridge University Press: Cambridge, UK, 2015. [Google Scholar] [CrossRef]
- Bir, C.; Delgado, M.; Widmar, N. Development, Implementation, and Evaluation of a More Efficient Method of Best-Worst Scaling Data Collection. Agric. Resour. Econ. Rev. 2022, 51, 178–201. [Google Scholar] [CrossRef]
- Hollin, I.L.; Paskett, J.; Schuster, A.L.; Crossnohere, N.L.; Bridges, J.F. Best–worst scaling and the prioritization of objects in health: A systematic review. Pharmacoeconomics 2022, 40, 883–899. [Google Scholar] [CrossRef] [PubMed]
- Khaw, K.W.; Camilleri, M.; Tiberius, V.; Alnoor, A.; Zaidan, A.S. Benchmarking Electric Power Companies’ Sustainability and Circular Economy Behaviors: Using a Hybrid PLS-SEM and MCDM Approach. Environ. Dev. Sustain. 2023, 26, 6561–6599. [Google Scholar] [CrossRef]
- Henseler, J.; Ringle, C.M.; Sarstedt, M. A new criterion for assessing discriminant validity in variance-based structural equation modeling. J. Acad. Mark. Sci. 2015, 43, 115–135. [Google Scholar] [CrossRef]
- Ciecierska-Holmes, N. ‘Just Because I’m Vegan Doesn’t Mean My Dog Is’: Exploring Human-Animal Relations Among Raw Meat Feeders in the UK and Australia. Ph.D. Thesis, University of Nottingham, Nottingham, UK, University of Adelaide, Adelaide, Australia, 2025. Available online: https://eprints.nottingham.ac.uk/81269/ (accessed on 13 January 2026).
- Van Leeuwen, E.J. Animal Ownership and Ecological Consciousness in Three American Horror Texts. Comp. Am. Stud. Int. J. 2024, 21, 131–146. [Google Scholar] [CrossRef]
- Glanville, C.R.; Hemsworth, P.H.; Coleman, G.J. Conceptualising dog owner motivations: The Pet Care Competency model and role of ‘duty of care’. Anim. Welf. 2020, 29, 271–284. [Google Scholar] [CrossRef]
- Gillet, L.; Kubinyi, E. Redefining parenting and family—The child-like role of dogs in Western societies. Eur. Psychol. 2025, 30, 96–115. [Google Scholar] [CrossRef]
- Schirmer, A.; Kaufmann, V.; Cham, C. Feeling “Pawsitively” Good: Human–Pet Touch Predicts Subjective Wellbeing. Anthrozoös 2025, 38, 993–1014. [Google Scholar] [CrossRef]
- Banton, S.; Baynham, A.; Pezzali, J.G.; von Massow, M.; Shoveller, A.K. Grains on the brain: A survey of dog owner purchasing habits related to grain-free dry dog foods. PLoS ONE 2021, 16, e0250806. [Google Scholar] [CrossRef]
- Derstappen, R.; Christoph-Schulz, I. The Importance of Animal Welfare and Country of Origin in Consumer Preferences: A Cross-National Study. J. Int. Food Agribus. Mark. 2025, 37, 379–403. [Google Scholar] [CrossRef]
- Rakdaeng, R.; Chandrasapth, K. Analyzing Brand Personality of Premium Cat Food Using Brand Archetype Approach. J. Innov. Bus. Manag. Res. 2025, 2, 1. Available online: https://so07.tci-thaijo.org/index.php/JIBMR/article/view/7369 (accessed on 13 January 2026).
- Case, L.P. Dog Food Logic: Making Smart Decisions for Your Dog in an Age of Too Many Choices; Dogwise Publishing: Wenatchee, WA, USA, 2014. [Google Scholar]
- Laflamme, D.P.; Abood, S.K.; Fascetti, A.J.; Fleeman, L.M.; Freeman, L.M.; Michel, K.E.; Willoughby, K.N. Pet feeding practices of dog and cat owners in the United States and Australia. J. Am. Vet. Med. Assoc. 2008, 232, 687–694. [Google Scholar] [CrossRef] [PubMed]


| Freq | % | Census % | |
|---|---|---|---|
| Age | |||
| 18–24 | 10 | 4.9 | 12 |
| 25–34 | 130 | 63.1 | 18 |
| 35–44 | 43 | 20.9 | 16 |
| 45–54 | 14 | 6.8 | 16 |
| 55–64 | 7 | 3.4 | 17 |
| 65+ | 2 | 1 | 21 |
| Total | 206 | 100 | 100 |
| Education | |||
| Did not finish high school | 1 | 0.5 | 11 |
| Finished high school | 20 | 9.7 | 27 |
| Attended University | 23 | 11.2 | 21 |
| Bachelor’s Degree | 129 | 62.6 | 28 |
| Postgraduate Degree | 33 | 16 | 13 |
| Total | 206 | 100 | 100 |
| Household Annual Income | |||
| $0 to $24,999 | 39 | 18.9 | 18 |
| $25,000 to $49,999 | 82 | 39.8 | 20 |
| $50,000 to $74,999 | 58 | 28.2 | 17 |
| $75,000 to $99,999 | 20 | 9.7 | 13 |
| $100,000 or higher | 7 | 3.4 | 31 |
| Total | 206 | 100 | 100 |
| Scales and Items | Factor Loadings | Cronbach’s Alpha | CR | AVE |
|---|---|---|---|---|
| Objective Pet Food Knowledge | 0.890 | 0.924 | 0.753 | |
| Difference between kibble and freeze-dried | 0.848 | |||
| Difference between frozen raw and human food | 0.877 | |||
| Difference between human food and fresh meat chunks | 0.854 | |||
| Difference between wet can and human food | 0.890 | |||
| Active Engagement with Pet | 0.687 | 0.864 | 0.761 | |
| It is important that I interact with my pet every day | 0.850 | |||
| I regularly groom my pet | 0.894 | |||
| Subjective Pet Food Knowledge | 0.587 | 0.783 | 0.549 | |
| I know about the nutritional value of pet food | 0.683 | |||
| I am confident in my knowledge about pet food | 0.835 | |||
| I know that I am feeding my pet food that is best for its health and well-being | 0.695 | |||
| Loving Pet Humanisation | 0.663 | 0.816 | 0.597 | |
| My pet is treated as a member of the family | 0.770 | |||
| I treat my pet like a child | 0.780 | |||
| I cannot imagine a life without my pet | 0.767 | |||
| Intense Pet Humanisation | 0.768 | 0.863 | 0.679 | |
| I regularly buy treats for my pet | 0.728 | |||
| I buy gifts for my pet on special occasions (Christmas or birthday) | 0.870 | |||
| I regularly buy accessories for my pet (clothing or toys) | 0.866 | |||
| Pet Non-Humanisation | 0.831 | 0.898 | 0.748 | |
| My pet is a nuisance | 0.931 | |||
| I treat my pet like an animal | 0.726 | |||
| My pet is not a big focus in my life | 0.922 |
| Heterotrait–Monotrait Ratio | A | B | C | D | E | F | G | H | I | J | K |
|---|---|---|---|---|---|---|---|---|---|---|---|
| (A) Active Engagement | |||||||||||
| (B) Brand | 0.089 | ||||||||||
| (C) Country Of Origin | 0.133 | 0.023 | |||||||||
| (D) Health Benefit Claims | 0.126 | 0.362 | 0.340 | ||||||||
| (E) Nutrition Claims | 0.096 | 0.295 | 0.314 | 0.581 | |||||||
| (F) Objective Pet Food Knowledge | 0.262 | 0.268 | 0.280 | 0.362 | 0.433 | ||||||
| (G) Loving Pet Humanisation | 0.804 | 0.216 | 0.239 | 0.184 | 0.197 | 0.669 | |||||
| (H) Pet Non-Humanisation | 0.190 | 0.276 | 0.301 | 0.527 | 0.482 | 0.802 | 0.322 | ||||
| (I) Intense Pet Humanisation | 0.532 | 0.117 | 0.270 | 0.202 | 0.144 | 0.497 | 0.934 | 0.362 | |||
| (J) Price | 0.195 | 0.089 | 0.115 | 0.172 | 0.075 | 0.315 | 0.402 | 0.137 | 0.401 | ||
| (K) Subjective Pet Food Knowledge | 0.531 | 0.189 | 0.241 | 0.233 | 0.333 | 0.893 | 0.890 | 0.769 | 0.752 | 0.400 |
| Hypothesised Relationship | Coefficient | Std Error | T Stat | p Value | 95% Confidence Interval | Effect Size | |
| Lower | Upper | ||||||
| H1a Objective Pet Food Knowledge→Loving Pet Humanisation | 0.267 | 0.089 | 2.968 | 0.003 | 0.093 | 0.441 | Moderate |
| H1b Objective Pet Food Knowledge→Pet Non-Humanisation | 0.578 | 0.058 | 10.131 | 0.000 | 0.464 | 0.692 | Strong |
| H1c Objective Pet Food Knowledge→Intense Pet Humanisation | 0.157 | 0.100 | 1.578 | 0.115 | −0.038 | 0.348 | n.s. |
| H2a Subjective Pet Food Knowledge→Loving Pet Humanisation | 0.248 | 0.110 | 2.225 | 0.026 | 0.034 | 0.465 | Moderate |
| H2b Subjective Pet Food Knowledge→Pet Non-Humanisation | 0.242 | 0.073 | 3.335 | 0.001 | 0.094 | 0.378 | Moderate |
| H2c Subjective Pet Food Knowledge→Intense Pet Humanisation | 0.343 | 0.095 | 3.576 | 0.000 | 0.162 | 0.532 | Moderate |
| H3a Active Engagement→Loving Pet Humanisation | 0.409 | 0.062 | 6.583 | 0.000 | 0.288 | 0.527 | Strong |
| H3b Active Engagement→Pet Non-Humanisation | −0.183 | 0.051 | 3.585 | 0.000 | −0.279 | −0.081 | Small |
| H3c Active Engagement→Intense Pet Humanisation | 0.233 | 0.071 | 3.256 | 0.001 | 0.094 | 0.375 | Moderate |
| H4a Loving Pet Humanisation→Brand | 0.184 | 0.091 | 1.730 | 0.084 | −0.026 | 0.383 | n.s. |
| H4b Loving Pet Humanisation→Price | −0.172 | 0.091 | 1.898 | 0.058 | −0.356 | 0.005 | n.s. |
| H4c Loving Pet Humanisation→Country of Origin | 0.027 | 0.093 | 0.284 | 0.776 | −0.152 | 0.216 | n.s. |
| H4d Loving Pet Humanisation→Health Benefit Claims | −0.095 | 0.086 | 1.129 | 0.259 | −0.255 | 0.079 | n.s. |
| H4e Loving Pet Humanisation→Nutrition Claims | −0.082 | 0.083 | 0.993 | 0.321 | −0.242 | 0.082 | n.s. |
| H5a Pet Non-Humanisation→Brand | 0.255 | 0.070 | 3.598 | 0.000 | 0.116 | 0.389 | Moderate |
| H5b Pet Non-Humanisation→Price | 0.050 | 0.082 | 0.604 | 0.546 | −0.112 | 0.21 | n.s. |
| H5c Pet Non-Humanisation→Country of Origin | 0.225 | 0.078 | 2.858 | 0.004 | 0.071 | 0.376 | Moderate |
| H5d Pet Non-Humanisation→Health Benefit Claims | −0.504 | 0.051 | 10.094 | 0.000 | −0.598 | −0.4 | Strong |
| H5e Pet Non-Humanisation→Nutrition Claims | −0.454 | 0.057 | 7.916 | 0.000 | −0.562 | −0.341 | Strong |
| H6a Intense Pet Humanisation→Brand | −0.103 | 0.111 | 0.924 | 0.356 | −0.323 | 0.114 | n.s. |
| H6b Intense Pet Humanisation→Price | −0.256 | 0.106 | 2.451 | 0.014 | −0.455 | −0.041 | Moderate |
| H6c Intense Pet Humanisation→Country of Origin | 0.161 | 0.091 | 1.732 | 0.083 | −0.023 | 0.335 | n.s. |
| H6d Intense Pet Humanisation→Health Benefit Claims | 0.107 | 0.082 | 1.325 | 0.185 | −0.057 | 0.266 | n.s. |
| H6e Intense Pet Humanisation→Nutrition Claims | 0.050 | 0.077 | 0.645 | 0.519 | −0.098 | 0.206 | n.s. |
Disclaimer/Publisher’s Note: The statements, opinions and data contained in all publications are solely those of the individual author(s) and contributor(s) and not of MDPI and/or the editor(s). MDPI and/or the editor(s) disclaim responsibility for any injury to people or property resulting from any ideas, methods, instructions or products referred to in the content. |
© 2026 by the authors. Licensee MDPI, Basel, Switzerland. This article is an open access article distributed under the terms and conditions of the Creative Commons Attribution (CC BY) license.
Share and Cite
Rombach, M.; Dean, D.L. Exploring Predictors of US Consumers’ Pet Food Preferences—Spoiling Them One Bite at a Time! Pets 2026, 3, 8. https://doi.org/10.3390/pets3010008
Rombach M, Dean DL. Exploring Predictors of US Consumers’ Pet Food Preferences—Spoiling Them One Bite at a Time! Pets. 2026; 3(1):8. https://doi.org/10.3390/pets3010008
Chicago/Turabian StyleRombach, Meike, and David L Dean. 2026. "Exploring Predictors of US Consumers’ Pet Food Preferences—Spoiling Them One Bite at a Time!" Pets 3, no. 1: 8. https://doi.org/10.3390/pets3010008
APA StyleRombach, M., & Dean, D. L. (2026). Exploring Predictors of US Consumers’ Pet Food Preferences—Spoiling Them One Bite at a Time! Pets, 3(1), 8. https://doi.org/10.3390/pets3010008
