Abstract
The transportation sector has a significant impact on climate change, as it is responsible for 20% of the global greenhouse gas (GHG) emissions. This paper evaluates the role of electric vehicles (EVs) in achieving Europe’s ambitious target of carbon neutrality by 2050. The limitations of internal combustion engines (ICEs) along with the recent advancements, such as Euro 6 standards, are examined with a pseudo–lifecycle analysis (pseudo-LCA). While ICEs remain cost-effective initially, their higher long-term cost and environmental impact make them unsustainable. The benefits of EVs, including high energy efficiency, minimal maintenance, and reduced GHG emissions, are stated. However, challenges such as range limitations, charging infrastructure, and the environmental cost of battery production persist. Hybrid electric vehicles (HEVs) are highlighted as transitional technologies, offering improved thermal efficiency and reduced emissions, enhancing air quality in both urban and rural areas. The analysis extends to the use of alternative fuels, such as bioethanol, biodiesel, and hydrogen. These provide interim solutions but face scalability and sustainability issues. Policy interventions, including subsidies, tax incentives, and investments in renewable energy, are crucial factors for EV adoption. As EVs are pivotal to decarbonization, integrating renewable energy and addressing systemic challenges are essential for a sustainable transition.
1. Introduction
The transportation sector is considered one of the most energy-demanding areas, currently responsible for approximately 20% of the global greenhouse gas (GHG) emissions [1]. Last year, transport faced the largest increase in GHG emissions, with over 301 megatons of carbon dioxide (CO2eq), a relative increase of 3.7% (shown in Figure 1), as stated in the EU report [2].
Figure 1.
GHG emissions’ annual variation, based on data from Europe [1].
The need for green energy has led to applications serving several policies, including the 2019 European Green Deal. This pact aims for a net-zero emissions outcome by 2050 as a requirement to minimize the amount of existing pollution [2]. Regarding the transportation sector, a 90% emission reduction is imminent; thus a fundamental overhaul is required via a transition to cleaner means [3]. For this reason, automakers are obliged to reduce their fleets’ average carbon emissions by 37.5% by 2030, in commitment to global policies for lessening the effects of climate change. To reach the goal of zero GHG emissions by 2050, the electrification of passenger cars, buses, and heavy-duty trucks is required.
Internal combustion engines have evolved throughout the years in Europe, with innovative standards such as Euro 2 up to Euro 6 [4]. Direct injection, more versatile lubricants, and advanced spark ignition have increased the thermal efficiency (TE) of the Otto 4-stroke engine to 25–35%, resulting in reduced pollution emissions. Diesel engines can deliver up to 45% TE, although these values can be obtained under optimal load. A mean value of 30% and 40%, respectively, is sufficient [5]. However, emissions are still high, especially in urban areas. Conditions such as idling in traffic lead to increased fuel consumption and a significant decline in air quality, contributing to over 60% of moving-state emissions [6].
The utilization of ICE-powered vehicles presents additional drawbacks, including the need for annual maintenance and increased failure rates due to the exploitation of several complex parts, including the catalytic system that filters dangerous gases during combustion, plus the plethora of sensors and actuators [7]. Regarding the pseudo-lifecycle analysis (LCA) method, even though the purchase value is lower than that of hybrid or electric vehicles, the increasing fuel price and spare parts costs add over 10% to the end value. Hence, using a conventional vehicle becomes more expensive, especially in the long term.
The switch from conventional to electric vehicles is a critical step for carbon neutrality and enhancing air quality, as they introduce great advantages, including:
- simpler infrastructure and low maintenance requirements;
- low to zero energy cost, as renewable sources can be used for charging;
- a three times more efficient powertrain compared to ICEs;
- comfortable driving with minimized noise and GHG emissions [8].
EVs utilize an electric motor as the propulsion system, powered by a high-voltage lithium battery pack, while a 12 V auxiliary battery is responsible for secondary loads such as lights and the multimedia system [9]. The climate control (CC) module, which is highly efficient, is directly driven by the high-voltage battery and consumes over 15% of the total load, even though the driving range is compromised with extended CC use. It is expected that EVs will account for 50% of the global automobile market by 2050, and the literature shows a very promising future in the context of minimizing GHG emissions [10]. However, for massive adoption, such limitations as range, limited battery lifespan, high toxicity levels from mining, and the availability of public chargers in central spots should be addressed [11,12]. A direct comparison between the two technologies is depicted in Figure 2.
Figure 2.
Comparison of EVs and automobiles powered by internal combustion engines.
The shift to massive fleet electrification has been massively studied, and the results show that even if EV sales increase rapidly, the impact on the overall economy and the supply chain will be minor [13]. This is affected by the following factors:
- the increasing cost of such metals as lithium, cobalt, and aluminum;
- massive diesel utilization required by trucks at the mining sites;
- the increased mass of an EV requires more power to ensure high performance compared to an ICEV (internal combustion engine vehicle).
To fill this gap, hybrid electric vehicles (HEV) have stepped up as a transition point. HEVs have a similar operation to a typical ICEV, with the addition of an electric motor, a low-capacity lithium battery, and an automated transmission. In urban areas where low speed is needed, the electric motor can sufficiently provide the energy required to move the vehicle, while under high loads, it acts as an auxiliary power source to assist the ICE, reducing emissions by 25% [14]. Therefore, thermal efficiency is enhanced (over 40%), with the median fuel consumption between 4 to 5 L per 100 km and a small price increase over the ICE variant. This characteristic can also relate to health issues as increased air pollution causes problems such as headaches, cancer, and potential lethal damage to the brain and other organs, summarized in Figure 3 below [14,15].
Figure 3.
Fuel pollutants and their long-term effects on human health [15].
It is becoming evident that even though internal combustion engines have greatly evolved over the last century, they still represent a key factor in escalated global warming [16]. Hybrid vehicles reduce the impact of gasoline and diesel engines, but they are not adequate to fulfill the zero-carbon target set for 2050. Electric vehicles can reduce emissions and provide cleaner and eco-friendly transport means, but the issues mentioned above must be addressed and will be discussed further in this work.
The manuscript is structured into four main sections. Section 2 describes the technology of internal combustion engines along with the different fuels applied. In the Section 3, electric vehicle configurations and advantages are summarized. The next section focuses on the comparison of these two technologies. In the Section 4, a summary of the findings of this study is presented. In the Section 5, conclusions about the impact of electric vehicles and the necessary steps for the transition to complete fleet electrification are stated.
2. Internal Combustion Engines
2.1. Evolution of ICEs
Internal combustion engines have played a key role in technological growth through the years, powering conventional vehicles, trucks, and aviation by exploiting different thermodynamic cycles for each case [5]. The ICE is a heat engine where the combustion of a fuel and air mixture is engaged through self-ignition (diesel) or spark ignition (gasoline) via a 4-stroke cycle; intake, compression, combustion, and exhaust [16]. The combustion, or the power stroke, is where high-pressure gases expand to move the rotor and, finally, the wheels. Gasoline engines have a typical efficiency of 25–35% while diesel engines can achieve up to 45% total efficiency [17].
Typically, every day, over 50 million barrels of fuel—petrol and diesel—are required to run ICEs across the globe [17]. To reduce the pollution associated with combustion, technological advancements such as modern injectors and lambda sensors are utilized to ensure that the mix is stoichiometric. If the mixture is lean, performance is limited, while the mixture being too rich leads to unburnt fuel and, thus, excess emissions [15]. Accordingly, the use of turbochargers allows engines with minimized displacement (downsized) to provide extra power as they can achieve higher compression ratios, leading to increased fuel economy.
In addition, the introduction of certain subsystems has led to significant gains for fuel economy and eco-friendly transport, including [18,19]:
- an advanced catalyst system with a precatalytic converter to convert 90% of toxic emissions such as carbon monoxide and nitric oxide to CO2 and NOX, respectively;
- an exhaust gas recirculation (EGR) valve that returns a portion of the exhaust gases into the engine cylinder for feedback, thus reducing NOX and enhancing power as pumping losses are reduced;
- gasoline and diesel particulate filters (GPF/DPF) that capture excess soot and other toxic gases diverted by combustion;
- the use of urea, injected into the exhaust to minimize nitrogen oxides in diesel engines.
Figure 4.
Gasoline exhaust system layout reproduced from [17,18,19].
By exploiting these techniques, the carbon monoxide and nitrogen oxides produced are reduced by 85% and 90%, respectively [18,19,20]. Carbon dioxide emission savings are negligible, as modern catalytic converters are not designed for that purpose. Lately, low-viscosity oils such as 0w16 and electrically driven water pumps have contributed to reduced engine wear and temperature, allowing the employment of a leaner mixture, which further enhances fuel economy and efficiency [20]. It is worth mentioning that there are certain downsides to the use of low-viscosity oils, as they are more volatile, leading to increased oil vapor emissions, while after use, they must be recycled in the same manner as other modern lubricants. These measures make diesel almost irreplaceable for heavy use, especially in trucks, mainly due to the lower cost, maturity, and highly available infrastructure, as refueling is fast and widely accessible [21]. Hence, it is not expected for the European Union and other countries, such as the USA, to ban ICE trucks before at least 2035 [22].
Based on [23], with the current electricity mix, conventional vehicles come very close to their EV counterparts in CO2 emission. For example, the carbon dioxide coefficient for every kWh produced in certain countries accounts for:
- A high average of 380 g/kWh for Germany.
- A median of 370 g/kWh for the United States.
- Increased emissions for China at 582 g per kWh.
- A very low standard of 30 g CO2eq per kWh for Norway.
Additional data for the equivalent carbon dioxide emissions for various countries are displayed in Figure 5.
Figure 5.
Evolution of CO2eq emissions per kWh for various countries.
A typical EV with an energy consumption of 20 kWh/100 km will emit from 0.9 to 12 kg of CO2, while a conventional vehicle with a gasoline engine that requires 6 L/100 km produces 12 kg of carbon dioxide; hence, these values are comparable. However, if the electricity mix is altered by exploiting renewable energy sources at every building, the internal combustion engine falls behind in the goal of green transportation [24]. The surplus electricity can be used for producing hydrogen as a backup energy source.
Using surplus electricity to produce hydrogen as a backup energy storage is a promising solution for managing excess renewable energy and ensuring grid stability [21,25]. This approach, known as Power-to-Hydrogen (P2H), is part of a broader Power-to-X (P2X) strategy. The process begins with electrolysis, where surplus electricity from sources such as solar or wind power is used in electrolyzers to split water into hydrogen and oxygen.
Once produced, hydrogen can be stored in various forms, such as compressed gas, liquid hydrogen, or metal hydrides, allowing for flexible energy management. When renewable energy generation is low, the stored hydrogen can be converted back into electricity using fuel cells or gas turbines, providing a reliable backup power source.
2.2. Alternative and Synthetic Fuels
With the emergence of synthetic fuels, ICEs can become greener and more sustainable for the near future, before the complete adoption of electric vehicles. Such fuels as biodiesel, ethanol, biogas, or common available types such as liquified petrol gas (LPG) and compressed natural gas (CNG) can be used as alternatives to petrol or diesel [26]. Studies [24,27] showed that by increasing the incorporation rate of biofuels such as E85, CO2 emissions can be reduced thoroughly with small adjustments to the powertrains. Alternative fuels incur a higher cost and have a lower volumetric energy density than diesel or petrol but produce over 35% less particulate matter and carbon emissions [28].
The operation of an ICEV was tested on three different routes, showing that operating in city traffic doubles the emissions compared to highway driving [10]. In addition, the driving style is the most important factor regarding CO2 emissions as dynamic driving, especially at short distances, stresses the engine and other parts such as brakes, tires, or batteries (in case of an EV) extensively [29]. Aggressive driving behavior leads to extra maintenance costs or possible failures, as well as increased fuel consumption and GHG emissions, which overstep the modern Euro 6b and 6d standards [30].
Biofuels are considered a viable alternative fuel in blends such as B10 with 90% petrol and 10% biofuel or B20 at a ratio of 80% to 20%, respectively. In a study in Malaysia, these 2 blends were tested using widely available palm oil as biofuel in a typical 2000 cc ICEV and a two-wheeler [31]. The results showed that such a transition was not highly effective, as emissions from biodiesel production were close to normal diesel combustion, 2.68 kg CO2eq/L compared to 3 kg CO2eq/L, while palm oil production needs to be enhanced, leading to extensive land utilization.
The two most common biofuel types are bioethanol and biodiesel, while other e-fuels including green diesel, obtained by pyrolysis and hydrogenated vegetable oils (HVO), can be employed [32]. Bioethanol is usually found in 5%, 20% and 85% proportions as the E5, E10, and E85 fuels, with only the last two being compatible with modern vehicles. For the hydrotreatment, hydrogen is utilized in the production process, and must be produced by renewables, otherwise the application is not feasible [33]. With the use of these neutral fuels, emissions can be reduced by up to 40%, while HVOs’ high energy density makes them suitable for application in aviation. In 2025, bio-based components will account for 10% of the fuels used in Europe [32]. The need for biofuel utilization with respect to pollution is illustrated in Figure 6 [34].
Figure 6.
Lifecycles of conventional fuels and biofuels as per [34].
Another study tested boron-enriched gasoline in anhydrous, acid, and pentahydrate forms, as well as naphthalene and acetone as additives [35]. The results suggested that boric mix utilization increased torque and engine power, while CO2 and NOx emissions were reduced. However, carbon monoxide and hydrocarbon emissions increased. Naphthalene does not offer any major advantages, whereas acetone induces lower fuel consumption with higher emissions; hence, these fuels are, so far, impractical for use in internal combustion engines.
LPG is currently one of the most renowned alternatives to petrol, used in over 4% of passenger cars and legalized in most European countries since the 1980s [32,36]. It is composed of propane (C3H8) and butane (C4H10) in different ratios. In summer, propane comprises 60% of the mix as it evaporates at lower temperatures, ensuring proper vaporization and, thus, smoother ignition. In winter, butane accounts for 60% of the mixture to avoid excessive evaporation and increase the total energy content per liter due to butane’s higher calorific value [35]. LPG is mainly extracted from natural gas through fractional distillation or from crude oil refining. Since the demand and taxes are lower than for petrol or diesel, LPG pricing is consistent. As its energy density is lower than that of petrol, an additional 10% fuel rate is added to the combustion chamber to meet the stoichiometric ratio standards of modern engines [37].
LPG systems can be implemented to conventional petrol engines without any modifications; hence, many companies provide plug-and-play kits for different car brands. A study [38] showed that mixing LPG with 5% hydrogen further reduces GHG emissions by 25–30% at various ambient temperatures. The only drawback of LPG systems is the expansion of the fuel in the heat, so the auxiliary fuel tank that is installed, usually in the trunk, must be filled maximum to 80% capacity [32]. The complete layout of a typical LPG installation with any common kit includes [39]:
- An auxiliary tank along with the fuel pump and lines.
- A pressure regulator and fuel injectors.
- A control module connected in parallel with the main one via CAN bus.
Figure 7 demonstrates the installation kit from [39]:
Figure 7.
LPG installation layout reproduced from [39].
Natural gas is another acclaimed fuel that can be integrated into a conventional vehicle with a plethora of benefits [40]. It is found in two forms: liquidized (LNG) and compressed (CNG), with the latter already employed in several internal combustion engines, both by the manufacturer and as an aftermarket layout in dual-fuel mode [41]. It comprises methane in a 96–98% ratio, has a significant octane rating of 130, and as it is extremely vaporizable, a highly homogeneous mixture is formed [42,43]. As the mix burns at a lower temperature, nitrogen oxides are reduced by over 75% and carbon monoxide decreases by 25% with cold starts having an insignificant effect on emissions. This is the reason why CNG is considered an ideal fuel for implementation in conventional vehicles, being the most efficient, economical, highly applicable, and widely available fuel with minimum GHG emissions [44]. The main drawback is that CNG is stored in gaseous form in high-pressure steel tanks, so their storage requires extra space, which natural gas fuel stations cannot provide [45]. The complete layout of a typical indirect CNG system is demonstrated in Figure 8.
Figure 8.
Compressed natural gas layout. CNG is injected into the intake manifold, whereas petrol is directly injected into the cylinders reproduced by [45].
Hydrogen is gaining popularity as a fossil fuel alternative due to the lower environmental impact it causes. It is mainly produced from fossil fuels, but it can be extracted from water through electrolysis powered by renewables [46]. It is the most abundant element on planet Earth, with a calorific value of 120 MJ/kg, so it can be used in ICEs at a fuel ratio of 34 to 1, with high diffusivity and 20% more power. In addition, the increased auto-ignition temperature (585 °C) allows for higher compression ratios (CR) and increased efficiency, but with an increase in nitrogen oxides in the exhaust and engine knock [47]. Most studies suggest that hydrogen should be applied as an additive to gasoline or diesel engines through direct injection to offer the characteristics of a dual-fuel layout. Hence, high compression ratios that will let engineers surpass the 50% efficiency mark for ICEs with proper engine design are necessary [48]. The lifecycle of hydrogen for internal combustion engines is presented in Figure 9 as a workflow [49].
Figure 9.
Hydrogen production and phase workflow for internal combustion engines [49].
3. Electric and Hybrid Vehicles
3.1. Hybrid Electric Vehicles and Fuel Cells
After the 2000s, electric and hybrid electric vehicles have emerged as a replacement to old and highly polluting automobiles and trucks [50]. Hybrid electric vehicles (HEVs) utilize an electric motor as a standalone propulsion unit or along with an internal combustion engine (ICE) through a constant variable transmission (CVT) system. Since the ICE operates within its optimal speed, the system is more efficient (up to 45% total thermal efficiency), with significantly fewer emissions and power losses. In addition, fuel economy is improved by 65% compared to ICE-only vehicles as regenerative braking is employed, retrieving energy by braking and transferring it to the high-voltage battery, with a typical capacity of 740–1000 Wh [51].
There are two additional types of HEVs available, mild hybrid EVs and plug-in EVs (PHEVs) [52]. Mild hybrids incorporate a battery with a lower capacity than a typical HEV and an electrical motor standardized as a “48-Volt” layout with minimal configurations. This system works as an auxiliary source to the ICE to help in high-load situations such as cold starts or heavy traffic, providing a 15–20% improved fuel economy. It requires a complex energy management system with optimized control, and it is considered a small intermediate step toward decarbonization.
PHEVs operate similarly to pure hybrids and consist of a generator, an electric motor, a high-voltage battery, and a CVT [53]. The main difference is the higher battery capacity of 10–15 kWh, providing the ability for external charging. Thus, this configuration can operate purely on electricity for a typical range of 75 km, prioritizing the use of the electric motor over the ICE. When the battery capacity drops below a certain point, PHEVs are still functionable as a pure hybrid, with the renowned fuel efficiency described above. They combine the advantages of both worlds, even though their price is still high—currently, a median price of €40,000, and charging facilities are still inadequate [54].
FCEVs use fuel cells to produce electricity through a chemical reaction to power the electric motor and store excess energy in the battery [55]. They offer many advantages such as zero emissions, fast refueling, and high efficiency, while their only byproducts are water and heat. One study demonstrated that the total efficiency could reach over 96%, while the available range of a typical FCEV is within the range of 430 km [56]. However, still expensive fuel cells due to the high cost of platinum and palladium used as catalysts, the durability of the system, and high hydrogen cost are the reasons of low FCEV adoption, as they currently appear to be an unfeasible option.
As demonstrated, hybrids have a major impact in mitigating emissions with only a small change in driving style, allowing the user to benefit from the lower fuel consumption that HEVs provide. Thus, a unified framework to encourage manufacturers to invest in R&D while offering financial incentives for potential buyers is necessary [57,58].
Layouts of the most common HEV, PHEV, and fuel cell configurations are presented in Figure 10 [51].
Figure 10.
Configurations for a (A) HEV, (B) PHEV and (C) a fuel cell layout from [51].
3.2. Battery Electric Vehicles
Electric vehicles have emerged as the main technology to reduce GHG emissions leading to the greenhouse effect with increased temperatures and decreased air quality [59]. EVs utilize a high-voltage lithium battery to power the electric motor via an inverter and an auxiliary 12 V accumulator, which is charged from the main system similarly to an HEV to power the vehicle’s accessories. Several features such as higher energy efficiency, low maintenance, and noiseless operation have led to their widespread prevalence in the market despite their high purchase cost, which is estimated to be recovered after 5 years of use [60]. The layout of an electric vehicle is depicted in Figure 11 [51]:
Figure 11.
Configuration of an EV. The onboard charger manages the flow between the battery and the motor as well as the supply via the plug [51].
Since no fuel is consumed, there are no GHG emissions; however, emissions from other lifecycle stages, such as production, are still significant, amounting to almost 10 tons more than for a corresponding ICEV. This trend is mainly affected by battery manufacturing, with a carbon footprint of 120 kgCO2/kWh, although this process is expected to be carbon-free by 2050 [61,62]. Charging via the power grid varies in emissions, as countries with high renewable or nuclear energy use such as Norway and France have almost eliminated power generation emissions [63]. However other countries, such as Poland, India, and China rely heavily on fossil fuels, making EV adoption less impactufl and, in some cases, close to ICEs in terms of pollution [24]. EV adoption must be combined with renewables sources for power generation to achieve the goals established by the EU’s Green Deal. Solar and wind power can also be employed at public charging stations to reduce the carbon footprint by 90%. Thus, EV adoption needs to be combined with green energy production [64].
There are certain drawbacks associated with EV implementation, including:
- limited range;
- low availability of public chargers and long charging time;
- impact on the grid as electricity demand will increase rapidly;
- high operational cost;
- lithium battery limitations due to temperature and rapid charging [65,66].
As the use of electric vehicles is expected to increase rapidly by 2050, the expected impact on the grid will be major, as the capacity is not sufficient to meet the energy demands required by fleet electrification [65]. Expanding the utility grid and the distribution of the network capacity is essential to avoid a potential blackout, while investing in green energy with solar utilization both in public chargers and households is the ultimate step toward sufficiency. In this area, V2G and V2X systems can be applied, where the grid can exchange energy with the EV directly, depending on the power demand curve [66]. When the EV is parked and the power demand is increased, the EV provides energy to the utility grid, whereas when demand is limited, it is recharged by the grid. This pattern proves useful mainly in cities where air pollution and need for electricity are high due to dense population; e.g., in China, particulate matter (PM) emissions are 30% higher than in other urban areas [67,68].
Charger availability is currently an issue. Public chargers are continuously being installed, with a capacity of up to 1 MW by Tesla, while increased subsidies are being applied for users to purchase and install a charger at their households [69]. A second option is applicable mainly to users who live in individual houses or at least own a parking spot to install a private charger. Public ones are still necessary in cases of long trips and in highly crowded areas such as shopping centers and workplaces. That is why additional policies promote this infrastructure with tax reductions and low-interest loans [70]. However, the energy cost is still high, almost up to 4 times the cost of home charging, due to the increased capital cost of the equipment. Hence, this option appears less viable for now [71].
More importantly, the main weakness of an electric vehicle is the battery pack. Even though lithium batteries have evolved rapidly, their limited temperature range requires excessive cooling for charging, while extremely cold conditions result in reduced capacity. In addition, premature aging is an issue, as rapid charging and discharging apply high stress to battery cells [72]. Newer cell technologies such as lithium sulfur (Li–S), lithium air (Li–Air), and solid-state batteries are the current state of the art as they provide higher energy density, increased range and cycle life (>5000) while offering the ability for fast charging to 80% capacity within 10 min [73].
In addition, modern batteries are considered unsuitable for EVs when the maximum available capacity drops below 70% as the range is heavily reduced. In this situation, they can be removed from the vehicle and utilized at renewable energy parks as stationary storage to enhance renewable integration for energy supply during the night. Hence, their useful lifespan exceeds the 20-year limit before being recycled [74].
Downsizing has affected EVs as well. Smaller vehicles require less energy due to their lower mass, so the battery pack is smaller, requiring less materials for manufacturing. In addition, as charging speeds are faster and consume less energy, the stress applied on the grid is also reduced [75]. For example, a Ford Mustang Mach-E has a median of 25% more carbon dioxide emissions than a Tesla Model Y as it has a larger battery and higher energy consumption, so it requires more charging time and power [76]. Hence, the shift from SUVs and trucks to smaller vehicles such as sedans or city cars, in general, can enhance the impact of EVs in the decarbonization of the transport sector, allowing for smart and economical charging [77].
Undeniably, consumer behavior plays a major role in EV adoption. Consumers need to build their social awareness and understand the severity of GHG emissions for global warming. In addition, air quality is greatly affected by pollutants, including particulate matter (PM), nitrogen oxides (NOX), and sulfur dioxide, which have immediate health effects [78]. The adoption of EVs can eliminate most of these pollutants and is further examined in this work.
Users need a vehicle to be affordable, easy to use, and convenient, without the need for constant charging due to limited battery capacity or searching for an available public charger [79]. Operating cost also plays a key role, as a potential EV owner will purchase an EV with long-term depreciation considering maintenance and charging expenses in mind compared to a conventional car [80]. If EV utilization is combined with a solar panel installation by the household, operation costs regarding daily charging become practically negligible. Meanwhile, in practice, even charging through an individual socket in the garage is less costly for the owner considering domestic tariffs, while slow charging limits battery degradation [66].
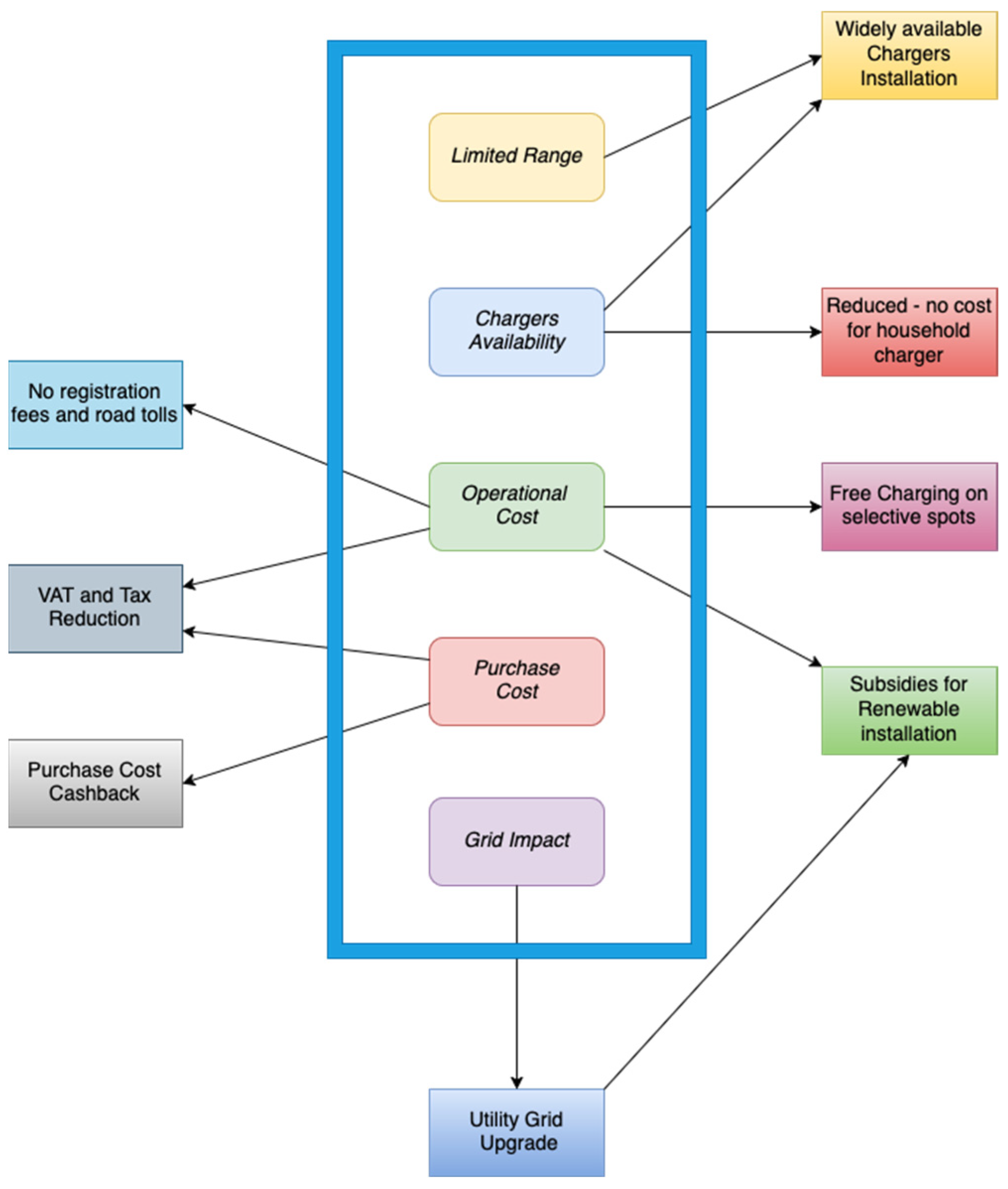
Therefore, policies by the authorities are required to provide motivation for users to purchase an EV. There are already certain strategies employed by the EU to promote EV adoption in terms of both tax benefits and incentives, including [81,82,83]:
- VAT and tax deduction.
- Exemption from registration fees and road tolls.
- Purchase cost reduction or cashback.
- Upgrade of the utility grid.
- Free charging at select spots.
- Widely available charging station infrastructure.
- Subsidies for renewable source installation.
- Reduced or no cost for charger installation in-house.
Incentives are also provided for the adoption of light mobility options such as lightweight electric scooters, bicycles, as well as the electrification of public transport, especially in urban areas, to enhance air quality [84]. The measures applied to encounter EV drawbacks are summarized in Figure 12.
Figure 12.
Measures and incentives to enhance EV adoption.
4. Results and Discussion
A study [85] in the United States showed that an EV produced 28% fewer emissions than the same vehicle with an ICE. To calculate efficiency in a unified way for this study, the km/kWh metric utilized for EV consumption was selected for simplicity. There are 33.7 kWh in a gallon of petrol, and 1 mile equals to 1.609 km, so the typical fuel consumption in miles per gallon from [85] was converted to kilometers per kWh equivalent value using the following equation [82,83]:
For example, a typical ICEV with a fuel consumption of 50 MPGe requires 1 kWh to cover a distance of 2.387 km, or 33.7 kWh for 80.45 km (50 miles), as per the metrics described previously. The comparison of fuel efficiency for ICEVs and EVs is summarized in Table 1 [85,86]. These specific models were selected as they have the same characteristics for each vehicle class.
Table 1.
Comparison of fuel economy in kilometers per kWh for petrol ICEVs and EVs with identical specifications.
It is evident from the table above that EV efficiency is superior compared to petrol as identical electric vehicle models can cover more distance. For example, in the SUV class, a Dodge Durango can cover 1.2 km per kWh in highway driving, whereas an equivalent electric SUV can cover 3.5 km/kWh, almost 3 times more. In addition, in urban areas, conventional cars burn excess fuel due to idling in traffic and operation outside of the optimum engine speed range (1500–2500 revolutions per minute), further reducing fuel economy [86].
EVs exploit regenerative braking. The energy produced from this motor is used to charge the battery, leading to improved distance range and efficiency [87]. Thus, EV braking becomes less intense, with limited brake pad wear, reducing emissions and particulate matter production and the impact of transportation’s waste on air quality as shown in Figure 13. However, as the total mass of electric vehicles is higher, mainly due to the increased battery weight, the emissions from road dust wear and tire wear are increased, which is a drawback to their eco-friendly agenda.
Figure 13.
Particulate matter emissions for component wear in EVs and ICEs [87].
Next, we compared the manufacturing, distribution, and operation processes. Raw material processing is higher for EVs as lithium and other rare metals such as cobalt are required for the cells. Manufacturing produces the majority of emissions for the two technologies and is 30% higher for EV as the battery pack manufacturing is complex [88]. Operation cost for electric vehicles is more than 3.5 times lower and can be further reduced to zero considering the use of charging via renewable energy. Decommissioning is identical for both, considering that battery recycling is a separate procedure.
EV manufacturing requires 460 kg of metals such as copper and aluminum, 850 kg of steel, and 500 L of water, while ICEVs require 150 kg of metals, 950 kg of steel, and 510 L of water [89]. The plug-in hybrid is in the middle, with higher material requirements than for ICEVs but lower than for electric vehicles, except steel, the demand for which is 10% higher. Regarding electricity, a conventional vehicle uses 1200 kWh, a PHEV utilizes 1700 kWh, while an EV requires 2100 kWh of energy. Thus, at the production stage, EVs are greatly demanding and generate more industrial waste [90]. The overall impact of EVs depends heavily on the balance within the lifecycle stage, and it requires additional operational time for the outcome to be environmentally positive.
Considering the use of this layout, the final cost per km for an EV is 12% lower than for a vehicle with an ICE, mainly due to taxes and incentives [91]. If these policies are removed, EV cost per km is 25% higher. In that case, EV adoption would not be viable. Details about the emission outputs of the different processes required for conventional and electric vehicles are presented in Table 2 below.
Table 2.
Carbon dioxide emission equivalent values for conventional and electric vehicles [88,89].
Incentives also affect manufacturers who invest in their factories in terms of green production for sustainable and less costly EVs. Additionally, research into newer battery technologies is promoted towards the goal of carbon neutrality [92,93]. Volkswagen has already implemented renewable sources to power their factories and reduce their carbon footprint, while planning to deliver 70 electric models by 2030. KIA Motors in Korea is expected to reach net-zero emissions by 2045. BYD built their first zero-carbon park in 2022, with other companies already driving the way towards net-zero emissions and sustainability, so it is a race towards the EV era.
Regarding the lifecycle scenarios, if the battery use in EVs, hybrids, and plug-in hybrids increases steadily, reaching a proportion of 14–25% in total, such as in Thailand with a total of 10 million vehicles, the CO2eq emissions will be decreasing by 1.7 to 3.6 megatons per year [94]. Towards this goal, incentives which are currently applied, such as decreased taxes, lower purchase cost, and charging prices with renewable utilization, are essential, leading to improved air quality [68].
To further validate the advantages of EVs, a comparison of carbon dioxide equivalent emissions through a 10-year utilization is introduced [95]. As stated before, battery production increases manufacturing emissions by over 3 tons of CO2eq, while the energy required for a typical use is 33% of the corresponding conventional vehicle fuel cycle, as shown in Figure 14.
Figure 14.
Lifetime emissions for battery-powered and conventional vehicles [95].
Accordingly, these values are expected to change by 2035 if hybrids and plug-ins are included. Two factors are introduced [95]:
- Well-to-Tank (WtT), representing the energy used to produce the fuel or electricity required.
- Tank-to-Wheel (TtW), which is the actual energy that powers the vehicle.
In Figure 15, a comparison of the 4 vehicle technologies is displayed in terms of production, fuel distribution and efficiency, as well as the impact on decarbonizing and mitigating the grid. Thus, battery recycling emissions are also included [96].
Figure 15.
Well-to-Tank and manufacturing emissions comparison for conventional vehicles, EVs, plug-ins and full hybrids [95,96].
Considering alternative fuels, hydrogen can be applied in fuel cell vehicles or directly in internal combustion engines [97]. Research has focused on the applications of green hydrogen production by renewable sources and the need for storage and distribution in high-pressure tanks, which is still expensive and inefficient. Fuel cells are costly due to the use of rare minerals as catalysts, while use in an ICE requires precise injection to avoid knocking. Furthermore, variations in the air–fuel mixture causing heavy nitrogen oxide emissions can be altered by utilizing a selective catalytic converter and particulate filter, so hydrogen may be considered as an alternative. The high flammability of hydrogen is an important factor and has to be studied further.
Biofuels such as biodiesel, bioethanol, or organic oils have great potential for conventional vehicles or hybrids bringing many advantages as they are eco-friendly and can be produced locally [97]. Certain disadvantages, as summarized in Table 3, such as the distribution network, pretreatment before use, and specialized storage, should be confronted for biofuels to be sustainable.
Table 3.
Biofuel advantages and disadvantages [97].
The potential impact of biofuels is presented in Figure 16. Using bioethanol in ICE vehicles, hybrids, and PHEVs can be quite beneficial for the environment as a full hybrid car with biomethane requires 17 km to produce a single kg of CO2eq, with an ICEV coming second, with almost 14 km/kgCO2eq [98]. A typical conventional vehicle burning petrol drives just 4 km per kg of carbon dioxide; hence, it is not environmentally sustainable.
Figure 16.
Distance (in km) associated with the emission of 1 kg CO2eq [98].
Regarding the use of LPG and CNG, which are being exploited as manufacturer or after-market modifications, their advantages over petrol or diesel are evident. LPG systems, which are easy to install, can slightly reduce emissions in modern Euro 6 cars as a transition step towards a green environment, as depicted in Figure 17 [99]. CNG appears to be the ideal gas as it is widely available, cheap, and provides extra benefits to the ICE, reducing the majority of GHG emissions.
Figure 17.
Comparison of emissions produced by different vehicles based on Euro standards [99].
With regard to policy concerns, LPG and hydrogen policies are not entirely satisfactory. The technical, economic, and social factors show great potential. The social advantages are the most significant and obvious criterion for CNG, and they also provide the largest contribution to its highest possible value [100]. Similarly, the contributions of technical and economic elements are nearly equal and exhibit favorable features in this manner. Finally, from a technological and sociological perspective, gasoline possesses advantageous properties. LPG, CNG, and biogas are offered more significance because of this trend. Equally significant is the fact that raising the share of policy criteria will make batteries and PHEVs more appealing, especially if driven in the EV mode, and they should be considered as an enabling technology to reach the goal of reversing climate change [101].
EVs appear to be more sustainable after 175,000 km, where the manufacturing and other costs have been offset, but the battery lifespan remains a major concern [102]. There are certain challenges, including range, charger compatibility, and consumer behavior, which must be addressed for massive EV adoption and enhanced sustainability [103]. However, the grid is not yet sufficient to handle the power required for charging, so the exploitation of renewables along with minimizing energy demand of each household are critical for this transition [104,105].
The development of new, low-cost sensors makes it easy to implement affordable air quality monitoring systems [106,107]. Hence, the utilization of these affordable and compact systems allows constant monitoring for environmental conditions over a large urban area [108,109]. The reliability of these sensors can be achieved after evaluation and application of correction factors, as described in different ways in the literature [110,111,112]. For example, Figure 18 shows the 24-h (24 April 2022) variation of particulate matter (PM2.5) in the city center of Athens, Greece, with the monitoring station installed next to a road with heavy traffic [113,114].
Figure 18.
Twenty-four-hour variation of particulate matter (PM2.5): (a) time series of PM2.5 from low-cost sensor measurements and reference measurements; (b) scatter plot and determination of the correlation degree (R2) between the low-cost sensor measurements and reference measurements.
From the data in Figure 18, the differentiation can be seen between the low-cost sensor measurements (corrected values) and the reference measurements. The reference data were obtained from iqair.com [115]. The low-cost sensor measurements follow the trendline of the reference measurements (Figure 18a), while the scatter plot shows a satisfactory correlation between the measurements (Figure 18b). The coefficient of determination confirms the above, as its value is close to 84%. Based on the foregoing, low-cost sensors can operate satisfactorily for measurements of environmental conditions, and such systems are easily implemented by people interested in the air quality of the area in which they live and work [116].
The reduction in ambient air pollution, particularly in urban areas with high population densities, leads to decreased incidences of asthma, chronic obstructive pulmonary disease, lung cancer, and other health conditions associated with poor air quality [117]. Furthermore, EVs contribute to a reduction in noise pollution due to their quieter operation, which has been shown to alleviate stress and promote mental well-being. Through the adoption of the EV technology, societies can advance toward cleaner transportation systems, ultimately improving population health and mitigating the detrimental effects of environmental pollution.
The findings of this paper are summarized in Table 4 below.
Table 4.
Summary of the findings of this paper comparing ICEVs and EVs and different fuel types.
5. Conclusions
This study underscores the crucial role of electric vehicles (EVs) in reducing transportation sector emissions and advancing global climate objectives, particularly the European Green Deal aim of net-zero emissions by 2050. The findings highlight that transportation contributes approximately 20% to the global greenhouse gas (GHG) emissions, with the European Union alone reporting over 301 megatons of carbon dioxide equivalent (CO2eq) emissions annually.
Despite advancements in the internal combustion engine (ICE) technology, including Euro 6 standards with 40% thermal efficiency, these vehicles remain a significant source of emissions. Urban traffic conditions further exacerbate this issue, with idling responsible for up to 60% of city-based vehicular emissions. Over their lifecycle, ICE vehicles emit an average of 12 kg CO2eq per 100 km, a figure comparable to EV emissions in regions heavily dependent on fossil fuel-based electricity grids.
EVs offer substantial advantages, boasting a threefold increase in powertrain efficiency over ICE vehicles and significant reductions in operational emissions, particularly in regions powered by renewable energy. In Norway, for instance, where the grid’s carbon intensity is just 31 gCO2eq/kWh, EVs emit as little as 0.62 kg CO2eq per 100 km. However, challenges remain, including the environmental footprint of battery production—contributing up to 10 tons of CO2eq per vehicle—and infrastructure limitations such as charging accessibility and range concerns.
Battery production faces such challenges as material scarcity, environmental impact, high energy use, supply chain instability, and limited lifespan. Solutions include developing alternative and abundant materials such as sodium-ion and solid-state batteries to reduce the cost and environmental footprint [118]. In addition, recycling will reduce the need for mining and the exploitation of clean energy in manufacturing, diversifying supply chains, enhancing battery longevity with better chemistries, and AI-driven management will help make battery production more sustainable and efficient.
Hybrid electric vehicles (HEVs) serve as an effective transitional technology, reducing emissions by up to 25% through optimized fuel usage and auxiliary electric motors. Similarly, alternative fuels such as bioethanol and biodiesel can lower emissions by as much as 40%, though scalability and production constraints limit widespread adoption.
Policy measures such as tax incentives, subsidies for renewable energy integration, and investments in charging infrastructure are essential for accelerating EV adoption. The study indicates that with renewable-powered grids, EV lifecycle emissions could drop by over 90%, potentially reducing transportation emissions by 1.7 to 3.6 megatons of CO2eq annually in high-adoption scenarios.
To fully realize EVs’ potential in decarbonizing transportation, efforts need to focus on mitigating battery production emissions, expanding infrastructure, and increasing renewable energy integration. A multifaceted strategy incorporating technological innovation, policy support, and consumer engagement is crucial to ensuring an equitable and sustainable transition to low-carbon mobility.
Future research should conduct real-world testing of ICEVs, HEVs, and plug-in hybrid electric vehicles (PHEVs) under diverse conditions to refine lifecycle emission assessments. Studies on battery degradation, alternative fuel integration, and the impact of consumer behaviors, such as charging habits and range anxiety, will further define strategies for a sustainable low-emission transportation system.
Author Contributions
Conceptualization, D.R. and I.C.; methodology, V.A.O.; software, D.E.B.; validation, V.A.O. and I.C.; formal analysis, I.C.; investigation, D.R.; resources, D.R.; data curation, V.A.O.; writing—original draft preparation, D.R.; writing—review and editing, D.R. and V.A.O.; visualization, D.R.; supervision, D.E.B.; project administration, I.C.; funding acquisition, I.C. All authors have read and agreed to the published version of the manuscript.
Funding
This research received no external funding.
Institutional Review Board Statement
Not applicable.
Informed Consent Statement
Not applicable.
Data Availability Statement
The data that support the findings of this study are available from the corresponding author upon reasonable request.
Use of Artificial Intelligence
AI or AI-assisted tools were not used in drafting any aspect of this manuscript.
Conflicts of Interest
The authors declare no conflicts of interest.
References
- European Commission, Joint Research Centre; IEA. GHG Emissions of All World Countries; Publications Office: Luxembourg, 2024. [Google Scholar]
- Hainsch, K.; Löffler, K.; Burandt, T.; Auer, H.; Crespo Del Granado, P.; Pisciella, P.; Zwickl-Bernhard, S. Energy Transition Scenarios: What Policies, Societal Attitudes, and Technology Developments Will Realize the EU Green Deal? Energy 2022, 239, 122067. [Google Scholar] [CrossRef]
- Haas, T.; Sander, H. Decarbonizing Transport in the European Union: Emission Performance Standards and the Perspectives for a European Green Deal. Sustainability 2020, 12, 8381. [Google Scholar] [CrossRef]
- Napolitano, P.; Alfè, M.; Guido, C.; Gargiulo, V.; Fraioli, V.; Beatrice, C. Particle Emissions from a HD SI Gas Engine Fueled with LPG and CNG. Fuel 2020, 269, 117439. [Google Scholar] [CrossRef]
- Yue, Z.; Liu, H. Advanced Research on Internal Combustion Engines and Engine Fuels. Energies 2023, 16, 5940. [Google Scholar] [CrossRef]
- Aosaf, M.R.; Wang, Y.; Du, K. Comparison of the Emission Factors of Air Pollutants from Gasoline, CNG, LPG and Diesel Fueled Vehicles at Idle Speed. Environ. Pollut. 2022, 305, 119296. [Google Scholar] [CrossRef]
- Petrauskienė, K.; Galinis, A.; Kliaugaitė, D.; Dvarionienė, J. Comparative Environmental Life Cycle and Cost Assessment of Electric, Hybrid, and Conventional Vehicles in Lithuania. Sustainability 2021, 13, 957. [Google Scholar] [CrossRef]
- Rimpas, D.; Kaminaris, S.D.; Aldarraji, I.; Piromalis, D.; Vokas, G.; Papageorgas, P.G.; Tsaramirsis, G. Energy Management and Storage Systems on Electric Vehicles: A Comprehensive Review. Mater. Today Proc. 2022, 61, 813–819. [Google Scholar] [CrossRef]
- Squalli, J. Greening the Roads: Assessing the Role of Electric and Hybrid Vehicles in Curbing CO2 Emissions. J. Clean. Prod. 2024, 434, 139908. [Google Scholar] [CrossRef]
- Ziółkowski, A.; Fuć, P.; Jagielski, A.; Bednarek, M.; Konieczka, S. Comparison of the Energy Consumption and Exhaust Emissions between Hybrid and Conventional Vehicles, as Well as Electric Vehicles Fitted with a Range Extender. Energies 2023, 16, 4669. [Google Scholar] [CrossRef]
- Verma, S.; Dwivedi, G.; Verma, P. Life Cycle Assessment of Electric Vehicles in Comparison to Combustion Engine Vehicles: A Review. Mater. Today Proc. 2022, 49, 217–222. [Google Scholar] [CrossRef]
- Luong, J.H.T.; Tran, C.; Ton-That, D. A Paradox over Electric Vehicles, Mining of Lithium for Car Batteries. Energies 2022, 15, 7997. [Google Scholar] [CrossRef]
- Guo, Z.; Li, T.; Shi, B.; Zhang, H. Economic Impacts and Carbon Emissions of Electric Vehicles Roll-out towards 2025 Goal of China: An Integrated Input-Output and Computable General Equilibrium Study. Sustain. Prod. Consum. 2022, 31, 165–174. [Google Scholar] [CrossRef]
- Yu, Y.; Xu, H.; Cheng, J.; Wan, F.; Ju, L.; Liu, Q.; Liu, J. Which Type of Electric Vehicle Is Worth Promoting Mostly in the Context of Carbon Peaking and Carbon Neutrality? A Case Study for a Metropolis in China. Sci. Total Environ. 2022, 837, 155626. [Google Scholar] [CrossRef]
- Leach, F.; Kalghatgi, G.; Stone, R.; Miles, P. The Scope for Improving the Efficiency and Environmental Impact of Internal Combustion Engines. Transp. Eng. 2020, 1, 100005. [Google Scholar] [CrossRef]
- Kumar, R.; Kanwal, A.; Asim, M.; Pervez, M.; Mujtaba, M.A.; Fouad, Y.; Kalam, M.A. Transforming the Transportation Sector: Mitigating Greenhouse Gas Emissions through Electric Vehicles (EVs) and Exploring Sustainable Pathways. AIP Adv. 2024, 14, 035320. [Google Scholar] [CrossRef]
- Minh, T.N.; Minh, H.P.; Duy, V.N. A review of internal combustion engines powered by renewable energy based on ethanol fuel and HCCI technology. AIMS Energy 2022, 10, 1004. [Google Scholar] [CrossRef]
- Reitz, R.D.; Ogawa, H.; Payri, R.; Fansler, T.; Kokjohn, S.; Moriyoshi, Y.; Agarwal, A.; Arcoumanis, D.; Assanis, D.; Bae, C.; et al. IJER Editorial: The Future of the Internal Combustion Engine. Int. J. Engine Res. 2020, 21, 3–10. [Google Scholar] [CrossRef]
- McCaffery, C.; Zhu, H.; Tang, T.; Li, C.; Karavalakis, G.; Cao, S.; Oshinuga, A.; Burnette, A.; Johnson, K.C.; Durbin, T.D. Real-World NOx Emissions from Heavy-Duty Diesel, Natural Gas, and Diesel Hybrid Electric Vehicles of Different Vocations on California Roadways. Sci. Total Environ. 2021, 784, 147224. [Google Scholar] [CrossRef]
- Pham, Q.; Park, S.; Agarwal, A.K.; Park, S. Review of Dual-Fuel Combustion in the Compression-Ignition Engine: Spray, Combustion, and Emission. Energy 2022, 250, 123778. [Google Scholar] [CrossRef]
- Cunanan, C.; Tran, M.-K.; Lee, Y.; Kwok, S.; Leung, V.; Fowler, M. A Review of Heavy-Duty Vehicle Powertrain Technologies: Diesel Engine Vehicles, Battery Electric Vehicles, and Hydrogen Fuel Cell Electric Vehicles. Clean Technol. 2021, 3, 474–489. [Google Scholar] [CrossRef]
- Biró, N.; Kiss, P. Emission Quantification for Sustainable Heavy-Duty Transportation. Sustainability 2023, 15, 7483. [Google Scholar] [CrossRef]
- Towoju, O.A.; Ishola, F.A. A Case for the Internal Combustion Engine Powered Vehicle. Energy Rep. 2020, 6, 315–321. [Google Scholar] [CrossRef]
- Carbon Intensity of Electricity Generation. Available online: https://ourworldindata.org/grapher/carbon-intensity-electricity (accessed on 5 January 2025).
- Alishaq, A.; Mehlig, D. Towards Sustainable Mobility: Assessing the Benefits and Implications of Internal Combustion Engine Vehicle Bans and Battery Electric Vehicle Uptake in Qatar. Atmosphere 2024, 15, 677. [Google Scholar] [CrossRef]
- Ravi, S.S.; Brace, C.; Larkin, C.; Aziz, M.; Leach, F.; Turner, J.W. On the Pursuit of Emissions-Free Clean Mobility—Electric Vehicles versus e-Fuels. Sci. Total Environ. 2023, 875, 162688. [Google Scholar] [CrossRef]
- Ternel, C.; Bouter, A.; Melgar, J. Life Cycle Assessment of Mid-Range Passenger Cars Powered by Liquid and Gaseous Biofuels: Comparison with Greenhouse Gas Emissions of Electric Vehicles and Forecast to 2030. Transp. Res. Part D Transp. Environ. 2021, 97, 102897. [Google Scholar] [CrossRef]
- Vinoth Kanna, I.; Arulprakasajothi, M.; Eliyas, S. A Detailed Study of IC Engines and a Novel Discussion with Comprehensive View of Alternative Fuels Used in Petrol and Diesel Engines. Int. J. Ambient Energy 2021, 42, 1794–1802. [Google Scholar] [CrossRef]
- Kubik, A.; Turoń, K.; Folęga, P.; Chen, F. CO2 Emissions—Evidence from Internal Combustion and Electric Engine Vehicles from Car-Sharing Systems. Energies 2023, 16, 2185. [Google Scholar] [CrossRef]
- Rimpas, D.; Papadakis, A. Driving Events Identification and Operational Parameters Correlation Based on the Analysis of OBD-II Timeseries. In Proceedings of the 8th International Conference on Vehicle Technology and Intelligent Transport Systems (VEHITS 2023), Prague, Czech Republic, 26–28 April 2023; pp. 257–264. [Google Scholar]
- Kosai, S.; Zakaria, S.; Che, H.S.; Hasanuzzaman, M.; Rahim, N.A.; Tan, C.; Ahmad, R.D.R.; Abbas, A.R.; Nakano, K.; Yamasue, E.; et al. Estimation of Greenhouse Gas Emissions of Petrol, Biodiesel and Battery Electric Vehicles in Malaysia Based on Life Cycle Approach. Sustainability 2022, 14, 5783. [Google Scholar] [CrossRef]
- Furch, J.; Krobot, Z.; Konecny, V.; Stodola, J. Advantages and Disadvantages of Common Used Fuels for Passenger Cars. In Proceedings of the 2022 International Conference on Electrical, Computer, Communications and Mechatronics Engineering (ICECCME), Maldives, Maldives, 16–18 November 2022; pp. 1–6. [Google Scholar]
- Estevez, R.; Aguado-Deblas, L.; López-Tenllado, F.J.; Bautista, F.M.; Romero, A.A.; Luna, D. Internal Combustion Engines and Carbon-Neutral Fuels: A Perspective on Emission Neutrality in the European Union. Energies 2024, 17, 1172. [Google Scholar] [CrossRef]
- Kuznetsov, G.; Dorokhov, V.; Vershinina, K.; Kerimbekova, S.; Romanov, D.; Kartashova, K. Composite Liquid Biofuels for Power Plants and Engines: Review. Energies 2023, 16, 5939. [Google Scholar] [CrossRef]
- Doğu, Y.; Yontar, A.A.; Kantaroğlu, E. Experimental Investigation of Effects of Single and Mixed Alternative Fuels (Gasoline, CNG, LPG, Acetone, Naphthalene, and Boron Derivatives) on a Commercial i-DSI Engine. Energy Sources Part A Recovery Util. Environ. Eff. 2024, 46, 12680–12699. [Google Scholar] [CrossRef]
- Lähde, T.; Giechaskiel, B. Particle Number Emissions of Gasoline, Compressed Natural Gas (CNG) and Liquefied Petroleum Gas (LPG) Fueled Vehicles at Different Ambient Temperatures. Atmosphere 2021, 12, 893. [Google Scholar] [CrossRef]
- Kuk Kim, J.; Lee, W.-J.; Ahn, E.; Choi, J.-H. Experimental and Numerical Studies on Performance Investigation of a Diesel Engine Converted to Run on LPG. Energy Convers. Manag. 2024, 321, 119091. [Google Scholar] [CrossRef]
- Usman, M.; Farooq, M.; Naqvi, M.; Saleem, M.W.; Hussain, J.; Naqvi, S.R.; Jahangir, S.; Jazim Usama, H.M.; Idrees, S.; Anukam, A. Use of Gasoline, LPG and LPG-HHO Blend in SI Engine: A Comparative Performance for Emission Control and Sustainable Environment. Processes 2020, 8, 74. [Google Scholar] [CrossRef]
- Setiyo, M.; Munahar, S. AFR and Fuel Cut-off Modeling of LPG-Fueled Engine Based on Engine, Transmission, and Brake System Using Fuzzy Logic Controller (FLC). J. Mechatron. Electr. Power Veh. Technol. 2017, 8, 50–59. [Google Scholar] [CrossRef]
- Khan, A.A.; Kaiser, M.S.; Nur, M.A. Comparative Analysis of Exhaust Emission of Retrofitted SI Engine Runs by Different Fuels. IOP Conf. Ser. Mater. Sci. Eng. 2024, 1305, 012035. [Google Scholar] [CrossRef]
- Kontses, A.; Triantafyllopoulos, G.; Ntziachristos, L.; Samaras, Z. Particle Number (PN) Emissions from Gasoline, Diesel, LPG, CNG and Hybrid-Electric Light-Duty Vehicles under Real-World Driving Conditions. Atmos. Environ. 2020, 222, 117126. [Google Scholar] [CrossRef]
- Liang, Y. A Review of the Effect of Compressed Natural Gas (CNG) on Combustion and Emission Performance of Internal Combustion Engines. Trends Renew. Energy 2022, 8, 119–129. [Google Scholar] [CrossRef]
- Lv, Z.; Wu, L.; Ma, C.; Sun, L.; Peng, J.; Yang, L.; Wei, N.; Zhang, Q.; Mao, H. Comparison of CO2, NOx, and VOCs Emissions between CNG and E10 Fueled Light-Duty Vehicles. Sci. Total Environ. 2023, 858, 159966. [Google Scholar] [CrossRef]
- Manojlović, A.V.; Medar, O.M.; Anđelković, A.S.; Tomić, M.A. Environmental Impact Assessment of the Electric Vehicles: A Case Study. Energy Sources Part A Recovery Util. Environ. Eff. 2023, 45, 1007–1016. [Google Scholar] [CrossRef]
- Gerutu, G.B.; Greyson, K.A.; Chombo, P.V. Compressed Natural Gas as an Alternative Vehicular Fuel in Tanzania: Implementation, Barriers, and Prospects. Methane 2023, 2, 66–85. [Google Scholar] [CrossRef]
- Algayyim, S.J.M.; Saleh, K.; Wandel, A.P.; Fattah, I.M.R.; Yusaf, T.; Alrazen, H.A. Influence of Natural Gas and Hydrogen Properties on Internal Combustion Engine Performance, Combustion, and Emissions: A Review. Fuel 2024, 362, 130844. [Google Scholar] [CrossRef]
- Jayaprabakar, J.; Arunkumar, T.; Rangasamy, G.; Parthipan, J.; Anish, M.; Varshini, G.; Kiran Kumar, B. Prospectus of Hydrogen Enrichment in Internal Combustion Engines: Methodological Insights on Its Production, Injection, Properties, Performance and Emissions. Fuel 2024, 363, 131034. [Google Scholar] [CrossRef]
- Boretti, A. Hydrogen Internal Combustion Engines to 2030. Int. J. Hydrogen Energy 2020, 45, 23692–23703. [Google Scholar] [CrossRef]
- Accardo, A.; Costantino, T.; Malagrinò, G.; Pensato, M.; Spessa, E. Greenhouse Gas Emissions of a Hydrogen Engine for Automotive Application through Life-Cycle Assessment. Energies 2024, 17, 2571. [Google Scholar] [CrossRef]
- Bai, S.; Liu, C. Overview of Energy Harvesting and Emission Reduction Technologies in Hybrid Electric Vehicles. Renew. Sustain. Energy Rev. 2021, 147, 111188. [Google Scholar] [CrossRef]
- Wahid, M.R.; Budiman, B.A.; Joelianto, E.; Aziz, M. A Review on Drive Train Technologies for Passenger Electric Vehicles. Energies 2021, 14, 6742. [Google Scholar] [CrossRef]
- Grün, T.; Doppelbauer, M. Comparative Concept Study of Passive Hybrid Energy Storage Systems in 48 V Mild Hybrid Vehicles Varying Lithium-Ion Battery and Supercapacitor Technologies. World Electr. Veh. J. 2019, 10, 71. [Google Scholar] [CrossRef]
- Chen, C.; Wang, X.; Xie, Z.; Lei, Z.; Shangguan, C. Research on Plug-in Hybrid Electric Vehicle (PHEV) Energy Management Strategy with Dynamic Planning Considering Engine Start/Stop. World Electr. Veh. J. 2024, 15, 350. [Google Scholar] [CrossRef]
- Gan, Y.; Wang, M.; Lu, Z.; Kelly, J. Taking into Account Greenhouse Gas Emissions of Electric Vehicles for Transportation De-Carbonization. Energy Policy 2021, 155, 112353. [Google Scholar] [CrossRef]
- Sazali, N.; Wan Salleh, W.N.; Jamaludin, A.S.; Mhd Razali, M.N. New Perspectives on Fuel Cell Technology: A Brief Review. Membranes 2020, 10, 99. [Google Scholar] [CrossRef] [PubMed]
- Martins, J.; Brito, F.P. Alternative Fuels for Internal Combustion Engines. Energies 2020, 13, 4086. [Google Scholar] [CrossRef]
- Xin, L.; Ahmad, M.; Khattak, S.I. Impact of Innovation in Hybrid Electric Vehicles-Related Technologies on Carbon Dioxide Emissions in the 15 Most Innovative Countries. Technol. Forecast. Soc. Chang. 2023, 196, 122859. [Google Scholar] [CrossRef]
- Zhang, W.; Li, Y.; Li, H.; Liu, S.; Zhang, J.; Kong, Y. Systematic Review of Life Cycle Assessments on Carbon Emissions in the Transportation System. Environ. Impact Assess. Rev. 2024, 109, 107618. [Google Scholar] [CrossRef]
- Skipper, T.N.; Lawal, A.S.; Hu, Y.; Russell, A.G. Air Quality Impacts of Electric Vehicle Adoption in California. Atmos. Environ. 2023, 294, 119492. [Google Scholar] [CrossRef]
- Liu, Z.; Song, J.; Kubal, J.; Susarla, N.; Knehr, K.W.; Islam, E.; Nelson, P.; Ahmed, S. Comparing Total Cost of Ownership of Battery Electric Vehicles and Internal Combustion Engine Vehicles. Energy Policy 2021, 158, 112564. [Google Scholar] [CrossRef]
- Märtz, A.; Plötz, P.; Jochem, P. Global Perspective on CO2 Emissions of Electric Vehicles. Environ. Res. Lett. 2021, 16, 054043. [Google Scholar] [CrossRef]
- Tang, C.; Tukker, A.; Sprecher, B.; Mogollón, J.M. Assessing the European Electric-Mobility Transition: Emissions from Electric Vehicle Manufacturing and Use in Relation to the EU Greenhouse Gas Emission Targets. Environ. Sci. Technol. 2023, 57, 44–52. [Google Scholar] [CrossRef]
- Sacchi, R.; Bauer, C.; Cox, B.; Mutel, C. When, Where and How Can the Electrification of Passenger Cars Reduce Greenhouse Gas Emissions? Renew. Sustain. Energy Rev. 2022, 162, 112475. [Google Scholar] [CrossRef]
- Burchart, D.; Przytuła, I. Carbon Footprint of Electric Vehicles—Review of Methodologies and Determinants. Energies 2024, 17, 5667. [Google Scholar] [CrossRef]
- Gryparis, E.; Papadopoulos, P.; Leligou, H.C.; Psomopoulos, C.S. Electricity Demand and Carbon Emission in Power Generation under High Penetration of Electric Vehicles. A European Union Perspective. Energy Rep. 2020, 6, 475–486. [Google Scholar] [CrossRef]
- Xu, L.; Yilmaz, H.Ü.; Wang, Z.; Poganietz, W.-R.; Jochem, P. Greenhouse Gas Emissions of Electric Vehicles in Europe Considering Different Charging Strategies. Transp. Res. Part D Transp. Environ. 2020, 87, 102534. [Google Scholar] [CrossRef]
- Zhao, X.; Hu, H.; Yuan, H.; Chu, X. How Does Adoption of Electric Vehicles Reduce Carbon Emissions? Evidence from China. Heliyon 2023, 9, e20296. [Google Scholar] [CrossRef]
- Sharma, A.; Shiwang, J.; Lee, A.; Peng, W. Equity Implications of Electric Vehicles: A Systematic Review on the Spatial Distribution of Emissions, Air Pollution and Health Impacts. Environ. Res. Lett. 2023, 18, 053001. [Google Scholar] [CrossRef]
- LaMonaca, S.; Ryan, L. The State of Play in Electric Vehicle Charging Services—A Review of Infrastructure Provision, Players, and Policies. Renew. Sustain. Energy Rev. 2022, 154, 111733. [Google Scholar] [CrossRef]
- Sathiyan, S.P.; Pratap, C.B.; Stonier, A.A.; Peter, G.; Sherine, A.; Praghash, K.; Ganji, V. Comprehensive Assessment of Electric Vehicle Development, Deployment, and Policy Initiatives to Reduce GHG Emissions: Opportunities and Challenges. IEEE Access 2022, 10, 53614–53639. [Google Scholar] [CrossRef]
- Sheppard, C.J.R.; Jenn, A.T.; Greenblatt, J.B.; Bauer, G.S.; Gerke, B.F. Private versus Shared, Automated Electric Vehicles for U.S. Personal Mobility: Energy Use, Greenhouse Gas Emissions, Grid Integration, and Cost Impacts. Environ. Sci. Technol. 2021, 55, 3229–3239. [Google Scholar] [CrossRef]
- Rimpas, D.; Kaminaris, S.D.; Piromalis, D.D.; Vokas, G. Real-Time Management for an EV Hybrid Storage System Based on Fuzzy Control. Mathematics 2023, 11, 4429. [Google Scholar] [CrossRef]
- Li, P.; Xia, X.; Guo, J. A Review of the Life Cycle Carbon Footprint of Electric Vehicle Batteries. Sep. Purif. Technol. 2022, 296, 121389. [Google Scholar] [CrossRef]
- Anthony Jnr, B. Integrating Electric Vehicles to Achieve Sustainable Energy as a Service Business Model in Smart Cities. Front. Sustain. Cities 2021, 3, 685716. [Google Scholar] [CrossRef]
- Ambrose, H.; Kendall, A.; Lozano, M.; Wachche, S.; Fulton, L. Trends in Life Cycle Greenhouse Gas Emissions of Future Light Duty Electric Vehicles. Transp. Res. Part D Transp. Environ. 2020, 81, 102287. [Google Scholar] [CrossRef]
- Dulău, L.-I. CO2 Emissions of Battery Electric Vehicles and Hydrogen Fuel Cell Vehicles. Clean Technol. 2023, 5, 696–712. [Google Scholar] [CrossRef]
- Zhong, Z.; Hu, W.; Zhao, X. Rethinking Electric Vehicle Smart Charging and Greenhouse Gas Emissions: Renewable Energy Growth, Fuel Switching, and Efficiency Improvement. Appl. Energy 2024, 361, 122904. [Google Scholar] [CrossRef]
- Hoang, T.T.; Pham, H.T.; Vu, H.M.T. From Intention to Actual Behavior to Adopt Battery Electric Vehicles: A Systematic Literature Review. Open Transp. J. 2022, 16, e187444782208100. [Google Scholar] [CrossRef]
- Alanazi, F. Electric Vehicles: Benefits, Challenges, and Potential Solutions for Widespread Adaptation. Appl. Sci. 2023, 13, 6016. [Google Scholar] [CrossRef]
- Purwanto, E.; Irawan, A.P. The Willingness to Purchase Electric Vehicles: A Comprehensive Review. IOP Conf. Ser. Earth Environ. Sci. 2024, 1324, 012091. [Google Scholar] [CrossRef]
- Electric Cars: Tax Benefits and Incentives (2024); ACEA—European Automobile Manufacturers’ Association: Brussels, Belgium, 2024.
- Correia Sinézio Martins, E.; Lépine, J.; Corbett, J. Assessing the Effectiveness of Financial Incentives on Electric Vehicle Adoption in Europe: Multi-Period Difference-in-Difference Approach. Transp. Res. Part A Policy Pract. 2024, 189, 104217. [Google Scholar] [CrossRef]
- Tang, B.; Xu, Y.; Wang, M. Life Cycle Assessment of Battery Electric and Internal Combustion Engine Vehicles Considering the Impact of Electricity Generation Mix: A Case Study in China. Atmosphere 2022, 13, 252. [Google Scholar] [CrossRef]
- Huo, Z.; Zha, X.; Lu, M.; Ma, T.; Lu, Z. Prediction of Carbon Emission of the Transportation Sector in Jiangsu Province-Regression Prediction Model Based on GA-SVM. Sustainability 2023, 15, 3631. [Google Scholar] [CrossRef]
- Challa, R.; Kamath, D.; Anctil, A. Well-to-Wheel Greenhouse Gas Emissions of Electric versus Combustion Vehicles from 2018 to 2030 in the US. J. Environ. Manag. 2022, 308, 114592. [Google Scholar] [CrossRef]
- Zheng, G.; Peng, Z. Life Cycle Assessment (LCA) of BEV’s Environmental Benefits for Meeting the Challenge of ICExit (Internal Combustion Engine Exit). Energy Rep. 2021, 7, 1203–1216. [Google Scholar] [CrossRef]
- Woo, S.-H.; Jang, H.; Lee, S.-B.; Lee, S. Comparison of Total PM Emissions Emitted from Electric and Internal Combustion Engine Vehicles: An Experimental Analysis. Sci. Total Environ. 2022, 842, 156961. [Google Scholar] [CrossRef] [PubMed]
- Farzaneh, F.; Jung, S. Lifecycle Carbon Footprint Comparison between Internal Combustion Engine versus Electric Transit Vehicle: A Case Study in the U.S. J. Clean. Prod. 2023, 390, 136111. [Google Scholar] [CrossRef]
- Shafique, M.; Azam, A.; Rafiq, M.; Luo, X. Life Cycle Assessment of Electric Vehicles and Internal Combustion Engine Vehicles: A Case Study of Hong Kong. Res. Transp. Econ. 2022, 91, 101112. [Google Scholar] [CrossRef]
- Yang, L.; Yu, B.; Yang, B.; Chen, H.; Malima, G.; Wei, Y.-M. Life Cycle Environmental Assessment of Electric and Internal Combustion Engine Vehicles in China. J. Clean. Prod. 2021, 285, 124899. [Google Scholar] [CrossRef]
- Ayetor, G.K.; Dzebre, D.K.E.; Mensah, L.D.; Boahen, S.; Amoabeng, K.O.; Tay, G.F.K. Comparing the Cost per Mile of Electric Vehicles and Internal Combustion Engine Vehicles in Ghana. Transp. Res. Rec. J. Transp. Res. Board 2023, 2677, 682–693. [Google Scholar] [CrossRef]
- Gao, Z.; Xie, H.; Yang, X.; Zhang, L.; Yu, H.; Wang, W.; Liu, Y.; Xu, Y.; Ma, B.; Liu, X.; et al. Electric Vehicle Lifecycle Carbon Emission Reduction: A Review. Carbon Neutralization 2023, 2, 528–550. [Google Scholar] [CrossRef]
- Patil, G.; Pode, G.; Diouf, B.; Pode, R. Sustainable Decarbonization of Road Transport: Policies, Current Status, and Challenges of Electric Vehicles. Sustainability 2024, 16, 8058. [Google Scholar] [CrossRef]
- Achariyaviriya, W.; Suttakul, P.; Phuphisith, S.; Mona, Y.; Wanison, R.; Phermkorn, P. Potential Reductions of CO2 Emissions from the Transition to Electric Vehicles: Thailand’s Scenarios towards 2030. Energy Rep. 2023, 9, 124–130. [Google Scholar] [CrossRef]
- Zaino, R.; Ahmed, V.; Alhammadi, A.M.; Alghoush, M. Electric Vehicle Adoption: A Comprehensive Systematic Review of Technological, Environmental, Organizational and Policy Impacts. World Electr. Veh. J. 2024, 15, 375. [Google Scholar] [CrossRef]
- Buberger, J.; Kersten, A.; Kuder, M.; Eckerle, R.; Weyh, T.; Thiringer, T. Total CO2-Equivalent Life-Cycle Emissions from Commercially Available Passenger Cars. Renew. Sustain. Energy Rev. 2022, 159, 112158. [Google Scholar] [CrossRef]
- Reddy, V.J.; Hariram, N.P.; Maity, R.; Ghazali, M.F.; Kumarasamy, S. Sustainable Vehicles for Decarbonizing the Transport Sector: A Comparison of Biofuel, Electric, Fuel Cell and Solar-Powered Vehicles. World Electr. Veh. J. 2024, 15, 93. [Google Scholar] [CrossRef]
- Gauto, M.A.; Carazzolle, M.F.; Rodrigues, M.E.P.; De Abreu, R.S.; Pereira, T.C.; Pereira, G.A.G. Hybrid Vigor: Why Hybrids with Sustainable Biofuels Are Better than Pure Electric Vehicles. Energy Sustain. Dev. 2023, 76, 101261. [Google Scholar] [CrossRef]
- Zimakowska-Laskowska, M.; Laskowski, P.; Wojs, M.K.; Orliński, P. Prediction of Pollutant Emissions in Various Cases in Road Transport. Appl. Sci. 2022, 12, 11975. [Google Scholar] [CrossRef]
- Esmaeilion, F.; Soltani, M.; Taklifi, A.; Aliabadi, A. Comprehensive Decision-Making Considerations in the Transition to Electrification Transportation System in a Developing Country. Sci. Rep. 2024, 14, 21015. [Google Scholar] [CrossRef]
- Andersson, Ö.; Börjesson, P. The Greenhouse Gas Emissions of an Electrified Vehicle Combined with Renewable Fuels: Life Cycle Assessment and Policy Implications. Appl. Energy 2021, 289, 116621. [Google Scholar] [CrossRef]
- Yang, Z.; Wang, B.; Jiao, K. Life Cycle Assessment of Fuel Cell, Electric and Internal Combustion Engine Vehicles under Different Fuel Scenarios and Driving Mileages in China. Energy 2020, 198, 117365. [Google Scholar] [CrossRef]
- Ghosh, A. Possibilities and Challenges for the Inclusion of the Electric Vehicle (EV) to Reduce the Carbon Footprint in the Transport Sector: A Review. Energies 2020, 13, 2602. [Google Scholar] [CrossRef]
- Irfan, M.; Deilami, S.; Huang, S.; Veettil, B.P. Rooftop Solar and Electric Vehicle Integration for Smart, Sustainable Homes: A Comprehensive Review. Energies 2023, 16, 7248. [Google Scholar] [CrossRef]
- Xia, X.; Li, P. A Review of the Life Cycle Assessment of Electric Vehicles: Considering the Influence of Batteries. Sci. Total Environ. 2022, 814, 152870. [Google Scholar] [CrossRef]
- Dhingra, S.; Madda, R.B.; Gandomi, A.H.; Patan, R.; Daneshmand, M. Internet of Things Mobile–Air Pollution Monitoring System (IoT-Mobair). IEEE Internet Things J. 2019, 6, 5577–5584. [Google Scholar] [CrossRef]
- Kang, Y.; Aye, L.; Ngo, T.D.; Zhou, J. Performance Evaluation of Low-Cost Air Quality Sensors: A Review. Sci. Total Environ. 2022, 818, 151769. [Google Scholar] [CrossRef] [PubMed]
- Varade, H.P.; Bhangale, S.C.; Thorat, S.R.; Khatkale, P.B.; Sharma, S.K.; William, P. Framework of Air Pollution Assessment in Smart Cities Using IoT with Machine Learning Approach. In Proceedings of the 2023 2nd International Conference on Applied Artificial Intelligence and Computing (ICAAIC), Salem, India, 4–6 May 2023; pp. 1436–1441. [Google Scholar]
- Lim, C.C.; Kim, H.; Vilcassim, M.J.R.; Thurston, G.D.; Gordon, T.; Chen, L.-C.; Lee, K.; Heimbinder, M.; Kim, S.-Y. Mapping Urban Air Quality Using Mobile Sampling with Low-Cost Sensors and Machine Learning in Seoul, South Korea. Environ. Int. 2019, 131, 105022. [Google Scholar] [CrossRef] [PubMed]
- Christakis, I.; Tsakiridis, O.; Kandris, D.; Stavrakas, I. A Kalman Filter Scheme for the Optimization of Low-Cost Gas Sensor Measurements. Electronics 2024, 13, 25. [Google Scholar] [CrossRef]
- de Souza, P.; Kahn, R.; Stockman, T.; Obermann, W.; Crawford, B.; Wang, A.; Crooks, J.; Li, J.; Kinney, P. Calibrating Networks of Low-Cost Air Quality Sensors. Atmos. Meas. Tech. 2022, 15, 6309–6328. [Google Scholar] [CrossRef]
- Ali, S.; Alam, F.; Potgieter, J.; Arif, K.M. Leveraging Temporal Information to Improve Machine Learning-Based Calibration Techniques for Low-Cost Air Quality Sensors. Sensors 2024, 24, 2930. [Google Scholar] [CrossRef]
- Nguyen, A.D.; Phung, T.H.; Nguyen, T.D.; Pham, H.H.; Nguyen, K.; Nguyen, P.L. GAMMA: A Universal Model for Calibrating Sensory Data of Multiple Low-Cost Air Monitoring Devices. Eng. Appl. Artif. Intell. 2024, 128, 107591. [Google Scholar] [CrossRef]
- Christakis, I.; Sarri, E.; Tsakiridis, O.; Stavrakas, I. Identification of the Safe Variation Limits for the Optimization of the Measurements in Low-Cost Electrochemical Air Quality Sensors. Electrochem 2024, 5, 1–28. [Google Scholar] [CrossRef]
- Ko, K.; Cho, S.; Rao, R.R. Evaluation of Calibration Performance of a Low-Cost Particulate Matter Sensor Using Collocated and Distant NO2. Atmos. Meas. Tech. 2024, 17, 3303–3322. [Google Scholar] [CrossRef]
- Christakis, I.; Sarri, E.; Tsakiridis, O.; Stavrakas, I. Investigation of LASSO Regression Method as a Correction Measurements’ Factor for Low-Cost Air Quality Sensors. Signals 2024, 5, 60–86. [Google Scholar] [CrossRef]
- Hossain, M.S.; Kumar, L.; Islam, M.M.; Selvaraj, J. A Comprehensive Review on the Integration of Electric Vehicles for Sustainable Development. J. Adv. Transp. 2022, 2022, 3868388. [Google Scholar] [CrossRef]
- Doose, S.; Mayer, J.K.; Michalowski, P.; Kwade, A. Challenges in Ecofriendly Battery Recycling and Closed Material Cycles: A Perspective on Future Lithium Battery Generations. Metals 2021, 11, 291. [Google Scholar] [CrossRef]
Disclaimer/Publisher’s Note: The statements, opinions and data contained in all publications are solely those of the individual author(s) and contributor(s) and not of MDPI and/or the editor(s). MDPI and/or the editor(s) disclaim responsibility for any injury to people or property resulting from any ideas, methods, instructions or products referred to in the content. |
© 2025 by the authors. Licensee MDPI, Basel, Switzerland. This article is an open access article distributed under the terms and conditions of the Creative Commons Attribution (CC BY) license (https://creativecommons.org/licenses/by/4.0/).

















