Planogen: A Procedural Generation Framework for Dynamic VR Research Environments
Abstract
1. Introduction and Related Works
Scientific Gaps and Our Contribution
2. Materials and Methods
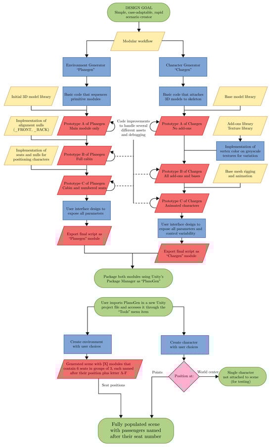
2.1. Technical Framework
2.2. Plane Generator Module
2.3. Character Generator Module
- Seat detection: Find all scene objects whose names begin with SEAT.
- Spawn selection: Randomly choose spawn points, weighted by the user-specified density.
- Character assembly:
- Select a base mesh (male or female) at random.
- Assign a skin material.
- Attach a top prefab.
- Attach a bottom prefab.
- Attach a shoe prefab.
3. Results
3.1. Representative Generated Cabins
3.2. Example Customization Outcomes
3.3. Performance and Stability
3.4. Pilot User Study
- How satisfied are you with the VR flight experience?
- How immersed do you feel?
4. Discussion
4.1. Practical Applications
4.1.1. Clinical Use: Exposure Therapy for FoF
4.1.2. Behavioral Research and HCI Studies
4.1.3. Training and Educational Use
4.2. Limitations and Planned Enhancements
4.3. Outlook
5. Conclusions
Author Contributions
Funding
Institutional Review Board Statement
Informed Consent Statement
Data Availability Statement
Conflicts of Interest
Abbreviations
| FoF | Fear of Flying |
| HCI | Human–Computer Interaction |
| VR | Virtual Reality |
| PCG | Procedural Content Generation |
| LLM | Large Language Model |
Appendix A. Conceptualization and Execution Flowchart

References
- Ashtari, N.; Bunt, A.; McGrenere, J.; Nebeling, M.; Chilana, P.K. Creating Augmented and Virtual Reality Applications: Current Practices, Challenges, and Opportunities. In Proceedings of the 2020 CHI Conference on Human Factors in Computing Systems, Honolulu, HI, USA, 25–30 April 2020; ACM: New York, NY, USA, 2020; pp. 1–13. [Google Scholar] [CrossRef]
- Krauß, V.; Boden, A.; Oppermann, L.; Reiners, R. Current Practices, Challenges, and Design Implications for Collaborative AR/VR Application Development. In Proceedings of the 2021 CHI Conference on Human Factors in Computing Systems, Virtual, 8–13 May 2021; ACM: New York, NY, USA, 2021; pp. 1–15. [Google Scholar] [CrossRef]
- Yigitbas, E.; Klauke, J.; Gottschalk, S.; Engels, G. VREUD—An End-User Development Tool to Simplify the Creation of Interactive VR Scenes. In Proceedings of the 2021 IEEE Symposium on Visual Languages and Human-Centric Computing (VL/HCC), St. Louis, MO, USA, 10–13 October 2021; IEEE: Piscataway, NJ, USA, 2021; pp. 1–10. [Google Scholar] [CrossRef]
- Evain, A.; Fertier, A.; Panzoli, D.; Kropczynski, J.; Halse, S.; Benaben, F. Authoring Training Scenarios “from within” in an Immersive Environment with the CESTATE Framework. Interact. Learn. Environ. 2024, 33, 2070–2084. [Google Scholar] [CrossRef]
- Horst, R.; Naraghi-Taghi-Off, R.; Rau, L.; Doerner, R. Authoring with Virtual Reality Nuggets—Lessons Learned. Front. Virtual Real. 2022, 3, 840729. [Google Scholar] [CrossRef]
- Eroglu, S.; Voigt, A.; Weyers, B.; Kuhlen, T.W. VRScenarioBuilder: Free-Hand Immersive Authoring Tool for Scenario-Based Testing of Automated Vehicles. In Proceedings of the 2024 IEEE Conference on Virtual Reality and 3D User Interfaces Abstracts and Workshops (VRW), Orlando, FL, USA, 16–21 March 2024; IEEE: Piscataway, NJ, USA, 2024; pp. 196–202. [Google Scholar] [CrossRef]
- Kouzelis, L.R.; Spantidi, O. Synthesizing Play-Ready VR Scenes with Natural Language Prompts Through GPT API. In Advances in Visual Computing; Bebis, G., Ghiasi, G., Fang, Y., Sharf, A., Dong, Y., Weaver, C., Leo, Z., LaViola, J.J., Jr., Kohli, L., Eds.; Springer: Cham, Switzerland, 2023; pp. 15–26. [Google Scholar] [CrossRef]
- Lang, Y.; Wei, L.; Xu, F.; Zhao, Y.; Yu, L.F. Synthesizing Personalized Training Programs for Improving Driving Habits via Virtual Reality. In Proceedings of the 2018 IEEE Conference on Virtual Reality and 3D User Interfaces (VR), Tuebingen/Reutlingen, Germany, 18–22 March 2018; IEEE: Piscataway, NJ, USA, 2018; pp. 297–304. [Google Scholar] [CrossRef]
- Arbesser-Rastburg, G.; Safikhani, S.; Gustin, M.; Hopfe, C.; Schweiger, G.; Pirker, J. Project Beyond: An Escape Room Game in Virtual Reality to Teach Building Energy Simulations. arXiv 2024, arXiv:2407.02981. [Google Scholar] [CrossRef]
- Van Paridon, K.; Timmis, M.A.; Sadeghi Esfahlani, S. Development and Evaluation of a Virtual Environment to Assess Cycling Hazard Perception Skills. Sensors 2021, 21, 5499. [Google Scholar] [CrossRef] [PubMed]
- Kern, F.; Winter, C.; Gall, D.; Kathner, I.; Pauli, P.; Latoschik, M.E. Immersive Virtual Reality and Gamification Within Procedurally Generated Environments to Increase Motivation During Gait Rehabilitation. In Proceedings of the 2019 IEEE Conference on Virtual Reality and 3D User Interfaces (VR), Osaka, Japan, 23–27 March 2019; IEEE: Piscataway, NJ, USA, 2019; pp. 500–509. [Google Scholar] [CrossRef]
- Thandapani, R.K.G.R.; Capel, B.; Lasnier, A.; Chatzigiannakis, I. INTERACT: An Authoring Tool That Facilitates the Creation of Human Centric Interaction with 3d Objects in Virtual Reality. In Proceedings of the 25th International Conference on Mobile Human-Computer Interaction, Sharm El-Sheikh, Egypt, 22–25 September 2023; ACM: New York, NY, USA, 2023; pp. 1–5. [Google Scholar] [CrossRef]
- Andújar, C.; Chica, A.; Fairén, M.; García, O.; Nieto, J.; Tortosa, S.; Insa-Calderón, E. A Highly-Configurable Session Designer for VR Nursing Training. Heliyon 2024, 10, e39692. [Google Scholar] [CrossRef] [PubMed]
- Chard, I.; Van Zalk, N. Virtual Reality Exposure Therapy for Treating Social Anxiety: A Scoping Review of Treatment Designs and Adaptation to Stuttering. Front. Digit. Health 2022, 4, 842460. [Google Scholar] [CrossRef] [PubMed]
- Sobociński, P.; Flotyński, J.; Śliwicki, M.; Maik, M.; Walczak, K. Knowledge-Based Creation of Industrial VR Training Scenarios. In Proceedings of the Communication Papers of the 18th Conference on Computer Science and Intelligence Systems, Warsaw, Poland, 17–20 September 2023; pp. 271–278. [Google Scholar] [CrossRef]
- Podkosova, I.; Reisinger, J.; Kaufmann, H.; Kovacic, I. BIMFlexi-VR: A Virtual Reality Framework for Early-Stage Collaboration in Flexible Industrial Building Design. Front. Virtual Real. 2022, 3, 782169. [Google Scholar] [CrossRef]
- Karre, S.A.; Reddy, Y.R. Model-Based Approach for Specifying Requirements of Virtual Reality Software Products. Front. Virtual Real. 2024, 5, 1471579. [Google Scholar] [CrossRef]
- Stemasov, E.; Demharter, S.; Rädler, M.; Gugenheimer, J.; Rukzio, E. pARam: Leveraging Parametric Design in Extended Reality to Support the Personalization of Artifacts for Personal Fabrication. In Proceedings of the CHI Conference on Human Factors in Computing Systems, Honolulu, HI, USA, 11–16 May 2024; pp. 1–22. [Google Scholar] [CrossRef]
- Oakes, M.; Bor, R. The psychology of fear of flying (part I): A critical evaluation of current perspectives on the nature, prevalence and etiology of fear of flying. Travel Med. Infect. Dis. 2010, 8, 327–338. [Google Scholar] [CrossRef] [PubMed]
- Cloitre, M.; Koenen, K.C.; Cohen, L.R.; Han, H. Skills training in affective and interpersonal regulation followed by exposure: A phase-based treatment for PTSD related to childhood abuse. J. Consult. Clin. Psychol. 2002, 70, 1067–1074. [Google Scholar] [CrossRef] [PubMed]
- McLean, C.P.; Levy, H.C.; Miller, M.L.; Tolin, D.F. Exposure therapy for PTSD: A meta-analysis. Clin. Psychol. Rev. 2022, 91, 102115. [Google Scholar] [CrossRef] [PubMed]












| Planogen | VR Nuggets [5] | VREUD [3] | VRScenarioBuilder [6] | GPT-API Synthesis [7] | |
|---|---|---|---|---|---|
| Main output | Plane interior scene | Educational scenarios | Interactive VR scenes | Driving scenarios | Interactive VR scenes |
| Supports characters | Yes | No | No | No | No |
| Modular | Yes | Yes | Limited | Yes | No |
| Narrative creation | No | Limited, template-based | No | Yes (scripted events) | No |
| UX | Simple dialogs | Visual node-based editor | Wizard-style interface | Scenario-embedded interface | Simple prompt-based |
| Requires internet | No | No | Yes | No | Yes |
| Platform-locked | Yes | Yes | Yes | Yes | Yes |
| Integration into existing projects | Yes, import package | Yes, packaged templates | Yes, packaged output | No, self-enclosed package | Limited, requires scene setup |
| Extensible | Yes | Partially, via code | Limited | Yes, extensible blocks/scripts | Partially, larger model library |
| Reusable | Yes | Yes | Yes | Partially | Partially, manual tagging of models |
Disclaimer/Publisher’s Note: The statements, opinions and data contained in all publications are solely those of the individual author(s) and contributor(s) and not of MDPI and/or the editor(s). MDPI and/or the editor(s) disclaim responsibility for any injury to people or property resulting from any ideas, methods, instructions or products referred to in the content. |
© 2025 by the authors. Licensee MDPI, Basel, Switzerland. This article is an open access article distributed under the terms and conditions of the Creative Commons Attribution (CC BY) license (https://creativecommons.org/licenses/by/4.0/).
Share and Cite
Tracy, K.; Kouzelis, L.R.; Dari, R.; Spantidi, O. Planogen: A Procedural Generation Framework for Dynamic VR Research Environments. Virtual Worlds 2025, 4, 33. https://doi.org/10.3390/virtualworlds4030033
Tracy K, Kouzelis LR, Dari R, Spantidi O. Planogen: A Procedural Generation Framework for Dynamic VR Research Environments. Virtual Worlds. 2025; 4(3):33. https://doi.org/10.3390/virtualworlds4030033
Chicago/Turabian StyleTracy, Kaitlyn, Lazaros Rafail Kouzelis, Rami Dari, and Ourania Spantidi. 2025. "Planogen: A Procedural Generation Framework for Dynamic VR Research Environments" Virtual Worlds 4, no. 3: 33. https://doi.org/10.3390/virtualworlds4030033
APA StyleTracy, K., Kouzelis, L. R., Dari, R., & Spantidi, O. (2025). Planogen: A Procedural Generation Framework for Dynamic VR Research Environments. Virtual Worlds, 4(3), 33. https://doi.org/10.3390/virtualworlds4030033

