Physics-Based Watercraft Simulator in Virtual Reality
Abstract
:1. Introduction
2. Background
2.1. Ship Simulation
2.2. Virtual Reality Simulation in Gaming Engines
2.3. Hydrodynamic Visualization
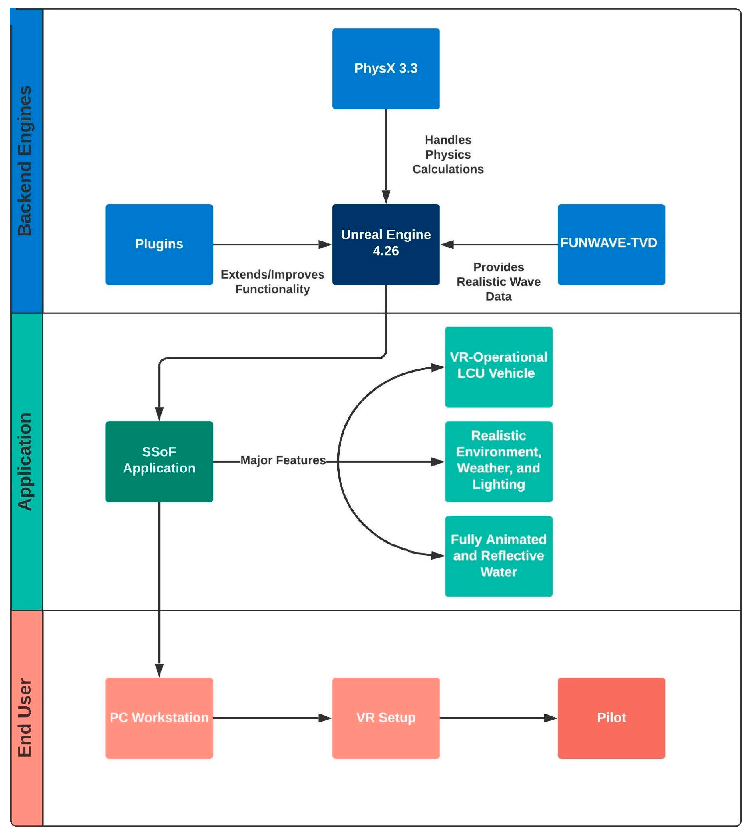
3. Methods
3.1. Unreal Engine Implementation
3.2. Hydrodynamic Data Ingestion
- -
- U and V: Cross-shore and against-shore velocities (respectively);
- -
- Eta: The spatio-temporal instantaneous water level oscillating around the still-water level; these values can be positive (peak) or negative (trough).
4. Results
5. Discussion and Future Work
6. Conclusions
Author Contributions
Funding
Institutional Review Board Statement
Informed Consent Statement
Data Availability Statement
Acknowledgments
Conflicts of Interest
References
- Shi, F.; Kirby, J.T.; Harris, J.C.; Geiman, J.D.; Grilli, S.T. A high-order adaptive time-stepping tvd solver for boussinesq modeling of breaking waves and coastal inundation. Ocean Model. 2012, 43, 36–51. [Google Scholar] [CrossRef]
- Games, E. Rendering and Graphics, Physically Based, Unreal Engine 4 Documentation. Available online: https://docs.unrealengine.com/4.27/en-US/RenderingAndGraphics/Materials/PhysicallyBased/ (accessed on 1 August 2023).
- Games, E. Building Worlds, Light Propagation Volumes, Unreal Engine 4 Documentation. Available online: https://docs.unrealengine.com/4.27/en-US/BuildingWorlds/LightingAndShadows/LightPropagationVolumes/ (accessed on 1 August 2023).
- Games, E. Rendering and Graphics, Ray Tracing, Unreal Engine 4 Documentation. Available online: https://docs.unrealengine.com/4.27/en-US/RenderingAndGraphics/RayTracing/ (accessed on 1 August 2023).
- Games, E. Rendering and Graphics, Post Process Effects, Unreal Engine 4 Documentation. Available online: https://docs.unrealengine.com/4.27/en-US/RenderingAndGraphics/PostProcessEffects/ (accessed on 1 August 2023).
- Ni, S.; Liu, Z.; Cai, Y. Ship maneuverability-based simulation for ship navigation in collision situations. J. Mar. Sci. Eng. 2019, 7, 90. [Google Scholar] [CrossRef]
- Fang, M.; Tsai, K.; Fang, C. A simplified simulation model of ship navigation for safety and collision avoidance in heavy traffic areas. J. Navig. 2018, 71, 837–860. [Google Scholar] [CrossRef]
- Hewlett, J.C. Ship Navigation Simulation Study, Houston-Galveston Navigation Channels, Texas. Report 1, Houston Ship Channel, Bay Segment; U.S. Army Corps of Engineers: Washington, DC, USA; Waterways Experiment Station: Vicksburg, MS, USA, 1994.
- Yin, J.; Ren, H.; Zhou, Y. The whole ship simulation training platform based on virtual reality. IEEE Open J. Intell. Transp. Syst. 2021, 2, 207–215. [Google Scholar] [CrossRef]
- Lindberg, O.; Bingham, H.B.; Engsig-Karup, A.P.; Madsen, P.A. Towards real time simulation of ship-ship interaction. In Proceedings of the 27th International Workshop on Water Waves and Floating Bodies, Copenhagen, Denmark, 22–25 April 2012. [Google Scholar]
- Lee, Y.S.; Rashidi, A.; Talei, A.; Beh, H.J.; Rashidi, S. A Comparison Study on the Learning Effectiveness of Construction Training Scenarios in a Virtual Reality Environment. Virtual Worlds 2023, 2, 36–52. [Google Scholar] [CrossRef]
- Qi, J.; Tang, H.; Zhu, Z. Exploring an Affective and Responsive Virtual Environment to Improve Remote Learning. Virtual Worlds 2023, 2, 53–74. [Google Scholar] [CrossRef]
- Ueng, S.; Lin, D.; Liu, C. A ship motion simulation system. Virtual Real. 2008, 12, 65–76. [Google Scholar] [CrossRef]
- Chen, C.; Shiotani, S.; Sasa, K. Numerical ship navigation based on weather and ocean simulation. Ocean. Eng. 2013, 69, 44–53. [Google Scholar] [CrossRef]
- Tai, T.C.; Carico, D. Simulation of dd-963 ship airwake by navier-stokes method. J. Aircr. 1995, 32, 1399–1401. [Google Scholar] [CrossRef]
- Fournier, A.; Reeves, W.T. A simple model of ocean waves. In Proceedings of the 13th Annual Conference on Computer Graphics and Interactive Techniques, Philadelphia, PA, USA, 14–16 July 1986; pp. 75–84. [Google Scholar]
- Tessendorf, J. Simulating ocean water. Simulating nature: Realistic and interactive techniques. SIGGRAPH 2001, 1, 5. [Google Scholar]
- Zhang, W.; Zhang, J.; Zhang, T. Fast simulation method for ocean wave base on ocean wave spectrum and improved gerstner model with gpu. J. Phys. Conf. Ser. 2017, 787, 012027. [Google Scholar] [CrossRef]
- Xu, J.; Gu, H.; Kang, F.; Yang, H.; Wang, S. Modeling and simulation of nearshore waves. AsiaSim 2012, 323, 358–364. [Google Scholar]
- Mihalef, V.; Metaxas, D.; Sussman, M. Animation and control of breaking waves. In Proceedings of the 2004 ACM SIGGRAPH/Eurographics Symposium on Computer Animation, Grenoble, France, 27–29 August 2004; pp. 315–324. [Google Scholar]
- Chen, J.; Yang, K.; Yuan, Y.; Wang, C. Visual simulation of breaking waves in shallow water. In Proceedings of the 2009 First International Workshop on Education Technology and Computer Science, Wuhan, China, 7–8 March 2009; IEEE: New York, NY, USA, 2009; Volume 2, pp. 246–249. [Google Scholar]
- Takahashi, T.; Fujii, H.; Kunimatsu, A.; Hiwada, K.; Saito, T.; Tanaka, K.; Ueki, H. Realistic animation of fluid with splash and foam. In Computer Graphics Forum; Wiley Online Library: Hoboken, NJ, USA, 2003; Volume 22, pp. 391–400. [Google Scholar]
- Yingst, M.; Alford, J.R.; Parberry, I. Very fast real-time ocean wave foam rendering using halftoning. In Proceedings of the 6th International North American Conference on Intelligent Games and Simulation (GAMEONNA); 2011; pp. 27–34. Available online: https://ianparberry.com/pubs/GAMEON-NA_GRAPH_04.pdf (accessed on 1 August 2023).
- Nielsen, M.B.; Østerby, O. A two-continua approach to eulerian simulation of water spray. ACM Trans. Graph. (TOG) 2013, 32, 1–10. [Google Scholar] [CrossRef]
- Wu, Y. A new exploration based on unreal engine4 particle effects of unreal engine in 3d animation scenes. Int. J. Innov. Sci. Res. Technol. 2021, 6, 691–696. [Google Scholar]
- Hamano, T.; Onosato, M.; Tanaka, F. Performance comparison of physics engines to accelerate house-collapsing simulations. In Proceedings of the 2016 IEEE International Symposium on Safety, Security, and Rescue Robotics (SSRR), Lausanne, Switzerland, 23–27 October 2016; IEEE: New York, NY, USA, 2016; pp. 358–363. [Google Scholar]
- Boeing, A.; Bräunl, T. Evaluation of real-time physics simulation systems. In Proceedings of the 5th International Conference on Computer Graphics and Interactive Techniques in Australia and Southeast Asia, Perth, Australia, 1–4 December 2007. [Google Scholar]
- Hongpan, N.; Yong, G.; Zhongming, H. Application research of physx engine in virtual environment. In Proceedings of the 2010 International Conference on Audio, Language and Image Processing, Shanghai, China, 23–25 November 2010; IEEE: New York, NY, USA, 2010; pp. 587–591. [Google Scholar]
- Wang, H.; Wan, J.; Zhang, F. Interaction of fluid simulation based on physx physics engine. In Proceedings of the 2015 4th International Conference on Sensors, Measurement and Intelligent Materials, Shenzhen, China, 27–28 December 2015; Atlantis Press: Dordrecht, The Netherlands, 2016; pp. 480–485. [Google Scholar]
- Toasa, R.; Maximiano, M.; Reis, C.; Guevara, D. Data visualization techniques for real-time information—A custom and dynamic dashboard for analyzing surveys’ results. In Proceedings of the 2018 13th Iberian Conference on Information Systems and Technologies (CISTI), Caceres, Spain, 13–16 June 2018; IEEE: New York, NY, USA, 2018; pp. 1–7. [Google Scholar]
- Millais, P.; Jones, S.L.; Kelly, R. Exploring data in virtual reality: Comparisons with 2d data visualizations. In Proceedings of the Extended Abstracts of the 2018 CHI Conference on Human Factors in Computing Systems, Montreal, QC, Canada, 21–26 April 2018; pp. 1–6. [Google Scholar]
- Stock, C.; Bishop, I.D.; O’Connor, A. Generating virtual environments by linking spatial data processing with a gaming engine. In Proceedings of the 6th International Conference for Information Technologies in Landscape Architecture, Dessau, Germany, 26 May 2005. [Google Scholar]
- Keil, J.; Edler, D.; Schmitt, T.; Dickmann, F. Creating immersive virtual environments based on open geospatial data and game engines. KN-J. Cartogr. Geogr. Inf. 2021, 71, 53–65. [Google Scholar] [CrossRef]
- Kenkenberg, A. Real-time Volumetric Cloud Visualization of Meteorological Simulation Data. Available online: https://gitlab2.cip.ifi.lmu.de/kenkenberg/cloud-thesis/-/tree/master (accessed on 1 February 2023).
- Marsden, C.; Shankar, F. Using unreal engine to visualize a cosmological volume. Universe 2020, 6, 168. [Google Scholar] [CrossRef]
- Prado, J.M. Using unreal engine as an engineering tool for traffic simulation and analysis. Collect. Open Thesis Transp. Res. 2020, 2020, 34. [Google Scholar]
- Games, E. Data Driven Gameplay Elements, Making Interactive Experiences, Unreal Engine 4 Documentation. Available online: https://docs.unrealengine.com/4.26/en-US/InteractiveExperiences/DataDriven (accessed on 1 May 2021).
- Sandurawan, D.; Kodikara, N.D.; Keppitiyagama, C.; Rosa, R. A six degrees of freedom ship simulation system for maritime education. Int. J. Adv. ICT Emerg. Reg. (ICTer) 2011, 3. [Google Scholar] [CrossRef]
- Tavakkol, S.; Lynett, P. Celeris: A GPU-accelerated open source software with a Boussinesq-type wave solver for real-time interactive simulation and visualization. Comput. Phys. Commun. 2017, 217, 117–127. [Google Scholar] [CrossRef]
- Marcel, Z.; Stelling, G.; Smit, P. SWASH: An operational public domain code for simulating wave fields and rapidly varied flows in coastal waters. Coast. Eng. 2011, 58, 992–1012. [Google Scholar]
- Lynett, P.; Liu, P.L.F.; Sitanggang, K.I.; Kim, D.H. Modeling Wave Generation, Evolution, and Interaction with Depth-Integrated, Dispersive Wave Equations COULWAVE Code Manual. Cornell University Long and Intermediate Wave Modeling Package v.2.0. 2002. Available online: https://www.semanticscholar.org/paper/Modeling-Wave-Generation-%2C-Evolution-%2C-and-with-%2C-v-Lynett-Liu/f07da390c4590b880607037be8d900538f42c992 (accessed on 1 February 2023).
- Derakhti, M.O.; Kirby, J.T.; Shi, F.E.; Ma, G.A. NHWAVE: Model Revisions and Tests of Wave Breaking in Shallow and Deep Water; Research Report No. CACR-15-18; Center for Applied Coastal Research, Department of Civil and Environmental Engineering, University of Delaware: Newark, DE, USA, 2015. [Google Scholar]
















| PC Hardware Specs | VR Headsets | Software |
|---|---|---|
| Processor: Intel i9 | Valve Index | Unreal Engine 4.26 |
| Graphics Card: Nvidia GeForce RTX 3090 RAM: 64 GB Hard drive: 2TB SSD | HTC Vive Pro 2 | FUNWAVE |
| u | v | η |
|---|---|---|
| 0 | 0 | 1.001615 |
| 0.200694 | 0.001318 | 0.951349 |
| 0.380469 | 0.030034 | 0.914848 |
| −0.33905 | −0.01439 | 0.861739 |
| 0.217115 | −0.06727 | 0.805298 |
| 0.342044 | 0.003659 | 0.761927 |
| 0.337063 | 0.004634 | 0.711583 |
| 0.344882 | −0.00511 | 0.662127 |
| 0.352469 | −0.06368 | 0.613077 |
| Application | Physics Accuracy | Visualization Capability |
|---|---|---|
| FUNWAVE | Higher (numerical modeler run on HPC) | Lower (only 2D plotting) |
| Unreal Engine | Lower (basic gaming physics engine) | Higher (fully immersive 3D VR) |
| Hybrid Approach | High accuracy of physics | High level of visual graphics and immersive virtual reality |
Disclaimer/Publisher’s Note: The statements, opinions and data contained in all publications are solely those of the individual author(s) and contributor(s) and not of MDPI and/or the editor(s). MDPI and/or the editor(s) disclaim responsibility for any injury to people or property resulting from any ideas, methods, instructions or products referred to in the content. |
© 2023 by the authors. Licensee MDPI, Basel, Switzerland. This article is an open access article distributed under the terms and conditions of the Creative Commons Attribution (CC BY) license (https://creativecommons.org/licenses/by/4.0/).
Share and Cite
Ervin, K.; Boone, J.; Smink, K.; Savant, G.; Martin, K.; Bak, S.; Clark, S. Physics-Based Watercraft Simulator in Virtual Reality. Virtual Worlds 2023, 2, 422-438. https://doi.org/10.3390/virtualworlds2040024
Ervin K, Boone J, Smink K, Savant G, Martin K, Bak S, Clark S. Physics-Based Watercraft Simulator in Virtual Reality. Virtual Worlds. 2023; 2(4):422-438. https://doi.org/10.3390/virtualworlds2040024
Chicago/Turabian StyleErvin, Kelly, Jonathan Boone, Karl Smink, Gaurav Savant, Keith Martin, Spicer Bak, and Shyla Clark. 2023. "Physics-Based Watercraft Simulator in Virtual Reality" Virtual Worlds 2, no. 4: 422-438. https://doi.org/10.3390/virtualworlds2040024
APA StyleErvin, K., Boone, J., Smink, K., Savant, G., Martin, K., Bak, S., & Clark, S. (2023). Physics-Based Watercraft Simulator in Virtual Reality. Virtual Worlds, 2(4), 422-438. https://doi.org/10.3390/virtualworlds2040024

