Impact of Long-Term Statin Therapy on Influenza Incidence and Overall Mortality: A Real-World Data Analysis
Abstract
1. Introduction
2. Results
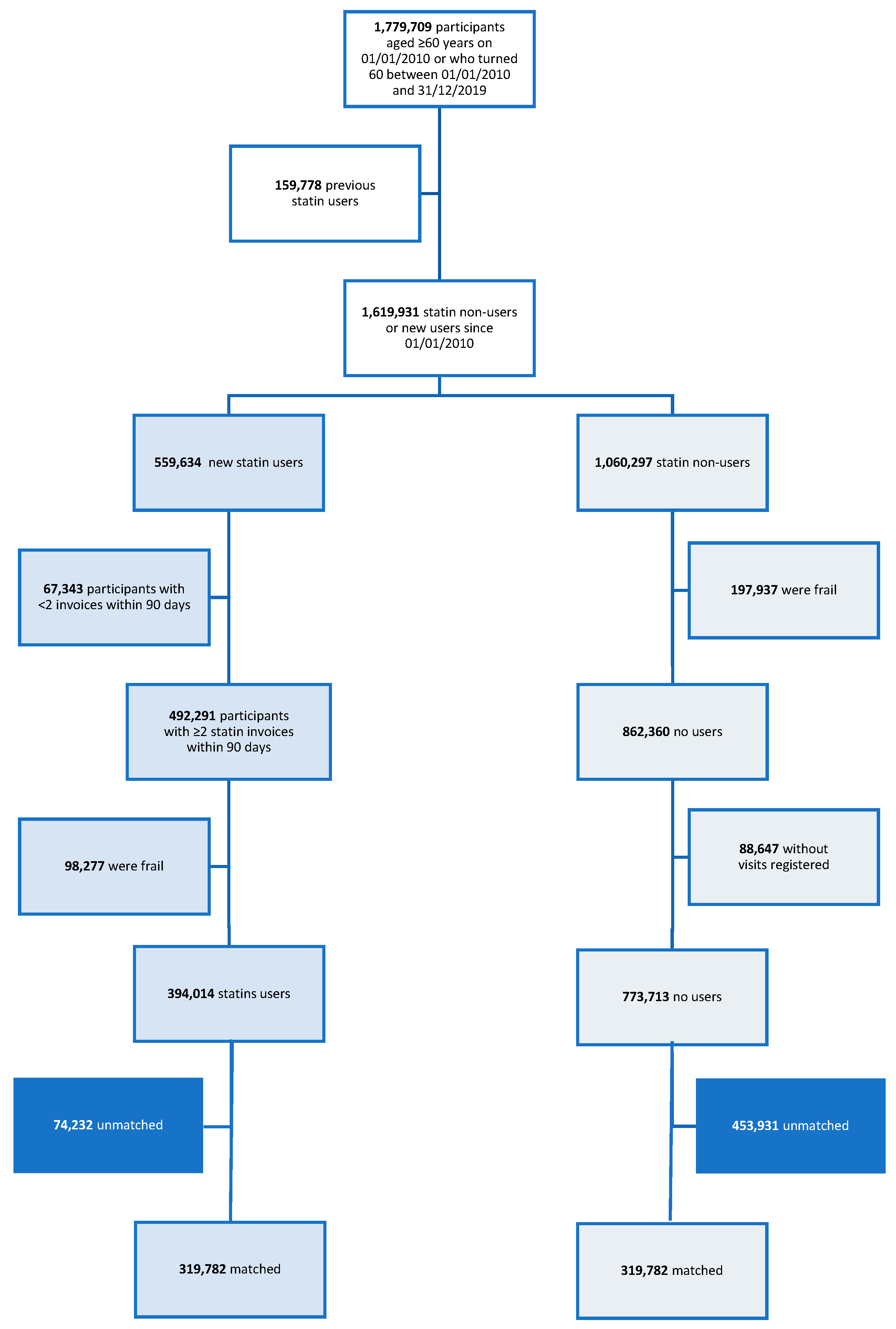
2.1. Recruitment
2.2. Outcomes According to Statin Use
3. Discussion
3.1. Chronic Statin Use on Influenza Incidence and Severity
3.2. Statin Therapy and Its Protective Role in All-Cause Mortality
3.3. Strengths and Limitations
4. Materials and Methods
4.1. Study Design and Data Source
4.2. Participants and Exposure Assessment
4.3. Outcomes
4.4. Baseline Covariates
4.5. Statistical Analysis
5. Conclusions
Author Contributions
Funding
Institutional Review Board Statement
Informed Consent Statement
Data Availability Statement
Conflicts of Interest
Abbreviations
| ATC | Anatomical Therapeutic Chemical |
| CI | Confidence interval |
| EHR | Electronic health records |
| HMG-coA | 3-hydroxy-3-methylglutaryl-coenzyme A |
| ICU | Intensive care unit |
| SIDIAP | Information System for Research in Primary Care |
References
- WHO. The Burden of Influenza. Available online: https://www.who.int/news-room/feature-stories/detail/the-burden-of-influenza (accessed on 23 January 2026).
- ECDC. Seasonal Influenza—Annual Epidemiological Report for 2023/2024; ECDC: Stockholm, Sweden, 2024.
- Paget, J.; Spreeuwenberg, P.; Charu, V.; Taylor, R.J.; Iuliano, A.D.; Bresee, J.; Simonsen, L.; Viboud, C. Global Mortality Associated with Seasonal Influenza Epidemics: New Burden Estimates and Predictors from the GLaMOR Project. J. Glob. Health 2019, 9, 020421. [Google Scholar] [CrossRef]
- De Fougerolles, T.R.; Baïssas, T.; Perquier, G.; Vitoux, O.; Crépey, P.; Bartelt-Hofer, J.; Bricout, H.; Petitjean, A. Public Health and Economic Benefits of Seasonal Influenza Vaccination in Risk Groups in France, Italy, Spain and the UK: State of Play and Perspectives. BMC Public Health 2024, 24, 1222. [Google Scholar] [CrossRef]
- Garcia-Gil, M.; Comas-Cufí, M.; Blanch, J.; Martí, R.; Ponjoan, A.; Alves-Cabratosa, L.; Petersen, I.; Marrugat, J.; Elosua, R.; Grau, M.; et al. Effectiveness of Statins as Primary Prevention in People with Different Cardiovascular Risk: A Population-based Cohort Study. Clin. Pharmacol. Ther. 2018, 104, 719–732. [Google Scholar] [CrossRef] [PubMed]
- Oesterle, A.; Laufs, U.; Liao, J.K. Pleiotropic Effects of Statins on the Cardiovascular System. Circ. Res. 2017, 120, 229–243. [Google Scholar] [CrossRef] [PubMed]
- Tleyjeh, I.M.; Kashour, T.; Hakim, F.A.; Zimmerman, V.A.; Erwin, P.J.; Sutton, A.J.; Ibrahim, T. Statins for the Prevention and Treatment of Infections: A Systematic Review and Meta-Analysis. Arch. Intern. Med. 2009, 169, 1658–1667. [Google Scholar] [CrossRef]
- Kauerova, S.; Bartuskova, H.; Muffova, B.; Janousek, L.; Fronek, J.; Petras, M.; Poledne, R.; Kralova Lesna, I. Statins Directly Influence the Polarization of Adipose Tissue Macrophages: A Role in Chronic Inflammation. Biomedicines 2021, 9, 211. [Google Scholar] [CrossRef]
- Parihar, S.P.; Guler, R.; Brombacher, F. Statins: A Viable Candidate for Host-Directed Therapy against Infectious Diseases. Nat. Rev. Immunol. 2019, 19, 104–117. [Google Scholar] [CrossRef]
- Toledo, D.; Cartanyà-Hueso, À.; Morros, R.; Giner-Soriano, M.; Domínguez, À.; Vilaplana-Carnerero, C.; Grau, M. Impact of Long-Term Statin Therapy on Incidence and Severity of Community-Acquired Pneumonia: A Real-World Data Analysis. Biomedicines 2025, 13, 1438. [Google Scholar] [CrossRef]
- Masson, W.; Lobo, M.; Lavalle-Cobo, A.; Masson, G.; Molinero, G. Estatinas y mortalidad por influenza: Revisión sistemática y meta-análisis. Rev. Chil. Infectología 2020, 39, 321–329. [Google Scholar] [CrossRef] [PubMed]
- Chung, S.-D.; Tsai, M.-C.; Lin, H.-C.; Kang, J.-H. Statin Use and Clinical Outcomes among Pneumonia Patients. Clin. Microbiol. Infect. 2014, 20, 879–885. [Google Scholar] [CrossRef]
- Grudzinska, F.S.; Dosanjh, D.P.; Parekh, D.; Dancer, R.C.; Patel, J.; Nightingale, P.; Walton, G.M.; Sapey, E.; Thickett, D.R. Statin Therapy in Patients with Community-Acquired Pneumonia. Clin. Med. 2017, 17, 403–407. [Google Scholar] [CrossRef] [PubMed]
- Vahedian-Azimi, A.; Mannarino, M.; Shojaie, S.; Rahimibashar, F.; Esmaeili Gouvarchin Galeh, H.; Banach, M.; Bianconi, V.; Pirro, M.; Sahebkar, A. Effect of Statins on Prevalence and Mortality of Influenza Virus Infection: A Systematic Review and Meta-Analysis. Arch. Med. Sci. 2022, 18, 1513–1524. [Google Scholar] [CrossRef] [PubMed]
- Zeenny, R.M.; Mansour, H.; Kabbara, W.K.; Chamoun, N.; Audi, M.; Yared, Y.; Salameh, P. Effects of Statins on Clinical Outcomes in Hospitalized Patients with Community-Acquired Pneumonia. J. Int. Med. Res. 2020, 48, 0300060520938586. [Google Scholar] [CrossRef] [PubMed]
- Batais, M.A.; Khan, A.R.; Bin Abdulhak, A.A. The Use of Statins and Risk of Community-Acquired Pneumonia. Curr. Infect. Dis. Rep. 2017, 19, 26. [Google Scholar] [CrossRef]
- Cutrell, J.B.; Drechsler, H.; Bedimo, R.; Alvarez, C.A.; Mansi, I.A. Statin Use and Medically Attended Acute Respiratory Illness among Influenza Vaccine Recipients. Vaccine 2019, 37, 6707–6713. [Google Scholar] [CrossRef]
- Recalde, M.; Rodríguez, C.; Burn, E.; Far, M.; García, D.; Carrere-Molina, J.; Benítez, M.; Moleras, A.; Pistillo, A.; Bolíbar, B.; et al. Data Resource Profile: The Information System for Research in Primary Care (SIDIAP). Int. J. Epidemiol. 2022, 51, e324–e336. [Google Scholar] [CrossRef]
- Coma Redon, E.; Mora, N.; Prats-Uribe, A.; Fina Avilés, F.; Prieto-Alhambra, D.; Medina, M. Excess Cases of Influenza and the Coronavirus Epidemic in Catalonia: A Time-Series Analysis of Primary-Care Electronic Medical Records Covering over 6 Million People. BMJ Open 2020, 10, e039369. [Google Scholar] [CrossRef]
- Garcia-Gil, M.; Comas-Cufí, M.; Ramos, R.; Martí, R.; Alves-Cabratosa, L.; Parramon, D.; Prieto-Alhambra, D.; Baena-Díez, J.M.; Salvador-González, B.; Elosua, R.; et al. Effectiveness of Statins as Primary Prevention in People with Gout: A Population-Based Cohort Study. J. Cardiovasc. Pharmacol. Ther. 2019, 24, 542–550. [Google Scholar] [CrossRef]
- Thompson, W.W.; Shay, D.K.; Weintraub, E.; Brammer, L.; Cox, N.; Anderson, L.J.; Fukuda, K. Mortality Associated with Influenza and Respiratory Syncytial Virus in the United States. JAMA 2003, 289, 179–186. [Google Scholar] [CrossRef] [PubMed]
- Bu, D.; Griffin, G.; Lichtman, A.H. Mechanisms for the Anti-Inflammatory Effects of Statins. Curr. Opin. Lipidol. 2011, 22, 165–170. [Google Scholar] [CrossRef]
- Omer, S.B.; Phadke, V.K.; Bednarczyk, R.A.; Chamberlain, A.T.; Brosseau, J.L.; Orenstein, W.A. Impact of Statins on Influenza Vaccine Effectiveness against Medically Attended Acute Respiratory Illness. J. Infect. Dis. 2016, 213, 1216–1223. [Google Scholar] [CrossRef] [PubMed]
- Mehrbod, P.; Omar, A.R.; Hair-Bejo, M.; Haghani, A.; Ideris, A. Mechanisms of Action and Efficacy of Statins against Influenza. BioMed Res. Int. 2014, 2014, 872370. [Google Scholar] [CrossRef]
- Gorabi, A.M.; Kiaie, N.; Bianconi, V.; Jamialahmadi, T.; Al-Rasadi, K.; Johnston, T.P.; Pirro, M.; Sahebkar, A. Antiviral Effects of Statins. Prog. Lipid Res. 2020, 79, 101054. [Google Scholar] [CrossRef] [PubMed]
- Liu, Z.; Guo, Z.; Wang, G.; Zhang, D.; He, H.; Li, G.; Liu, Y.; Higgins, D.; Walsh, A.; Shanahan-Prendergast, L.; et al. Evaluation of the Efficacy and Safety of a Statin/Caffeine Combination against H5N1, H3N2 and H1N1 Virus Infection in BALB/c Mice. Eur. J. Pharm. Sci. 2009, 38, 215–223. [Google Scholar] [CrossRef]
- Radigan, K.A.; Urich, D.; Misharin, A.V.; Chiarella, S.E.; Soberanes, S.; Gonzalez, A.; Perlman, H.; Wunderink, R.G.; Budinger, G.R.S.; Mutlu, G.M. The Effect of Rosuvastatin in a Murine Model of Influenza A Infection. PLoS ONE 2012, 7, e35788. [Google Scholar] [CrossRef] [PubMed][Green Version]
- Kumaki, Y.; Morrey, J.D.; Barnard, D.L. Effect of Statin Treatments on Highly Pathogenic Avian Influenza H5N1, Seasonal and H1N1pdm09 Virus Infections in BALB/c Mice. Future Virol. 2012, 7, 801–818. [Google Scholar] [CrossRef] [PubMed]
- Wu, F.; Wang, C.; Li, S.; Ye, Y.; Cui, M.; Liu, Y.; Jiang, S.; Qian, J.; Yuan, J.; Shu, Y.; et al. Association Between Statins Administration and Influenza Susceptibility: A Systematic Review and Meta-Analysis of Longitudinal Studies. Viruses 2024, 16, 278. [Google Scholar] [CrossRef]
- MacIntyre, C.R.; Chughtai, A.A.; Das, A.; Rahman, B.; Moa, A.M.; Gan, C.H.; Tan, T.C. Effect of Statin Use on the Risk of Influenza and Influenza Vaccine Effectiveness. Int. J. Cardiol. 2021, 332, 205–208. [Google Scholar] [CrossRef]
- Chiu, H.-T.; Shen, L.-J.; Chen, Y.-C.; Lin, J.-H.; Wang, C.-C. Effect of Statin Use on the Risk of Medically Attended Acute Respiratory Illness among Influenza Vaccinated Elderly. Vaccine 2018, 36, 6133–6137. [Google Scholar] [CrossRef]
- Chung, H.; Campitelli, M.A.; Buchan, S.A.; Campigotto, A.; Chen, B.; Crowcroft, N.S.; Dubey, V.; Gubbay, J.B.; Karnauchow, T.; Katz, K.; et al. Evaluating the Impact of Statin Use on Influenza Vaccine Effectiveness and Influenza Infection in Older Adults. Clin. Infect. Dis. 2023, 77, 303–311. [Google Scholar] [CrossRef] [PubMed]
- Kwong, J.C.; Li, P.; Redelmeier, D.A. Influenza Morbidity and Mortality in Elderly Patients Receiving Statins: A Cohort Study. PLoS ONE 2009, 4, e8087. [Google Scholar] [CrossRef] [PubMed]
- Laidler, M.R.; Thomas, A.; Baumbach, J.; Kirley, P.D.; Meek, J.; Aragon, D.; Morin, C.; Ryan, P.A.; Schaffner, W.; Zansky, S.M.; et al. Statin Treatment and Mortality: Propensity Score-Matched Analyses of 2007–2008 and 2009–2010 Laboratory-Confirmed Influenza Hospitalizations. Open Forum Infect. Dis. 2015, 2, ofv028. [Google Scholar] [CrossRef]
- Brett, S.J.; Myles, P.; Lim, W.S.; Enstone, J.E.; Bannister, B.; Semple, M.G.; Read, R.C.; Taylor, B.L.; McMenamin, J.; Nicholson, K.G.; et al. Pre-Admission Statin Use and in-Hospital Severity of 2009 Pandemic Influenza A(H1N1) Disease. PLoS ONE 2011, 6, e18120. [Google Scholar] [CrossRef]
- Fleming, D.M.; Verlander, N.Q.; Elliot, A.J.; Zhao, H.; Gelb, D.; Jehring, D.; Nguyen-Van-Tam, J.S. An Assessment of the Effect of Statin Use on the Incidence of Acute Respiratory Infections in England during Winters 1998–1999 to 2005–2006. Epidemiol. Infect. 2010, 138, 1281–1288. [Google Scholar] [CrossRef] [PubMed]
- Nowak, M.M.; Niemczyk, M.; Florczyk, M.; Kurzyna, M.; Pączek, L. Effect of Statins on All-Cause Mortality in Adults: A Systematic Review and Meta-Analysis of Propensity Score-Matched Studies. J. Clin. Med. 2022, 11, 5643. [Google Scholar] [CrossRef]
- Li, C.; Zhao, K.; Ren, Q.; Chen, L.; Zhang, Y.; Wang, G.; Xie, K. Statin Use during Intensive Care Unit Stay Is Associated with Improved Clinical Outcomes in Critically Ill Patients with Sepsis: A Cohort Study. Front. Immunol. 2025, 16, 1537172. [Google Scholar] [CrossRef]
- Liang, B.; Yang, S.T.; Wei, K.K.; Yu, A.S.; Kim, B.J.; Gould, M.K.; Sim, J.J. Statin Use and Mortality among Patients Hospitalized with Sepsis: A Retrospective Cohort Study within Southern California, 2008–2018. Crit. Care Res. Pract. 2022, 2022, 7127531. [Google Scholar] [CrossRef]
- Kang, C.; Li, F.; Zhao, H.; Honore, P.M.; Dagli-Hernandez, C.; Hoshi, T.; Jin, Y. Association of Statin Use with 28-Day Mortality in the Medical Information Mart for Intensive Care IV Database: A Retrospective Cohort Study. J. Thorac. Dis. 2025, 17, 429–440. [Google Scholar] [CrossRef] [PubMed]
- Leung, S.; Gong, M.N. Statins and Outcomes in Patients with Bloodstream Infection: A Propensity-Matched Analysis. Crit. Care Med. 2012, 185, A1138. [Google Scholar] [CrossRef]
- German, C.A.; Liao, J.K. Understanding the Molecular Mechanisms of Statin Pleiotropic Effects. Arch. Toxicol. 2023, 97, 1529–1545. [Google Scholar] [CrossRef]
- Satny, M.; Hubacek, J.A.; Vrablik, M. Statins and Inflammation. Curr. Atheroscler. Rep. 2021, 23, 80. [Google Scholar] [CrossRef]
- Jiang, W.; Hu, J.-W.; He, X.-R.; Jin, W.-L.; He, X.-Y. Statins: A Repurposed Drug to Fight Cancer. J. Exp. Clin. Cancer Res. 2021, 40, 241. [Google Scholar] [CrossRef]
- Aminifar, E.; Tavakkol Afshari, H.S.; Sathyapalan, T.; Abbasifard, M.; Sahebkar, A. The Pleiotropic Effects of Statins in Rheumatoid Arthritis. J. Pharm. Pharmacol. 2023, 75, 910–920. [Google Scholar] [CrossRef] [PubMed]
- Ridker, P.M.; Danielson, E.; Fonseca, F.A.H.; Genest, J.; Gotto, A.M.; Kastelein, J.J.P.; Koenig, W.; Libby, P.; Lorenzatti, A.J.; MacFadyen, J.G.; et al. Rosuvastatin to Prevent Vascular Events in Men and Women with Elevated C-Reactive Protein. N. Engl. J. Med. 2008, 359, 2195–2207. [Google Scholar] [CrossRef]
- Furman, D.; Campisi, J.; Verdin, E.; Carrera-Bastos, P.; Targ, S.; Franceschi, C.; Ferrucci, L.; Gilroy, D.W.; Fasano, A.; Miller, G.W.; et al. Chronic Inflammation in the Etiology of Disease across the Life Span. Nat. Med. 2019, 25, 1822–1832. [Google Scholar] [CrossRef]
- Mann, D.M.; Woodward, M.; Muntner, P.; Falzon, L.; Kronish, I. Predictors of Nonadherence to Statins: A Systematic Review and Meta-Analysis. Ann. Pharmacother. 2010, 44, 1410–1421. [Google Scholar] [CrossRef]
- Ramos, R.; Comas-Cufí, M.; Martí-Lluch, R.; Balló, E.; Ponjoan, A.; Alves-Cabratosa, L.; Blanch, J.; Marrugat, J.; Elosua, R.; Grau, M.; et al. Statins for Primary Prevention of Cardiovascular Events and Mortality in Old and Very Old Adults with and without Type 2 Diabetes: Retrospective Cohort Study. BMJ 2018, 362, k3359. [Google Scholar] [CrossRef]
- Tsai, L.-W.; Chen, Y.-T.; Shih, C.-J.; Ou, S.-M.; Chao, P.-W.; Lo, S.-H. Statin Use and Influenza Vaccine Effectiveness in Persons > 65 Years of Age, Taiwan. Emerg. Infect. Dis. 2020, 26, 1243–1250. [Google Scholar] [CrossRef]
- McLean, H.Q.; Chow, B.D.W.; VanWormer, J.J.; King, J.P.; Belongia, E.A. Effect of Statin Use on Influenza Vaccine Effectiveness. J. Infect. Dis. 2016, 214, 1150–1158. [Google Scholar] [CrossRef] [PubMed]
- Domínguez-Berjón, M.F.; Borrell, C.; Cano-Serral, G.; Esnaola, S.; Nolasco, A.; Isabel Pasarín, M.; Ramis, R.; Saurina, C.; Escolar-Pujolar, A. Constructing a Deprivation Index Based on Census Data in Large Spanish Cities (the MEDEA Project). Gac. Sanit. 2008, 22, 179–187. [Google Scholar] [CrossRef] [PubMed]
- Ho, D.; Imai, K.; King, G.; Stuart, E.A. MatchIt: Nonparametric Preprocessing for Parametric Causal Inference. J. Stat. Softw. 2011, 42, 1–28. [Google Scholar] [CrossRef]
- Iwagami, M.; Shinozaki, T. Introduction to Matching in Case-Control and Cohort Studies. Ann. Clin. Epidemiol. 2022, 4, 33–40. [Google Scholar] [CrossRef] [PubMed]
- Ali, M.S.; Groenwold, R.H.H.; Pestman, W.R.; Belitser, S.V.; Roes, K.C.B.; Hoes, A.W.; de Boer, A.; Klungel, O.H. Propensity Score Balance Measures in Pharmacoepidemiology: A Simulation Study. Pharmacoepidemiol. Drug Saf. 2014, 23, 802–811. [Google Scholar] [CrossRef] [PubMed]
- Arel-Bundock, V.; Greifer, N.; Heiss, A. How to Interpret Statistical Models Using Marginaleffects for R and Python. J. Stat. Softw. 2024, 111, 1–32. [Google Scholar] [CrossRef]
- Sjoberg, D.; Fei, T. Tidycmprsk: Competing Risks Estimation. R Package; CRAN: Vienna, Austria, 2023. [Google Scholar]
- Sjoberg, D.; Baillie, M.; Fruechtenicht, C.; Haesendonckx, S.; Treis, T. Ggsurvfit: Flexible Time-to-Event Figures. R Package; Version 1.2.0 2026; CRAN: Vienna, Austria, 2026. [Google Scholar]
- R Core Team. R: The R Project for Statistical Computing; R Foundation for Statistical Computing: Vienna, Austria, 2025. [Google Scholar]




| New Statin Users n = 319,782 | Statin Non-Users n = 319,782 | p-Value * | SMD | |
|---|---|---|---|---|
| Sex, n (%) (women) | 180,405 (56.4) | 182,112 (56.9) | <0.001 | 0.011 |
| Age, mean (SD) | 71.09 (7.55) | 71.09 (7.55) | 0.963 | <0.001 |
| Smoking n (%) | <0.001 | 0.078 | ||
| Smoker | 33,532 (10.5) | 39,519 (12.4) | ||
| Former smoker | 47,249 (14.8) | 40,761 (12.7) | ||
| Hypertension, n (%) | 119,638 (37.4) | 94,498 (29.6) | <0.001 | 0.167 |
| Diabetes, n (%) | 46,093 (14.4) | 19,932 (6.2) | <0.001 | 0.271 |
| Hypercholesterolemia, n (%) | 98,696 (30.9) | 60,454 (18.9) | <0.001 | 0.279 |
| Obesity, n (%) | 44,892 (14.0) | 30,983 (9.7) | <0.001 | 0.135 |
| Charlson index, median [IQR] | 2.00 [1.00, 3.00] | 2.00 [1.00, 2.00] | <0.001 | 0.167 |
| MEDEA deprivation index, n (%) | <0.001 | 0.072 | ||
| Rural | 21,629 (6.8) | 23,662 (7.4) | ||
| Semi-rural | 17,726 (5.5) | 18,944 (5.9) | ||
| Urban with low deprivation | 62,725 (19.6) | 68,602 (21.5) | ||
| Semi-urban | 39,256 (12.3) | 38,647 (12.1) | ||
| Urban with medium–low deprivation | 50,357 (15.7) | 51,499 (16.1) | ||
| Urban with medium–high deprivation | 68,173 (21.3) | 62,318 (19.5) | ||
| Urban with high deprivation | 59,478 (18.6) | 55,542 (17.4) | ||
| Influenza vaccination, n (%) | 658 (0.2) | 448 (0.1) | <0.001 | 0.018 |
| New Statin Users | Statin Non-Users | ||||
|---|---|---|---|---|---|
| Events | Incidence Rate (95% CI) | Events | Incidence Rate (95% CI) | Adjusted Risk Ratio * (95% CI) | |
| Influenza incidence | 3003 | 9.39 (9.36; 9.42) | 2442 | 7.64 (7.61; 7.66) | 1.04 (0.98; 1.1) |
| Influenza severity (ICU admission) | 528 | 1.65 (1.65; 1.66) | 434 | 1.36 (1.35; 1.36) | 1.03 (0.89; 1.19) |
| Overall mortality | 31,048 | 97.09 (96.75; 97.43) | 30,107 | 94.15 (93.82; 94.47) | 0.88 (0.87; 0.89) |
Disclaimer/Publisher’s Note: The statements, opinions and data contained in all publications are solely those of the individual author(s) and contributor(s) and not of MDPI and/or the editor(s). MDPI and/or the editor(s) disclaim responsibility for any injury to people or property resulting from any ideas, methods, instructions or products referred to in the content. |
© 2026 by the authors. Licensee MDPI, Basel, Switzerland. This article is an open access article distributed under the terms and conditions of the Creative Commons Attribution (CC BY) license.
Share and Cite
Toledo, D.; Cartanyà-Hueso, À.; Pagès-Fernández, C.; Morros, R.; Giner-Soriano, M.; Domínguez, À.; Vilaplana-Carnerero, C.; Tor-Roca, A.; Grau, M. Impact of Long-Term Statin Therapy on Influenza Incidence and Overall Mortality: A Real-World Data Analysis. Pharmacoepidemiology 2026, 5, 10. https://doi.org/10.3390/pharma5020010
Toledo D, Cartanyà-Hueso À, Pagès-Fernández C, Morros R, Giner-Soriano M, Domínguez À, Vilaplana-Carnerero C, Tor-Roca A, Grau M. Impact of Long-Term Statin Therapy on Influenza Incidence and Overall Mortality: A Real-World Data Analysis. Pharmacoepidemiology. 2026; 5(2):10. https://doi.org/10.3390/pharma5020010
Chicago/Turabian StyleToledo, Diana, Àurea Cartanyà-Hueso, Constança Pagès-Fernández, Rosa Morros, Maria Giner-Soriano, Àngela Domínguez, Carles Vilaplana-Carnerero, Alba Tor-Roca, and María Grau. 2026. "Impact of Long-Term Statin Therapy on Influenza Incidence and Overall Mortality: A Real-World Data Analysis" Pharmacoepidemiology 5, no. 2: 10. https://doi.org/10.3390/pharma5020010
APA StyleToledo, D., Cartanyà-Hueso, À., Pagès-Fernández, C., Morros, R., Giner-Soriano, M., Domínguez, À., Vilaplana-Carnerero, C., Tor-Roca, A., & Grau, M. (2026). Impact of Long-Term Statin Therapy on Influenza Incidence and Overall Mortality: A Real-World Data Analysis. Pharmacoepidemiology, 5(2), 10. https://doi.org/10.3390/pharma5020010

