You are currently on the new version of our website. Access the old version .
PharmacoepidemiologyPharmacoepidemiology
  • Article
  • Open Access

29 January 2024

“My Addiction Doesn’t Define Me”—Experiences of Stigma among Mothers with Opioid Use Disorder

,
,
,
and
1
McWilliams School of Biomedical Informatics, University of Texas Health Science Center at Houston, Houston, TX 77030, USA
2
School of Public Health, University of Texas Health Science Center at Houston, Houston, TX 77030, USA
*
Author to whom correspondence should be addressed.
This article belongs to the Special Issue Pharmacoepidemiology and Addiction

Abstract

Opioid use in women has increased by 300% since 1999, and opioid use disorder among pregnant women has quadrupled. The stigma of substance use disorder is a significant barrier to treatment, especially among women. The purpose of this study was to explore the experiences and perceptions of stigma among mothers and the underlying themes. (1) Background: To understand the stigmatization of women with substance use disorders, we interviewed mothers in recovery from opioid use disorder. (2) Methods: Qualitative methods and descriptive analysis was used to extrapolate themes related to the experienced stigma. (3) Results: A total of 20 mothers in recovery from opioid use disorder were interviewed and three main themes emerged from the data: internal stigma, external stigma, and healing from stigma. (4) Conclusion: The examination of stigma is important in reducing its effect on all individuals with substance use disorders, and it is important to understand gender inequities.

1. Introduction

Substance use disorder (SUD) is not an individual problem but a societal problem that negatively impacts millions of families. Approximately half of Americans have a family member who suffers from SUD. Nearly 8.7 million children live with at least one parent with SUD, and it is a leading contributor to child welfare involvement [1,2,3]. The National Institute of Mental Health defines substance use disorder (SUD) as a mental illness characterized by brain and behavioral impairments that impact an individual’s ability to regulate their consumption of substances. These substances may include alcohol, pharmaceuticals, legal or illegal narcotics, or both. The symptoms range from mild to severe, with addiction being the most severe type of SUD [4]. In this paper, SUD is used broadly to encompass all substance use disorders. Opioid use disorder (OUD) is used in this paper to identify a specific type of SUD where the individual’s preferred substance is opioids.
Opioids are natural, semi-synthetic, or synthetic substances that lower pain perception by interacting with opioid receptors in the body and brain. Opiates are natural chemicals derived from the poppy plant, including heroin and morphine, while opioids can be synthesized synthetically or naturally [5].
Parents with opioid use disorder (OUD) tend to be between the ages of 26 and 50 years, be female, have lower levels of education, and fall into lower socio-economic (SES) status [4]. Opioid use among women has increased by 300% since 1999, with OUD among pregnant women more than quadrupling during the same time period [5]. The stigmatization of substance use is a well-established construct and is widely reported [6,7]. Gender plays a role in the progression of addiction and in the relationship between psychiatric comorbidities and substance use disorder. Compared with their male counterparts, women who use drugs are more likely to have co-occurring psychiatric disorders, such as post-traumatic stress disorder, anxiety, and depression [8,9,10]. Women are more likely to report using substances to self-medicate and to be maintained in their use by a partner or family member. They are also more likely to be victims of childhood trauma, physical and/or sexual abuse, and intimate partner violence [11,12,13]. Women are also socialized to assume caregiver roles, which may also influence how they experience the stigma of OUD differently from men [14].
Labeling theory asserts that society applies labels to varying forms of behavior in response to laws and legal practices [15,16]. Negative consequences arise from the labeling, resulting in symbolic interactionism, meaning the individual takes on characteristics from the label. The label then shapes a person’s self-perception through the meaning of the label, influencing their behavior, a form of internal stigma [15,16]. These labels have greater consequences because they come from law and legal practices which greatly contribute to societal perceptions of people with substance use disorder as a form of external stigma [15,16]. These perceptions include having corrupt personal values and weak character, while addiction is seen as criminal and a moral failing [17]. This type of stigma, social stigma, has been identified as a significant barrier to treatment-seeking behaviors, particularly among mothers [18].
Compared to their male counterparts, mothers with OUD are less likely to initiate treatment on their own due to fears of losing custody of their children and are more likely to enter mandated treatment for child custody reasons after protective services involvement [19,20]. A recent systematic review examining the intersectionality of substance use with societal expectations of women versus men found promiscuity was negatively associated with women, and women were more often described as “dirty” [21]. This study also found that women were more likely to report poor treatment by healthcare professionals and report having received substandard medical care when compared to men [21]. Likewise, the intervention stigma among healthcare providers may further inhibit the likelihood of seeking treatment. Madden et al. found that some providers refused to treat individuals who received medication for opioid use disorder (MOUD), claiming a preference for abstinence treatment by equating MOUD with illicit substance use [19]. MOUD includes medications such as buprenorphine or methadone.
The purpose of this study was a deductive exploration of stigma with the objective of discovering stigma from the perspective of the individual experiencing the stigma, specifically an exploration of the experience and perceptions of stigma among mothers currently enrolled in an OUD treatment program.

2. Materials and Methods

2.1. Recruiting and Sampling

Participants were recruited from peer support meetings in an outpatient treatment program located in a diverse metropolitan region in the Southern United States from September 2021 to February 2023. The group attendees were provided with a study flier with the researcher’s contact information. The eligibility criteria included a diagnosis of OUD, being at least 18 years of age, and having at least one minor child at the time of active substance use and initial entry into treatment. Prior to recruitment and data collection, this study was approved by the affiliated university’s institutional review board and the Committee for the Protection of Human Subjects (Protocol: HSCSBMI-17-2021). Informed consent was obtained from each participant prior to data collection, and each participant received a $20 Walmart gift card for their time.

2.2. Data Analysis

This study used qualitative methods and deductive descriptive thematic analysis to explore the experiences of stigma among mothers with opioid use disorder [20]. Because the researchers were interested in the perspectives of women experiencing stigma without influence, they were careful not to contaminate the data by asking more directed questions about stigma. Individual, semi-structured interviews were conducted by doctoral-level research personnel. The interview guide contained three questions: (1) “Can you tell me about your children?”; (2) “Can you briefly recount the story of how you went from substance use to misuse, to addiction, and then to treatment and recovery?”; and (3) “Can you discuss your experiences with stigma during active addiction and attempts to seek treatment?” Stigma was defined using the World Health Organization’s definition as “negative or negating beliefs that a group or society holds about a group of people based on a shared characteristic” [22]. Each interview lasted between 30 and 60 min, and all were audio-recorded and transcribed using open AI software (Temi.com, Version 1). The transcripts were checked for accuracy by research personnel and uploaded to Atlas.ti (Version 22) for deductive thematic analysis. All identifying information, such as participants’ or children’s names, was redacted from the transcripts. First-level semantic coding was conducted independently by two research team members who met to discuss their findings and resolve differences. To increase the trustworthiness of the data, a third member of the research team who was not involved with the data collection or coding reviewed the codes for accuracy. The three coders then met to review and discuss the results and resolve any discrepancies. Data saturation was declared, as no new codes emerged after the 12th interview. This is consistent with the research on qualitative data that shows the first 10 interviews produce the majority of new information in qualitative data [21].

3. Results

3.1. Study Sample

A total of 20 mothers diagnosed with OUD were interviewed for this study and ranged in age from 24 to 65 years. All participants endorsed having minor children in their custody and care at the time of their active substance use and initial entry into treatment, although not all retained custody of their children. A total of 15 percent (n = 3) identified as African American or Black, 60% (n = 12) as white, and 25% (n = 5) as Latina/Hispanic. A total of 15 percent identified as lesbian/gay, with the remaining 85% identifying as heterosexual; all identified as cisgender (See Table 1).
Table 1. Participant characteristics.
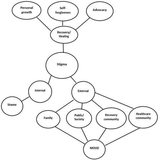
Three main themes were identified through the analysis: external stigma, internal stigma, and healing from stigma. The following subthemes were identified in external stigma: (1) public/society; (2) healthcare; (3) family; (4) recovery community. Shame was identified as the subtheme in experiencing internal stigma, and advocacy and self-forgiveness were identified as themes in recovery from stigma. Several tertiary themes were uncovered, including gender/sexual orientation and medication for opioid use disorder (See Figure 1).
Figure 1. Themes and subthemes. MOUD, Medication for Opioid Use Disorder.

3.2. External Stigma

The majority of participants (n = 19, 95%) discussed the external stigma they experienced during their time of active substance use and in their recovery. This included the public (society in general), their family members, healthcare providers, and people they interacted with in the recovery community (such as Alcoholics Anonymous or AA). A repeating theme within this category was regarding medication for opioid use disorder (MOUD). More specifically, 40% (n = 8) of respondents discussed how MOUD was viewed negatively by others, and they talked about the need for education regarding the importance of medications for substance use disorders. A total of 65 percent (n = 13) of mothers also talked about experiencing gender- and sexual-orientation-related stigma.

3.2.1. Public/Society

Participants discussed their perceptions of how the general public viewed them in their casual encounters with others and how they felt that people who struggle with substance use are viewed in general. One mother said, “I am a professional woman. I have a college degree. But nobody sees that.” (F2) Another mother similarly noted, “I’m educated. I had a career. I didn’t ask to get hooked on drugs. But when people found out I used heroin, I was just another junkie. They didn’t see me anymore, they didn’t see a person.” (F4) Several of the mothers talked about general misconceptions about addiction. One said, “And they said, ‘just stop, just stop,’ they thought I wanted just, like, I woke up and wanted to live like that.” (F10) Another mother said, “People don’t understand addiction, or don’t take the time to want to understand addiction, and just have this stigmatic perspective on it.” (F15).
When describing how people view MOUD, one mother, who has become an advocate on social media, stated, “People have gotten on my social media or even in person and said, ‘you have a child, and you’re like teaching them that it’s okay,’ you know, ‘to stay on drugs because you’re teaching him it’s okay to trade one high for another.’ Here again, you have to educate them to be like, ‘I’m not getting high off my medication, sir.’” (F5) Another mother said, “Because I’m on methadone and, like, people don’t realize how much it’s helped me, you know? They, some people think that you’re still using because you’re on something.” (F8) Yet another mom said, “I see people who choose to take medication in their recovery pathway, individuals are stigmatized and looked at differently than someone who chooses to be abstinent … people are stigmatized differently … by the way they choose to recover.” (F11).
Mothers also talked about feeling viewed differently due to their gender. Just over one-third (n = 7, 35%) of mothers discussed how they felt the society/the public views women who have SUD more harshly than it does fathers. One mother discussed the difference in recovery, saying, “It’s different for moms than it is for dads. I think moms have it way worse than dads. We bear the stigma more than dads. It’s like we have more to prove. With dads, people are like,oh, he’s doing so good.And with moms, people are like,how could she do that to her kid?’” (F2) Another mother remarked how she was treated differently from her child’s father, who was also in recovery: “As a mom, people think you’re sh-t if you are using or if you are not taking care of your kids. My daughter’s dad was using, and when he would pay child support, or have visitation, he was treated like such a good dad for doing what he was supposed to do. But moms are not treated that way. If we mess up, we are bad mothers. It’s like guys are expected to mess up sometimes, and its just part of being a guy. But if women do the same thing, we are judged for it.” (F4) One mom discussed the differences she saw between women and men, and especially fathers and mothers in recovery: “… it’s like you can never be fixed and it’s disgusting. Um, so, you know, women have that. And then being a parent too. Oh my God! God forbid that a mother struggles with addiction and that automatically makes her a piece of sh-t parent.” (F5).

3.2.2. Healthcare Professionals

Just fewer than half (n = 8, 40%) of our participants discussed at length the stigma they experienced in various healthcare settings, from routine visits to the doctor to emergency department settings. One mother who previously worked at a treatment facility said of her observations, “When I worked at the treatment center, I noticed that, you know, it’s always super-dad. But mom, if she’s the drug addict, then, um, there’s something wrong with her, because you should be sober for your children.” (F15) One mother said, “I was judged by doctors. I was treated like an addict, like I wasn’t a real person. I wasn’t someone’s mother, or someone’s daughter. It was like I was garbage. Worse than garbage.” (F2) She added, “It’s like they are suspicious of me because they think I am drug-seeking or something. Even if it’s something like me having a cold, or whatever, and they won’t prescribe anything to help. Like I am going to abuse antibiotics, or whatever.” (F2) Two mothers talked about not going to the doctor for fear of judgement. One said, “I try to avoid them. I try not to have to go, and there’s probably times that I should have sought medical attention but just dealt with whatever was wrong at home.” (F9) Another mother said she would go to the OBGYN “only when I absolutely had to” for fear of being judged. (F14) Another mom discussed the experience she had in the emergency department during an overdose event, when she told the attending nurse that she had a history of stroke and cardiac problems, “… she was rude … so they let me sit there, sick, uh, and in withdrawal. And she was like, ‘well, if you think you’re getting any medication, that’s not happening,’ and this was their exact freaking words about withdrawal, ‘withdrawal is just a little diarrhea.’” (F15) She added, “It’s just horrible how people treat addicts, you know, even in the hospitals. I struggle—whenever I was in active addiction and I would be trying to seek help for other reasons, whether it was mental health or there was some kind of physical element going on, there was, like, no good bedside manner at the hospitals for the addict, you know?” (F15).
Mothers also talked about how they felt judged by healthcare professionals for taking MOUD. One mother said, “I take Suboxone and um, you know, I didn’t want to tell my OBGYN about it at first because I knew he was gonna treat me different. And now that they know that, that I am an addict, they totally treat me different. You know, like, anytime I have a concern or anything, I wanna talk to them about anything, it’s just like, you know, it’s so judgey, and it makes me feel dirty.” (F3).

3.2.3. Family

A total of 25 percent (n = 5) of participants discussed the stigma they experienced from their family. One said, “… they treat us like trash, sometimes even our own family members, you know. Everybody looks down on us.” (F13) Another mom stated, “I know people view me differently now than they used to. Like, my family has shunned me.” (F13) One mom talked about how her family’s view of her has affected the relationship she has with her own children. She said that her daughter lives with her cousin and that she wants “to do family therapy, because all my daughter knows about addiction is the bullsh-t that my cousin, with her narrow-minded perspective on it, you know, um, that she’s instilling into my daughter. Like that, I, that I’m choosing drugs over her.” (F15).
A few mothers discussed how their family viewed MOUD. One said she felt judged by her family members, “It was like I was just drug-seeking, like, couldn’t they see how hard I was trying to stay off drugs? I’m not taking Suboxone to get high, I’m taking it because I don’t want to get high. They just treated me like I was looking for drugs. I felt judged.” (F2) Another mother said of her family, “They don’t like me being on methadone because they feel like it’s, just like, I’ve gone from one substance to another.” (F15).

3.2.4. Recovery Community

The participants (n = 6, 30%) talked about the stigma they experienced within the recovery community when attending support meetings and from others in recovery. One mother who attended her first recovery support meeting while pregnant and was “desperate for help” described a distressing encounter: “There was so much shame. The first time I attended an AA meeting, I was seven months pregnant. When I admitted what my DOC (drug of choice) was, they were so mean to me. One person told me I was f-cking up my baby and I should have an abortion. I cried and never went back.” (F4) She went on to say it was years before she sought help again for fear of judgement. Another mother described how people in recovery are categorized by the substances they use and the modes of usage. She said, “People who drink feel like they are in a different class than the harder drugs, or um, smoking it rather than shooting it, or snorting it, you know. They class up even in recovery and look down.” (F16) Another mother talked about the rigidity and harshness she felt subjected to in recovery. She explained, “The stigma within the recovery community can be even more difficult from outside. Sometimes, people forget that even in long-term recovery, we do suffer from the disease of addiction and any life circumstance can happen … and someone can have a lapse. They can be beaten up a lot worse than someone not actively in the recovery community.” (F11).
Our participants also experienced MOUD-related stigma from other people in recovery. One mother stated, “Even within the AA and NA community, there is some people that think you are just replacing one drug with another and that you are still using drugs if you’re using any medication.” (F2) Another said, “Most AA do not, uh, walk you through the steps if you’re on any, any kind of medication-assisted treatment. Because to these people, it’s not sober. You’re not sober … you’re not sober. You’re still high.” (F5) Yet another stated, “Any medication is almost a no-no in the twelve-step world.” (F16).

3.3. Internal Stigma

A total of 70 percent of participants (n = 14) in our study discussed the shame and guilt they felt during their active addiction that lasted well into their recovery. They said that guilt and shame was a barrier to their recovery because it made them want to use substances. They also said the feelings of guilt and shame were related to having children and how they were viewed by others, as mothers. One said that the treatment she received from others would often lead to drug use: “Every time I would get clean, the guilt and shame and the way my ex-husband’s family would treat me, which is, I’d have to medicate that. They would make me feel so small. And I mean, I did this. I deserved it, I guess.” (F10) Another mom said, “I always thought of others, ‘they’re never gonna love me this way, or they’re never gonna accept me this way.’ It was just shame. I was ashamed.” (F13) Another mom said she was overwhelmed with guilt and shame, and that kept her in a cycle of use: “I felt like I was worthless, and that they didn’t deserve a mother like me, that they were better off without me.” She added, “And so I just had that shame—it’s what almost killed me.” (F14).
The mothers in our study also felt guilty for using MOUD. They said they felt viewed as “weak” or that they were “replacing one drug with another.” There was shame associated with having to take a medication to help their recovery because it implied that they were not “strong enough” or that they somehow didn’t love their children enough to “just stop” on their own. One mom said, “It made me feel embarrassed, I don’t know if that’s the word, if I’m saying that right. Like, ashamed. Maybe that’s the word—shame. That’s the word I’m looking for. I didn’t want anybody to know, that I couldn’t, that I was doing less than other people because I was using a medication instead of just quitting altogether—‘going cold turkey.’” (F6) Another mom would not tell anyone she was taking Suboxone; she said, “I felt so ashamed to talk about it or to discuss that I was on medication.” (F16).

3.4. Recovery and Healing from Stigma

Advocacy

The mothers in our study also talked about their experiences in healing from the shame that stigma caused them, and the ways in which they found help and hope. Advocacy and helping others with SUD were a recurring theme in healing, with over half of mothers talking about their involvement in both (n = 12, 60%). One mom discussed how the stigma she experienced in her path to recovery has changed the way she parents her son, saying, “I take him to meetings. My family does not really agree with that, on some of the things I do, that I include him in. And I have a different opinion because of the stigma. Keeping it away from him isn’t gonna help because at least now, you know, he sees these people. Like he hears stories and I’m hoping it will save him.” (F5) Another mom talked about the importance of talking about addiction and recovery: “The more that people understand recovery, and that we do change, the more that the barriers will be knocked down.” (F16).
One mother discussed her involvement in advocacy for birth mothers and how she was involved in making changes to public policy. This mom described her journey through active use, treatment, and long-term recovery. She talked about the devastation of losing her parental rights, despite doing everything could to regain custody of her daughter. She was active in advocating for legislation change in her state that placed standardized procedures around terminating parental rights, which she said would prohibit judges from “using the power of the gavel to stigmatize people based on their personal beliefs.” She added, “I do this work so that others don’t have to go through what I went through. I’m very vocal about my story. Um, I, you know, I am a huge CPS (Child Protective Services) advocate. I am a birth mother advocate. And other mothers who are dealing with CPS, I walk them through the process. Um, basically help them get into action so that their kids can come home. Um, I stay in service for moms just like me. That, um, keeps me going. It keeps me through the grief.” (F11) Other mothers also talked about helping others. One said, “Now people come to me, you know, to find out how to help people.” (F15) And another said advocacy is how she combats stigma, saying, “Anybody’s way of recovery, whatever that is, or however it looks, is different for every single person. This is what knocks out stigma. And teaching and talking to others knocks out stigma in the community.” (F16).
Another construct talked about in the context of healing was forgiveness, specifically self-forgiveness (n = 7, 35%). One mother said, “I learned I wasn’t a morally bad person, that I was a sick person and that I had an addiction, and that—my counselor really helped me, you know, learning and forgiving myself.” (F14) This mother added through self-forgiveness, “I began to believe I was worthy, that I am worthy.” (F14) The mothers who talked about forgiving themselves said it was how they were finally able to let go of the shame that the stigma of addiction caused. One mom noted, “I was able to, um, be myself, with, to really let go of what is really inside of me.” She added, “The shame and the not forgiving yourself, it’s not gonna to help you in recovery.” (F13).
Personal growth through becoming involved in individual therapy or learning new coping skills through self-help was also discussed as a pathway to recovery from stigma (n = 12, 60%). Through personal growth, mothers expressed their ability to see their past from a different perspective, which helped dispel feelings of shame and guilt. One mother described how she has changed: “Sometimes, things still get hard, and I won’t lie, sometimes I still get cravings and think about using again, like maybe I could use casually. But now, that does not stick. I know I can’t do that because I am an addict and there is no going back. My life is so much better now, I am so much happier that I have a reason to get up that is not getting high every day. There are hard times—it will be hard, but life can be so much better. There is no shame in recovery.” (F2) This mom also said, “I learned to be patient and support myself and my needs in recovery. Through recovery, I learned to focus on myself.” (F2) Another mom talked about how she wishes her family could see things differently: “I wish they would see it the way I see it. Like, me abusing drugs for so long—all I went through—has had such a negative effect on me that I am better because of it.” (F7) Another mom discussed her experiences in talking about past trauma in individual therapy, “I was able to tell people what I did and say, and um, I walked out of there (therapist’s office), and oh my God(long pause). You know, even when I was there, like I felt free from the shame and guilt. I felt free because I was able to talk about so much, you know, uh, the things I did. Also, my father, all of the trauma I experienced as a child, my sexual abuse, just everything that I had been holding onto.” (F14) Another mom described learning to focus on herself: “I feel a lot better when I do things for myself. If you do things for yourself, you can feel less guilt and shame, and, you’ll believe you deserve good things, too.” (F12).

4. Discussion

This study used in-depth interviews to collect qualitative data and closely examine the experiences of stigma for mothers with SUD/OUD. The mothers in our study experienced internal and external stigma and stigma at the individual, interpersonal, and institutional levels. Parents, particularly mothers, who use substances experience more of the damaging effects of stigma and face significant barriers to support. The stigma of parental SUD can have far-reaching effects, spanning generations. The stigma of substance use leads to fear and mistrust of healthcare and child welfare systems, often impeding help-seeking behaviors [23]. Stigma is a multifaceted phenomenon and can originate from both outside (external) and inside (internal) sources. Opioid use disorder is one of the most stigmatized conditions, mainly due to punitive policy and a lack of treatment funding prioritization [24]. Both internal and external stigma can be significant barriers to treatment [24]. External stigma is experienced when individuals with OUD are met with hostility from others or difficulty in accessing affordable treatment options, including MOUD. [24] Internal stigma can interfere with treatment-seeking behavior, premature withdrawal from treatment, and relapse [25]. Gender also affects the experience of external and internal stigma [26]. Consistent with this study, others have found that women with children are more likely than men to report stigma as a hindrance to finding treatment, contributing to fears of being perceived as a “bad” mother and possibly losing custody of their children [27]. Women report feeling the stigma of addiction differently from men [17,28]. Our study found labeling the mother with terms such as “garbage” and “just another junkie” or stating that she was “choosing drugs over her kids” did not aid in treatment or recovery efforts; instead, it fueled the internalized shame felt by participants.
In our study, we saw an evolution from stigmatization and secrecy to recovery and advocacy. Our study found that mothers assigned the label of “addict” were afraid to talk about their experiences with substance use and their experiences regarding treatment. Our participants discussed an acute awareness of feeling judged by others. The participants in the study employed withdrawal and secrecy when interacting with family, healthcare professionals, and even others in the recovery community in response to the shame they felt regarding their drug use. These strategies only served to deepen their internalized stigma and act as a barrier to recovery. However, when our participants re-labeled themselves as “advocates” and became more vocal in their experiences, they began to engage in more profound levels of meaningful recovery. The women talked about “knocking down barriers” and “knocking out stigma.” Through sharing their experiences, they were able to see themselves differently and heal from the stigmatizing shame that previously maintained them in cyclic substance use. Other research has found that involvement in advocacy may benefit personal recovery and reduce the impact of stigma [29].
Forgiveness was discussed throughout the theme of recovery and healing from stigma. Forgiveness is included in the 12 steps of Alcoholics Anonymous. Steps 8 and 9 involve naming and making amends to those one has transgressed against [30]. The Alcoholics Anonymous Big Book also talks about the importance of forgiving others and letting go of resentment. Research shows forgiveness is associated with positive outcomes in recovery, and although seeking forgiveness and forgiving is important, the stigma of substance use disorder can make self-forgiveness challenging to achieve [31]. One theory on self-forgiveness posits three main responses to transgression: (1) self-punitive, (2) pseudo-self-forgiveness, and (3) genuine self-forgiveness [32]. In our study, some women reported engaging in self-punitive behaviors, feeling they did not “deserve” good things (i.e., to be a mother) or that they “deserved” the bad things that happened to them because of their substance use. Our study did not discuss pseudo-self-forgiveness or minimizing harm and denying transgressions. However, research shows that denial plays a central role in the cycle of addiction, even amid negative consequences [33]. Genuine self-forgiveness, which includes acknowledging harmful behaviors and accepting and engaging in positive restoration behaviors, is associated with positive outcomes in recovery [34]. The participants in our study who discussed genuine self-forgiveness talked about their ability to realize their inherent self-worth and release the shame that kept them in a cycle of self-punitive behavior through drug use.
Our study supports other research that shows stigma is a significant barrier to treatment and recovery, especially for women [35]. When someone is labeled an “addict,” it is equated to a moral or character flaw rather than an illness that needs medical treatment [36]. In states where mothers can face charges of child abuse and risks to their parental rights, they are less likely to seek treatment or divulge substance use to their medical practitioner [37]. The consensus of research on the topic of stigma shows that despite efforts to combat it, it remains a significant barrier that needs a multifaceted, anti-stigma approach across systems [38].

5. Conclusions

The unique stigma experienced by mothers with opioid use disorder causes significant barriers to accessing treatment and maintaining recovery. The mothers in this study reported experiencing stigma from their external environment, including from their families and healthcare providers, as well as internalizing it in the form of self-stigmatization and shame. Participants were able to experience healing from internal stigma and shame through advocacy and self-forgiveness and ultimately found meaning that helped them in long-term recovery. Interventions that combat stigma and include psychoeducation for practitioners are essential to increase access to care [39,40,41,42]. Understanding what impacts a parent’s ability to seek treatment and their experience may increase awareness of stigma and moderate its effects. However, more research on reducing internalized stigma is needed.

6. Limitations

Several noteworthy limitations accompany the study. Firstly, the generalizability of findings is influenced by the specific sample size and selection process, potentially introducing bias. Despite efforts to ensure precision, the reliability of measurements hinges on the nature of the interview format. The cross-sectional nature of the study design may limit the ability to capture temporal changes adequately. While attempts were made to control for confounding variables, inherent limitations in this approach may affect the internal validity. Caution is advised when extrapolating the results beyond the study’s specific context. Moreover, the reliance on participant self-reports may introduce response biases. Resource constraints, potential publication bias, and ethical considerations, particularly in the context of interviews, further shape the study’s limitations, prompting a nuanced interpretation of the obtained results.

Author Contributions

Conceptualization: C.B.-B. and A.Y.; interviews, C.B.-B.; initial analysis, C.B.-B. and A.S.C.; analysis, F.V.; writing and revising, C.B.-B., A.Y., A.S.C., F.V. and T.C.-L. Supervision, T.C.-L. All authors approved the final manuscript. All authors have read and agreed to the published version of the manuscript.

Funding

This research received no external funding.

Institutional Review Board Statement

The study was conducted in accordance with the Declaration of Helsinki, and approved by the Institutional Review Board (or Ethics Committee) of the University of Texas Health Science Center at Houston, McWilliams School of Biomedical Informatics (HSCSBMI-17-2021).

Data Availability Statement

Data are available on request due to restrictions (e.g., privacy of participants). The data presented in this study are available on request from the corresponding author. The data are not publicly available due to confidentiality and the privacy of participants.

Acknowledgments

The authors thank Jessica Yeager, RSPS; Diana Briseno, LMSW, LCDC; and the moms and heroes who agreed to be interviewed for our study.

Conflicts of Interest

The authors declare no conflicts of interest.

References

  1. Gramlich, J. Nearly Half of Americans Have a Family Member or Close Friend Who’s been Addicted to Drugs. 2017. Available online: https://www.pewresearch.org/fact-tank/2017/10/26/nearly-half-of-americans-have-a-family-member-or-close-friend-whos-been-addicted-to-drugs/ (accessed on 1 March 2023).
  2. Lipari, R.N.; Van Horn, S.L. Children Living with Parents Who Have a Substance Use Disorder. In The CBHSQ Report; Center for Behavioral Health Statistics and Quality, Substance Abuse and Mental Health Services Administration: Rockville, MD, USA, 2017. [Google Scholar]
  3. Crowley, D.M.; Connell, C.M.; Jones, D.; Donovan, M.W. Considering the child welfare system burden from opioid misuse: Research priorities for estimating public costs. Am. J. Manag. Care 2019, 25 (Suppl. 13), S256. [Google Scholar]
  4. Feder, K.A.; Mojtabai, R.; Musci, R.J.; Letourneau, E.J. U.S. adults with opioid use disorder living with children: Treatment use and barriers to care. J. Subst. Abus. Treat. 2018, 93, 31–37. [Google Scholar] [CrossRef] [PubMed]
  5. Novak, P.; Feder, K.A.; Ali, M.M.; Chen, J. Behavioral health treatment utilization among individuals with co-occurring opioid use disorder and mental illness: Evidence from a national survey. J. Subst. Abus. Treat. 2019, 98, 47–52. [Google Scholar] [CrossRef] [PubMed]
  6. Committee on the Science of Changing Behavioral Health Social Norms; Board on Behavioral, Cognitive, and Sensory Sciences; Division of Behavioral and Social Sciences and Education; National Academies of Sciences, Engineering, and Medicine. Ending Discrimination against People with Mental and Substance Use Disorders: The Evidence for Stigma Change; National Academies Press: Washington, DC, USA, 2016. [Google Scholar] [CrossRef]
  7. Zwick, J.; Appleseth, H.; Arndt, S. Stigma: How it affects the substance use disorder patient. Subst. Abus. Treat. Prev. Policy 2020, 15, 50. [Google Scholar] [CrossRef] [PubMed]
  8. Lee, N.; Boeri, M. Managing stigma: Women drug users and recovery services. Fusio 2017, 1, 65–94. [Google Scholar] [PubMed]
  9. Lee, K.K.; Ferry, A.V.; Anand, A.; Strachan, F.E.; Chapman, A.R.; Kimenai, D.M.; Meex, S.J.R.; Berry, C.; Findlay, I.; Reid, A.; et al. Sex-specific thresholds of high-sensitivity troponin in patients with suspected acute coronary syndrome. J. Am. Coll. Cardiol. 2019, 74, 2032–2043. [Google Scholar] [CrossRef]
  10. McHugh, R.K.; Votaw, V.R.; Sugarman, D.E.; Greenfield, S.F. Sex and gender differences in substance use disorders. Clin. Psychol. Rev. 2018, 66, 12–23. [Google Scholar] [CrossRef] [PubMed]
  11. Pallatino, C.; Chang, J.C.; Krans, E.E. The intersection of intimate partner violence and substance use among women with opioid use disorder. Subst. Abus. 2021, 42, 197–204. [Google Scholar] [CrossRef]
  12. Levin, Y.; Lev Bar-Or, R.; Forer, R.; Vaserman, M.; Kor, A.; Lev-Ran, S. The association between type of trauma, level of exposure and addiction. Addict. Behav. 2021, 118, 106889. [Google Scholar] [CrossRef]
  13. Lotzin, A.; Grundmann, J.; Hiller, P.; Pawils, S.; Schäfer, I. Profiles of Childhood Trauma in Women With Substance Use Disorders and Comorbid Posttraumatic Stress Disorders. Front. Psychiatry 2019, 10, 674. [Google Scholar] [CrossRef]
  14. Revenson, T.A.; Griva, K.; Luszczynska, A.; Morrison, V.; Panagopoulou, E.; Vilchinsky, N.; Hagedoorn, M. Gender and caregiving: The costs of caregiving for women. In Caregiving in the Illness Context; Pivot, P., Ed.; Palgrave Pivot: London, UK, 2016. [Google Scholar] [CrossRef]
  15. Jennings, W.G.; Mieczkowski, T. Criminological Theories. In Public Health Law Research: Theory and Methods; Jossey-Bass: Hoboken, NJ, USA, 2013; pp. 109–130. ISBN 1118137620. [Google Scholar]
  16. Barmaki, R. On the Origin of “Labeling” Theory in Criminology: Frank Tannenbaum and the Chicago School of Sociology. Deviant Behav. 2017, 40, 256–271. [Google Scholar] [CrossRef]
  17. Heather, N. Q: Is Addiction a Brain Disease or a Moral Failing? A: Neither. Neuroethics 2017, 10, 115–124. [Google Scholar] [CrossRef] [PubMed]
  18. McCurry, M.K.; Avery-Desmarais, S.; Schuler, M.; Tyo, M.; Viveiros, J.; Kauranen, B. Perceived stigma, barriers, and facilitators experienced by members of the opioid use disorder community when seeking healthcare. J. Nurs. Scholarsh. 2022, 55, 707–710. [Google Scholar] [CrossRef] [PubMed]
  19. Bakos-Block, C.; Nash, A.J.; Cohen, A.S.; Champagne-Langabeer, T. Experiences of Parents with Opioid Use Disorder during Their Attempts to Seek Treatment: A Qualitative Analysis. Int. J. Environ. Res. Public Health 2022, 19, 16660. [Google Scholar] [CrossRef] [PubMed]
  20. Meyers, S.A.; Earnshaw, V.A.; D’Ambrosis, B.; Courchesne, N.; Werb, D.; Smith, L.R. The intersection of gender and drug use-related stigma: A mixed methods systematic review and synthesis of the literature. Drug Alcohol Depend. 2021, 223, 108706. [Google Scholar] [CrossRef] [PubMed]
  21. Cooper, S.; Nielsen, S. Stigma and Social Support in Pharmaceutical Opioid Treatment Populations: A Scoping Review. Int. J. Ment. Health Addict. 2017, 15, 452–469. [Google Scholar] [CrossRef]
  22. Cioffi, C.C.; Leve, L.D.; Seeley, J.R. Accelerating the Pace of Science: Improving Parenting Practices in Parents with Opioid Use Disorder. Parent. Sci. Pract. 2019, 19, 244–266. [Google Scholar] [CrossRef] [PubMed]
  23. Clarke, V.; Braun, V. Thematic analysis. J. Posit. Psychol. 2017, 12, 297–298. [Google Scholar] [CrossRef]
  24. World Health Organization. Guidelines for the Psychosocially Assisted Pharmacological Treatment of Opioid Dependence; WHO: Geneva, Switzerland, 2009. [Google Scholar]
  25. Hennink, M.; Kaiser, B.N. Sample sizes for saturation in qualitative research: A systematic review of empirical tests. Soc. Sci. Med. 2022, 292, 114523. [Google Scholar] [CrossRef]
  26. Wolfson, L.; Schmidt, R.A.; Stinson, J.; Poole, N. Examining barriers to harm reduction and child welfare services for pregnant women and mothers who use substances using a stigma action framework. Health Soc. Care Community 2021, 29, 589–601. [Google Scholar] [CrossRef]
  27. Cheetham, A.; Picco, L.; Barnett, A.; Lubman, D.; Nielsen, S. The impact of stigma on people with opioid use disorder, opioid treatment and policy. Subst. Abus. Rehabil. 2022, 13, 1–12. [Google Scholar] [CrossRef]
  28. Benz, M.B.; Cabrera, K.B.; Kline, N.; Bishop, L.S.; Palm Reed, K. Fear of stigma mediates the relationship between internalized stigma and treatment-seeking among individuals with substance use problems. Subst. Use Misuse 2021, 56, 808–818. [Google Scholar] [CrossRef]
  29. Fonseca, F.; Robles-Martinez, M.; Tirado-Munoz, J.; Alais-Ferri, M.; Ignasi Mestre-Pinto, J.; Coratu, A.M.; Torrens, M. A gender perspective of addictive disorders. Curr. Addict. Rep. 2021, 8, 89–99. [Google Scholar] [CrossRef]
  30. Stringer, K.L.; Baker, E.H. Stigma as a Barrier to Substance Abuse Treatment Among Those With Unmet Need: An Analysis of Parenthood and Marital Status. J. Fam. Issues 2018, 39, 3–27. [Google Scholar] [CrossRef]
  31. Malik, A.; Vu, P.D.; Cohen, A.S.; Bansal, V.; Cowan, M.R.; Blazek, G.M.; Champagne-Langabeer, T. “I Just Don’t Feel Heard”: A Case Study on Opioid Use Disorder and Pain Management. J Pain Palliat Care Pharmacother 2023, 37, 308–313. [Google Scholar] [CrossRef] [PubMed]
  32. Ashford, R.; Brown, A.M.; Canode, B.; McDaniel, J.; Curtis, B. A mixed-methods exploration of the role and impact of stigma and advocacy on substance use disorder recovery. Alcohol. Treat. Q. 2019, 37, 462–480. [Google Scholar] [CrossRef]
  33. Alcoholics Anonymous. Alcoholics Anonymous Big Book, 4th ed.; Alcoholics Anonymous World Services: Akron, OH, USA, 2002. [Google Scholar]
  34. McCullough, M.E.; Root, L.M.; Tabak, B.A.; Witvliet, C.V. Forgiveness. In Handbook of Positive Psychology, 2nd ed.; Lopez, S.J., Synder, C.R., Eds.; Oxford University Press: New York, NY, USA, 2009; pp. 427–435. [Google Scholar]
  35. Woodyatt, L.; Wenzel, M. Self-forgiveness and restoration of an offender following an interpersonal transgression. J. Soc. Clin. Psychol. 2013, 32, 225–259. [Google Scholar] [CrossRef]
  36. Verdejo-Garcia, A.; Fernandez-Serrano, M.J.; Tirapu-Ustarroz, J. Denial and lack of awareness in substance dependence: Insights from the neuropsychology of addiction. In Principles of Addiction; Blume, A.W., Kavanagh, D.J., Kapman, K.M., Bates, M.E., Larimer, M.E., Petry, N.M., Witte, P.D., Ball, S.A., Eds.; Academic Press: San Diego, CA, USA, 2013; Volume 1, pp. 77–86. [Google Scholar]
  37. Wenzel, M.; Woodyatt, L.; Okimoto, T.G.; Worthington, E.L. Dynamics of Moral Repair: Forgiveness, Self-Forgiveness, and the Restoration of Value Consensus as Interdependent Processes. Pers. Soc. Psychol. Bull. 2021, 47, 607–626. [Google Scholar] [CrossRef] [PubMed]
  38. Sanders, J.M. Use of mutual support to counteract the effects of socially constructed stigma: Gender and drug addiction. J. Groups Addict. Recovery 2012, 7, 237–252. [Google Scholar] [CrossRef]
  39. Mincin, J. Addiction and stigmas: Overcoming labels, empowering people. In New Directions in Treatment, Education, and Outreach for Mental Health and Addiction: Advances in Mental Health and Addiction; MacMillan, T., Sisselman-Borgia, A., Eds.; Springer: Cham, Switzerland, 2018. [Google Scholar] [CrossRef]
  40. Faherty, L.J.; Kranz Ashley, M.; Russell-Fritch, J.; Patrick, S.W.; Cantor, J.; Stein, B.D. Association of punitive and reporting state policies related to substance use in pregnancy with rates of neonatal abstinence syndrome. JAMA Netw. Open 2019, 2, e1914078. [Google Scholar] [CrossRef] [PubMed]
  41. Atkins, J.; Dopp, A.L.; Temaner, E.B. Combatting the Stigma of Addiction—The Need for a Comprehensive Health System Approach; Commentary, National Academy of Medicine: Washington, DC, USA, 2020. [Google Scholar] [CrossRef]
  42. Bielenberg, J.; Swisher, G.; Lembke, A.; Haug, N.A. A systematic review of stigma interventions for providers who treat patients with substance use disorders. J. Subst. Abus. Treat. 2021, 131, 108486. [Google Scholar] [CrossRef] [PubMed]
Disclaimer/Publisher’s Note: The statements, opinions and data contained in all publications are solely those of the individual author(s) and contributor(s) and not of MDPI and/or the editor(s). MDPI and/or the editor(s) disclaim responsibility for any injury to people or property resulting from any ideas, methods, instructions or products referred to in the content.

Article Metrics

Citations

Article Access Statistics

Multiple requests from the same IP address are counted as one view.