Urban Governance of Household Waste and Sustainable Development in Sub-Saharan Africa: A Study from Yaoundé (Cameroon)
Abstract
1. Introduction
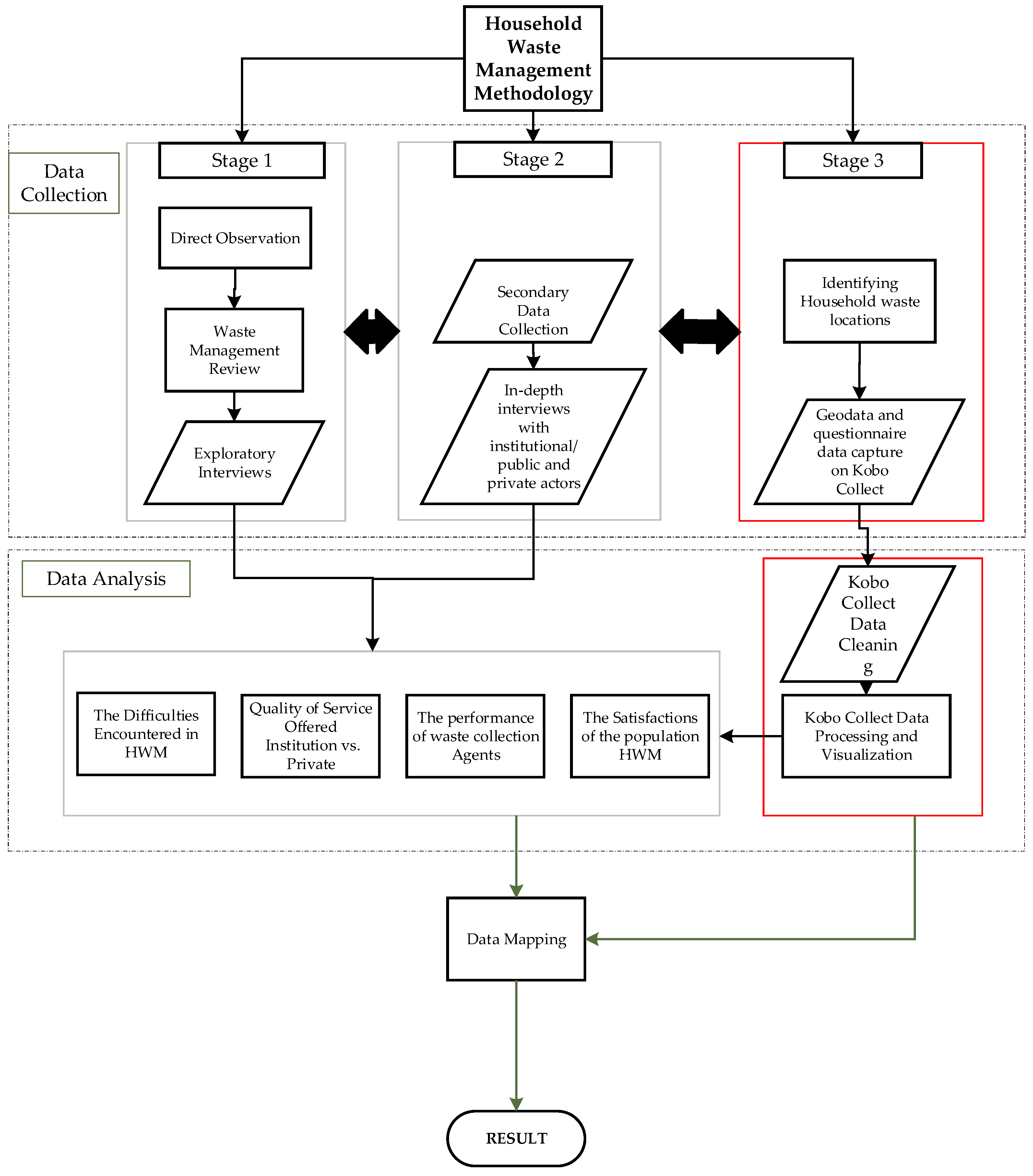
2. Materials and Methods
2.1. Data Collection Process
2.2. Data Processing
3. Results
3.1. Stakeholders and Household Waste Management in Yaoundé
3.2. Inadequacy of Standards and the Gap in Compliance
3.3. The Challenges of Household Waste Management for Sustainable Development
3.4. Direct Consequences of the Waste Crisis: Economy, Ecology, and Public Health
4. Discussion and Conclusions
Author Contributions
Funding
Institutional Review Board Statement
Informed Consent Statement
Data Availability Statement
Acknowledgments
Conflicts of Interest
Appendix A
| Convention | Signature Date | Objectives |
|---|---|---|
| Vienna Convention for the Protection of the Ozone Layer | 22 March 1985 | Promote appropriate measures to protect human health and the environment against adverse effects resulting or likely to result from human activities that modify or are likely to modify the ozone layer. |
| Basel Convention on the Control of Transboundary Movements of Wastes and their Disposal | 22 March 1989 | Ban on the import and export of hazardous waste |
| Montreal Protocol on Substances that Deplete the Ozone Layer | 30 August 1989 | Phase out the production of ozone-depleting substances (ODS) in order to reduce and protect their abundance in the atmosphere and the environment |
| United Nations Framework Convention on Climate Change | 19 October 1994 | Stabilise greenhouse gas concentrations in the atmosphere at a level that prevents dangerous anthropogenic interference with the climate system. |
| Bamako Convention on the Ban of the Importation of Hazardous Wastes and the Control of their Transboundary Movements in Africa | 20 March 1996 | To improve and ensure the environmentally sound management of hazardous waste, as well as cooperation between the African States involved |
| Stockholm Convention on Persistent Organic Pollutants | 23 May 2001 | Protection of human health and the environment from persistent organic pollutants. |
Appendix B
| Texts and Dates of Signature/Adoption | Area of Application | Objectives |
|---|---|---|
| Control of industries generating hazardous waste | To set the costs of inspection and control of dangerous, unhealthy or inconvenient establishments. |
| Law No. 89/027 of 29 December 1989 on toxic and hazardous waste | Hazardous and toxic waste management | Regulate the collection, transport, and treatment of hazardous and toxic waste. |
| Law No. 96/117 of 5 August 1996 on standardisation | Standardisation | Standardise waste management, similar to other areas of daily life. |
| Law No. 96/12 of 5 August 1996 on the framework law on environmental management (See Chapter IV: Articles 42, 43, 44, 45 and 46) | Environment | Regulate to ensure environmental protection. |
| Urban planning and management of municipalities |
|
| Law No. 74/23 of 5 December 1974 on the organisation of municipalities (see Article 71) | Waste management | To confer the municipality’s new attributions in the field of collection, transport, and treatment of household waste. |
| Tax for the removal ofhousehold waste |
|
| Decree No. 2005/0577/PM of 23 February 2005 establishing the modalities for carrying out environmental impact studies | Environment and well-being | Impose and set the modalities for carrying out environmental impact assessments in all projects. |
| Order No. 01 of the Ministry of the Environment, Nature Protection and Sustainable Development of 15 October 2012 laying down the conditions for obtaining an environmental permit for waste management | Environment | Set conditions for obtaining environmental permits for waste management. |
| Joint Order No. 005 of the Ministry of the Environment, Nature Protection and Sustainable Development and the Ministry of Trade of 24 October 2012 laying down specific conditions for the management of electrical and electronic equipment and the disposal of waste from such equipment | Environment | Regulate the introduction of electrical and electronic equipment and the management of waste resulting from their use. |
| Joint Order No. 004 of the Ministry of the Environment, Nature Protection and Sustainable Development and the Ministry of Trade of 24 October 2012 regulating the manufacture, import, and marketing of non-biodegradable packaging | Environment, industry, and trade of biodegradable packaging | Prohibit the manufacture and marketing of non-biodegradable packaging in Cameroon, (those with a thickness of less than 60 μm). |
| Circular Note No. 8419/e/MINAT/DCPL/ SAA of 25 June 1979 on the national hygiene and sanitation campaign | Hygiene and sanitation | Regulate awareness via the National Hygiene and Sanitation Campaign. |
| Circular Note No. 069/NC/MSP/DMPHP/ SHPA of 20 August 1980 of the Ministry of Public Health on the collection, transport, and treatment of industrial waste, household waste, and sanitary sewage | Waste management and epidemic prevention | Regulate the collection, transport, and treatment of industrial waste, household waste, and sanitary waste and specify the technical conditions for waste disposal. |
| Circular note No. 0040/LC/MINAT/DCTD of 04 April 2000, of the Ministry of Territorial Administration and Decentralisation relating to the restoration of public hygiene and sanitation | Environment and sanitation | To fight against the deterioration of the general appearance of urban and rural areas. |
Appendix C
| Categories of Actors | Actors | Specific Responsibilities |
|---|---|---|
| Institutional or public actors | State of Cameroon |
|
| Ministry of Housing and Urban development |
| |
| Ministry of Environment, Nature Protection and Sustainable Development |
| |
| Ministry of Territorial Administration and Decentralisation |
| |
| Ministry of Health Public | Prescription of the conditions for the removal and treatment of municipal waste. | |
| Ministry of Agriculture and Rural Development | Raising awareness of the population on the transformation of putrescible waste into fertilizer. | |
| Urban municipalities |
| |
| District municipalities | To ensure sanitary, local, and environmental policing by means of technical sanitary officers | |
| Non-governmental organisations (NGOs) | Civil society organisations (NGOs, neighbourhood associations, etc.) | Supporting the development of popular ecology movements and projects |
| Private companies and service concessionaires | Health and Safety of Cameroon (HYSACAM) |
|
| Common Initiative Groups (CIGs), Small and Medium Companies (SMEs), etc. |
| |
| International donors | International Monetary Fund (IMF), World Bank, etc. | Provide financial means to support and sustain local waste management initiatives. |
| Users | Households |
|
References
- World Commission on Environment and Development (WCED). Our Common Futur; United Nations: Geneva, Switzerland, 1987. [Google Scholar]
- Leroy, J.-B. Les Déchets et Leur Traitement; Presses Universitaires de France: Paris, France, 1996. [Google Scholar]
- Jouve, B. La Gouvernance Urbaine En Questions, 7th ed.; Lavoisier Eds: Paris, France, 2004. [Google Scholar]
- Godfrey, L.; Ahmed, M.T.; Gebremedhin, K.G.; Katima, J.H.; Oelofse, S.; Osibanjo, O.; Richter, U.H.; Yonli, A.H. Solid Waste Management in Africa: Governance Failure or Development Opportunity? In Regional Development in Africa; Edomah, N., Ed.; IntechOpen: Rijeka, Croatia, 2019; p. 14. ISBN 978-1-78985-238-7. [Google Scholar]
- Jambeck, J.; Hardesty, B.D.; Brooks, A.L.; Friend, T.; Teleki, K.; Fabres, J.; Beaudoin, Y.; Bamba, A.; Francis, J.; Ribbink, A.J.; et al. Challenges and Emerging Solutions to the Land-Based Plastic Waste Issue in Africa. Mar. Policy 2018, 96, 256–263. [Google Scholar] [CrossRef]
- Scarlat, N.; Motola, V.; Dallemand, J.F.; Monforti-Ferrario, F.; Mofor, L. Evaluation of Energy Potential of Municipal Solid Waste from African Urban Areas. Renew. Sustain. Energy Rev. 2015, 50, 1269–1286. [Google Scholar] [CrossRef]
- Victoire, A.; Martin, N.V.; Abias, M.; Pacifique, U.; Claude, M.J. Solid Waste Management Challenges and Its Impacts on People’s Livelihood, Case of Kinyinya in Kigali City. J. Geosci. Environ. Prot. 2020, 8, 82–96. [Google Scholar] [CrossRef]
- Mohee, R.; Simelane, T. Future Directions of Municipal Solid Waste Management in Africa; Africa Institute of South Africa: Pretoria, South Africa, 2015; ISBN 978-0-7983-0423-8. [Google Scholar]
- World Population Review, Yaounde Population. 2023. Available online: https://worldpopulationreview.com/world-cities/yaounde-population (accessed on 10 April 2023).
- Echos, L. La Gestion des Déchets, un Défi Pour L’Afrique. Available online: https://www.lesechos.fr/2018/01/la-gestion-des-dechets-un-defi-pour-lafrique-1118394 (accessed on 10 April 2023).
- Adedara, M.L.; Taiwo, R.; Bork, H.-R. Municipal Solid Waste Collection and Coverage Rates in Sub-Saharan African Countries: A Comprehensive Systematic Review and Meta-Analysis. Waste 2023, 1, 389–413. [Google Scholar] [CrossRef]
- Ngnikam, E.; Tanawa, E. Les Villes d’Afrique Face à Leurs Déchets; UTBM: Belfort-Montbéliard, France, 2006. [Google Scholar]
- Nikiema, A.; Eyebiyi, E.P. Gérer les déchets ménagers en Afrique. Le Bénin entre local et global. Afr. Contemp. 2011, 238, 152–154. [Google Scholar] [CrossRef]
- Ngambi, J.R. Déchets Solides Ménagers de La Ville de Yaoundé (Cameroun): De La Gestion Linéaire Vers Une Économie Circulaire, Géographie; Université du Maine: Orono, ME, USA, 2015. [Google Scholar]
- Ndam, S. Mobilities and Urban Violence in Cameroon. Analysis of Forms of Sociability in the Streets of Yaoundé and Douala. Ph.D. Thesis, University of Yaounde 1, Yaounde, France, 2020. [Google Scholar]
- Belomo Mvondo, J.F. La Gestion Durable Des Déchets Plastiques Dans La Ville de Yaoundé (Sud-Cameroun); Le Cas Des Quartiers Briqueterie et Elig-Edzoa, University of Yaounde 1: Yaounde, France, 2014. [Google Scholar]
- Tini, A. La Gestion Des Déchets Solides Ménagers à Niamey Au Niger: Essai Pour Une Stratégie de Gestion Durable; Institut National des Sciences Appliquées de Lyon: Lyon, France, 2003. [Google Scholar]
- Gagoa Tchoko, J. Récupération et Recyclage Des Emballages Plastiques à Yaoundé: Contribution à Une Anthropologie Des Stratégies de Survie En Milieu Urbain; University of Yaounde 1: Yaounde, France, 2006. [Google Scholar]
- Kelly, M.P.; Morgan, A.; Bonnefoy, J.; Butt, J.; Bergman, V.; Mackenbach, J.P. The Social Determinants of Health: Developing an Evidence Base for Political Action; Commission on the Social Determinants of Health, World Health Organization: New York, NY, USA, 2007. [Google Scholar]
- Ngnikam, E. État Des Lieux de La Gestion Des Déchets Au Cameroun: Cas de Yaoundé, Plateforme Ressources (Réseau Pour Une Gestion Durable Des Déchets Solides); Plateforme Ressources: Lome, Togo, 2013. [Google Scholar]
- Monsaingeon, B. Le Déchet Durable: Éléments Pour Une Socio-Anthropologie Du Déchet Ménager; University Paris 1 Panthéon-Sorbonne: Paris, France, 2014. [Google Scholar]
- Zoa, A.S. Les Ordures à Yaoundé: Urbanisation, Environnement et Politique Au Cameroun; L’Harmattan: Paris, France, 1995. [Google Scholar]
- World Bank. Environmental Policies: Structural Adjustment in Africa; World Bank: Washington, DC, USA, 1994. [Google Scholar]
- Sotamenou, J. Le Compostage: Une Alternative Soutenable de Gestion Publique Des Déchets Solides Au Cameroun; University of Yaounde 1: Yaounde, France, 2010. [Google Scholar]
- Guitard Watelet, É. Représentations et Pratiques de Traitements Populaires de Déchet Dans l’espace Ouest-Africain; Université de Paris Ouest Nanterre La Défense: Paris, France, 2007. [Google Scholar]
- Berger, P.; Luckman, T. The Social Construction of Reality. A Treatise in the Sociology of Knowledge; Doubleday: New York, NY, USA, 1966. [Google Scholar]
- Freeman, R.E.; Wicks, A.C.; Parmar, B. Stakeholder Theory and “The Corporate Objective Revisited”. Organ. Sci. 2004, 15, 364–369. [Google Scholar] [CrossRef]
- Crozier, M.; Friedberg, E. Actors and Systems: The Politics of Collective Action, 1st ed.; University of Chicago Press: Chicago, IL, USA, 1980. [Google Scholar]
- Republic of Cameroon. Law 2019/024 of 24 December 2019 on the General Code for Decentralised Local Authorities. Available online: https://www.prc.cm/fr/actualites/actes/lois/4050-loi-2019-024-du-24-decembre-2019-portant-code-general-des-collectivites-territoriales-decentralisees (accessed on 16 May 2023).
- Wansi, B.-I. South Africa: State Strengthens Western Cape Waste Management System. Afrik 2022, 21. Available online: https://www.afrik21.africa/en/south-africa-state-strengthens-western-cape-waste-management-system/ (accessed on 11 June 2023).
- Nguini, A.-F. Household waste management: Cameroon takes inspiration from Rwanda. Cameroon Radio Telev. 2022. Available online: https://www.crtv.cm/2022/08/gestion-des-ordures-menageres-le-cameroun-sinspire-du-rwanda/ (accessed on 11 June 2023).
- Jaligot, R.; Chenal, J. Decoupling Municipal Solid Waste Generation and Economic Growth in the Canton of Vaud, Switzerland. Resour. Conserv. Recycl. 2018, 130, 260–266. [Google Scholar] [CrossRef]
- Saleh Wari, A. Problématique de La Gestion Des Déchets Ménagers Urbains de La Ville de N’Djamena: Cas Du 8eme Arrondissement; Institut international d’Ingénierie de l’Eau et de l’Environnement: N’Djamena, Chad, 2012. [Google Scholar]
- Diabaté, M. Déchets Ménagers: Impact Sur La Santé et l’environnement En Commune I Du District de Bamako: Cas de Banconi; Université de Bamako: Bamako, Mali, 2010. [Google Scholar]
- Onana, Y. (Support Framework, YDM5). Interview with the Authors, 11 September 2022.
- Nkodo, V. (Coordinator of CAFROMI). Interview with the Authors, 14 September 2022.
- Anonymous (Support Framework, YDM3). Interview with the Authors, 6 October 2022.
- Epoh-Mvaboum, P.; Moussinga, I. La Gestion Des Ordures Ménagères et Leur Impact Sur l’environnement: Cas de La Ville de Yaoundé; CODEV: Cameroun, South Africa, 2014. [Google Scholar]
- Tchounkeu, V. (Communication Expert Living in Yaoundé). Interview with the Authors, 19 December 2022.
- Anonymous (Head of the Hygiene and Environment Department, YDM5). Interview with the Authors, 2 September 2022.
- Koné-Bodou Possilétya, J.; Kouamé, V.K.; Fé Doukouré, C.; Yapi, D.A.C.; Kouadio, A.S.; Ballo, Z.; Sanogo, T.A. Risques sanitaires liés aux déchets ménagers sur la population d’Anyama (Abidjan-Côte d’Ivoire). VertigO Rev. Électronique En Sci. Environ. 2019, 19, 1. [Google Scholar] [CrossRef]
- Voundi, E.; Tsopbeng, C.; Tchindjang, M. Restructuration urbaine et recomposition paysagère dans la ville de Yaoundé. VertigO Rev. Électronique En Sci. Environ. 2018, 18, 3. [Google Scholar] [CrossRef]
- Kayap, S. (Deputy Head of the Hygiene and Sanitation Department, YCC). Interview with the authors, 5 September 2022.
- United Nations Development Programme (UNDP) Rapport Sur Le Développement Urbain Au Cameroun; United Nations Development Programme: Yaounde, France, 1993.
- Bliki, S.A. Financement de La Gestion Des Déchets Ménagers à Porto-Novo Au Bénin; Université d’Abomey-Calvi: Abomey-Calvi, Benin, 2011. [Google Scholar]
- Ndi Odoumou, J. Évaluation Environnementale de La Décharge Contrôlée de Nkolfoulou; University of Yaounde 1: Yaounde, France, 2000. [Google Scholar]
- Boukar, M. Gestion Des Déchets Dans La Ville d’Afrique. Réduire Recycler Réutiliser 3R. Valorisation Pour La Production D’électricité et Autres Applications; L’Harmattan: Paris, France, 2023. [Google Scholar]
- World Bank. GFDRR Strategy 2021–2025: Scaling Up and Mainstreaming Resilience in a World of Compound Risks; World Bank Group: Washington, DC, USA, 2022. [Google Scholar]
- Ipara Motema, J.; Mpwo Makolo, L.; Kiyombo Mbela, G.L. Déchets et Hygiène en République Démocratique du Congo; L’Harmattan: Paris, France, 2023. [Google Scholar]
- United Nations Environment Programme (UNEP). Africa Waste Management—Summary for Decision-Makers; United Nations Environment Programme (UNEP): Nairobi, Kenya, 2020. [Google Scholar]
- Essomba Ebela, S.R. Le Problème Des Ordures Dans La Périphérie de Yaoundé: Analyse Des Enjeux Autour de La Décharge de Contrôle de Nkolfoulou I; University of Yaounde 1: Yaounde, France, 2008. [Google Scholar]








| SN | Data Type | Categories |
|---|---|---|
| 1 | Yaoundé district municipalities (YDMs) | Yaoundé 1, Yaoundé 2, Yaoundé 3, Yaoundé 4, Yaoundé 5, Yaoundé 6, and Yaoundé 7 |
| 2 | Formality of the household waste locations | Formal or Informal |
| 3 | Waste bin presence | Yes or No |
| 4 | Bin size | Large (16–30 m3), Medium (7–16 m3), and Small (0–6 m3) |
| 5 | Waste area size | Between 10 and 50 m2, below 10 m2, above 50 m2 |
| 6 | Frequency of waste bin being emptied | Weekly, Daily, Monthly, Never |
| 7 | Condition of the waste bins | Halfway Full, Full to Capacity, Empty, Overflowing |
| 8 | Quality of routes reaching the bin areas | Asphalt route of good quality, Non-asphalt route of good quality, Asphalt route of bad quality, Non-asphalt route of bad quality |
| 9 | Accessibility of the bin areas | Bicycles, Motorcycles, Tricycles, Trucks, Cars, Walking |
Disclaimer/Publisher’s Note: The statements, opinions and data contained in all publications are solely those of the individual author(s) and contributor(s) and not of MDPI and/or the editor(s). MDPI and/or the editor(s) disclaim responsibility for any injury to people or property resulting from any ideas, methods, instructions or products referred to in the content. |
© 2023 by the authors. Licensee MDPI, Basel, Switzerland. This article is an open access article distributed under the terms and conditions of the Creative Commons Attribution (CC BY) license (https://creativecommons.org/licenses/by/4.0/).
Share and Cite
Ndam, S.; Touikoue, A.F.; Chenal, J.; Baraka Munyaka, J.-C.; Kemajou, A.; Kouomoun, A. Urban Governance of Household Waste and Sustainable Development in Sub-Saharan Africa: A Study from Yaoundé (Cameroon). Waste 2023, 1, 612-630. https://doi.org/10.3390/waste1030036
Ndam S, Touikoue AF, Chenal J, Baraka Munyaka J-C, Kemajou A, Kouomoun A. Urban Governance of Household Waste and Sustainable Development in Sub-Saharan Africa: A Study from Yaoundé (Cameroon). Waste. 2023; 1(3):612-630. https://doi.org/10.3390/waste1030036
Chicago/Turabian StyleNdam, Salifou, Alirou Fit Touikoue, Jérôme Chenal, Jean-Claude Baraka Munyaka, Armel Kemajou, and Abdou Kouomoun. 2023. "Urban Governance of Household Waste and Sustainable Development in Sub-Saharan Africa: A Study from Yaoundé (Cameroon)" Waste 1, no. 3: 612-630. https://doi.org/10.3390/waste1030036
APA StyleNdam, S., Touikoue, A. F., Chenal, J., Baraka Munyaka, J.-C., Kemajou, A., & Kouomoun, A. (2023). Urban Governance of Household Waste and Sustainable Development in Sub-Saharan Africa: A Study from Yaoundé (Cameroon). Waste, 1(3), 612-630. https://doi.org/10.3390/waste1030036

