Next Article in Journal
How Effective Is Mamba-Augmented Transformer for Stock Market Price Forecasting?
Previous Article in Journal
When Will the Next Shock Happen? A Dynamic Framework for Event Probability Estimation
 
 
Font Type:
Arial Georgia Verdana
Font Size:
Aa Aa Aa
Line Spacing:
Column Width:
Background:
Article

Fintech Adoption and Bank Risk, Efficiency and Stability: Evidence from Panel Data of Selected Asian Economies

1
College of International Management, Ritsumeikan Asia Pacific University, Beppu 874-8577, Japan
2
Graduate School of Management, Ritsumeikan Asia Pacific University, Beppu 874-8577, Japan
*
Author to whom correspondence should be addressed.
FinTech 2026, 5(1), 14; https://doi.org/10.3390/fintech5010014
Submission received: 25 November 2025 / Revised: 16 January 2026 / Accepted: 16 January 2026 / Published: 2 February 2026

Abstract

Asia presently houses some of the top and dynamic economies in the world. These economies have also experienced high fintech adoption in their banking sectors. This paper examines the impact of fintech adoption and integration on the efficiency and stability of banks in 9 Asian countries, using panel data from 85 banks spanning 11 years from 2014 to 2024. It first analyzes the impact of fintech on banks across all selected countries and then, on a stratified basis, divides them into three categories: developed economies, large economies, and emerging countries. The paper uses non-performing loan (NPL) and provision for loan losses (PLLs) as proxies for risk, efficiency ratios, and the cost-to-income ratio as efficiency measures, and the stability ratio and Z-score as indicators of stability. To estimate the results, it has applied ordinary least squares and fixed-effect techniques. The study finds that fintech adoption reduces associated bank risk, presents mixed effects on efficiency, and strongly supports bank stability. Moreover, total assets and ROA consistently demonstrate lower risk, higher efficiency, and greater stability. Overall, the results of this study indicate that fintech encourages greater competition, leading banks to lend more aggressively and, consequently, increasing NPLs, PLLs, and overall risk exposure. Based on the findings, this research suggests that policymakers may adopt fintech strategies to maximize the benefits.
JEL Classification:
G210; G28; G29

1. Introduction

Over the last couple of decades, the global financial sector has undergone significant changes in the composition of financial products, service delivery methods, and client bases [1]. Indeed, financial services have become technologically advanced through a diverse set of innovations, including mobile banking platforms, automated teller machines (ATMs), digital wallets, and online banking. Their introduction has significantly improved the financial accessibility, convenience, and operational efficiency [2] of financial institutions, including banks. This has also helped overcome the geographical and infrastructural barriers, allowing individuals in remote or underserved regions to participate in the financial system. Although there remains a level of security concern, the digital transformation of the banking industry is considered one of the significant innovations of the 20th century. The introduction of advanced artificial intelligence (AI)-supported financial technology (Fintech) promises to take financial sector development far ahead.
Banks, especially commercial banks, which are at the center of the global financial landscape, have also undergone a digital transformation of their operations through fintech. This digitization, facilitated by numerous fintech innovations, has played a crucial role in expanding the service net to include many previously unbanked individuals [3]. According to the World Bank, approximately 1.2 billion adults gained access to a formal banking institution, and among them, nearly 35 percent are connected through mobile banking [4]. Also, digitalization has played a crucial role in enhancing transaction speed, expanding the range of services offered, and extending coverage to a broader geographical area. Current literature [5] argued that the adoption of digital banking technologies has enabled banks to serve a wide range of customers at a lower cost. Furthermore, fintech has enhanced the customer experience by offering personalized services, real-time analytics, and automated advisory solutions, thereby increasing customer satisfaction and loyalty [6]. At the same time, Fintech has also helped to improve banks’ financial risk management through AI-driven fraud detection, encryption, and biometric authentication [7]. Studies also found that fintech enhances innovation and competitiveness, allowing banks to develop new products such as peer-to-peer lending, robo-advisory services, and seamless cross-border payments, thereby increasing revenue streams and market share [8]. The literature also argues that fintech can drive economic development, serve as a safeguard against risks such as cybercrime and consumer harm, and help overcome informality and low financial literacy [9].
Recognizing the benefits of wider technology adoption, the banking industry has actively partnered with fintech companies through mergers, acquisitions, and integrations. For example, in October 2025, HSBC proposed a $13.6 billion offer to acquire the remaining 36.5% of Hang Seng Bank, valuing it at $37 billion and strengthening its presence in Hong Kong [10]. In April 2025, Columbia Banking System acquired Pacific Premier Bank for $2.92 billion to expand its Pacific Northwest footprint and enhance digital services [11]. In 2024, UniCredit acquired digital bank Aion Bank to boost its digital offerings [12], and Robinhood acquired fintech startup Pluto to improve personalized financial planning and AI-driven investment tools [12]. That same year, Pagaya acquired Theorem, a provider of digital asset management solutions, to expand AI-driven investment capabilities [12]. Additionally, Revolut announced a $670 million investment in India in October 2025 to grow its local operations and fintech offerings [13], while FIS acquired Amount, a Chicago-based digital account origination platform, further strengthening its banking technology solutions [14].
However, there are examples of fintech failures. For instance, in 2022, HSBC launched an international payments app, Zing. By 2024, it had accumulated US$87.5 million; unfortunately, HSBC closed it by the end of that year. It was called a “Huge Mistake” by JPMorgan’s CEO when it acquired fintech startup Frank for about $175 million. Solid was a fintech startup in Palo Alto that raised nearly US$81 million at one point. Despite reporting profitability in 2022, it filed for bankruptcy in April 2025 due to compliance costs and its inability to raise additional capital. Volt was the first full-fledged neo-bank in Australia. In June 2022, it announced it would shut down and return its license [15].
These illustrations demonstrate that while some financial institutions earn substantial profits, others may lose their entire investment in a fintech project. This phenomenon affects customers, companies, financial institutions, regulatory frameworks, and societal dynamics, influencing various aspects of the banking sector [16]. Therefore, a relevant question is: what is the impact of fintech on banks’ efficiency and stability? The existing literature offers somewhat contradictory evidence regarding the relationship between fintech adoption and bank performance. While studies [17] found little difference between them, [18] indicated that the banking industry is significantly affected by fintech, which may not impact profitability. A study [19] evaluates the impact of fintech on banking performance and customer satisfaction in the US market. By sampling 100 banks, it found that fintech adoption increases customer satisfaction and improves cost efficiency. Another study [20] investigates the effect of fintech adoption on bank financial performance, using regression analysis of 30 banks from the Egypt. It found that fintech has a positive impact on the financial performance of Egyptian banks. A thesis [21] explores the impact of fintech integration on Jordanian banks. Analyzing a sample of 13 commercial banks over 10 years, they concluded that fintech integration has a positive effect on the financial performance and stability of banks. Another research by the Monetary Authority of Singapore found that fintech enhances efficiency and financial inclusion in Singapore [22].
Though many research papers have already been published on fintech and its adoption by the financial sector, there remains a gap in how fintech adoption is measured in the current literature. It was observed that prior to 2022, fintech adoption was typically measured using simplified proxies such as IT expenditure [20], the presence of digital banking platforms [23], or country-level fintech indicators [24], which mainly captured technological availability rather than operational integration. In contrast, recent studies employ multidimensional bank-level indices [25], text-based analytics [26], and usage-based metrics [27] to capture the depth, intensity, functional integration, and regulatory structure of fintech across banking activities [28,29,30].
Furthermore, empirical research on fintech in Asia prior to 2022 was mostly dominated by single-country studies, primarily focused on China and South Korea. Those studies primarily relied on simplified proxies of digitalization to examine bank efficiency and risk-taking [20,31,32]. Empirical studies from other Asian regions were very limited and offered little insight into bank-level integration of financial technologies [16]. In contrast, the post-2022 literature increasingly incorporates cross-country comparison studies that employ multidimensional adoption indices, functional usage indicators, and how fintech affects performance, stability, and corporate financing across Asian banking systems [33], and almost all research that uses the fintech index developed by text mining.
No bank-level fintech index has been developed in the current literature to examine how fintech adoption and integration affect the efficiency and stability of selected Asian countries. The countries chosen for this study have distinct merits as leading nations in technology adoption and strategic economic relevance. After identifying a gap in the literature, this research builds on and extends the existing body of work by providing new evidence on how fintech adoption and integration affect the efficiency and stability of selected Asian countries. The context of this study is important for several reasons. First, this study constructs an easy-to-implement bank-level fintech adoption index designed to measure the degree of fintech integration at the individual bank level. Second, East and Southeast Asia are considered global fintech leaders; for example, China, Singapore, and Indonesia have become major fintech hubs. Alipay and WeChat Pay dominate the Chinese market, while GrabPay is prominent in Singapore. Meanwhile, Malaysia, Vietnam, and Thailand are recognized as the fastest-growing fintech economies [34]. India is also emerging as a major player in fintech, with the foundation of digital payments being the Unified Payments Interface (UPI), valued for its speed and convenience. PhonePe and Google Pay are the two leading companies in the market. These rapid developments create a rich context for studying fintech. Third, this region has become a key area for venture capital investment. For instance, Southeast Asia recorded US$8.9 billion in fintech investments in 2022 [35] and US$6.0 billion in 2023 [36]. The fintech market in India is projected to grow from a valuation of USD 44.12 billion in 2025 to USD 95.30 billion by 2030, with a strong 16.65% compound annual growth rate (CAGR) [37]. Fourth, the region’s diverse economic makeup, which includes China and India, two of the world’s second and fourth largest economies, as well as developed countries like Japan, South Korea, and Singapore, along with emerging economies such as Malaysia, Indonesia, and Vietnam, makes it a noteworthy area of research.
The authors of the research assess that this paper should contribute to the existing literature in the following ways:
Firstly, this study makes a methodological contribution by developing a practical, transparent approach to constructing a fintech adoption index at the individual bank level.
Secondly, it offers a comprehensive analysis of the banking sectors in this region, along with the current state of fintech adoption among the area’s financial institutions. It will also deepen our understanding by examining fintech’s role in stabilizing and increasing the efficiency of banks in this region.
Thirdly, the ongoing debates on the pace of fintech integration in emerging economies address whether these countries should align their fintech adoption strategies with global trends or take a more cautious, context-specific approach. The research will guide whether rapid adoption or a more gradual integration of fintech is appropriate, based on each country’s unique economic and institutional circumstances.
Finally, this study adds value by providing a comparative analysis of fintech adoption across different banking systems in East, Southeast and South Asia. By examining various regulatory environments, market conditions, and consumer behaviors, the research reveals regional differences in fintech implementation and its impact on banking practices. This comparative perspective will help policymakers and industry leaders craft more tailored strategies to boost fintech adoption and maximize its benefits in their respective countries.
The paper is structured as follows: Section 2 reviews the current literature relevant to fintech adoption, efficiency, and stability, and develops hypotheses based on this discussion. Section 3 provides a detailed description of the data and methods used in this research. Section 4 presents the results, followed by conclusions and recommendations in Section 5.

2. Literature Review

The influence of fintech on bank performance is becoming an increasingly important topic of research. This necessitates a comprehensive investigation and analysis of research on fintech adoption and its impact on banking performance across regions [38]. Therefore, the literature related to this field is also expanding in both pace and scope. A summary of the selected literature is presented in Table 1. This section of the paper examines various aspects of banking’s adoption of fintech and their performance, to identify the research gap this paper seeks to fill.

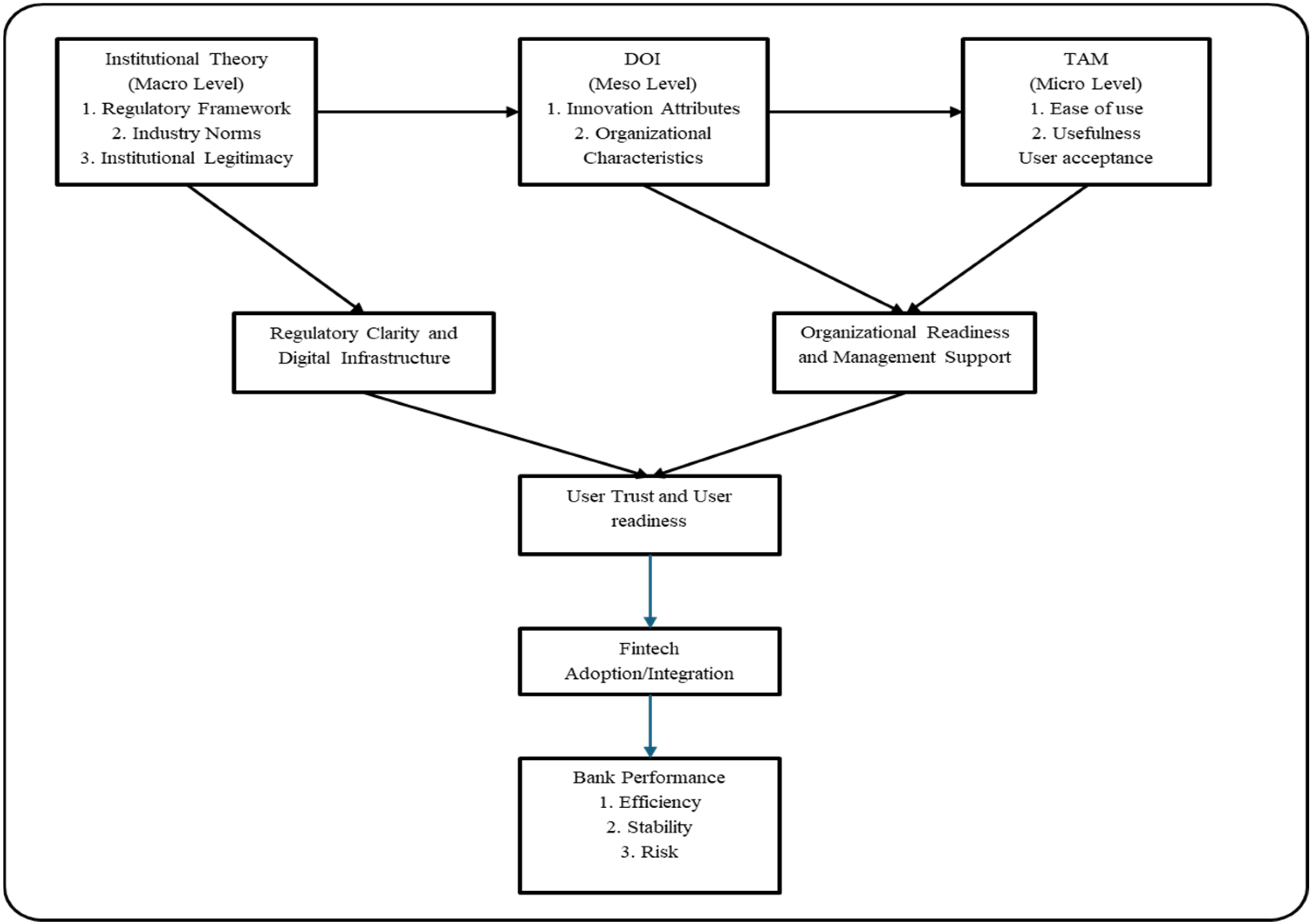
2.1. Fintech Adoption Theories

Several studies have examined the alignment of fintech adoption with prominent adoption theories, including the Institutional Theory, the Diffusion of Innovation (DOI), and the Technology Acceptance Model (TAM).

2.1.1. Institutional Theory

The Institutional Theory primarily emphasizes the role that formal and informal institutions can play in shaping an organization’s decision to adopt or reject new innovations in the pursuit of institutional legitimacy. Examples of these institutions include laws, regulatory frameworks, governmental bodies, industry norms, cultural factors, traditions, and religious beliefs [39]. In the context of fintech adoption, governments and regulatory bodies play a critical role. Without adequate institutional support, a bank, one of the most regulated and essential industries in any economy, cannot effectively integrate new technologies or services into its operations.
For example, China actively encourages banks and other financial institutions to adopt fintech innovations; however, in Bangladesh, it does not legally recognize cryptocurrency as a form of currency. Whether a country promotes or restricts the adoption of new technologies largely depends on its institutional support and regulatory framework. Regulatory frameworks are designed for economic benefits, which also applies to fintech. Fintech adoption and integration often result in greater operational efficiency, financial stability, and competitiveness. This relationship is well-documented in recent research. For instance, research such as [31] examined fintech adoption in China through the lens of regulatory governance. Their findings demonstrate that favorable institutional and regulatory conditions promote the adoption of fintech among banks, ultimately leading to significant improvements in organizational performance.

2.1.2. Diffusion of Innovation

The Diffusion of Innovation (DOI) theory provides a meso-level view that emphasizes firm-level decision-making. According to DOI, the adoption of technological innovation within firms is mainly influenced by two key factors: the features of the innovation itself and the traits of the adopting organization [3]. As mentioned earlier, fintech is one of the most transformative innovations of this century, reducing financial exclusion. In fact, by including previously unbanked populations, fintech enhances the efficiency of financial institutions. Additionally, since the financial sector is at the heart of this technological shift, DOI theory closely relates to fintech adoption as a means to improve institutional efficiency, especially in banking.

2.1.3. Technology Acceptance Model

The Technology Acceptance Model offers a micro-level perspective, focusing on individual user behavior and perceptions. TAM highlights two key concepts: perceived ease of use and perceived usefulness. The adoption of technology is ultimately driven by these factors, which influence a user’s attitude toward and intention to use it. When users see a new technology as both easy to use and more beneficial than existing systems, this alignment between user needs and technological capabilities often encourages organizations to adopt such innovations quickly. A similar trend can be seen in the banking industry, where the adoption of online and mobile banking—designed for ease of use and seamless integration with existing systems—illustrates how user perceptions accelerate fintech adoption. For instance, in online loans, the convenience of applying via digital platforms, fast application processes, and minimal paperwork all contribute to the perception of ease of use [40]. As a result, banks adopt fintech solutions not only to stay competitive but also to proactively meet evolving customer expectations.
Based on the above discussion we developed a conceptual framework presented in Figure 1 to assess fintech adoption and bank performance.

2.2. Fintech Adoption and Bank Performance

2.2.1. Relationship Between Fintech Adoption and Risk

Banks are financial institutions that accept deposits and extend loans [41] p. 54. They facilitate lending by screening borrowers’ ex ante and monitoring loans ex post, earning profits through interest and fees spread as compensation for delegated monitoring that enforces intertemporal commitments between savers and borrowers. Since banks accept short-term deposits and offer long-term loans, they need to maintain sufficient liquid assets to meet customer demand and lend as much as possible to maximize earnings. Holding a large amount of idle cash costs banks money and allows them to make large, long-term loans, which increases the risk of liquidity shortages. Therefore, accurate predictions are essential for banks to maintain optimal cash levels and reduce risk. Research [42] found that fintech tools, such as AI-driven credit scoring, big data analytics, and alternative data sources, help depositors and borrowers assess risk more accurately. In the same line of study [43] argues that fintech provides vast credit information, which improves credit access and risk assessment, especially for underserved individuals and small firms. Fintech reduces manual errors and operational delays, making inter-bank transfer settlements faster and easier [44]. Real-time payments and cash flow tracking through fintech platforms help banks monitor liquidity and manage liabilities, significantly reducing their risk. Based on the above discussion, we can develop the following hypothesis:
H1. 
Fintech adoption negatively affects bank liquidity risk.

2.2.2. The Relationship Between Fintech Adoption and Efficiency

Fintech has emerged as a transformative force within the banking industry. Its adoption enhances bank efficiency in several ways. Fintech simplifies and streamlines routine and standardized tasks, making them more effective and less labor-intensive. For instance, loan applications, client onboarding, and compliance checks are usually time-consuming, but through fintech, they can now be completed online without physical involvement. These services can operate 24/7, removing time constraints and reducing operational costs, thereby boosting overall efficiency.
Moreover, fintech enhances financial performance by facilitating optimal liquidity management, reducing transaction costs, and streamlining processing times. Multiple studies highlight the efficiency gains linked to fintech. For example, research [45] demonstrates that fintech enhances traditional bank performance by increasing profits, reducing costs, and raising both interest and non-interest income. Similarly, researcher [46] argues that fintech not only modernizes the banking sector but also allows banks to respond more effectively to market demands. The above discussion helps us to draw the following hypothesis.
H2. 
Fintech adoption positively affects bank efficiency.

2.2.3. The Relationship Between Fintech Adoption and Stability

The integration of fintech into banking operations has also played a significant role in promoting financial inclusion [47] and financial stability. It enables better risk management, provides timely access to finance, supports regulatory compliance, and enhances resilience during crises. Advanced technologies, such as Artificial Intelligence (AI), Machine Learning (ML), and the Internet of Things (IoT), enhance fraud detection by monitoring live transactions, identifying anomalies, and facilitating quicker responses to potential threats [24].
Furthermore, fintech platforms such as online and mobile banking expand service access to underserved areas. This broader reach helps financial institutions diversify their portfolios, thus reducing exposure to systemic risk [48]. Fintech tools also support regulatory adherence through mechanisms such as Know Your Customer (KYC) protocols and Anti-Money Laundering (AML) practices, thereby reducing non-compliance risks and contributing to overall stability. Even during times of crisis, fintech allows banks to maintain uninterrupted operations through digital channels such as mobile wallets and online banking. Based on these observations, we propose the following hypothesis.
H3. 
Fintech adoption positively affects bank stability.
Table 1. Summary of selected literature related to Fintech.
Table 1. Summary of selected literature related to Fintech.
Country/RegionSample Size/DataIndependent Variables (IV)Dependent Variables (DV)Key Findings
Jordan (Emerging market)16 banks (2012–2021)FinTech adoptionProfitability & operational performanceFinTech adoption boosts profitability & operations [17].
South Korea17 banks (2011–2018)FinTech adoptionProfitability & cost efficiencyPositive impact, stronger in tech-advanced banks [20].
United Kingdom65 banks (2010–2020)FinTech firm entryBank efficiency, revenue structureCompetition improves efficiency but pressures revenue [21].
China147 banks (2008–2017)FinTech developmentBank risk-takingRisk-taking rises more among small/less-capitalized banks [23].
Global1500+ banksFinTech adoptionBank profitability & stabilityFinTech increases profitability/stability, stronger in developed systems [25].
Saudi ArabiaSaudi banking dataCorporate governance, FinTech innovationInnovation outcomesGovernance significantly drives FinTech innovation [28].
AfricaFinTech & socioeconomic indicatorsFinTech growth, financial inclusionIncome inequalityFinTech improves inclusion & reduces inequality [29].
CroatiaOnline surveyDigital awareness, FinTech adoptionSustainable banking, green financeDigital awareness boosts adoption & green financial practices [30].
China180 banks (2011–2018)FinTech developmentCost efficiency, productivityFinTech strongly improves cost efficiency/productivity [31].
China140 banks (2010–2018)FinTech expansionBank risk-taking, credit screeningIncreases risk-taking but improves credit screening [32].
Global1200 banks (2004–2017)FinTech presence, competitionBank stabilityFinTech enhances stability through competition & technological efficiency [48].

3. Methodology

3.1. Model Selection and Variables

We propose the following empirical model to test three hypotheses:
R i s k i t =   β 0 + β 1 F i n t e c h _ I n d e x i t + t 1 C o n t r o l   v a r i a b l e s +   ε i t
E f f i c i e n c y i t = β 0 + β 1 F i n t e c h _ I n d e x i t + t 1 C o n t r o l   v a r i a b l e s + ε i t
S t a b i l i t y i t = β 0 + β 1 F i n t e c h _ I n d e x i t + t 1 C o n t r o l   v a r i a b l e s + ε i t
Here, Risk, Profitability, and Efficiency are the dependent variables in Models 1, 2, and 3, respectively. The literature has shown that there is no perfect indicator of bank risk. Nevertheless, several proxies have been used in the current literature to measure bank risk, such as non-performing loans [49,50,51], provision for loan loss (PLL) [52,53], Leverage Ratio [54,55], and Capital Adequacy Ratio (CAR) [56,57]. For this research, we will use NPL and PLL as proxies for risk because NPL measures the proportion of loans that are not being collected from borrowers as agreed. A higher NPL ratio indicates greater credit risk. On the other hand, PLL measures the amount kept aside for expected loan losses as a proportion of total loans. High provisions can indicate greater perceived risk in the loan portfolio.
Efficiency is defined as the ratio of outputs to inputs within the firm. In the current literature, several proxies have been used as efficiency measures, for instance, the Cost to Income Ratio (CIR) [49,58,59], the Operating Expense to Operating Income (ETI) [60], and the Return on Equity (ROE) [61]. Current research employed CIR and efficiency ratio; the rationale for using these two variables is that CIR measures operational efficiency. A lower ratio indicates that the banks are managing their operating costs effectively. On the other side, a higher CIR ratio indicates banks have failed to maintain their operating efficiency. In the same way, efficiency (EFF) measures the cost of generating each additional unit of income. A higher EFF ratio signals better cost management and operational efficiency, as the bank can control costs while generating revenue.
A firm’s stability is its ability to meet its financial obligations. The prior study attempted to identify the actual measurements that indicate a tendency toward bankruptcy. However, some researchers measure stability in different ways. For example, the Z-score is a measure of stability, which is considered one of the effective determinants of bankruptcy [62]. Conversely, research also used the Solvency ratio as a proxy of stability [63]. To comprehensively capture bank stability, this study employs both the stability ratio and the Z-score, which reflect distinct yet related dimensions of financial soundness. As a note of justification, the stability ratio primarily measures a bank’s current balance-sheet resilience, therefore, captures short-term or contemporaneous stability, indicating how well a bank is positioned to withstand immediate financial stress. The stability ratio is calculated as immediate cash available divided by immediate cash obligations. By contrast, the Z-score is a forward-looking indicator of insolvency risk that combines profitability, capitalization, and earnings volatility to approximate the distance to default.
On the right side of Equations (1)–(3), we used the fintech index as the independent variable. Several methods are commonly employed in recent fintech research, including text mining [25,26], text disclosure analysis [64], and fintech component scoring [65]. However, when these methods extract fintech-related keywords from news, corporate reports, or online sources, a significant limitation of text mining is media-driven bias: institutions mentioned more frequently in fintech-related news may appear highly fintech-active, even when their actual adoption level is limited. This can result in systematic measurement errors.
Similarly, the text disclosure analysis, which counts fintech-related keywords in annual reports, is affected by selective disclosure bias. Firms vary widely in how much they voluntarily disclose, and fintech terminology may be used inconsistently across banks and countries. Meanwhile, component-based indices are more structured and conceptually sound, but they rely heavily on the availability of detailed fintech indicators. In practice, many banks do not fully disclose key digital metrics, such as the number of mobile banking users, transaction volumes, and channel-specific usage data. Cross-country differences in disclosure standards further restrict comparability.
To avoid these limitations, this study develops a Weighted Scoring-based Fintech Adoption Index that is transparent, reproducible, and applicable across different banking systems. The index is structured around three key dimensions of fintech adoption: Digital Access, Digital Transaction Options, and Customer Interface. Within these dimensions, eight observable, publicly verifiable indicators were developed (see Table 2). Each indicator is assigned an equal weight. The reason for equal weight is that it is already used in the existing literature [66]. Second, equal weighting avoids subjectivity and overfitting. Finally, equal weighting enhances transparency, replicability, and comparability in cross-country settings, where fintech disclosure remains uneven. Based on the level of fintech adoption, each item is scored as 0.00 (no adoption), 0.50 (partial adoption), or 1.00 (full adoption). The rationale for adopting a non-binary scoring method is that some banks offer fintech services only in a limited or partial form. For example, several Japanese banks, such as Seven Bank and MUFG, allow customers to initiate online account opening; however, final verification is often completed by postal mail, in person at a branch, or with personal seals. In such cases, scoring these services as fully digital (1) would overstate adoption, while coding them as non-digital (0) would understate actual technological use. The intermediate score of 0.5 therefore improves construct validity.
The Fintech Adoption Index for banks is calculated using the following formula:
F N T i t = i = 0 n S c o r e i t × W e i g h t i t
where FNT represents the fintech index of bank i at time t, Score refers to the score assigned to each indicator, and Weight is equally distributed across all indicators as in previous research [66]. Because all indicators are weighted equally, the relative weight remains constant over time. To assess robustness, we further validate the index by comparing the equal-weighted index with the PCA-based fintech index. The high correlation between the two measures and the consistency of regression results provide reassurance regarding the robustness of the scoring procedure.
Table 2. Fintech index questionnaire.
Table 2. Fintech index questionnaire.
QuestionDimensionsScore
1. Does the bank have its own mobile banking app?Digital Banking0/0.5/1
2. Does the bank offer online banking via a web portal?Digital Banking0/0.5/1
3. Does the bank allow online account opening?Digital Banking0/0.5/1
4. Does the bank accept online loan or credit applications?Digital Banking0/0.5/1
5. Does the bank support digital wallets or contactless payments?Digital Payments0/0.5/1
6. Does the bank offer instant or real-time payment services?Digital Payments0/0.5/1
7. Does the bank use AI chatbots or digital assistants for customers?Customer Interface0/0.5/1
8. Does the bank provide a personalized online analytics tool (e.g., spending insights, budgeting, investment tracking)?Customer Interface0/0.5/1

3.2. Data Collection and Description

Initially, we targeted to collect data from 104 local banks across nine Asian countries. However, we could obtain information only for 92 banks in our intended areas. However, after addressing missing data for different banks across various years, our final sample included 85 banks, distributed in the following country-lines: China (16), South Korea (7), Japan (17), Malaysia (8), Vietnam (8), Thailand (6), Indonesia (8), Singapore (2), and India (13) over 11 years from 2014 to 2024. It is to be noted that all data were collected from the Bloomberg terminal, and we have included the list of the sample banks in Appendix A.
In addition to the specific bank’s dataset, we included the natural logarithm of total assets (TAA) and return on assets (ROA) as bank-specific control variables. At the country level, we used the percentage of internet users, domestic credit to the private sector by banks (as a percentage of GDP), and GDP growth as control variables.
Our sample are nine Asian countries. Among them, Japan, South Korea, and Singapore represent the developed world, while China, India, and Indonesia constitute the region’s major economies. The remaining three, Malaysia, Thailand, and Vietnam, are classified as emerging economies. Accordingly, we categorize the sample into three groups: Reg-1 included three developed countries: Japan, Korea, and Singapore. Next, we grouped Reg-2 across the three major Asian economies: China, India, and Indonesia. The remaining three emerging countries, viz., Malaysia, Thailand, and Vietnam, have been termed as Reg-3.
Different regression techniques have been used in the current literature; some research used OLS [67], some used Fixed [68], others used Random [69], and another group used a combination of two [70] or three [3,49]. This relies on fixed-effects models as our main specifications. The rationality behind fixed effect over random effect is justified by a Hausman specification test, which firmly rejects the null hypothesis that the random-effects estimator is consistent (χ2 = 155.72, p < 0.01, df = 6), indicating that unobserved bank-specific effects are correlated with the regressors. To further mitigate endogeneity concerns related to simultaneity and reverse causality, fintech variables are lagged by one period, and year fixed effects are included to capture common shocks. In addition to fixed-effect regression, we used the Mundlak [71] correlated random-effects model, in which the short- and long-term impacts differ. This research employed statistical software STATA to run the regression.
Table 3 shows the descriptive statistics for all 89 banks across nine Asian countries. Throughout the research, we mainly used ratio analysis to compare banks across these countries; however, the values are reported in millions of local currencies. The fintech index has a mean of 0.837 and a standard deviation of 0.124, indicating moderate adoption among the sample banks. From the table, we also see that the NPL ratio is 2.230%, with a standard deviation of 2.622% and a minimum of 0.010%, while the average NPL is 1.024%. The standard deviation of 1.180% reflects banks’ expected loan losses. Efficiency ratios have a mean of 50.244 and a standard deviation of 14.055, suggesting significant variation in operational efficiency across banks. The mean cost-to-income ratio (CIR) is 1.418, with a standard deviation of 1.273, indicating heterogeneity in expense management.
Table 3. Descriptive statistics.
Table 3. Descriptive statistics.
VariablesObs.MeanStd DevMinMax
Fintech9350.8370.1240.5560.938
Non-Performing Loan Ratio (NPL)9352.2302.6220.01027.470
Provision of Loan Loss Ratio (PLL)9351.0241.1800.00015.651
Efficiency Ratio (EFF)93550.24414.05522.706116.843
Cost to Income Ratio (CIR)9351.4181.2730.36415.464
Stability Ratio (STB)9352.4844.1060.00836.757
Z-Score (ZSC)9354.9313.479−2.97416.342
Total Assets (TAA)9354.1770.7132.4966.022
ROA9350.8080.743−6.8393.735
INTERNET(INT)93568.85024.36313.50098.021
DCPB 935105.71840.25630.560194.166
GDP9353.9233.365−6.1009.800
The mean stability ratio (STB) is 2.484, with a standard deviation of 4.106, while the average Z-score is 4.931, with a standard deviation of 3.479, indicating variation in capitalization and risk-absorption capacity across banks. Total assets (log) have a mean of 4.177 and a standard deviation of 0.713. Return on assets (ROA) averages 0.808%, with a standard deviation of 0.743%, reflecting differences in profitability among banks. Digital infrastructure, measured as the percentage of internet users, has a mean of 68.85% and a standard deviation of 24.36, indicating moderate digital penetration across the sampled countries but significant differences among them. Domestic credit provided by private banks (DCPB) averages 105.718% of GDP (SD = 40.256), while GDP growth averages 3.923% (SD = 3.365), indicating that the banks in the countries examined are not homogeneous.

4. Findings and Discussion

4.1. Correlation Among Variables

Table 4 shows the correlation matrix among key banking indicators. Fintech adoption exhibits weak negative correlations with NPL (−0.022) and PLLs (−0.007), suggesting that greater fintech adoption may help reduce credit risk. In terms of operational efficiency, fintech is also weakly negatively correlated with EFF (−0.124) and CIR (−0.064), suggesting that fintech may lead to greater efficiency and lower operational costs. Regarding bank stability, fintech shows a slight positive correlation with STB (0.118) and Z-score (0.044), suggesting that banks using fintech may be somewhat more stable and better capitalized, though the effects are minimal.
Additionally, fintech is positively correlated with the log of total assets (0.255), showing that larger banks are more likely to adopt digital innovations. In contrast, the correlation with profitability (0.004) is negligible, pointing to a limited immediate impact on earnings.
Among the control variables, fintech adoption shows a moderately strong positive correlation with Internet penetration (0.439), highlighting the importance of digital infrastructure in spreading fintech. The correlations with domestic credit provided by private banks (0.038) and GDP growth (−0.137) are weak, indicating that fintech adoption is independent mainly of overall credit levels and might even grow during periods of slower economic growth, as banks invest in digital solutions.
Table 4. Correlation matrix.
Table 4. Correlation matrix.
1. Fintech2. NPL3. PLLs4. EFF5. CIR7. STB8. Z-Score9. TAA10. ROA11. INT12. DCPB13. GDP
1. Fintech1.000
2. NPL−0.0221.000
3. PLLs−0.0070.6601.000
4. EFF−0.124−0.017−0.2951.000
5. CIR−0.064−0.088−0.2640.6601.000
7. STB0.118−0.1290.044−0.0470.0441.000
8. Z-Score0.044−0.365−0.290−0.267−0.201−0.0161.000
9. TAA0.255−0.151−0.167−0.280−0.138−0.0320.2771.000
10. ROA0.004−0.417−0.323−0.381−0.270−0.0360.342−0.0581.000
11. INT0.439−0.351−0.5000.2830.2990.1870.1400.259−0.2031.000
12. DCPB0.0380.0410.0120.0170.031−0.0420.020−0.059−0.0290.0701.000
13. GDP−0.1370.0570.145−0.420−0.290−0.0200.0880.0240.265−0.423−0.0301.000
EFF and CIR also show a strong positive correlation (0.660), reflecting that banks with higher efficiency ratios tend to have proportionally higher operating costs relative to income, likely due to structural operational factors.
Bank size (Log of TA) shows moderate positive correlations with Z-score (0.277), suggesting that larger banks tend to be slightly better capitalized. Profitability is positively correlated with Z-score (0.342), indicating that more profitable banks are also more financially stable. Additionally, Internet penetration is also positively correlated with EFF (0.283) and CIR (0.299), indicating that better digital infrastructure is associated with higher operational activity and cost structures.

4.2. Regression Result

Following 3 tables have been prepared to present the regression results. Table 5 examines the relationship between fintech and bank risk, while Table 6 examines the relationship between fintech and bank efficiency. Table 7 shows the relationship between fintech and stability.

4.2.1. Fintech Adoption and Risk

Table 5 illustrates the relationship between fintech adoption and the risk level of selected banks in Asia. The regression results for non-performing loans indicate that fintech adoption significantly affects NPLs across Asian banks, although the direction and magnitude vary by region. The regression results show fintech adoption exhibits a negative and significant effect in Reg-1 (−1.2676, p < 0.01) and Reg-3 (−1.7488, p < 0.05), indicating that higher fintech adoption is associated with lower non-performing loan ratios. This suggests that fintech tools such as digital credit assessment, real-time monitoring, and data-driven screening enhance banks’ ability to manage credit risk in these regulatory settings. The results supported the current literature [72], which indicated that fintech reduces financial risk by improving borrower assessment and transaction reliability.
In contrast, fintech shows a positive and significant coefficient in Reg-2 (3.3101, p < 0.01), implying that fintech adoption may initially increase credit risk where regulatory oversight, governance quality, or risk controls are weaker. In the pooled Asian sample, the positive coefficient (1.0699, p < 0.05) indicates heterogeneous regional effects, reflecting differences in institutional maturity and the depth of fintech implementation. These findings align with recent research [73], which concludes that in more mature or developed markets, fintech adoption may not always reduce risk (NPL).
For PLLs, fintech adoption is negatively and significantly associated with loan loss provisions in Reg-1 (−0.6083, p < 0.01), indicating that banks with higher fintech integration tend to hold lower provisions for expected loan losses, likely due to improved credit assessment and monitoring, same findings presented by literature [27,32]. However, in Reg-2 and Reg-3, the coefficients are positive and highly significant (0.749 and 1.7868, respectively), indicating more conservative provisioning behavior in fintech-adopting banks. The same conclusion was also found in the current literature [31].
The findings are not contradictory per se; rather, they reflect two distinct mechanisms operating at different horizons and across different stages of financial development. In the short run, fintech adoption improves banks’ efficiency in credit screening and monitoring through data analytics, reduces transaction and intermediation costs, and increases the speed and accuracy of information processing. These efficiency gains reduce expected credit losses, as reflected in Reg-1, where fintech is negatively and significantly associated with both NPL and PLLs. This indicates that in mature financial systems, fintech primarily operates as a risk-mitigating technology, reducing NPLs and PLLs through improved risk management and operational efficiency.
Over time, however, fintech reshapes the traditional banking model by intensifying competition and expanding market coverage. As competition increases, banks may expand their credit portfolios into riskier lending segments and relax credit standards in order to capture a larger share of the market. This aggressive behavior generates a structural effect that can increase long-term credit risk, which is captured in Reg-2 and Reg-3.
Table 5. Effect of FinTech on Credit Risk (NPL and PLLs).
Table 5. Effect of FinTech on Credit Risk (NPL and PLLs).
NPLPLLs
Reg-1Reg-2Reg-3AsiaReg-1Reg-2Reg-3Asia
FNT−1.2676 ***3.3101 ***−1.7488 **1.0699 **−0.6083 ***0.749 ***1.7868 ***0.427 **
TAA−0.4549−8.2115 ***0.1746−2.8908 ***0.7871 ***−1.5133 ***−0.308−0.0355
ROA−0.4355 ***−2.2889 ***−0.3889 **−1.7568 ***−0.2795 ***−1.5108 ***−0.5914 ***−1.4045 ***
INT0.0060.0576 ***0.00940.0219 ***−0.0149 ***0.0036−0.0083 *−0.0063 ***
DCPB0.00010.0087 ***−0.00070.0053 ***−0.00030.0016 **0.00020.0012 ***
GDP0.0271 ***0.02360.00120.0036−0.0258 ***−0.013−0.0285 ***−0.0224 ***
Constant3.8035 ***32.9015 ***2.710512.787 ***−1.14057.6961 ***1.9518 **2.3741 ***
R20.3490.52760.07140.37730.14070.80340.29580.7174
Obs260370220850260370220850
Note: *** p < 0.01, ** p < 0.05, * p < 0.10.
Among the control variables, Total Assets (TAA) is negatively related to NPL across regions except Reg-3, indicating that banks with stronger asset positions are associated with lower credit risk. PLL also shows negative across regions except Reg-2, indicating that larger banks manage expected losses better than small banks.
At the same time, Profitability (ROA) exhibits a consistently negative, statistically significant relationship with both NPL and PLLs across all specifications, indicating that more profitable banks tend to maintain higher asset quality and incur lower expected credit losses. This finding supports the view that well-performing banks possess superior screening and monitoring capabilities.
Meanwhile, Internet penetration (INT), measured as the percentage of internet users, plays an important role in shaping banks’ credit risk environment. INT and NPL show a positive throughout the region, suggesting that greater digital access may initially facilitate rapid credit expansion or riskier lending through digital channels, potentially increasing default risk [74]. However, the relationship between INT and PLLs is opposite, implying that higher levels of internet penetration improve information availability, borrower transparency, and digital monitoring, thereby reducing expected credit losses and provisioning needs. This finding highlights the dual role of digital infrastructure in expanding access to credit while simultaneously enhancing banks’ ability to assess and manage risk [75].
Concurrently, domestic credit to the private sector (DCPB) is positively associated with both NPL and PLLs in several models, indicating that rapid credit growth tends to increase credit risk. Finally, GDP growth generally exhibits a negative relationship with PLLs and, in some cases, NPL, confirming that economic growth improves borrowers’ repayment capacity and reduces banks’ expected loan losses.
Based on the above findings, we can conclude that fintech adoption generally helps reduce credit risk in developed economies, as shown by lower NPL and PLLs. A similar conclusion [76] also highlights that greater digital integration tends to better manage credit exposures. This supports our alternative hypothesis. However, the impact varies by region; in emerging and big markets, fintech adoption sometimes coincides with higher NPLs, possibly due to innovative lending strategies or experimental products. Similarly, studies [23,33] indicate that fintech increases banks’ risk. Conversely, in emerging markets, it significantly reduces credit risk. Overall, fintech enhances credit assessment, monitoring, and provisioning, making banks more resilient to loan defaults, as recent studies [67] also suggest.

4.2.2. Fintech Adoption and Efficiency

Table 6 shows the relationship between fintech adoption and bank efficiency of selected Asian banks. The relationship between fintech adoption and efficiency is heterogeneous across regions as in [31]. In developed (Reg-1) and big economies (Reg-2), the relation is positive but not significant. In contrast, emerging economies (Reg-3) show a negative relation (β = −17.685, p < 0.01) and is statistically significant. This emphasizes that large-scale digital transformation often entails short-term inefficiency due to implementation costs and system integration complexity [77]. Similar transitional effects are documented in the current research literature [78], which explains that IT and digital investments in banking may depress efficiency in the short run before yielding long-term benefits. The pooled Asia also showed a negative relation, but it was not significant.
Table 6. Effect of FinTech on Bank Efficiency.
Table 6. Effect of FinTech on Bank Efficiency.
EFFCIR
Reg-1Reg-2Reg-3AsiaReg-1Reg-2Reg-3Asia
FNT2.13931.9631−17.6853 ***−1.5605−2.538−1.01060.4793−0.77 *
TAA−16.9468 **−1.9967−12.9685 ***−14.0387 ***2.3899−0.4115−1.302 ***−0.6984
ROA−26.9622 ***−2.2851 ***−9.9822 ***−3.1795 ***−0.6122−0.0668−0.2561 **−0.0948
INT−0.0140.03820.1322 **0.1094 ***0.01210.015 **0.00590.0133 ***
DCPB0.0001−0.0229 ***0.0087−0.0128 **0.0001−0.00030.0010.0001
GDP0.00150.3417 ***0.2541 **0.3258 ***0.05110.0382 *0.01320.0292 **
Constant148.1448 ***58.0887 ***106.849 ***105.2396 ***−6.62373.11785.1889 ***4.0053 ***
R20.35470.06290.50690.13110.0270.02320.12680.0199
Obs260370220850260370220850
Note: *** p < 0.01, ** p < 0.05, * p < 0.10.
The link between fintech adoption and CIR is negative in all regions, excluding the emerging economies (Reg-3). The result suggests that digital initiatives might initially reduce the operating costs compared to income, as supported by Frame et al. [79]. In Reg-3, fintech has a positive but not significant effect (β = 0.4793), suggesting that digital initiatives might initially increase operating costs compared to income, as supported by Singh [80].
ROA is consistently negatively associated with inefficiency and cost ratios, indicating that more profitable banks maintain better operational efficiency and lower expected costs [81]. Total assets show a generally negative relationship with efficiency, suggesting that larger banks may reduce operational performance due to coordination costs, although scale effects help lower cost-to-income ratios in some regimes. Internet penetration positively influences efficiency by enabling digital service delivery, while also reflecting transitional investment costs. DCPB captures credit cycle effects, and stronger macroeconomic conditions improve efficiency and cost performance through GDP growth.
Based on the findings regarding efficiency, we observed that the impact of fintech adoption on efficiency is mixed. Selected regions like Reg-1 and Reg-2 can improve operational efficiency through digital technologies, but the effect is insignificant. On the other hand, fintech reduces efficiency in Reg-3, and the effect is significant. The cost-to-income ratio (CIR) reflects these dynamics, regions like Reg-1 and Reg-2 experiencing cost efficiency during early adoption, but the impact is insignificant. Larger and more profitable banks seem better able to absorb these costs, maintaining efficiency gains, whereas smaller or emerging banks might face short-term disruptions. Overall, fintech adoption has limited potential to improve efficiency and cost management, contrary to [82]; therefore, these findings do not support our second hypothesis.

4.2.3. Fintech Adoption and Stability

Table 7 examines the relationship between fintech adoption and bank stability. The results reveal considerable regional heterogeneity in both the short-term and long-term effects of fintech adoption. In developed economies, fintech adoption is associated with a temporary improvement in bank stability (β = 7.1194, p < 0.01), similar to findings by current literature [83], while the long-run effect remains positive but statistically insignificant. In large economies (Reg-2), fintech adoption exhibits negative effects on stability in both the short and long run, although these effects are not statistically significant. In emerging markets, fintech adoption negatively affects bank stability in the short run, reflecting transitional risks, but the long-run impact is insignificant. For the pooled Asian sample, fintech adoption shows a positive but statistically insignificant relationship with bank stability.
Table 7. Effect of FinTech on Bank Stability.
Table 7. Effect of FinTech on Bank Stability.
STBZ-Score
Reg-1Reg-2Reg-3AsiaReg-1Reg-2Reg-3Asia
FNT_S7.1194 ***−0.1326−5.1236 *1.176−1.9231 ***−0.7126−0.0846−1.9078 ***
FNT_L33.4085−3.143522.496611.561−13.301430.8755 ***−6.339618.1688 **
TAA−2.5212 **0.8935 ***−0.39910.17870.1027−0.20020.41520.5828 **
ROA−1.3256−0.5357 ***0.0984−0.5208 ***5.3876 ***0.9341 ***2.3385 ***1.174 ***
INT0.2636 ***0.0131*0.0728 ***0.018 **0.01890.0026−0.00980.0057 *
DCPB0.0059−0.0022−0.0065 *−0.0034 *0.001−0.00150.0015*0.0015 **
GDP0.0246−0.01580.02780.00090.01870.00780.0513 ***0.0214 **
Constant−44.1766 **0.7512−14.8327−9.355212.7229−20.0901 **7.0652−12.7482 *
R20.2110.23030.13980.05660.72280.44910.73050.4168
Obs260370220850260370220850
Note: *** p < 0.01, ** p < 0.05, * p < 0.10.
The Z-score results further reinforce this interpretation. In the short term, fintech adoption is negatively impacting all regions, and the impact is significant in most. On the other hand, fintech strongly impacted stability in the long term both positively and negatively. In Reg-1 and Reg-3, it shows a negative but not significant result, but in Reg-2 and Pooled Asia, it shows a strongly significant positive result.
Based on the conceptual lens discussed in the methodological section, the stability ratio primarily measures a bank’s current balance-sheet resilience. In mature economies, fintech adoption increases short-term stability by capitalizing on fintech opportunities such as enhanced payment efficiency, improved credit screening, and real-time monitoring, thereby increasing immediately available resources relative to short-term obligations [84]. This reflects fintech’s role in strengthening operational efficiency and liquidity management, which directly improves banks’ capacity to withstand contemporaneous financial stress.
In emerging markets, including large developing economies, fintech adoption may initially weaken short-term financial resilience due to higher operating and adjustment costs, market competition, and limited institutional and technological readiness. As banks invest in digital infrastructure and compete aggressively for market share, short-term liquidity positions may be strained, reducing balance-sheet flexibility in the early stages of fintech integration. Thus, the stability ratio captures these transitional dynamics, highlighting that fintech’s short-term stabilizing effects are conditional on the level of financial development and the maturity of banking systems.
In contrast, the Z-score is a forward-looking indicator of insolvency risk, designed to approximate the distance from default. Although fintech adoption in mature economies is observed to increase financial resilience in the short run, it may also raise income volatility, thereby weakening short-term solvency. At the same time, the positive and significant long-term coefficients indicate that sustained fintech integration ultimately strengthens capitalization, diversification, and income stability, thereby increasing the distance from default. Overall, fintech adoption tends to improve banks’ operational efficiency and financial resilience by strengthening risk management, reducing costs, and supporting capitalization, thereby promoting stability. These findings are consistent with our third hypothesis. Control factors such as profitability, size, and efficiency interact with fintech adoption to influence stability. Overall, the evidence suggests that digital transformation contributes positively to bank stability, although market context and bank-specific characteristics moderate its effect.

4.2.4. Endogeneity Test

Panel data require controlling for endogeneity to accurately analyze the impact of fintech adoption on banks’ risk, efficiency, and stability. It occurs when the independent variable is highly correlated with unobserved variables, resulting in biased and inconsistent regression estimates. Therefore, this study applies robust regression techniques (the S-estimator) following recent research [63] to address these issues.
Table 8 shows the endogeneity analysis; the results indicate that fintech reduces NPL, consistent with our findings. At the same time, fintech increases PLLs, meaning banks enhance their loan-loss provisions as digital systems improve risk detection, which supports our conclusion for large economies. For efficiency, fintech has a strong positive effect, significantly raising EFF and lowering CIR, confirming a mixed impact on efficiency. Regarding stability, fintech negatively affects STB, indicating improved resilience, but its impact on Z-score is positive yet not significant. Overall, the findings demonstrate that fintech lowers risk, has no direct effect on efficiency, and somewhat enhances aspects of bank stability. This aligns with our detailed findings.
Table 8. Results from S-estimator regression analysis.
Table 8. Results from S-estimator regression analysis.
RiskEfficiencyStability
NPLPLLsEFFCIRSTBZSC
L_FNT−0.6109 *0.3523 ***6.0647 *−0.1814 **−0.4042 **1.4819
NPL----0.33830.011−0.0084 **−0.0678 ***
PLLs----−4.6025 ***−0.02370.0133−0.171 ***
EFF−0.0144 ***−0.0118 ***----−0.0428 *−0.1221 ***
CIR0.01410.0041----0.1278−0.8073 *
STB−0.0951 *0.0881 ***−1.8822 ***−0.0333 ***----
ZSC−0.0223 *−0.011 **−0.2876 ***−0.0055 **----
TAA−0.2817 ***−0.0512 *−8.5472 ***−0.1815 ***0.1593 ***0.5329 **
ROA−0.1703 **−0.0382−5.7539 ***−0.0355 *0.04910.9476
INT−0.0048−0.0173 ***0.03810.0018 ***0.0101 ***0.0053
DCPB−0.0017 *−0.0007−0.015 **0−0.00050.0059 ***
GDP0.00930.0033−0.5332 ***−0.00060.0157 *−0.0053
_cons4.8988 ***2.4445 ***103.7104 ***1.7704 ***−0.02715.6246 ***
Note: *** p < 0.01, ** p < 0.05, * p < 0.10.

5. Conclusions and Policy Recommendation

Fintech is no longer just a buzzword; it has become a vital part of our everyday lives. The world is rapidly adopting fintech, a trend the banking industry closely follows. Driven by this change, this research aims to construct a fintech adoption index and analyze how fintech adoption impacts banks’ risk, efficiency, and stability. To achieve this, the study gathered data from 85 local banks listed on major stock exchanges across nine Asian countries.
Bank risk was measured using Non-Performing Loans and Provision for Loan Losses. The results show that fintech adoption significantly reduces bank risk in certain Asian countries, particularly in larger economies such as China, India, and Indonesia, as well as in emerging markets such as Malaysia, Thailand, and Vietnam. However, in developed nations such as Japan, Korea, and Singapore, fintech adoption appears to increase bank risk. This indicates that in mature economies, fintech encourages greater competition, leading banks to lend more aggressively and, consequently, increasing NPLs, PLLs, and overall risk exposure.
Efficiency was assessed using both the efficiency ratio and the cost-to-income ratio. The regression results show mixed outcomes regarding the link between fintech adoption and bank efficiency. In Asia, fintech integration is positively associated with efficiency, suggesting that greater fintech adoption improves overall operational effectiveness, especially in developed countries, where banks benefit from mature infrastructure. On the other hand, in large and emerging economies, fintech adoption negatively affects efficiency. This is likely due to the additional investments required for onboarding new clients and integrating fintech components, which increase operational costs. Additionally, lower financial literacy in these regions may further hinder bank efficiency.
Bank stability was evaluated using Z-scores and the Stability ratio. The link between fintech adoption and stability differs across countries. In Asian big and emerging economies, stability ratios show a negative relationship, indicating that fintech adoption increases short-term cash obligations. Similarly, Z-scores support the same outcome in the short term. But a positive relationship was observed in Asia and developed economies, suggesting improved overall stability. Overall, the results indicate that fintech integration improves risk management and stability but does not necessarily lead to efficiency gains.
Analyzing bank-specific variables, total assets show a negative link with risk and a positive link with both efficiency and stability. This suggests that larger banks tend to have lower risk while maintaining higher efficiency and stability. Similar patterns were observed with Return on Assets (ROA): banks with higher profitability exhibited lower financial risk, greater efficiency, and stability.
At the national level, internet penetration is linked to higher bank risk, while loans issued by private banks tend to have lower risk exposure. Both internet use and private bank lending positively influence efficiency and stability. Conversely, GDP growth does not seem to affect bank risk, efficiency, or stability directly.
Based on the findings of this study, we have several policy recommendations; some are related to the countries used in the study and others are general to benefit from fintech adoption in the banking sector. First, the emerging group of economies (Reg-3: Thailand, Vietnam, and Malaysia) in particular, and the large economies (Reg-2: China, India, and Indonesia) in general, are undergoing a large-scale digital transformation, creating short-term performance inefficiencies in their banks. So the regulators of these countries should encourage banks to adopt fintech gradually while ensuring robust risk management frameworks to prevent a rise in NPLs and PLLs. Second, fintech adoption has a negative impact on the stability of banks in Reg-1 (Japan, South Korea, and Singapore) and Reg-3 of the study. These countries are relatively high-tech, and their technology adoption may not be reduced. However, to alleviate the stability risk, banks should improve their handling of operational, market and credit risks. Through routine on-site inspections and off-site monitoring, bank regulatory organizations should monitor financial institutions’ capital adequacy, risk management, and business conditions. Third, the findings of the study indicate that central banks and financial authorities across the world should implement guidelines that promote responsible lending practices in highly competitive, fintech-driven markets. Third, governments should invest in financial literacy programs, especially in emerging economies, to improve customer understanding and reduce inefficiencies associated with onboarding new fintech users. Fourth, policymakers should promote collaboration between fintech firms and traditional banks to foster innovation while sharing the associated risk. Fifth, internet infrastructure expansion and digital access policies should be aligned with banking regulations to maximize efficiency and stability gains without increasing risk exposure. Finally, governments and central banks should provide targeted support to smaller banks, enabling them to adopt fintech effectively and thereby enhance overall competitiveness and stability in the banking sector.
This research is limited to selected domestic banks in nine Asian countries with dynamic economies and higher technology adoption in their banking sectors. Because of this, the study’s findings may not be equally applicable to all banks across all regions of the world, as many are at different levels of economic and technological development. Their banks are also at various stages in fintech adoption. At the same time, the countries with strict regulatory frameworks are able to control and monitor their loan portfolios, even if they have a high density of tech use in their operations.

Author Contributions

Conceptualization, M.K.B. and H.U.; Methodology, H.U.; Formal analysis, H.U.; Writing—original draft, M.K.B. and H.U.; Writing—review & editing, M.K.B.; Supervision, M.K.B. All authors have read and agreed to the published version of the manuscript.

Funding

This research received no external funding.

Institutional Review Board Statement

Not applicable.

Informed Consent Statement

Not applicable.

Data Availability Statement

The dataset is available upon request from the authors.

Acknowledgments

The authors conducted the study using Bloomberg data; no particular person needs to be acknowledged.

Conflicts of Interest

The authors declare no conflicts of interest.

Appendix A. Selected Bank List

CountryBanksBBG Ticker
ChinaPing An Bank000001 CH Equity
Bank of Ningbo002142 CH EQUITY
Shanghai Pudong Development Bank (SPDB)600000 CH Equity
Huaxia Bank600015 CH Equity
China Merchants Bank (CMB)600036 CH Equity
Jiangsu Bank600919 CH EQUITY
China Industrial Bank601166 CH EQUITY
Bank of Beijing601169 CH Equity
Agricultural Bank of China (ABC)601288 CH Equity
Bank of Communications (BoCom)601328 CH Equity
China Everbright Bank601818 CH Equity
China Construction Bank (CCB)601939 CH Equity
Bank of China (BOC)601988 CH Equity
China Guangfa Bank601993 CH EQUITY
China CITIC Bank601998 CH Equity
Industrial and Commercial Bank of China (ICBC)610398 CH EQUITY
IndonesiaBCA (Bank Central Asia)BBCA IJ Equity
Bank Negara Indonesia (BNI)BBNI IJ Equity
Bank DanamonBDMN IJ Equity
Bank MandiriBMRI IJ Equity
Bank CIMB NiagaBNGA IJ Equity
Bank PermataBNLI IJ Equity
Panin BankPNBN IJ Equity
Bank Rakyat Indonesia (BRI)BBRI IJ Equity
IndiaAxis BankAXSB IN Equity
Bank of BarodaBOB IN Equity
Canara BankCANBK IN Equity
Federal BankFB IN Equity
HDFC BankHDFCB IN Equity
ICICI BankICICIBC IN Equity
IDBI BankIDBI IN Equity
Indusind BankIIB IN Equity
Indian BankINBK IN Equity
Kotak Mahindra BankKMB IN Equity
Punjab National BankPNB IN Equity
RBL BankRBK IN Equity
Yes BankYES IN Equity
JapanShinsei Bank, Ltd.8303 JT Equity
MUFG Bank (Mitsubishi UFJ Financial Group)8306 JT Equity
Resona Holdings, Inc.8308 JT Equity
Tokyo Star Bank, Ltd.8309 JT Equity
Sumitomo Mitsui Financial Group, Inc.8316 JT Equity
Chiba Bank, Ltd.8331 JT Equity
The Bank of Yokohama, Ltd.8332 JT Equity
Gunma Bank, Ltd.8334 JT Equity
Keiyo Bank, Ltd.8336 JT Equity
Yamagata Bank, Ltd.8344 JT Equity
Fukuoka Financial Group, Inc.8354 JT Equity
Kinki Osaka Bank8360 JT Equity
Hokuriku Bank8362 JT Equity
The Shiga Bank, Ltd.8366 JT Equity
The Seibu Shinkin Bank8368 JT Equity
The San-in Godo Bank, Ltd.8381 JT Equity
Mizuho Financial Group, Inc.8411 JT Equity
KoreaNH Investment & Securities005940 KS Equity
Industrial Bank of Korea (IBK)024110 KS Equity
Shinhan Bank055550 KS Equity
Hana Bank (Hana Financial Group)086790 KS Equity
Kookmin Bank (KB Financial Group)105560 KS Equity
DGB Financial Group139130 KS Equity
Woori Bank316140 KS Equity
MalaysiaAlliance Bank Malaysia BerhadABMB MK Equity
Alliance Bank Malaysia BerhadABMB MK Equity
Bank Islam Malaysia BerhadBIMB MK Equity
CIMB Group HoldingsCIMB MK Equity
Hong Leong BankHLBK MK Equity
Malayan Banking Berhad (Maybank)MAY MK Equity
Public Bank BerhadPBK MK Equity
RHB Bank BerhadRHBBank MK Equity
SingaporeDBS Group HoldingsDBS SP Equity
Oversea-Chinese Banking Corporation (OCBC)OCBC SP Equity
ThailandBank of Ayudhya (Krungsri)BAY TB EQUITY
Bangkok BankBBL TB EQUITY
KasikornbankKBANK TB EQUITY
Krung Thai BankKTB TB EQUITY
Siam Commercial Bank (SCB)SCB TB EQUITY
United Overseas Bank (Thailand)UOBT TB EQUITY
VietnamACB (Asia Commercial Bank)ACB VN EQUITY
BIDV (Bank for Investment and Development of Vietnam)BID VN EQUITY
VietinBankCTG VN EQUITY
MB Bank (Military Bank)MBB VN EQUITY
Shinhan Bank VietnamSHB VN EQUITY
SacombankSTB VN EQUITY
TechcombankTCB VN EQUITY
Vietcombank (Vietnam Joint Stock Commercial Bank)VCB VN EQUITY

References

  1. Lagna, A.; Ravishankar, M.N. Making the world a better place with fintech research. Inf. Syst. J. 2022, 32, 61–102. [Google Scholar] [CrossRef]
  2. Belanche, D.; Casaló, L.V.; Flavián, C. Artificial intelligence in FinTech: Understanding robo-advisors adoption among customers. Ind. Manag. Data Syst. 2019, 119, 1411–1430. [Google Scholar] [CrossRef]
  3. Uddin, H.; Barai, M.K. Will digital revolution be disruptive for inclusive finance in Bangladesh? The case of the microfinance industry. Evergreen 2022, 9, 909–923. [Google Scholar] [CrossRef]
  4. Appaya, S. On Fintech and Financial Inclusion. World Bank Blogs. 2021. Available online: https://blogs.worldbank.org/psd/fintech-and-financial-inclusion (accessed on 15 January 2026).
  5. Gomber, P.; Kauffman, R.J.; Parker, C.; Weber, B.W. On the fintech revolution: Interpreting the forces of innovation, disruption, and transformation in financial services. J. Manag. Inf. Syst. 2018, 35, 220–265. [Google Scholar] [CrossRef]
  6. Sahay, M.R.; von Allmen, M.U.E.; Lahreche, M.A.; Khera, P.; Ogawa, M.S.; Bazarbash, M.; Beaton, M.K. The Promise of Fintech: Financial Inclusion in the Post COVID-19 Era; International Monetary Fund: Washington, DC, USA, 2020. [Google Scholar]
  7. Arner, D.W.; Barberis, J.N.; Buckley, R.P. The emergence of RegTech 2.0: From know your customer to know your data. J. Financ. Transform. 2016, 44, 79–86. [Google Scholar] [CrossRef]
  8. Philippon, T. The Fintech Opportunity; National Bureau of Economic Research: Cambridge, MA, USA, 2016. [Google Scholar]
  9. De Mariz, F. Finance with a Purpose: FinTech, Development and Financial Inclusion in the Global Economy; World Scientific Publishing Co. Pte. Ltd.: Singapore, 2022; ISBN 9781800612198. [Google Scholar] [CrossRef]
  10. Reuters. HSBC proposes privatization of Hang Seng Bank. Reuters, 9 October 2025. [Google Scholar]
  11. S&P Global. Columbia Banking System acquires Pacific Premier Bank. S&P Global, 25 April 2025. [Google Scholar]
  12. Finovate. Top fintech acquisitions of 2024. Finovate, 7 August 2024. [Google Scholar]
  13. The Economic Times. Revolut invests $670M in India. Economic Times, 9 October 2025. [Google Scholar]
  14. FIS Global. FIS acquires Amount. FIS Global, 24 September 2025. [Google Scholar]
  15. Euronews Next. Australia’s Volt Bank shuts down after failing to raise capital. Euronews, 29 June 2022. [Google Scholar]
  16. Elia, G.; Stefanelli, V.; Ferilli, G.B. Investigating the role of Fintech in the banking industry: What do we know? Eur. J. Innov. Manag. 2023, 26, 1365–1393. [Google Scholar] [CrossRef]
  17. Kayed, S.; Alta’any, M.; Meqbel, R.; Khatatbeh, I.N.; Mahafzah, A. Bank FinTech and bank performance: Evidence from an emerging market. J. Financ. Report. Account. 2025, 23, 518–535. [Google Scholar] [CrossRef]
  18. Keliuotytė-Staniulėnienė, G.; Smolskytė, G. Possibilities for financial technology sector development and its impact on banking sector profitability in Lithuania. Econ. Cult. 2019, 16, 12–23. [Google Scholar] [CrossRef]
  19. Liu, F.H.; Thompson, B.S.; Harris, J.L. Financing forest restoration: The distribution and role of green FinTech in nature-based solutions to climate change. Financ. Space 2025, 2, 159–187. [Google Scholar] [CrossRef]
  20. Khalil, M.A. The impact of financial technology (FinTech) on financial performance under the moderating role of capital adequacy re-quirements in Egyptian banks. Future Bus. J. 2026, 12. [Google Scholar] [CrossRef]
  21. Dasilas, A.; Karanović, G. The impact of FinTech firms on bank performance: Evidence from the UK. EuroMed J. Bus. 2025, 20, 244–258. [Google Scholar] [CrossRef]
  22. Monetary Authority of Singapore. Balancing the risks and rewards of fintech developments. In Financial Market Development, Monetary Policy and Financial Stability in Emerging Market Economies, BIS Papers; Bank for International Settlements: Basel, Switzerland, 2020; Volume 113, pp. 279–291. [Google Scholar]
  23. Wang, Y.; Xiuping, S.; Zhang, Q. Can fintech improve the efficiency of commercial banks? —An analysis based on big data. Res. Int. Bus. Finance 2021, 55, 101338. [Google Scholar] [CrossRef]
  24. Kamal, A.; Ali, M.S.; Khan, M.M.S. Impact of fintech on the financial stability of banks: A systematic literature review. Glob. Econ. Rev. 2022, 7, 33–40. [Google Scholar] [CrossRef]
  25. Pham, T.T.; Suleman, M.T.; Man, Y. FinTech Adoption in Global Banking: Measuring How Banks Incorporate Financial Technologies. SSRN 2025. [Google Scholar]
  26. Liu, Q.; Chan, K.-C.; Chimhundu, R. Fintech research: Systematic mapping, classification, and future directions. Financ. Innov. 2024, 10, 24. [Google Scholar] [CrossRef]
  27. Wu, W.; Lin, X. The Impact of Bank Fintech on Corporate Short-Term Debt for Long-Term Use—Based on the Perspective of Financial Risk. Int. J. Financ. Stud. 2025, 13, 68. [Google Scholar] [CrossRef]
  28. Almubarak, A.I.; Aljughaiman, A.A. Corporate Governance and FinTech Innovation: Evidence from Saudi Banks. J. Risk Financ. Manag. 2024, 17, 48. [Google Scholar] [CrossRef]
  29. Girma, A.G.; Huseynov, F. The Causal Relationship between FinTech, Financial Inclusion, and Income Inequality in African Economies. J. Risk Financ. Manag. 2024, 17, 2. [Google Scholar] [CrossRef]
  30. Serdarušić, H.; Pancić, M.; Zavišić, Ž. Green Finance and Fintech Adoption Services among Croatian Online Users: How Digital Transformation and Digital Awareness Increase Banking Sustainability. Economies 2024, 12, 54. [Google Scholar] [CrossRef]
  31. Wang, R.; Liu, J.; Luo, H. Fintech development and bank risk taking in China. Eur. J. Financ. 2021, 27, 397–418. [Google Scholar] [CrossRef]
  32. Deng, L.; Lv, Y.; Liu, Y.; Zhao, Y. Impact of Fintech on Bank Risk-Taking: Evidence from China. Risks 2021, 9, 99. [Google Scholar] [CrossRef]
  33. Elekdag, S.; Emrullahu, D.; Naceur, S.B. Does fintech increase bank risk taking? J. Financ. Stab. 2025, 76, 101360. [Google Scholar] [CrossRef]
  34. Lee, I.; Shin, Y.J. Fintech: Ecosystem, business models, investment decisions, and challenges. Bus. Horiz. 2018, 61, 35–46. [Google Scholar] [CrossRef]
  35. CB Insights. Southeast Asia fintech investment drops. CB Insights, 17 November 2023. [Google Scholar]
  36. Dealroom. Fintech investment in Southeast Asia. Dealroom, 21 April 2023. [Google Scholar]
  37. Mordor Intelligence. India fintech market size. Mordor Intelligence, 13 June 2025. [Google Scholar]
  38. Pandey, D.K.; Hassan, M.K.; Kumari, V.; Zaied, Y.; Rai, V. Mapping the landscape of FinTech in banking and finance: A bibliometric review. Res. Int. Bus. Finance 2024, 67, 102116. [Google Scholar] [CrossRef]
  39. Holmes, R.M.; Miller, T.; Hitt, M.A.; Salmador, M.P. The Interrelationships Among Informal Institutions, Formal Institutions, and Inward Foreign Direct Investment. J. Manag. 2013, 39, 531–566. [Google Scholar] [CrossRef]
  40. Trisanti, T. Analyze the influence of the technology acceptance model (TAM) on the use of fintech lending. J. Ekon. Bisnis 2024, 18, 103–112. [Google Scholar] [CrossRef]
  41. Mishkin, F.S. The Economics of Money, Banking, and Financial Markets, 13th ed.; Pearson: London, UK, 2021; ISBN 9781292409481. [Google Scholar]
  42. Cornelli, G.; Frost, J.; Gambacorta, L.; Rau, R.; Wardrop, R.; Ziegler, T. Fintech and Big Tech Credit: Database; BIS Working Paper; Bank for International Settlements: Basel, Switzerland, 2020; Volume 887. [Google Scholar]
  43. de Mariz, F. Using Data for Financial Inclusion: The Case of Credit Bureaus in Brazil. SSRN 2020. [Google Scholar] [CrossRef]
  44. Arner, D.W.; Barberis, J.; Buckey, R.P. FinTech, RegTech, and the reconceptualization of financial regulation. Northwest. J. Int. Law Bus. 2016, 37, 371. [Google Scholar]
  45. Fang, L.; Li, X.; Subrahmanyam, A.; Zhang, K. Does FinTech innovation improve traditional banks’ efficiency and risk measures? A new methodology and new machine-learning-based evidence from patent filings. SSRN Electron. J. 2023. [Google Scholar] [CrossRef]
  46. Agrawal, S.S.; Rose, N.; PrabhuSahai, K. The fintech revolution: AI’s role in disrupting traditional banking and financial services. Decis. Mak. Appl. Manag. Eng. 2024, 7, 243–256. [Google Scholar] [CrossRef]
  47. de Mariz, F. Fintech for Impact: How Can Financial Innovation Advance Inclusion? In Global Handbook of Impact Investing: Solving Global Problems via Smarter Capital Markets Towards a More Sustainable Society; De Morais Sarmento, E.M., Herman, R.P., Eds.; Wiley: Hoboken, NJ, USA, 2020; pp. 1159–1192. ISBN 978-1-119-69064-1. [Google Scholar]
  48. Safiullah, M.; Paramati, S.R. The impact of FinTech firms on bank financial stability. Electron. Commer. Res. 2024, 24, 453–475. [Google Scholar] [CrossRef]
  49. Hasan, R.; Uddin, H.; Miah, M.D. The effect of bank regulatory capital on the risk, efficiency and profitability: Evidence from GCC countries. Asian Rev. Account. 2025, 33, 880–903. [Google Scholar] [CrossRef]
  50. Lv, S.; Du, Y.; Liu, Y. How do fintechs impact banks’ profitability?—An empirical study based on banks in China. FinTech 2022, 1, 155–163. [Google Scholar] [CrossRef]
  51. Arnone, M.; Costantiello, A.; Leogrande, A.; Naqvi, S.; Magazzino, C. Financial stability and innovation: The role of non-performing loans. FinTech 2024, 3, 496–536. [Google Scholar] [CrossRef]
  52. Nguyen, P.D. Non-performing loans and bank profitability: Evidence from Vietnam. Macroecon. Finance Emerg. Mark. Econ. 2025, 18, 399–419. [Google Scholar] [CrossRef]
  53. Petrović, D.; Dasilas, A.; Karanović, G. Bank risk-adjusted efficiency using a composite risk management index. J. Risk Finance 2025, 26, 485–515. [Google Scholar] [CrossRef]
  54. Zhang, X.; Zhang, W.; Lee, C.C. Bank leverage and systemic risk: Impact of bank risk-taking and inter-bank business. Int. J. Finance Econ. 2025, 30, 1450–1474. [Google Scholar] [CrossRef]
  55. Acosta-Smith, J.; Grill, M.; Lang, J.H. The leverage ratio, risk-taking and bank stability. J. Financ. Stab. 2024, 74, 100833. [Google Scholar] [CrossRef]
  56. Snobar, R.A.A.; Al Hanini, E.A. The impact of capital adequacy and liquidity ratios on the earnings quality in jordanian commercial banks. Int. J. Prof. Bus. Rev. 2025, 10, 3. [Google Scholar] [CrossRef]
  57. Miao, W.; Ma, Y.; Xu, H. The diminishing marginal effect of the capital adequacy ratio on the control of bank risk-taking. N. Am. J. Econ. Financ. 2025, 80, 102495. [Google Scholar] [CrossRef]
  58. Ischak, S.A.; Maarif, M.S.; Hermadi, I.; Asikin, Z. Efficiency and Competitiveness of Banking in Indonesia Based on Bank Core Capital Group. Economies 2024, 12, 345. [Google Scholar] [CrossRef]
  59. Tariku, T.; Mersha, D.; Yadecha, E. Financial Technology and Profit Efficiency of Commercial Banks in Ethiopia. J. Sci. Technol. Arts Res. 2025, 14, 15–30. [Google Scholar]
  60. Buchory, H.A. Banking Profitability: How do the banking intermediary, secondary reserve, operational efficiency, and credit risk effect? GATR J. Finance Bank. Rev. 2023, 8, 85–96. [Google Scholar] [CrossRef]
  61. Shi, X.; Yu, W. Analysis of Chinese Commercial Banks’ Risk Management Efficiency Based on the PCA-DEA Approach. Math. Probl. Eng. 2021, 2021, 7306322. [Google Scholar] [CrossRef]
  62. Miah, M.D.; Uddin, H. Efficiency and stability: A comparative study between Islamic and conventional banks in GCC countries. Future Bus. J. 2017, 3, 172–185. [Google Scholar] [CrossRef]
  63. Uddin, H.; Barai, M.K.; Uddin, H.; Barai, M.K. Impact of Capital Structure on Firm’s Efficiency and Stability: An Empirical Analysis of Manufacturing Firms. Glob. Bus. Rev. 2025; accepted. [Google Scholar]
  64. Kakinuma, Y. Text mining and index construction: Insights into digital transformation in banking industry. J. Financ. Regul. Compliance 2024. [Google Scholar] [CrossRef]
  65. Chand, S.A.; Singh, B.; Narayan, K.; Chand, A. The impact of financial technology (FinTech) on bank risk-taking and profitability in small developing island states: A study of Fiji. J. Risk Financ. Manag. 2025, 18, 366. [Google Scholar] [CrossRef]
  66. Hamdouni, A. From ESG to Financial Stability: Unpacking the Multi-Dimensional Impact of AI-Driven FinTech-Related Technology Adoption on Bank Performance. Int. J. Financ. Stud. 2025, 13, 234. [Google Scholar] [CrossRef]
  67. Al-Saidi, M.; Al-Shammari, B. Board composition and bank performance in Kuwait: An empirical study. Manag. Audit. J. 2013, 28, 472–494. [Google Scholar] [CrossRef]
  68. Kendo, S.; Tchakounte, J. Impact of asset size on performance and outreach using panel quantile regression with non-additive fixed effects. Empir. Econ. 2022, 62, 65–92. [Google Scholar] [CrossRef]
  69. El Khoury, R.; Nasrallah, N.; Alareeni, B. ESG and financial performance of banks in the MENAT region: Concavity–convexity patterns. J. Sustain. Finance Invest. 2023, 13, 406–430. [Google Scholar] [CrossRef]
  70. Bell, A.; Fairbrother, M.; Jones, K. Fixed and random effects models: Making an informed choice. Qual. Quant. 2019, 53, 1051–1074. [Google Scholar] [CrossRef]
  71. Mundlak, Y. Models with variable coefficients: Integration and extension. In Annales de l’INSEE; Institut National de la Statistique et des Études Économiques: Montrouge, France, 1978; pp. 483–509. [Google Scholar]
  72. Wan, Q.; Cui, J. Dynamic evolutionary game analysis of how fintech in banking mitigates risks in agricultural supply chain finance. arXiv 2024, arXiv:2411.07604. [Google Scholar] [CrossRef]
  73. Elekdag, S.; Emrullahu, D.; Naceur, S.B. Does FinTech Increase Bank Risk Taking? IMF: Washington, DC, USA, 2024. [Google Scholar]
  74. Hoque, A.; Le, D.T.; Le, T. Does digital transformation reduce bank’s risk-taking? evidence from Vietnamese commercial banks. J. Open Innov. Technol. Mark. Complex. 2024, 10, 100260. [Google Scholar]
  75. Guo, P.; Shen, Y. The impact of Internet finance on commercial banks’ risk taking: Evidence from China. China Finance Econ. Rev. 2016, 4, 16. [Google Scholar] [CrossRef]
  76. Al-Shari, H.A.; Lokhande, M.A. The relationship between the risks of adopting FinTech in banks and their impact on the performance. Cogent Bus. Manag. 2023, 10, 2174242. [Google Scholar] [CrossRef]
  77. Khan, H.H.; Kutan, A.M.; Qureshi, F. Fintech integration: Driving efficiency in banking institutions across the developing nations. Finance Res. Lett. 2024, 67, 105772. [Google Scholar] [CrossRef]
  78. Vial, G. Understanding digital transformation: A review and a research agenda. J. Strateg. Inf. Syst. 2019, 28, 118–144. [Google Scholar] [CrossRef]
  79. Beccalli, E.; Boitani, A.; Di Giuli, A. Digital transformation and bank performance: Evidence from European banks. J. Bank. Finance 2022, 135, 106322. [Google Scholar] [CrossRef]
  80. Frame, W.S.; Wall, L.D.; White, L.J. Technological change and financial innovation in banking: Some implications for fintech. In Oxford Handbook of Banking, 2nd ed.; Oxford University Press: Oxford, UK, 2019. [Google Scholar] [CrossRef]
  81. Singh, R.; Malik, G.; Jain, V. FinTech effect: Measuring impact of FinTech adoption on banks’ profitability. Int. J. Manag. Pract. 2021, 14, 411–427. [Google Scholar] [CrossRef]
  82. Nguyen, T.T.T. The Impact of Fintech on Bank Profitability and Bank Stability in Emerging Country. J. Organ. Behav. Res. 2025, 10, 12–19. [Google Scholar] [CrossRef]
  83. Banna, H.; Hassan, M.K.; Bataineh, H. Bank efficiency and fintech-based inclusive finance: Evidence from dual banking system. J. Islam. Monet. Econ. Finance 2023, 9, 1–16. [Google Scholar]
  84. Yoon, S.S.; Lee, H.; Oh, I. Differential Impact of Fintech and GDP on Bank Performance: Global Evidence. J. Risk Financ. Manag. 2023, 16, 304. [Google Scholar] [CrossRef]
Figure 1. Conceptual Framework: Fintech Adoption and Bank Performance.
Figure 1. Conceptual Framework: Fintech Adoption and Bank Performance.
Fintech 05 00014 g001
Disclaimer/Publisher’s Note: The statements, opinions and data contained in all publications are solely those of the individual author(s) and contributor(s) and not of MDPI and/or the editor(s). MDPI and/or the editor(s) disclaim responsibility for any injury to people or property resulting from any ideas, methods, instructions or products referred to in the content.

Share and Cite

MDPI and ACS Style

Uddin, H.; Barai, M.K. Fintech Adoption and Bank Risk, Efficiency and Stability: Evidence from Panel Data of Selected Asian Economies. FinTech 2026, 5, 14. https://doi.org/10.3390/fintech5010014

AMA Style

Uddin H, Barai MK. Fintech Adoption and Bank Risk, Efficiency and Stability: Evidence from Panel Data of Selected Asian Economies. FinTech. 2026; 5(1):14. https://doi.org/10.3390/fintech5010014

Chicago/Turabian Style

Uddin, Helal, and Munim Kumar Barai. 2026. "Fintech Adoption and Bank Risk, Efficiency and Stability: Evidence from Panel Data of Selected Asian Economies" FinTech 5, no. 1: 14. https://doi.org/10.3390/fintech5010014

APA Style

Uddin, H., & Barai, M. K. (2026). Fintech Adoption and Bank Risk, Efficiency and Stability: Evidence from Panel Data of Selected Asian Economies. FinTech, 5(1), 14. https://doi.org/10.3390/fintech5010014

Article Metrics

Back to TopTop