Designing Climate-Sensitive Cities: Integrating Architecture, Landscape, and Resilience
Abstract
1. Introduction
2. Objectives of the Study
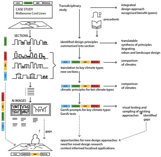
3. Methods
3.1. Study Setup
3.2. A Strategy Combining Urban Architecture and Landscape Design
3.3. Examples Illustrating Key Approaches
3.3.1. Indigenous Estuary Park
3.3.2. Rainforest Silos
3.3.3. Oasis Interchange
3.3.4. Networked Greens Oases as Design Principle
3.3.5. Understanding the Multiple Benefits of Urban Ecosystems
3.3.6. Translating More than Human Ideas into Design
3.3.7. One Interconnected Health
3.3.8. From Melbourne Cool Lines to Other Climatic Contexts
3.3.9. Extending Passive Strategies to Urban Design
4. Results
- Examples of Climate Sections
4.1. Tropical Climate (See Figure 7)

4.2. Arid Climate (See Figure 8)

4.3. Temperate Climate (See Figure 9)

4.4. Cold Climate (See Figure 10)

5. Discussion
5.1. Testing Sectional Principles Through Artificial Intelligence
5.2. What the Process of AI Generation Revealed
6. Conclusions
6.1. Reflections on Original Objectives
6.2. Opening a Discussion
6.3. New Opportunities for Design
6.4. Overcoming One-Approach-Fits-All and Techno-Beliefs
Author Contributions
Funding
Institutional Review Board Statement
Informed Consent Statement
Data Availability Statement
Acknowledgments
Conflicts of Interest
Abbreviations
| UHI | Urban heat island |
| CRCWSC | Collaborative Research Centre for Water Sensitive Cities |
| MCL | Melbourne Cool Lines project |
| WSUD | Water Sensitive Urban Design |
References
- Dahl, T. Climate and Architecture; Routledge: Roxon, UK, 2010. [Google Scholar]
- Frampton, K. Towards a critical regionalism: Six points for an architecture of resistance. In The Anti-Aesthetic: Essays on Postmodern Culture; Foster, H., Ed.; Bay Press: San Francisco, CA, USA, 1983; pp. 16–30. [Google Scholar]
- Hoenger, C.; Brunner, R.; Menti, H.-C.; Wieser, C. Climate as Design Factor, 2nd ed.; Quart Verlag: Lucerne, Switzerland, 2014. [Google Scholar]
- Yeang, K. Eco Masterplanning; Wiley: Hoboken, NJ, USA, 2009. [Google Scholar]
- Ninsalam, Y. Garden City, the City in a Garden and Beyond; Lecture; RMIT: Melbourne, VIC, Australia, 2025. [Google Scholar]
- Collaborative Research Centre for Water Sensitive Cities; Australian Government. Impacts of Water Sensitive Urban Design Solutions on Human Thermal Comfort Green Cities and Microclimate (Report). Available online: https://watersensitivecities.org.au/wp-content/uploads/2016/07/TMR_B3-1_WSUD_thermal_comfort_no2.pdf (accessed on 14 October 2025).
- Melbourne Cool Lines! CityXVenice, the Venice Biennale 2021. Available online: https://www.youtube.com/watch?app=desktop&v=7bxSjtkqGq0 (accessed on 14 October 2025).
- Rohington, E.M. Urbanization and Climate. In An Urban Approach to Climate Sensitive Design: Strategies for the Tropics; Taylor and Francis: Milton Park, UK, 2005; pp. 20–62. [Google Scholar]
- Coutts, A.M.; Tapper, N.J.; Beringer, J.; Loughnan, M.; Demuzere, M. Watering our cities: The capacity for Water Sensitive Urban Design to support urban cooling and improve human thermal comfort in the Australian context. Prog. Phys. Geogr. Earth Environ. 2012, 37, 28. [Google Scholar] [CrossRef]
- Kowarik, I. Urban biodiversity, ecosystems and the city. Insights from 50 years of the Berlin School of urban ecology. Landsc. Urban Plan. 2023, 240, 104877. [Google Scholar] [CrossRef]
- Cassaignau, M.; Jung, M. City as Urban Ecology: Ecosystems as Climate Regulators and Sources of Resilience. In Cities of Tomorrow: Urban Resilience and Climate Change Preparedness; Ghosh, S., Cheshmehzangi, A., Majumdar, S., Eds.; Springer: Singapore, 2024; pp. 25–49. [Google Scholar]
- One Health. 2017. Available online: https://www.who.int/news-room/questions-and-answers/item/one-health (accessed on 14 October 2025).
- Cassaignau, M.; Jung, M. Ecological Urban Networks, More-than-human Urban Rehabilitation. In Landscape as Horizon, sITA 2024; Editura Universitară Ion Mincu: Bucharest, Romania, 2024; Volume 12, pp. 211–228. [Google Scholar]
- Val Virtual Assistant for Learning [AI Chatbot]. [Second Version]. Available online: https://www.rmit.edu.au/students/support-services/study-support/val (accessed on 14 October 2025).
- Australian Bureau of Meteorology; University of Adelaide. Power Outages During Heatwaves: Predicting Mortality Burden in Australian Cities, a Discussion Paper. Available online: https://www.aemo.com.au/-/media/files/initiatives/strategic-partnerships/2020/power-outages-and-mortality-burden-australian-cities.pdf (accessed on 14 October 2025).
- Melbourne Cool Lines! Opening Night. Available online: https://watersensitivecities.org.au/content/melbourne-cool-lines/ (accessed on 14 October 2025).
- Cool Routes. Available online: https://www.melbourne.vic.gov.au/cool-routes (accessed on 14 October 2025).
- Cooling Our City. Available online: https://www.melbourne.vic.gov.au/cooling-our-city (accessed on 14 October 2025).
- Cassaignau, M. Technologies and Environments 4; course in the Master of Architecture; Monash University: Melbourne, VIC, Australia, 2011–2017. [Google Scholar]
- Manissi, A. Cataloguing a Future City: Melbourne Cool Lines! Landscape Australia. 2021. Available online: https://landscapeaustralia.com/articles/cataloguing-a-future-melbourne-cool-lines/ (accessed on 14 October 2025).
- Ouyang, W.; Ren, G.; Tan, Z.; Li, Y.; Ren, C. Natural shading vs. artificial shading: A comparative analysis of their cooling efficacy in extreme hot weather. Urban Clim. 2024, 55, 101870. [Google Scholar] [CrossRef]
- Soltanifard, H.; Amani-Beni, M. The cooling effect of urban green spaces as nature-based solutions for mitigating urban heat: Insights from a decade-long systematic review. Clim. Risk Manag. 2025, 49, 100731. [Google Scholar] [CrossRef]
- Rising, H.; Deng, L. The effects of small Water Cool(ing) Islands on body temperature. J. Urban Des. 2023, 29, 167–183. [Google Scholar] [CrossRef]
- Sánchez de la Flor, F.J.; Alvarez, S. The effect of the evaporative cooling, techniques on reducing urban heat. In Urban Climate Mitigation Techniques; Santamouris, M., Kolokotsa, D., Eds.; Routledge: Milton Park, UK, 2016. [Google Scholar]
- Kuula Virtual Tours. Available online: https://kuula.co/about (accessed on 1 October 2025).
- Glissant, É. Philosophie de la Relation: Poésie en Étendu; [Philosophy of Relationships: Extended Poetics]; Gallimard: Paris, France, 2009; p. 45. [Google Scholar]
- Entwisle, T.; Cole, C.; Symes, P. Adapting the botanical landscape of Melbourne Gardens (Royal Botanic Gardens Victoria) in response to climate change. Plant Divers. 2017, 39, 338–347. [Google Scholar] [CrossRef] [PubMed]
- Köster, S. How the Sponge City becomes a supplementary water supply infrastructure. Water-Energy Nexus 2021, 4, 35–40. [Google Scholar] [CrossRef]
- Legrand, M. La Mise en Ordre Écologique des Parcs Urbains: Savoirs, Pratiques et Paysages: Exemple d’un Grand Parc Francilien [The Ecological Ordering of Urban Parks: Knowledge, Practices, Landscapes: The Case of a Large Park in Paris Region—France]. Ph.D. Dissertation, Museum National d’Histoire Naturelle, Paris, France, 2015; pp. 235–259. [Google Scholar]
- CABE. Urban Green Nation: Building the Evidence Base; Report; CABE: London, UK, 2010; pp. 5+10. Available online: https://www.designcouncil.org.uk/fileadmin/uploads/dc/Documents/urban-green-nation-summary1_0.pdf (accessed on 15 November 2025).
- Wen, Y.; Yan, Q.; Pan, Y. Medical empirical research on forest bathing (Shinrin-yoku): A systematic review. Environ. Health Prev. Med. 2019, 24, 70. [Google Scholar] [CrossRef] [PubMed]
- Peters, K.; Elands, B.; Buijs, A. Social interactions in urban parks: Stimulating social cohesion? Urban For. Urban Green. 2010, 9, 93–100. [Google Scholar] [CrossRef]
- Jin, M.; Hu, L.; Hu, G.; Guo, J. Pursuing Ecological and Social Co-Benefits: Public Hierarchical Willingness for Biodiversity Conservation in Urban Parks. Sustainability 2025, 17, 4201. [Google Scholar] [CrossRef]
- Haraway, D. When Species Meet; University of Minnesota Press: Minneapolis, MN, USA, 2008. [Google Scholar]
- Wolch, J. Zoöpolis. In Animal Geographies: Place, Politics and Identity in the Nature–Culture Borderlands; Wolch, J., Emel, J., Eds.; Verso: London, UK, 1998; pp. 275–330. [Google Scholar]
- Shanahan, D.; Lin, B.; Bush, R.; Gaston, K.; Dean, J.H.; Barber, E.; Fuller, R. Toward improved public health outcomes from urban nature. Am. J. Public Health 2015, 105, 470–477. [Google Scholar] [CrossRef] [PubMed]
- Wohlleben, P. The Hidden Life of Trees, What They Feel, How They Communicate: Discoveries from a Secret World; Harper Collins: New York, NY, USA, 2015. [Google Scholar]
- Simard, S.; Martin, K.; Vyse, A. Meta-networks of fungi, fauna and flora as agents of complex adaptive systems. In World Managing Forests as Complex Adaptive Systems: Building Resilience to the Challenge of Global Change; Puettmann, K., Messier, C., Coates, K.D., Eds.; Routledge: New York, NY, USA, 2013; pp. 133–164. [Google Scholar]
- Fraser, M. Introduction. In Design Research in Architecture; Fraser, M., Ed.; Ashgate: Farnham, UK, 2013; p. 1. [Google Scholar][Green Version]
- Baudrillard, J. Cool Memories; Turner, C., Translator; Verso: Paris, France, 1990. [Google Scholar]
- Opara, E.C. AI Is Not Intelligent. Authorea 2025, 2025, 1. [Google Scholar] [CrossRef]
- Salvaggio, N.E.; Joel Stern, J.; Siddons, E. Signal to Noise; Exhibition 12 April 2025–14 September 2025; National Communications Museum: Melbourne, VIC, Australia, 2025; Available online: https://ncm.org.au/exhibitions/signal-to-noise (accessed on 15 November 2025).











Disclaimer/Publisher’s Note: The statements, opinions and data contained in all publications are solely those of the individual author(s) and contributor(s) and not of MDPI and/or the editor(s). MDPI and/or the editor(s) disclaim responsibility for any injury to people or property resulting from any ideas, methods, instructions or products referred to in the content. |
© 2025 by the authors. Licensee MDPI, Basel, Switzerland. This article is an open access article distributed under the terms and conditions of the Creative Commons Attribution (CC BY) license (https://creativecommons.org/licenses/by/4.0/).
Share and Cite
Cassaignau, M.; Jung, M. Designing Climate-Sensitive Cities: Integrating Architecture, Landscape, and Resilience. Architecture 2025, 5, 128. https://doi.org/10.3390/architecture5040128
Cassaignau M, Jung M. Designing Climate-Sensitive Cities: Integrating Architecture, Landscape, and Resilience. Architecture. 2025; 5(4):128. https://doi.org/10.3390/architecture5040128
Chicago/Turabian StyleCassaignau, Maud, and Markus Jung. 2025. "Designing Climate-Sensitive Cities: Integrating Architecture, Landscape, and Resilience" Architecture 5, no. 4: 128. https://doi.org/10.3390/architecture5040128
APA StyleCassaignau, M., & Jung, M. (2025). Designing Climate-Sensitive Cities: Integrating Architecture, Landscape, and Resilience. Architecture, 5(4), 128. https://doi.org/10.3390/architecture5040128

