Abstract
The construction industry faces a growing challenge in reducing its environmental impact through sustainable design and practices. Buildings are responsible for a significant share of CO2 emissions and pollution, with lighting alone accounting for roughly 15% of global electricity consumption according to the International Energy Agency (IEA). A key element in achieving sustainability is optimizing daylight penetration within buildings, reducing reliance on artificial lighting and associated energy demands. This research introduces a novel approach by optimizing the geometry of a building’s exterior skin fabricated with adobe by 3D-printed molds. This method aims to achieve a balance between structural integrity, improved daylight availability within the building, and the inherent sustainability benefits of using adobe, an earth-based material. The proposed design procedure starts with a 2D geometry and applies it to the building’s exterior. The framework then optimizes the geometry to maintain structural stability while maximizing daylight penetration into the interior. Importantly, this optimization considers the specific material properties of adobe walls created using 3D-printed metal molds. By integrating 3D-printed adobe molds and daylight optimization, a framework is offered with a potential path towards sustainable building design with improved energy efficiency and reduced environmental impact.
1. Introduction
According to 2022’s Global Status Report of United Nations Environmental Program for buildings and constructions [1], “the global share of buildings and construction operational and process CO2 emissions” was up to 43% in 2021, while “the global share of buildings and construction final energy demand”, at the same year, reached to 37% [2]. Also, the global share of lighting accounts of CO2 emissions is 6% that will drastically grow by the year 2030 if no actions taken. Such emissions are the main culprit of greenhouse effect exacerbation and climate effect’s acceleration. The proposal over this situation is to implement sustainability variables into the building design and construction. This, could efficiently reduce the building energy consumption up to 80% [1] by making sustainable design practices indispensable across the building design and construction. The United Nations’ Sustainable Development Goals Agenda highly suggests the designing of more ecologically advanced and sustainable environments. One of the popular definitions of sustainability since 1987 is “to meet the needs of the present without compromising the ability of future generations to meet their own needs” [3]. Therefore, due to the constant consumption of natural resources, it is highly important for the society, the environment and the economy to be examined under the prism of sustainability.
This study focuses on three objectives that are related to sustainable design and their combination could propose a new approach of sustainable design/construction computational-related environment. These objectives are Daylight Analysis (DA), Topology Optimization (TO) and Digital Fabrication (DF). Topology optimization has undergone continuous development in recent decades due to the advantages it can provide. Its application is increasingly finding its way into industrial products and has become a popular topic in the academic community to explore the full potential of topology optimization. This success has been accompanied by two other developments: the first relates to industrial manufacturing and the second to materials science. Topology optimization is the process of solving a design problem by finding the optimum density distribution of the material in a fixed domain [4]. So, there is no doubt that there is an increasing trend in the study and application of topology optimization, due to the idea of producing something that has its maximum potential, but with a minimum of material/cost/energy consumption.
Nevertheless, both TO and DF are capable to produce sustainable outcomes. Daylighting and lighting calculations have evolved over the past four decades since the first render visualisation appeared. Since then, daylighting simulation methods have advanced to the point where they can also consider location and climate-based criteria. The goal is a general holistic approach in sustainable design that incorporates various objectives, with the aim to reduce CO2 footprint of buildings. Thus, the main scope of this study is to propose a design framework that incorporates TO with daylight analysis in order to create geometries suitable for DF with earth-based materials and more specifically adobe bricks with specific design that metal molds can perform.
2. Literature Benchmarks
The literature review includes the main elements related to the proposed design framework which are topology optimization, digital fabrication, daylight calculation and adobe bricks as earth-based materials.
2.1. Topology Optimization
The list of books and research studies that refer to developments or applications on topology optimization is very long [5]. Nevertheless, there are three major approaches that contributed to the evolution of topology optimization, these are Solid Isotropip Material with Penalization (SIMP), Bi-direciotnal Evolutionary Structural Optimization (BESO), and Level-Set Method (LSM) [6].
SIMP is the oldest and one of the most implemented methodologies to create structural topology optimization analysis. It is a density-based approach, where the distribution of material’s density is connected to the material distribution scheme. The outcome of this procedure is shaping a structure with solid and void configuration. Although, this method ends with some major drawbacks, it has been through lots of modification (modified interpolation scheme, RAMP etc.) which were necessary to mitigate its inherited drawbacks [4,7,8].
The BESO [9] also referred in literature as ESO/BESO method, is the evolution of ESO method [10]. The optimization of the structure in this method is related with addition/removal of elements. These are the design variables, which BESO uses to “search” the stiffest format in a given design domain [11]. One of the major drawbacks of BESO was its unstable nature on the basic structural topology optimization problem which was overcome by the Sensitivity analysis; with which its application of a variety of designs coming in both micro to macro scale structural topology optimization problems have been success-fully resolved [12,13].
The LSM [14,15] is the youngest among the benchmark methods in terms of academic interest. It uses the level set function concept in order to track the motion of the structural boundaries in combination with a speed function. This method is characterized as an evolutionary one and the main concept is the addition or removal of material in regions of high and low stress respectively [16]. In addition, a threshold (percentages of the maximum initial stress) defines the rate of elimination or addition of material. The main difference compared to other methods is its nature of non-mesh dependent method that makes it popular in 3d printing projects, because it eliminates the post-processing procedure at which a 3d-optimized topology needed to pass with the mess dependent methods [17].
Furthermore, beyond the focus on the primary TO benchmark in recent decades, research has actively explored improvements and refinements in TO methods. This has led to the development of a rich variety of approaches. One particularly noteworthy method involves the use of lattice structures [18]. Their intricate geometry and continuous nature necessitate additive manufacturing for their fabrication. Notably, lattice structures offer a unique opportunity within TO algorithms to optimize not only the design domain at the macro-scale but also at the micro-scale [19].
2.2. Daylight Analysis
2.2.1. Daylight Calculation Methods
There are various computational daylight calculation methods over literature [20]. One of the most important among them is Split-Flux Formula, which is one of the oldest and simple algorithms of daylight calculation. It was introduced by the English Building Research Establishment (BRE) as a manual calculation method. Tregenza and Waters [21] in 1983 translated this method in computational environment. The basic principle of this method is that the illumination at a point inside a room is a resultant of three daylight components: (i) direct sky component (SC), (ii) reflections from exterior surfaces (ERC), and (iii) reflections from internal surfaces (IRC). By using linear algebra and finite element analysis principles, each component is calculated separately and by adding the three results, the approximate illumination of one point is determined [22].
The Radiosity is another computational daylight calculation method which can generate scenes with realistic shadows and diffuse light [23]. The rendering equation for situations with solely diffuse surfaces is solved using the finite element approach. The surfaces of the scene must be separated into a mesh of smaller patches. View factors are calculated between each pair of patches, and the lighting of a patch which is calculated by summing the contributions of all nearby visible patches and light sources [24].
The rendering approach called Ray Tracing calculates the distribution of numerous rays that are emitted in a scene, either from light sources (forward ray tracing) or a view point (backward ray tracing) [25]. Since it only accounts rays that are visible from the viewpoint, backward ray tracing is quicker than forward ray tracing, but it is less or not appropriate for use when light sources are difficult to find in the scene, such as a narrow light well or light pipe. The usage of complicated materials in simulations has been achieved by the support provided by ray tracing techniques for surfaces’ reflection, transmission, and refraction properties [23].
Another method as well is Bi-directional ray tracing, which is the major procedure for photon mapping rendering. Forward ray tracing and photon mapping are combined in a first pass to distribute light throughout the space and also to cache the luminous flux on surfaces. The final image is then computed in a second pass using backward ray tracing from the viewpoint. This improved method is quicker than backward ray tracing and allows for accurate simulation of lighting situations with higher complexity, such as light pipes [26].
2.2.2. Sky Models
Daylight Analysis calculation methods success depends on the accuracy of the computational sky models that have been validated with numerical experiments, over the last century [27]. There is no doubt that the amount of light which enters inside an interior space is a result of its “openings” and the distribution of sky luminance. Kimball and Hand introduced sky models in the early 1920s [28,29]. After some years, G. I. Pokrovsky (1929), took into consideration Rayleigh scattering and proposed a new formula to calculate the luminance distribution of a clear cloudless. In 1942, Moon and Spencer [30] demonstrated an empirical formula to represent the luminance distribution under the average overcast sky.
At the beginning of 50’s McDermott and Gordon-Smith [31] proposed a method to calculate the luminance distribution of fully overcast sky. Later in 1955, the Moon-Spenser’s model was adopted by The International Commission on Illumination (CIE 1955 [32]) as the standard for computing the overcast sky luminance distribution [33]. While the same year, Kittler [34] developed a method for luminance distribution calculation of the clear blue sky. CIE adopted (CIE 1973) Kittler’s model as standard for computational model for luminance distribution of the clear blue sky with sun. At last, the research that constitutes the cornerstone of sky models was published by Perez and his partners [35], where all sky conditions were modelled from overcast to clear, through partly cloudy.
The breakthrough on sky models and daylight analysis came with John Mardaljevic’s innovative research, who introduced the term climate based, that utilize weather data as source for the sky models [36]. The study continues its development to improve the results of daylight simulations. New sky models have emerged during the last years, that are more inclusive for different climates and regions [37].
2.3. Digital Fabrication and Adobe Bricks: Pioneering Construction with 3D Printed Steel Molds
In digital fabrication and manufacturing techniques, exist four distinct 3D technologies such as additive, subtractive, formative, and assembly [38,39]. The production process for these approaches make use of machines that can move in three or more axes (e.g., industrial robotic arms). A significant advancement is the large-scale 3DP technology in construction on automated manufacturing [40,41], Agustin-Juan, Habert [42], Ford, and Despeisse [43] claim that using digital manufacturing processes, specifically additive manufacturing (AM) techniques, in construction offer three important sustainability advantages. The construction industry’s embrace of digital fabrication offers a promising path forward, but its current focus on concrete [40,44] a major environmental culprit, presents a challenge. By integrating these digital techniques with sustainable earthen materials, it is possible to establish a construction sector with dramatically reduced carbon emissions and environmental impact [45]. The fusion of digital fabrication techniques with traditional construction materials has opened up new avenues of innovation in the building industry. Among these advancements, the use of 3D printed steel molds in the production of adobe bricks stands out as a revolutionary approach that holds immense promise for the future of construction. By leveraging the precision and versatility of 3D printing technology, this method offers beyond compare benefits in terms of efficiency, customization, and sustainability.
The adobe bricks are made of clay soil, which is a natural resource that is widely available in the most places of the world and can be used on site, minimizing transportation and energy consumption for conversion or baking [46]. Research into digital earth construction started around 2011 and it was driven in part by the exceptional sustainability of raw-earth materials. The remarkably low embodied energy, required for production and fabrication, makes them an attractive eco-friendly construction option [47]. According to several studies, earthen structures have very little embodied energy compared to other common building materials like concrete or fired brick [48,49,50]. Also, after demolition, the excavated soil can be reused on-site or returned to its source, creating a closed-loop system and minimizing construction waste [51]. It has practically no ecological footprint, which is a huge advantage in view of climate change and the need to reduce energy consumption. In their investigation, Morton et al. [52] also showed that earth bricks had a significantly lower amount of embodied energy than other materials for the bricks. To put this into perspective, a 92 m2 home with earthen walls can reduce CO2 emissions by an astonishing 14 tons when compared to aerated concrete blocks.
Introducing the material component into the topology optimization algorithm involves incorporating parameters such as the modulus of elasticity, Poisson’s ratio, and material density [53]. This innovative digital fabrication method hinges on the meticulous creation of 3D printed molds, enabling the production of structural brick components from earth. Subsequently, these components are assembled into the desired geometry by a robotic arm [54,55], showcasing the seamless integration of advanced manufacturing techniques with traditional building materials.
The Power of 3D Printed Steel Molds for the TO Wall
3D printing, also known as additive manufacturing, has rapidly emerged as a transformative tool in various industries, enabling the fabrication of complex geometries with unparalleled speed and precision. Adobe can improve the use of materials and resources during production, with a 25–60% material reduction and a 30% time reduction compared to conventional manufacturing procedures. Secondly, because it makes the process of maintenance and refurbishment is easier, it increases the expected product life (from a technical standpoint). Thirdly, by offering a simpler and shorter, more localized manufacturing and supply chain, it enhances value chains [42]. Nevertheless, utilizing these advantages depends greatly on the size and complexity of the construction project. At last, by applying this technology to the production of steel molds for adobe bricks, builders can unlock a multitude of advantages:
- Customization and Design Freedom: Unlike traditional manufacturing methods, which are constrained by the limitations of molds and tooling, 3D printing allows for the creation of highly customized molds tailored to specific architectural designs and project requirements (like daylight performance). Constructors can experiment with intricate patterns, textures, and shapes, pushing the boundaries of creativity and unlocking new aesthetic possibilities.
- Optimized Material Usage: 3D printing optimizes material usage by only depositing material where it is needed, minimizing waste and reducing environmental impact. This efficiency is particularly beneficial in adobe brick production, where sustainable practices are paramount.
- Rapid Prototyping and Iteration: The iterative nature of 3D printing enables rapid prototyping and design iteration, facilitating a more agile and responsive approach to construction. Constructors can quickly test different mold designs, refine their prototypes, and implement changes on the fly, accelerating the development process and reducing time-to-market.
- Complex Geometry and Structural Integrity: 3D printed steel molds can achieve intricate geometries and complex shapes that would be difficult or impossible to produce using traditional methods. This capability is invaluable for creating structurally sound adobe bricks with enhanced thermal performance and aesthetic appeal.
- Scalability and Cost-Effectiveness: While the initial investment in 3D printing equipment may be significant, the scalability and cost-effectiveness of additive manufacturing make it a viable long-term solution for adobe brick production. As technology matures and becomes more widespread, economies of scale will drive down costs, making 3D printed steel molds accessible to a broader range of builders and developers.
2.4. The Novelty of Proposed Design Framework
The novelty of the proposed Daylight Analysis, Topology Optimization and Digital Fabrication (DTD) framework lies in its ability to combine daylight analysis with design optimization in the early stages of building design. Here’s a breakdown of the potential benefits:
Earlier Integration of Daylight Considerations: Traditionally, daylight analysis might happen later in the design process [56]. This framework allows for earlier assessment, potentially leading to more efficient use of natural light from the get-go.
Optimization for Daylight: By coupling daylight analysis with optimization algorithms, the framework can potentially identify building shapes and features that maximize desired daylight qualities within a space.
Digital Fabrication Compatibility: The framework’s consideration of digital fabrication methods during the analysis stage suggests it might optimize designs for compatibility with 3D printing or other additive manufacturing techniques. This could lead to more innovative and constructible daylight solutions. In essence, this framework offers an integrated approach that considers daylighting, design optimization, and digital fabrication possibilities, potentially leading to more efficient and innovative building designs.
Here are some additional points to consider:
- The specific details of the framework (analysis methods, optimization algorithms) would determine its effectiveness.
- The research justifying its stability is important.
- Stability refers to the framework’s ability to produce consistent and reliable results across various design scenarios.
Overall, DTD framework seems like a promising approach for architects and engineers to explore during the early design stages.
3. Methodology and Design Parameters
The proposed computational design framework of this study relies on the BESO approach for solving the topology optimization problem. The design parameters, such as grid size, material properties, and constraints, are reflecting existing materials and construction methods. The typical flowchart of TO algorithm is interrupted by the direct component of split-flux formula which points out the appropriate position for the void elements while the TO process searches for the suitable allocation of the solid elements. In this, first, approach the direct component of split-flux formula scans the design domain aiming to find the elements that need to be void. The results of this scanning are translated into percentages that imported to BESO’s sensitivity and FEM analysis, as weighted factors having a great impact to the final design.
The major components of the proposed framework are:
3.1. The TO-Based Design Process
The SIMP, BESO and LSM have given samples of excellent compatibility with additive manufacturing. However, BESO focuses on structural design problems and its strict use of solid/void design variable helps its association with daylight design as well. BESO’s present form was developed by Huang and Xie [57], with the aim to overcome the deficiencies of ESO approach (solution existence, checker-board, mesh dependency, local optimum etc.). One major characteristic of this method is the two unrelated parameters, Rejection Ration (RR) and Inclusion Ratio (IR), determine the amount of elements, which will be removed or added respectively [13].
The primary objective of structural topology optimization is to find an optimized stiffness distribution over the design domain. BESO is a method that involves adding or removing structural elements, with the material density of each element being an independent design variable. As a result, the basic approach to solving the optimization problem that involves volume constraints can be summarized as follows:
where Equation (1) expresses strain’s energy compliance and , are the volume of an individual element and the prescribed volume of the design domain, respectively. The binary design variable is the relative density of the finite element, where is a small value which defines the void element. The steps of BESO approach can be organized into the following steps, and a Flowchart is provided in Figure 1.
Figure 1.
The flowchart of BESO approach for solving the topology optimization problem.
- Discretize the design domain with the proper finite element mesh and introduce the constraints and other design variables (, and )
- Run the finite element analysis and calculate the sensitivity number of each element
- Filtering the sensitivity numbers.
- Set target Volume for the next iteration.
- Check the removal threshold and remove the elements with sensitivity number smaller than the threshold, if the target volume is greater to the subjected one.
- Check the addition threshold and remove the elements with sensitivity number greater than the threshold, if the target volume is smaller to the subjected one.
- Check the compliance convergence if the error is greater than the tolerance, repeat the procedure from step 2.
For the purposes of the study a 2D BESO python code has been used, which is described in detail in D. Gonidakis’ Master thesis [58].
3.2. Split Flux Formula’s Direct Component Function
The quantity of daylight, falling on a room’s surface is a result of two factors: the sky’s luminance and the characteristic elements of space (the geometry and the materials of its surrounding and interior) [59]. These factors are independent, mostly for practical reasons. However, the polar character of the sky vault, as well as the state of clearness of the sky make its luminance varying independently of one angle to another. Also, the interior space follows every variation of sky changes that can be “watched or seen” through its openings, within the constraints of the surroundings which may affect more the illumination that interior recruits.
The illumination of a surface in the interior of the room is a combination of parameters such as the sky, the exterior reflectance and the interior reflectance components (Figure 2). By introducing the concept of superimposition principle, it is possible to examine separately the contribution of these three components and collect the result into three separate matrices and then by multiplying them to calculate the total illumination of the room. The following equation demonstrates the matrix formulation of the split-flux formula.
where R1 is External Reflectance Matrix, R2 Direct Daylight from Sky-Vault Matrix, R3 calculates the Reflections in the interior of a space and C is the illuminance list from a CIE standard sky [60,61,62].
Figure 2.
An illustration for the three components of daylight. R1 External Reflective Component, R2 Direct Component, R3 Inter-reflections [58].
Subsequently, the Split-Flux formula divides illumination into a dot product of three components (external, internal, direct). In order to “activate” this product, the direct component (R2) must be greater than zero. Direct component has a value when the centre of the “opening” element is at least collinear with the centre of a sky’s vault tile and interior’s element.
By leveraging this attribute, the direct component can be transformed into an autonomous computational function (see Appendix C) which can track and simulate daylight sensitivity on a wall by analyzing the intersections between the wall and external elements. Specifically, it would identify the lines that intersect each wall element and connect them with the corresponding sky vault tiles and the interior elements (to determine how much light reaches them).
So, diagrams like this on Figure 3 demonstrate the density of light in lumen that is connected to each wall element. By dividing each number with 200 lux, which is the minimum threshold of residential buildings tasks [63], we can take the light sensitivity as a percentage for each wall element to light. As this percentage inserts to the local stiffness matrix of each element and changes its mechanical properties.
Figure 3.
An example of a Daylight Sensitivity Simulation Diagram. The diagram shows the daylight sensitivity of each element using percentages. Purple represents areas of the least sensitivity, whereas yellow highlights areas of highest sensitivity.
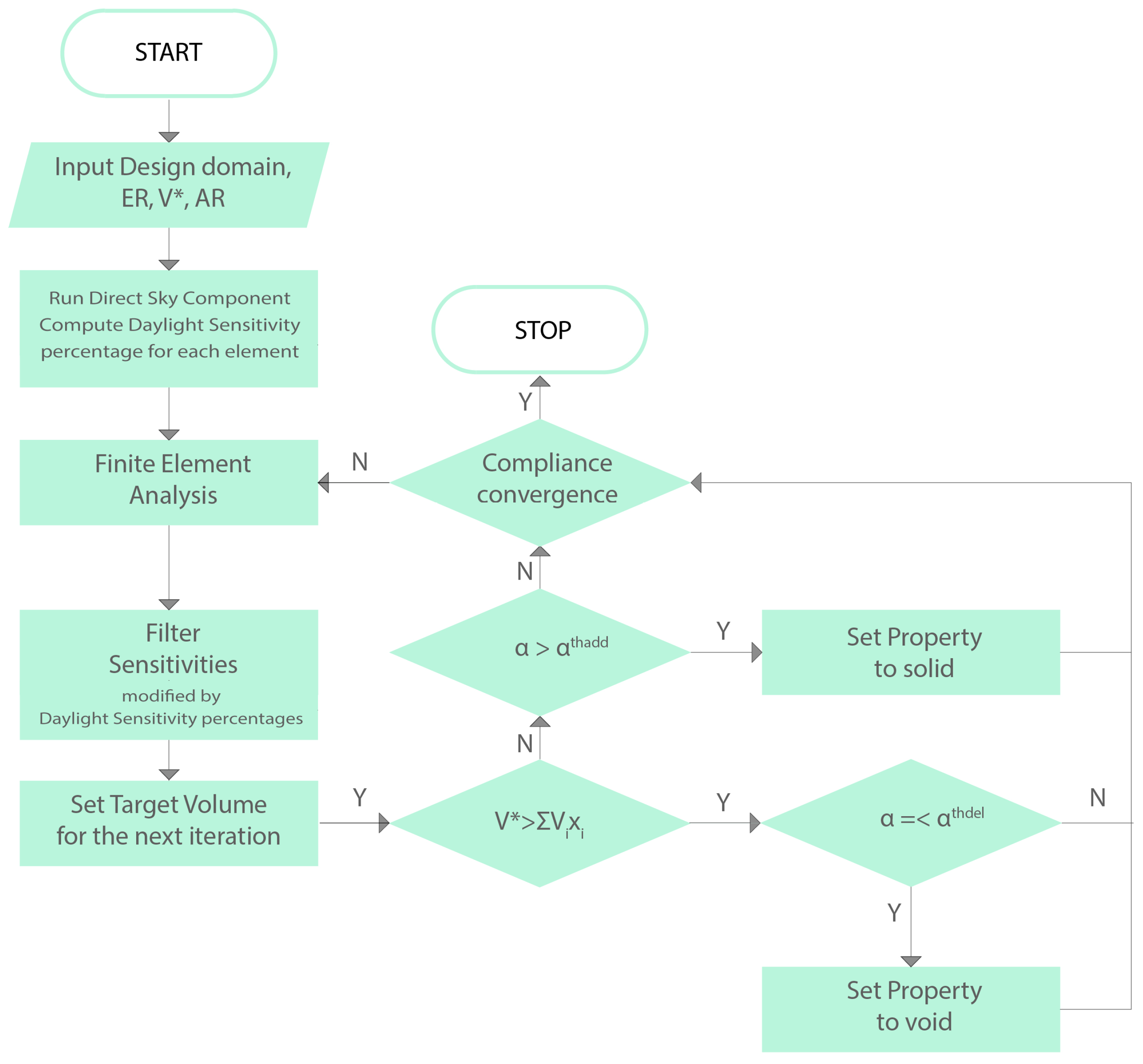
3.3. The Updated Flowchart
Therefore after incorporating the Direct Sky Component Tool into the TO process the workflow becomes as follows (Figure 4):
Figure 4.
The updated flowchart of BESO approach for solving the topology optimization problem after the daylight analysis implementation.
- Discretize the design domain with finite element mesh and introduce the constraints and other design variables (, and )
- Run the direct Sky Component Tool (Appendix B)
- Run the finite element analysis and calculate the modified, by daylight sensitivity percentage, sensitivity number of each element
- Filtering the modified sensitivity numbers by daylight sensitivity percentages.
- Set target Volume for the next iteration.
- If the target volume is greater to the subjected one, check the removal threshold and remove the elements with sensitivity number smaller than the threshold.
- If the target volume is smaller to the subjected one, check the addition threshold and remove the elements with sensitivity number greater than the threshold.
- Check the compliance convergence if the error is greater than the tolerance, repeat the procedure from step 3.
4. The Case Study
The case study adopted for presenting the implementation of the proposed design framework is an unobstructed east and south adobe wall (253.5 × 253.5 ) that is part of a cube construction, being studied at 10:00 a.m. This time has been chosen because is a period with good both skylight and sunlight availability for east and south orientations in Greece, during all the landmark dates, equinoxes and solstices. This allows to effectively assess the daylighting performance of the optimized design in order to ensure consistent comparisons between designs. This allows for a baseline evaluation of the design’s daylighting performance. For the purposes of the experiment, this structure is assumed to be located in the Zografou area of Athens and the roof is a 12 cm-thick reinforced concrete slab. The daylight analysis is for still sun, in fixed hour and date in the morning during three different months (i.e., June, December and March of September). The results of the modified direct component for east, south, west walls of a four-wall cube with size 253.5 cm × 253.5 cm × 253.5 cm are illustrated in Appendix A Figure A1, Figure A2 and Figure A3.
The customized bricks (see Figure 5) are made of adobe [64] and the goal is to minimize the volume of the wall to 60%. Additionally, the TO should take into consideration the orientation of the wall. Therefore, it should organize the void area not only by structural but also by daylight objectives.
Figure 5.
(a) 4-types of molds (b) filling molds with earth-based material (c) 4-types of earth bricks.
A grid of 39 × 39 finite elements is used for the wall’s discretization. Every finite element represents the minimum size of a brick (6.5 × 6.5 ) and a 2D type of finite element is used. To simplify the procedure, simple mold shapes are used, inspired by traditional architecture [65]. The design domain’s constraints that are used are on the two sides of the wall and on the bottom of the wall (both x and y directions). The loading conditions are: gravitational loads of each element and a linear distributed load on the fourth free side of the wall. Last but not least, the density of illuminance (illuminance sensitivity number) is passed on to each element as a factor that affects elemental gravitational load and strain energy during the FEM analysis.
5. Results
This section, focuses on evaluating the effectiveness of the process, while highlighting the key findings presented visually in Figure 6 and Figure 7.
Figure 6.
In the first column is the divided 39 × 39 design domains, the second column is the illuminance sensitivity diagrams for the east wall at 10:00 a.m. for Equinox and Solstices and the third column is the geometry derived from the updated BESO scheme.
Figure 7.
In the first column is the divided 39 × 39 design domains, the second column is the illuminance sensitivity diagrams for the south wall at 10:00 a.m. for Equinox and Solstices and the third column is the geometry derived from the updated BESO scheme.
Each grid-based procedure, either structural or daylight analysis, followed the same discretization of a grid with 39 × 39 finite elements.
The first column illustrates the design domain divided in 39 × 39 elements, where every element represents a basic unit of adobe brick Figure 5. The second column shows the impact of direct sky component of daylight analysis over the East (Figure 6) and (Figure 7) South walls. The values are the ratio between the sum of illuminance provided be each sky vault tile, that is co-linear with the wall and any interior point of the room, divided by 200 lux. Last but not least, the third column represents the new geometries that are formed by the combination of the updated BESO scheme with ER = 0.02, rmin = 4, penal = 2, and volfrac = 0.6.
It is clear that the updated BESO scheme with the direct component is stable and could provide uniform geometries without major issues that are generally inherited by a grid-based structural analysis such as checkerboard outcome. Additionally, the impact of the Direct Component manifests more at the East Wall than the South one, where the three geometries are almost the same. In terms of manufacturability, the bridging size of all the geometries, apart from “21st December South Wall” (see Figure 6) provided by both BESO and its updated version, is smaller than a 2-unit adobe brick (see Figure 5). Subsequently, four types of metal 3d-printed molds are the optimum number to construct the optimised geometries.
A crucial step to evaluate the proposed framework is the daylight validation. The geometries that were derived from the updated BESO flowchart, were 3D models created in Rhinoceros 3D Educational version, utilizing Grasshopper and the plug-ins Honeybee (HB) for grid-based daylight performance analysis and validation. For the validation process an “.epw” file, provided by Ladybug Tools [66] was used that provided Athens’ weather data, the transmittance and reflectance value were set at 0.6 for the void and solid parts respectively.
The steps of simulation process in Grasshopper are:
- Design the walls, floor, roof and optimized wall in Rhinoceros 3d and assign the on HB Face toggle
- Design the window elements and assign the on HB Aperture toggle
- Define daylight sensors’ grid-size and assign it to HB Sensor grid size.
- Download weather Data for Athens Region and connect them in Climate-based sky toggle.
- Connect all the above with HB point-in-time grid-based recipe.
- Run the HB point-in-time grid based recipe.
- Choose the type of results for example Useful Daylight Illuminance (UDI) or Daylight Autonomy (DA)
As illustrated in Figure 8, Figure 9 and Figure 10, the modified BESO, incorporating Direct Component, demonstrably enhances daylight performance for each wall case. A significant finding from the daylight validation simulations is that even though each optimized geometry with the updated BESO scheme was evaluated under static daylight conditions (represented by a fixed date and time, see Figure 11), it still achieved superior performance compared to the baseline BESO scheme.
Figure 8.
Grid-Based Daylight Analysis for winter solstice at 10:00 a.m. in lux. First row, results for BESO optimized geometries, second row updated BESO with winter solstice input. The first column are the results for south wall and the second is the east wall.
Figure 9.
Grid-Based Daylight Analysis for summer solstice at 10:00 a.m. in lux. First row, results for BESO optimized geometries, second row updated BESO with winter solstice input. The first column are the results for south wall and the second is the east wall.
Figure 10.
Grid-Based Daylight Analysis for equinox at 10:00 a.m. in lux. First row, results for BESO optimized geometries, second row updated BESO with winter solstice input. The first column are the results for south wall and the second is the east wall.
Figure 11.
Grid-Based Daylight Validation Table. The rows with (a) indication are the BESO optimized walls and ones with (b) with the updated scheme. Every odd column represents the south wall, while every even the east wall.
6. Conclusions
This study investigated a novel framework that integrates daylight analysis into the structural optimization process for adobe buildings. The proposed framework, combining bidirectional evolutionary structural optimization (BESO) with a direct sky component analysis, proved to be successful. It generated stable and uniform geometries, avoiding checkerboard issues commonly existing in grid-based structural optimization. The inclusion of the direct sky component in the BESO scheme significantly enhanced daylight performance for both east and south walls, as shown in Figure 9 and Figure 10, and demonstrates the effectiveness of the framework in achieving structural integrity while promoting good daylighting conditions. Daylight performance simulations confirmed that optimized geometries obtained using the updated BESO scheme delivered better results compared to the baseline BESO scheme. Notably, this positive impact was achieved even when evaluated under simplified conditions with a fixed date and time (Figure 11).
In addition, the use of 3D-printed steel molds in adobe brick production emerges as a groundbreaking approach with immense potential for the future of sustainable construction. This innovative method leverages the precision and versatility of 3D printing technology to offer benefits in terms of efficiency, customization, and environmental impact.
Last but not least, further refinement and validation are necessary to fully establish the effectiveness of the proposed research, in terms of structural performance and daylight analysis of the optimised design, these findings assure designing structurally sound adobe buildings with optimized daylighting performance. Also, integrating earth-based materials and digital fabrication as parameters within the computational process would significantly broaden its applicability. Moreover, it is essential for this design framework a further integration of earth-based materials and digital fabrication as parameters in its computational process. The integration of 3D printing technology with traditional construction materials represents a paradigm shift in the way we approach building design and fabrication. By harnessing the power of digital fabrication to reimagine age-old practices, builders can create structures that are not only visually striking and environmentally sustainable but also economically viable and socially impactful. As this technology continues to evolve, the possibilities for innovation in construction are limitless, heralding a new era of creativity and progress in the built environment.
Author Contributions
Conceptualization, D.N.G., E.I.F. and N.D.L.; methodology, D.N.G., E.I.F. and N.D.L.; software, D.N.G.; validation, D.N.G., E.I.F. and N.D.L.; investigation, D.N.G., E.I.F. and N.D.L.; resources, N.D.L.; data curation, D.N.G. and N.D.L.; writing—original draft preparation, D.N.G.; writing—review and editing, D.N.G., E.I.F. and N.D.L.; visualization, D.N.G.; supervision, N.D.L.; project administration N.D.L.; funding acquisition, N.D.L. All authors have read and agreed to the published version of the manuscript.
Funding
This research has been financed by the AMOSS project: “Additively Manufactured Optimized 3D Printed Steel Structures”, (Project Number: 02779).
Institutional Review Board Statement
Not applicable.
Informed Consent Statement
Not applicable.
Data Availability Statement
The original contributions presented in the study are included in the article and appendix material, further inquiries can be directed to the corresponding authors.
Acknowledgments
Nikos D. Lagaros acknowledges the support of the Hellenic Foundation for Research and Innovation (H.F.R.I.) under the “2nd Call for H.F.R.I. Research Projects to support Faculty Members and Researchers”, AMOSS project: “Additively Manufactured Optimized 3D Printed Steel Structures”, (Project Number: 02779).
Conflicts of Interest
The authors declare no conflict of interest.
Appendix A
In this Appendix the figures of the Direct’s Component Simulation are provided:
Figure A1.
Equinox/10:00 a.m.: Rendering the illumination sensitivity status of each finite element, element’s lux/200 lux, of an East, West and South Walls at Zografou Area, Attica, Greece that contributed in daylight performance in the interior by the sky vault.
Figure A1.
Equinox/10:00 a.m.: Rendering the illumination sensitivity status of each finite element, element’s lux/200 lux, of an East, West and South Walls at Zografou Area, Attica, Greece that contributed in daylight performance in the interior by the sky vault.

Figure A2.
Winter Solstice 10:00 a.m.: Rendering the illumination sensitivity status of each finite element, element’s lux/200 lux, of an East, West and South Walls at Zografou Area, Attica, Greece that contributed to daylight performance in the interior by the sky vault.
Figure A2.
Winter Solstice 10:00 a.m.: Rendering the illumination sensitivity status of each finite element, element’s lux/200 lux, of an East, West and South Walls at Zografou Area, Attica, Greece that contributed to daylight performance in the interior by the sky vault.

Figure A3.
Summer Solstice 10:00 a.m.: Rendering the illumination sensitivity status of each finite element, element’s lux/200 lux, of an East, West and South Walls at Zografou Area, Attica, Greece that contributed to daylight performance in the interior by the sky vault.
Figure A3.
Summer Solstice 10:00 a.m.: Rendering the illumination sensitivity status of each finite element, element’s lux/200 lux, of an East, West and South Walls at Zografou Area, Attica, Greece that contributed to daylight performance in the interior by the sky vault.

Appendix B
In this Appendix is provided the mathematical model of the split-flux formula. The illumination of a point in the interior of the room is a combination of parameters such as the sky, the exterior reflectance and the interior reflectance components. By introducing the concept of superimposition principle, it is possible to examine separately the contribution of these three components and then by adding them to calculate the total illumination of the room. The following relation demonstrates the contribution to the illuminance for a point from a small patch of sky. The standard sky distributions for computing illuminance are derived from the CIE standard skies constants table and a Tregenza-based schematic sky vault division. This method accounts for both sky geometry and sun position [60,62].
where and are the luminance and the angular size of the sky element at azimuth and altitude respectively. is a quantity which depends on room’s geometry and its surfaces’ reflectance, openings’ transmittance and surrounding. This quantity is called Daylight Coefficient (DC) and is an indicator of the sensitivity of internal illuminance to the changes of a sky element. The total daylight illuminance at a point is obtained by the double integration of the (A1):
where is used for a horizontal and vertical unobstructed surface can be calculated from (A3) and (A4) respectively:
Single point Daylight Coefficient: Let’s consider a typical rectangular room with a window on one of its walls and a point at the center of its volume. The DC of this point is a result of direct and inter-reflected light. For direct light:
where in Equation (A5) DC is taken from the sky and external reflected for a sky patch with , altitude and azimuth, where T is the glass transmittance at incident angle . For inter-reflected light, the concept of split-flux principle is used, which allows examining separately:
- The ground reflected light
- The upper surfaces of the room reflected light
- The light which is entered from the window and is reflected by the lower surfaces of the room
Appendix C
This Appendix provides the function developed by Dimitrios Gonidakis. The function checks if three tiles (sky, facade, and interior) are collinear. If they are, it returns a list containing the illuminance values of every facade tile that satisfies the collinearity constraint. Additionally, with appropriate plotting libraries, one could use the function’s output to simulate a facade’s illumination by natural daylight.
The required inputs are sky vault’s, facade’s and interior tiles coordinates and the illuminance values of each sky-vault tile.
{import math}
import numpy
import timeit
def collinearity (xd, yd, zd, xe, ye, ze, xv, yv, zv, n_v, Ls):
# xd yd zd are the coordinates of sky patches
# xe ye ze are the coordinates of room elements
# xv yv zv are the coordinates of voids of the facade
print (’collinearity’)
k1 = 0
k2 = 0
limportance = numpy.zeros (shape = n_v)
if (xv[0] == xv[1]):
kk = 0
if (yv[0] == yv[1]):
kk = 1
for i in range (int(d_s)):
#tic = timeit.default_timer()
for j in range (int(n_v)):
if (xv[j]>0) and (xd[i] >= xv[j]) and (kk == 0):
for k in range (o):
x1 = xv [j] - xe [k]
y1 = yv [j] - ye [k]
z1 = zv [j] - ze [k]
x2 = xd [i] - xe [k]
y2 = yd [i] - ye [k]
z2 = zd [i] - ze [k]
if ((x2 != 0) and (y2 != 0) and (z2 != 0)) :
a1 = x1 / x2
a2 = y1 / y2
a3 = z1 / z2
elif ((x1 != 0) and (y1 != 0) and (z1 != 0)):
a1 = x2 / x1
a2 = y2 / y1
a3 = z2 / z1
else:
k1 += 1
if (a1 == a2 and a2 == a3):
#col_bol [k, i] = 1
if ((x1 != 0) and (y1 != 0) and (z1 != 0)):
limportance [j] = limportance [j] + 1
elif (abs(a1-a2)<el/2 and abs(a2-a3)<el
and abs(a1-a2) < el/2):
limportance [j] = limportance [j] + Ls[i]
else:
k1 += 1
if (xv[j]<0) and (xd[i] <= xv[j]) and (kk == 0):
for k in range (o):
x1 = xv [j] - xe [k]
y1 = yv [j] - ye [k]
z1 = zv [j] - ze [k]
x2 = xd [i] - xe [k]
y2 = yd [i] - ye [k]
z2 = zd [i] - ze [k]
if ((x2 != 0) and (y2 != 0) and (z2 != 0)) :
a1 = x1 / x2
a2 = y1 / y2
a3 = z1 / z2
elif ((x1 != 0) and (y1 != 0) and (z1 != 0)):
a1 = x2 / x1
a2 = y2 / y1
a3 = z2 / z1
else:
k1 += 1
if (a1 == a2 and a2 == a3):
if ((x1 != 0) and (y1 != 0) and (z1 != 0)):
limportance [j] = limportance [j] + 1
elif (abs(a1-a2)<el/2 and abs(a2-a3)<el
and abs(a1-a2) < el/2):
#col_bol [k, i] = 1
limportance [j] = limportance [j] + Ls[i]
else:
k1 += 1
if (yv[j]>0) and (yd[i] >= yv[j])and (kk == 1):
for k in range (o):
x1 = xv [j] - xe [k]
y1 = yv [j] - ye [k]
z1 = zv [j] - ze [k]
x2 = xd [i] - xe [k]
y2 = yd [i] - ye [k]
z2 = zd [i] - ze [k]
if ((x2 != 0) and (y2 != 0) and (z2 != 0)) :
a1 = x1 / x2
a2 = y1 / y2
a3 = z1 / z2
elif ((x1 != 0) and (y1 != 0) and (z1 != 0)):
a1 = x2 / x1
a2 = y2 / y1
a3 = z2 / z1
else:
k1 += 1
if (a1 == a2 and a2 == a3):
if ((x1 != 0) and (y1 != 0) and (z1 != 0)):
limportance [j] = limportance [j] + 1
elif (abs(a1-a2)<el/2 and abs(a2-a3)<el
and abs(a1-a2) < el/2):
limportance [j] = limportance [j] + Ls[i]
else:
k1 += 1
if (yv[j]<0) and (yd[i] <= yv[j]) and (kk == 1):
for k in range (o):
x1 = xv [j] - xe [k]
y1 = yv [j] - ye [k]
z1 = zv [j] - ze [k]
x2 = xd [i] - xe [k]
y2 = yd [i] - ye [k]
z2 = zd [i] - ze [k]
if ((x2 != 0) and (y2 != 0) and (z2 != 0)) :
a1 = x1 / x2
a2 = y1 / y2
a3 = z1 / z2
elif ((x1 != 0) and (y1 != 0) and (z1 != 0)):
a1 = x2 / x1
a2 = y2 / y1
a3 = z2 / z1
else:
k1 += 1
#col_bol [k, i] = 0
if (a1 == a2 and a2 == a3):
#col_bol [k, i] = 1
if ((x1 != 0) and (y1 != 0) and (z1 != 0)):
limportance [j] = limportance [j] + 1
elif (abs(a1-a2)<el/2 and abs(a2-a3)<el
and abs(a1-a2) < el/2):
limportance [j] = limportance [j] + Ls[i]
else:
k1 += 1
toc = timeit.default_timer()
print (‘‘Patch’’, i, ‘‘Time’’, "%.2f" %((toc-tic)/60), "min")
limp_size = len (limportance)
return [limportance, limp_size]
References
- Lagaros, N.D. The environmental and economic impact of structural optimization. Struct. Multidiscip. Optim. 2018, 58, 1751–1768. [Google Scholar] [CrossRef]
- UN Environment Programme. Global Status Report for Buildings and Construction. 2022. Available online: https://www.unep.org/resources/publication/2022-global-status-report-buildings-and-construction (accessed on 10 March 2024).
- UN World Commission on Environment and Development. Report of the World Commission on Environment and Development: Our Common Future; United Nations: New York, NY, USA, 1987.
- Bendsoe, M.P.; Sigmund, O. Topology Optimization: Theory, Methods, and Applications; Springer Science & Business Media: Berlin/Heidelberg, Germany, 2003. [Google Scholar]
- Lagaros, N.D.; Plevris, V.; Kallioras, N.A. The Mosaic of Metaheuristic Algorithms in Structural Optimization. Arch. Comput. Methods Eng. 2022, 29, 5457–5492. [Google Scholar] [CrossRef]
- Rozvany, G.I. A critical review of established methods of structural topology optimization. Struct. Multidiscip. Optim. 2009, 37, 217–237. [Google Scholar] [CrossRef]
- Zhou, M.; Rozvany, G. The COC algorithm, Part II: Topological, geometrical and generalized shape optimization. Comput. Methods Appl. Mech. Eng. 1991, 89, 309–336. [Google Scholar] [CrossRef]
- Zhang, S.; Li, H.; Huang, Y. An improved multi-objective topology optimization model based on SIMP method for continuum structures including self-weight. Struct. Multidiscip. Optim. 2021, 63, 211–230. [Google Scholar] [CrossRef]
- Kim, H.; Querin, O.; Steven, G.; Xie, Y. Improving efficiency of evolutionary structural optimization by implementing fixed grid mesh. Struct. Multidiscip. Optim. 2002, 24, 441–448. [Google Scholar] [CrossRef]
- Xie, Y.M.; Steven, G.P. A simple evolutionary procedure for structural optimization. Comput. Struct. 1993, 49, 885–896. [Google Scholar] [CrossRef]
- Huang, X.; Xie, Y. A new look at ESO and BESO optimization methods. Struct. Multidiscip. Optim. 2008, 35, 89–92. [Google Scholar] [CrossRef]
- Radman, A. Bi-Directional Evolutionary Structural Optimization (BESO) for Topology Optimization of Material’s Microstructure. Ph.D. Thesis, RMIT University, Melbourne, Australia, 2013. [Google Scholar]
- Xia, L.; Xia, Q.; Huang, X.; Xie, Y.M. Bi-directional evolutionary structural optimization on advanced structures and materials: A comprehensive review. Arch. Comput. Methods Eng. 2018, 25, 437–478. [Google Scholar] [CrossRef]
- Osher, S.; Sethian, J.A. Fronts propagating with curvature-dependent speed: Algorithms based on Hamilton-Jacobi formulations. J. Comput. Phys. 1988, 79, 12–49. [Google Scholar] [CrossRef]
- Van Dijk, N.P.; Maute, K.; Langelaar, M.; Van Keulen, F. Level-set methods for structural topology optimization: A review. Struct. Multidiscip. Optim. 2013, 48, 437–472. [Google Scholar] [CrossRef]
- Mei, Y.; Wang, X. A level set method for structural topology optimization and its applications. Adv. Eng. Softw. 2004, 35, 415–441. [Google Scholar] [CrossRef]
- Li, H.; Yamada, T.; Jolivet, P.; Furuta, K.; Kondoh, T.; Izui, K.; Nishiwaki, S. Full-scale 3D structural topology optimization using adaptive mesh refinement based on the level-set method. Finite Elem. Anal. Des. 2021, 194, 103561. [Google Scholar] [CrossRef]
- Wu, J.; Sigmund, O.; Groen, J.P. Topology optimization ofmulti-scale structures: A review. Struct. Multidiscip. Optim. 2021, 63, 1455–1480. [Google Scholar] [CrossRef]
- Ypsilantis, K.I.; Kazakis, G.; Lagaros, N.D. An efficient 3D homogenization-based topology optimization methodology. Comput. Mech. 2021, 67, 481–496. [Google Scholar] [CrossRef]
- Iversen, A.; Roy, N.; Hvass, M.; Jørgensen, M.; Christoffersen, J.; Osterhaus, W.; Johnsen, K. Daylight Calculations in Practice: An Investigation of the Ability of Nine Daylight Simulation Programs to Calculate the Daylight Factor in Five Typical Rooms; Danish Building Research Institute, Aalborg University: Copenhagen, Denmark, 2013. [Google Scholar]
- Tregenza, P.R.; Waters, I. Daylight coefficients. Light. Res. Technol. 1983, 15, 65–71. [Google Scholar] [CrossRef]
- Yoon, Y.B.; Jeong, W.R.; Lee, K.H. Window Material Daylighting Performance Assessment Algorithm: Comparing Radiosity and Split-Flux Methods. Energies 2014, 7, 2362–2376. [Google Scholar] [CrossRef]
- Watt, A. 3D Computer Graphics; Addison-Wesley: Boston, MA, USA, 2000. [Google Scholar]
- Xiao, D.; Wuyun, G.; Pan, Z. Indoor Daylight Simulation Using Radiosity Method. In Proceedings of the 2011 Workshop on Digital Media and Digital Content Management, Hangzhou, China, 15–16 May 2011; pp. 158–161. [Google Scholar]
- Larson, G.W.; Shakespeare, R.A. Rendering with Radiance: The Art and Science of Lighting Visualization; BookSurge: Charleston, SC, USA, 1998. [Google Scholar]
- Pope, J. Multi-Sensory Rendering for Viewpoint-Independent Scenes. Ph.D. Thesis, University of Bristol, Bristol, UK, 2000. [Google Scholar]
- Darula, S.; Kittler, R. CIE general sky standard defining luminance distributions. Proc. eSim 2002, 11, 13. [Google Scholar]
- Kimball, H.H.; Hand, I.F. Sky-Brightness and Daylight-Illumination Measurements. Mon. Weather. Rev. 1921, 49, 481–488. [Google Scholar] [CrossRef]
- Kimball, H.H.; Hand, I.F. Daylight Illumination on Horizontal, Vertical, and Sloping Surfaces. Mon. Weather. Rev. 1922, 50, 615–628. [Google Scholar] [CrossRef]
- Moon, P. Illumination from a non-uniform sky. Illum. Energy 1942, 37, 707–726. [Google Scholar]
- McDermott, L.; Gordon-Smith, G. Daylight illumination recorded at Teddington. In Proceedings of the Building Resource Congress, London, UK, September 1951; Volume 3. [Google Scholar]
- CIE 1955. Natural Daylight, Official Recommendation; International Commission on Illumination: Vienna, Austria, 1955. [Google Scholar]
- Hopkinson, G.; Petherbridge, P.; Longmore, J. Daylighting; Heinemann: London, UK, 1966. [Google Scholar]
- Kittler, R. Standardization of outdoor condition for the calculation of daylight factor with clear skies. In Proceedings of the CIE International Conference Sunlight in Buildings, Rotterdam, The Netherlands, 5–9 April 1967; pp. 273–285. [Google Scholar]
- Perez, R.; Seals, R.; Michalsky, J. All-weather model for sky luminance distribution—preliminary configuration and validation. Sol. Energy 1993, 50, 235–245. [Google Scholar] [CrossRef]
- Mardaljevic, J. Daylight Simulation: Validation, Sky Models and Daylight Coefficients. Ph.D. Thesis, De Montfort University, Leicester, UK, 1999. [Google Scholar]
- Antonanzas-Torres, F.; Urraca, R.; Polo, J.; Perpiñán-Lamigueiro, O.; Escobar, R. Clear sky solar irradiance models: A review of seventy models. Renew. Sustain. Energy Rev. 2019, 107, 374–387. [Google Scholar] [CrossRef]
- Kolarevic, B. Digital fabrication: Manufacturing architecture in the information age. Reinventing the Discourse—How Digital Tools Help Bridge and Transform Research, Education and Practice in Architecture. In Proceedings of the Twenty First Annual Conference of the Association for Computer-Aided Design in Architecture, Buffalo, NY, USA, 11–14 October 2001; pp. 268–278, ISBN 1-880250-10-1. [Google Scholar] [CrossRef]
- Gomaa, M.; Jabi, W.; Soebarto, V.; Xie, Y.M. Digital manufacturing for earth construction: A critical review. J. Clean. Prod. 2022, 338, 130630. [Google Scholar] [CrossRef]
- Geneidy, O.; Ismaeel, W.S.E.; Abbas, A.S. A critical review for applying three-dimensional concrete wall printing technology in Egypt. Archit. Sci. Rev. 2019, 62, 438–452. [Google Scholar] [CrossRef]
- Gomaa, M.S.; Jabi, W.; Reyes, A.V.; Soebarto, V. 3D printing system for earth-based construction: Case study of cob. Autom. Constr. 2021, 124, 103577. [Google Scholar] [CrossRef]
- de Soto, B.G.; Agustí-Juan, I.; Hunhevicz, J.; Joss, S.; Graser, K.; Habert, G.; Adey, B.T. Productivity of digital fabrication in construction: Cost and time analysis of a robotically built wall. Autom. Constr. 2018, 92, 297–311. [Google Scholar] [CrossRef]
- Ford, S.; Despeisse, M. Additive manufacturing and sustainability: An exploratory study of the advantages and challenges. J. Clean. Prod. 2016, 137, 1573–1587. [Google Scholar] [CrossRef]
- Siddika, A.; Mamun, M.A.A.; Ferdous, W.; Saha, A.K.; Alyousef, R. 3D-printed concrete: Applications, performance, and challenges. J. Sustain. Cem.-Based Mater. 2020, 9, 127–164. [Google Scholar] [CrossRef]
- Gomaa, M.; Carfrae, J.; Goodhew, S.; Jabi, W.; Veliz Reyes, A. Thermal performance exploration of 3D printed cob. Archit. Sci. Rev. 2019, 62, 230–237. [Google Scholar] [CrossRef]
- Minke, G. Building with Earth: Design and Technology of a Sustainable Architecture; De Gruyter: Berlin, Germany, 2006. [Google Scholar]
- Martín, S.; Mazarrón, F.R.; Cañas, I. Study of thermal environment inside rural houses of Navapalos (Spain): The advantages of reuse buildings of high thermal inertia. Constr. Build. Mater. 2010, 24, 666–676. [Google Scholar] [CrossRef]
- Chandel, S.; Sharma, V.; Marwah, B.M. Review of energy efficient features in vernacular architecture for improving indoor thermal comfort conditions. Renew. Sustain. Energy Rev. 2016, 65, 459–477. [Google Scholar] [CrossRef]
- Hamard, E.; Cazacliu, B.; Razakamanantsoa, A.; Morel, J.C. Cob, a vernacular earth construction process in the context of modern sustainable building. Build. Environ. 2016, 106, 103–119. [Google Scholar] [CrossRef]
- Liu, J.; Hu, R.; Wang, R.; Yang, L. Regeneration of vernacular architecture: New rammed earth houses on the upper reaches of the Yangtze River. Front. Energy Power Eng. China 2010, 4, 93–99. [Google Scholar] [CrossRef]
- Frangedaki, E.; Sargentis, G.F. Optimization in Engineering Aspects of Constructions with Earth by Laboratory Tests. A Proposed Methodology for the Proper Soil. Examples of Modern Houses Built with Earth in Greece; Zenodo: Geneva, Switzerland, 2019. [Google Scholar] [CrossRef]
- Morton, T.; Stevenson, F.; Taylor, B.; Smith, N.C. Low Cost Earth Brick Construction; Arc Chartered Architects: Fife, WA, USA, 2005. [Google Scholar]
- Silveira, D.; Oliveira, C.; Varum, H.; Ioannou, I.; Miccoli, L.; Tarque, N.; Parisi, F.; Fenu, L.; Solís, M.; Rodríguez-Mariscal, J.D. Mechanical characterization of adobe bricks. In Structural Characterization and Seismic Retrofitting of Adobe Constructions: Experimental and Numerical Developments; Springer: Cham, Switzerland, 2021; pp. 35–54. [Google Scholar]
- Technologies, R. Robotic Brickwork. Available online: https://rob-technologies.com/robotic-brickwork (accessed on 17 April 2024).
- Construction-Robotics. SAM2. Available online: https://www.construction-robotics.com/sam-2/ (accessed on 17 April 2024).
- Ahmad, A.; Kumar, A.; Prakash, O.; Aman, A. Daylight availability assessment and the application of energy simulation software—A literature review. Mater. Sci. Energy Technol. 2020, 3, 679–689. [Google Scholar] [CrossRef]
- Huang, X.; Xie, Y. Convergent and mesh-independent solutions for the bi-directional evolutionary structural optimization method. Finite Elem. Anal. Des. 2007, 43, 1039–1049. [Google Scholar] [CrossRef]
- Gonidakis, D.N. Combining Structural Topology Optimization with Daylight Analysis. Master’s Thesis, National Technical University of Athens, Athens, Greece, 2020. [Google Scholar] [CrossRef]
- Oh, S.; Haberl, J.S. Origins of analysis methods used to design high-performance commercial buildings: Daylighting simulation. Sci. Technol. Built Environ. 2016, 22, 107–117. [Google Scholar] [CrossRef]
- Tregenza, P. Analysing sky luminance scans to obtain frequency distributions of CIE Standard General Skies. Light. Res. Technol. 2004, 36, 271–279. [Google Scholar] [CrossRef]
- Kittler, R.; Darula, S. Redistributions of luminance patterns on standard sky types. Light. Res. Technol. 2022, 54, 61–73. [Google Scholar] [CrossRef]
- Tregenza, P.R. Subdivision of the sky hemisphere for luminance measurements. Light. Res. Technol. 1987, 19, 13–14. [Google Scholar] [CrossRef]
- Cen, E. 12464-1 Light and Lighting-Lighting of Work Places-Part 1: Indoor Work Places; European Committee for Standardization (CEN): Brussels, Belgium, 2011. [Google Scholar]
- Miccoli, L.; Müller, U.; Fontana, P. Mechanical behaviour of earthen materials: A comparison between earth block masonry, rammed earth and cob. Constr. Build. Mater. 2014, 61, 327–339. [Google Scholar] [CrossRef]
- Mousourakis, A.; Arakadaki, M.; Kotsopoulos, S.; Sinamidis, I.; Mikrou, T.; Frangedaki, E.; Lagaros, N.D. Earthen architecture in greece: Traditional techniques and revaluation. Heritage 2020, 3, 1237–1268. [Google Scholar] [CrossRef]
- LadyBugTools. EPW Map. Available online: https://www.ladybug.tools/epwmap/ (accessed on 17 April 2024).
Disclaimer/Publisher’s Note: The statements, opinions and data contained in all publications are solely those of the individual author(s) and contributor(s) and not of MDPI and/or the editor(s). MDPI and/or the editor(s) disclaim responsibility for any injury to people or property resulting from any ideas, methods, instructions or products referred to in the content. |
© 2024 by the authors. Licensee MDPI, Basel, Switzerland. This article is an open access article distributed under the terms and conditions of the Creative Commons Attribution (CC BY) license (https://creativecommons.org/licenses/by/4.0/).










