Next Article in Journal
A Metrological Approach to Developing Quality Testing Standards for Emerging Advanced Materials
Previous Article in Journal
A Distributed Sensing- and Supervised Deep Learning-Based Novel Approach for Long-Term Structural Health Assessment of Reinforced Concrete Beams
 
 
Font Type:
Arial Georgia Verdana
Font Size:
Aa Aa Aa
Line Spacing:
Column Width:
Background:
Article

Fabrication and Characterization of a Thermal Flow Sensor Based on the Ensinger Microsystems Technology

1
Hahn-Schickard, Allmandring 9b, 70569 Stuttgart, Germany
2
Institute for Micro Integration (IFM), University of Stuttgart, Allmandring 9b, 70569 Stuttgart, Germany
3
Ensinger GmbH, Rudolf-Diesel-Str. 8, 71154 Nufringen, Germany
*
Author to whom correspondence should be addressed.
Metrology 2025, 5(3), 41; https://doi.org/10.3390/metrology5030041
Submission received: 19 March 2025 / Revised: 21 May 2025 / Accepted: 30 May 2025 / Published: 3 July 2025

Abstract

Thermal mass flow sensors (TMFS) are used to detect the flow rates of gases. TMFS elements are available in different technologies and, depending on the one used, the material choice of substrate, heater, and temperature sensors can limit their performance. In this work, a sensor element based on the Ensinger Microsystems Technology (EMST) is presented that uses PEEK as the substrate, nickel-chromium as the heater, and nickel as the temperature sensor material. The fabrication process of the element is described, the completion to a flow sensor with a control and readout circuit based on discharge time measurement with picosecond resolution is presented, and measurement results are shown, which are compared to sensors with a commercially available element based on thin film technology on ceramic and an element built with discrete components, all using the same electronics. It is shown that the operation of all sensor elements with the proposed readout circuit was successful, flow-dependent signals were achieved, and the performance of TMFS in EMST improved. Its heater shows better results compared to the commercial element due to material choice with a smaller temperature coefficient of resistance. In its current state, the TMFS in EMST is suitable to detect flow rates > 20 SLPM. The performance needs to be improved further, since the temperature sensors still differ too much from another.

1. Introduction

Commercial thermal mass flow sensors (TMFS) are a subcategory of a wide variety of commercial flow sensors with different measurement principles to detect the flow rates of gases. This article focuses on the thermal measurement principle, as it leads to a simple and robust setup and can be realized with low-cost components [1]. TMFS elements are mainly used as insertion sensors with packaged sensor elements, capillary TMFS, where the gas flow is measured in a by-pass parallel to the actual tube [2], tubes with the sensor elements located on the outside of the tube, and inline TMFS, where the sensor elements are extended into the tube and into the medium. The latter TMFS will be the focus of this work, since the sensor elements are mostly fabricated on thin substrates with thin film technology, which is achieved using Ensinger Microsystems Technology (EMST).
TMFS are available as uni- and bi-directional sensor elements and operate in different modes of sensing: 1. Hot-wire and hot-film, where the resistance of a heating element is changed by the cooling effect caused by the flow [3]. 2. Time-of-flight sensing, where the time difference between a change in the heating power of a heater element and the change in resistance of the sensor element located further upstream is measured [3]. 3. Calorimetric sensing, where the setup consists of a heater element and one or two temperature sensor elements for uni- or bi-directional detection, respectively [3]. The calorimetric principle was chosen for this work because it can be simply implemented with EMST. This is why this principle is explained in more detail. The calorimetric measurement principle operates as follows: The heat generated by a heater is sensed by the temperature sensor(s), both located on a substrate. In the case of a bi-directional TMFS and no flow, both temperature sensors sense the same temperature. If a flow in one direction is present, the temperature sensors sense a temperature difference, as can be seen in Figure 1. The result can be given as a differential signal. The differential signal is positive in the example shown, and will be negative if the flow is in a reverse direction. For a uni-directional TMFS, the temperature sensor will sense temperature differences correlated to a flow. A variant is to operate the TMFS with an additional controller as a constant temperature anemometer (CTA).
Different technologies are currently used to manufacture such TMFS elements. There are examples for semiconductor technology with a silicon substrate [4,5] with an integrated polyimide membrane [4] or a released polyimide membrane [5], heater and sensor structures made with thin film technology, and photolithography and chemical etching on glass or ceramic substrates [6,7,8]. For the temperature sensors, thermopiles using the thermoelectric effect [4,5] or thin film resistors made from materials with a high temperature coefficient of resistance (TCR) and with well-defined temperature characteristics, e.g., platinum [7,8], are used. The advantage of thermo-resistive sensor elements is their easier fabrication process, especially when not using semiconductor technology, compared to thermopiles, due to their more conventional materials [3]. However, the sensitivity for thermopiles is higher [3]. For ease of production, the same material is used for the temperature sensors and the heater, with a relatively high TCR, e.g., platinum [7,8]. Although, these TMFS elements are widespread, the shortcomings of the mentioned TMFS elements are their limited choice in materials for the substrates, heater, and temperature sensors, since the technologies used are mostly limited to certain materials.
For an ideal sensor element, a substrate material with a low thermal conductivity is mandatory. This would prevent a parasitic heat flow through the substrate from the heater to the temperature sensor(s). The sensor element would have a temperature sensor made of a material with a high TCR, leading to a large change in resistance with temperature change, and a heater made of a material with a low TCR, because its resistivity would then be constant at different heater temperatures. To get close to an ideal sensor element, it is necessary to choose alternative fabrication technologies and materials compared to already existing commercial sensor elements.
A sensor element requires a proper sensor electronic. Most TMFS use a Wheatstone bridge configuration to provide a voltage, like it is shown for a TMFS in [9]. The resulting bridge voltage is then digitized and correlated with the flow. In [10] it was already shown that TMFS based on time measurements are possible. Therefore, a circuit based on a time-to-digital-converter (TDC) was used, which measures the sensor output signals via discharge time measurement of RC-circuits with picoseconds resolution. Time is a fundamental base unit and therefore part of the international system of units (SI) by the definition of the second and can be measured more accurately than a voltage.
To overcome the shortcomings of the sensor element, this article will focus on TMFS elements based on EMST, which offer the possibility for low-cost TMFS and a broader variety in material choice. The technology is based on a lithography-free polymer wafer process [11] and, therefore, does not need any cleanroom technology. Furthermore, EMST is a low-cost technology with scalable processes, which makes it favorable for industrial production. First, the results of a TMFS sensor made in this technology were presented in [10], where a TMFS based on a PEEK substrate with nickel as the temperature sensor material and nickel–chromium as the heater material was presented. According to [12], polymer-based TMFS have great potential in aerospace and geothermal applications due to their resilience to oxidation effects and good strength–weight ratios.
Furthermore, a commercial TMFS, namely the FS2 of IST AG [7], which is a typical example for a sensor element integrated in industrial applications, is used for comparison. Compared to commercially available sensor elements based on silicon, which are available as bare dies, FS2 sensor elements can be handled more easily. The FS2 comes on a ceramic substrate with thin film platinum heater and temperature sensors manufactured using physical vapor deposition and lithography.
Another TMFS approach based on the work of [1] on a semi-flex printed circuit board (PCB) with the readout circuit located on the rigid part of the PCB is used in addition. This discrete built sensor uses off-the-shelf surface mount device (SMD) components, with a resistor for the heater and thermistors for sensing the temperatures mounted on a flex-rigid PCB, which makes it even lower cost and variable in terms of the off-the-shelf components being used. The whole sensor can be fabricated using PCB technology, including picking and placing the SMD components and a reflow soldering process.
This article presents the fabrication process of a TMFS element based on EMST, with the goal of achieving a nearly ideal sensor element with respect to material choices. A readout and control circuit based on a TDC is shown, and the measurement results with this circuit and an EMST sensor element are presented as a proof of concept. Furthermore, the results are compared to a sensor with a commercial sensor element FS2 from IST AG and the discrete built sensor connected to a similar TDC-based readout and control circuit.

2. Materials and Methods

This chapter gives insights into the layout of the sensor element based on EMST, including the complete fabrication process, the FS2, and the discrete built sensor element, for comparison to the EMST-based sensor element. We propose and present a readout and control circuit based on discharge time measurements with picosecond (ps) resolutions. Each resistive (R) temperature sensor on the flow sensor element is consecutively connected to a capacitor (C) to form an RC circuit whose discharge time is measured with ps resolution and, thus, is traceable to the second, defined as a fundamental base unit of the SI. The result of each discharge time measurement is given in ticks of a reference clock in arbitrary units (a.u.). For the following analysis, the calculated difference in the discharge time measurements between the two resistive temperature sensors on each flow sensor element is used as the sensor signal. In addition, the readout and control circuit allows us to vary the temperature of the resistive heater element of the flow sensor via a programmable current source, which is controlled via pulse width modulation (PWM).

2.1. Sensor Element Based on EMST

The sensor element based on EMST was inspired by the FS2TM by IST AG as a bi-directional TMFS. A substrate size of 7 mm x 5 mm x 1.15 mm was chosen. As the substrate, TECACOMP® PEEK LDS black was used, and injection compression molding was executed by Ensinger GmbH (Nufringen, Germany). The characteristics of TECACOMP® PEEK LDS black can be found elsewhere [13]. PEEK has good chemical resistance, temperature stability, and a low thermal conductivity of 0.5 W/(m*K) through-plane and 1.7 W/(m*K) in-plane, which makes it a suitable material for TMFS in harsh environments. The sensor element consists of a heater in the middle and two surrounding temperature sensor elements, as depicted in Figure 2. For the heater, Ni80Cr20 was chosen, as it shows a low TCR. For bulk Ni80Cr20, the literature reports a TCR of about 50–150 ppm/K. For the temperature sensors, nickel was chosen, as it has a high TCR. The literature reports a TCR of about 6600 ppm/K for bulk nickel. The characteristic values of the sensor element materials are summarized in Table 1. The resistance of the heater was designed to have 100 Ω at 23 °C. For the temperature sensors, the resistors were designed to have 1 kΩ at 23 °C. Signal tracks connecting the resistors are made from copper, nickel, and gold, and end up in the lower part of the substrate where castellated vias form the electrical connection to the readout electronics.
A second sensor element based on EMST was reduced in thickness by milling it from the backside to a thickness of about 500 µm underneath the sensing area, as proposed in [10].
Figure 3 shows the fabrication process, representative of one sensor element. In practice, the complete fabrication process is performed on a 4″ wafer with 174 sensor elements. The fabrication process starts with injection compression molding of TECACOMP® PEEK LDS black wafers. The nickel mold tool insert used for EMST has features that form small channels with a height of about 13 µm and a width of 120 µm that act as the low resistance traces and the resistors of the sensor element. The mold tool insert was milled on a diamond milling machine. The resulting PEEK wafer was processed using the LPKF-LDS® process. Laser direct structuring (LDS) has the advantage of structuring a substrate selectively. The substrate material contains laser activatable additives. To activate the surface for the metallization of the signal tracks, a nanosecond-pulsed IR laser (1064 nm) by LPKF Laser & Electronics SE was used. Via holes were drilled with the very same laser, simultaneously activating their surfaces. Afterwards, the wafer with the laser structured surface was immersed into an electroless copper electrolyte. The laser-activated surface in the channels and the laser-drilled holes were plated with copper (Cu), forming the low resistance tracks and the castellated vias. For the desired surface finish, the wafer was immersed into electroless nickel (Ni) and gold (Au), resulting in an overall layer thickness of 8 µm/5 µm/0.1 µm accordingly. In Figure 3, the Cu/Ni/Au plating of the tracks are marked in yellow. In the next two steps, 120 nm of nickel for the temperature sensors and nickel–chromium for the heater were partially applied to the wafer using physical vapor deposition (PVD) with a magnetron sputtering system. Both layers are only required locally within the channels of the wafer substrate. Therefore, shadow masks with 120 µm thickness with openings for the temperature sensors and the heater element, respectively, were designed and positioned on top of the wafer during the sputtering process. After the sputtering step, a chemical-mechanical polishing process was applied to remove any excess material from the top surface of the wafer so that the resistor material remained only in the channels to form the resistive elements. Finally, the wafer was diced to release the single-sensor elements from the wafer.

2.2. Sensor Element FS2

The commercial sensor element FS2 [7] with our proposed readout and control circuit was used for comparison. The FS2 has a zirconium oxide substrate with a thickness of 0.2 mm. Zirconium oxide has a thermal conductivity of 2.5–3 W/(m*K) [14]. All resistors—that is, the heater and temperature sensors on the FS2—are made from platinum with thin film technology. The heater resistance is specified with 34 Ω ± 10% at 25 °C, while the temperature sensors are specified with 425 Ω ± 10% at 25 °C. Platinum has a TCR of 3850 ppm/K (−200 °C to +600 °C) [20] (Table 1).

2.3. Sensor Element with Discrete Components

As a second comparison, a sensor element with a conventional SMD resistor for the heater and two SMD thermistors for temperature sensing, as well as our proposed readout and control circuit, were used. This TMFS was already presented in [21], and the thermistor series NCP15X used was found to show good long-term stability [22]. Therefore, a variant of the readout circuit with flex-rigid PCB technology was built. The discrete components were placed on the flexible part at one end of the PCB. As the heater, a metal film SMD component ERA-3AEB1400V [16] was chosen. The resistor has a specified resistance of 140 Ω and a specified TCR of ±25 ppm/K. As temperature sensors, two thermistors (NCP15XW222E03RC) [17] were placed on either side of the heater for bi-directional measurement. The negative temperature coefficient (NTC) resistors are specified to have 2.2 kΩ at 25 °C and a B-constant of 3950 K (Table 1).

2.4. Readout and Control Circuit

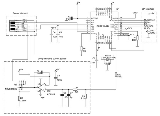
The readout and control circuit depicted in Figure 4 is based on a dedicated integrated circuit (IC), namely PCap01 (ScioSense B.V., Eindhoven, The Netherlands). The IC was already used and described in detail in [21]. Besides the inputs for capacitive sensor elements, a Capacitance-to-Digital frontend, the IC features inputs for resistive sensor elements, a Resistance-to-Digital frontend, as well as two PWM outputs. Figure 4 shows the schematic of the circuit with the IC and its associated passive components. For communication with a microcontroller, the SPI interface of the IC was used; hence, the input IIC_EN is tied to the ground. The clock for the PCap01 was provided using a 4 MHz ceramic resonator.
The PCap01 contains a Time-to-Digital-Converter (TDC) that measures the discharge time of an RC-circuit with picosecond resolution in increments of a high frequency clock. Compared to an analog-to-digital-converter, which is based on a voltage measurement, the measurement of a TDC can be traced back to time, which is a fundamental base unit of the SI by the definition of the second. The temperature sensors of the TMFS are connected to the IC and, furthermore, to the capacitor C2, forming the RC-circuit. Hence, with the alteration of the connected resistors to the capacitor, all temperature measurements share the same capacitor, making its influence negligible in a differential measurement. Nonetheless, a capacitor with a C0G/NP0 dielectric was chosen.
On the left of Figure 4, the flow sensor element with its heater and two temperature sensors is depicted. R6, an additional thermistor, serves as a temperature sensor measuring the environment.
The PWM output of the PCap01 is used to form a programmable current source, shown on the bottom of Figure 4. At the source of Q2, the heater of the thermal flow sensor element is connected, with its other side tied to the +5 V supply. By controlling the duty cycle of the PWM, the current through the heater, and therefore its temperature, can be set.
To operate the PCap01, a firmware and a configuration are required. The firmware reads the different raw counter values in increments, an internal compensation measurement, the internal polysilicon resistor with a TCR of −1.1 ppm/K, both temperature sensors of the thermal flow sensor elements, as well as the thermistor for the environment. It further sets the PWM control register PULSE0 by reading the value in the parameter register PARA0, which can be written using a microcontroller or personal computer (PC) via the evaluation board.
The configuration triggers a measurement using a sequence timer, which is set to 24.4 Hz. The cycle time for the resistance measurement was set to 280 µs.
Figure 5 shows the combined readout and control circuit with the respective sensor elements, (a) EMST, (b) EMST with reduced substrate thickness, (c) FS2, and (d) flex-rigid PCB with discrete resistors as the heater and NTCs as the temperature sensors. The EMST and FS2 sensor elements were attached to the readout circuit using castellated vias.

2.5. Test Setup

For characterization, the sensors (sensor element and readout circuit) were inserted into pneumatic T-fittings and sealed with hot glue. The sensor element itself is extended into the tube with the airflow, which makes the measurement invasive. Figure 6a shows the test setup with the pneumatic T-fitting in the middle of the scheme. The T-fitting was connected at both ends with tubes with an inner diameter of 4 mm. On one side, the tube was connected to the in-house compressed air net. The pressure of the compressed air net was adjusted at its outlet to create different flow rates. The tube on the other side of the T-fitting was connected to a reference sensor SFM3013-300-CL from Sensirion (Stäfa, Switzerland), which itself was left open on the other side in order to release the air to the environment. The reference sensor comes with a resolution of 16 bit, an accuracy of ±2%, and a noise level of ±1% in the used range of flow rates < 200 SLPM. In the setup, the sensor under test is located in the middle and was characterized at different flow rates. Figure 6b shows a photo of the experimental test setup with the TMFS inside the pneumatic T-fitting on the right and the SFM3013-300-CL on the left. To adapt the inner diameter of the tubes to the inner diameter of the SFM3013-300-CL reference sensor, a 1.47 m long wound tube with slowly increasing diameter was designed and manufactured.
Two series of measured data were recorded: one in forward flow direction and one in backward flow direction. In both cases, the resistive structures were facing upwards. As a convention, the forward (FW) direction is defined as the calculated positive signal between temperature sensor 1 and 2, while the backward (BW) direction is defined as the negative signal.
The readout electronics was connected to a PCap01 evaluation board via the SPI interface to load firmware and configurations into the IC. The evaluation board (marked as µC in Figure 6a) itself was connected to a PC. The operation on the PC was performed using the graphical user interface (GUI) that came with the evaluation board. The software displays measured samples in a graph and writes the results into a file. To set the heater power, a laboratory power supply (HAMEG Instruments, HM7042-5, Munich, Germany) was connected to the control circuit with the voltage set to 5 V. Via PWM, the current flowing through the heater, and thus its temperature, was set. The PWM can be set in the GUI and was varied from 0 to 120 in steps of 10 and in addition to the highest value of 127. For each step, about 500 samples were taken. Thereupon, the PWM was manually increased. The SFM3013-300-CL was connected to a microcontroller via the I2C interface. The reference sensor output was read and visualized with a GNU Octave script.
For each measurement series, firstly, the flow rate was adjusted at the compressed air net outlet until the reference sensor output showed the desired flow rate. This flow rate was then tracked over the whole measurement to ensure that the flow rate was constant. At every adjusted constant flow rate, the sensor signals of each sensor were measured with varying heater settings (PWM settings). After every 500 captured samples, the PWM was increased manually to the next value. After this, the measurement was stopped, a new flow rate was set, and the measurement series with varying PWM settings was repeated.

3. Results

3.1. Correlation of Heater Power and Applied Voltage

Prior to connecting the sensor elements to their readout electronics, the behavior of the heater of the respective sensor elements was examined. Therefore, voltages in sequential steps were applied to the heater, while the heater power was determined. Figure 7 shows the measurements for the heater of the EMST, FS2, and the discrete sensor elements. The heater power PH is given as
PH = U2/RH,
where RH is the resistance of the heater and U is the applied voltage. This formula is only true if RH is constant with the increasing heater temperature and, thus, the heater power.
For EMST and the discrete built sensor, the TCR of the heater is negligible, which means that RH is almost constant and that Formula (1) is true for the heater materials of these sensor elements, as indicated by the modeled quadratic fit functions in Figure 7. However, for the FS2 using platinum as a heater material, it is not true, since platinum has a high TCR and RH is increasing with higher voltage, and, therefore, the power function of FS2 does not follow a quadratic fit model as expected.

3.2. Thermal Images of Sensor Elements

After attaching the sensor elements to the readout and control circuit, images with a thermal camera were taken in a laboratory with an ambient temperature of 23 ± 1 °C. Figure 8 shows images of the sensor elements 10 s after setting the PWM to its maximum value of 127 in the first row and thermal images taken 5 s and 30 s after turning off the heater voltage by setting PWM to zero in the second and third row. Temperature value insets can be seen in the images. Since the thermal camera was not calibrated, the thermal images are analyzed qualitatively. Figure 8a,e,i shows the sensor element based on EMST. The heater in (a) is the hottest spot on the sensor element. Five seconds after turning off the voltage applied to the heater, the heat flows towards the readout electronic via the copper traces. Thirty seconds after turning off the heater, the heat is spread uniformly over the whole sensor element mainly via the copper traces, but stored in the sensor substrate. Figure 8b,f,j shows the scenario for the EMST sensor element with reduced thickness. In (b), the heat is more spread over the entire sensor element than it had been for the EMST sensor element. Five seconds after setting the PWM to zero, the heat also flows towards the readout electronic, but has not yet reached the castellated vias. Thirty seconds after setting the PWM to zero, the top of the sensor element already cooled down, while heat was still flowing towards the electronic part and stored in the thicker part of the substrate. Figure 8c,g,k shows the FS2 sensor element. The heater spot 10 s after setting the PWM to its maximum value is well defined, and the heat uniformly spreads in a circle over the substrate around the heater. Five seconds after turning off the applied voltage, the whole substrate uniformly transported the heat away mainly via convection. At thirty seconds after turning off applied voltage, the sensor element cooled down at its edges, while being warmest in the middle of it. Figure 8d,h,l shows the sensor element with discrete components. Ten seconds after turning the PWM to its maximum value, the heater is the hottest spot; nevertheless, heat flew predominantly along the traces connecting the heater. Five seconds after setting the PWM to zero, heat is transported away rather uniformly in a circle around the heater. Another twenty-five seconds later, the sensor element already cooled down completely.
From the images, an improvement in thermal behavior can be observed for the EMST when reducing the thickness of the substrate, with less heat storage and faster cooling.

3.3. Measured Curves of Sensors at Different Flow Rates

Figure A1 in Appendix A shows exemplarily complete measurement results for FS2 in a FW (a) and BW (b) direction. Both diagrams show the measured signals at different flow rates for different directions. For each flow rate, the heater setting and, therefore, the heater power was increased from PWM = 0 to 127, which results in the shown step behavior. It can be seen in Figure A1 that both signals at no flow and with heater setting PWM = 0 in a FW and BW direction start with the same offset in the diagrams, which is about 116 a.u. The offsets of the other sensors at no flow with heater setting PWM = 0 show great differences and are summarized in Table 2. The offset for EMST sensor is −10,910 a.u., for the EMST sensor with reduced thickness −44,450 a.u., and for the discrete sensor −4000 a.u.
For better comparison of the four different sensors, each diagram in Figure 9, Figure 10 and Figure 11 shows the measured signals at a certain flow rate with eliminated offsets. Therefore, the measured signals at a flow rate of 10 SLPM with an eliminated offset were taken from each sensor and are presented together in Figure 9a,b for the FW and BW directions. As can be seen, the discrete sensor shows the largest sensitivity, and the curves of the other three sensors can be hardly seen. The step behavior, which can be seen in Figure 9 as well as in the following figures, occurs due to the variation in the PWM. The PWM alters the current flowing through the heater and, therefore, the temperature of the heater. With higher heating power, the sensor signal increases.
Figure 10, therefore, shows detailed views at no flow in a FW (a) and BW (b) direction as well as for the flow rate 60 SLPM in a FW (c) and BW (d) direction. For better comparison, Figure 11 shows detailed views only in a FW direction for 10 SLPM (a), 60 SLPM (b), and 140 SLPM (c).
Respective curves at no flow in a FW and BW direction for all sensors in Figure 10a,b show similar courses, but with small offsets with increasing heater setting. The diagrams are detailed views to show the curves of EMST, EMST with reduced thickness, and FS2. Signals for EMST and EMST with reduced thickness change their value while increasing the heater setting, which is also the case for the discrete sensor. Signals at no flow for FS2 show almost no change while increasing the temperature of the heater.
The diagrams for 60 SLPM in Figure 10c,d, in comparison with the FW and BW directions for FS2, show the same change in signal with symmetrical curves in both directions to an imaginary symmetry axis at sensor signal = 0 a.u., while EMST and EMST with reduced thickness show different changes in signal in each direction.
In the detailed views of Figure 11 for 10 SLPM (a), 60 SLPM (b), and 140 SLPM (c), it can be seen that, in general, the absolute change in signal is higher for low flow rates and decreases for higher flow rates for all sensor elements. The EMST with reduced thickness clearly shows more change in signal than EMST sensor in a FW direction, although the diagrams in a BW direction show a slightly lower change in signal for the EMST with reduced thickness. In general, Figure 11 indicates that the EMST with a reduced thickness has an improved sensitivity for all flow rates over the one without, but that FS2 still outperforms the EMST sensors.
The presented diagrams show the way the measurements were recorded at a certain flow rate and with increasing heater power, which leads to the step behavior in the curves. This presentation includes all information, but is rather unsuitable to present the sensor signal as a function of the flow rate. Therefore, the values with the highest PWM = 127 in a FW direction, which are the values on the right of the previous diagrams at sample numbers 6500–7000, were taken and plotted over the adapted flow rates measured with the reference sensor. PWM = 127 in the FW direction was taken as exemplary, and this can be performed with every other PWM setting and might result in slightly different curves. Figure 12 shows the results for the discrete setup in Figure 12a and for FS2, and for the EMST with and without reduced thickness in a zoomed diagram in Figure 12b. The sensor signal for the discrete setup shows a non-linear behavior, as expected for thermistors as a temperature sensor, but a distinct correlation between sensor signal and flow rate, with the exception of the sensor signal at zero flow. In the zoomed-in diagram in Figure 12b, a distinct correlation between the sensor signal and flow rate can also be seen for the FS2 sensor, with the exception of the sensor signal at zero flow. The sensor signal at 20 SLPM flow rate somehow slightly deviates from the trend of the remaining measurement points. The curves for EMST sensors seem to have difficulties to follow the trend of the curves at low flow rates (<20 SLPM). For the EMST sensor with a reduced thickness, the measured sensor signal at 120 SLPM flow rate deviates from the trend of the remaining measurement points. The worse performance of the EMST sensor with a 1.15 mm thickness can also be seen by a more complex course of the sensor signal over the flow rate.

4. Discussion

4.1. Readout Circuit Based on Time Measurements

We provided evidence, using the commercial sensor element FS2, that the readout circuit based on a TDC works. The results for FS2 in a FW and BW direction in Figure A1 show a sensitivity to different flow rates. Usually, the FS2 is used with readout circuits in a Wheatstone bridge or as a CTA, where the heater power is controlled in a closed loop and, therefore, the heater power is dependent on the flow rate only. In theory, the readout circuit with PCap01 could also be driven in CTA mode, although PCap01 can only resolve the heater setting that means that PWM output with up to 10 bits. However, the strength of the PCap01 is in the resolution of determining the time constant of an RC-circuit, consisting of the temperature sensors and C2. It can achieve a resolution of more than 18 bits, which can be calculated by the time constant of the RC circuit, which is about 10 µs divided by the 22 ps resolution of the TDC. In further research, effort should be made to develop a transfer function to provide the measured signals in units of flow rate.

4.2. Results of TMFS and Their Interpretation

To interpret the results given as signals in Figure 9, Figure 10 and Figure 11, a short explanation on how the signals are calculated is given. In general, the signal is the difference in the two temperature sensors located on the sensor elements. In the far left of all diagrams, the heater is turned off, which means PWM = 0. A change in offset can be seen with a changing flow rate in Figure A1. The signal increases with an increasing flow rate. The higher the air flow, the more the air flow cools the sensor element. This is depicted for FS2 in Figure 13a for the lowest (10 SLPM) and highest (140 SLPM) flow rates for both temperature sensors individually, from which the signal is calculated. The upstream temperature sensor 2 is cooled more than the downstream temperature sensor 1 due to its location and possible turbulences occurring at the surface of the sensor element, which results in a lower temperature reading. Referring to Figure A1a,b, the alteration of the signal increases with every heater setting step, and, therefore, higher heater power, for lower flow rates. This can again be spotted in Figure 13a, where both temperature sensors detect the heat change more distinctively at lower flow rates. Additionally, at lower flow rates, the temperature difference at both temperature sensors is higher, which results in a higher signal in Figure A1a,b. The temperature signals of the EMST sensors with reduced thicknesses for 10 SLPM and 140 SLPM in a FW direction are depicted in Figure 13b. These curves explain the high offset value in Table 2, since the temperature sensors show a large difference in their signals. The question might arise whether the temperature signal could be enough and could be taken as the overall signal. Upon closer inspection of Figure 13a and the inset of (b), the temperature signals show no stabilization in the given time of 500 samples captured after the change in the individual heater settings, whereas the signals in Figure 9, Figure 10 and Figure 11 show more stabilized values for the 500 samples. Hence, the signals are given as the calculated difference in both temperature sensors on one sensor element. As an indicator for this stabilization process, the thermal images in Figure 8 can be taken. It takes some time to uniformly spread the heat over the entire sensor element. The single temperature sensors detect this change more sensibly compared to the overall signal, as the difference in both temperature signals was taken. They sense the same delay in heat transfer due to the symmetrical setting of the heater, and this leads to the fact that some effects from this delay are eliminated.
As already mentioned above, Table 2 shows the offsets of the signals at no flow and heater setting PWM = 0. This value indicates how similar the resistors of both temperature sensors are. The closer the resistances of the temperature sensors, the smaller the offset at the beginning of each measurement. These results show that the resistors of EMST-based sensor elements with reduced thicknesses differ more than the EMST sensor element without it, while FS2 temperature sensors are almost identical and only showed an offset of about 116 a.u. That means the whole sensor element was processed in a more stable process. The discrete sensor element showed an offset of about 4000 increments. Both thermistors (NTC) are of the same type and from the same tape, but are specified with 3% tolerance. An ideal sensor element would have zero offset, since both temperature sensors would have the same resistance at the same temperature. However, given the significant sensitivity of the thermistors, this offset relativizes.
Comparing curves at no flow in Figure 10a,b for all sensors, it can be seen that these curves are almost straight around the offset for FS2. For the other three sensors, those curves are changing towards the same direction in both diagrams. The signals for curves at no flow change with the heater setting and, therefore, heat (from left to right in Figure 10a,b). This can be explained by the different TCRs of the temperature sensors. Temperature sensors on FS2 have the same TCR, mostly due to more stable fabrication processes, while the TCR of the NTCs in the discrete built sensor might differ slightly in the specified range, although they come from the same tape. The TCRs of temperature sensors on PEEK substrates also differ, since their curves at no flow also differ from zero and their manufacturing processes must be improved. An ideal sensor element would show a straight zero line, since both temperature sensors should have the same TCRs and, therefore, do not differ from one another with increasing heater temperature and, therefore, increasing heater setting.
With respect to Figure 9a,b, a higher sensitivity for the discrete sensor element can be noted. This can be explained by the higher resistance and higher TCR of the used thermistors, which results in larger discharge times and, therefore, in higher sensitivity of the discrete sensor compared to the others. Figure 10, where parts of the discrete sensor signals can be seen, shows large noise on these signals. To determine the sensitivity and compare it to other sensor elements, the signal-to-noise ratio could be calculated in further investigations. A higher sensitivity is desired to better distinguish between small changes in flow rate. In the best case, an ideal sensor element could sense arbitrary high and low flow rates with a high resolution.
In theory, measurement results in a BW direction, displayed in diagrams in Figure 9 and Figure 10 in the right column, are expected to be the inverse of the measurement results in a FW direction, shown in the diagrams in the left column of Figure 9 and Figure 10. However, this cannot be observed in most figures, and can be explained by variations in the resistance of the temperature sensors of the EMST sensor elements and the misalignment of the sensor within the pneumatic T-fitting. The best results were achieved for FS2. Nevertheless, small differences in the signals of FS2 can also be explained by the horizontal misalignment of the FS2 in the pneumatic T-fitting.
In order to determine a transfer function in the future, the results from Figure 12 can be taken into account. Sensor signals from all sensors in a FW direction at PWM = 127 were taken and plotted over the flow rate. The discrete setup and the sensor with FS2 already show distinctive curves over the flow rate, whereas both EMST sensors have their shortcomings, especially at low flow rates (<20 SLPM). The sensor signals at PWM = 127 were taken as exemplary, although every other PWM value could be sufficient for a certain application. Therefore, the trade-off between a high sensor signal and power consumption has to be considered. Additionally, the diagrams in Figure 12 show that the sensitivity is higher for the sensor element with a reduced thickness. The EMST sensor element with 1.15 mm thickness shows the lowest sensitivity and tends to go into saturation at high flow rates (>80 SLPM). In contrast, the sensor with a discrete built sensor element shows the highest sensitivity over all the tested flow rates.

4.3. Performance of EMST Sensors with Different Thicknesses in Comparison

We successfully provide evidence that thermal flow sensor elements based on EMST can be realized. The results are presented in Figure 10, although the results are worse regarding sensitivity and symmetry compared to FS2. The figures show curves at different flow rates with different heater settings and indicate that the sensor elements can distinguish between different flow rates. The results for the EMST with 1.15 mm thickness in the FW direction somehow show less sensitivity, as the steps at changing heater settings are small. Differences in the FW and BW directions can also be noted in Figure 10 for the EMST with reduced thickness. Comparing both EMST sensor elements, Figure 10 shows slightly better sensitivities for the EMST sensor element with reduced thickness, which can be explained by the smaller thermal mass. Thermal images in Figure 8 further prove the assumption that the EMST sensor element with reduced thickness is more sensitive since the heat spreads more evenly and vanishes faster on the EMST element with a reduced thickness compared to the EMST sensor element without. Reducing the thickness even further, e.g., to 0.2 mm like the FS2, will increase the sensitivity even further and may allow it to reach the sensitivity of the FS2.

4.4. Performance of EMST in Its Current State

Although the EMST sensor element and EMST sensor element with reduced thickness were fabricated on the same wafer, they show conspicuously larger differences between the resistances of their temperature sensors at no flow and a heater setting of PWM = 0, especially for the EMST sensor element with reduced thickness, which can be seen by the high variation in the signals from zero in Table 2. This can be explained by two factors. The first factor is the milling process. There is evidence that the resistance changes during milling to reduce the thickness of the substrate when using a milling tool with three blades because the milling tool pulls at the sensor element, which might lead to micro-cracks. Recent attempts using a four bladed milling tool led to no changes in resistance during milling.
The second factor can be found in the molding process. The wafer design shrinkage for PEEK in an injection molding process was assumed to be 1.1%. Instead of injection molding, injection compression molding was used to fabricate the wafer and, therefore, shrinkage was much smaller than assumed. This led to sensor elements in the middle of the wafer that achieve the designed dimensions and sensor elements that vary more from the specified dimensions at the outer edges of the wafer. Since the EMST sensor element with reduced thickness has a higher offset (see Table 2), it can be assumed that this was initiated by the milling process and might additionally result from its location on the wafer. Further improvements need to be considered in the LDS process, as can be seen in the microscopic images of Figure 14. Figure 14a shows the complete sensor element, while (c) shows a magnification of the heater and (b) and (d) magnifications of the temperature sensors from (a). The Cu/Ni/Au layers did not completely fill the channels and therefore led to different contact areas of the resistors, contributing to differences in the resistances of both temperature sensors. For better comparability and further testing of the limitations of EMST sensor elements, an improved fabrication process with improved contact zones at the temperature sensors is suggested.

4.5. Used Materials for the Substrate, Heater, and Temperature Sensors

The overall advantage of EMST is the free choice of materials that can be used for the substrate, heater, and temperature sensors. For the substrate, the material PEEK was chosen. According to Table 1, the thermal conductivity is about two times smaller than the thermal conductivity of zirconium oxide. Polyimide outperforms both of them, which can be seen in Figure 8, where the heat 30 s after turning off the heater already completely left the sensor element, while other sensor elements still showed warmer areas. The polyimide substrate of the discrete sensor element also benefits from its small thickness, which is the disadvantage of the shown EMST sensor elements and explains why both EMST sensor elements show slower heat transfer compared to FS2. Furthermore, this explains the differences in the EMST sensor elements with different thicknesses and motivates us to fabricate EMST-based TMFS with even thinner substrates, such as 0.2 mm.
As can be seen from the measurements of the heater power over voltage in Figure 7, the heater power of FS2 did not follow a quadratic function and was higher than the heater power for the sensor elements based on EMST and the discrete setup, both of which were expected prior to the measurements. The deviation in the heater power curve of FS2 from the square fit can be explained by the high TCR of platinum (Table 1), which is at least one order of magnitude higher than for nickel–chromium (the EMST sensor element) and the discrete metal film resistor. As already stated in the Introduction, for an ideal sensor element, it would be desirable to have a heater element with no TCR. This makes materials like nickel–chromium the better choice for the heater. The advantage of a heater element with zero or a very small TCR is that the relation between voltage, current, and resistance stays constant for a large temperature range, while a changing resistance needs an additional control loop for a constant heating power.
The choice of material for temperature sensors in EMST is not limited, as long as it is available as a sputter target. While nickel has a larger TCR than platinum, platinum could have been used for the temperature sensors; however, it was not available for this work.

4.6. Improvements for EMST and Motivation for Further Research

The TMFS sensor elements based on EMST currently show some limitations and cannot compete with the FS2 and the discrete built sensor elements. The discrete sensor element has the advantage that the critical components, the resistor and thermistors, are off-the-shelf components and underlie stable established processes. The whole sensor, including the readout and control electronics, can be manufactured using simple pick and place processes. The FS2 sensor element, however, was developed over years, and, therefore, comes with stable and well-controlled processes. Nevertheless, the Discussion gives insights in how the processes can be improved for TMFS sensor elements based on EMST with improved performance. This is a topic for future research. The advantage of using EMST for TMFS is the large choice of materials that can be used for the heater and temperature sensor, as well as the use of a PEEK polymer as the substrate material, with its excellent properties regarding chemical resistance, temperature stability, and low thermal conductivity, which makes it interesting for TMFS in harsh environments. The thermal images in Figure 8 also motivate us to fabricate EMST sensor elements with thinner substrates to make use of the low thermal conductivity of the material. In addition, EMST sensor elements are fabricated at the same time, and both temperature sensors are exposed to the very same process conditions, and, therefore, have the potential to be very similar regarding resistance and TCR if the fabrication processes are improved. The goal for the fabrication of TMFS, in general, must be to obtain nearly identical resistances for both temperature sensors with identical TCR. If this is achieved, a symmetrical characteristic curve with almost no offset will result.
Further investigation should make use of the reference sensor present on the FS2. Similarly, the additional NTC present on the readout and control electronic for the EMST with a reduced thickness, as well as the discrete sensor, should be used to measure the environment.

5. Conclusions

The Ensinger Microsystems Technology (EMST) process chain was presented. Two sensor elements with different substrate thicknesses based on EMST were investigated, the first one with a thickness of 1.15 mm and the second one with reduced thickness of 0.5 mm underneath the sensing area. The overall advantage of EMST is a broader choice in materials for the substrate, heater, and temperature sensors. Hence, PEEK was used for the substrate, nickel–chromium with low TCR was used for the heater, and nickel with a high TCR was used for the temperature sensors.
A readout and control circuit was presented that is based on discharge time measurement with picosecond resolution and does not necessarily need a control loop to be operated. All sensor elements were connected to such a readout electronic. Measurements with the readout circuit in combination with the four different sensor elements showed that these sensors can detect changes in flow rate, although with different light-off performance. The heater powers of the EMST sensor elements over voltages were compared to the commercial sensor element FS2 and a sensor element on a flex-rigid PCB with discrete components. The power of the heater at the sensor element was varied by changing the PWM of a programmable current source. The EMST and the discrete built sensor elements showed better performance in the correlation of heater power and voltage compared to FS2 due to a more suitable heater material with a smaller TCR, namely nickel–chromium. Measurements were performed at different flow rates by altering the pressure of a compressed air net and measuring the flow rate with a reference sensor SFM3013-300-CL from Sensirion, while the sensor elements were inserted into a pneumatic T-fitting and sealed with hot glue. As proposed in [10], an improvement in the sensitivity of the EMST sensor elements with reduced thicknesses was successfully accomplished. These results were achieved without further process optimization of the EMST process chain and without trimming the resistive structures or the selection of sensor elements by their performance. Reducing the thickness of the substrate even further can further increase its sensitivity. In its current state, EMST sensor elements are suitable for flow rates ≥ 20 SLPM. Suggestions for optimizing the fabrication process include a consideration of the material shrinkage and improving the LDS process, which will result in a better reproducibility of the resistive elements and further reducing the substrate’s thickness to increase sensitivity even further. The EMST sensor elements do not have any passivation layer yet. This might be another improvement, which could help to obtain stable resistance and TCRs over time, and needs to be investigated in further research. If these limitations are overcome, the TMFS based on EMST, in combination with the presented readout and control circuit, will find usage in applications with harsh environments, as well as medical, biological, or chemical applications, with the necessity of high-resolution flow measurements.

Author Contributions

Conceptualization, D.W. and A.B.; methodology, D.W. and A.B.; software, A.B.; validation, D.W. and A.B.; formal analysis, D.W.; investigation, D.W.; resources, D.W. and A.B.; data curation, D.W.; writing—original draft preparation, D.W. and A.B.; writing—review and editing, D.W., A.B. and S.B.; visualization, D.W.; supervision, D.W., A.B., K.G. and A.Z.; project administration, D.W. and A.B. All authors have read and agreed to the published version of the manuscript.

Funding

This research received no external funding.

Data Availability Statement

Data are contained within the article.

Conflicts of Interest

Sebastian Bengsch was employed by the company Ensinger GmbH. The authors declare no conflicts of interest.

Appendix A

Figure A1. Exemplary full measurement result of the FS2 sensor element in a forward (FW) (a) and backward (BW) (b) direction at different flow rates from the in-house compressed air net. For each flow rate, the heater setting was varied from 0 to 127, which means that the heater power was increased.
Figure A1. Exemplary full measurement result of the FS2 sensor element in a forward (FW) (a) and backward (BW) (b) direction at different flow rates from the in-house compressed air net. For each flow rate, the heater setting was varied from 0 to 127, which means that the heater power was increased.
Metrology 05 00041 g0a1

References

  1. Glatzl, T.; Beigelbeck, R.; Cerimovic, S.; Steiner, H.; Wenig, F.; Sauter, T.; Treytl, A.; Keplinger, F. A Thermal Flow Sensor Based on Printed Circuit Technology in Constant Temperature Mode for Various Fluids. Sensors 2019, 19, 1065. [Google Scholar] [CrossRef]
  2. Ficco, G.; Celenza, L.; Dell’Isola, M.; Frattolillo, A.; Vigo, P. Experimental evaluation of thermal mass smart meters influence factors. J. Nat. Gas Sci. Eng. 2016, 32, 556–565. [Google Scholar] [CrossRef]
  3. Kuo, J.T.W.; Yu, L.; Meng, E. Micromachined Thermal Flow Sensors—A Review. Micromachines 2012, 3, 550–573. [Google Scholar] [CrossRef]
  4. Innovative Sensor Technology IST AG. Silicon Flow Sensor SFS01: AFSFS01_E. Available online: https://www.ist-ag.com/en/products/silicon-flow-sensor-sfs01 (accessed on 27 May 2024).
  5. Sturm, H.; Lang, W. Membrane-based thermal flow sensors on flexible substrates. Sens. Actuators A Phys. 2013, 195, 113–122. [Google Scholar] [CrossRef]
  6. Innovative Sensor Technology IST AG. MicroFlowSens MFS02 Thermal Gas Flow Sensor. Available online: https://www.ist-ag.com/en/products/microflowsens-mfs02-thermal-gas-flow-sensor (accessed on 27 May 2024).
  7. Innovative Sensor Technology IST AG. Thermal Gas Flow Sensor FS2. Available online: https://www.ist-ag.com/en/products/thermal-gas-flow-sensor-fs2 (accessed on 27 May 2024).
  8. Innovative Sensor Technology IST AG. Thermal Gas Flow Sensor FS7. Available online: https://www.ist-ag.com/en/products/thermal-gas-flow-sensor-fs7 (accessed on 27 May 2024).
  9. Cho, M.-O.; Jang, W.; Lim, S.-H. Fabrication and Evaluation of a Flexible MEMS-Based Microthermal Flow Sensor. Sensors 2021, 21, 8153. [Google Scholar] [CrossRef] [PubMed]
  10. Bengsch, S.; Bur, S.; Werner, M.; Henne, C.; Wochele, M.; Buelau, A.; Knoeller, A.; Kible, V.; Walter, D.; Helm, D.; et al. (Eds.) Development of a Thermal Flow Sensor Based on the Ensinger Microsystems Technology. In Proceedings of the MikroSystemTechnik Kongress 2023, Dresden, Germany, 23–25 October 2023; VDE Verlag: Berlin, Germany, 2023. [Google Scholar]
  11. Bengsch, S.; Wurz, M.C.; Aue, M.; de Wall, S. (Eds.) Structuring Methods of Polymers for low Cost Sensor Manufacturing. In Proceedings of the IEEE 68th Electronic Components and Technology Conference, San Dieago, CA, USA, 29 May–1 June 2018. [Google Scholar]
  12. Balakrishnan, V.; Phan, H.-P.; Dinh, T.; Dao, D.V.; Nguyen, N.-T. Thermal Flow Sensors for Harsh Environments. Sensors 2017, 17, 2061. [Google Scholar] [CrossRef]
  13. Ensinger GmbH. TECACOMP PEEK LDS Black 1047045. Available online: https://www.ensingerplastics.com/de-de/compounds/tecacomp-peek-lds-black (accessed on 4 June 2024).
  14. CeramTec. Zirconium Oxide (ZrO2). Available online: https://www.ceramtec-industrial.com/en/materials/zirconium-oxide (accessed on 12 June 2024).
  15. Würth Elektronik GmbH & Co. KG. Flex Solutions Design Guide. Available online: https://www.we-online.com/files/pdf1/design-guide-flex-solutions-cbt-en.pdf (accessed on 14 June 2024).
  16. Panasonic Industry. Metal Film (Thin Film) Chip Resistors, High Reliability Type. Available online: https://industrial.panasonic.com/cdbs/www-data/pdf/RDM0000/AOA0000C307.pdf (accessed on 27 May 2024).
  17. Murata Manufacturing Co., Ltd. NTC Thermistors. Available online: https://www.mouser.de/datasheet/2/281/r44e-522712.pdf (accessed on 27 May 2024).
  18. Isabellenhütte Heusler GmbH & Co. KG. ISA®-CHROM 80. Available online: https://www.isabellenhuette.de/fileadmin/Daten/Praezisionslegierungen/Datenblaetter_Widerstand/ISA-CHROM_80.pdf (accessed on 12 June 2024).
  19. Isabellenhütte Heusler GmbH & Co. KG. Reinstnickel. Available online: https://www.isabellenhuette.de/fileadmin/Daten/Praezisionslegierungen/Datenblaetter_Widerstand/REINSTNICKEL.pdf (accessed on 12 June 2024).
  20. Innovative Sensor Technology IST AG. Pt100 Class F0.3 up to 600 °C with Optimized ESD Desing. Available online: https://www.ist-ag.com/en/products/pt100-class-f03-600-degc-optimized-esd-design (accessed on 12 June 2024).
  21. Bülau, A. Leiterplattenbasierte Sensoren mit Ausleseelektroniken auf Basis von Zeitmesstechnik. Ph.D. Thesis, Univerity of Stuttgart, Stuttgart, Germany, 2024. Available online: https://elib.uni-stuttgart.de/bitstream/11682/14499/1/Promotion_Andre_B%C3%BClau.pdf (accessed on 29 May 2025).
  22. Kulkarni, A.; Patrascu, M.; van de Vijver, Y.; van Wensveen, J.; Pijnenburg, R.; Nihtianov, S. (Eds.) Investigation of long-term drift of NTC temperature sensors with less than 1 mK uncertainty. In Proceedings of the 2015 IEEE 24th International Symposium on Industrial Electronics (ISIE), Buzios, Brazil, 3–5 June 2015. [Google Scholar]
Figure 1. Schematic drawing of the calorimetric measurement principle of a bi-directional TMFS.
Figure 1. Schematic drawing of the calorimetric measurement principle of a bi-directional TMFS.
Metrology 05 00041 g001
Figure 2. Design of the thermal flow sensor element based on EMST (dark gray: PEEK substrate, yellow: signal paths with Cu/Ni/Au, light gray: temperature sensors (Ni), light gray (middle): heater (Ni80Cr20)).
Figure 2. Design of the thermal flow sensor element based on EMST (dark gray: PEEK substrate, yellow: signal paths with Cu/Ni/Au, light gray: temperature sensors (Ni), light gray (middle): heater (Ni80Cr20)).
Metrology 05 00041 g002
Figure 3. Fabrication process of the sensor elements based on EMST.
Figure 3. Fabrication process of the sensor elements based on EMST.
Metrology 05 00041 g003
Figure 4. Schematic of the readout and control circuit.
Figure 4. Schematic of the readout and control circuit.
Metrology 05 00041 g004
Figure 5. Photographs of the sensor elements processed using different technologies attached to a similar readout and control circuit. The sensor elements are EMST (a), EMST with reduced thickness (b), FS2 (c), and one built with discrete components (d).
Figure 5. Photographs of the sensor elements processed using different technologies attached to a similar readout and control circuit. The sensor elements are EMST (a), EMST with reduced thickness (b), FS2 (c), and one built with discrete components (d).
Metrology 05 00041 g005
Figure 6. Setup for TMFS characterization with the sensor inserted into a pneumatic T-fitting connected to the in-house compressed air net on the right side and to a Sensirion SFM3013-300-CL reference sensor on the left side. (a) Drawing of the setup with all peripheral devices; (b) photograph of the setup with the TMFS and reference sensor.
Figure 6. Setup for TMFS characterization with the sensor inserted into a pneumatic T-fitting connected to the in-house compressed air net on the right side and to a Sensirion SFM3013-300-CL reference sensor on the left side. (a) Drawing of the setup with all peripheral devices; (b) photograph of the setup with the TMFS and reference sensor.
Metrology 05 00041 g006
Figure 7. Measured correlation between heater power and applied heater voltage for the different sensor elements fabricated using different technologies. Black, magenta, and red curves show the quadratic fit functions to the respective curves of the sensor elements.
Figure 7. Measured correlation between heater power and applied heater voltage for the different sensor elements fabricated using different technologies. Black, magenta, and red curves show the quadratic fit functions to the respective curves of the sensor elements.
Metrology 05 00041 g007
Figure 8. Photos captured using a thermal camera of TMFS with the sensor elements in different technologies: EMST (a,e,i); EMST with reduced thickness (b,f,j); FS2 (c,g,k); discrete components (d,h,l). First row: 10 s after turning the heater setting to its maximum value of 127; second row: 5 s after turning off the heater power; third row: 30 s after turning off the heater power.
Figure 8. Photos captured using a thermal camera of TMFS with the sensor elements in different technologies: EMST (a,e,i); EMST with reduced thickness (b,f,j); FS2 (c,g,k); discrete components (d,h,l). First row: 10 s after turning the heater setting to its maximum value of 127; second row: 5 s after turning off the heater power; third row: 30 s after turning off the heater power.
Metrology 05 00041 g008
Figure 9. Comparison of different sensors by plotting their signals with increasing PWM for 10 SLPM flow rate in a FW (a) and BW direction (b). Therefore, offsets of the individual curves were removed. The discrete sensor shows much higher increments in both directions. Curves of other the sensors cannot be distinguished in this plot.
Figure 9. Comparison of different sensors by plotting their signals with increasing PWM for 10 SLPM flow rate in a FW (a) and BW direction (b). Therefore, offsets of the individual curves were removed. The discrete sensor shows much higher increments in both directions. Curves of other the sensors cannot be distinguished in this plot.
Metrology 05 00041 g009
Figure 10. Comparison of different sensors by plotting their signals with increasing heater settings and removed offsets for no flow in a FW (a) and BW (b) direction and 60 SLPM in a FW (c) and BW (d) direction in a detailed view setting.
Figure 10. Comparison of different sensors by plotting their signals with increasing heater settings and removed offsets for no flow in a FW (a) and BW (b) direction and 60 SLPM in a FW (c) and BW (d) direction in a detailed view setting.
Metrology 05 00041 g010
Figure 11. Comparison of different sensors by plotting their signals with increasing heater settings and removed offset for 10 SLPM (a), 60 SLPM (b), and 140 SLP (c) in a FW direction in a detailed view setting.
Figure 11. Comparison of different sensors by plotting their signals with increasing heater settings and removed offset for 10 SLPM (a), 60 SLPM (b), and 140 SLP (c) in a FW direction in a detailed view setting.
Metrology 05 00041 g011
Figure 12. Sensor signals for all sensor setups as a function of the flow rate at the highest heater power PWM = 127 for all sensors (a); detailed view showing the behavior of the sensors with smaller signals in (b).
Figure 12. Sensor signals for all sensor setups as a function of the flow rate at the highest heater power PWM = 127 for all sensors (a); detailed view showing the behavior of the sensors with smaller signals in (b).
Metrology 05 00041 g012
Figure 13. Raw data of signals from temperature sensor 1 and 2 of the FS2 sensor element (a) and EMST sensor element with reduced thickness (b) for the lowest (10 SLPM) flow rate and highest (140 SLPM) flow rate in a FW direction.
Figure 13. Raw data of signals from temperature sensor 1 and 2 of the FS2 sensor element (a) and EMST sensor element with reduced thickness (b) for the lowest (10 SLPM) flow rate and highest (140 SLPM) flow rate in a FW direction.
Metrology 05 00041 g013
Figure 14. Microscopic images of a sensor element based on EMST (a) and magnifications of the temperature sensors from (a) in (b,d) and the heater in (c).
Figure 14. Microscopic images of a sensor element based on EMST (a) and magnifications of the temperature sensors from (a) in (b,d) and the heater in (c).
Metrology 05 00041 g014
Table 1. Characteristics of different sensor element substrates, heaters, and temperature sensors.
Table 1. Characteristics of different sensor element substrates, heaters, and temperature sensors.
EMSTEMST with Reduced ThicknessFS2Discrete Sensor Element
SubstrateTECACOMP® PEEK LDS blackTECACOMP® PEEK LDS blackZirconium oxidePolyimide
Substrate thickness [mm]1.150.50.20.1
Thermal conductivity [W/(m*K)]0.5–1.7 [13]0.5–1.7 [13]2.5–3 [14]0.2 [15]
HeaterTemp. sensorsHeaterTemp. sensorsHeaterTemp. sensorsHeaterTemp. sensors
TypeNiCrNiNiCrNiPtPtMetal film ERA-3AEB1400V, 0603 [16]SMD NTC NCP15XW222E03RC 0402 [17]
Resistance Value [Ω]1001000100100034 ± 10%425 ± 10%140 ± 0.1%2.2k ± 3%
TCR [ppm/K]+50…+150 1+6600 2+50…+150 1+6600 23850 33850 3±25B25 = 3950 K
1 @ +20 °C to 105 °C, [18]. 2 @ 0 °C to 100 °C, [19]. 3 @ −200 °C to +600 °C, [20].
Table 2. Offsets of the resulting data at no flow at heater setting = 0 for sensors, indicating how much the resistances of the temperature sensors differ from each other.
Table 2. Offsets of the resulting data at no flow at heater setting = 0 for sensors, indicating how much the resistances of the temperature sensors differ from each other.
EMSTEMST with Reduced ThicknessFS2Discrete Setup
Offset of signal [a.u.]–10,910–44,450116–4000
Disclaimer/Publisher’s Note: The statements, opinions and data contained in all publications are solely those of the individual author(s) and contributor(s) and not of MDPI and/or the editor(s). MDPI and/or the editor(s) disclaim responsibility for any injury to people or property resulting from any ideas, methods, instructions or products referred to in the content.

Share and Cite

MDPI and ACS Style

Walter, D.; Bülau, A.; Bengsch, S.; Gläser, K.; Zimmermann, A. Fabrication and Characterization of a Thermal Flow Sensor Based on the Ensinger Microsystems Technology. Metrology 2025, 5, 41. https://doi.org/10.3390/metrology5030041

AMA Style

Walter D, Bülau A, Bengsch S, Gläser K, Zimmermann A. Fabrication and Characterization of a Thermal Flow Sensor Based on the Ensinger Microsystems Technology. Metrology. 2025; 5(3):41. https://doi.org/10.3390/metrology5030041

Chicago/Turabian Style

Walter, Daniela, André Bülau, Sebastian Bengsch, Kerstin Gläser, and André Zimmermann. 2025. "Fabrication and Characterization of a Thermal Flow Sensor Based on the Ensinger Microsystems Technology" Metrology 5, no. 3: 41. https://doi.org/10.3390/metrology5030041

APA Style

Walter, D., Bülau, A., Bengsch, S., Gläser, K., & Zimmermann, A. (2025). Fabrication and Characterization of a Thermal Flow Sensor Based on the Ensinger Microsystems Technology. Metrology, 5(3), 41. https://doi.org/10.3390/metrology5030041

Article Metrics

Back to TopTop