An Open-Access Remote Sensing and AHP–GIS Framework for Flood Susceptibility Assessment of Cultural Heritage
Abstract
1. Introduction
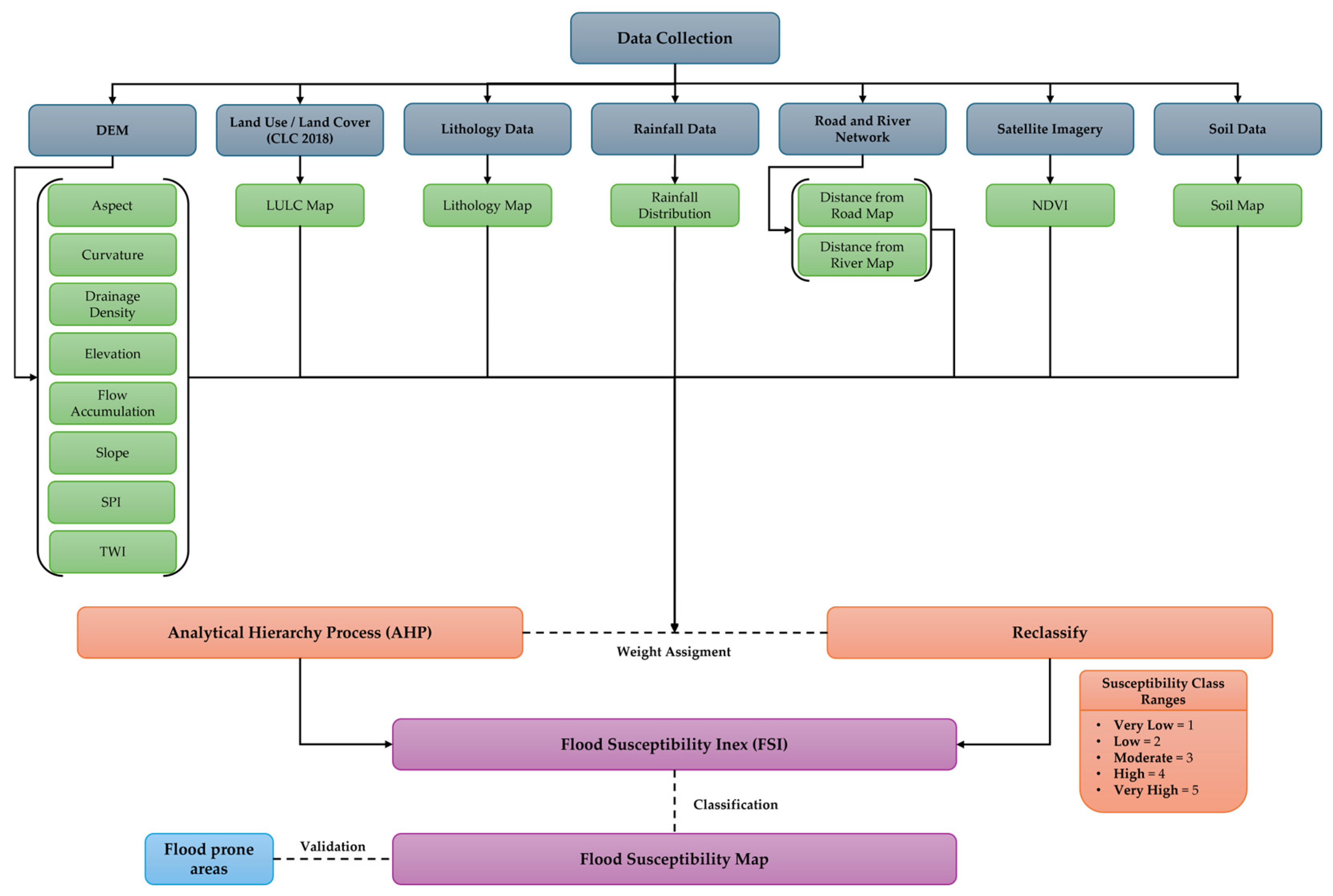
2. Materials and Methods
2.1. Study Area
2.2. Data Sources
2.3. Methodology
2.3.1. DEM—Elevation
2.3.2. Slope
2.3.3. Aspect
2.3.4. Curvature
2.3.5. Flow Accumulation
2.3.6. SPI—Stream Power Index
2.3.7. TWI—Topographic Wetness Index
2.3.8. Drainage Density
2.3.9. Soil
2.3.10. Land Use Land Cover (LULC)
2.3.11. NDVI
2.3.12. Lithology
2.3.13. Distance from Road
2.3.14. Distance from River
2.3.15. Rainfall Distribution
2.4. Analytical Hierarchy Process (AHP) Model
3. Results
3.1. Parameter Weighting and Consistency Evaluation
3.2. Flood Susceptibility Mapping
4. Validation
5. Discussion
6. Conclusions
Author Contributions
Funding
Data Availability Statement
Acknowledgments
Conflicts of Interest
References
- Kundzewicz, Z.W.; Kanae, S.; Seneviratne, S.I.; Handmer, J.; Nicholls, N.; Peduzzi, P.; Mechler, R.; Bouwer, L.M.; Arnell, N.; Mach, K. Flood risk and climate change: Global and regional perspectives. Hydrol. Sci. J. 2014, 59, 1–28. [Google Scholar] [CrossRef]
- Ward, P.J.; Jongman, B.; Aerts, J.C.J.H.; Bates, P.; Botzen, W.J.W.; Diaz-Loaiza, A.; Hallegatte, S.; Kind, J.M.; Kwadijk, J.; Scussolini, P.; et al. A global framework for future costs and benefits of river-flood protection in urban areas. Nat. Clim. Change 2017, 7, 642–646. [Google Scholar] [CrossRef]
- Blöschl, G.; Hall, J.; Parajka, J.; Perdigão, R.A.P.; Merz, B.; Arheimer, B.; Aronica, G.T.; Bilibashi, A.; Bonacci, O.; Borga, M.; et al. Changing climate shifts timing of European floods. Science 2017, 357, 588–590. [Google Scholar] [CrossRef]
- Gaume, E.; Bain, V.; Bernardara, P.; Newinger, O.; Barbuc, M.; Bateman, A.; Blaškovičová, L.; Blöschl, G.; Borga, M.; Dumitrescu, A.; et al. A compilation of data on European flash floods. J. Hydrol. 2009, 367, 70–78. [Google Scholar] [CrossRef]
- Llasat, M.-C.; Barriendos, M.; Barrera, A.; Rigo, T. Floods in Catalonia (NE Spain) since the 14th century. Climatological and meteorological aspects from historical documentary sources and old instrumental records. J. Hydrol. 2005, 313, 32–47. [Google Scholar] [CrossRef]
- Di Baldassarre, G.; Schumann, G.; Bates, P.D. A technique for the calibration of hydraulic models using uncertain satellite observations of flood extent. J. Hydrol. 2009, 367, 276–282. [Google Scholar] [CrossRef]
- Gaume, E.; Borga, M.; Llasat, M.C.; Maouche, S.; Lang, M.; Diakakis, M. Sub-chapter 1.3.4. Mediterranean extreme floods and flash floods. In The Mediterranean Region under Climate Change; Thiébault, S., Moatti, J.-P., Eds.; IRD Éditions: Marseille, France, 2016; pp. 133–144. [Google Scholar] [CrossRef]
- Efstratiadis, A.; Dimas, P.; Pouliasis, G.; Tsoukalas, I.; Kossieris, P.; Bellos, V.; Sakki, G.-K.; Makropoulos, C.; Michas, S. Revisiting Flood Hazard Assessment Practices under a Hybrid Stochastic Simulation Framework. Water 2022, 14, 457. [Google Scholar] [CrossRef]
- Pradhan, B. Flood susceptible mapping and risk area delineation using logistic regression, GIS and remote sensing. J. Spat. Hydrol. 2010, 9, 4. Available online: https://scholarsarchive.byu.edu/josh/vol9/iss2/4 (accessed on 15 July 2025).
- Bui, D.T.; Pradhan, B.; Löfman, O.; Revhaug, I.; Dick, Ø. Spatial prediction of landslide hazards in Hoa Binh province (Vietnam): A comparative assessment of the efficacy of evidential belief functions and fuzzy logic models. Catena 2012, 96, 28–40. [Google Scholar] [CrossRef]
- Saaty, T.L. Decision making with the analytic hierarchy process. Int. J. Serv. Sci. 2008, 1, 83–98. [Google Scholar] [CrossRef]
- Tehrany, M.S.; Pradhan, B.; Jebur, M.N. Flood susceptibility mapping using a novel ensemble weights-of-evidence and support vector machine models in GIS. J. Hydrol. 2014, 512, 332–343. [Google Scholar] [CrossRef]
- Tehrany, M.S.; Shabani, F.; Jebur, M.N.; Hong, H.; Chen, W.; Xie, X. GIS-based spatial prediction of flood prone areas using standalone frequency ratio, logistic regression, weight of evidence and their ensemble techniques. Geomat. Nat. Hazards Risk 2017, 8, 1538–1561. [Google Scholar] [CrossRef]
- Rahmati, O.; Pourghasemi, H.R.; Zeinivand, H. Flood susceptibility mapping using frequency ratio and weights-of-evidence models in the Golastan Province, Iran. Geomat. Nat. Hazards Risk 2016, 7, 1000–1025. [Google Scholar] [CrossRef]
- Kazakis, N.; Kougias, I.; Patsialis, T. Assessment of flood hazard areas at a regional scale using an index-based approach and analytical hierarchy process: Application to Thessaly Region, Greece. Sci. Total Environ. 2015, 538, 555–563. [Google Scholar] [CrossRef]
- Ashfaq, S.; Tufail, M.; Niaz, A.; Muhammad, S.; Alzahrani, H.; Tariq, A. Flood susceptibility assessment and mapping using GIS-based analytical hierarchy process and frequency ratio models. Glob. Planet. Change 2025, 233, 104831. [Google Scholar] [CrossRef]
- Chen, X.; Chen, W. GIS-based landslide susceptibility assessment using optimized hybrid machine learning methods. Catena 2021, 196, 104833. [Google Scholar] [CrossRef]
- Merz, B.; Hall, J.; Disse, M.; Schumann, A. Fluvial flood risk management in a changing world. Nat. Hazards Earth Syst. Sci. 2010, 10, 509–527. [Google Scholar] [CrossRef]
- Samela, C.; Persiano, S.; Bagli, S.; Luzzi, V.; Mazzoli, P.; Humer, G.; Reithofer, A.; Essenfelder, A.; Amadio, M.; Mysiak, J.; et al. Safer_RAIN: A DEM-Based Hierarchical Filling-&-Spilling Algorithm for Pluvial Flood Hazard Assessment and Mapping across Large Urban Areas. Water 2020, 12, 1514. [Google Scholar] [CrossRef]
- Samela, C.; Albano, R.; Sole, A.; Manfreda, S. A GIS tool for cost-effective delineation of flood-prone areas. Comput. Environ. Urban Syst. 2018, 70, 43–52. [Google Scholar] [CrossRef]
- Ward, P.J.; de Moel, H.; Aerts, J.C.J.H. How are flood risk estimates affected by the choice of return periods? Nat. Hazards Earth Syst. Sci. 2011, 11, 3181–3195. [Google Scholar] [CrossRef]
- Michaelides, K.; Hadjipetrou, S.; Agapiou, A.; Sarris, A.; Klinkenberg, V.; Polidorou, M. Addressing Cultural Heritage Challenges: Applications of Open-Access Remote Sensing Datasets for Monitoring Threats. Int. Arch. Photogramm. Remote Sens. Spat. Inf. Sci. 2025, 48, 67–74. [Google Scholar] [CrossRef]
- Agapiou, A.; Lysandrou, V.; Hadjimitsis, D.G. Earth Observation Contribution to Cultural Heritage Disaster Risk Management: Case Study of Eastern Mediterranean Open Air Archaeological Monuments and Sites. Remote Sens. 2020, 12, 1330. [Google Scholar] [CrossRef]
- Fatorić, S.; Seekamp, E. Are cultural heritage and resources threatened by climate change. Clim. Change 2017, 142, 227–254. [Google Scholar] [CrossRef]
- ISPRA (Istituto Superiore per la Protezione e la Ricerca Ambientale). Rapporto Sullo Stato Dell’Ambiente 2022; ISPRA: Rome, Italy, 2022. Available online: https://www.isprambiente.gov.it (accessed on 20 August 2025).
- Pavan, V.; Antolini, G.; Barbiero, R.; Berni, N.; Brunier, F.; Cacciamani, C.; Cagnati, A.; Cazzuli, O.; Cicogna, A.; De Luigi, C.; et al. High resolution climate precipitation analysis for north-central Italy, 1961–2015. Clim. Dyn. 2019, 52, 3435–3453. [Google Scholar] [CrossRef]
- Esri. ArcGIS Pro, Version 3.4.1; Environmental Systems Research Institute: Redlands, CA, USA, 2024. Available online: https://pro.arcgis.com/en/pro-app/latest/get-started/get-started.htm (accessed on 1 June 2025).
- Copernicus/Sentinel Hub. Sentinel Hub EO Browser. 2025. Available online: https://apps.sentinel-hub.com/eo-browser/ (accessed on 8 July 2025).
- Copernicus Land Monitoring Service. Copernicus Land Monitoring Service Portal. 2025. Available online: https://land.copernicus.eu/en (accessed on 10 July 2025).
- Isik, S.; Minarik, R.; Hengl, T. Continental Europe Surface Lithology Based on EGDI/OneGeology Map at 1:1M Scale; Zenodo: Genève, Switzerland, 2024. [Google Scholar] [CrossRef]
- UCSB Climate Hazards Center. CHIRPS-2.0 Global 2-Monthly Data. 2025. Available online: https://data.chc.ucsb.edu/products/CHIRPS-2.0/global_2-monthly/tifs/ (accessed on 18 July 2025).
- OpenStreetMap. OpenStreetMap Data Extracts (Geofabrik). 2025. Available online: https://download.geofabrik.de/europe/spain.html (accessed on 18 July 2025).
- ESA Copernicus Browser. Copernicus Data Space Ecosystem Browser. 2025. Available online: https://browser.dataspace.copernicus.eu/ (accessed on 10 July 2025).
- European Soil Data Centre (ESDAC). Topsoil Physical Properties for Europe Based on LUCAS Topsoil Data. 2025. Available online: https://esdac.jrc.ec.europa.eu/content/topsoil-physical-properties-europe-based-lucas-topsoil-data (accessed on 15 July 2025).
- European Environment Agency (EEA). EEA Datahub Dataset. 2025. Available online: https://www.eea.europa.eu/en/datahub/datahubitem-view/254a8583-e34f-4324-bbdf-1fbda7a3d222 (accessed on 20 August 2025).
- Beven, K.J.; Kirkby, M.J. A physically based, variable contributing area model of basin hydrology. Hydrol. Sci. Bull. 1979, 24, 43–69. [Google Scholar] [CrossRef]
- Moore, I.D.; Grayson, R.B.; Ladson, A.R. Digital terrain modelling: A review of hydrological, geomorphological, and biological applications. Hydrol. Process. 1991, 5, 3–30. [Google Scholar] [CrossRef]
- M Amen, A.R.; Mustafa, A.; Kareem, D.A.; Hameed, H.M.; Mirza, A.A.; Szydłowski, M.; Saleem, B.K.M. Mapping of Flood-Prone Areas Utilizing GIS Techniques and Remote Sensing: A Case Study of Duhok, Kurdistan Region of Iraq. Remote Sens. 2023, 15, 1102. [Google Scholar] [CrossRef]
- Tarboton, D.G. A new method for the determination of flow directions and upslope areas in grid digital elevation models. Water Resour. Res. 1997, 33, 309–319. [Google Scholar] [CrossRef]
- Wu, L.; He, Y.; Ma, X. Can soil conservation practices reshape the relationship between sediment yield and slope gradient? Ecol. Eng. 2020, 142, 105630. [Google Scholar] [CrossRef]
- Abdel Hamid, H.; Wenlong, W.; Qiaomin, L. Environmental sensitivity of flash flood hazard using geospatial techniques. Glob. J. Environ. Sci. Manag. 2020, 6, 31–46. [Google Scholar] [CrossRef]
- Rawls, W.J.; Brakensiek, D.L.; Miller, N. Green-Ampt infiltration parameters from soils data. J. Hydraul. Eng. 1983, 109, 62–70. [Google Scholar] [CrossRef]
- FAO. Digital Soil Map of the World and Derived Soil Properties; Version 3.5; Food and Agriculture Organization of the United Nations: Rome, Italy, 2003; Available online: https://www.fao.org/soils-portal/data-hub/soil-maps-and-databases/faounesco-soil-map-of-the-world/en/ (accessed on 5 June 2025).
- Bui, D.T.; Tsangaratos, P.; Nguyen, V.-T.; Liem, N.V.; Trinh, P.T. Comparing the prediction performance of a deep learning neural network model with conventional machine learning models in landslide susceptibility assessment. Catena 2019, 188, 104426. [Google Scholar] [CrossRef]
- Pettorelli, N.; Vik, J.O.; Mysterud, A.; Gaillard, J.M.; Tucker, C.J.; Stenseth, N.C. Using the satellite-derived NDVI to assess ecological responses to environmental change. Trends Ecol. Evol. 2005, 20, 503–510. [Google Scholar] [CrossRef]
- Rouse, J.W., Jr.; Haas, R.H.; Schell, J.A.; Deering, D.W. Monitoring the Vernal Advancement and Retrogradation (Green Wave Effect) of Natural Vegetation (No. NASA-CR-132982). 1973. Available online: https://ntrs.nasa.gov/api/citations/19730017588/downloads/19730017588.pdf (accessed on 9 July 2025).
- Tucker, C.J. Red and photographic infrared linear combinations for monitoring vegetation. Remote Sens. Environ. 1979, 8, 127–150. [Google Scholar] [CrossRef]
- Negese, A.; Worku, D.; Shitaye, A.; Getnet, H. Potential flood-prone area identification and mapping using GIS-based multi-criteria decision-making and analytical hierarchy process in Dega Damot district, northwestern Ethiopia. Appl. Water Sci. 2022, 12, 255. [Google Scholar] [CrossRef]
- Ghosh, A.; Chatterjee, U.; Pal, S.C.; Towfiqul Islam, A.R.; Alam, E.; Islam, M.K. Flood hazard mapping using GIS-based statistical model in vulnerable riparian regions of sub-tropical environment. Geocarto Int. 2023, 38, 2285355. [Google Scholar] [CrossRef]
- ESA Copernicus. Sentinel-2 User Handbook; European Space Agency: Paris, France, 2015; Available online: https://sentinels.copernicus.eu/documents/247904/685211/Sentinel-2_User_Handbook (accessed on 28 August 2025).
- Kittipongvises, S.; Phetrak, A.; Rattanapun, P.; Brundiers, K.; Buizer, J.L.; Melnick, R. AHP-GIS analysis for flood hazard assessment of the communities nearby the world heritage site on Ayutthaya Island, Thailand. Int. J. Disaster Risk Reduct. 2020, 48, 101612. [Google Scholar] [CrossRef]
- OpenStreetMap Contributors. Planet Dump. 2025. Available online: https://www.openstreetmap.org (accessed on 28 August 2025).
- Shrestha, S.; Dahal, D.; Poudel, B.; Banjara, M.; Kalra, A. Flood susceptibility analysis with integrated geographic information system and analytical hierarchy process: A multi-criteria framework for risk assessment and mitigation. Water 2025, 17, 937. [Google Scholar] [CrossRef]
- Ward, P.J.; Jongman, B.; Weiland, F.S.; Bouwman, A.; van Beek, R.; Bierkens, M.F.P.; Ligtvoet, W.; Winsemius, H.C. Assessing flood risk at the global scale: Model setup, results, and sensitivity. Environ. Res. Lett. 2013, 8, 044019. [Google Scholar] [CrossRef]
- Dembélé, M.; Zwart, S.J. Evaluation and comparison of satellite-based rainfall products in Burkina Faso, West Africa. Int. J. Remote Sens. 2016, 37, 3995–4014. [Google Scholar] [CrossRef]
- Das, S.; Gupta, A. Multi-criteria decision based geospatial mapping of flood susceptibility and temporal hydro-geomorphic changes in the Subarnarekha basin, India. Geosci. Front. 2021, 12, 101206. [Google Scholar] [CrossRef]
- Mandal, B.; Mandal, S. Analytical hierarchy process (AHP) based landslide susceptibility mapping of Lish river basin of eastern Darjeeling Himalaya, India. Adv. Space Res. 2018, 62, 3114–3132. [Google Scholar] [CrossRef]
- Chakraborty, S.; Mukhopadhyay, S. Assessing flood risk using analytical hierarchy process (AHP) and geographical information system (GIS): Application in Coochbehar district of West Bengal, India. Nat. Hazards 2019, 99, 247–274. [Google Scholar] [CrossRef]
- Ouma, Y.O.; Tateishi, R. Urban Flood Vulnerability and Risk Mapping Using Integrated Multi-Parametric AHP and GIS: Methodological Overview and Case Study Assessment. Water 2014, 6, 1515–1545. [Google Scholar] [CrossRef]
- Agapiou, A.; Lysandrou, V.; Alexakis, D.; Themistocleous, K.; Cuca, B.; Argyriou, A.V.; Sarris, A.; Hadjimitsis, D.G. Cultural heritage management and monitoring using remote sensing data and GIS: The case study of Paphos area, Cyprus. Comput. Environ. Urban Syst. 2015, 54, 230–239. [Google Scholar] [CrossRef]
- ARGUS Project. ARGUS—Advanced Geospatial Solutions for Disaster Risk Assessment and Cultural Heritage Protection. EU Horizon Europe Programme, Grant Agreement No. 101132308. 2024. Available online: https://www.argus-project.eu (accessed on 8 July 2025).
- Saaty, T.L. Fundamentals of Decision Making and Priority Theory with the Analytic Hierarchy Process; RWS Publications: Pittsburgh, PA, USA, 1994. [Google Scholar]
- Copernicus Open Access Hub. Copernicus Data and Information Access Services (DIAS). 2024. Available online: https://browser.dataspace.copernicus.eu/ (accessed on 15 July 2025).
- Das, S.; Pardeshi, S. Integration of different influencing factors in GIS to delineate groundwater potential areas using IF and FR techniques: A study of Pravara basin, Maharashtra, India. Appl. Water Sci. 2018, 8, 197. [Google Scholar] [CrossRef]
- Ghosh, A.; Kar, S.K. Application of analytical hierarchy process (AHP) for flood risk assessment: A case study in Malda district of West Bengal, India. Nat. Hazards 2018, 94, 349–368. [Google Scholar] [CrossRef]
- Swets, J.A. Measuring the accuracy of diagnostic systems. Science 1988, 240, 1285–1293. [Google Scholar] [CrossRef]










| Dataset | Format | Mapped Variable | Spatial Resolution | Horizontal Accuracy/Data Quality | Update/Reference Year | Native Reference System |
|---|---|---|---|---|---|---|
| Copernicus DEM GLO-30 | Raster | Elevation (m) | 30 m | ≤10 m (CE90); vertical accuracy RMSE ~4 m | 14 January 2025 | WGS84 (EPSG:4326)/EGM2008 |
| CORINE Land Cover (CLC 2018) | Raster | Land cover classes | 100 m | MMU 25 ha; thematic accuracy ~85% | 2017–2018 | ETRS89/LAEA Europe (EPSG:3035) |
| European Surface Lithology | Raster | Lithological units | 250 m | Scale dependent accuracy (~1:1,000,000) | 2024 | ETRS89/LAEA Europe (EPSG:3035) |
| CHIRPS v2.0 Rainfall | Raster | Precipitation (mm/month) | ~5 km | Rainfall estimation uncertainty typically ±10–20% depending on gauge density | 2022 | WGS84 (EPSG:4326) |
| Road and River Network (OSM) | Vector | Road and hydrographic network geometry | ~1 m * | Positional accuracy typically 5–10 m | July 2025 | WGS84 (EPSG:4326) |
| Sentinel-2 MSI Level-2A | Raster | Surface reflectance | 10 m | Geolocation accuracy ≤12.5 m; radiometrically corrected Level-2A product | 31 March 2025 | WGS 84/UTM zone 33N (EPSG:32633) |
| ESDAC Topsoil Properties | Raster | Soil physical properties (e.g., texture, organic carbon) | 500 m | Model-derived; variable uncertainty | 2015–2020 | ETRS89/LAEA Europe (EPSG:3035) |
| Flood Reference Layer (EEA) | Raster | Flood-prone areas (1% annual probability) | 100 m | Derived from national datasets | 2011–2016 | ETRS89/LAEA Europe (EPSG:3035) |
| SL | LU | NDVI | EL | SP | AS | FA | DR | SPI | TWI | DD | CU | RD | RF | LI | |
| SL | 1.000 | ||||||||||||||
| LU | −0.138 | 1.000 | Pearson Correlation | ||||||||||||
| NDVI | −0.089 | 0.636 | 1.000 | −1.000 | −0.500 | 0.000 | 0.500 | 1.000 | |||||||
| EL | −0.257 | 0.629 | 0.486 | 1.000 | |||||||||||
| SP | −0.108 | 0.515 | 0.474 | 0.429 | 1.000 | ||||||||||
| AS | 0.025 | −0.014 | −0.012 | 0.034 | −0.035 | 1.000 | |||||||||
| FA | 0.008 | 0.015 | 0.012 | 0.016 | 0.021 | −0.026 | 1.000 | ||||||||
| DR | −0.024 | 0.062 | −0.011 | 0.141 | 0.096 | −0.005 | 0.014 | 1.000 | |||||||
| SPI | 0.060 | −0.299 | −0.290 | −0.233 | −0.478 | 0.070 | 0.063 | 0.054 | 1.000 | ||||||
| TWI | −0.065 | 0.221 | 0.192 | 0.196 | 0.507 | −0.125 | 0.048 | 0.212 | 0.193 | 1.000 | |||||
| DD | −0.002 | 0.008 | 0.018 | 0.057 | 0.010 | −0.007 | −0.016 | 0.107 | 0.011 | 0.072 | 1.000 | ||||
| CU | 0.002 | −0.046 | −0.023 | −0.029 | −0.056 | 0.005 | −0.002 | −0.124 | −0.216 | −0.280 | 0.021 | 1.000 | |||
| RD | −0.064 | 0.272 | 0.215 | 0.277 | 0.155 | −0.006 | 0.003 | 0.016 | −0.078 | 0.034 | 0.053 | −0.023 | 1.000 | ||
| RF | 0.044 | −0.379 | −0.362 | −0.541 | −0.324 | −0.004 | −0.020 | −0.037 | 0.174 | −0.145 | 0.014 | 0.013 | −0.173 | 1.000 | |
| LI | −0.070 | 0.252 | 0.173 | 0.293 | 0.217 | 0.027 | 0.017 | 0.026 | −0.153 | 0.076 | −0.017 | −0.013 | 0.011 | −0.081 | 1.000 |
| Scale | Definition | Reciprocal |
|---|---|---|
| 1 | Equal importance | 1 |
| 3 | Moderate importance | 1/3 |
| 5 | Essential or strong importance | 1/5 |
| 7 | Very strong importance | 1/7 |
| 9 | Extreme importance | 1/9 |
| 2, 4, 6, 8 | Intermediate values between the two factors | 1/2, 1/4, 1/6, 1/8 |
| Factors | SL | LU | NDVI | EL | SP | AS | FA | DR | SPI | TWI | DD | CU | RD | RF | LI |
|---|---|---|---|---|---|---|---|---|---|---|---|---|---|---|---|
| SL | 1.000 | 1.000 | 3.000 | 0.250 | 0.250 | 7.000 | 0.333 | 0.250 | 8.000 | 6.000 | 3.000 | 2.000 | 2.000 | 0.250 | 5.000 |
| LU | 1.000 | 1.000 | 3.000 | 0.250 | 0.250 | 7.000 | 0.333 | 0.250 | 8.000 | 6.000 | 3.000 | 2.000 | 2.000 | 0.250 | 5.000 |
| NDVI | 0.333 | 0.333 | 1.000 | 0.200 | 0.200 | 2.000 | 0.250 | 0.200 | 3.000 | 2.000 | 1.500 | 1.000 | 1.500 | 0.200 | 2.000 |
| EL | 4.000 | 4.000 | 5.000 | 1.000 | 2.000 | 7.000 | 0.500 | 2.000 | 8.000 | 6.000 | 5.000 | 4.000 | 4.000 | 3.000 | 5.000 |
| SP | 4.000 | 4.000 | 5.000 | 0.500 | 1.000 | 7.000 | 0.500 | 1.000 | 8.000 | 6.000 | 5.000 | 4.000 | 4.000 | 3.000 | 5.000 |
| AS | 0.143 | 0.143 | 0.500 | 0.143 | 0.143 | 1.000 | 0.200 | 0.143 | 2.000 | 0.500 | 0.500 | 0.500 | 0.500 | 0.143 | 0.500 |
| FA | 3.000 | 3.000 | 4.000 | 2.000 | 2.000 | 5.000 | 1.000 | 3.000 | 6.000 | 5.000 | 4.000 | 3.000 | 3.000 | 2.000 | 4.000 |
| DR | 4.000 | 4.000 | 5.000 | 0.500 | 1.000 | 7.000 | 0.333 | 1.000 | 8.000 | 6.000 | 5.000 | 4.000 | 4.000 | 3.000 | 5.000 |
| SPI | 0.125 | 0.125 | 0.333 | 0.125 | 0.125 | 0.500 | 0.167 | 0.125 | 1.000 | 0.333 | 0.250 | 0.200 | 0.200 | 0.125 | 0.125 |
| TWI | 0.167 | 0.167 | 0.500 | 0.167 | 0.167 | 2.000 | 0.200 | 0.167 | 3.000 | 1.000 | 0.500 | 0.500 | 0.500 | 0.167 | 0.500 |
| DD | 0.333 | 0.333 | 0.667 | 0.200 | 0.200 | 2.000 | 0.250 | 0.200 | 4.000 | 2.000 | 1.000 | 1.000 | 1.000 | 0.200 | 1.500 |
| CU | 0.500 | 0.500 | 1.000 | 0.250 | 0.250 | 2.000 | 0.333 | 0.250 | 5.000 | 2.000 | 1.000 | 1.000 | 1.500 | 0.250 | 1.500 |
| RD | 0.500 | 0.500 | 0.667 | 0.250 | 0.250 | 2.000 | 0.333 | 0.250 | 5.000 | 2.000 | 1.000 | 0.667 | 1.000 | 0.250 | 1.500 |
| RF | 4.000 | 4.000 | 5.000 | 0.333 | 0.333 | 7.000 | 0.500 | 0.333 | 8.000 | 6.000 | 5.000 | 4.000 | 4.000 | 1.000 | 5.000 |
| LI | 0.200 | 0.200 | 0.500 | 0.200 | 0.200 | 2.000 | 0.250 | 0.200 | 8.000 | 2.000 | 0.667 | 0.667 | 0.667 | 0.200 | 1.000 |
| Factors | SL | LU | NDVI | EL | SP | AS | FA | DR | SPI | TWI | DD | CU | RD | RF | LI |
|---|---|---|---|---|---|---|---|---|---|---|---|---|---|---|---|
| SL | 0.043 | 0.043 | 0.085 | 0.039 | 0.030 | 0.116 | 0.061 | 0.027 | 0.094 | 0.114 | 0.082 | 0.070 | 0.067 | 0.018 | 0.117 |
| LU | 0.043 | 0.043 | 0.085 | 0.039 | 0.030 | 0.116 | 0.061 | 0.027 | 0.094 | 0.114 | 0.082 | 0.070 | 0.067 | 0.018 | 0.117 |
| NDVI | 0.014 | 0.014 | 0.028 | 0.031 | 0.024 | 0.033 | 0.046 | 0.021 | 0.035 | 0.038 | 0.041 | 0.035 | 0.050 | 0.014 | 0.047 |
| EL | 0.172 | 0.172 | 0.142 | 0.157 | 0.239 | 0.116 | 0.091 | 0.213 | 0.094 | 0.114 | 0.137 | 0.140 | 0.134 | 0.214 | 0.117 |
| SP | 0.172 | 0.172 | 0.142 | 0.079 | 0.120 | 0.116 | 0.091 | 0.107 | 0.094 | 0.114 | 0.137 | 0.140 | 0.134 | 0.214 | 0.117 |
| AS | 0.006 | 0.006 | 0.014 | 0.022 | 0.017 | 0.017 | 0.036 | 0.015 | 0.024 | 0.009 | 0.014 | 0.018 | 0.017 | 0.010 | 0.012 |
| FA | 0.129 | 0.129 | 0.114 | 0.314 | 0.239 | 0.083 | 0.182 | 0.320 | 0.071 | 0.095 | 0.110 | 0.105 | 0.100 | 0.143 | 0.094 |
| DR | 0.172 | 0.172 | 0.142 | 0.079 | 0.120 | 0.116 | 0.061 | 0.107 | 0.094 | 0.114 | 0.137 | 0.140 | 0.134 | 0.214 | 0.117 |
| SPI | 0.005 | 0.005 | 0.009 | 0.020 | 0.015 | 0.008 | 0.030 | 0.013 | 0.012 | 0.006 | 0.007 | 0.007 | 0.007 | 0.009 | 0.003 |
| TWI | 0.007 | 0.007 | 0.014 | 0.026 | 0.020 | 0.033 | 0.036 | 0.018 | 0.035 | 0.019 | 0.014 | 0.018 | 0.017 | 0.012 | 0.012 |
| DD | 0.014 | 0.014 | 0.019 | 0.031 | 0.024 | 0.033 | 0.046 | 0.021 | 0.047 | 0.038 | 0.027 | 0.035 | 0.033 | 0.014 | 0.035 |
| CU | 0.021 | 0.021 | 0.028 | 0.039 | 0.030 | 0.033 | 0.061 | 0.027 | 0.059 | 0.038 | 0.027 | 0.035 | 0.050 | 0.018 | 0.035 |
| RD | 0.021 | 0.021 | 0.019 | 0.039 | 0.030 | 0.033 | 0.061 | 0.027 | 0.059 | 0.038 | 0.027 | 0.023 | 0.033 | 0.018 | 0.035 |
| RF | 0.172 | 0.172 | 0.142 | 0.052 | 0.040 | 0.116 | 0.091 | 0.036 | 0.094 | 0.114 | 0.137 | 0.140 | 0.134 | 0.071 | 0.117 |
| LI | 0.009 | 0.009 | 0.014 | 0.031 | 0.024 | 0.033 | 0.046 | 0.021 | 0.094 | 0.038 | 0.018 | 0.023 | 0.022 | 0.014 | 0.023 |
| Flood-Causative Criterion | Unit | Class | Susceptibility Class Ranges and Ratings | Susceptibility Class Ratings | Weight | Overall |
|---|---|---|---|---|---|---|
| Soil | class | Clayey | Very High | 5 | 6.704 | 33.521 |
| Silty | High | 4 | 26.817 | |||
| Loamy | Moderate | 3 | 20.113 | |||
| Sandy | Low | 2 | 13.409 | |||
| LULC/CLC18 | class | Built-up area/ | Very High | 5 | 6.704 | 33.521 |
| Water Bodies | Very High | 5 | 33.521 | |||
| Agricultural Areas | High | 4 | 26.817 | |||
| Bare Land/Rock | Moderate | 3 | 20.113 | |||
| Forest and Vegetation | Low | 2 | 13.409 | |||
| NDVI | Level | −0.423 to 0.00 | Very High | 5 | 3.154 | 15.771 |
| 0.00 to 0.2 | High | 4 | 12.616 | |||
| 0.2 to 0.4 | Moderate | 3 | 9.462 | |||
| 0.4 to 0.6 | Low | 2 | 6.308 | |||
| 0.6 to 0.774 | Very Low | 1 | 3.154 | |||
| Elevation | m | 20–317.4 | Very High | 5 | 15.014 | 75.071 |
| 317.4–614.35 | High | 4 | 60.057 | |||
| 614.35–911.3 | Moderate | 3 | 45.043 | |||
| 911.3–1208.25 | Low | 2 | 30.028 | |||
| 1208.25–1505.20 | Very Low | 1 | 15.014 | |||
| Slope | degrees (°) | 0–5 | Very High | 5 | 12.982 | 64.912 |
| 5–10 | High | 4 | 51.929 | |||
| 10–20 | Moderate | 3 | 38.947 | |||
| 20–35 | Low | 2 | 25.965 | |||
| 35–75.79 | Very Low | 1 | 12.982 | |||
| Aspect | direction | Flat (−1–0) | Very low | 1 | 1.581 | 1.581 |
| North-Northeast (0–22.5) | Very low | 1 | 1.581 | |||
| Northeast (22.5–67.5) | Low | 2 | 3.162 | |||
| East (67.5–112.5) | Low | 2 | 3.162 | |||
| Southeast (112.5–157.5) | Moderate | 3 | 4.743 | |||
| South (157.5–202.5) | Moderate | 3 | 4.743 | |||
| Southwest (202.5–247.5) | High | 4 | 6.324 | |||
| West (247.5–292.5) | High | 4 | 6.324 | |||
| Northwest (292.5–337.5) | Very High | 5 | 7.905 | |||
| North-Northwest (337.5–360) | Very High | 5 | 7.905 | |||
| Flow Accumulation | km2 | 426.96–533.71 | Very High | 5 | 14.844 | 74.221 |
| 320.22–426.96 | High | 4 | 59.377 | |||
| 213.48–320.22 | Moderate | 3 | 44.533 | |||
| 106.71–213.48 | Low | 2 | 29.688 | |||
| 0–106.71 | Very Low | 1 | 14.844 | |||
| Distance from River | m | 0–50 | Very High | 5 | 12.779 | 63.896 |
| 50–100 | High | 4 | 51.117 | |||
| 100–200 | Moderate | 3 | 38.338 | |||
| 200–400 | Low | 2 | 25.559 | |||
| >400 | Very Low | 1 | 12.779 | |||
| SPI | Level | −6.17–0 | Very Low | 1 | 1.049 | 1.049 |
| 0–1.5 | Low | 2 | 2.098 | |||
| 1.5–3 | Moderate | 3 | 3.146 | |||
| 3–5 | High | 4 | 4.195 | |||
| 5–7.97 | Very High | 5 | 5.244 | |||
| TWI | Level | 0–5 | Very Low | 1 | 1.918 | 1.918 |
| 5–7 | Low | 2 | 3.837 | |||
| 7–9 | Moderate | 3 | 5.755 | |||
| 9–14 | High | 4 | 7.674 | |||
| 14–30.37 | Very High | 5 | 9.592 | |||
| Drainage Density | km2 | 0.94–4.13 | Very Low | 1 | 2.888 | 2.888 |
| 4.13–5.64 | Low | 2 | 5.776 | |||
| 5.64–8.18 | Moderate | 3 | 8.664 | |||
| 8.18–13.82 | High | 4 | 11.552 | |||
| 13.82–24.91 | Very High | 5 | 14.440 | |||
| Curvature | m | >0 Convex | Low | 2 | 3.489 | 6.979 |
| =0 Flat/Neutral | Moderate | 3 | 10.468 | |||
| <0 Concave | High | 4 | 13.957 | |||
| Distance From Road | m | 0–50 | Very High | 5 | 3.237 | 16.184 |
| 50–100 | High | 4 | 12.947 | |||
| 100–200 | Moderate | 3 | 9.710 | |||
| 200–400 | Low | 2 | 6.473 | |||
| <400 | Very Low | 1 | 3.237 | |||
| Rainfall Distribution | mm | 575–616 | Very Low | 1 | 10.852 | 10.852 |
| 616–657 | Low | 2 | 21.705 | |||
| 657–698 | Moderate | 3 | 32.557 | |||
| 698–739 | High | 4 | 43.409 | |||
| 739–782 | Very High | 5 | 54.261 | |||
| Lithology | class | Gravel/Unconsolidated | Very Low | 1 | 2.803 | 2.803 |
| Carbonates (Limestone, Dolomite, Chalk) | Low | 2 | 5.605 | |||
| Clastics (Sandstone, Conglomerate) | Moderate | 3 | 8.408 | |||
| Igneous (Granite, Gabbro, Dacite, Diorite) | High | 4 | 11.211 | |||
| Metamorphic (Gneiss, Schist, Hornfels) | High | 4 | 11.211 | |||
| Clay, Claystone, Marl, Diamictite | Very High | 5 | 14.014 |
| n | 1 | 3 | 6 | 9 | 12 | 15 |
|---|---|---|---|---|---|---|
| RI | 0 | 0.58 | 1.24 | 1.45 | 1.48 | 1.59 |
| Class | Category | Area (km2) | Area (%) |
|---|---|---|---|
| 1 | Very Low | 11.76 | 0.77 |
| 2 | Low | 272.82 | 17.90 |
| 3 | Moderate | 622.67 | 40.85 |
| 4 | High | 557.08 | 36.55 |
| 5 | Very High | 60.13 | 3.94 |
| Total | — | 1524.46 | 100 |
Disclaimer/Publisher’s Note: The statements, opinions and data contained in all publications are solely those of the individual author(s) and contributor(s) and not of MDPI and/or the editor(s). MDPI and/or the editor(s) disclaim responsibility for any injury to people or property resulting from any ideas, methods, instructions or products referred to in the content. |
© 2026 by the authors. Licensee MDPI, Basel, Switzerland. This article is an open access article distributed under the terms and conditions of the Creative Commons Attribution (CC BY) license.
Share and Cite
Michaelides, K.; Agapiou, A. An Open-Access Remote Sensing and AHP–GIS Framework for Flood Susceptibility Assessment of Cultural Heritage. Geomatics 2026, 6, 23. https://doi.org/10.3390/geomatics6020023
Michaelides K, Agapiou A. An Open-Access Remote Sensing and AHP–GIS Framework for Flood Susceptibility Assessment of Cultural Heritage. Geomatics. 2026; 6(2):23. https://doi.org/10.3390/geomatics6020023
Chicago/Turabian StyleMichaelides, Kyriakos, and Athos Agapiou. 2026. "An Open-Access Remote Sensing and AHP–GIS Framework for Flood Susceptibility Assessment of Cultural Heritage" Geomatics 6, no. 2: 23. https://doi.org/10.3390/geomatics6020023
APA StyleMichaelides, K., & Agapiou, A. (2026). An Open-Access Remote Sensing and AHP–GIS Framework for Flood Susceptibility Assessment of Cultural Heritage. Geomatics, 6(2), 23. https://doi.org/10.3390/geomatics6020023

