Abstract
Integrative medicine is a rapidly growing specialty field of medical care that emphasizes the amalgamation of complementary therapies and conventional medicine. Aromatherapy, one of the complementary therapies, is a centuries-old tradition, used in many cultures and societies as an alternative to, or in conjunction with, conventional medicine. However, there is very little understanding of its therapeutic benefits in the scientific realm related to the correct dosage of essential oils, their delivery mechanism and their efficacy on human physiology in general. We reviewed studies published between 2011–2021 focused on aromatherapy and textiles, and explore “textile” materials as a possible carrier for essential oils in this paper. Due to their proximity to the biggest organ of the human body, textiles can potentially serve as a good delivery system for the therapeutic benefit of essential oils. After this rigorous review, we found gaps in the field. Therefore, we propose cross-disciplinary synergies for future research to fully understand the therapeutic efficacy of essential oils.
1. Introduction
Aromatic plants are a class of plants that contain fragrant compounds or essential oils (EO). The EOs can be sourced from petals and flowers, grasses, seeds, stems, leaves, needles, rinds and fruits, roots and rhizomes, woods, and resins. They are overly complex, volatile liquids including terpenes, sesquiterpenes, oxygenated derivatives, aldehydes, oxides, phenols, ethers, acids, and ketones [1]. The earliest reference to essential oils such as sandalwood and cinnamon for human health and wellness dates to around 1200 BC, found in the ancient Hindu scriptures called the Vedas. Likewise, a written order for “imported oil of cedar, myrrh and cypress” was found on a clay tablet believed to be from Babylon dating to 1800 BC [2]. Over 3500 years ago, the Egyptians were using plants for medicine, healing massage, surgery, food preservation and mummification [3]. Such practices were also used by the Greeks and Romans who added their own rituals of fragranced baths and daily massages with fragranced oils [4].
Today, the practice of using essential oils for its positive effect on mood, behavior and wellness is known as “aromatherapy”. The term aromatherapy was coined in 1928 by a French chemist, René-Maurice Gattefossé, who was interested in the use of essential oils for medicinal purposes. His work [5], and the use of aromatic essences to treat patients in civilian and military hospitals, reintroduced essential oils into modern medicine. Today, aromatherapy is defined as the skilled and controlled use of essential oils for physical and emotional health and wellbeing [6]. To bring a more scientific approach to the examination of the effects of essential oils, the term “aromachology” was coined in 1982 by the Sense of Smell Institute. Aromachology is defined as the scientific analysis of olfactory effects on mood, physiology, and behavior. Although the term ‘aromachology’ did not replace the term ‘aromatherapy’ in the scientific or commercial realms, the new nomenclature did appear to bring more attention to the importance of performing empirical studies on the biological effects and health benefits of essential oils.
1.1. Revival of Aromatherapy
The use of essential oils for health and wellness has seen a resurgence in the late 20th and early 21st centuries. Many consumers are showing a renewed interest in following a healthy lifestyle that includes natural products and the use of alternative medicines. In fact, acceptance of alternative methods to treat medical conditions, such as pain, anxiety, depression, and insomnia with plant-based essential oils is increasing in the world of western medicine [7]. The use has gained popularity due to its cost-effectiveness, fewer-to-no side effects compared to drug therapies, and improvement of patients’ overall sense of health and wellbeing [8]. While the therapeutic use of aromatic essential oils is a centuries-old tradition in many cultures, it remains an important part of the holistic approach of eastern medicine. It is one of the fastest-growing complementary therapies worldwide. According to the National Institutes of Health-National Center for Complementary and Integrative Health (NCCIH), Americans spend more than $30.2 billion annually on aromatherapy [9]. It is predicted that the global market for aromatherapy will grow in spending to $5 trillion by 2050 [10].
In the second decade of the 21st century, aromatherapy has shown significant medical effects in studies on dementia [11]; anxiety and depression [12]; pain management [13]; dysmenorrhea [14]; and sleep disorders [8]. While these specific studies show promise, many research studies that claim to demonstrate the effect of aromatic compounds on human physiology and psychology are vexed with problems. Scientific evidence of the therapeutic benefits of essential oils on human health remains sparse.
1.2. Effect of Aromatic Compounds on Our Senses
Aromatic compounds work on our physiology and senses in many ways. Examples of consumer products that contain aromatics are perfume/cologne, essential oil plug-ins, candles, scented aerosol sprays, fabric softeners, beauty products and food flavorings. Their route into the body can be through inhalation via the olfactory system or by oral ingestion. Upon inhalation of the essential oil aroma, its molecules activate the olfactory, gastrointestinal and/or integumentary systems based on the pathway of activation. These molecules are capable of releasing neurotransmitters such as endorphins to trigger a sense of wellbeing and an analgesic effect [7,8]. Several plant-based essential oils have therapeutic effects on our body and senses; in fact, the discovery of acetyl salicylic acid, the active ingredient in aspirin, is linked to the chewing of willow bark to alleviate pain, inflammation, and fever [8]. Numerous studies have evaluated the effects of aromatherapy on human physiology [15,16,17,18]. Nonetheless, aromatherapy was never accepted as part of mainstream medicine due to the lack of supporting evidence for its effectiveness. This paper is aimed at studying the current state of aromatherapeutic textiles using relevant literature and investigating how the current gaps in the field can be filled through future research on this topic.
2. Selection of Literature
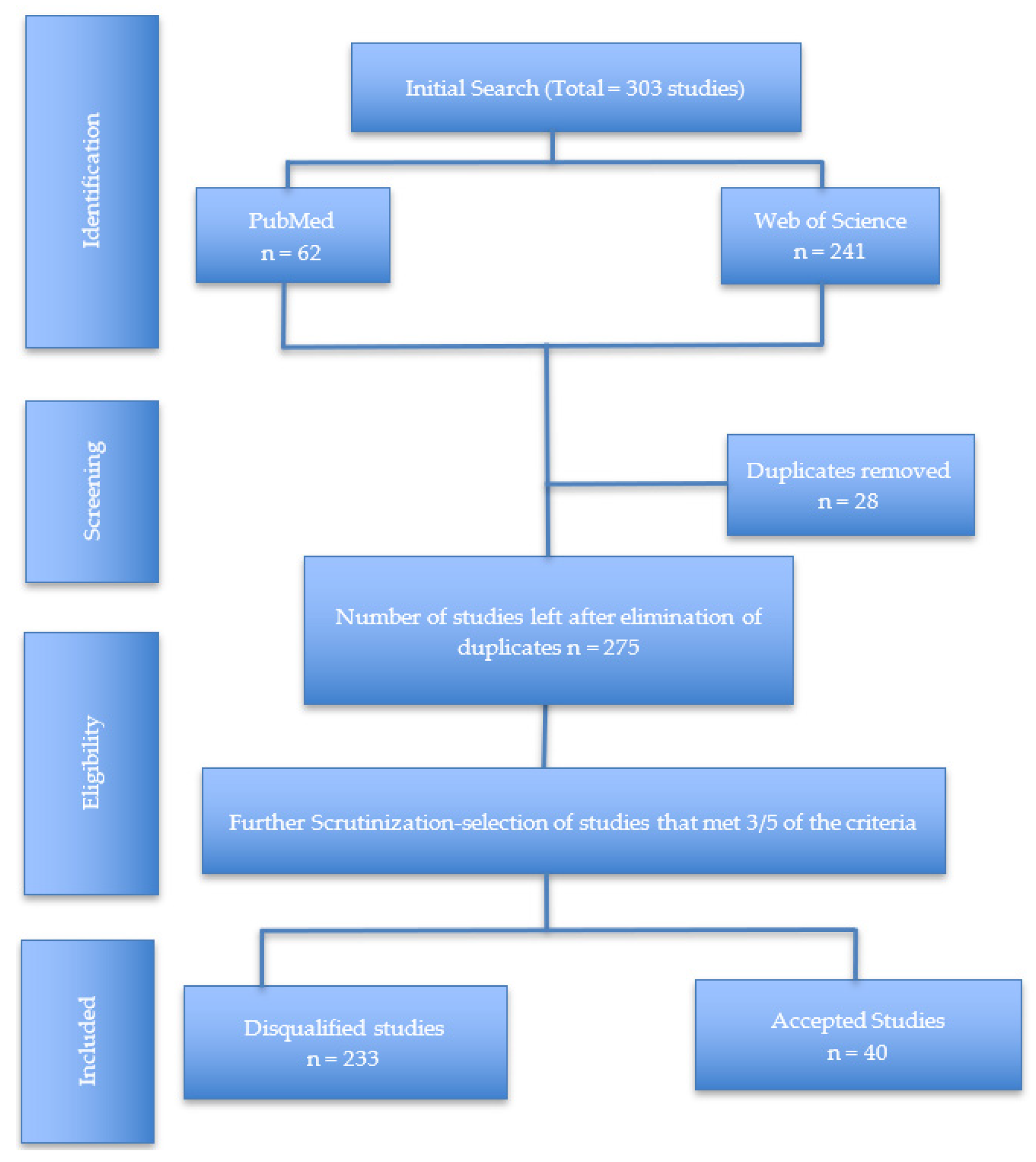
The literature on “aromatherapy and textiles,” “therapeutic and textiles,” fragrance and textiles,” “scent and textiles,” and “essential oil and textiles” was searched using the PubMed and Web of Science databases. The PubMed database was used to capture biomedical and life sciences journal literature on these topics at the U.S. National Institutes of Health and National Library of Medicine. The Web of Science database was mined to include scholarly research journal articles found in the sciences, social sciences, arts, and humanities. Our initial search resulted in 303 studies (see Figure 1) in the field of aromatherapy and its application in textiles that were published between the years 2011–2021. We used the following criteria to further scrutinize our search results and select relevant literature for review. Studies that met at least 3/5 of the following criteria were included into the “acceptable/qualified” category:
Figure 1.
Selection of literature for review.
- The study must have well-directed goals/objectives.
- Therapeutic effects of the fragrances were tested using a suitable experimental methodology.
- The study had a sample representative of sufficient subject population OR the sample studies were selected from credible database sources for review papers.
- Data were analyzed using appropriate statistical methods.
- The study was published in a peer-reviewed journal.
Studies that did not meet the selection criteria went into the “discarded/disqualified” category. In the end, we had 40 acceptable studies for review. We summarized the selected studies in the Table 1 below.
Table 1.
Summaries of the aromatherapy studies reviewed for this paper.
The Table 1 demonstrates the wide variety of research being conducted in this field. The publications include the fields of chemistry, biology, agriculture, medicine, engineering, fashion, textiles, public health, coloration and materials. While the foundation for research on aromatherapy and textiles is broad, the table exhibits opportunities for cross-disciplinary research that not only will advance individual fields of study, but the potential for improving human health and wellness.
3. Mechanism for the Delivery of Aromatic Compounds
The most important question for the field of aromatherapeutic textiles is, “how can the therapeutic benefits of essential oils be delivered to the human body for long-term symptom relief?” One of the obvious ways to tackle the release of aroma is to encapsulate the essential oils. We reviewed papers in this area to study the latest advancements in the field of EO encapsulation and the environmental considerations.
3.1. Encapsulation of Aromatic Compounds
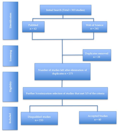
With the essential oils being hydrophobic, formulations have been developed to protect their fragrance, bioavailability and pharmaceutical effects [20]. Encapsulation is the most common carrier mechanism, involving building a shell or wall material that entraps the aromatic compound in a miniature sealed capsule. The capsules can be designed to release their contents under specific chemical, physical, or mechanical conditions making it possible to receive the long-term benefit of the aroma at a controlled rate of release (See Figure 2). Encapsulation of essential oils can be developed at micro or nano levels. The technology of nanoencapsulation is growing exponentially and is used in a variety of industrial applications in addition to textiles, such as the food industry, cell immobilization, fermentation, drug delivery, cell transplantation and many more [18,20]. Food and pharmaceutical industries are currently using nanoencapsulation techniques to increase the storage time of volatile active ingredients. The microencapsulation technique also provides targeted release opportunities for the active ingredients in pharmacological drugs. Similarly, textiles embedded with microencapsulated essential oils can be effective in delivering the therapeutic benefits of these essential oils [21,22].
Figure 2.
Slow-release mechanism of encapsulated essential oils in aromatherapeutic textiles.
Currently, microencapsulated aroma-textiles are developed mainly for their cosmetological or antimicrobial functions and their therapeutic benefit is rarely measured in empirical studies. We found this to be a significant gap in the literature search performed for the purpose of this paper. Interdisciplinary synergies between researchers from different fields such as health sciences, textile science, consumer behavior, agricultural sciences and nanoscience are required to decipher the best approach to impregnate EO in textiles and to yield their long-term therapeutic benefits. Thus far, many researchers from these fields have worked in silos to advance the research in their own field. However, the literature on developing textiles with aromatic compounds that will have “therapeutic” benefits and their performance efficacy assessment are essentially missing in the field of aromatherapeutic textiles. Many research studies mentioned the term “aromatherapeutic textiles”, even though the authors of such papers never measured the “therapeutic” benefit of such aroma-textiles. These studies did not include clinical trials with a suitable experimental protocol that measures the intended therapeutic effects of essential oils such as decreased anxiety, pain, heart rate, or improved sleep, for instance.
3.2. Techniques and Examples of Microencapsulated EO on Textiles
There are several techniques used by researchers to embed EO microcapsules on textile materials, such as screen printing [23,24], the impregnation method [23], pad-dry-cure [20,22,25,26] and polymeric nanoparticle formation [27,28,29]. Each technique has its own advantages and effects on the mechanical properties of the material being finished. Melamine-formaldehyde (MF) polymer wall capsules were used to encapsulate lavender, rosemary, and sage essential oils in a study that examined fragrance finishing of cotton [23]. In a surface morphology comparison of the treated textiles, both impregnation and screen-printing techniques produced comparable results and both were deemed appropriate for fragrant clothing [23]. While screen printing was found to provide controlled application on specific target areas of the fabric, which is an advantage, it lowered the air permeability and flexure of the fabric. A further study [24] utilizing the screen printing of (MF) microcapsules to examine separate cores of (1) a mixture of lavender, rosemary, and sage essential oils; (2) the antimicrobial triclosan (TCS) and (3) the fire-retardant try phenyl phosphate (TPP) was undertaken to achieve a fabric with lasting aroma, antimicrobial and flame-retardant properties. The printing of the MCs impacted the mechanical properties of the fabrics but there were no differences in mechanical properties between aroma, antimicrobial, or fire-retardant MCs. All treated fabric samples showed very good durability during washing. This study demonstrated that printing of melamine formaldehyde (MF) MCs can improve the functionality of textiles and may represent a universal approach to explore going forward.
Further research was conducted toward the use of MF microencapsulated essential oils in the cosmetics industry [20]. Rose and sage microcapsules were deposited by padding on 100% cotton and 50% cotton/50% polyester woven fabrics. An acrylate-based binder was used to fix the microcapsules to the fabric. The incorporation of a binder in this process can improve the fabric’s durability through washing and handling [24]. While physical and mechanical tests were performed and revealed minimal influence of the treatments on the fabrics, the major contribution of this study was the evaluation of biological properties. Human skin cells were used for in vitro biocompatibility assessment of the rose- and sage-microencapsulated fabric and confirmed the absence of cytotoxicity after short-term exposure. These findings suggest that fabrics with microencapsulated rose and sage immobilized on them may be good candidates for providing biological properties such as antioxidant, anti-inflammatory, and antibacterial effects for the wearer [20]. Further research in this area is warranted to examine these effects.
Melamine-formaldehyde (MF) and gelatine-carboxymethylcellulose (CMC) as wall materials were used for comparison in a study examining microencapsulated limonene intended as a fragrance for footwear [28]. The comparison demonstrated that the MF microcapsules were more resistant to the thermal and mechanical stresses that footwear would undergo during manufacturing, while the CMC microcapsules were more sensitive and may rupture under those conditions. It was suggested that the CMC microcapsules might still be incorporated into shoe components such as insoles after the more rigorous shoemaking process is completed.
3.3. Environmental Considerations
Nanoparticles (NP) are colloid-sized particles with diameters ranging from 10 to 1000 nm, whereas microcapsules have diameters between a few micrometers and a few millimeters [29,30]. Nanoscale materials are advantageous in microcapsules because they have a higher specific surface that enables more efficient fragrance loading in the cavity of the carrier while optimizing the interaction with the fragrance and its sustained release [27]. However, concerns regarding the accumulation of microplastics in the environment and pending regulations by the European Chemicals Agency (ECHA) have challenged researchers to design polymeric NPs that can demonstrate high adsorption to the textile and low or no desorption when it undergoes scrubbing and recurring washing. With this challenge in mind, researchers synthesized polymeric NPs with different physicochemical properties including surface charge, glass transition temperature, size and degree of cross-linking to examine how they affect the NP adsorption on a 90% Cotton and 10% elastane textile [27]. Surface charge was found to be the most important parameter in adsorption, while the degree of cross-linking had little to no effect. Transition temperature demonstrated that soft PBA NPs adsorbed more than the harder PBMA and PSTY NPs. Regarding size, bigger NPs were better for adsorption but worse in terms of encapsulation efficiency. Trials such as these demonstrate the importance of developing nanoparticles that maximize the interaction between the carrier and the EO encapsulated in the core to avoid NP desorption from the textile and further contamination of the environment with nanoplastics.
There is a continuing effort to develop a system for fragrant textiles using nontoxic and planet-friendly shell materials to encapsulate fragrances that will last through consumer wear and care. The use of bio-based capsules to contain essential oils is a strategy in this direction. Gelatin-arabic gum (GAM) and yeast cell microcapsules (YCM) are low-cost, readily available, safe for human use and non-toxic to the environment, making them suitable containers for essential oils. Researchers found GAM microcapsules to be advantageous over YCM for initial fragrance intensity, fragrance-controlled release and washing durability [25]. GAM was also found to be effective in the controlled release of citronella oil from wool [26]. In another study, plant-based alginate nanocapsules of peppermint oil were used as an antimicrobial for cotton fabrics and found to be effective for reducing E. coli and S. aureus bacteria while also being durable over repeated washing while maintaining their aroma [29].
Not all synthetic polymers are toxic to the environment. For example, methyl methacrylate styrene copolymer served as shell material for a cologne essential oil nanocapsule created by miniemulsion polymerization [28]. The cologne was created from a combination of lemon oil, rosemary oil and bergamot oil. In this study, the prepared nanocapsules had good thermostability and washing durability, demonstrating positive potential as a treatment for enhancing fragrance durability in functional textiles.
3.4. Use of Cyclodextrin and Aromatic Componds
Another encouraging and more recent contender for a molecular container with the capability for sustained release of an EO from a textile substrate that also overcomes some of the environmental and health-related issues are cyclodextrins [22,31,32,33]. They provide a unique physical structure that has a hydrophilic exterior and a hydrophobic interior cavity, which makes them highly suitable to form inclusion complexes with EOs. They are especially useful in applications in the food, pharmaceutical and agricultural industries due to their biocompatibility and non-toxic nature. The fact that cyclodextrins are also regulated by the US Food and Drug Administration makes them a highly desirable compound for research purposes. Fabrics finished with β-Cyclodextrin and essential oils using the sol-gel method were evaluated by human panels in two studies [22,34]. Lavender and Cedarwood were found to be an effective remedy for stress in the first study that had subjects smell fabric specimens containing the essential oils as compared to a control fabric during an experimental protocol that involved inducing stress on the subjects [22]. In the second study, the intensity of eucalyptus, lavender and lemon fragrances was found to decrease after launderings, but a higher scent intensity was found on a poly/cotton fabric as compared to a cotton fabric. The result was attributed to a higher add-on of the inclusion compound to the poly/cotton [34].
While the use of β-Cyclodextrin is advantageous in prolonging the release of essential oils, a modified form of it, monochlorotriazine -β-Cyclodextrin (MCT- βCD), has been shown to be a more favorable host for functionalizing fabrics [35]. Eucalyptus, peppermint, lavender, jasmine, clove and cedarwood anchored with MCT-βCD on cotton were shown to have enhanced oil retention in washed fabrics over those anchored with βCD alone. Furthermore, no major changes were found in tensile strength, stiffness or air permeability.
3.5. Challenges and Opportunities in the Delivery of Aromatic Compounds
Challenges remain in the delivery of aromatic compounds in textiles and further research is needed on how the physiochemical properties of the various natural and synthetic polymers impact the adsorption of nanoparticles on textiles. The laundering durability of such finishes needs to be investigated. Further investigating the combination of EOs and active compounds to increase their potency, prolonged release and other potential functionalities will serve to stimulate applications for a variety of therapeutic functions. It is expected that continued multidisciplinary applications of microencapsulation and nanoencapsulation of essential oils will help to overcome many of these challenges and enhance future opportunities to improve human health and well-being. Finally, with cyclodextrins offering the advantages of eco-friendliness, controlled release of substance, and being an FDA regulated compound, their continued use and experimentation with aromatic compounds will encourage a host of future textile developments.
4. Medical Textiles
The scope and usefulness of bio-engineered products have increased tremendously in the recent past and textile materials offer an excellent medium to carry these bio-engineered products for human health and welfare [47]. Their niche application specifically in the areas of the medical and defense industries have caught the attention of both researchers and industry. Medical textiles have two broad approaches as (I) Implantable devices, and (II) Bio-functional textiles. The former includes vascular prostheses, suture threads, stents, substitutes of tendons, etc., and the latter includes textiles with value-added function [36].
4.1. Bio-Functional Textiles
The bio-functional textiles have several functions including but not limited to antibacterial, antiviral, anti-inflammatory, and biomedical applications such as wound dressing, healing, and organ-regenerative properties [48]. They can also be used for filtering, protection, organ strengthening, replacing failing organs, supporting tissue regeneration and preventing post-operative complications, applications which have been useful in the pharmacological industry. Due to the prolonged and close contact of fabric with the skin, textile materials can be an excellent drug delivery system.
Apart from their usual function of providing a protective layer to the body, these bio-functional textiles protect the wearer from environmental pathogens and can have a direct therapeutic effect to the body. For example, a pharmacological drug or plant-based active ingredient can be delivered from textiles directly to the body and these therapeutic textiles can provide an effective therapeutic function to the wearer, such as “antiallergic” or “antipsoriasis” effects. The essential oil-based bio-functional textiles can be used either for biocidal (antibacterial, antiviral, antifungal and insect repellent) applications or therapeutic effects [37,48]. Rose and sage essential oils present the highest applicability in the functions of biocidal and traditional medicine [39,40]. The dominant compound of sage essential oil, 1,8-cineole, is known for its antifungal and antimicrobial properties, while rose EO has shown efficacy against anxiety, depression, and stress-related conditions [41].
In another study, bio-active textiles were impregnated with econazole nitrate (ECN), an active ingredient for the treatment of fungal infections [42]. The thermosensitive microcapsules loaded with ECN released the drug during contact with the skin. The antifungal activity was reported to be comparable to the topical application of the ECN-based topical cream for fungal infection treatment. The ECN-based textiles were reported to show antifungal activity against a wide-ranging fungal strain in vitro and in vivo. These textiles enable high therapeutic efficacy against Cutaneous candidiasis in mice. Such pharmacological applications of textiles show a promising future for biomedical textiles for treating fungus-related skin conditions.
Textiles coated with esterificated citric acid also brought about significant improvement in atopic eczema symptoms in both objective and subjective analyses of 20 patients [43]. Over the last decade, there have been several new developments in the therapeutic potential of textiles such as silver-coated textiles, seaweed-infused fabrics and chitosan-impregnated textiles as an alternative to medical treatment in milder cases of skin conditions such as atopic eczema and other fungal infections.
4.2. Biocidal Applications
The EO obtained from Iryanthera polyneura (an Amazonian plant commonly known as cumala-colorada) were studied for their antimicrobial activity against selected pathogens [44] such as Candida albicans, Enterococcus faecalis, Escherichia coli, Pseudomonas aeruginosa, Staphylococcus aureus, Streptococcus mutans and S. sanguinis. Spathulenol, α-cadinol and τ-muurolol were major components of the EO. The oil showed promising antimicrobial activity against E. faecalis, S. aureus and PC-3, when collected in the dry season. However, the oils obtained from leaves collected in the rainy season were more active against S. mutans and S. sanguinis. The antibacterial activities of the essential oils from the leaves of I. polyneura are related to seasonal climate variation and are influenced by compounds that are minor components of the oils. Another example of such bio-functional textiles is mosquito repellent textile. Mosquitoes such as Anopheles Meigen, Culex L. and Haemagogus L. are responsible for the transmission of several tropical diseases such as malaria, hemorrhagic dengue, yellow fever and filariasis. Traditional sources of mosquito repellents can be found in plant-based essential oils, and there are currently 144 active patents in this area [38]. Essential oils reported to assist the mosquito repellent function include cinnamon, citronella, eucalyptus, lavender, peppermint, clove, lemongrass, germanium, camphor, lemon, chamomile, jasmine, juniper, verbena and wild soybean. Textiles infused with essential oils to perform a mosquito repellent function are not only effective in their intended function, but also provide a sustainable approach to repel mosquitoes.
4.3. Therapeutic Applications
Value-added functional textiles for human well-being and comfort continue to increase in popularity, particularly the aromatherapy-based textile treatments that manipulate our olfactory senses and provide therapeutic benefits. The essential oils are generally microencapsulated and coated on textile surfaces to develop functional textiles with medicinal and antimicrobial properties [45]. For instance, lemon oil infused textiles provided psychological and sensorial comfort, while patchouli oil, Artemsia argyi oil and moxa oil, when applied to textiles, showed ecofriendly antibacterial activity [46]. It is believed that such antibacterial textiles provide a therapeutic function to heal infection-induced skin diseases and create a wound-healing mechanism to improve the overall health of the skin. However, biocidal effects, such as antibacterial/antiviral/antifungal effects, are more popular applications when it comes to biofunctional textiles infused with micro/nanoecapsulated EOs. In this literature review, we found that there is rarely an emphasis on the “therapeutic” effect of the aromatherapeutic textiles. Further research using clinical trials with a focus on assessing the therapeutic benefits of aromatherapeutic textiles is needed.
5. Conclusions
This review of the literature on aromatherapy and textiles revealed a host of studies from a wide variety of fields that can collectively be seen as encouraging to the premise that textiles may be a suitable medium for enhancing the human experience when worn and embedded with essential oils. Historically, textiles have been referred to as a second skin [49], a portable environment [50] and as “omnipresent, pervasive and…interwoven into the private and public practices of every culture, both formal and informal…” [51].
In the 21st century, textiles as our nearest environment have demonstrated the potential to serve as a conduit for the transdermal delivery and controlled release of a host of health-related compounds to patients and individuals for enhancing health and well-being. Innovations in imprinting or embedding textiles with bioactive compounds are leading to dermal treatments for bacterial, allergic, fungal, and other compromising health conditions. Some of the suggested applications for such textiles are antibacterial masks, bacteriostatic sheets, and healthcare apparel. The potential for health-related textile products is enormous but more research is needed to take the current state of knowledge forward to define the specific therapeutic benefits of the EOs utilized.
The gaps that remain in the broad and diverse disciplines conducting research on aromatherapy and textiles will need to narrow in order for the growth of this industry and the development of products that will bring comfort and well-being to the population to continue. Two of the major gaps that exist at the present time are highlighted below:
- Studies in the area of aromatherapy are generally using the traditional application of essential oils via massage therapy to understand the therapeutic benefit of EOs. Upon topical application, EOs release their aroma with a burst, which quickly dissipates. There is no focus on optimizing the dosage, control of the EO release rate or the delivery mechanism. These studies are vexed with several issues and the results are rarely reproducible, which poses questions on their scientific worth.
- On the other hand, studies which focused on achieving the controlled release, EO concentration optimization, and delivery mechanism such as micro/nanoencapsulation for controlled release of aroma are focused truly on the encapsulation mechanism and not on assessing the “therapeutic” benefit of such aromatherapeutic textiles.
It has been suggested that the textile industry needs to evolve due to consumer expectations and intense product competition [34]. Further research on the fusion of EOs, aromatherapy, and textiles is posed to inspire such an evolution. However, in order to overcome the gaps in knowledge at this point, synergy between related fields of knowledge must come about to better understand the efficacy of aromatherapeutic textiles.
Funding
This research was funded by the National Institute of Food and Agriculture, U.S. Department of Agriculture, Hatch project under WVA00742.
Institutional Review Board Statement
Not applicable.
Informed Consent Statement
Not applicable.
Data Availability Statement
Not applicable.
Conflicts of Interest
The authors declare no conflict of interest. The funders had no role in the design of the study; in the collection, analyses, or interpretation of data; in the writing of the manuscript, or in the decision to publish the results.
References
- Ghayempour, S.; Montazer, M. Micro/Nanoencapsulation of Essential Oils and Fragrances: Focus on Perfumed, Antimicrobial, Mosquito-Repellent and Medical Textiles. J. Microencapsul. 2016, 33, 497–510. [Google Scholar] [CrossRef] [PubMed]
- Tisserand, R.B. The Art of Aromatherapy, the Healing and Beautifying Properties of the Essential Oils of Flowers and Herbs; Healing Arts Press: Fairfield, CT, USA, 1977. [Google Scholar]
- Damian, P.; Damian, K. Aromatherapy: Scent and Psyche: Using Essential Oils for Physical and Emotional Well-Being; Healing Arts Press: Fairfield, CT, USA, 1995. [Google Scholar]
- Lawless, M.K.; Mathies, R.A. Excited-state Structure and Electronic Dephasing Time of Nile Blue from Absolute Resonance Raman Intensities. J. Chem. Phys. 1992, 96, 8037–8045. [Google Scholar] [CrossRef]
- Gattefosse, R.M. Gattefosse’s Aromatherapy; Tisserand, R.B., Ed.; C.W. Daniel Company Limited: Saffron Walden, UK, 1996. [Google Scholar]
- Cooksley, V.G. Aromatherapy: Soothing Remedies to Restore, Rejuvenate and Heal; Prentice Hall: Hoboken, NJ, USA, 2002. [Google Scholar]
- Farrar, A.J.; Farrar, F.C. Clinical Aromatherapy. Nurs. Clin. N. Am. 2020, 55, 489–504. [Google Scholar] [CrossRef] [PubMed]
- Hwang, E.; Shin, S. The Effects of Aromatherapy on Sleep Improvement: A Systematic Literature Review and Meta-Analysis. J. Altern. Complement. Med. 2015, 21, 61–68. [Google Scholar] [CrossRef]
- Pace, S. Essential Oils in Hospitals: The Ethics, Safety, Cost and Application of Clinical Aromatherapy. Available online: https://www.tisserandinstitute.org/essential-oils-in-hospitals/ (accessed on 14 October 2021).
- Swamy, M.K.; Akhtar, M.S.; Sinniah, U.R. Antimicrobial Properties of Plant Essential Oils against Human Pathogens and Their Mode of Action: An Updated Review. Evid.-Based Complement. Altern. Med. 2016, 2016, 3012462. [Google Scholar] [CrossRef]
- Forrester, L.T.; Maayan, N.; Orrell, M.; Spector, A.E.; Buchan, L.D.; Soares-Weiser, K. Aromatherapy for Dementia. Cochrane Database Syst. Rev. 2014, 2, 1–62. [Google Scholar] [CrossRef] [PubMed] [Green Version]
- Agatonovic-Kustrin, S.; Chan, C.K.Y.; Gegechkori, V.; Morton, D.W. Models for Skin and Brain Penetration of Major Components from Essential Oils Used in Aromatherapy for Dementia Patients. J. Biomol. Struct. Dyn. 2020, 38, 2402–2411. [Google Scholar] [CrossRef]
- Lakhan, S.E.; Sheafer, H.; Tepper, D. The Effectiveness of Aromatherapy in Reducing Pain: A Systematic Review and Meta-Analysis. Pain Res. Treat. 2016, 2016, 8158693. [Google Scholar] [CrossRef]
- Song, J.-A.; Lee, M.; Min, E.; Kim, M.-E.; Fike, G.; Hur, M.-H. Effects of Aromatherapy on Dysmenorrhea: A Systematic Review and Meta-Analysis. Int. J. Nurs. Stud. 2018, 84, 1–11. [Google Scholar] [CrossRef]
- Lee, M.S.; Choi, J.; Posadzki, P.; Ernst, E. Aromatherapy for Health Care: An Overview of Systematic Reviews. Maturitas 2012, 71, 257–260. [Google Scholar] [CrossRef]
- Won, S.-J.; Chae, Y.-R. The Effects of Aromatherapy Massage on Pain, Sleep, and Stride Length in the Elderly with Knee Osteoarthritis. J. Korean Biol. Nurs. Sci. 2011, 13, 142–148. [Google Scholar]
- Tanvisut, R.; Traisrisilp, K.; Tongsong, T. Efficacy of Aromatherapy for Reducing Pain during Labor: A Randomized Controlled Trial. Arch. Gynecol. Obstet. 2018, 297, 1145–1150. [Google Scholar] [CrossRef] [PubMed]
- Son, H.K.; So, W.-Y.; Kim, M. Effects of Aromatherapy Combined with Music Therapy on Anxiety, Stress, and Fundamental Nursing Skills in Nursing Students: A Randomized Controlled Trial. Int. J. Environ. Res. Public Health 2019, 16, 4185. [Google Scholar] [CrossRef] [Green Version]
- Desborough, M.J.R.; Keeling, D.M. The Aspirin Story—From Willow to Wonder Drug. Br. J. Haematol. 2017, 177, 674–683. [Google Scholar] [CrossRef] [Green Version]
- Stan, M.S.; Chirila, L.; Popescu, A.; Radulescu, D.M.; Radulescu, D.E.; Dinischiotu, A. Essential Oil Microcapsules Immobilized on Textiles and Certain Induced Effects. Materials 2019, 12, 2029. [Google Scholar] [CrossRef] [Green Version]
- West, A.J.; Annet-Hitchcock, K.E. A Critical Review of Aroma Therapeutic Applications for Textiles. J. Text. Appar. Technol. Manag. 2014, 9, 1–13. [Google Scholar]
- Mehta, S.; MacGillivray, M.S. Analysis of Stress Relief Effect by Use of Aroma-Therapeutic Textiles. AATCC J. Res. 2016, 3, 38–44. [Google Scholar] [CrossRef]
- Golja, B.; Sumiga, B.; Tavcer, P.F. Fragrant finishing of cotton with microcapsules: Comparison between printing and impregnation. Color. Technol. 2013, 129, 338–346. [Google Scholar] [CrossRef]
- Golja, B.; Tavčer, P.F. Textile Functionalization by Printing Fragrant, Antimicrobial and Flame-Retardant Microcapsules. Tekstilec 2016, 59, 278–288. [Google Scholar] [CrossRef]
- Specos, M.M.M.; Escobar, G.; Marino, P.; Puggia, C.; Defain Tesoriero, M.V.; Hermida, L. Aroma Finishing of Cotton Fabrics by Means of Microencapsulation Techniques. J. Ind. Text. 2011, 40, 13–32. [Google Scholar] [CrossRef]
- Bezerra, F.M.; Carmona, O.G.; Carmona, C.G.; Lis, M.J.; De Moraes, F.F. Controlled Rrelease of the Essential Oil of Citronella Microencapsulated using Cotton and Polyester Matrices. Cellulose 2016, 23, 1459–1470. [Google Scholar] [CrossRef]
- Manfredini, N.; Ilare, J.; Invernizzi, M.; Polvara, E.; Contreras Mejia, D.; Sironi, S.; Moscatelli, D.; Sponchioni, M. Polymer Nanoparticles for the Release of Fragrances: How the Physicochemical Properties Influence the Adsorption on Textile and the Delivery of Limonene. Ind. Eng. Chem. Res. 2020, 59, 12766–12773. [Google Scholar] [CrossRef]
- Liu, C.; Liang, B.; Shi, G.; Li, Z.; Zheng, X.; Huang, Y.; Lin, L. Preparation and Characteristics of Nanocapsules Containing Essential Oil for Textile Application. Flavour Fragr. J. 2014, 30, 295–301. [Google Scholar] [CrossRef]
- Ghayempour, S.; Mortazavi, S.M. Microwave Curing for Applying Polymeric Nanocapsles Containing Essential Oils on Cotton Fabric to Produce Antimicrobial and Fragrant Textiles. Cellulose 2015, 22, 4065–4075. [Google Scholar] [CrossRef]
- Sánchez-Navarro, M.M.; Pérez-Limiñana, M.Á.; Arán-Ais, F.; Orgilés-Barceló, C. Scent Properties by Natural Fragrance Microencapsulation for Footwear Applications. Polym. Int. 2015, 64, 1458–1464. [Google Scholar] [CrossRef]
- Suganya, V.; Anuradha, V. Microencapsulation and Nanoencapsulation: A Review. Int. J. Pharm. Clin. Res. 2017, 9, 233–239. [Google Scholar] [CrossRef] [Green Version]
- Shrimali, E.; Dedhia, E.M. Microencapsulation for Textile Finishing. IOSR J. Polym. Text. Eng. 2015, 2, 1–4. Available online: https://www.iosrjournals.org/iosr-jpte/papers/Vol2-issue2/A0220104.pdf (accessed on 14 June 2021).
- Khajavi, R.; Ahrari, M.; Toliyat, T.; Bahadori, L. Molecular Encapsulation of Lavender Essential Oil by B-Cyclodextrin and Dimethyl Dihydroxy Ethylene Urea for Fragrance Finishing of Cotton Fabrics. Asian J. Chem. 2013, 25, 459–465. [Google Scholar] [CrossRef]
- Ghosh, S.; Chipot, N. Embedding Aromatherapy Essential Oils into Textile Fabric Using β-Cyclodextrin Inclusion Compound. Indian J. Fibre Text. Res. 2015, 40, 140–143. [Google Scholar]
- Khanna, S.; Sharma, S.; Chakraborty, J.N. Performance Assessment of Fragrance Finished Cotton with Cyclodextrin Assisted Anchoring Hosts. Fash. Text. 2015, 2, 19. [Google Scholar] [CrossRef] [Green Version]
- Radu, C.-D.; Parteni, O.; Ochiuz, L. Applications of Cyclodextrins in Medical Textiles—Review. J. Control. Release 2016, 224, 146–157. [Google Scholar] [CrossRef]
- McLaren, R.; Joseph, F.; Baguley, C.; Taylor, D. A Review of e-Textiles in Neurological Rehabilitation: How Close Are We? J. Neuroeng. Rehabil. 2016, 13, 59. [Google Scholar] [CrossRef] [Green Version]
- Pohlit, A.M.; Lopes, N.P.; Gama, R.A.; Tadei, W.P.; de Andrade Neto, V.F. Patent literature on mosquito repellent inventions which contain plant essential oils—A review. Planta Med. 2011, 77, 598–617. [Google Scholar] [CrossRef] [Green Version]
- El Asbahani, A.; Miladi, K.; Badri, W.; Sala, M.; Aït Addi, E.H.; Casabianca, H.; Mousadik, A.E.; Hartmann, D.; Jilale, A.; Renaud, F.N.R.; et al. Essential Oils: From Extraction to Encapsulation. Int. J. Pharm. 2015, 483, 220–243. [Google Scholar] [CrossRef]
- Chrysargyris, A.; Panayiotou, C.; Tzortzakis, N. Nitrogen and Phosphorus Levels Affected Plant Growth, Essential Oil Composition and Antioxidant Status of Lavender Plant (Lavandula angustifolia Mill.). Ind. Crops Prod. 2016, 83, 577–586. [Google Scholar] [CrossRef]
- Ceylan, R.; Zengin, G.; Uysal, S.; Ilhan, V.; Aktumsek, A.; Kandemir, A.; Anwar, F. GC-MS Analysis and in Vitro Antioxidant and Enzyme Inhibitory Activities of Essential Oil from Aerial Parts of Endemic Thymus spathulifolius Hausskn. et Velen. J. Enzym. Inhib. Med. Chem. 2016, 31, 983–990. [Google Scholar] [CrossRef] [PubMed]
- Hossain, M.A.; Lalloz, A.; Benhaddou, A.; Pagniez, F.; Raymond, M.; Le Pape, P.; Simard, P.; Théberge, K.; Leblond, J. Econazole Imprinted Textiles with Antifungal Activity. Eur. J. Pharm. Biopharm. 2016, 101, 137–144. [Google Scholar] [CrossRef] [Green Version]
- Jaeger, T.; Rothmaier, M.; Zander, H.; Ring, J.; Gutermuth, J.; Anliker, M. Acid-Coated Textiles (PH 5.5–6.5)—A New Therapeutic Strategy for Atopic Eczema? Acta Derm.-Venereol. 2015, 95, 659–663. [Google Scholar] [CrossRef] [PubMed] [Green Version]
- Martins, E.R.; Díaz, I.E.; Paciencia, M.L.; Fana, S.A.; Morais, D.; Eberlin, M.N.; Silva, J.S.; Silveira, E.R.; Barros, M.P.; Suffredini, I.B. Interference of Seasonal Variation on the Antimicrobial and Cytotoxic Activities of the Essential Oils from the Leaves of Iryanthera polyneura in the Amazon Rain Forest. Chem. Biodivers. 2019, 16, e1900374. [Google Scholar] [CrossRef] [PubMed]
- Lam, P.L.; Li, L.; Yuen, C.W.M.; Gambari, R.; Wong, R.S.M.; Chui, C.H.; Lam, K.H. Effects of multiple washing on cotton fabrics containing berberine microcapsules with anti-Staphylococcus aureus activity. J. Microencapsul. 2013, 30, 143–150. [Google Scholar] [CrossRef]
- Hu, L.; Du, M.; Zhang, J.; Wang, Y. Chemistry of the Main Component of Essential Oil of Litsea cubeba and its Derivatives. Open J. For. 2014, 4, 457–466. [Google Scholar]
- Bernard, H.R. Research Methods in Anthropology: Qualitative and Quantitative Approaches; Rowman & Littlefield: Lanham, MD, USA, 2017. [Google Scholar]
- Martel, B.; Campagne, C.; Behary Massika, N. Quand Les Textiles Vous Soignent. Med. Sci. 2017, 33, 73–80. [Google Scholar] [CrossRef] [PubMed] [Green Version]
- Flint, I. Second Skin: Choosing and Caring for Textiles and Clothing; Murdoch Books: Millers Point, Australia, 2012. [Google Scholar]
- Watkins, S.; Dunne, L. Functional Clothing: From Sportswear to Spacesuits; Bloomsbury: London, UK, 2015. [Google Scholar]
- Kokoli, A. Creative Tensions: Making (it), Unmaking, and Making do in Textiles informed by Feminism. In A Companion to Textile Culture; Harris, J., Ed.; Wiley-Blackwell: Hoboken, NJ, USA, 2020; p. 226. [Google Scholar]
Publisher’s Note: MDPI stays neutral with regard to jurisdictional claims in published maps and institutional affiliations. |
© 2022 by the authors. Licensee MDPI, Basel, Switzerland. This article is an open access article distributed under the terms and conditions of the Creative Commons Attribution (CC BY) license (https://creativecommons.org/licenses/by/4.0/).

