Plant Toxins as Potential Alternatives to Botulinum Toxin for Eye-Movement Disorder Therapy
Abstract
1. Introduction
2. Results
2.1. Effect of Stenodactylin and Ricin on TE671 and RD/18 Protein Synthesis
2.2. Effect of Stenodactylin and Ricin on TE671 and RD/18 Cell Viability
2.3. Effect of Stenodactylin and Ricin on L6E9 Protein Synthesis and Cell Viability
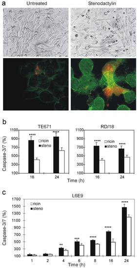
2.4. Evaluation of Apoptosis Induced by Stenodactylin and Ricin
2.5. Pulse-Chase Experiments in Target and Nontarget Cells
3. Discussion
4. Conclusions
5. Materials and Methods
5.1. Ribosome-Inactivating Proteins
5.2. Cell Lines
5.3. Cell Protein Synthesis
5.4. Cell Viability
5.5. Cell Morphology Analysis
5.6. Annexin V/Propidium Iodide (PI) Analysis
5.7. Evaluation of Caspase-3/7 Activities
5.8. Statistical Analyses
Author Contributions
Funding
Data Availability Statement
Conflicts of Interest
References
- Rowe, F.J.; Noonan, C.P. Botulinum toxin for the treatment of strabismus. Cochrane Database Syst. Rev. 2017, 3, CD006499. [Google Scholar] [CrossRef] [PubMed]
- Choudhury, S.; Baker, M.R.; Chatterjee, S.; Kumar, H. Botulinum Toxin: An Update on Pharmacology and Newer Products in Development. Toxins 2021, 13, 58. [Google Scholar] [CrossRef] [PubMed]
- Demer, J.L.; Oh, S.Y.; Poukens, V. Evidence for active control of rectus extraocular muscle pulleys. Investig. Ophthalmol. Vis. Sci. 2000, 41, 1280–1290. [Google Scholar]
- Guo, H.; Gao, Z.; Chen, W. The biomechanical significance of pulley on binocular vision. Biomed. Eng. Online 2016, 15, 137. [Google Scholar] [CrossRef]
- Thenganatt, M.A.; Fahn, S. Botulinum toxin for the treatment of movement disorders. Curr. Neurol. Neurosci. Rep. 2012, 12, 399–409. [Google Scholar] [CrossRef]
- Bach, K.; Simman, R. The Multispecialty Toxin: A Literature Review of Botulinum Toxin. Plast. Reconstr. Surg. Glob. Open 2022, 10, e4228. [Google Scholar] [CrossRef]
- Pariseau, B.; Worley, M.W.; Anderson, R.L. Myectomy for blepharospasm 2013. Curr. Opin. Ophthalmol. 2013, 24, 488–493. [Google Scholar] [CrossRef]
- Kent, T.L.; Petris, C.K.; Holds, J.B. Effect of upper eyelid myectomy on subsequent chemodenervation in the management of benign essential blepharospasm. Ophthalmic Plast. Reconstr. Surg. 2015, 31, 222–326. [Google Scholar] [CrossRef]
- Polito, L.; Bortolotti, M.; Maiello, S.; Battelli, M.G.; Bolognesi, A. Plants Producing Ribosome-Inactivating Proteins in Traditional Medicine. Molecules 2016, 21, 1560. [Google Scholar] [CrossRef]
- Endo, Y.; Mitsui, K.; Motizuki, M.; Tsurugi, K. The mechanism of action of ricin and related toxic lectins on eukaryotic ribosomes. The site and the characteristics of the modification in 28 S ribosomal RNA caused by the toxins. J. Biol. Chem. 1987, 262, 5908–5912. [Google Scholar] [CrossRef]
- Battelli, M.G.; Barbieri, L.; Bolognesi, A.; Buonamici, L.; Valbonesi, P.; Polito, L.; Van Damme, E.J.; Peumans, W.J.; Stirpe, F. Ribosome-inactivating lectins with polynucleotide:adenosine glycosidase activity. FEBS Lett. 1997, 408, 355–359. [Google Scholar] [CrossRef] [PubMed]
- Bolognesi, A.; Polito, L.; Lubelli, C.; Barbieri, L.; Parente, A.; Stirpe, F. Ribosome-inactivating and adenine polynucleotide glycosylase activities in Mirabilis jalapa L. tissues. J. Biol. Chem. 2002, 277, 13709–13716. [Google Scholar] [CrossRef] [PubMed]
- Olivieri, F.; Prasad, V.; Valbonesi, P.; Srivastava, S.; Ghosal-Chowdhury, P.; Barbieri, L.; Bolognesi, A.; Stirpe, F. A systemic antiviral resistance-inducing protein isolated from Clerodendrum inerme Gaertn. is a polynucleotide:adenosine glycosidase (ribosome-inactivating protein). FEBS Lett. 1996, 396, 132–134. [Google Scholar] [CrossRef] [PubMed]
- Polito, L.; Bortolotti, M.; Farini, V.; Battelli, M.G.; Barbieri, L.; Bolognesi, A. Saporin induces multiple death pathways in lymphoma cells with different intensity and timing as compared to ricin. Int. J. Biochem. Cell Biol. 2009, 41, 1055–1061. [Google Scholar] [CrossRef] [PubMed]
- Mercatelli, D.; Bortolotti, M.; Andresen, V.; Sulen, A.; Polito, L.; Gjertsen, B.T.; Bolognesi, A. Early Response to the Plant Toxin Stenodactylin in Acute Myeloid Leukemia Cells Involves Inflammatory and Apoptotic Signaling. Front. Pharmacol. 2020, 11, 630. [Google Scholar] [CrossRef] [PubMed]
- Wang, F.; Wu, P.; Qin, S.; Deng, Y.; Han, P.; Li, X.; Fan, C.; Xu, Y. Curcin C inhibit osteosarcoma cell line U2OS proliferation by ROS induced apoptosis, autophagy and cell cycle arrest through activating JNK signal pathway. Int. J. Biol. Macromol. 2022, 195, 433–439. [Google Scholar] [CrossRef] [PubMed]
- Bolognesi, A.; Bortolotti, M.; Maiello, S.; Battelli, M.G.; Polito, L. Ribosome-Inactivating Proteins from Plants: A Historical Overview. Molecules 2016, 21, 1627. [Google Scholar] [CrossRef] [PubMed]
- Polito, L.; Djemil, A.; Bortolotti, M. Plant Toxin-Based Immunotoxins for Cancer Therapy: A Short Overview. Biomedicines 2016, 4, 12. [Google Scholar] [CrossRef]
- Polito, L.; Bortolotti, M.; Pedrazzi, M.; Bolognesi, A. Immunotoxins and other conjugates containing saporin-s6 for cancer therapy. Toxins 2011, 3, 697–720. [Google Scholar] [CrossRef] [PubMed]
- Christiansen, S.P.; Sandnas, A.; Prill, R.; Youle, R.J.; McLoon, L.K. Acute effects of the skeletal muscle-specific immunotoxin ricin-mAb 35 on extraocular muscles of rabbits. Investig. Ophthalmol. Vis. Sci. 2000, 41, 3402–3409. [Google Scholar]
- Campos, E.C.; Schiavi, C.; Bolognesi, A.; Bellusci, C.; Lubelli, C.; Duca, A.; Polito, L.; Poulas, K.; Tzartos, S.J.; Stirpe, F. Selective lesions of rabbit extraocular muscles injected with the anti-AChR immunotoxin saporin-mAb 73. Curr. Eye Res. 2002, 24, 58–65. [Google Scholar] [CrossRef] [PubMed]
- Christiansen, S.P.; Anderson, B.C.; McLoon, L.K. Botulinum toxin pretreatment augments the weakening effect of injection with ricin-mAb35 in rabbit extraocular muscle. J. AAPOS 2008, 12, 122–127. [Google Scholar] [CrossRef] [PubMed]
- Polito, L.; Bortolotti, M.; Battelli, M.G.; Calafato, G.; Bolognesi, A. Ricin: An Ancient Story for a Timeless Plant Toxin. Toxins 2019, 11, 324. [Google Scholar] [CrossRef] [PubMed]
- Stirpe, F.; Bolognesi, A.; Bortolotti, M.; Farini, V.; Lubelli, C.; Pelosi, E.; Polito, L.; Dozza, B.; Strocchi, P.; Chambery, A.; et al. Characterization of highly toxic type 2 ribosome-inactivating proteins from Adenia lanceolata and Adenia stenodactyla (Passifloraceae). Toxicon 2007, 50, 94–105. [Google Scholar] [CrossRef] [PubMed]
- Iglesias, R.; Polito, L.; Bortolotti, M.; Pedrazzi, M.; Citores, L.; Ferreras, J.M.; Bolognesi, A. Primary Sequence and 3D Structure Prediction of the Plant Toxin Stenodactylin. Toxins 2020, 12, 538. [Google Scholar] [CrossRef]
- Battelli, M.G.; Scicchitano, V.; Polito, L.; Farini, V.; Barbieri, L.; Bolognesi, A. Binding and intracellular routing of the plant-toxic lectins, lanceolin and stenodactylin. Biochim. Biophys. Acta 2010, 1800, 1276–1282. [Google Scholar] [CrossRef] [PubMed]
- Polito, L.; Bortolotti, M.; Pedrazzi, M.; Mercatelli, D.; Battelli, M.G.; Bolognesi, A. Apoptosis and necroptosis induced by stenodactylin in neuroblastoma cells can be completely prevented through caspase inhibition plus catalase or necrostatin-1. Phytomedicine 2016, 23, 32–41. [Google Scholar] [CrossRef]
- Stirpe, F.; Barbieri, L.; Abbondanza, A.; Falasca, A.I.; Brown, A.N.; Sandvig, K.; Olsnes, S.; Pihl, A. Properties of volkensin, a toxic lectin from Adenia volkensii. J. Biol. Chem. 1985, 260, 14589–14595. [Google Scholar] [CrossRef]
- Gasperi-Campani, A.; Barbieri, L.; Lorenzoni, E.; Montanaro, L.; Sperti, S.; Bonetti, E.; Stirpe, F. Modeccin, the toxin of Adenia digitata. Purification, toxicity and inhibition of protein synthesis in vitro. Biochem. J. 1978, 174, 491–496. [Google Scholar] [CrossRef] [PubMed]
- Bortolotti, M.; Maiello, S.; Ferreras, J.M.; Iglesias, R.; Polito, L.; Bolognesi, A. Kirkiin: A New Toxic Type 2 Ribosome-Inactivating Protein from the Caudex of Adenia kirkii. Toxins 2021, 13, 81. [Google Scholar] [CrossRef]
- Ge, Y.; Huang, M.; Yao, Y.M. Efferocytosis and Its Role in Inflammatory Disorders. Front. Cell Dev. Biol. 2022, 10, 839248. [Google Scholar] [CrossRef] [PubMed]
- Doran, A.C.; Yurdagul, A., Jr.; Tabas, I. Efferocytosis in health and disease. Nat. Rev. Immunol. 2020, 20, 254–267. [Google Scholar] [CrossRef] [PubMed]
- Strocchi, P.; Dozza, B.; Pecorella, I.; Fresina, M.; Campos, E.; Stirpe, F. Lesions caused by ricin applied to rabbit eyes. Investig. Ophthalmol. Vis. Sci. 2005, 46, 1113–1116. [Google Scholar] [CrossRef] [PubMed]
- Christiansen, S.P.; Peterson, D.; To, T.; Youle, R.; McLoon, L. Long-term effects of ricin-mAb 35 on extraocular muscles of rabbits: Potential treatment for strabismus. Investig. Ophthalmol. Vis. Sci. 2002, 43, 679–685. [Google Scholar]
- Nicolson, G.L.; Blaustein, J.; Etzler, M.E. Characterization of two plant lectins from Ricinus communis and their quantitative interaction with a murine lymphoma. Biochemistry 1974, 13, 196–204. [Google Scholar] [CrossRef] [PubMed]
- Ricci, C.; Polito, L.; Nanni, P.; Landuzzi, L.; Astolfi, A.; Nicoletti, G.; Rossi, I.; De Giovanni, C.; Bolognesi, A.; Lollini, P.L. HER/erbB receptors as therapeutic targets of immunotoxins in human rhabdomyosarcoma cells. J. Immunother. 2002, 25, 314–323. [Google Scholar] [CrossRef]
- Nadal-Ginard, B. Commitment, fusion and biochemical differentiation of a myogenic cell line in the absence of DNA synthesis. Cell 1978, 15, 855–864. [Google Scholar] [CrossRef]
- Diebold, Y.; Calonge, M.; Enríquez de Salamanca, A.; Callejo, S.; Corrales, R.M.; Sáez, V.; Siemasko, K.F.; Stern, M.E. Characterization of a spontaneously immortalized cell line (IOBA-NHC) from normal human conjunctiva. Investig. Ophthalmol. Vis. Sci. 2003, 44, 4263–4274. [Google Scholar] [CrossRef]





Disclaimer/Publisher’s Note: The statements, opinions and data contained in all publications are solely those of the individual author(s) and contributor(s) and not of MDPI and/or the editor(s). MDPI and/or the editor(s) disclaim responsibility for any injury to people or property resulting from any ideas, methods, instructions or products referred to in the content. |
© 2023 by the authors. Licensee MDPI, Basel, Switzerland. This article is an open access article distributed under the terms and conditions of the Creative Commons Attribution (CC BY) license (https://creativecommons.org/licenses/by/4.0/).
Share and Cite
Bortolotti, M.; Zanello, A.; Serra, L.; Biscotti, F.; Polito, L.; Bolognesi, A. Plant Toxins as Potential Alternatives to Botulinum Toxin for Eye-Movement Disorder Therapy. Stresses 2023, 3, 270-281. https://doi.org/10.3390/stresses3010020
Bortolotti M, Zanello A, Serra L, Biscotti F, Polito L, Bolognesi A. Plant Toxins as Potential Alternatives to Botulinum Toxin for Eye-Movement Disorder Therapy. Stresses. 2023; 3(1):270-281. https://doi.org/10.3390/stresses3010020
Chicago/Turabian StyleBortolotti, Massimo, Andrea Zanello, Lorenzo Serra, Francesco Biscotti, Letizia Polito, and Andrea Bolognesi. 2023. "Plant Toxins as Potential Alternatives to Botulinum Toxin for Eye-Movement Disorder Therapy" Stresses 3, no. 1: 270-281. https://doi.org/10.3390/stresses3010020
APA StyleBortolotti, M., Zanello, A., Serra, L., Biscotti, F., Polito, L., & Bolognesi, A. (2023). Plant Toxins as Potential Alternatives to Botulinum Toxin for Eye-Movement Disorder Therapy. Stresses, 3(1), 270-281. https://doi.org/10.3390/stresses3010020

