Next Article in Journal
Nano-Enhanced Binary Eutectic PCM with SiC for Solar HDH Desalination Systems
Next Article in Special Issue
Metal–Organic Framework-Derived Electrocatalysts for Rechargeable Zinc–Air Batteries
Previous Article in Journal
Advanced Layer Fabrication Technologies in Solid Oxide Fuel Cells: From Traditional Methods to Additive and Thin-Film Strategies
Previous Article in Special Issue
Cellulose-Based Sustainable Photo-Triboelectric Hybrid Nanogenerator for High-Performance Energy Harvesting and Smart Control Systems
 
 
Font Type:
Arial Georgia Verdana
Font Size:
Aa Aa Aa
Line Spacing:
Column Width:
Background:
Article

Polybenzimidazole Membranes Modified with Porous Aromatic Frameworks: Synthesis, Structure, Mechanical and Transport Properties

by
Dmitry D. Spasov
1,2,
Ruslan M. Mensharapov
2,
Matvey V. Sinyakov
2,3,
Darya E. Grineva
2,3,
Nataliya A. Ivanova
4,
Xiang Li
5,
Chuanyu Sun
5,
Leonid A. Kulikov
6,
Daria A. Makeeva
6 and
Sergey A. Grigoriev
1,2,7,8,*
1
Department of Chemistry and Electrochemical Energy, National Research University “Moscow Power Engineering Institute”, 14, Krasnokazarmennaya St., Moscow 111250, Russia
2
Department of Electrochemical and Hydrogen Technologies, National Research Center “Kurchatov Institute”, 1, Akademika Kurchatova Sq., Moscow 123182, Russia
3
D. Mendeleev University of Chemical Technology of Russia, Miusskaya Sq., 9, Moscow 125047, Russia
4
Laboratory of Applied Research, D.V. Sokolskiy Institute of Fuel, Catalysis and Electrochemistry JSC, Almaty 050010, Kazakhstan
5
School of Electrical Engineering and Automation, Harbin Institute of Technology, Harbin 150001, China
6
Department of Petroleum Chemistry and Organic Catalysis, Lomonosov Moscow State University, Moscow 119991, Russia
7
HySA Infrastructure Center of Competence, Faculty of Engineering, North-West University, Potchefstroom 2531, South Africa
8
A.N. Nesmeyanov Institute of Organoelement Compounds of the Russian Academy of Sciences, 28-1, Vavilova St., Moscow 119334, Russia
*
Author to whom correspondence should be addressed.
Nanoenergy Adv. 2026, 6(1), 3; https://doi.org/10.3390/nanoenergyadv6010003
Submission received: 27 November 2025 / Revised: 25 December 2025 / Accepted: 5 January 2026 / Published: 8 January 2026
(This article belongs to the Special Issue Hybrid Energy Storage Systems Based on Nanostructured Materials)

Abstract

High-temperature proton exchange membrane systems (HT-PEM) based on polybenzimidazole (PBI) membranes are a promising technology offering significant advantages over their low-temperature counterparts. A key challenge limiting its long-term durability is the leaching of phosphoric acid (PA) from the membrane during operation. This work introduces, for the first time, the strategy of modifying polybenzimidazole (PBI) membranes with amino-functionalized porous aromatic frameworks (PAF-20-NH2) to fundamentally enhance their PA retention and operational stability, a critical challenge for high-temperature PEM technologies. We propose that the synergistic combination of the framework’s nanoscale porosity and the specific interaction of its amino groups create an unprecedented network for acid immobilization via reinforced hydrogen bonding. A comprehensive study of the membranes’ physicochemical and structural properties reveals that PAF-20-NH2 modification results in a significant and quantitatively demonstrated improvement in acid retention capacity, directly translating into a notable increase in proton conductivity compared to both pristine PBI and membranes modified with the non-functionalized PAF-20. These findings establish a new, highly effective pathway for the rational design of next-generation high-performance PBI-based membranes.

Graphical Abstract

1. Introduction

Hydrogen energy plays a leading role in the modern global energy system, opening up new opportunities for sustainable development [1,2]. It is considered a key element in the transition to an environmentally friendly economy, enabling solutions for energy storage and transportation. Water electrolyzers are of particular importance in this context, devices that enable the production of pure hydrogen without harmful emissions. These installations serve as a link between renewable energy and hydrogen consumers, ensuring the conversion of electrical energy into chemical energy. The development of this technology creates the foundation for the decarbonization of industry and transport, contributing to the reduction in the carbon footprint. The improvement of hydrogen energy processes and electrolysis technologies represents a strategic direction for scientific and technological progress in the field of clean energy [3,4,5,6,7,8].
The high-temperature proton exchange membrane water electrolyzer (HT-PEMWE) is considered one of the modern types of water splitting devices, alternative to the more common today low-temperature proton exchange membrane water electrolyzer of the Nafion type, etc. The HT-PEM technology has a number of advantages, such as improved reaction kinetics and reduced energy consumption due to high temperatures, lower loading of precious metal-based electrocatalyst and reduced requirements for the quality of the reagent water [9,10,11,12,13,14].
An important component of HT-PEM that distinguishes it from low-temperature PEM and determines its performance and durability is the high-temperature proton exchange membrane, which participates in proton transport and separates the cathode and anode compartments. Among the numerous materials that meet the requirements for operation under HT-PEM conditions, membranes based on polybenzimidazole (PBI) doped with phosphoric acid (PA) are the most suitable. The proton conductivity of such membranes and, consequently, the efficiency of HT-PEM directly depend on the level of phosphoric acid doping [15,16,17,18,19].
The main problem encountered during the operation of HT-PEM with PBI membranes is the leaching of free phosphoric acid from the membrane matrix, associated with the device’s operating conditions (high temperature, humidity, etc.). Since the efficiency of such a membrane directly depends on the amount of absorbed acid, gradual leaching will lead to a decrease in proton conductivity and, consequently, to a deterioration in device performance [20,21,22].
One promising approach to enhance the retention capacity of PBI membranes is their modification using porous aromatic frameworks (PAFs), leveraging their robust and porous structure along with their high specific surface area. These properties of PAFs significantly increase the membranes’ ability to retain phosphoric acid, providing additional proton conduction sites and achieving a favorable balance between mechanical strength and proton conductivity, thereby improving the characteristics of PBI-PA membranes. In the literature focused on enhancing the proton conductivity of polybenzimidazole membranes, examples of using such PAFs with various polymer structures, such as PAF-1, PAF-6, PAF-227, etc., are cited. For example, a modified PBI membrane with addition of 10% PAF-1 has an increased proton conductivity by 2.3 times (from 0.044 S/cm to 0.107 S/cm) [23]. Modification of membranes with these frameworks has enabled a substantial increase in their mechanical strength, degree of phosphoric acid doping, and a reduction in their leaching rate [23,24,25,26,27].
This study introduces a novel approach to tailoring the properties of polybenzimidazole membranes for high-temperature applications through their functionalization with porous aromatic frameworks. The work provides the first comparative analysis of the effects introduced by pristine PAF-20 and its aminated analogue, PAF-20-NH2, at loadings (2.5, 5.0 wt.%), establishing a foundation for the rational design of next-generation HT-PEM materials. These frameworks possess a developed surface area and high hydrophobicity, which enhance acid retention capacity and proton conductivity by creating additional hydrogen bonds that provide extra pathways for proton transport [28]. The influence of PAF-20 on membrane properties such as the swelling degree after phosphoric acid doping, phosphoric acid uptake and retention capacity, as well as proton conductivity, was examined.

2. Materials and Methods

2.1. Materials

Synthesis of PAF-20 and PAF-20-NH2 was carried out using the following reagents: Benzene-1,4-diboronic acid (HO)2BC6H4B(OH)2 (96%, ABCR Chemie Rus, Moscow, Russia), dimethylformamide HC(O)NMe2 (DMF) (high-purity grade, Ruskhim, Moscow, Russia), palladium(II)acetate Pd(OAc)2 (reagent grade, 98%, Sigma-Aldrich, Burlington, MA, USA), triphenylphosphine PPh3 (99%, ReagentPlus, Sigma-Aldrich, Burlington, MA, USA), potassium carbonate K2CO3 (high-purity grade, Reakhim, Old Kupavna, Russia ), hydrochloric acid HCl (pur., Component-reactive), hydrogen peroxide H2O2, ethanol C2H5OH (95%, MedChimPro, Balashikha, Russia), dioxane C4H8O2 (p.a., Component-reactive), chloroform CHCl3 (p.a., Component-reactive), tetrahydrofuran C4H8O (p.a., Component-reactive), trifluoroacetic acid CF3COOH (99%, ReagentPlus®, Sigma-Aldrich, Burlington, MA, USA), nitric acid HNO3 (puriss., Component-reactive), tin(II) chloride dihydrate SnCl2·2H2O (98%, Sigma-Aldrich, Burlington, MA, USA), potassium hydroxide KOH (pur., Component-reactive). Tetrakis(4-bromophenyl)methane was synthesized starting form tritylchloride using methods, reported elsewhere [29].
PBI powder (PBISJ-10, Mw: 100,000) was purchased from Shanghai Shengjun Plastic (Shanghai, China). N, N dimethylacetamide (DMAc) was obtained from Xilong Science & Technology Co., Ltd. (Guangzhou, Guangdong, China).

2.2. Synthesis of PAF-20 and PAF-20-NH2

The synthesis of PAF-20 and PAF-20-NH2 was carried out according to a reported procedure [30]. Briefly, PAF-20 was synthesized from tetrakis(4-bromophenyl)methane and benzene-1,4-diboronic acid via a Suzuki–Miyaura cross-coupling reaction using Pd(OAc)2/PPh3 as a catalytic system in DMF/H2O medium in the presence of K2CO3 at 140 °C for 12 h. The solid product was filtered out, washed several times with ethanol, H2O/HCl/H2O2 mixture, water, dioxane, chloroform and THF. The resulting product was dried under reduced pressure at 60 °C. The resulting product was a finely dispersed light powder.
PAF-20-NH2 was synthesized by nitrating PAF-20 with nitric acid in TFA medium and reducing the nitration product with tin chloride. After the reaction, the product was washed several times with HCl and KOH solutions, and then washed with water to a neutral pH, then with THF, and finally dried under reduced pressure at 60 °C (Figure 1).
These methods were successfully used to synthesize similar PAFs in our earlier works [31,32,33].

2.3. Fabrication of PBI and PBI Modified with PAFs

PBI membranes and PBI/PAF composite membranes are both prepared by solution casting method. A certain mass of PBI powder is dissolved in DMAc solvent and stirred in a water bath at 60 °C until completely dissolved. The PBI solution is then poured into a glass Petri dish and heated at 70 °C for 12 h to evaporate the solvent. It is further dried at 120 °C for 2 h until the solvent is completely evaporated. Finally, the PBI membrane is peeled off from the Petri dish to obtain the final membrane material. The preparation of PBI/PAF composite membranes is similar. A certain mass of PAF is dispersed in DMAc solution and stirred in a water bath at 60 °C for 1 h, followed by ultrasonic dispersion at 60 °C for 1 h. The PAF dispersion is then added dropwise to the PBI solution while continuously stirring. The mixed solution is heated and stirred in a water bath at 60 °C for 1 h, followed by ultrasonic dispersion for 1 h. This process is alternated for 6 h to achieve maximum dispersion of PAF in the PBI solution. The composite membrane is then prepared by solution casting. The resulting material is denoted as PBI-PAF-X, where X represents the mass percentage of PAF in the PBI matrix (Figure 2).

2.4. Doping of PBI Membranes with PA

Prior to measuring the physicochemical parameters of the membranes, their doping in phosphoric acid (PA) must be carried out. For this purpose, membrane samples are immersed in an 85% PA solution and maintained for 24 h at room temperature. Before parameter measurement, the acid is heated to 110 °C and maintained for one hour.

2.5. Characterization of PAF-20 and PAF-20-NH2

Nitrogen adsorption–desorption isotherms were recorded at 77 K using a Micromeritics Gemini VII 2390 instrument. Prior to the measurements, all samples were degassed at 120 °C for 6 h. The surface area (SBET) was determined by the Brunauer–Emmett–Teller (BET) method from the adsorption data in the relative pressures range of p/p0 = 0.05–0.2. The total pore volume (Vtot) was estimated from the amount of nitrogen adsorbed at p/p0 = 0.964. The pore distribution was calculated using the NLDFT model for N2 adsorption on standard slit pore carbon materials using SAIEUS software (Version 3.0).
Fourier transform infrared (FTIR) spectra were recorded on a Nicolet IR200 spectrometer (Thermo Scientific, Waltham, MA, USA) using multiple distortions of the total internal reflection method with multi-reflection HATR accessories, containing a 45° ZnSe crystal. The spectra were collected in the range of 4000–600 cm−1 with a resolution of 4 cm−1 by averaging 100 scans per measurement.
Microscopic analysis of the membrane samples and PAF was performed using a Helios Nanolab 600I dual-beam scanning electron microscope (FEI, Hillsboro, OR, USA) equipped with an EDAX detector for energy-dispersive X-ray spectroscopy (EDS).

2.6. Structural and Physicochemical Studies of PBI

Surface morphology evaluation was performed using a Levenhuk DTX 90 digital optical microscope (Levenhuk, Moscow, Russia) with 10–300× magnification.
The main measured parameters of the saturated membranes include the phosphoric acid uptake degree, the membrane swelling degree, the phosphoric acid retention degree, and the proton conductivity.
Phosphoric acid uptake degree:
To measure the phosphoric acid uptake degree (PAuptake), it is necessary to weigh the mass of the membrane before and after modification. The PAuptake value was calculated according to Equation (1):
P A u p t a k e = ( w w e t w d r y ) w d r y × 100 %
where Wwet is the mass of the membrane after saturation in PA, Wdry is the mass of the dry membrane.
Membrane swelling degree:
To measure the membrane swelling degree (swelling ratio, SR), it is necessary to measure the geometric parameters of the membranes and calculate their volumes before and after modification. The SR value was calculated according to Equation (2):
S w e l l i n g   r a t i o ( S R ) = V w e t V d r y V d r y × 100 %
where Vwet is the volume of the membrane after saturation in PA, Vdry is the volume of the membrane before modification.
Phosphoric acid retention degree:
The measurement of the phosphoric acid retention degree (PAretention) involves weighing the PA-modified membranes and subsequent weighing after their washing, which is carried out by immersion in DI water for 24 h at room temperature followed by drying in a drying oven (BINDER GmbH, Tuttlingen, Germany) for 1 h at 80 °C. The PAretention value was calculated according to Equation (3):
P A r e t e n t i o n = 1 w w e t w L w w e t × 100 %
where Wwet is the mass of the membrane after saturation in PA, WL is the mass of the membrane after leaching PA in DI water and subsequent drying.
Proton conductivity:
The through-plane proton conductivity was determined using a two-electrode cell configuration. Electrodes were connected to a CorrTest CS350 electrochemical workstation (CorrTest Instruments, Wuhan, China) equipped with impedance modules. Measurements were conducted in the frequency range of 0.1–106 Hz with an AC amplitude of 20 mV. Experimental data were fitted using an equivalent circuit model (Rm, CPEm) (Ri, CPEi), where the parallel combination of membrane resistance (Rm) and constant phase element (CPEm, ZCPE = [A(jω)n]−1, A is the proportionality coefficient, ω is angular frequency [rad·s−1], j is the imaginary unit, and n represents phase deviation) describes the bulk membrane impedance, and the parallel interface resistance (Ri) and CPEi account for interfacial impedance effects arising from membrane surface roughness and electrode geometry. The through-plane resistivity (ρm) and conductivity (σm) were calculated using the following equation:
ρ m = 1 σ m = R m · h · δ L
where h is the membrane width (h = 15 mm), δ denotes the thickness (δ = 50 μm), and L represents the interelectrode distance (L = 20 mm) [34,35].

2.7. Mechanical Properties of PBI

The mechanical properties of the PBI membrane samples were investigated using an Instron 34 SC-1 tensile testing machine (Illinois Tool Works Inc., Glenview, IL, USA) equipped with a ±500 N load cell in uniaxial tensile testing mode (equipment of the resource center “Polymer” of the National Research Center “Kurchatov Institute”). The samples were in the form of “dog-bone” shapes with a gauge width of ~5 mm and a gauge length of 10 mm, die-cut from membrane films with a thickness of ~60–100 µm. Two specimens were prepared and tested for each membrane type. The samples were clamped and stretched to failure at a constant crosshead speed of 10 mm/min at room temperature. The thickness of each specimen was measured with a micrometer in the gauge section.

2.8. Fourier Transform Infrared Spectra of PBI

Fourier transform infrared spectra were recorded with a Nicolet iS5 (Thermo Fisher Scientific, Waltham, MA, USA) spectrometer with an iD5 ATR accessory in the range of 550–4000 cm−1 with an averaging of 32 scans.

2.9. Thermogravimetric Analysis of PBI

The thermal stability of the samples was studied with a combined MettlerToledo TGA/DSC3+ thermal analyzer in a dynamic mode (equipment of the resource center “Polymer” of the National Research Center “Kurchatov Institute”) in the temperature range from 30 to 700 °C in a nitrogen flow (99.999%) of 50 mL/min at a heating rate of 10 °C/min. Standard open ceramic crucibles with a volume of 75 μL were used. The temperature determination accuracy is 0.1 °C. The scale accuracy is up to 0.001 mg.

3. Results and Discussion

3.1. Characteristics of PAF-20 and PAF-20-NH2

Figure 3 shows SEM images of the synthesized PAF-20 and PAF-20-NH2 powders.
The results of elemental analysis by energy-dispersive X-ray spectroscopy (EDS) indicate that the PAF-20 is composed almost entirely of carbon (96.39 wt.%, 98.16 at.%), which is consistent with its carbon-based framework structure. The presence of oxygen (1.13 wt.%, 0.87 at.%) is likely attributable to the adsorption of atmospheric moisture on the material’s high surface area. The most significant finding is the detection of phosphorus (2.47 wt.%, 0.98 at.%), which unequivocally confirms the successful incorporation of phosphorus-containing functional groups into the PAF-20 material structure. The quantitative phosphorus content of approximately 1 wt.% reflects the degree of modification of the original framework. Furthermore, EDS analysis confirms the successful synthesis of the modified PAF-20-NH2 material. The matrix consists primarily of carbon (92.35 wt.%, 93.87 at.%). Crucial evidence for functionalization is provided by the detection of nitrogen (5.58 wt.%, 4.86 at.%), which definitively demonstrates the introduction of amino groups into the organic framework. It should be noted that phosphorus (0.84 wt.%, 0.33 at.%) was also identified in the sample; its presence is presumably due to residual phosphate groups that persisted following the synthesis or modification stages. The elemental composition, particularly the substantial nitrogen content, quantitatively verifies the target structure of the aminated PAF-20-NH2 filler.
Figure 4 presents the N2 adsorption isotherm plots and FTIR spectra.
Porosity of PAFs was analyzed from N2 adsorption/desorption isotherms at 77 K (Figure 4A). The isotherms of both materials show a sharp rise in the low-pressure range (p/p0 = 0–0.05), indicating the presence of a developed microporous structure in them. Further adsorption of nitrogen by the materials (p/p0 = 0.1–0.9), as well as the presence of hysteresis between the adsorption and desorption curves, indicates the presence of mesopores in the materials. The presence of both micropores and mesopores in the materials is also confirmed by pore size distribution graphs constructed using the NLDFT (N2 at 77 K on carbon, slit pore) model: PSD plots have maxima at 0.89 nm and 2.86 nm for PAF-20 and 0.73 nm and 2.82 nm for PAF-20-NH2. Open hysteresis loop, typical for PAF-type materials [36,37,38], can also be observed on adsorption isotherms. This can be explained by the presence of ultramicropores in the materials, caused by random cross-linking and partial interpenetration of aromatic domains during PAF synthesis, leading to irregular pore architecture. Similar open hysteresis loops have been reported for carbon and organic porous materials with slit or ink-bottle pores [39,40].
The structure of the materials was studied using FTIR (Figure 4B). The spectrum of PAF-20 material contains absorption bands characteristic of porous aromatic frameworks, as shown in the figure [39,41]. The absence of an absorption band at 1076 cm−1 in the spectrum, characteristic of the vibration of the C-Br bond, indicates that the cross-coupling reaction has completely occurred. The spectrum of PAF-20-NH2 material contains new absorption bands at 1610 and 1290 cm−1, corresponding to the vibrations of C-N and -NH bonds in NH2 groups associated with the benzene ring. Absorption bands at 1344 and 1529 cm−1, characteristic of –NO2 bond vibrations, are absent in the spectrum. Thus, the modification of PAF-20 with amino groups was successful. This was also proven by CNHS analysis, according to which the nitrogen content in the PAF-20-NH2 material was 5.7 wt% (Table 1).

3.2. PBI Membrane Samples

Table 2 presents the studied membrane samples and their parameters. As a result of the synthesis, five membrane samples were prepared (PBI, PBI-PAF-2.5% and 5%, PBI-PAF-NH2-2.5% and 5%). The thickness of all membranes is 50 µm. The subsequent sections present a study of the obtained membranes.

3.3. Photographs, Optical Images and Scanning Electron Microscopy

Figure 5 presents photos, optical images, and scanning electron microscopy images of the surface of PBI membranes.
The incorporation of PAF and PAF-NH2 modifying additives into the polybenzimidazole matrix resulted in visual darkening of the membranes, which may indicate the successful integration of the modifiers into the polymer structure. EDX analysis was performed for all membranes. Samples modified with PAF-20 exhibit superior distribution, which can be visually observed in the microscopy images. Samples modified with PAF-20-NH2 are characterized by the presence of a minor amount of agglomerates. It is important to note that the observed agglomeration does not lead to the formation of through-thickness defects or macropores that could cause non-selective crossover of reagents during operation. Furthermore, the size and distribution of the agglomerates do not adversely affect the formation of a continuous proton-conducting network within the polymer matrix. Therefore, it can be expected that the presence of agglomerates will not lead to the degradation of key membrane performance characteristics, such as proton conductivity and selectivity.

3.4. Mechanical Properties

As a result of the testing stress–strain curves were plotted (Figure 6). In all tests, the maximum stress and strain values were observed at the moment of specimen failure. The modulus of elasticity was determined within the linear region of the stress–strain dependence.
Mechanical tensile testing revealed that the incorporation of PAF has a targeted effect on the properties of PBI membranes. The most significant effect is the increase in Young’s modulus, which characterizes the material’s stiffness. The modulus values for all modified samples (ranging from 352 to 425 MPa) exceed that of the pristine PBI (342 MPa), indicating a reinforcement of the polymer matrix (Table 3). At the same time, key strength characteristics, such as stress at break, remain at a comparable level (28–33 MPa versus 35 MPa for pure PBI). It is important to note that the functionalization of the filler with amino groups (PAF-NH2), especially at a content of 2.5 wt.%, allows for the retention of high membrane deformability (65%) alongside increased stiffness. Therefore, the overall analysis confirms that the strategy of modifying PBI membranes with PAF does not lead to a deterioration of their mechanical properties but allows for a controlled increase in their rigidity and stability while maintaining satisfactory strength and plasticity.

3.5. Physical Parameters of the Membranes

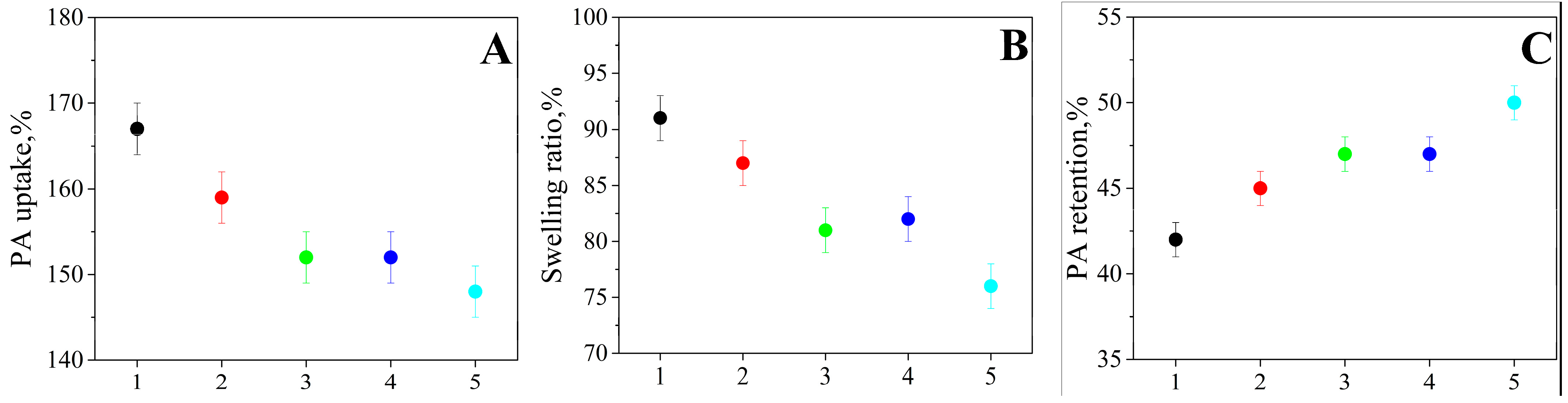
The measured parameters of the PBI membranes are presented in Figure 7. The pristine PBI membrane demonstrates high PA uptake (167%). The incorporation of PAF-20 led to a decrease in the swelling degree and PA uptake but increased its retention degree. This is attributed to the properties and structure of PAF-20, which, by restricting the mobility of the polymer chains and reducing the volume available for acid sorption, simultaneously forms stable nanopores and regions with strong binding that effectively retain PA molecules within the membrane volume. In contrast, the standard PBI membrane, lacking such structural constraints, freely absorbs and releases acid.
In addition, the water uptake of the membranes was measured. The measurement results showed low degrees of water absorption for the pristine PBI membrane and the modified with PAF-2.5% and PAF-NH2-5%, while for the remaining samples this value was several times higher. The obtained results are consistent with the proton conductivity measurements. Thus, the PBI-PAF-NH2-5% sample, which practically does not absorb water, possesses the highest proton conductivity. The primary reason for the decrease in conductivity is likely the displacement of acid by water from the free volume of the membrane. Water absorption, characteristic of all samples except PBI-PAF-NH2-5%, leads to water occupying the space necessary for accommodating the acid and creating additional proton transport pathways, thereby reducing proton conductivity. At the same time, water absorption by the membranes did not significantly affect their dimensional changes. The measured water uptake parameters of the membranes are presented in Table 4.

3.6. Thermogravimetric Analysis

The thermogravimetric analysis results (Figure 8) demonstrate a synergistic effect of the combined action of phosphoric acid and the porous aromatic framework PAF-20 on the thermal stability of the composite membranes. The experiments confirmed that all membranes are capable of sorbing water both from the atmosphere and from concentrated phosphoric acid (85%). On the TGA curves, the initial mass loss up to ~150 °C corresponds to the removal of this adsorbed moisture and trace amounts of solvent (DMA). For the acid-doped samples (PBI-PA), the main mass loss in the range of 200–350 °C is associated with the desorption of weakly bound acid and its thermal condensation with the release of water. Modification with PAF, especially PAF-NH2, enhances the composite’s thermal stability, shifting the main acid-related mass loss to higher temperatures, while the decomposition of the PBI polymer backbone begins only above 500 °C.
A key observation is the enhanced thermal stability specifically in the PAF-20 and PAF-20-NH2 modified samples after their PA doping. This is evidenced by a 30–40 °C shift in the initial degradation temperature towards higher temperatures compared to the original undoped PBI membranes. The formation of robust acid-base complexes between PA and the imidazole groups of PBI in the presence of PAF-20 leads to the creation of additional cross-links and enhanced intermolecular interactions. The stabilizing role of PAF-20 is particularly pronounced in the acid-saturated environment, where its nanoporous structure not only immobilizes PA molecules but also restricts the segmental mobility of the polymer chains, thereby increasing the activation energy for thermal decomposition. Thus, the modification with PAF-20 combined with PA doping enables the fabrication of membranes with exceptional thermal stability, maintaining structural integrity under HT-PEM operating temperatures (150–160 °C) during long-term operation.

3.7. Fourier Transform Infrared Spectra

Figure 9 presents the Fourier-transform infrared spectra for PBI-PAF membranes and PA-doped PBI-PAF-PA membranes. The obtained results confirm the incorporation of both PAF-20 and PA into the membrane structure, as evidenced by the characteristic peak at approximately 1000 cm−1, indicating the formation of additional N–H hydrogen bonds. Furthermore, the PBI-PAF-PA spectrum retains the characteristic peaks for C–N bond stretching vibrations (~1500 cm−1) of the triazine ring, confirming its structural stability.

3.8. Proton Conductivity of the Membranes

The resistance of PBI membranes was measured by electrochemical impedance spectroscopy in the temperature range from 30 °C to 160 °C with a 10 °C step. As the temperature increases, the membrane resistance decreases due to a combination of factors, including reduced energy barriers and enhanced reaction kinetics. The observed decrease in the diameter of the semicircles on the Nyquist plots directly indicates a reduction in charge transfer resistance within the electrolyte. The high-temperature region (120–160 °C) is highlighted in red and presented in a separate plot (Figure 10B), which demonstrates the most significant decrease in resistance. The data obtained confirms that the proton conductivity of the membranes exhibits pronounced temperature dependence, characteristic of acid-doped polybenzimidazole systems.
The study of proton conductivity as a function of temperature is crucial for assessing the potential of membranes in HT-PEM systems. The specific conductivity of the investigated acid-doped PBI membranes versus temperature is presented in Figure 11. The measurements were carried out under conditions of gradual temperature increase from 30 °C to 160 °C with a step of ~10 °C. A characteristic increase in conductivity with temperature, reaching a peak and forming a plateau in the range of 140–150 °C, is observed for all samples. This behavior is typical for systems where proton transport occurs via the Grotthuss mechanism within the phosphoric acid medium. The initial increase is due to the activation nature of this mechanism, while the subsequent plateau is associated with a competing process partial acid desorption from the polymer matrix. The membrane with 5% aminated PAF-20 exhibits the highest conductivity values (~0.20 S/cm), which is most likely attributed to a higher degree of doping and retention of phosphoric acid. The primary contribution comes from the enhanced acid-base interaction between the basic amino groups (–NH2) of the filler and the phosphoric acid molecules, as well as the formation of a stronger and more extensive hydrogen bond network within the membrane. This stabilized proton-conducting structure more effectively counteracts acid desorption at high temperatures, resulting in higher conductivity values.
According to several studies, the proton conductivity of PBI membranes differs when using different types of PAF. It is also worth noting that most studies measure proton conductivity at 200 °C, whereas in our work, the peak performance was observed at 150 °C. Table 5 shows a comparison of proton conductivity with literature sources.

4. Conclusions

This work provides a foundational investigation into the physico-chemical properties of polybenzimidazole membranes modified with porous aromatic frameworks, introducing a novel approach to controlling phosphoric acid dynamics within the polymer matrix. For the first time, it is demonstrated that the incorporation of the aminated framework, PAF-20-NH2, fundamentally alters the acid retention mechanism, leading to a synergistic enhancement of key properties—a result not achievable with the unmodified PAF-20. While the inclusion of PAF-20 alone reduces swelling and acid uptake by restricting polymer chain mobility, it is the strategic functionalization with amino groups that creates a stable, high-affinity network for acid retention, as confirmed by Fourier-transform infrared spectroscopy. The significant scientific finding is the performance of the PBI/PAF-20-NH2 (5 wt.%) membrane, which for the first time combines exceptionally high proton conductivity with superior high-temperature stability. This is attributed to the amino groups forming an extensive network of additional hydrogen bonds, thereby establishing efficient pathways for proton transport. Thus, this study demonstrates that the modification of PBI membranes with amino-functionalized porous aromatic frameworks (PAF-20-NH2) is a highly effective strategy, offering a significant improvement in key operational characteristics and presenting a promising direction for the development of advanced materials for high-temperature polymer electrolyte membrane applications.

Author Contributions

Conceptualization, D.D.S., R.M.M. and S.A.G.; methodology, M.V.S., D.E.G., N.A.I., X.L., C.S., L.A.K. and D.A.M.; software, D.D.S., R.M.M., L.A.K. and D.A.M.; validation, X.L., C.S., L.A.K. and D.A.M.; formal analysis, D.D.S., R.M.M., M.V.S., D.E.G., N.A.I., X.L., C.S., L.A.K. and D.A.M.; investigation, D.D.S., R.M.M., M.V.S., D.E.G., N.A.I., X.L., C.S., L.A.K. and D.A.M.; resources, X.L., C.S., L.A.K. and D.A.M.; writing—original draft preparation, D.D.S., M.V.S. and L.A.K.; writing—review and editing, N.A.I. and S.A.G.; visualization, R.M.M., M.V.S., L.A.K. and D.A.M.; supervision, D.D.S.; project administration, D.D.S. and S.A.G.; funding acquisition, S.A.G. All authors have read and agreed to the published version of the manuscript.

Funding

The study was supported by the Russian Science Foundation, grant no. 25-29-00545, https://rscf.ru/project/25-29-00545/ (accessed on 26 November 2025).

Data Availability Statement

The original contributions presented in this study are included in the article. Further inquiries can be directed to the corresponding author.

Acknowledgments

The authors thank the Resource Center of the National Research Center “Kurchatov Institute”, namely S.N. Malakhov for performing the FTIR analysis, P.V. Dmitryakov for conducting the TGA (equipment of the resource center “Polymer” of the National Research Center “Kurchatov Institute”), A.A. Nesmelov for studying the mechanical properties of membranes and T. D. Patsaev for obtaining the SEM images and elemental analysis.

Conflicts of Interest

The authors declare no conflicts of interest.

References

  1. Ivanov, B.V.; Mensharapov, R.M.; Ivanova, N.A.; Spasov, D.D.; Sinyakov, M.V.; Grigoriev, S.A.; Fateev, V.N. Experimental Study of the Electrochemical Hydrogen Pump Based on Proton Exchange Membrane for the Application in Fusion Fuel Cycle. Process Saf. Environ. Prot. 2023, 180, 744–751. [Google Scholar] [CrossRef]
  2. Grigoriev, S.A. Intermediate-Temperature Water Electrolyzers with a Polymer Membrane: Current Status and Prospects. Nanobiotechnology Rep. 2025, 20, 381. [Google Scholar] [CrossRef]
  3. Grineva, D.E.; Mensharapov, R.M.; Ivanova, N.A.; Spasov, D.D.; Sinyakov, M.V.; Aliyev, A.S.; Fateev, V.N. Hydrogen-Supported Decarbonization of Automotive Industry: From ICE through Hybrids to FC Vehicles. Int. J. Hydrogen Energy 2025, 192, 152238. [Google Scholar] [CrossRef]
  4. Shih, A.J.; Monteiro, M.C.; Dattila, F.; Pavesi, D.; Philips, M.; da Silva, A.H.; Vos, R.E.; Ojha, K.; Park, S.; van der Heijden, O. Water Electrolysis. Nat. Rev. Methods Primers 2022, 2, 84. [Google Scholar] [CrossRef]
  5. Li, W.; Tian, H.; Ma, L.; Wang, Y.; Liu, X.; Gao, X. Low-Temperature Water Electrolysis: Fundamentals, Progress, and New Strategies. Mater. Adv. 2022, 3, 5598–5644. [Google Scholar] [CrossRef]
  6. Sinyakov, M.; Mensharapov, R.; Ivanov, B.; Spasov, D.; Zasypkina, A.; Pak, Y.; Ivanova, N. Study of the Water Electrolyzer with Proton Exchange Membrane Performance Based on Ti Current Collectors Charged with Hydrogen. Electroanalysis 2025, 37, e202400091. [Google Scholar] [CrossRef]
  7. Sakthivel, V.; Kaviyarasu, D.; Kim, A.R.; Kwak, H.B.; Yoo, D.J. Synergistic Integration of Sulfonated Aromatic Polymer Blends for Enhanced Performance in Proton Exchange Membrane Fuel Cells. J. Membr. Sci. 2025, 718, 123641. [Google Scholar] [CrossRef]
  8. Kim, A.R.; Poudel, M.B.; Yoo, D.J. Metal Organic Framework–Derived, NC-SO3H/COOH–Incorporated, Phenolphthalein-Based Propyl Sulfonated Poly(Arylene Ether) Composite Membranes for Proton Exchange Membranes in Fuel Cells. J. Membr. Sci. 2025, 735, 124555. [Google Scholar] [CrossRef]
  9. Xu, W.; Scott, K.; Basu, S. Performance of a High Temperature Polymer Electrolyte Membrane Water Electrolyser. J. Power Sources 2011, 196, 8918–8924. [Google Scholar] [CrossRef]
  10. Bonanno, M.; Müller, K.; Bensmann, B.; Hanke-Rauschenbach, R.; Aili, D.; Franken, T.; Chromik, A.; Peach, R.; Freiberg, A.T.S.; Thiele, S. Review and Prospects of PEM Water Electrolysis at Elevated Temperature Operation. Adv. Mater. Technol. 2024, 9, 2300281. [Google Scholar] [CrossRef]
  11. Natarajan, V.; Basu, S. Performance and Degradation Studies of RuO2–Ta2O5 Anode Electrocatalyst for High Temperature PBI Based Proton Exchange Membrane Water Electrolyser. Int. J. Hydrogen Energy 2015, 40, 16702–16713. [Google Scholar] [CrossRef]
  12. Natarajan, V.; Basu, S.; Scott, K. Effect of Treatment Temperature on the Performance of RuO2 Anode Electrocatalyst for High Temperature Proton Exchange Membrane Water Electrolysers. Int. J. Hydrogen Energy 2013, 38, 16623–16630. [Google Scholar] [CrossRef]
  13. Li, H.; Inada, A.; Nakajima, H.; Ito, K. Impact of Cathode Current Collector on High Temperature PEM Water Electrolysis. ECS Trans. 2015, 69, 3. [Google Scholar] [CrossRef]
  14. Choe, S.; Lee, B.-S.; Cho, M.K.; Kim, H.-J.; Henkensmeier, D.; Yoo, S.J.; Kim, J.Y.; Lee, S.Y.; Park, H.S.; Jang, J.H. Electrodeposited IrO2/Ti Electrodes as Durable and Cost-Effective Anodes in High-Temperature Polymer-Membrane-Electrolyte Water Electrolyzers. Appl. Catal. B Environ. 2018, 226, 289–294. [Google Scholar] [CrossRef]
  15. Søndergaard, T.; Cleemann, L.N.; Becker, H.; Steenberg, T.; Hjuler, H.A.; Seerup, L.; Li, Q.; Jensen, J.O. Long-Term Durability of PBI-Based HT-PEM Fuel Cells: Effect of Operating Parameters. J. Electrochem. Soc. 2018, 165, F3053. [Google Scholar] [CrossRef]
  16. Hjuler, H.A.; Azizi, K.; Seselj, N.; Alfaro, S.M.; Garcia, H.R.; Gromadskyi, D.; Hromadska, L.; Primdahl, S.; Jensen, J.O.; Li, Q.; et al. Durability Studies on PBI Based High Temperature PEMFC. ECS Trans. 2021, 104, 403. [Google Scholar] [CrossRef]
  17. Wang, K.Y.; Weber, M.; Chung, T.-S. Polybenzimidazoles (PBIs) and State-of-the-Art PBI Hollow Fiber Membranes for Water, Organic Solvent and Gas Separations: A Review. J. Mater. Chem. A 2022, 10, 8687–8718. [Google Scholar] [CrossRef]
  18. Zhao, Y.; Lv, B.; Song, W.; Hao, J.; Zhang, J.; Shao, Z. Influence of the PBI Structure on PBI/CsH5 (PO4) 2 Membrane Performance for HT-PEMFC Application. J. Membr. Sci. 2023, 674, 121531. [Google Scholar] [CrossRef]
  19. Galvão, D.F.; Ellakkis, S.; Becker, M.R. Preparation of PBI Membranes with Controlled Thickness for Use in PEMFCs and the Impact on Water and Phosphoric Acid Uptake. Polym. Adv. Techs 2024, 35, e6360. [Google Scholar] [CrossRef]
  20. Dai, J.; Zhang, Y.; Gong, C.; Wan, Y.; Zhuang, Y. Soluble Polybenzimidazoles Incorporating Tröger’s Base for High-Temperature Proton Exchange Membrane Fuel Cells. Chem. Eng. J. 2023, 466, 143151. [Google Scholar] [CrossRef]
  21. Li, P.; Guo, H.; Sun, P.; Zhi, X.; Li, Z. Proton Transfer Efficiency Enhanced over Wide Relative Humidity: Etidronic Acid-Modified Polyphosphazenes Cross-Linked Polybenzimidazoles Membranes. J. Membr. Sci. 2023, 685, 121973. [Google Scholar] [CrossRef]
  22. Sun, X.; Simonsen, S.C.; Norby, T.; Chatzitakis, A. Composite Membranes for High Temperature PEM Fuel Cells and Electrolysers: A Critical Review. Membranes 2019, 9, 83. [Google Scholar] [CrossRef]
  23. Wang, L.; Mi, H.; Wang, Y.; Li, Z.; Liu, Y.; Li, J.; Liu, B.; Lv, Z.; Sun, Z.; Hu, W. Improved Proton Conductivity and Mechanical Performance of Phosphoric Acid Doped Aminated PAF-1 Reinforced OPBI for High Temperature Proton Exchange Membranes. Compos. Commun. 2023, 42, 101685. [Google Scholar] [CrossRef]
  24. Wang, L.; Wang, Y.; Li, Z.; Li, T.; Zhang, R.; Li, J.; Liu, B.; Lv, Z.; Cai, W.; Sun, S.; et al. PAF-6 Doped with Phosphoric Acid through Alkaline Nitrogen Atoms Boosting High-Temperature Proton-Exchange Membranes for High Performance of Fuel Cells. Adv. Mater. 2023, 35, 2303535. [Google Scholar] [CrossRef]
  25. Mi, H.; Wang, L.; Li, Z.; Li, J.; Liu, B.; Cui, F.; Huo, H.; Sun, Z.; Hu, W.; Cai, W. Imidazole and Triazine Framed Porous Aromatic Framework with Rich Proton Transport Sites for High Performance High-Temperature Proton Exchange Membranes. J. Membr. Sci. 2024, 712, 123250. [Google Scholar] [CrossRef]
  26. Peng, J.; Zhu, R.; Wei, G.; Wang, L.; Yu, C. Rough-Surfaced Polybenzimidazole Membranes Incorporating Sulfonated Porous Aromatic Frameworks for Simultaneous Enhancement of Proton Conduction and Membrane Electrode Assembly Optimization. Chem. Eng. J. 2024, 498, 155136. [Google Scholar] [CrossRef]
  27. Zong, X.; Wang, L.; Mi, H.; Liu, Y.; Li, J.; Liu, B.; Hu, W.; Cai, W.; Jiang, C. Porous Aromatic Framework with Imidazole Group-Reinforced High-Temperature Proton Exchange Membrane with Promoted Proton Transport Efficiency and Power Density. ACS Sustain. Chem. Eng. 2024, 12, 13326–13335. [Google Scholar] [CrossRef]
  28. Gao, Q.; Mi, H.; Zong, X.; Chen, F.; Guan, X.; Xie, Y.; Sun, Z.; Liu, B.; Hu, W. Triazine-Amino Functionalized Porous Aromatic Frameworks with Dynamic Hydrogen-Bond Networks Enabling High-Performance High-Temperature Proton Exchange Membranes. J. Membr. Sci. 2025, 738, 124839. [Google Scholar] [CrossRef]
  29. Lu, J.; Zhang, J. Facile Synthesis of Azo-Linked Porous Organic Frameworks via Reductive Homocoupling for Selective CO2 Capture. J. Mater. Chem. A 2014, 2, 13831–13834. [Google Scholar] [CrossRef]
  30. Maximov, A.; Zolotukhina, A.; Kulikov, L.; Kardasheva, Y.; Karakhanov, E. Ruthenium Catalysts Based on Mesoporous Aromatic Frameworks for the Hydrogenation of Arenes. Reac. Kinet. Mech. Cat. 2016, 117, 729–743. [Google Scholar] [CrossRef]
  31. Karakhanov, E.; Maximov, A.; Terenina, M.; Vinokurov, V.; Kulikov, L.; Makeeva, D.; Glotov, A. Selective Hydrogenation of Terminal Alkynes over Palladium Nanoparticles within the Pores of Amino-Modified Porous Aromatic Frameworks. Catal. Today 2020, 357, 176–184. [Google Scholar] [CrossRef]
  32. Makeeva, D.; Kulikov, L.; Zolotukhina, A.; Maximov, A.; Karakhanov, E. Functionalization Strategy Influences the Porosity of Amino-Containing Porous Aromatic Frameworks and the Hydrogenation Activity of Palladium Catalysts Synthesized on Their Basis. Mol. Catal. 2022, 517, 112012. [Google Scholar] [CrossRef]
  33. Makeeva, D.A.; Kulikov, L.A.; Oskina, E.D.; Uvarov, O.V.; Maximov, A.L.; Karakhanov, E.A. Palladium Catalysts Based on Nitrogen-Containing Porous Aromatic Frameworks for Hydrogenation of Unsaturated Compounds. Pet. Chem. 2022, 62, 1183–1194. [Google Scholar] [CrossRef]
  34. Mensharapov, R.M.; Ivanova, N.A.; Bakirov, A.V.; Semkina, A.S.; Patsaev, T.D.; Sinyakov, M.V.; Klein, O.I.; Dmitryakov, P.V.; Zhang, C.; Spasov, D.D. Effects of Sol–Gel Modification on the Microstructure of Nafion Membranes. Polymers 2025, 17, 1542. [Google Scholar] [CrossRef]
  35. Mensharapov, R.M.; Ivanova, N.A.; Spasov, D.D.; Sinyakov, M.V.; Bakirov, A.V.; Aliev, A.S.; Grigoriev, S.A.; Fateev, V.N. Freeze-Thaw Integrity of Modified Nafion Membranes: Microstructure and MEA Performance. Process Saf. Environ. Prot. 2025, 203, 107915. [Google Scholar] [CrossRef]
  36. Ren, H.; Ben, T.; Sun, F.; Guo, M.; Jing, X.; Ma, H.; Cai, K.; Qiu, S.; Zhu, G. Synthesis of a Porous Aromatic Framework for Adsorbing Organic Pollutants Application. J. Mater. Chem. 2011, 21, 10348–10353. [Google Scholar] [CrossRef]
  37. Yuan, Y.; Sun, F.; Ren, H.; Jing, X.; Wang, W.; Ma, H.; Zhao, H.; Zhu, G. Targeted Synthesis of a Porous Aromatic Framework with a High Adsorption Capacity for Organic Molecules. J. Mater. Chem. 2011, 21, 13498–13502. [Google Scholar] [CrossRef]
  38. Sun, J.-S.; Jing, L.-P.; Tian, Y.; Sun, F.; Chen, P.; Zhu, G. Task-Specific Design of a Hierarchical Porous Aromatic Framework as an Ultrastable Platform for Large-Sized Catalytic Active Site Binding. Chem. Commun. 2018, 54, 1603–1606. [Google Scholar] [CrossRef]
  39. Rozyyev, V.; Hong, Y.; Yavuz, M.S.; Thirion, D.; Yavuz, C.T. Extensive Screening of Solvent-Linked Porous Polymers through Friedel–Crafts Reaction for Gas Adsorption. Adv. Energy Sustain. Res. 2021, 2, 2100064. [Google Scholar] [CrossRef]
  40. Jeromenok, J.; Weber, J. Restricted Access: On the Nature of Adsorption/Desorption Hysteresis in Amorphous, Microporous Polymeric Materials. Langmuir 2013, 29, 12982–12989. [Google Scholar] [CrossRef]
  41. Han, X.; Yu, W.; Zhang, L.; Li, H.; Kong, F.; Wang, W. Carboxyl-Functionalized Porous Aromatic Framework for Rapid, Selective and Efficient Removal of Cationic Pollutants from Water. ANAL. SCI. 2022, 38, 383–392. [Google Scholar] [CrossRef] [PubMed]
  42. Zong, X.; Mi, H.; Chen, F.; Guan, X.; Liu, Y.; Hu, W.; Li, N.; Jiang, C.; Lu, Y.; Zhu, G.; et al. Quaternized-PAF Architecture Mediated Proton Channels to Enhance Ultra-Robust Operation for 200 °C Proton Exchange Membrane Fuel Cells. Angew. Chem. Int. Ed. 2025, 64, e202509085. [Google Scholar] [CrossRef] [PubMed]
Figure 1. Synthesis of PAF-20 and PAF-20-NH2 materials.
Figure 1. Synthesis of PAF-20 and PAF-20-NH2 materials.
Nanoenergyadv 06 00003 g001
Figure 2. Fabrication of PBI and PBI modified with PAFs.
Figure 2. Fabrication of PBI and PBI modified with PAFs.
Nanoenergyadv 06 00003 g002
Figure 3. SEM images of PAF-20 (A,B) and PAF-20-NH2 (C,D).
Figure 3. SEM images of PAF-20 (A,B) and PAF-20-NH2 (C,D).
Nanoenergyadv 06 00003 g003
Figure 4. (A) N2 adsorption isotherms and (B) FTIR spectra for PAF-20 and PAF-20-NH2 materials.
Figure 4. (A) N2 adsorption isotherms and (B) FTIR spectra for PAF-20 and PAF-20-NH2 materials.
Nanoenergyadv 06 00003 g004
Figure 5. Photos, optical images, and scanning electron microscopy images of the surface of PBI membranes. (1)—PBI–45 μm, (2)—PBI-PAF-2.5%—45–50 μm, (3)—PBI-PAF-5%—50 μm, (4)—PBI-PAF-NH2-2.5%—50 μm, (5)—PBI-PAF-NH2-5%—50 μm.
Figure 5. Photos, optical images, and scanning electron microscopy images of the surface of PBI membranes. (1)—PBI–45 μm, (2)—PBI-PAF-2.5%—45–50 μm, (3)—PBI-PAF-5%—50 μm, (4)—PBI-PAF-NH2-2.5%—50 μm, (5)—PBI-PAF-NH2-5%—50 μm.
Nanoenergyadv 06 00003 g005
Figure 6. Strain-stress curves of membranes.
Figure 6. Strain-stress curves of membranes.
Nanoenergyadv 06 00003 g006
Figure 7. Plots of the measured membrane parameters. (A)—PA uptake degree, (B)—membrane swelling degree, (C)—PA retention degree.
Figure 7. Plots of the measured membrane parameters. (A)—PA uptake degree, (B)—membrane swelling degree, (C)—PA retention degree.
Nanoenergyadv 06 00003 g007
Figure 8. TGA of PBI membranes. (A)—standard membrane before and after PA doping, (B)—membrane samples before PA doping, (C)—membrane samples after PA doping.
Figure 8. TGA of PBI membranes. (A)—standard membrane before and after PA doping, (B)—membrane samples before PA doping, (C)—membrane samples after PA doping.
Nanoenergyadv 06 00003 g008
Figure 9. Fourier-transform infrared spectra for PBI-PAF and PA-doped PBI-PAF-PA (A), all samples before modification (B), and all samples after modification (C).
Figure 9. Fourier-transform infrared spectra for PBI-PAF and PA-doped PBI-PAF-PA (A), all samples before modification (B), and all samples after modification (C).
Nanoenergyadv 06 00003 g009
Figure 10. Nyquist plot of the standard PBI membrane for the entire temperature range (A) and in a magnified view for high temperatures (B).
Figure 10. Nyquist plot of the standard PBI membrane for the entire temperature range (A) and in a magnified view for high temperatures (B).
Nanoenergyadv 06 00003 g010
Figure 11. Specific conductivity of PBI membranes as a function of temperature.
Figure 11. Specific conductivity of PBI membranes as a function of temperature.
Nanoenergyadv 06 00003 g011
Table 1. Porous properties and nitrogen content in PAFs.
Table 1. Porous properties and nitrogen content in PAFs.
MaterialSBET, m2/gSt-plot, m2/gVpore, cm3/gN, wt%
PAF-205152910.294
PAF-20-NH24472650.3515.7
Table 2. PBI Membranes and their parameters.
Table 2. PBI Membranes and their parameters.
SampleThickness
1PBI45 μm
2PBI-PAF-2.5%45–50 μm
3PBI-PAF-5%50 μm
4PBI-PAF-NH2-2.5%50 μm
5PBI-PAF-NH2-5%50 μm
Table 3. Young’s modulus for the samples under study.
Table 3. Young’s modulus for the samples under study.
SampleYoung’s Modulus, MPa
PBI342
PBI-PAF-2.5%425
PBI-PAF-5%396
PBI-PAF-NH2-2.5%400
PBI-PAF-NH2-5%352
Table 4. Water uptake of PBI membranes.
Table 4. Water uptake of PBI membranes.
SampleWater Uptake
PBI0.9%
PBI-PAF-2.5%1.5%
PBI-PAF-5%12.8%
PBI-PAF-NH2-2.5%9.6%
PBI-PAF-NH2-5%0.2%
Table 5. Comparison of proton conductivity with literature sources.
Table 5. Comparison of proton conductivity with literature sources.
PAF TypeTemperatureProton ConductivitySource
PAF-20150 °C0.20 S/cmThis work
PAF-1200 °C0.11 S/cmWang L., etc. [23]
PAF-6200 °C0.09 S/cmWang L., etc. [24]
PAF-226200 °C0.17 S/cmWang L., etc. [27]
PAF-227200 °C0.24 S/cmMi H., etc. [25]
PAF-225/QPAF-225200 °C0.14/0.18 S/cmZong X., etc. [42]
Disclaimer/Publisher’s Note: The statements, opinions and data contained in all publications are solely those of the individual author(s) and contributor(s) and not of MDPI and/or the editor(s). MDPI and/or the editor(s) disclaim responsibility for any injury to people or property resulting from any ideas, methods, instructions or products referred to in the content.

Share and Cite

MDPI and ACS Style

Spasov, D.D.; Mensharapov, R.M.; Sinyakov, M.V.; Grineva, D.E.; Ivanova, N.A.; Li, X.; Sun, C.; Kulikov, L.A.; Makeeva, D.A.; Grigoriev, S.A. Polybenzimidazole Membranes Modified with Porous Aromatic Frameworks: Synthesis, Structure, Mechanical and Transport Properties. Nanoenergy Adv. 2026, 6, 3. https://doi.org/10.3390/nanoenergyadv6010003

AMA Style

Spasov DD, Mensharapov RM, Sinyakov MV, Grineva DE, Ivanova NA, Li X, Sun C, Kulikov LA, Makeeva DA, Grigoriev SA. Polybenzimidazole Membranes Modified with Porous Aromatic Frameworks: Synthesis, Structure, Mechanical and Transport Properties. Nanoenergy Advances. 2026; 6(1):3. https://doi.org/10.3390/nanoenergyadv6010003

Chicago/Turabian Style

Spasov, Dmitry D., Ruslan M. Mensharapov, Matvey V. Sinyakov, Darya E. Grineva, Nataliya A. Ivanova, Xiang Li, Chuanyu Sun, Leonid A. Kulikov, Daria A. Makeeva, and Sergey A. Grigoriev. 2026. "Polybenzimidazole Membranes Modified with Porous Aromatic Frameworks: Synthesis, Structure, Mechanical and Transport Properties" Nanoenergy Advances 6, no. 1: 3. https://doi.org/10.3390/nanoenergyadv6010003

APA Style

Spasov, D. D., Mensharapov, R. M., Sinyakov, M. V., Grineva, D. E., Ivanova, N. A., Li, X., Sun, C., Kulikov, L. A., Makeeva, D. A., & Grigoriev, S. A. (2026). Polybenzimidazole Membranes Modified with Porous Aromatic Frameworks: Synthesis, Structure, Mechanical and Transport Properties. Nanoenergy Advances, 6(1), 3. https://doi.org/10.3390/nanoenergyadv6010003

Article Metrics

Back to TopTop