The Relationship Between Media Food Marketing Influence and Unhealthy Food Intake in Parent–Adolescent Dyads: An Actor–Partner Interdependence Model
Abstract
1. Introduction
Current Study
2. Methods
2.1. Study Design and Data Collection Procedures
2.2. Measures
2.2.1. Independent Variables
2.2.2. Dependent Variables
2.2.3. Covariates
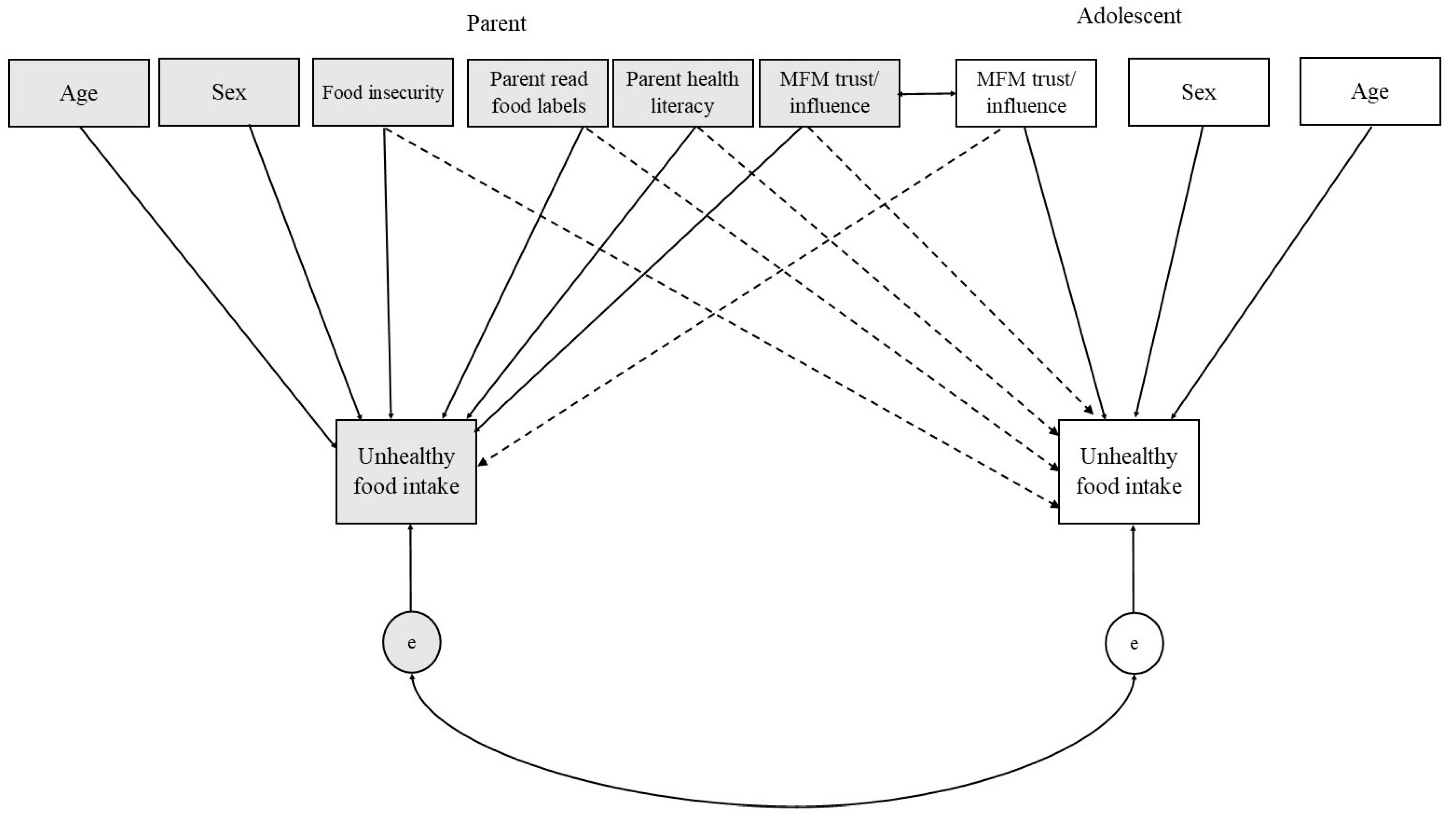
2.3. Statistical Analyses
3. Results
3.1. Sample Characteristics
3.2. APIM Results
3.2.1. Detrimental Food Intake (DFI)
3.2.2. SSB Intake
3.2.3. Junk Food Intake
3.2.4. Fast/Convenience Food Intake (FFI)
4. Discussion
5. Strengths and Limitations
6. Conclusions
Author Contributions
Funding
Institutional Review Board Statement
Informed Consent Statement
Data Availability Statement
Conflicts of Interest
References
- Qutteina, Y.; De Backer, C.; Smits, T. Media Food Marketing and Eating Outcomes among Pre-Adolescents and Adolescents: A Systematic Review and Meta-Analysis. Obes. Rev. 2019, 20, 1708–1719. [Google Scholar] [CrossRef]
- Federal Trade Commission. A Review of Food Marketing to Children and Adolescents: Follow-Up Report; Federal Trade Commission: Washington, DC, USA, 2012. [Google Scholar]
- Cairns, G.; Angus, K.; Hastings, G.; Caraher, M. Systematic Reviews of the Evidence on the Nature, Extent and Effects of Food Marketing to Children. A Retrospective Summary. Appetite 2013, 62, 209–215. [Google Scholar] [CrossRef] [PubMed]
- Vanderlee, L.; Czoli, C.D.; Pauzé, E.; Potvin Kent, M.; White, C.M.; Hammond, D. A Comparison of Self-Reported Exposure to Fast Food and Sugary Drinks Marketing among Parents of Children across Five Countries. Prev. Med. 2021, 147, 106521. [Google Scholar] [CrossRef]
- Vilaro, M.J.; Barnett, T.E.; Watson, A.M.; Merten, J.W.; Mathews, A.E. Weekday and Weekend Food Advertising Varies on Children’s Television in the USA but Persuasive Techniques and Unhealthy Items Still Dominate. Public Health 2017, 142, 22–30. [Google Scholar] [CrossRef] [PubMed]
- Alruwaily, A.; Mangold, C.; Greene, T.; Arshonsky, J.; Cassidy, O.; Pomeranz, J.L.; Bragg, M. Child Social Media Influencers and Unhealthy Food Product Placement. Pediatrics 2020, 146, e20194057. [Google Scholar] [CrossRef] [PubMed]
- Smith, R.; Kelly, B.; Yeatman, H.; Boyland, E. Food Marketing Influences Children’s Attitudes, Preferences and Consumption: A Systematic Critical Review. Nutrients 2019, 11, 875. [Google Scholar] [CrossRef]
- Fleming-Milici, F.; Harris, J.L. Adolescents’ Engagement with Unhealthy Food and Beverage Brands on Social Media. Appetite 2020, 146, 104501. [Google Scholar] [CrossRef]
- Boyland, E.J.; Nolan, S.; Kelly, B.; Tudur-Smith, C.; Jones, A.; Halford, J.C.; Robinson, E. Advertising as a Cue to Consume: A Systematic Review and Meta-Analysis of the Effects of Acute Exposure to Unhealthy Food and Nonalcoholic Beverage Advertising on Intake in Children and Adults. Am. J. Clin. Nutr. 2016, 103, 519–533. [Google Scholar] [CrossRef]
- Montgomery, K.C.; Chester, J. Interactive Food and Beverage Marketing: Targeting Adolescents in the Digital Age. J. Adolesc. Health 2009, 45 (Suppl. S3), S18–S29. [Google Scholar] [CrossRef]
- Pechmann, C.; Levine, L.; Loughlin, S.; Leslie, F. Impulsive and Self-Conscious: Adolescents’ Vulnerability to Advertising and Promotion. J. Public Policy Mark. 2005, 24, 202–221. [Google Scholar] [CrossRef]
- Harris, J.L.; Yokum, S.; Fleming-Milici, F. Hooked on Junk: Emerging Evidence on How Food Marketing Affects Adolescents’ Diets and Long-Term Health. Curr. Addict. Rep. 2021, 8, 19–27. [Google Scholar] [CrossRef]
- Bassett, R.; Chapman, G.E.; Beagan, B.L. Autonomy and Control: The Co-Construction of Adolescent Food Choice. Appetite 2008, 50, 325–332. [Google Scholar] [CrossRef] [PubMed]
- De Goede, I.H.A.; Branje, S.J.T.; Delsing, M.J.M.H.; Meeus, W.H.J. Linkages over Time between Adolescents’ Relationships with Parents and Friends. J. Youth Adolesc. 2009, 38, 1304–1315. [Google Scholar] [CrossRef] [PubMed]
- Hill, N.E.; Bromell, L.; Tyson, D.F.; Flint, R. Developmental Commentary: Ecological Perspectives on Parental Influences during Adolescence. J. Clin. Child Adolesc. Psychol. 2007, 36, 367–377. [Google Scholar] [CrossRef]
- Brown, J.D.; Halpern, C.T.; L’Engle, K.L. Mass Media as a Sexual Super Peer for Early Maturing Girls. J. Adolesc. Health 2005, 36, 420–427. [Google Scholar] [CrossRef]
- Elmore, K.C.; Scull, T.M.; Kupersmidt, J.B. Media as a “Super Peer”: How Adolescents Interpret Media Messages Predicts Their Perception of Alcohol and Tobacco Use Norms. J. Youth Adolesc. 2017, 46, 376–387. [Google Scholar] [CrossRef]
- Campbell, K.J.; Crawford, D.A.; Salmon, J.; Carver, A.; Garnett, S.P.; Baur, L.A. Associations between the Home Food Environment and Obesity-Promoting Eating Behaviors in Adolescence. Obesity 2007, 15, 719–730. [Google Scholar] [CrossRef]
- Fleary, S.A.; Ettienne, R. The Relationship between Food Parenting Practices, Parental Diet and Their Adolescents’ Diet. Appetite 2019, 135, 79–85. [Google Scholar] [CrossRef]
- Savage, J.S.; Fisher, J.O.; Birch, L.L. Parental Influence on Eating Behavior: Conception to Adolescence. J. Law Med. Ethics 2007, 35, 22–34. [Google Scholar] [CrossRef]
- Moore, E.S.; Wilkie, W.L.; Lutz, R.J. Passing the Torch: Intergenerational Influences as a Source of Brand Equity. J. Mark. 2002, 66, 17–37. [Google Scholar] [CrossRef]
- McCullough, J.L.; Gooddall, C.E. Fast Food Advertising. In We Are What We Sell: How Advertising Shapes American Life… and Always Has; Bloomsbury Publishing USA: New York, NY, USA, 2014; Volume 3, pp. 115–130. [Google Scholar]
- Keller, K.L. Brand Synthesis: The Multidimensionality of Brand Knowledge. J. Consum. 2003, 29, 595–600. [Google Scholar] [CrossRef]
- Potvin Kent, M.; Soares Guimaraes, J.; Pritchard, M.; Remedios, L.; Pauzé, E.; L’Abbé, M.; Mulligan, C.; Vergeer, L.; Weippert, M. Differences in Child and Adolescent Exposure to Unhealthy Food and Beverage Advertising on Television in a Self-Regulatory Environment. BMC Public Health 2023, 23, 555. [Google Scholar] [CrossRef] [PubMed]
- Potvin Kent, M.; Guimaraes, J.S.; Bagnato, M.; Remedios, L.; Pauzé, E.; Pritchard, M.; Wu, D.; L’Abbé, M.; Mulligan, C.; Vergeer, L.; et al. Broadcast Television Is Not Dead: Exposure of Children to Unhealthy Food and Beverage Advertising on Television in Two Policy Environments (Ontario and Quebec). An Observational Study. J. Nutr. 2023, 153, 268–278. [Google Scholar] [CrossRef]
- Signal, L.N.; Stanley, J.; Smith, M.; Barr, M.B.; Chambers, T.J.; Zhou, J.; Duane, A.; Gurrin, C.; Smeaton, A.F.; McKerchar, C.; et al. Children’s Everyday Exposure to Food Marketing: An Objective Analysis Using Wearable Cameras. Int. J. Behav. Nutr. Phys. Act. 2017, 14, 137. [Google Scholar] [CrossRef]
- Kucharczuk, A.J.; Oliver, T.L. The Perceived Influence of Food and Beverage Posts on Social Media during the COVID-19 Pandemic: An Exploratory Study with U.S. Adolescents and Their Parents. Adolescents 2022, 2, 400–412. [Google Scholar] [CrossRef]
- Kucharczuk, A.J.; Oliver, T.L.; Dowdell, E.B. Social Media’s Influence on Adolescents′ Food Choices: A Mixed Studies Systematic Literature Review. Appetite 2022, 168, 105765. [Google Scholar] [CrossRef]
- Chiong, R.; Figueroa, R. Food Insecurity and the Association between Perceptions and Trust of Food Advertisements and Consumption of Ultra-Processed Foods among U.S. Parents and Adolescents. Nutrients 2022, 14, 1964. [Google Scholar] [CrossRef] [PubMed]
- Serenko, A.; Turel, O.; Bohonis, H. The Impact of Social Networking Sites Use on Health-Related Outcomes among UK Adolescents. Comput. Hum. Behav. Rep. 2021, 3, 100058. [Google Scholar] [CrossRef]
- Askovic, B.; Kirchengast, S. Gender Differences in Nutritional Behavior and Weight Status during Early and Late Adolescence. Anthropol. Anz. 2012, 69, 289–304. [Google Scholar] [CrossRef]
- Cooke, L.J.; Wardle, J. Age and Gender Differences in Children’s Food Preferences. Br. J. Nutr. 2005, 93, 741–746. [Google Scholar] [CrossRef]
- Jacob, J.S.; Panwar, N. Effect of Age and Gender on Dietary Patterns, Mindful Eating, Body Image and Confidence. BMC Psychol 2023, 11, 264. [Google Scholar] [CrossRef]
- Ni Mhurchu, C.; Eyles, H.; Jiang, Y.; Blakely, T. Do Nutrition Labels Influence Healthier Food Choices? Analysis of Label Viewing Behaviour and Subsequent Food Purchases in a Labelling Intervention Trial. Appetite 2018, 121, 360–365. [Google Scholar] [CrossRef]
- Miller, L.M.S.; Cassady, D.L. The Effects of Nutrition Knowledge on Food Label Use. A Review of the Literature. Appetite 2015, 92, 207–216. [Google Scholar] [CrossRef]
- Sørensen, K.; Van den Broucke, S.; Fullam, J.; Doyle, G.; Pelikan, J.; Slonska, Z.; Brand, H. Consortium Health Literacy Project, European. Health Literacy and Public Health: A Systematic Review and Integration of Definitions and Models. BMC Public Health 2012, 12, 80. [Google Scholar] [CrossRef] [PubMed]
- Nederveld, A.; Phimphasone-Brady, P.; Marshall, B.; Bayliss, E. Attitudes and Knowledge Regarding Health-Promoting Behavior in Families Facing Food Insecurity. Perm. J. 2021, 25, 1–6. [Google Scholar] [CrossRef]
- Nebeling, L.C.; Hennessy, E.; Oh, A.Y.; Dwyer, L.A.; Patrick, H.; Blanck, H.M.; Perna, F.M.; Ferrer, R.A.; Yaroch, A.L. The FLASHE Study: Survey Development, Dyadic Perspectives, and Participant Characteristics. Am. J. Prev. Med. 2017, 52, 839–848. [Google Scholar] [CrossRef]
- Oh, A.Y.; Davis, T.; Dwyer, L.A.; Hennessy, E.; Li, T.; Yaroch, A.L.; Nebeling, L.C. Recruitment, Enrollment, and Response of Parent–Adolescent Dyads in the FLASHE Study. Am. J. Prev. Med. 2017, 52, 849–855. [Google Scholar] [CrossRef] [PubMed]
- National Cancer Institute (NCI). Guide for Data Users: The Family Life, Activity, Sun, Health, and Eating Study (FLASHE) Version 2; U.S. Department of Health and Human Services, National Cancer Institute: Rockville, MD, USA, 2017. [Google Scholar]
- Center for Disease Control and Prevention. 2010 National Youth Physical Activity and Nutrition Survey; CDC: Atlanta, GA, USA, 2010. [Google Scholar]
- Smith, T.M.; Calloway, E.E.; Pinard, C.A.; Hennessy, E.; Oh, A.Y.; Nebeling, L.C.; Yaroch, A.L. Using Secondary 24-Hour Dietary Recall Data to Estimate Daily Dietary Factor Intake from the FLASHE Study Dietary Screener. Am. J. Prev. Med. 2017, 52, 856–862. [Google Scholar] [CrossRef] [PubMed]
- Morris, N.S.; MacLean, C.D.; Chew, L.D.; Littenberg, B. The Single Item Literacy Screener: Evaluation of a Brief Instrument to Identify Limited Reading Ability. BMC Fam. Pract. 2006, 7, 21. [Google Scholar] [CrossRef]
- Hager, E.R.; Quigg, A.M.; Black, M.M.; Coleman, S.M.; Heeren, T.; Rose-Jacobs, R.; Cook, J.T.; Ettinger de Cuba, S.A.; Casey, P.H.; Chilton, M.; et al. Development and Validity of a 2-Item Screen to Identify Families at Risk for Food Insecurity. Pediatrics 2010, 126, e26–e32. [Google Scholar] [CrossRef]
- SAS Institute Inc. SAS 9.4 TS1M8; SAS Institute Inc.: Cary, NC, USA, 2023. [Google Scholar]
- Kenny, D.A.; Ledermann, T. Detecting, Measuring, and Testing Dyadic Patterns in the Actor–Partner Interdependence Model. J. Fam. Psychol. 2010, 24, 359. [Google Scholar] [CrossRef]
- Stas, L.; Kenny, D.A.; Mayer, A.; Loeys, T. Giving Dyadic Data Analysis Away: A User-Friendly App for Actor–Partner Interdependence Models. Pers. Relatsh. 2018, 25, 103–119. [Google Scholar] [CrossRef]
- Rosseel, Y. Lavaan: An R Package for Structural Equation Modeling. J. Stat. Softw. 2012, 48, 1–36. [Google Scholar] [CrossRef]
- Vogels, E.A.; Gelles-Watnick, R.; Massarat, N. Teens, Social Media and Technology 2022; Pew Research Center: Washington, DC, USA, 2022. [Google Scholar]
- Harris, J.L.; Bargh, J.A.; Brownell, K.D. Priming Effects of Television Food Advertising on Eating Behavior. Health Psychol. 2009, 28, 404–413. [Google Scholar] [CrossRef]
- van der Bend, D.L.M.; Jakstas, T.; van Kleef, E.; Shrewsbury, V.A.; Bucher, T. Making Sense of Adolescent-Targeted Social Media Food Marketing: A Qualitative Study of Expert Views on Key Definitions, Priorities and Challenges. Appetite 2022, 168, 105691. [Google Scholar] [CrossRef]
- Neufeld, L.M.; Andrade, E.B.; Ballonoff Suleiman, A.; Barker, M.; Beal, T.; Blum, L.S.; Demmler, K.M.; Dogra, S.; Hardy-Johnson, P.; Lahiri, A.; et al. Food Choice in Transition: Adolescent Autonomy, Agency, and the Food Environment. Lancet 2022, 399, 185–197. [Google Scholar] [CrossRef] [PubMed]
- Cha, E.; Kim, K.H.; Lerner, H.M.; Dawkins, C.R.; Bello, M.K.; Umpierrez, G.; Dunbar, S.B. Health Literacy, Self-Efficacy, Food Label Use, and Diet in Young Adults. Am. J. Health Behav. 2014, 38, 331–339. [Google Scholar] [CrossRef] [PubMed]
- Bopape, M.; Taillie, L.S.; Swart, R. Perceived Effect of Warning Label on Parental Food Purchasing and Drivers of Food Selection among South African Parents–An Exploratory Study. Front. Public Health 2022, 10, 939937. [Google Scholar] [CrossRef]
- Rodríguez, L.A.; Mundo-Rosas, V.; Méndez-Gómez-Humarán, I.; Pérez-Escamilla, R.; Shamah-Levy, T. Dietary Quality and Household Food Insecurity among Mexican Children and Adolescents. Matern. Child Nutr. 2017, 13, e12372. [Google Scholar] [CrossRef]
- Tomayko, E.J.; Mosso, K.L.; Cronin, K.A.; Carmichael, L.; Kim, K.; Parker, T.; Yaroch, A.L.; Adams, A.K. Household Food Insecurity and Dietary Patterns in Rural and Urban American Indian Families with Young Children. BMC Public Health 2017, 17, 611. [Google Scholar] [CrossRef] [PubMed]
- Maia, I.; Oliveira, A.; Severo, M.; Santos, A.C. Associations between Children’s Reports of Food Insecurity and Dietary Patterns: Findings from the Generation XXI Birth Cohort. Br. J. Nutr. 2023, 129, 1776–1785. [Google Scholar] [CrossRef] [PubMed]

| Descriptives | Correlation | ||||
|---|---|---|---|---|---|
| Adolescent | Parent | ||||
| Variables | Mean ± SD/N(%) | Mean ± SD/N(%) | t a | Cohen’s d (95% CI) | r(adolescent)(parent) b |
| Parent age in years | |||||
| 18–34 | 188 (11.4) | ||||
| 35–44 | 713 (43.1) | ||||
| 45–59 | 694 (41.9) | ||||
| ≥60 | 47 (2.8) | ||||
| Adolescent age in years | |||||
| 12 | 219 (13.2) | ||||
| 13 | 326 (19.7) | ||||
| 14 | 276 (16.7) | ||||
| 15 | 288 (17.4) | ||||
| 16 | 326 (19.7) | ||||
| 17 | 202 (12.2) | ||||
| Sex | |||||
| Male | 810 (48.9) | 421 (25.4) | |||
| Female | 823 (49.7) | 1221 (74.4) | |||
| Parent health literacy | |||||
| Inadequate literacy | 38 (2.3) | ||||
| Adequate literacy | 1596 (96.4) | ||||
| Parent food label reading frequency | |||||
| Never/rarely/sometimes read food labels | 815 (49.2) | ||||
| Often/Always read food labels | 829 (50.1) | ||||
| Food insecurity | |||||
| Never or sometimes food insecure | 1467 (88.6) | ||||
| Often food insecure | 174 (10.5) | ||||
| Detrimental food intake (score range 0–9) c | 4.85 ± 2.91 | 3.54 ± 2.50 | 18.30 * | 0.51 (0.45, 0.57) | 0.56 * |
| Junk food intake (score range 0–3) d | 1.85 ± 1.21 | 1.40 ± 0.99 | 15.31 * | 0.40 (0.34, 0.45) | 0.48 * |
| Fast and convenience food intake (score range 0–3) d | 1.49 ± 1.02 | 1.09 ± 0.80 | 17.28 * | 0.45 (0.39, 0.50) | 0.52 * |
| Sugar-sweetened beverages intake (score range 0–3) d | 1.27 ± 1.23 | 0.91 ± 1.15 | 10.39 * | 0.27 (0.22, 0.32) | 0.38 * |
| MFM trust/influence (score range 1–5) e | 3.36 ± 0.90 | 3.07 ± 0.88 | 12.56 * | 0.31 (0.26, 0.36) | 0.44 * |
| Detrimental Foods Intake | Sugar-Sweetened Beverages Intake | Junk Food Intake | Fast and Convenience Foods Intake | |||||||||
|---|---|---|---|---|---|---|---|---|---|---|---|---|
| B (95% CI) | β(o) | r a | B (95% CI) | β(o) | r a | B (95% CI) | β(o) | r a | B (95% CI) | β(o) | r a | |
| Parents | ||||||||||||
| Intercept | 3.46 *** (2.59, 4.33) | 1.27 *** (0.82, 1.72) | 1.22 *** (0.85, 1.59) | 1.13 *** (0.88, 1.38) | ||||||||
| Actor | 0.55 *** (0.43, 0.67) | 0.10 | 0.24 | 0.28 *** (0.21, 0.34) | 0.18 | 0.23 | 0.16 *** (0.11, 0.22) | 0.15 | 0.16 | 0.14 *** (0.10, 0.17) | 0.29 | 0.21 |
| Partner | 0.09 (−0.02, 0.21) | 0.04 | 0.05 | 0.07 * (0.01, 0.13) | 0.05 | 0.06 | 0.01 (−0.04, 0.06) | 0.01 | 0.02 | 0.03 (−0.00, 0.07) | 0.05 | 0.05 |
| k | 0.17 (−0.06, 0.41) | 0.25 (−0.01, 0.50) | 0.08 (−0.24, 0.41) | 0.24 (−0.03, 0.52) | ||||||||
| Age | −0.27 *** (−0.39, −0.14) | −0.20 *** (−0.27, −0.13) | −0.01 (−0.07, 0.04) | −0.07 *** (−0.11, −0.04) | ||||||||
| Female | −0.67 *** (−0.87, −0.47) | −0.37 *** (−0.48, −0.26) | −0.06 (−0.15, 0.03) | −0.18 *** (−0.23, −0.12) | ||||||||
| Adolescents | ||||||||||||
| Intercept | 3.61 *** (2.58, 4.64) | 0.60 * (0.10, 1.10) | 1.51 *** (1.06, 1.96) | 1.20 *** (0.88, 1.52) | ||||||||
| Actor | 0.40 *** (0.26, 0.54) | 0.17 | 0.15 | 0.18 *** (0.11, 0.25) | 0.14 | 0.13 | 0.10 ** (0.03, 0.16) | 0.09 | 0.08 | 0.13 *** (0.08, 0.17) | 0.17 | 0.15 |
| Partner | 0.27 *** (0.12, 0.41) | 0.11 | 0.11 | 0.16 *** (0.09, 0.24) | 0.13 | 0.12 | 0.09 ** (0.02, 0.15) | 0.09 | 0.07 | 0.06 ** (0.02, 0.11) | 0.09 | 0.08 |
| k | 0.67 (0.15, 1.19) | 0.91 (0.25, 1.56) | 0.91 (−0.16, 1.98) | 0.49 (0.04, 0.95) | ||||||||
| Age | −0.02 (−0.09, 0.05) | 0.03 (−0.01, 0.06) | −0.05 ** (−0.08, −0.02) | 0.01 (−0.01, 0.03) | ||||||||
| Female | −0.46 *** (−0.69, −0.24) | −0.25 *** (−0.36, −0.14) | −0.03 (−0.12, 0.06) | −0.12 *** (−0.18, −0.05) | ||||||||
| Covariate b | ||||||||||||
| Parent HL→PUFI | −0.68 (−1.35, −0.01) | −0.60 *** (−0.93, −0.26) | −0.28 (−0.01, 0.56) | −0.28 * (−0.48, −0.09) | ||||||||
| Parent HL→ AUFI | −0.74 (−1.57, 0.09) | −0.38 (−0.76, 0.01) | −0.11 (−0.48, 0.25) | −0.41 ** (−0.67, −0.15) | ||||||||
| Food insecurity → PUFI | 0.27 (−0.04, 0.58) | 0.31 *** (0.15, 0.48) | −0.05 (−0.18, 0.09) | 0.08 (−0.01, 0.17) | ||||||||
| Food insecurity → AUFI | 0.03 (−0.34, 0.40) | 0.08 (−0.11, 0.26) | −0.03 (−0.19, 0.13) | 0.07 (−0.05, 0.18) | ||||||||
| Parent food label reading → PUFI | −0.73 *** (−0.92, −0.54) | −0.31 *** (−0.41, −0.21) | −0.19 ** (−0.27, −0.11) | −0.15 *** (−0.21, −0.10) | ||||||||
| Parent food label reading → AUFI | −0.37 ** (−0.60, −0.14) | −0.16 * (−0.27, −0.04) | −0.06 (−0.16, 0.04) | −0.07 (−0.14, 0.00) | ||||||||
| Covariance | ||||||||||||
| Adolescent MFM↔ Parent MFM | 0.34 *** (0.30, 0.38) | 0.35 *** (0.31, 0.40) | 0.34 *** (0.30, 0.38) | 0.34 *** (0.30, 0.38) | ||||||||
| Residual error AUFI↔PUFI | 1.57 *** (1.34, 1.79) | 0.38 *** (0.32, 0.44) | 0.33 *** (0.28, 0.37) | 0.13 *** (0.11, 0.15) | ||||||||
Disclaimer/Publisher’s Note: The statements, opinions and data contained in all publications are solely those of the individual author(s) and contributor(s) and not of MDPI and/or the editor(s). MDPI and/or the editor(s) disclaim responsibility for any injury to people or property resulting from any ideas, methods, instructions or products referred to in the content. |
© 2025 by the authors. Licensee MDPI, Basel, Switzerland. This article is an open access article distributed under the terms and conditions of the Creative Commons Attribution (CC BY) license (https://creativecommons.org/licenses/by/4.0/).
Share and Cite
Fleary, S.A.; Fenton, T.; Rastogi, S.; Ali, Z.; Bartholomew, D. The Relationship Between Media Food Marketing Influence and Unhealthy Food Intake in Parent–Adolescent Dyads: An Actor–Partner Interdependence Model. Adolescents 2025, 5, 62. https://doi.org/10.3390/adolescents5040062
Fleary SA, Fenton T, Rastogi S, Ali Z, Bartholomew D. The Relationship Between Media Food Marketing Influence and Unhealthy Food Intake in Parent–Adolescent Dyads: An Actor–Partner Interdependence Model. Adolescents. 2025; 5(4):62. https://doi.org/10.3390/adolescents5040062
Chicago/Turabian StyleFleary, Sasha A., Tienna Fenton, Somya Rastogi, Zaire Ali, and Davion Bartholomew. 2025. "The Relationship Between Media Food Marketing Influence and Unhealthy Food Intake in Parent–Adolescent Dyads: An Actor–Partner Interdependence Model" Adolescents 5, no. 4: 62. https://doi.org/10.3390/adolescents5040062
APA StyleFleary, S. A., Fenton, T., Rastogi, S., Ali, Z., & Bartholomew, D. (2025). The Relationship Between Media Food Marketing Influence and Unhealthy Food Intake in Parent–Adolescent Dyads: An Actor–Partner Interdependence Model. Adolescents, 5(4), 62. https://doi.org/10.3390/adolescents5040062

