Next Article in Journal
Effective Parameters on the Wear Behavior of High-Pressure Grinding Rolls and the Development of the Process for Iron Ore
Next Article in Special Issue
Urban Mining of Bivalve Shell Waste as a Sustainable Alternative to Limestone Exploitation: A Review on Alkali-Activated Cements and Mortars
Previous Article in Journal
Potential Impact of Primary Lithium Produced in Brazil on Global Warming
Previous Article in Special Issue
Mining Metaverse—Identifying Safety and Commercial Risks in Mining Operations
 
 
Font Type:
Arial Georgia Verdana
Font Size:
Aa Aa Aa
Line Spacing:
Column Width:
Background:
Article

Methodology to Determine the Associative Potential of Small-Scale Mining Communities

by
Oscar Jaime Restrepo-Baena
1,2,*,
Sara Pérez-Zapata
1,
María Margarita Gamarra
1,
Jorge Iván Tobón
2 and
Gustavo Viana
1
1
Grupo Ignea, Facultad De Minas, Universidad Nacional De Colombia, Medellín 65-223, Colombia
2
Grupo Del Cemento y Materiales De Construcción, Facultad De Minas, Universidad Nacional De Colombia, Medellín 65-223, Colombia
*
Author to whom correspondence should be addressed.
Mining 2025, 5(3), 46; https://doi.org/10.3390/mining5030046
Submission received: 25 May 2025 / Revised: 4 July 2025 / Accepted: 12 July 2025 / Published: 16 July 2025
(This article belongs to the Special Issue Envisioning the Future of Mining, 2nd Edition)

Abstract

This study presents a methodology developed in collaboration with the Colombian National Mining Agency, aimed at enhancing the economic and productive activity of small-scale miners in Colombia through the promotion of associativity. Despite persistent challenges in the formalization and sustainable development of the artisanal mining sector, fostering associative models offers a pathway towards a more sustainable mining industry, aligned with current national policies. The proposed roadmap, designed to achieve this objective, is divided into three sequential phases. The first, the Baseline Survey, focuses on comprehensively understanding the initial socio-economic and operational conditions of mining communities. This is followed by Participatory Strategic Planning, which involves projecting the long-term role and development of mining associative figures. Finally, the Annual Operational Planning and Execution phase concentrates on the concrete implementation of activities designed to achieve sustainable organizational goals. During the design and initial implementation of this roadmap, we found that continuous support and tailored training programs are essential for mining communities. These programs are critical for fostering the development of collective skills and strengthening community ties within mining organizations. The findings highlight that by strengthening collective capabilities and community ties, mining organizations can enhance their self-management capacities and significantly contribute to the economic development of their regions. This approach addresses key challenges in the sector by promoting a more organized and resilient operational framework. The implementation of a participatory methodology, coupled with specific organizational strengthening programs, coordinated execution, and continuous monitoring, provides a viable route towards a more sustainable and formalized small-scale mining sector in Colombia. This roadmap offers a practical framework for fostering self-managed and economically contributing mining organizations.

1. Introduction

In many developing nations, particularly in Latin America and Africa, informal and artisanal small-scale mining (ASM) represents a deeply entrenched socio-economic phenomenon. Far from being a mere illicit activity, ASM often serves as a vital and, at times, the sole source of livelihood for marginalized communities in remote areas. However, this critical role is inextricably linked to significant challenges, including profound environmental degradation, health and safety risks for workers, and complex legal and governance issues. The inherent informality of this sector creates a multifaceted dilemma in which the drive for economic survival often conflicts with environmental sustainability, regulatory compliance, and social well-being. Understanding this intricate interplay of social, economic, and environmental factors is paramount to developing effective and equitable strategies for the sector’s formalization and sustainable development, which is precisely the aim of the methodology presented in this study.
Mining activity represents a significant contribution to the national economy but faces various technical, social and environmental challenges. In this context, the Agreement No. ANM-608-2023 between the National University of Colombia and the National Mining Agency (ANM) frames the project “Strategy of Associative Systems and Productive Conversion Programs in Mining Communities,” whose main objective is to improve the economic and productive activities of miners through collaborative association, as well as to facilitate the labor transition to alternative economic activities.
In the context of mining activity in Colombia, which is experiencing significant growth, as in most developing countries [1], it is imperative to address the challenges posed by formalization and sustainable development over time. It is essential to ensure that miners do not revert to informal practices through capacity building and access to resources [1]. Over the years, the mining sector has developed various instruments to characterize and categorize this activity, as well as to address obstacles that hinder its orderly exploitation in harmony with the environment and other productive activities. However, informality in this sector remains significant.
In this scenario, it is crucial to promote and implement strategies that encourage mining formalization to ensure high legal, environmental, technical, economic, and social standards while minimizing environmental impacts. Additionally, these strategies will improve governance in the territories where mining activities take place and allow better regulation of the industry [1]. Therefore, creating a roadmap to promote the association of miners is essential, considering labor tradition, existing productive interconnections, the local economy, and the dynamics of supply and demand in the sector. This roadmap will enable miners to share resources and knowledge and improve their bargaining power, thereby enhancing their position in the value chain, increasing profitability, and promoting formalization within the mining industry.
In this sense, associativity will encourage the adoption of good practices, technical training, and the implementation of technology, which will positively impact the efficiency and productivity of mining operations. This could reduce informality in the sector, as co-operative models can help bridge gaps and address challenges within the formalization processes [2,3]. It will also foster product diversification and value creation, expand business opportunities, and improve miners’ income and working conditions.
Law 685 of 2001, in Title VI, Chapter XXI, emphasizes associative schemes to ensure that mining solidarity organizations receive special prerogatives from public entities in the sector [4]. However, despite these legislative and governmental efforts, significant challenges persist in the path toward formalization and sustainable mining development.
The approach developed in this project represents an opportunity to extend intervention and continue strengthening the processes of business formalization in mining projects with associative forms, primarily with a solidarity focus aimed at the integral development of human beings. These associative approaches help reduce the challenges faced by miners individually in formalization processes, improve conditions, and ensure the durability of co-operatives over time [3,5].
Therefore, it is crucial to advance actions that facilitate the identification and characterization of mining populations with a vocation for associativity, as well as to formulate and implement strategies that promote the consolidation of mining associations in these territories. These initiatives, aligned with the government’s new policies, would contribute to consolidate sustainable mining in Colombia.

2. Contextualization in Mining Associativity

2.1. Context of Informal Mining in Colombia: Socio-Economic and Environmental Dimensions

Colombia’s rich mineral endowment presents both opportunities and challenges, particularly in its extensive informal mining sector. While providing vital economic sustenance to a significant portion of the rural population, this activity operates largely outside established regulatory frameworks, leading to a complex array of socio-economic and environmental consequences. This section provides a comprehensive overview of informal mining in Colombia, encompassing its key characteristics, operational structures, and the broader implications for both local communities and the national landscape.

2.1.1. Main Minerals Exploited and Operational Structures

Informal mining in Colombia is characterized by its significant diversity in targeted minerals and operational scales, reflecting the country’s rich geological endowment and varied socio-economic conditions of its regions. While gold remains the most prominent and widespread mineral sought by informal and artisanal miners, particularly in alluvial deposits across departments such as Antioquia, Chocó, Bolívar, and Nariño, other valuable minerals are also subject to informal extraction. These include coal in regions like Cundinamarca and Boyacá, emeralds in Boyacá, coltan and tantalite in Amazonian areas, and, to a lesser extent, tungsten, copper, and precious stones in various localized contexts. The methods employed for extraction and processing vary considerably depending on the mineral and local geology, ranging from rudimentary panning and sluicing for gold to small-scale underground excavations for hard rock minerals.
The organizational structures of informal mining operations in Colombia are predominantly characterized by their small scale and lack of formal registration, which poses significant challenges for their regulation and support. These structures typically fall into a few categories: individual artisanal miners, who often work independently or in very small, temporary groups; family-based operations, where mining activities are intertwined with household livelihoods and passed down through generations; and loosely formed associations or nascent co-operatives. While some groups aspire to formalize, many operate informally due to a lack of awareness of legal requirements, the prohibitive costs and bureaucratic complexities of formalization processes, or, in unfortunate cases, the presence of illegal armed groups that exploit and control the activity. These entities generally operate without formal contracts, standardized safety protocols, or access to official financing and markets, relying instead on informal networks for equipment, labor, and sales. Understanding these diverse operational realities is crucial for developing tailored strategies that effectively address the challenges of the sector and promote sustainable practices.

2.1.2. Socio-Economic Importance and Challenges

Informal mining in Colombia serves as a crucial, often sole, livelihood for a significant portion of the rural population in remote areas with limited alternative economic opportunities. Despite its unofficial status, it contributes substantially to local and regional economies and indirectly influences national economic dynamics. However, this activity is fraught with severe drawbacks for miners and communities, including high rates of occupational accidents, exposure to toxic substances like mercury and cyanide, and a general absence of labor protections. Miners often operate under precarious conditions, lacking access to healthcare, social security, and fair wages, which perpetuates poverty and vulnerability. Furthermore, they are susceptible to exploitation by intermediaries, fluctuating commodity prices, and the influence of illegally armed groups. While precise demographic data are challenging to obtain due to the sector’s informal nature, estimates suggest a substantial number of units and workers, many with limited formal education or technical training.

2.1.3. Environmental Consequences

The environmental footprint of informal mining in Colombia is profound and often irreversible. Mining operations frequently involve the unregulated exploitation of mineral deposits, leading to inefficient resource recovery and widespread land degradation, including deforestation and habitat loss. The chaotic disposal of mining waste and tailings contaminates soil and water sources, exacerbating erosion and sedimentation. A particularly grave concern is the widespread use of mercury in artisanal gold mining, which results in significant contamination of aquatic ecosystems, bioaccumulation in the food chain, and severe health risks for both miners and downstream communities. These practices collectively contribute to biodiversity loss and compromise long-term ecological sustainability [6,7].

2.1.4. The Formalization Dilemma: Advantages and Disadvantages of Legal Sanctioning

Promoting associativity and formalization among informal miners is a key strategy in Colombia, aimed at integrating these activities into regulatory frameworks. Formalization offers significant advantages, including improved occupational health and safety standards, the adoption of more efficient and environmentally sound technologies, and enhanced access to formal credit, markets, and supply chains. It can also increase social legitimacy and reduce vulnerability to exploitation. However, the formalization process presents considerable challenges, such as resistance from miners due to perceived bureaucratic burdens, high costs of compliance for small-scale operations, and difficulty in adapting to complex legal and administrative requirements [8]. A critical challenge lies in designing inclusive and equitable formalization pathways that do not inadvertently displace marginalized populations but rather foster sustainable and responsible mining practices [9].

2.2. National Programs Developed

The programs and strategies aimed at developing and strengthening the mining industry in Colombia represent a joint effort to address the inherent challenges in this key sector of the national economy. From governmental initiatives to collaborative projects with academic institutions, efforts have been made to promote associativity, formalization, and sustainable development as fundamental pillars to boost a more responsible, productive, and competitive mining industry. These programs, developed at different times and in response to various issues identified within the industry, share the common goals of improving working conditions for miners, fostering collaboration among sector actors, and promoting equitable economic and social development in mining communities.

2.2.1. Improvement of Productivity and Competitiveness in the Colombian Mining Sector

This program, implemented by the Ministry of Mines and Energy, focused on improving the social profitability of the mining industry, particularly for small- and medium-scale miners, by promoting associativity and strengthening the technical, business, social, legal, and environmental capacities of associative groups. It has been implemented in various mining districts across different departments in the country, offering activities such as characterization, diagnostics, and training in various areas. However, numerous issues affecting the effective functioning of associative structures have been identified, ranging from technological deficiencies to a lack of access to financing and weak business organization [10].

2.2.2. National Mining Formalization Program

Its main objective was to facilitate small-scale mining communities in developing their activities under a formal legal framework—both technically, economically, laborally and environmentally. The program focused on four strategic work areas, one of which aimed to strengthen associative and business entities to stimulate small-scale mining development under formal economic and business schemes. Actions were taken to promote the formation and consolidation of viable associative structures and provide organizational, administrative, and financial support to mining communities [11].

2.2.3. Organizational Strengthening Plan

This plan, developed in collaboration between the ANM and the National University of Colombia, focused on designing a technical assistance scheme to strengthen mining communities. It was based on characterizing and diagnosing mining production units and assessing the capacities of communities. The goal was to provide guidance and support to improve the management and business development of mining associations, including organizational, administrative, and financial solutions [12].

2.2.4. Collaborative Mining Entrepreneurship Model (MEMCO)

Developed in collaboration between the Ministry of Mines and Energy and the National University of Colombia, this model aims to promote a culture of socio-economic collaboration in mining territories. It focused on creating and strengthening business units for the sustainable exploitation of natural resources, with the goal of fostering changes in the social, economic, and environmental conditions of mining communities. It emphasizes value creation in mining regions, revitalizing traditional mining, business training, and strengthening resource-based enterprises [13].

2.3. Analysis of International Success Cases

Artisanal and small-scale mining (ASM) is a crucial activity in many developing countries, providing employment and income to vulnerable communities. However, it is often associated with challenges such as informality, marginalization, and environmental degradation. Nevertheless, there are successful examples of projects and associations that have effectively addressed these challenges by promoting formalization, community empowerment, and environmental sustainability. These cases demonstrate how collaboration between governments, international organizations, mining communities, and other stakeholders can positively impact the lives of artisanal miners and the environment.

2.3.1. Mining Co-Operatives in Bolivia

Mining co-operatives in Bolivia have their roots in the 1930s and have been an integral part of the Bolivian mining industry ever since. Over the years, it has undergone several phases of growth, especially during the strengthening of tin production from 1900 to 1986. In the second half of the 20th century and up to the early part of the last decade, four phases of growth can be identified, marked by outsourcing policies from the Bolivian Mining Corporation (COMIBOL) to co-operatives and the expansion of gold mining co-operatives. Today, there are more than 1600 mining co-operatives across the country, with a steady increase in the past few years. Despite legal recognition and regulation, mining co-operatives in Bolivia face significant challenges, such as conflicts with local communities, labor informality, and limited government oversight [14,15].

2.3.2. Small-Scale Mining in Chile

In Chile, small-scale mining is represented by the National Mining Society (SONAMI) and the National Mining Company (ENAMI). SONAMI, founded in 1883, is a guild institution representing large-, medium-, and small-scale mining in Chile, providing support and representation services to its members. Conversely, ENAMI, created in 1960, is a state entity focused on supporting the development of small-scale mining in Chile through various initiatives, such as mining property management, credit lines, and toll services. Both organizations play a significant role in supporting and promoting small-scale mining in Chile, contributing substantially to the country’s economy [16,17,18].

2.3.3. Formalization of ASM in Peru

In Peru, artisanal and small-scale mining (ASM) has a long history and has experienced different phases of growth. Although formalization efforts have been in place since the 1970s, ASM still faces significant challenges, such as labor informality, environmental liabilities, and the presence of organized crime. Some successful formalization programs highlight the importance of coordination between industrial and artisanal mining to promote sustainable sectoral development. Associativity plays a key role in the formalization process of ASM; however, its lack of promotion can limit the effectiveness of these efforts. In summary, the formalization of ASM in Peru remains a significant challenge that requires a comprehensive approach and the participation of multiple stakeholders [19,20].

2.3.4. Mthandazo Women Miners Association in Zimbabwe

The Mthandazo Women Miners Association (MWMA) in Zimbabwe was established in 2002 in response to the marginalization and discrimination faced by female miners in the country. This association, comprising 32 women, has made significant progress, such as receiving recognition from both the government and international organizations, building a milling center funded by the United Nations Development Program (UNDP), partnering with educational institutions for technical training, forming a legal trust, and implementing due diligence policies in their supply chain. The MWMA has collaborated with other organizations and governmental entities to address challenges such as political instability, violence in the mining sector, and environmental management [21,22].

2.3.5. Sustainable Artisanal Mining Project (SAM Project) in Mongolia

The Sustainable Artisanal Mining Project (SAM Project) in Mongolia originated as a joint response by the governments of Switzerland and Mongolia to the proliferation of unregulated artisanal and small-scale gold mining across much of Mongolia. This sudden increase in informal mining activity has been attributed to factors such as high unemployment, extreme weather events, and rising mineral prices, particularly gold. In response, the project focused on improving the application of a human rights-based approach to community mining, economically empowering all stakeholders along the gold supply chain, and creating a knowledge center in Mongolia to share the best practices in ASM. Throughout its development phases, the project achieved significant milestones, such as the enactment of a legal framework for ASM, formalization of thousands of miners, increased gold production sold through formal channels, and the creation of miners’ associations [23,24].

2.3.6. Planet Gold Global Project

Finally, the Planet Gold Global Project, funded by the Global Environment Facility (GEF), aims to eliminate the use of mercury in gold production. This project is being implemented in several countries and focuses on strategies such as formalization, financing, market access, technical solutions, awareness, and gender equity. Although strengthening associativity is not a core strategy, the project recognizes the importance of collaborating with mining associations to achieve its goals. Through activities such as training, access to financing, and promotion of associativity, Planet Gold seeks to improve conditions for artisanal and small-scale miners and promote more sustainable and responsible mining practices [25].

2.4. Regulations in Colombia

2.4.1. Colombian Mining Legislation—Mining Formalization

Mining associativity in Colombia is intrinsically linked to the formalization, commercialization, and financial integration of mining operations, as these regulations provide the foundation for establishing associative structures that operate within a legal framework. Mining legislation in the country plays a crucial role in managing non-renewable natural resources and promoting sustainable practices in the industry.
Mining formalization seeks to regulate mining operations that have been conducted outside the law by providing miners with a legal and technical framework. This process aims to improve working conditions, ensure sustainable practices, and generate benefits for both miners and local communities.
Mining legislation establishes the legal and technical parameters for mineral exploitation, while formalization seeks to integrate informal miners into the legal framework, offering them development opportunities. Both aspects are closely related and are essential for promoting a responsible and sustainable mining industry in Colombia.
  • Decree 2655 of 1998
  • Law 141 of 1994
  • Decree 2636 of 1994
  • CONPES 2898 of 1997
  • Law 685 of 2001
  • National Mining Development Plan 2002–2006
  • Law 1450 of 2011
  • Decree 2235 of 2012
  • Law 1658 of 2013
  • Decree 2504 of 2015
  • National Mining Policy of 2016
  • Decree 1949 of 2017
  • Decree 1378 of 2020
  • Resolution No. 40195 of 2021
  • Law 2250 of 2022
  • Law 2294 of 2023

2.4.2. Regulation of Legal Forms for Business Legalization

These regulations provide the legal framework and necessary requirements for establishing and operating various types of businesses and organizations in the mining sector. They facilitate the formalization and conduct of mining activities in accordance with the technical, environmental, and social criteria established by the competent authorities. Understanding these regulations is fundamental for anyone interested in mining development, as it helps identify the available options for establishing associative structures, promoting sustainability in resource exploitation, and ensuring legal and operational security in the mining sector.
Below are the most important national regulations concerning associativity:
  • Law 454 of 1998: This law provides a legal framework for regulating the solidarity economy, transforming administrative entities, and creating new institutions to strengthen this sector. Although its main focus is not mining, its impact on promoting cooperation and solidarity activities can influence the development of associations in the mining industry [26].
  • Associative forms: Colombian legislation contemplates various legal forms for conducting economic activities, including mining, with a special focus on associative forms that involve collaboration between two or more persons. These forms include commercial companies such as partnerships, limited partnerships, and limited liability companies, as well as simplified joint stock companies and limited liability companies. Non-profit associative forms are also highlighted, such as associations, co-operatives, and entities in the solidarity sector. In addition, unincorporated associative forms are mentioned, such as partnerships, consortiums, and temporary unions. These legal structures provide a framework for formalization and cooperation in the mining sector, promoting the economic and social development of mining communities.

2.4.3. Legislation Applicable to Mining Associativity

After thoroughly understanding Colombian mining regulations related to formalization and associative forms for business legalization, a detailed analysis of the legislation integrating both areas can be conducted. This process helps configure a solid regulatory framework that comprehensively addresses associativity within the mining sector.
  • Law 685 of 2001: Known as the Mining Code, this law is a fundamental pillar for regulating the Colombian mining industry. It provides guidelines for mining activities and promotes their sustainable and responsible development. Several articles within this law are key to fostering associativity, recognizing the importance of collaboration among different actors in the industry [4].
  • Resolution No. 40195 of 2021: This resolution adopts formalization guidelines for mining promotion and establishes a strategic framework to promote legality and sustainability in mining activities. It identifies strategies to create a favorable environment for collaboration among sector actors, enhancing efficiency and sustainability [27].
  • Law 2250 of 2022: This law establishes a special legal framework for mining legalization and formalization, as well as financing, commercialization, and environmental regulations. It seeks to regularize mining activity by promoting associativity and sustainable development in the sector [28].

3. Project Methodology

To establish a roadmap that outlines the step-by-step process for strengthening, creating, and consolidating mining communities in territories with potential for formalization, the project is structured into various phases and stages to achieve its goals (see Figure 1).
  • Phase 0: This phase focuses on gaining a deep understanding of the national and international contexts in which the project’s strategies will be developed. This involves analyzing relevant public policies and territorial planning systems to ensure that strategies are aligned with government objectives and priorities. Additionally, the goal is to identify successful cases and best practices internationally to inform the design of strategies.
  • Phase I: This phase defines the proposed methodology for characterizing and determining the maturity of the associative potential in the territory where mining communities are located. This methodology complements the General Mining Characterization Methodology [29], which was developed by the Government of Antioquia and the National Mining Agency. It will focus on aspects such as territorial characterization, identification of key stakeholders, and analysis of the relationships between them, as well as the development status of associative organizations and their potential for strengthening. The design and implementation of the methodology will involve various tools, such as survey questions for subsequent analysis, semi-structured interviews, field observations, and participatory workshops.
  • Phase II: This phase formulates a draft strategy or roadmap for associative systems aimed at developing sustainable mining activities. This roadmap will include general and specific objectives, actions to be carried out, evaluation and monitoring indicators, and other guidelines to guide the implementation of the proposed strategies. It will be based on successful cases and best practices at the national and international levels.
  • Phase III: This phase involves implementing the methodology designed in Phase I and the strategy formulated in Phase II in two pilot projects located in strategic mining areas (AEMs). Based on a selection process using a criteria matrix, the characterization and diagnosis of the maturity of the associative potential in these communities will be carried out, along with an assessment of the organizational development of formal associative figures present. Specific actions will be implemented to strengthen the associative systems and promote sustainable mining development in these areas.
  • Phase IV: This phase finalizes the document containing the definitive strategy or roadmap for associative systems for sustainable mining activity development. This document will be based on the results obtained during the pilot implementations and will adjust the draft presented in Phase II based on lessons learned and recommendations from practical experience. The final document will provide a comprehensive guide for implementing these strategies in other regions of the country, contributing to a more collaborative, transparent, and sustainable mining sector nationwide.

4. Results

The sustainable development of mining communities requires effective strategies that promote associativity and collaboration among the actors involved. In this context, a roadmap is established, comprising three key phases, to drive mining activity in a responsible and sustainable manner.

4.1. Phase I: Baseline Survey

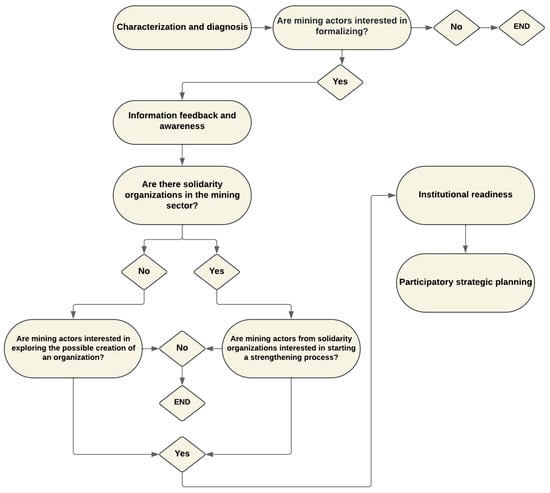
The first phase involves establishing the initial conditions of mining communities and their associative potential. A methodology is implemented to characterize the associative potential by analyzing aspects such as the potential of mining production units (UPMs), territorial governance, and the organizational performance of existing associative structures (see Figure 2).

4.1.1. Assessment of the Maturity of Associative Potential in the Territory

The assessment of the maturity of the associative potential in the territory is based on four main axes: cognitive, social, ecosystemic, and infrastructure capital [30]. This analysis was conducted using a format adapted from the National Mining Agency and the Government of Antioquia, supplemented by interviews and focus groups to obtain a comprehensive understanding of the associative potential.

4.1.2. Characterization of Existing Associative Practices in the Territory

To characterize existing associative practices, the “Associative Mining Model for Sustainable Business Development” (MADES) [12] is used. This model evaluates four dimensions: organizational, administrative, social, and relational, and communications, allowing for an analysis of the status and profile of associative organizations. It considers aspects such as organizational, administrative, and social management, as well as internal and external relationships and communication.

4.1.3. Evaluation of the Management Level of Mining Associative Organizations

The management level of mining associative organizations is evaluated using a characterization tool that assesses various dimensions, including organizational, administrative, social, and relational. This evaluation allows for the determination of an organizations’ development level and identifies areas for intervention to strengthen it.

4.1.4. Inclusive Dialogues with Communities

Inclusive dialogue with communities promotes stakeholder participation through focus groups, workshops, and annual communication and accountability events. These efforts aim to establish a shared vision of the territory and mining activity, identify opportunities for organizational strengthening, and generate commitments from the involved actors.
At the end of this phase, a comprehensive understanding of the mining territory is obtained, key actors are identified, and their stance on mining development is determined. The existence and management level of associative forms are assessed, providing a solid foundation for planning future activities within the roadmap and adapting them to the specific needs identified in each situation.

4.2. Phase II: Participatory Strategic Planning

After obtaining a clear understanding of the territory and mining communities and determining the existence of associative practices, the next step is to project long-term mining activity as part of territorial dynamics, focusing on the potential of mining associative forms. This phase consists of three key stages.

4.2.1. Information Feedback and Awareness Raising

A wide-participation workshop is held to return the findings from the baseline phase, highlighting the opportunities generated by jointly addressing mining challenges. The goal is to establish commitments to explore new forms of solidarity-based organizations and strengthen existing ones. Activities include the presentation of characterization reports, identification of strengths and weaknesses, and open discussions to reach a consensus and define the next steps.

4.2.2. Institutional Readiness

An interdisciplinary team is formed to accompany the processes in the territories, financed by the ANM or another designated institution. The goal is to coordinate efforts with territorial entities and other actors to ensure proper alignment and concurrency of efforts. This interdisciplinary team will be responsible for coordinating stakeholders’ participation, including state entities, sector companies, NGOs, and other relevant actors.

4.2.3. Strategic Plan Development

A medium- and long-term strategic plan is developed with the participation of mining leaders and other stakeholders. The mining business value chain is analyzed, development opportunities are identified, and points of convergence for strategic alliances are established. The construction of a shared territorial vision is proposed through vision-building workshops, and potential scenarios are defined based on the existence or absence of mining-associated organizations.
The participatory strategic planning phase seeks to establish a shared vision of the territory and mining activity, identify collaboration opportunities, and strengthen solidarity-based organizational forms. It focuses on awareness-raising, institutional readiness, and the construction of a strategic plan that guides the sustainable and participatory development of mining activities.

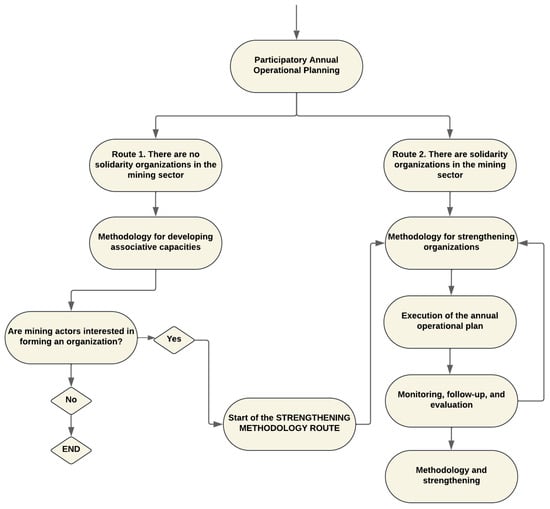
4.3. Phase III: Annual Operational Planning and Execution

Once the long-term goals for the territory and mining activity have been jointly defined, as well as the general actions to contribute to territorial development, and a medium-term vision for each solidarity-based organization or associative form has been projected, it becomes necessary to move to the operational level. In this phase, activity projections are made, responsibilities for their execution are assigned, and the necessary resources are allocated for each fiscal year (see Figure 3).

4.3.1. Interdisciplinary Work Team

From the beginning of this phase, a team of professionals is established to conduct a diagnosis and characterization of the organization. This team should possess competencies in effective communication, teamwork, conflict resolution, technical knowledge in mining, relevant regulations, and management and leadership skills. It is crucial for these professionals to be sensitive to the cultural and social realities of local communities.
The primary objective of this team is to strengthen existing organizations, enabling them to make informed and sustainable decisions. This will contribute to fostering responsible mining practices that benefit the entire community. Close and continuous coordination between team members and local actors is essential to achieve this goal.

4.3.2. Associative Capacity Development Methodology (DCA)

This methodology is applied in territories where mining potential and at least one mining community are identified, but no associative or solidarity-based organizational forms are present. It is based on co-design and participatory design approaches, aiming to foster inclusive collaboration and strengthen the viability of mining initiatives [31].
Specialized professionals in co-design, community relations, mining businesses, and organizational structures facilitate workshops over a period of 4 to 6 months. These workshops focus on identifying and addressing critical points where organizations seek to integrate into the value chain, fostering more inclusive collaborations and strengthening the viability of their initiatives.

4.3.3. Strengthening of Mining Associative Organizations

For existing organizations within the mining community, the next step is to strengthen certain skills and capacities that will increase the likelihood of success and continuity of the existing associative exercises. Specific programs are implemented for each level of organizational development, with goals and actions adapted to the particular needs of each organization.
These programs aim to increase the success and sustainability of existing associative practices. Specific goals are established for each dimension of organizational development, and actions are developed to achieve these goals. Additionally, a technical-operational dimension is included for organizations directly involved in mining activities.

4.3.4. Execution and Monitoring of the Annual Operational Plan

In this stage, the planned actions for strengthening mining organizations are implemented. Training programs, technical assistance, and internal communication strategy development were implemented. Periodic review mechanisms for progress and resource tracking have been established to ensure that the defined goals are met.
An effective internal communication strategy is essential to ensure the smooth flow of information between the organization being strengthened and the interdisciplinary team. A two-level monitoring scheme is established to maintain the alignment of actions with the defined goals and ensure the effectiveness of these actions.

5. Implementation of Pilots

The municipality of Buriticá was selected by the ANM to conduct two field pilots, which are essential for creating a roadmap for associative systems aimed at developing sustainable mining activity. During visits to the territory, various methodological activities were carried out, including in-depth interviews with key mining stakeholders and institutional leaders, the application of tools to characterize the associative potential and management capacity development in mining units and organizations, focus groups with local residents and representatives of formalized mining companies, and participation in discussion forums to update the local economic development plan.
These activities were developed in two distinct contexts within Buriticá: the surroundings of the Zijin Continental Gold mine, which affects five villages and the municipal seat (Pilot I), and in the villages of Tabacal and La Fragua, along with areas bordering the municipality of Peque (Pilot II). This revealed the specific dynamics and needs of each area to advance toward a more associative and sustainable mining sector.

5.1. Pilot I

The first pilot focuses on the dynamics around the Zijin Continental Gold company in Buriticá, Colombia, addressing how this company and informal mining operations affect communities such as Higabra, Los Asientos, Angelina, El Naranjo, and Mogotes, as well as the municipal seat and nearby villages. The territory is explored according to four capitals: social, cognitive, infrastructure and ecosystemic.
  • Social Capital: Solidarity practices, such as community work (“convites”) and community organizational forms like Community Action Boards (JACs) and development cooperation organizations, are highlighted for their contribution to learning processes and community support.
  • Cognitive Capital: The region’s mining history is emphasized, with the learning of mining techniques owing to the arrival of miners from other areas. There is a lack of local technical training institutions, although there is some proximity to educational institutions in the neighboring municipalities. The overall educational level is low, although it is improving among the youth.
  • Infrastructure Capital: Communication routes and service infrastructure are precarious, although efforts are underway to improve them. The area suffers from inadequate basic services, but there is a basic hospital with plans for improvement.
  • Ecosystemic Capital: The landscape is valued, and conservation strategies are being attempted, although informal mining has a negative impact on the environment. There is significant interest in the sustainable use of natural resources, with differences in attitudes between formal and informal miners.
Governance and the influence of armed groups in the region are key factors affecting security and the development of initiatives. Tensions between formalized and informal miners also challenge associative strengthening.

5.2. Pilot II

The focus group held in the village of Tabacal, within the municipality of Buriticá, and part of the strategic mining area (AEM-23), aimed to identify the key elements of the four territorial components and focus on associative processes to better understand the dynamics of the territory. The session sought to deepen the understanding of the territory through the analysis of the four types of capital, considering similarities and differences with the main area of Buriticá, thus highlighting additional aspects specific to the village of Tabacal.
  • Social Capital: Solidarity and collaboration practices are observed through the community action board and village nodes, organizing activities for youth and children, and maintaining a high level of community organization. Efforts are being made to maintain rural youth homes, although their relevance is declining due to improvements in school transportation. Organizations like the Social Group Foundation and EPM are present, along with strong community ownership of the environment, particularly in the management of water and natural resources, showing resistance to uncontrolled mining.
  • Cognitive Capital: Tabacal, with about 1900 inhabitants distributed across 19 villages, has an organizational structure based on territorial nodes and participation in the ASOCOMUNAL. Education is limited to one institution that serves 246 students with no access to technical or higher education. The economy is based on agriculture, with emerging mining activities learned from the neighboring communities.
  • Infrastructure Capital: Infrastructure includes non-potable water supply to homes, improvements in communication routes with road paving, and access to the internet and cellular signal, although more coverage is needed. There are no health centers in the township, which limits access to health care services.
  • Ecosystemic Capital: Tabacal is part of a prioritized ecosystem corridor with water sources that reflect the community’s deep connection to and care for the environment. There is interest in small-scale mining, but with a clear inclination toward responsible and sustainable mining practices.

5.3. Results from the Pilots

Based on the pilots conducted in the municipality of Buriticá, several important conclusions were drawn from the associative exercises and analysis of the territorial dynamics related to mining activity. These conclusions shed light on the interactions between local communities, mining companies, and community organization initiatives.
Buriticá has experienced a success story in associativity linked to Zijin mining company, achieving continuous improvement despite facing challenges. This has resulted in significant learning for the involved actors and stability that promises to strengthen throughout the active life of the mine, generating mutual benefits between the community and the company.
The Association of Formalized Miners of Buriticá, with which we collaborated on the pilot projects, aims to provide representation and visibility to its members, fostering unity in negotiation and dialogue processes. Furthermore, the option for its members to form a Simplified Joint-Stock Company (SJSC) demonstrates how an associative model can integrate community cohesion with profitable business initiatives, equipping the organization with a strategic vision in support of local development.
The implementation of solidarity practices, starting with the formation of community action boards, promotes the creation of economic projects and solid organizational structures. This strengthens the community’s commitment to environmental and social care, preparing them to integrate new economic activities like mining responsibly.
Although there is moderate potential for associativity in Buriticá and Tabacal, challenges are observed due to previous unsuccessful experiences and community concerns regarding the negative effects of mining. The community expresses a desire to participate in formalized and controlled mining projects, although they recognize the challenges posed by the presence of miners and possible external armed groups.
The Buriticá community shows two perspectives on mining: positivity from those formally involved, valuing the income and jobs generated, and concern from others about the negative externalities, such as environmental and social impacts. Both perspectives underscore the importance of properly managing the impact of mining on the territory.

6. Conclusions

After completing the activities of construction, validation, and reconfiguration of the instruments developed, the associative systems strategy line of this project leads to the following conclusions:
The proposed roadmap considers the implementation of three phases, starting with a baseline constructed through the methodology of characterizing the maturity of the territory’s associative potential and evaluating the management level of the identified mining associative organizations.
In the early years, continuous support and a specific budget are necessary to guarantee the resources required for consolidating the organizations, with the clear goal of reaching a level of business development where these organizations can self-manage without the need for external intervention. This would allow them to transition from needing support to becoming wealth generators and economic drivers in their territories through extractive activities. For this purpose, it is necessary that, as part of the formation of organizations, technical and administrative training programs be established to strengthen management skills.
Integrating mining associativity into development plans at various political-administrative levels is essential to ensure coherence between goals and actions. The long-term vision proposed contemplates that the associative exercises that arise or are strengthened in mining communities will have an impact on their territory. Therefore, it is crucial that part of the roadmap exercise includes understanding mining as a driver of change and how it can benefit or affect the diverse interests that share the territory.
In this regard, it is essential to understand the traditional ties and sense of belonging of people within organizations to assess their commitment and connection to their territory. This helps determine whether there is a deep motivation to drive the processes that promote the socio-economic development of the community. The length of stay in a place can reflect a deep connection with the land and community that can sustain the organizational processes. This understanding helps ensure that actions and projects implemented not only respond to temporary interests but are also rooted in a long-term commitment to the community’s well-being.
Although the roadmap is oriented toward the creation or strengthening of associative or solidarity-based organizations in mining communities, this does not exclude their coexistence with business entities.
During the execution of the pilots within the project, a model was identified in which, following the community’s interests, SAS companies are used to execute productive activities, and these are then grouped into an association whose purpose is to represent the sector, create spaces for collaboration and dialogue, present a united front in negotiations, and establish relationships with other stakeholders. This also helps the community form a visible block of small mining entrepreneurs in the territory. In this sense, it is important to mention that the organizational development dimensions are also relevant for profit-oriented organizations, as they integrate general management criteria for industrial, commercial, or trade unions.
Additionally, in some territories where large companies are present, it may be worthwhile to explore the feasibility of collaborative work between these companies and organized mining communities, with large companies potentially acting as anchors for territorial development. To achieve this, the mining industry could incorporate the activities of territorial actors as part of the large company’s value chain, whether as local suppliers of goods and services in the supply chain, service providers, or local suppliers in the mining value chain in extraction, transformation, or commercialization. In this way, mining communities benefit from advances in exploration and the mining process, generating economic income and employment for the community while sharing responsibilities in environmental and social management. The goal is to redistribute and democratize capital, knowledge, economic benefits, and responsibilities to achieve well-managed mining in these territories.
In the context of mining formalization, it is interesting to use an integrated model of strategies aimed at enhancing the formalization process within mining associations. This approach is based on the idea that implementing specific activities can significantly strengthen collective or group skills and competencies. This strengthening is considered the most effective response to the challenges that arise in the formalization process. The underlying premise is the belief in the transformative power of training and collective capacity building as essential catalysts for overcoming the barriers traditionally faced in formalizing mining operations.
It would be ideal to integrate entities with extensive experience in associative or solidarity-based economic systems, along with well-known and recognized entities from the Colombian mining sector, as part of the roadmap’s development and implementation on a larger scale, making them identifiable to the mining communities.
Likewise, the successful execution of this project should serve as a foundation for new collaboration spaces between state entities and academia, aiming for projects that continue to strengthen sustainability, competitiveness, and productivity in the small- and medium-scale mining sectors.
Limitations and Future Research: Although this study provides a foundational roadmap, its applicability and depth could be further enhanced. Future research should focus on testing this roadmap in diverse geographical and socio-economic contexts to validate its robustness and adaptability. Additionally, a deeper exploration of the specific social dimensions of associativity beyond organizational strengthening would provide richer insights. Integrating more robust economic variables and conducting long-term impact assessments are also suggested to comprehensively quantify the benefits of such associative models.

Author Contributions

Conceptualization, M.M.G. and S.P.-Z.; Methodology, M.M.G. and S.P.-Z.; Investigation, O.J.R.-B., M.M.G. and S.P.-Z.; Formal analysis, J.I.T.; Writing—original draft preparation, M.M.G.; Writing—review and editing, O.J.R.-B.; Project administration, O.J.R.-B. and G.V.; Funding acquisition, G.V. All authors have read and agreed to the published version of the manuscript.

Funding

This research was funded by Agencia Nacional de Minería (Mining National Agency) Govern of Colombia.

Data Availability Statement

The original contributions presented in this study are included in the article. Further inquiries can be directed to the corresponding author.

Conflicts of Interest

The authors declare no conflict of interest.

References

  1. Martinez, G.; Smith, N.M.; Malone, A. ‘I am formal, what comes next?’: A proposed framework for achieving sustainable artisanal and small-scale mining formalization in Peru. Extr. Ind. Soc. Extr. Ind. Soc. 2023, 13, 101227. [Google Scholar] [CrossRef]
  2. Da Silva, S.S.; De Freitas, A.F.; De Freitas, A.F.; Macedo, A.D.S. Cooperativism as a solution or as an obligation? The formation of cooperatives in small-scale mining in Brazil. Resour. Policy 2023, 85, 104041. [Google Scholar] [CrossRef]
  3. Jiménez, A.D.; Smith, N.M.; Holley, E.A. Towards sustainable ASM-based livelihoods: The role of institutional arrangements in the formalization of artisanal and small-scale mining. Resour. Policy 2024, 94, 105129. [Google Scholar] [CrossRef]
  4. Congreso de Colombia. Ley 685, por la cual se expide el Código de Minas y se dictan otras disposiciones. In Diario Oficial; 45.273; Congreso de Colombia: Bogotá, Colombia, 2001. [Google Scholar]
  5. Alves, W.; Ferreira, P.; Araújo, M. Mining co-operatives: A model to establish a network for sustainability. J. Co-Oper. Organ. Manag. 2019, 7, 51–63. [Google Scholar] [CrossRef]
  6. Mimba, M.E.; Mbafor, P.U.T.; Fils, S.C.N.; Nforba, M.T. Environmental impact of artisanal and small-scale gold mining in East Cameroon, Sub-Saharan Africa: An overview. Ore Energy Resour. Geol. 2023, 15, 100031. [Google Scholar] [CrossRef]
  7. Córdoba-Tovar, L.; Marrugo-Negrete, J.; Barón, P.A.R.; Díez, S. Ecological and human health risk from exposure to contaminated sediments in a tropical river impacted by gold mining in Colombia. Environ. Res. 2023, 236, 116759. [Google Scholar] [CrossRef] [PubMed]
  8. Veiga, M.M.; Marshall, B.G. The Colombian artisanal mining sector: Formalization is a heavy burden. Extr. Ind. Soc. 2019, 6, 223–228. [Google Scholar] [CrossRef]
  9. Güiza, L.; Cante, C.; Correa, L.Y. Formalization of artisanal and small-scale mining in Colombia: Achievements and challenges relating to the attainment of the Sustainable Development Goals. South Sustain. 2021, 2, e028. [Google Scholar] [CrossRef]
  10. Ministerio de Minas y Energía. Mejoramiento de la productividad y competitividad minera nacional. In Colombia, Informe de Proyecto; Ministerio de Minas y Energía: Bogotá, Colombia, 2007. [Google Scholar]
  11. Ministerio de Minas y Energía. Política Nacional de Formalización Minera; Ministerio de Minas y Energía: Bogotá, Colombia, 2014.
  12. Universidad Nacional de Colombia. Diseño de un Esquema de Asistencia Técnica Para Fortalecimiento Organizacional, Aplicable a Comunidades de Pequeños y Medianos Mineros Para Minería Subterránea de oro y Carbón; Universidad Nacional de Colombia: Bogotá, Colombia, 2014. [Google Scholar]
  13. Universidad Nacional de Colombia. Modelo de Emprendimiento Minero Colaborativo—MEMCO. In Colombia, Informe de Proyecto; Universidad Nacional de Colombia: Bogotá, Colombia, 2014. [Google Scholar]
  14. Córdoba, H. Oro—Análisis del Subsector Cooperativo en el Departamento de La Paz; Informe; Fundación Jubileo: La Paz, Bolivia, 2015; Volume 38. [Google Scholar]
  15. Poveda, P. Formas de Producción de las Cooperativas Mineras de Bolivia; Informe; CEDLA: La Paz, Bolivia, 2014. [Google Scholar]
  16. Meller, P.; Meller, A. La Empresa Nacional de Minería de Chile—Modelo y Buenas Prácticas Para Promover la Sostenibilidad de la Minería Pequeña y Artesanal en la Región Andina; Informe; CEPAL: Santiago, Chile, 2021. [Google Scholar]
  17. ENAMI. Página web de la Empresa Nacional de Minería. [En línea]. Available online: https://www.enami.cl/Pages/default.aspx (accessed on 23 August 2023).
  18. SONAMI. Página web de la Sociedad Nacional de Minería. [En línea]. Disponible en. Available online: https://www.sonami.cl/v2/acerca-de-sonami/ (accessed on 24 August 2023).
  19. Cano, A. Formalización de la Minería Artesanal y de Pequeña Escala; Estudio Técnico; USAID: Lima, Peru, 2021. [Google Scholar]
  20. PNUD. Mujeres y Hombres de Oro: Desafíos Hacia la Equidad de Género en la Minería Artesanal y Pequeña Minería del Perú; PNUD: New York, NY, USA, 2022. [Google Scholar]
  21. ZELA. Mthandazo Women Miners Association—Supply Chain Due Diligence Policy; ZELA: Harare, Zimbabwe, 2019. [Google Scholar]
  22. RVO. Mthandazo Women Miner’s Association Project Database [En línea]. Available online: https://projects.rvo.nl/project/nl-kvk-27378529-eprm18s08/ (accessed on 24 August 2023).
  23. COSUDE. Factsheet—Sustainable Artisanal Mining Project; COSUDE: Bern, Schweiz, 2017. [Google Scholar]
  24. DFAE. Una Explotación Minera Responsable y Sostenible [En línea]. Available online: https://wedocs.unep.org/handle/20.500.11822/31230 (accessed on 24 August 2023).
  25. Planet Gold. Informe de Progreso Anual 2021–2022; Planet Gold: Matabeleland, Zimbabwe, 2023. [Google Scholar]
  26. Congreso de Colombia. Ley 454, por la cual se determina el marco conceptual que regula la economía solidaria, se transforma el Departamento Administrativo Nacional de Cooperativas en el Departamento Nacional de la Economía Solidaria, se crea la Superintendencia de la Economía Solidaria, se crea el Fondo de Garantías para las Cooperativas Financieras y de Ahorro y Crédito, se dictan normas sobre la actividad financiera de las entidades de naturaleza cooperativa y se expiden otras disposiciones. In Diario Oficial; No. 43.357; Congreso de Colombia: Bogotá, Colombia, 1994. [Google Scholar]
  27. Ministerio de Minas y Energía. Resolución 40195, por medio de la cual se adoptan los Lineamientos de Formalización para el Fomento Minero. In Diario Oficial; 51.714; Ministerio de Minas y Energía: Bogotá, Colombia, 2021. [Google Scholar]
  28. Congreso de Colombia. Ley 2250, por medio de la cual se establece un marco jurídico especial en materia de legalización y formalización minera, así como para su financiamiento, comercialización y se establece una normatividad especial en materia ambiental. In Diario Oficial; 52.092; Congreso de Colombia: Bogotá, Colombia, 2022. [Google Scholar]
  29. Gobernación de Antioquia. Agencia Nacional de Minería. Protocolo de Identificación de Unidades Productivas Mineras del Bajo Cauca; Gobernación de Antioquia: Antioquia, Colombia, 2023. [Google Scholar]
  30. Roso, P. Comunidad y Desarrollo Local. Definir Estrategias de Cambio Para los Territorios. Construir Capital Cognitivo y de Gobernanza de los Procesos de Innovación; Presentación; LEED Summer School: West Yorkshire, UK, 2010. [Google Scholar]
  31. MIT D-Lab. Creative Capacity Building (CCB) [En línea]. Available online: https://d-lab.mit.edu/approach/creative-capacity-building-ccb (accessed on 14 November 2023).
Figure 1. Methodology for developing a specific scope of mining associativity. Source: Own elaboration.
Figure 1. Methodology for developing a specific scope of mining associativity. Source: Own elaboration.
Mining 05 00046 g001
Figure 2. Phase I and Phase II of the roadmap. Source: Own elaboration.
Figure 2. Phase I and Phase II of the roadmap. Source: Own elaboration.
Mining 05 00046 g002
Figure 3. Phase III of the roadmap. Source: Own elaboration.
Figure 3. Phase III of the roadmap. Source: Own elaboration.
Mining 05 00046 g003
Disclaimer/Publisher’s Note: The statements, opinions and data contained in all publications are solely those of the individual author(s) and contributor(s) and not of MDPI and/or the editor(s). MDPI and/or the editor(s) disclaim responsibility for any injury to people or property resulting from any ideas, methods, instructions or products referred to in the content.

Share and Cite

MDPI and ACS Style

Restrepo-Baena, O.J.; Pérez-Zapata, S.; Gamarra, M.M.; Tobón, J.I.; Viana, G. Methodology to Determine the Associative Potential of Small-Scale Mining Communities. Mining 2025, 5, 46. https://doi.org/10.3390/mining5030046

AMA Style

Restrepo-Baena OJ, Pérez-Zapata S, Gamarra MM, Tobón JI, Viana G. Methodology to Determine the Associative Potential of Small-Scale Mining Communities. Mining. 2025; 5(3):46. https://doi.org/10.3390/mining5030046

Chicago/Turabian Style

Restrepo-Baena, Oscar Jaime, Sara Pérez-Zapata, María Margarita Gamarra, Jorge Iván Tobón, and Gustavo Viana. 2025. "Methodology to Determine the Associative Potential of Small-Scale Mining Communities" Mining 5, no. 3: 46. https://doi.org/10.3390/mining5030046

APA Style

Restrepo-Baena, O. J., Pérez-Zapata, S., Gamarra, M. M., Tobón, J. I., & Viana, G. (2025). Methodology to Determine the Associative Potential of Small-Scale Mining Communities. Mining, 5(3), 46. https://doi.org/10.3390/mining5030046

Article Metrics

Back to TopTop