Mining Metaverse—Identifying Safety and Commercial Risks in Mining Operations
Abstract
1. Introduction
- Have current technologies such as virtual reality (VR), augmented reality (AR), and the Internet of Things (IoT) improved the mining industry?
- What mining classifications, based on daily production as a parameter for mine size, might adopt the Metaverse?
- How can an integration model be structured to measure the efficiency of applying the Metaverse in the mining industry?
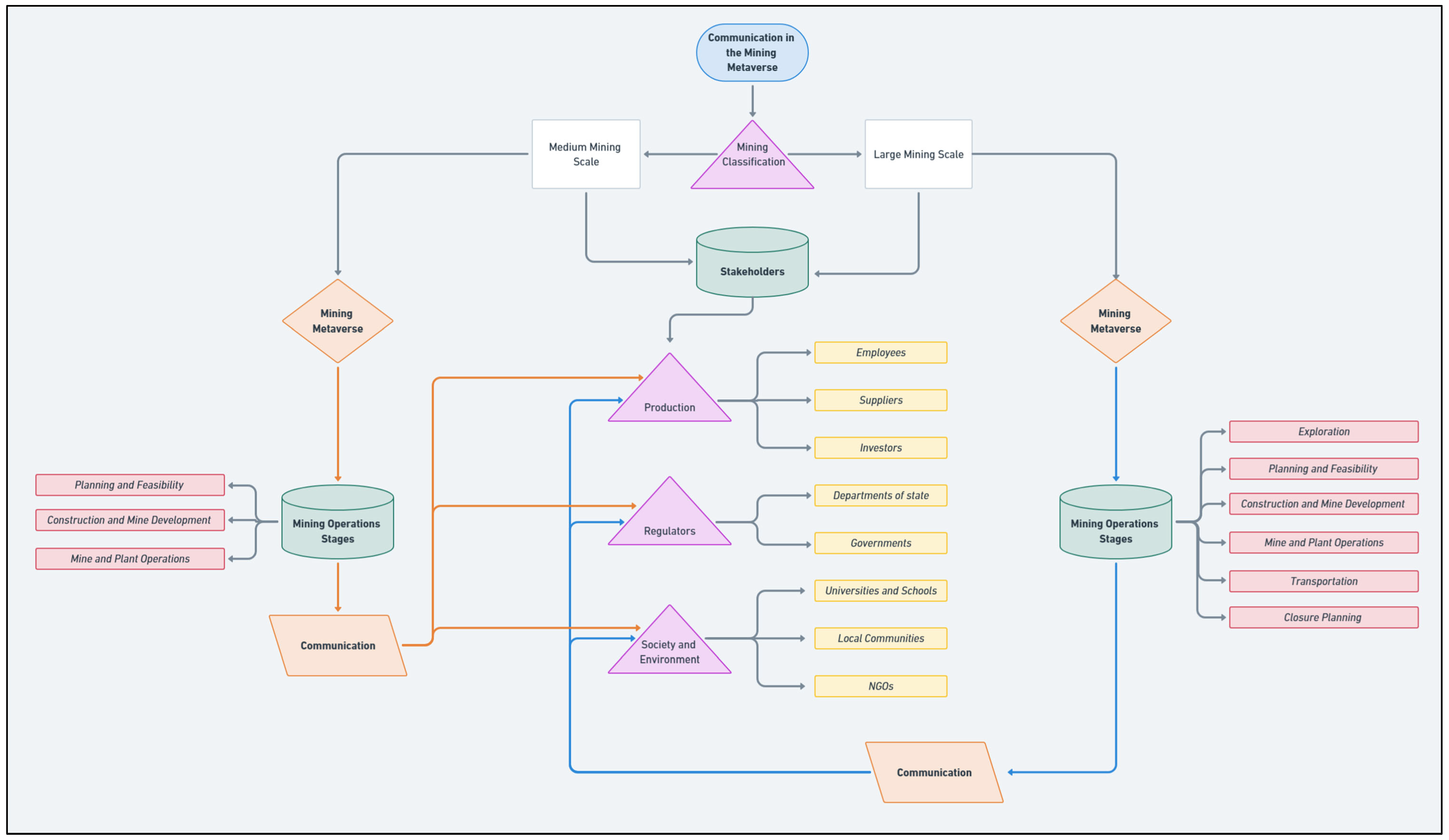
- How would communication between the Metaverse and stakeholders vary according to the mining classifications?
2. Materials and Methods
2.1. Literature Review and First Analysis
2.2. Analysis of the Insertion of the Metaverse in the Mining Industry
2.3. Establishment of the Preliminary Model—Case Study: Identification of Risks and Control
3. Results and Discussions
3.1. Scientific Production Related to the Integration in the Mining Industry—Metaverse
3.2. Scientific Production Related to the Integration in the Mining Industry—Other Technologies
3.3. Scientific Production Related to the Integration in Other Industries—Metaverse
3.4. Control Variables and Commercial/Safety Risks Identified
- The three diagrams (Figure 3) have been used to illustrate three distinct zones, each defined by specific conditions. These zones help analyse the potential integration of different technologies within various stages of mining operations.
- Currently, scientific databases lack information regarding the quantitative distribution of key variables such as efficiency, communication, and safety when implementing computer-based technologies (virtual reality, augmented reality, IoT, metaverse) within industries. However, sufficient evidence has been provided by Flores et al. and Humphreys [92,93], who highlighted the significant role that computer-based technologies play in the mining industry and their positive impact on operational efficiency, safety, the environment, and stakeholders.
- For medium- and large-scale mining, in the real-world area, which represents a scenario without the utilisation of advanced technologies, communication and safety will have very low values. As a result, the production process at the mine site will not be efficient. The area corresponding to the real world can be adapted to all mining classifications. However, as seen in the diagrams, communication, safety, and efficiency will vary depending on the mine size being analysed.
- Each mining classification will have different values for the decision variables, significantly influenced by the situation or the analysis stage.
- For this preliminary model, the behaviour of the values is assumed to be linear, which does not completely reflect the reality, as there may be secondary parameters that need to be investigated and quantified to apply appropriate constraints to the diagram. As a first step, the ideal scenario for companies implementing technologies such as virtual reality, augmented reality, IoT, or the Metaverse is to achieve a balance between efficiency, communication, and safety.
3.5. Evaluations Based on Mine Size
3.5.1. Large-Scale Mining Evaluation
- Real World: Technologies that do not include the use of the Metaverse, IoT, VR, or AR are still practical tools for large-scale mining. However, the absence of such technologies limits the operational efficiency, situational awareness, and safety response capabilities. For instance, without IoT-enabled sensors and devices, communication often relies on human observation and radio reports, which are prone to error and delay. Furthermore, the Metaverse, in the context of digital twins and collaborative 3D environments, allows engineers, geologists, and operators to jointly interpret geological models, plan operations, and simulate scenarios quickly and efficiently. Additionally, the diagram considers the current state of some large-scale mine sites. Some of these may operate without advanced computer-based technologies but maintain control over communication and safety. However, traditional methods are generally less efficient than more advanced technologies.
- IoT/VR/AR: The analysis for this area is like the ‘real-world’ zone but focuses on the degree to which efficiency, communication, and safety can be controlled through these technologies. The impact will depend on the specific technologies used and the stages of the mining process in which they are implemented. IoT, VR, and AR can bring about substantial improvements, but their success relies on strategic and appropriate integration within the operation.
- Metaverse: In this zone, a balance between efficiency, communication, and safety can be achieved. This balance represents the ideal scenario for companies implementing new computer-based technologies. By integrating the Metaverse, companies can enhance communication and safety measures while also optimising operational efficiency. This holistic approach maximises the benefits of these advanced technologies, making them essential for future operations.
3.5.2. Medium-Scale Mining Evaluation
- Real World: Like large-scale operations, traditional technologies can be helpful, but there are limitations, particularly concerning efficiency and safety improvements. The absence of advanced communication tools can lead to operational inefficiencies and potential safety risks.
- IoT/VR/AR: The analysis mirrors that of large-scale mining. Implementing IoT, VR, and AR can improve operational processes, but the extent of their impact depends on how well these technologies are integrated into specific mining stages. For medium-scale operations, the focus is often on cost-effective solutions that still provide significant gains in safety and efficiency.
3.5.3. Small-Scale Mining Evaluation
- Real World: Traditional approaches are more prevalent in small-scale mining. Due to the limited scale of operations, there is often less emphasis on adopting high-tech solutions, which can significantly restrict the ability to improve efficiency, communication, and safety. However, even in small-scale operations, there is a tendency to find a balance between these control variables, focusing on affordable solutions that can still deliver improvements without requiring extensive technological investments.
3.6. Establishment of a Preliminary Model
- Q is the production;
- A is the technological process;
- K is the labour force;
- L is the capital;
- α and β are parameters of the equation.
- K is the mean capital;
- L are the working hours;
- E is energy;
- M is materials;
- S is services;
- α, β, γ, ɛ, ϴ indicate the annual participation of the factors in the value of the product;
- A is the total productivity of the factors.
- K is the capital (total linear metres of production per month);
- L is labour productivity (man-hours/tonne);
- E is the diesel consumption (litters);
- Q is production (tonnes of hauled material);
- A is the technological process.
3.7. Simplified Case Study
- -
- Elasticities of capital, α = 0.3;
- -
- Labour, β = 0.2;
- -
- Energy, γ = 0.1.
- -
- K is capital, measured as the total linear metres of production per month. In the first scenario (without the use of the metaverse), the value is 200 metres drilled per month. In the second scenario (with the metaverse), it is expected that the number of metres drilled will increase due to the introduction of new technology. For this reason, the value in this case will be 250.
- -
- L is labour productivity, measured by the number of man-hours. In this example, the value can be kept the same for both scenarios, although in real situations it could vary as it does not behave in a fixed way.
- -
- E represents energy, measured by the amount of fuel (in litres) or power used for a specific activity or group of activities over a certain period. Like labour productivity, this variable will not behave consistently in real life, but for this example, the same value will be used in both cases.
3.8. Identification of Risks and Control
- Commercial Risk:High Startup Investment: Creating a Metaverse platform and connecting it with the current mining infrastructure can require a substantial investment. Hardware (such as VR headsets and sensors), software development, and staff training are all included in the costs. There is also a danger that the intended return on investment (ROI) may not be realised if the technology fails to deliver the promised benefits [101,102].Scalability and relationship: Ensuring that Metaverse solutions work with existing mining systems might be difficult. Customisation may be required, resulting in extra charges. The technology’s capacity to expand across multiple mining operations, particularly in distant or hostile settings, remains questionable. This might prevent widespread adoption [49,103].Uncertain Market Acceptance: The success of incorporating Metaverse technology is determined by how well it is received by stakeholders such as miners, managers, and investors. Resistance to change or concerns about its feasibility may hinder acceptance. If the technology fails to acquire momentum, businesses may suffer financial losses and missed potential for optimisation [49,50].Data Safety and Privacy Concerns: The Metaverse is based on data collection and integration across several platforms. The handling of sensitive data (such as mine layouts, equipment performance, and worker details) presents data security risks. Data breaches may pose business risks to mining organisations, resulting in intellectual property loss, operational interruptions, or reputational harm [104,105,106,107].
- Safety Risk:Virtual–Physical Interface Errors: The Metaverse refers to real-time interactions between virtual surroundings and physical mining activities. Failures in this interface might result in safety risks, such as erroneous remote operation of equipment or inadequate monitoring of hazardous locations. Technical faults, software problems, or network failures may create hazardous situations for workers who rely on real-time data for their safety [108].Employee Over-dependence on Technology: Workers may grow excessively dependent on the Metaverse’s automated or aided technologies. This dependency may impair situational awareness, posing a safety risk if the device malfunctions or gives erroneous information. There may also be difficulties in managing emergencies if staff are not properly trained to switch to manual processes when necessary [109,110].VR-Related Health and Safety Concerns: Prolonged usage of VR technology may result in health issues such as eye strain, motion sickness, or disorientation. In the mining industry, this might lead to lower worker efficiency and an increased risk of accidents. Workers utilising VR equipment in dangerous places may require regular breaks to reduce health concerns, which might impede production and require additional safety measures [108,110].
4. Conclusions and Future Work
Author Contributions
Funding
Data Availability Statement
Conflicts of Interest
References
- Martínez-Gutiérrez, A.; Díez-González, J.; Perez, H.; Araújo, M. Towards industry 5.0 through Metaverse. Robot. Comput.-Integr. Manuf. 2024, 89, 102764. [Google Scholar] [CrossRef]
- Adel, A. Future of industry 5.0 in society: Human-centric solutions, challenges and prospective research areas. J. Cloud Comput. 2022, 11, 40. [Google Scholar] [CrossRef]
- Maddikunta, P.K.R.; Pham, Q.-V.; Prabadevi, B.; Deepa, N.; Dev, K.; Gadekallu, T.R.; Ruby, R.; Liyanage, M. Industry 5.0: A survey on enabling technologies and potential applications. J. Ind. Inf. Integr. 2022, 26, 100257. [Google Scholar] [CrossRef]
- Zhang, M.; Zhang, Y.; Zhou, M.; Jiang, K.; Shi, H.; Yu, Y.; Hao, N. Application of lightweight convolutional neural network for damage detection of conveyor belt. Appl. Sci. 2021, 11, 7282. [Google Scholar] [CrossRef]
- Senjoba, L.; Sasaki, J.; Kosugi, Y.; Toriya, H.; Hisada, M.; Kawamura, Y. One-dimensional convolutional neural network for drill bit failure detection in rotary percussion drilling. Mining 2021, 1, 297–314. [Google Scholar] [CrossRef]
- Meng, X.; Chang, H.; Wang, X. Methane concentration prediction method based on deep learning and classical time series analysis. Energies 2022, 15, 2262. [Google Scholar] [CrossRef]
- Zhironkin, S.; Ezdina, N. Review of transition from mining 4.0 to mining 5.0 innovative technologies. Appl. Sci. 2023, 13, 4917. [Google Scholar] [CrossRef]
- Motlagh, N.H.; Mohammadrezaei, M.; Hunt, J.; Zakeri, B. Internet of Things (IoT) and the energy sector. Energies 2020, 13, 494. [Google Scholar] [CrossRef]
- Chen, L.; Li, Y.; Silamu, W.; Li, Q.; Ge, S.; Wang, F.Y. Smart mining with autonomous driving in Industry 5.0: Architectures, platforms, operating systems, foundation models, and applications. IEEE Trans. Intell. Veh. 2024, 9, 4383–4393. [Google Scholar] [CrossRef]
- Stothard, P. Developing an Enhanced VR Simulation Capability for the Coal Mining Industry; UNSW School of Mining Engineering: Kensington, NSW, Australia, 2008. [Google Scholar]
- Doherty, P. Definitions. In Unlocking the Metaverse; John Wiley & Sons: Hoboken, NJ, USA, 2023; pp. 1–13. [Google Scholar]
- Stothard, P. Mining Metaverse—A future collaborative tool for best practice mining. Min. Technol. 2023, 132, 165–178. [Google Scholar] [CrossRef]
- Wang, Y.; Su, Z.; Zhang, N.; Xing, R.; Liu, D.; Luan, T.H.; Shen, X. A survey on Metaverse: Fundamentals, security, and privacy. IEEE Commun. Surv. Tutor. 2022, 25, 319–352. [Google Scholar] [CrossRef]
- Stothard, P.; Ryan, P.; Kurata, T.; Stapleton, D. Towards a mining metaverse. Min. Technol. 2024, 133, 142–161. [Google Scholar] [CrossRef]
- Humphreys, D. The mining industry after the boom. Miner. Econ. 2019, 32, 145–151. [Google Scholar] [CrossRef]
- Humphreys, D. Mining productivity and the fourth industrial revolution. Miner. Econ. 2020, 33, 115–125. [Google Scholar] [CrossRef]
- Stothard, P.; Squelch, A.; van Wyk, E.; Schofield, D.; Fowle, K.; Caris, C.; Kizil, M.S.; Schmid, M. Taxonomy of interactive computer-based visualisation systems and content for the mining industry: Part One. First Int. Future Min. Conf. Exhib. 2008, 10, 201–210. [Google Scholar] [CrossRef]
- Liu, K.; Chen, L.; Li, L.; Ren, H.; Wang, F.Y. MetaMining: Mining in the Metaverse. IEEE Trans. Syst. Man Cybern. Syst. 2023, 53, 3858–3867. [Google Scholar] [CrossRef]
- Rospigliosi, P.A. Metaverse or Simulacra? Roblox, Minecraft, Meta and the turn to virtual reality for education, socialisation, and work. Interact. Learn. Environ. 2022, 30, 1–3. [Google Scholar] [CrossRef]
- Costa-Sánchez, C. Facebook, crisis reputacional y huida hacia el metaverso. Anu. ThinkEPI 2022, 16, 1–6. [Google Scholar] [CrossRef]
- Meier, C.; Saorín, J.L.; de León, A.B.; Cobos, A.G. Using the Roblox video game engine for creating virtual tours and learning about the sculptural heritage. Int. J. Emerg. Technol. Learn. (iJET) 2020, 15, 268–280. [Google Scholar] [CrossRef]
- Nleya, S.M.; Velempini, M. Industrial Metaverse: A comprehensive review, environmental impact, and challenges. Appl. Sci. 2024, 14, 5736. [Google Scholar] [CrossRef]
- Ooi, K.-B.; Tan, G.W.-H.; Al-Emran, M.; Al-Sharafi, M.A.; Arpaci, I.; Zaidan, A.A.; Lee, V.-H.; Wong, L.-W.; Deveci, M.; Iranmanesh, M. The Metaverse in engineering management: Overview, opportunities, challenges, and future research agenda. IEEE Trans. Eng. Manag. 2023, 71, 13882–13889. [Google Scholar] [CrossRef]
- Triantafyllou, M.; Al-Bazi, A.; Ahmad, M.A. Digital twins: Revolutionizing automotive supply chains. In Proceedings of the International Conference on Logistics Operations Management, Marrakesh, Morocco, 2–4 May 2024. [Google Scholar]
- Chen, L.; Xie, J.; Zhang, X.; Deng, J.; Ge, S.; Wang, F.Y. Mining 5.0: Concept and framework for intelligent mining systems in CPSS. IEEE Trans. Intell. Veh. 2023, 8, 3533–3536. [Google Scholar] [CrossRef]
- Wang, X.; Wang, Y.; Netto, M.; Stapleton, L.; Wan, Z.; Wang, F.Y. Smart decentralized autonomous organizations and operations for smart societies: Human–autonomous organizations for Industry 5.0 and Society 5.0. IEEE Intell. Syst. 2023, 38, 70–74. [Google Scholar] [CrossRef]
- Strzałkowski, P.; Bęś, P.; Szóstak, M.; Napiórkowski, M. Application of virtual reality (VR) technology in mining and civil engineering. Sustainability 2024, 16, 2239. [Google Scholar] [CrossRef]
- Zhang, S.X. Augmented reality on longwall face for unmanned mining. Appl. Mech. Mater. 2011, 40, 388–391. [Google Scholar] [CrossRef]
- Qin, X.; Fu, M.; Shen, B. Coal mine gas wireless monitoring system based on WSNs. In Proceedings of the 2011 Second International Conference on Digital Manufacturing & Automation, Zhangjiajie, China, 5–7 August 2011. [Google Scholar]
- Liu, Z.; Li, C.; Ding, Q.; Wu, D. A coal mine personnel global positioning system based on wireless sensor networks. In Proceedings of the 2010 8th World Congress on Intelligent Control and Automation, Jinan, China, 7–9 July 2010. [Google Scholar]
- Molaei, F.; Rahimi, E.; Siavoshi, H.; Afrouz, S.G.; Tenorio, V. A comprehensive review on Internet of Things (IoT) and its implications in the mining industry. Am. J. Eng. Appl. Sci. 2020, 13, 499–515. [Google Scholar] [CrossRef]
- Chen, Y.; Meng, F.; Guo, H. Design of detection system for mine oxygen concentration based on Internet of Things. Electron. Des. Eng. 2012, 20, 65–66, 70. [Google Scholar]
- Kim, H.; Choi, Y. Performance comparison of user interface devices for controlling mining software in virtual reality environments. Appl. Sci. 2019, 9, 2584. [Google Scholar] [CrossRef]
- Sun, E.; Zhang, X. The Tailings Dam Monitoring and Pre-Alarm System (TDMPAS) and its applications in mines. In Proceedings of the 2012 SME Annual Meeting and Exhibit, Seattle, WA, USA, 19–22 February 2012. [Google Scholar]
- Tripathy, D. Virtual reality and its applications in mining industry. J. Mines Met. Fuels 2014, 62, 7. [Google Scholar]
- Manrique Maraví, J.E.; Yapias Cajahuanca, E.A.; Rojas García, R.; Torres Oliva, O.R. Análisis de la relación entre la implementación de un sistema de despacho y la productividad laboral de las operaciones en la minería subterránea: Un estudio de caso para la mina Vazante en Brasil. Master’s Thesis, Maestría en Gestión Minera, Escuela de Postgrado GĚRENS, Lima, Peru, 28 June 2022. [Google Scholar]
- Ogujiuba, K.; Stiegler, N. Efficiency of capital-labor in Nigeria’s mining sector: A Cobb-Douglas framework. J. Econ. Behav. Stud. 2014, 6, 760–770. [Google Scholar] [CrossRef]
- Econometría de Económicas. 2005. Available online: https://www.uv.es/~sancho/panel (accessed on 20 December 2024).
- Stothard, P.M.; Otto, D.; Laurence, D.C.; Galvin, J.M. E-minesafe safety and training simulator: The integration of knowledge and skills to achieve safe human responses. In The UMRC Research Report RR10/01; University of New South Wales: Sydney, Australia, 2001. [Google Scholar]
- Schofield, D.; Denby, B.; Hollands, R. Mine safety in the twenty-first century: The application of computer graphics and virtual reality. In Mine Health and Safety Management; Society for Mining, Metallurgy, and Exploration (SME): Englewood, CO, USA, 2001; pp. 153–174. [Google Scholar]
- Squelch, A. Virtual reality for mine safety training in South Africa. J. S. Afr. Inst. Min. Metall. 2001, 101, 209–216. [Google Scholar]
- Mallett, L.; Unger, R. Virtual reality in mine training. In Proceedings of the 2007 SME Annual Meeting and Exhibit, Denver, CO, USA, 25–28 February 2007. [Google Scholar]
- Van Wyk, E.; De Villiers, R. Virtual reality training applications for the mining industry. In Proceedings of the 6th International Conference on Computer Graphics, Pretoria, South Africa, 4–6 February 2009. [Google Scholar]
- Li, Y.; Li, Z.; Teng, S.; Zhang, Y.; Zhou, Y.; Zhu, Y.; Cao, D.; Tian, B.; Ai, Y.; Xuanyuan, Z.; et al. AutoMine: An unmanned mine dataset. In Proceedings of the IEEE/CVF Conference on Computer Vision and Pattern Recognition, New Orleans, LA, USA, 18–24 June 2022. [Google Scholar]
- Chen, L.; Zhan, W.; Tian, W.; He, Y.; Zou, Q. Deep integration: A multi-label architecture for road scene recognition. IEEE Trans. Image Process. 2019, 28, 4883–4898. [Google Scholar] [CrossRef]
- Li, Y.; Teng, S.; Li, L.; Xuanyuan, Z.; Chen, L. Foundation models for mining 5.0: Challenges, frameworks, and opportunities. In Proceedings of the 2023 IEEE 3rd International Conference on Digital Twins and Parallel Intelligence (DTPI), Orlando, FL, USA, 7–9 November 2023. [Google Scholar]
- Ge, S.; Wang, F.-Y.; Yang, J.; Ding, Z.; Wang, X.; Li, Y.; Teng, S.; Liu, Z.; Ai, Y.; Chen, L. Making standards for smart mining operations: Intelligent vehicles for autonomous mining transportation. IEEE Trans. Intell. Veh. 2022, 7, 413–416. [Google Scholar] [CrossRef]
- Tian, F.; Zhou, R.; Li, Z.; Li, L.; Gao, Y.; Cao, D.; Chen, L. Trajectory planning for autonomous mining trucks considering terrain constraints. IEEE Trans. Intell. Veh. 2021, 6, 772–786. [Google Scholar] [CrossRef]
- Wang, H.; Li, Y.; Zhang, X.; Zhou, L.; Liu, Y.; Liu, X. A survey on the Metaverse: The state-of-the-art, technologies, applications, and challenges. IEEE Internet Things J. 2023, 10, 14671–14688. [Google Scholar] [CrossRef]
- Gupta, R.; Rathore, B.; Biswas, B.; Jaiswal, M.; Singh, R.K. Are we ready for Metaverse adoption in the service industry? Theoretically exploring the barriers to successful adoption. J. Retail. Consum. Serv. 2024, 79, 103882. [Google Scholar] [CrossRef]
- Wu, Q.; Xu, H.; Zhou, W. Development of a 3D GIS and its application to karst areas. Environ. Geol. 2008, 54, 1037–1045. [Google Scholar] [CrossRef]
- Foster, P.; Burton, A. Modelling potential sightline improvements to underground mining vehicles using virtual reality. Min. Technol. 2006, 115, 85–90. [Google Scholar] [CrossRef]
- Sun, E.; Zhang, X.; Li, Z. The internet of things (IOT) and cloud computing (CC) based tailings dam monitoring and pre-alarm system in mines. Saf. Sci. 2012, 50, 811–815. [Google Scholar] [CrossRef]
- Saroufim, C.E. Internet of Things and Anomaly Detection for the Iron Ore Mining Industry. Master’s Thesis, Science in Operations Research, Massachusetts Institute of Technology, Cambridge, MA, USA, 2016. [Google Scholar]
- Hernández-Sampieri, R.; Mendoza, C. El proceso de la investigación cualitativa. In Metodología de la Investigación: Las Rutas Cuantitativa, Cualitativa y Mixta, 6th ed.; McGraw-Hill: Ciudad de México, Mexico, 2020; pp. 355–531. [Google Scholar]
- Kizil, M. Virtual reality applications in the Australian minerals industry. In Proceedings of the 31st International Symposium on Application of Computers and Operations Research in the Minerals Industries, Cape Town, South Africa, 14–16 May 2003. [Google Scholar]
- Kizil, M.; Hancock, M.; Edmunds, O. Virtual reality as a training tool. In Proceedings of the AusIMM Youth Congress, Brisbane, Australia, 2–6 May 2001. [Google Scholar]
- Singh, D.R.; Mishra, A.K. Review of IT enabled technologies in Indian mining industry for improved productivity & safety. In Proceedings of the 2016 3rd International Conference on Recent Advances in Information Technology (RAIT), Dhanbad, India, 3–5 March 2016. [Google Scholar]
- Akbulut, N.; Anani, A. Application of virtual reality in the mining industry—Where are we now? In Proceedings of the SME Annual Conference and Expo, Denver, CO, USA, 26 February–1 March 2023. [Google Scholar]
- Ivina, O.; Belova, A.; Klimchuk, A.; Akhmetgalym, T. Dynamic Construction of Underground Mining Operations with Visualization in Virtual Reality. E3S Web Conf. 2020, 174, 01055. [Google Scholar] [CrossRef]
- Moreby, R.; Whitmore, J.; Dunn, P. Integration of strategic ventilation and heat management planning with 3D virtual reality simulation of underground mines. In Proceedings of the 11th US/North American Mine Ventilation Symposium, University Park, PA, USA, 5–7 June 2006. [Google Scholar]
- Bellanca, J.L.; Orr, T.J.; Helfrich, W.J.; Macdonald, B.; Navoyski, J.; Demich, B. Developing a Virtual Reality Environment for Mining Research. Min. Metall. Explor. 2019, 36, 597–606. [Google Scholar] [CrossRef] [PubMed]
- Siew, C.Y.; Ong, S.-K.; Nee, A.Y. A practical augmented reality-assisted maintenance system framework for adaptive user support. Robot. Comput.-Integr. Manuf. 2019, 59, 115–129. [Google Scholar] [CrossRef]
- Erkoyuncu, J.A.; del Amo, I.F.; Dalle Mura, M.; Roy, R.; Dini, G. Improving efficiency of industrial maintenance with context aware adaptive authoring in augmented reality. CIRP Ann. 2017, 66, 465–468. [Google Scholar] [CrossRef]
- Vanneste, P.; Huang, Y.; Park, J.Y.; Cornillie, F.; Decloedt, B.; Van den Noortgate, W. Cognitive support for assembly operations by means of augmented reality: An exploratory study. Int. J. Hum.-Comput. Stud. 2020, 143, 102480. [Google Scholar] [CrossRef]
- Lai, Z.-H.; Tao, W.; Leu, M.C.; Yin, Z. Smart augmented reality instructional system for mechanical assembly towards worker-centered intelligent manufacturing. J. Manuf. Syst. 2020, 55, 69–81. [Google Scholar] [CrossRef]
- Valencia Quiceno, J.D.; Kecojevic, V.; McBrayer, A.; Bogunovic, D. Augmented Reality System for Training of Heavy Equipment Operators in Surface Mining. Min. Metall. Explor. 2024, 41, 2217–2229. [Google Scholar] [CrossRef]
- Zhu, L.-F.; Wang, X.-F.; Zhang, B. Modeling and visualizing borehole information on virtual globes using KML. Comput. Geosci. 2014, 62, 62–70. [Google Scholar] [CrossRef]
- Huang, B.; Lin, H. GeoVR: A web-based tool for virtual reality presentation from 2D GIS data. Comput. Geosci. 1999, 25, 1167–1175. [Google Scholar] [CrossRef]
- Lee, S.; Suh, J.; Park, H.-D. BoreholeAR: A mobile tablet application for effective borehole database visualization using an augmented reality technology. Comput. Geosci. 2015, 76, 41–49. [Google Scholar] [CrossRef]
- Mathiesen, D.; Myers, T.; Atkinson, I.; Trevathan, J. Geological Visualisation with Augmented Reality. In Proceedings of the 2012 15th International Conference on Network-Based Information Systems, Melbourne, Australia, 26–28 September 2012. [Google Scholar]
- González, C.; Navarro, F.; Rojas, C.; González, M.; Pardo, S.; Comte, D.; Carrizo, D.; Díaz, M.; Salvo, J. An immersive 3D geological and mining data visualization environment. In Proceedings of the 6th International Conference on Innovations in Mine Operations (MININ), Santiago, Chile, 21–23 August 2016. [Google Scholar]
- Erarslan, K. Augmented Reality Applications on Quarries and Mines. J. Sci. Rep.-B 2021, 3, 13–24. [Google Scholar]
- Zhou, C.; Damiano, N.; Whisner, B.; Reyes, M. Industrial Internet of Things (IIoT) applications in underground coal mines. Min. Eng. 2017, 69, 50. [Google Scholar] [CrossRef]
- Anastasova, Y. Internet of Things in the Mining Industry-Security Technologies in Their Application. Sustain. Extr. Process. Raw Mater. 2020, 1, 7–10. [Google Scholar] [CrossRef]
- Aguirre-Jofré, H.; Eyre, M.; Valerio, S.; Vogt, D. Low-cost internet of things (IoT) for monitoring and optimising mining small-scale trucks and surface mining shovels. Autom. Constr. 2021, 131, 103918. [Google Scholar] [CrossRef]
- Laskier, R. Modernizing the mining industry with the Internet of Things. In Internet of Things and Data Analytics Handbook; John Wiley & Sons: Campbell, CA, USA, 2017; pp. 521–543. [Google Scholar]
- Theissen, M.; Kern, L.; Hartmann, T.; Clausen, E. Use-case-oriented evaluation of wireless communication technologies for advanced underground mining operations. Sensors 2023, 23, 3537. [Google Scholar] [CrossRef] [PubMed]
- Young, A.; Rogers, P. A Review of Digital Transformation in Mining. Min. Metall. Explor. 2019, 36, 683–699. [Google Scholar] [CrossRef]
- Codoceo-Contreras, L.; Rybak, N.; Hassall, M. Exploring the impacts of automation in the mining industry: A systematic review using natural language processing. Min. Technol. 2024, 133, 191–213. [Google Scholar] [CrossRef]
- Jang, H.; Topal, E. Transformation of the Australian mining industry and future prospects. Min. Technol. 2020, 129, 120–134. [Google Scholar] [CrossRef]
- Salam, A. Internet of Things for Sustainable Mining. In Internet of Things for Sustainable Community Development: Wireless Communications, Sensing, and Systems; Springer International Publishing: Cham, Switzerland, 2019; pp. 243–271. [Google Scholar]
- Microsoft Touts Industrial Metaverse as Innovation, Sustainability Tool. Available online: https://www.sdxcentral.com/articles/news/microsoft-touts-industrial-metaverse-as-innovation-sustainability-tool/2022/10/ (accessed on 11 December 2024).
- Kshetri, N.; Dwivedi, Y.K. Pollution-reducing and pollution-generating effects of the Metaverse. Int. J. Inf. Manag. 2023, 69, 102620. [Google Scholar] [CrossRef]
- Guo, J.; Leng, J.; Zhao, J.L.; Zhou, X.; Yuan, Y.; Lu, Y.; Mourtzis, D.; Qi, Q.; Huang, S.; Song, X.; et al. Industrial Metaverse towards Industry 5.0: Connotation, architecture, enablers, and challenges. J. Manuf. Syst. 2024, 76, 25–42. [Google Scholar] [CrossRef]
- Kshetri, N. Organizational impacts of the industrial metaverse. In Proceedings of the 32nd European Conference of the International Telecommunications Society (ITS): “Realising the Digital Decade in the European Union—Easier Said Than Done?”, Madrid, Spain, 19–20 June 2023. [Google Scholar]
- Kim, J.Y.; Oh, J.M. Opportunities and Challenges of Metaverse for Automotive and Mobility Industries. In Proceedings of the 2022 13th International Conference on Information and Communication Technology Convergence (ICTC), Jeju Island, Republic of Korea, 19–21 October 2022. [Google Scholar]
- Bansal, G.; Rajgopal, K.; Chamola, V.; Xiong, Z.; Niyato, D. Healthcare in Metaverse: A survey on current Metaverse applications in healthcare. IEEE Access 2022, 10, 119914–119946. [Google Scholar] [CrossRef]
- Epazz Deskflex Metaverse Solution Takes Telemedicine. Available online: https://martechseries.com/predictive-ai/augmented-reality/epazz-deskflex-metaverse-solution-takes-telemedicine-in-augmented-reality-environment-for-accurate-patient-assessment-and-diagnosis/ (accessed on 8 January 2025).
- Sridhar, A.; Shiliang, Z.; Woodson, R.; Kwan, L. Non-pharmacological anxiety reduction with immersive virtual reality for first-trimester dilation and curettage: A pilot study. Eur. J. Contracept. Reprod. Health Care 2020, 25, 480–483. [Google Scholar] [CrossRef] [PubMed]
- Noben, L.; Goossens, S.M.T.A.; Truijens, S.E.M.; van Berckel, M.M.G.; Perquin, C.W.; Slooter, G.D.; van Rooijen, S.J. A virtual reality video to improve information provision and reduce anxiety before cesarean delivery: Randomized controlled trial. JMIR Ment. Health 2019, 6, e15872. [Google Scholar] [CrossRef]
- Flores-Castañeda, R.O.; Olaya-Cotera, S.; López-Porras, M.; Tarmeño-Juscamaita, E.; Iparraguirre-Villanueva, O. Technological Advances and Trends in the Mining Industry: A Systematic Review. Miner. Econ. 2024; accepted. [Google Scholar]
- Acosta, A.; Stothard, P.; Berrios, M.; Rodriguez, J. Evaluation of the Technology Acceptance Model of Digital Twins Supported by Artificial Intelligence in the Mining Metaverse: A PLS-SEM Analysis. Min. Technol. 2025; accepted. [Google Scholar]
- Bullock, R.L. Mineral Property Feasibility Studies. In SME Mining Engineering Handbook, 3rd ed.; Darling, P., Ed.; SME: Englewood, CO, USA, 2011; Volume 1, pp. 227–261. [Google Scholar]
- Stothard, P.; Squelch, A.; Stone, R.; Van Wyk, E. Towards sustainable mixed reality simulation for the mining industry. Min. Technol. 2019, 128, 246–254. [Google Scholar] [CrossRef]
- “Digital Revolution 4.0” in the Raw Materials and Mining Industry. In Digital Transformation and Industry 4.0. Available online: https://www.philippine-resources.com/articles/2022/6/digital-revolution-4-0-in-the-raw-materials-and-mining-industry (accessed on 11 February 2025).
- Optimizing Mining Feasibility Studies: The $100 Billion Opportunity. Available online: https://www.mckinsey.com/industries/metals-and-mining/our-insights/optimizing-mining-feasibility-studies-the-100-billion-opportunity (accessed on 2 January 2025).
- Dai, F.; Olorunfemi, A.; Peng, W.; Cao, D.; Luo, X. Can mixed reality enhance safety communication on construction sites? An industry perspective. Saf. Sci. 2021, 133, 105009. [Google Scholar] [CrossRef]
- Zvarivadza, T. Artisanal and small-scale mining as a challenge and possible contributor to sustainable development. Resour. Policy 2018, 56, 49–58. [Google Scholar] [CrossRef]
- Keane, S.; Bernaudat, L.; Davis, K.J.; Stylo, M.; Mutemeri, N.; Singo, P.; Twala, P.; Mutemeri, I.; Nakafeero, A.; Dossou Etui, I. Mercury and artisanal and small-scale gold mining: Review of global use estimates and considerations for promoting mercury-free alternatives. Ambio 2023, 52, 833–852. [Google Scholar] [CrossRef]
- Nanda, P.; Patnaik, S. Metaverse innovation for start-up creation. In Global Trends in Technology Startup Project Development and Management: From Innovation to Startup Creation; Springer: Cham, Switzerland, 2023; pp. 185–206. [Google Scholar]
- Cheng, S. Metaverse and investing. In Metaverse: Concept, Content and Context; Springer: Cham, Switzerland, 2023; pp. 187–205. [Google Scholar]
- Reveron, D.E. Evaluating Network Scalability of Metaverse-Applicable Use Cases. Master’s Thesis, Science in Engineering and Management, Massachusetts Institute of Technology, Cambridge, MA, USA, 10 May 2024. [Google Scholar]
- Canbay, Y.; Utku, A.; Canbay, P. Privacy concerns and measures in Metaverse: A review. In Proceedings of the 2022 15th International Conference on Information Security and Cryptography (ISCTURKEY), Ankara, Turkey, 17–18 December 2022. [Google Scholar]
- Di Pietro, R.; Cresci, S. Metaverse: Security and privacy issues. In Proceedings of the 2021 Third IEEE International Conference on Trust, Privacy and Security in Intelligent Systems and Applications (TPS-ISA), Virtual Event, 13–15 December 2021. [Google Scholar]
- Huang, Y.; Li, Y.J.; Cai, Z. Security and privacy in Metaverse: A comprehensive survey. Big Data Min. Anal. 2023, 6, 234–247. [Google Scholar] [CrossRef]
- Chen, Z.; Wu, J.; Gan, W.; Qi, Z. Metaverse security and privacy: An overview. In Proceedings of the 2022 IEEE International Conference on Big Data (Big Data), Osaka, Japan, 17–20 December 2022. [Google Scholar]
- Khanna, P.; Karim, R.; Kumari, J. Issues and challenges in implementing the Metaverse in the industrial contexts from a human-system interaction perspective. In Proceedings of the International Congress and Workshop on Industrial AI, Berlin, Germany, 13–15 June 2023. [Google Scholar]
- Zamfir, M.; Marinescu, I.A.; Iordache, D.; Barbu, M.; Cîrnu, C.E. Exploring ethical considerations in Metaverse from the education perspective. Int. Conf. Virtual Learn. 2023, 18, 91–100. [Google Scholar]
- Yasuda, A. Metaverse ethics: Exploring the social implications of the Metaverse. AI Ethics 2024, 5, 1639–1650. [Google Scholar] [CrossRef]




| Stage of Maturity | Industrial Stage | Detail |
|---|---|---|
| Mining 1.0 | First revolution—mechanisation | Extraction of coal for use in steam engines and coke manufacturing. Workforce replaced by machines in secondary activities. |
| Mining 2.0 | Second revolution—electrification | Machines were included at the early stage of the 20th century. Workforce replaced by machines in primary activities. |
| Mining 3.0 | Third revolution—digitalisation | Initial step in mining equipment automation. Specialised equipment and machinery for selected mining activities. |
| Mining 4.0 | Fourth revolution—autonomation | Insertion of innovative technologies that can substitute humans (AI, IoT, VR, AR). Insertion of remote and digital controls. |
| Mining 5.0 | Fifth revolution—human/machine collaboration | Transition to technologies that do not replace humans but collaborate with them (digital twins, Metaverse). |
| Classification | Productive Capacity |
|---|---|
| Small-Scale Mining | Less than or Equal to 350 Metric Tons Per Day |
| Medium-Scale Mining | Less than or Equal to 5000 Metric Tons Per Day |
| Large-Scale Mining | More than 5000 Metric Tons Per Day |
| Stakeholder | Benefit | Details |
|---|---|---|
| Mining Companies | Increase in operational efficiency, enhanced safety controls, improved interdepartmental communication, and cost savings in operations. | Opportunity to develop virtual mine planning and modelling, remote monitoring and real-time control, faster decision-making. Potential for reducing travel expenses and training and induction costs and improving inventory management. |
| Employees | Improvement in safety conditions, immersive training and work environments, and enhanced decision-making support. | Availability of simulated safety training, pre-operation hazard reviews, and emergency response coordination. Scope for creating an immersive collaboration space and a unified visual context for different departments. |
| Government | Sustainable development through the integration of technology, environment, and mining to comply with environmental standards and regulations. | Opportunity to monitor environmental data in real time, to simulate mining methods and evaluate environmental disruptions. Potential for enhancing stakeholder engagement and social acceptance of mining projects. |
| Original Equipment Manufacturers (OEM) | Development of specialised technologies designed for the mining industry. | Scope for designing technology that will perform in different geological or operational scenarios. Opportunity to develop customised solutions based on operational constraints. Potential for setting up remote support and technical training. |
| Computer-Based Technology | Area | Function |
|---|---|---|
| Virtual Reality | Corporate | Simulations of the expansion and evolution of the mine site as the environmental impact in the short, medium and long term. |
| Safety and training | Creates conditions for users to interact during emergencies, simulating and recreating scenes from accidents and incidents. Additionally simulates light and heavy vehicle operations for training purposes [13,55,56,57,58,59]. | |
| Mine Control | Improves real-time dispatch tracking software by integrating VR technology, which helps provide detailed production information. Simulates and develops 3D models of the mine site for enhanced training and planning [27,56,58,60]. | |
| Ventilation | Three-dimensional simulation and design allow users to visualise, create scenarios, conduct ventilation surveys, and navigate the virtual environment [56,58,61,62]. | |
| Augmented Reality | Safety and training | It provides an immersive guide for employees for training purposes. Currently, it is used to assist operators in the operation, maintenance, or manufacturing of light and heavy vehicles [63,64,65,66,67]. |
| Geology | It helps geologists visualise faults, fractures, and other discontinuities in tunnels and slopes. It also has high potential for use in the education field. Geology boreholes can be easily identified, and AR enables the management of large database modules [68,69,70,71]. | |
| Topographic Survey | These technologies enhance 3D visualisation of open pits and underground mines, providing users with a better understanding of the design, the extent of the operation, and the surrounding geography [72,73]. | |
| IoT | Safety | Gas concentrations, temperature fluctuations, and general emergencies can be monitored to inform users about the current environmental conditions in mine operations [35,41,43,57]. |
| Maintenance | The technology is adapted to track and record the state of machinery, storing performance indicators to facilitate predictive maintenance. This helps avoid downtimes due to unexpected failures [74,75]. | |
| Mine Control | It tracks equipment and personnel on the mine site and records data to optimise production, improve key performance indicators, and detect fatigued operators to prevent accidents [31,76,77]. | |
| Operations | Enables tele-remote and autonomous operation of machines, vehicles, or instruments [53,54,78,79,80,81]. | |
| Environment | Continuous monitoring of environmental parameters such as water quality, soil composition, and air quality ensures that mining operations comply with standards [82]. |
| Exploration Phase | Real World | VR/AR/IoT | Metaverse |
|---|---|---|---|
| Small-Scale Mining | Yes | No | No |
| Medium-Scale Mining | Yes | Yes | No |
| Large-Scale Mining | Yes | Yes | Yes |
| Transportation Phase | Real World | VR/AR/IoT | Metaverse |
|---|---|---|---|
| Small-Scale Mining | Yes | No | No |
| Medium-Scale Mining | Yes | Yes | No |
| Large-Scale Mining | Yes | Yes | Yes |
| Closure Planning Phase | Real World | VR/AR/IoT | Metaverse |
|---|---|---|---|
| Small-Scale Mining | Yes | No | No |
| Medium-Scale Mining | Yes | Yes | No |
| Large-Scale Mining | Yes | Yes | Yes |
| Planning and Feasibility Phase | Real World | VR/AR/IoT | Metaverse |
|---|---|---|---|
| Small-Scale Mining | Yes | No | No |
| Medium-Scale Mining | Yes | Yes | Yes |
| Large-Scale Mining | Yes | Yes | Yes |
| Construction and Mine Development Phase | Real World | VR/AR/IoT | Metaverse |
|---|---|---|---|
| Small-Scale Mining | Yes | No | No |
| Medium-Scale Mining | Yes | Yes | Yes |
| Large-Scale Mining | Yes | Yes | Yes |
| Mine and Plant Operations Phase | Real World | VR/AR/IoT | Metaverse |
|---|---|---|---|
| Small-Scale Mining | Yes | No | No |
| Medium-Scale Mining | Yes | Yes | Yes |
| Large-Scale Mining | Yes | Yes | Yes |
Disclaimer/Publisher’s Note: The statements, opinions and data contained in all publications are solely those of the individual author(s) and contributor(s) and not of MDPI and/or the editor(s). MDPI and/or the editor(s) disclaim responsibility for any injury to people or property resulting from any ideas, methods, instructions or products referred to in the content. |
© 2025 by the authors. Licensee MDPI, Basel, Switzerland. This article is an open access article distributed under the terms and conditions of the Creative Commons Attribution (CC BY) license (https://creativecommons.org/licenses/by/4.0/).
Share and Cite
Rodriguez, J.; Barakos, G.; Stothard, P.; Acosta Quelopana, A.M. Mining Metaverse—Identifying Safety and Commercial Risks in Mining Operations. Mining 2025, 5, 42. https://doi.org/10.3390/mining5030042
Rodriguez J, Barakos G, Stothard P, Acosta Quelopana AM. Mining Metaverse—Identifying Safety and Commercial Risks in Mining Operations. Mining. 2025; 5(3):42. https://doi.org/10.3390/mining5030042
Chicago/Turabian StyleRodriguez, Jose, George Barakos, Phillip Stothard, and Alejandro Marcelo Acosta Quelopana. 2025. "Mining Metaverse—Identifying Safety and Commercial Risks in Mining Operations" Mining 5, no. 3: 42. https://doi.org/10.3390/mining5030042
APA StyleRodriguez, J., Barakos, G., Stothard, P., & Acosta Quelopana, A. M. (2025). Mining Metaverse—Identifying Safety and Commercial Risks in Mining Operations. Mining, 5(3), 42. https://doi.org/10.3390/mining5030042

