Next Article in Journal
Low-Cost Active Power Filter Using Four-Switch Three-Phase Inverter Scheme
Previous Article in Journal
Exact Mixed-Integer Nonlinear Programming Formulation for Conductor Size Selection in Balanced Distribution Networks: Single and Multi-Objective Analyses
 
 
Font Type:
Arial Georgia Verdana
Font Size:
Aa Aa Aa
Line Spacing:
Column Width:
Background:
Article

Particle Swarm Optimization of Dynamic Load Model Parameters in Large Systems

by
Melanie T. Bennett
1,*,
J. Thomas Kirkpatrick
2 and
Yilu Liu
1,3
1
Department of Electrical Engineering and Computer Science, The University of Tennessee, Knoxville, TN 37996, USA
2
Tennessee Valley Authority, Chattanooga, TN 37402, USA
3
Oak Ridge National Laboratory, Oak Ridge, TN 37932, USA
*
Author to whom correspondence should be addressed.
Electricity 2025, 6(1), 15; https://doi.org/10.3390/electricity6010015
Submission received: 15 November 2024 / Revised: 26 February 2025 / Accepted: 7 March 2025 / Published: 14 March 2025

Abstract

This paper considers two dynamic load models that are widely used in industry to account for induction motor behavior: CMLD and CLOD. These models must be parametrized for the specific utility system in a general way so that they can be used in planning studies and provide a conservative but realistic representation of load behavior. This study considers a measurement-based approach to tuning both models. The load modeling study compares the response of the tuned models to generic candidate models using historical events. This study considers one area-based subsystem to simplify the modeling approach and reduce the number of models required for simulations. Additionally, because dynamic load models often produce similar results for different sets of parameters, a sensitivity study was conducted to assess the parameter impacts on the voltage response. The sensitivity study covers the parameters that are tuned using event measurements. The process to estimate the parameters uses the particle-swarm optimization algorithm. Overall, the performance of the tuned model more accurately captures recovery voltage, delayed recovery, and settling voltage than its predecessor models while not being overly tuned so that it remains general for peak summer conditions.

1. Introduction

The impact of induction motors on post-fault voltage recovery was highlighted by utilities experiencing fault-induced delayed voltage recovery (FIDVR) events and resulted in motors being required components to be modeled in sufficient detail in US grids [1]. Additionally, guidance has been provided via NERC to appropriately characterize loads including induction motors using composite load models [2,3]. This study considers two dynamic load models that are widely used in industry software to account for induction motor behavior: CMLD and CLOD. These models are parametrized for a central US area in a generalized manner so that they can be used in planning studies and provide a conservative but realistic representation of load behavior. There are generally two approaches to estimating load model parameters, component-based or measurement-based, and each method can be accomplished in several ways, which will be discussed. The utility of the territory is the transmission system operator that serves power to industrial customers and local power companies (LPC) in their area. Since the utility does not serve commercial and residential customers directly, this study considers a hybrid approach to tuning the CMLD parameters, while only a measurement-based approach is used to tune the CLOD model. The component-based approach is not used for CLOD due to the difficulties in obtaining the necessary LPC data for over 150 entities. However, through the Load Model Data Tool (LMDT), a component-based estimation of the CMLD model is obtained [4]. Overall, this study considers an area-based subsystem to simplify the modeling approach and reduce the number of models required for simulations. Additionally, because dynamic load models often produce similar results for different sets of parameters, a sensitivity study is conducted to assess the parameter impacts on the voltage response.
The parameters are tuned with particle swarm optimization (PSO), which has been applied in several fields of study, including power systems applications for tuning power system stabilizers [5], as well as demand response electricity market pricing [6]. PSO has also been applied for area-based load model estimation in smaller test systems such as the IEEE-14 and IEEE-57 bus systems [7]. PSO has also been used specifically to tune composite load models in the IEEE 14 bus system [8] and in a simplified composite load model [9]. A modified quantum PSO algorithm considers mutations of the global and best locations of particles using probability distribution functions to prevent early convergence and being trapped in local minima; in this case, a simplified ZIP and induction motor model were considered without modeling the protection of motors [10]. This work considers tuning industry-grade dynamic load models in a large-scale planning grid model of thousands of buses that represents a real utility system, which has not been conducted previously. Two events with recorded measurements are used to assess the load model parameters, and the event used for tuning includes over a dozen locations with measurements to aid in particle swarm optimization.

2. Materials and Methods

2.1. Dynamic Load Models

The time-varying behavior of the load can be captured using dynamic load models such as composite and induction motor models. Dynamic load models are usually required for voltage stability and are even beneficial for frequency stability studies, as they influence oscillation frequency [11], critical clearing time [12], and voltage recovery [13]. The complex load model (CLOD) in PSSE considers the aggregate behavior of several end-use loads, including the following: two induction motor sizes based on performance models; discharge lighting using a piecewise constant current model; a constant power model; the excitation current of transformers; and a voltage-dependent model for all remaining loads not specified as any of the other components. The voltage at the low side of the load bus can be adjusted by specifying the line impedance per unit; however, the CLOD model always initializes the voltage at the low-side load bus to 0.98 per unit by adjusting the tap in the model accordingly. The model requires 8 parameters for the percentage of large and small motors, transformer saturation, lighting, and a constant power load, as well the voltage-dependence exponent of the active power remaining load and the feeder impedance in resistance and reactance per unit.
The composite load model available in PSSE is the CMLD model, which accounts for single- and three-phase induction motor behavior, as well as static loads. The CMLD model has built-in progressive undervoltage load shedding for each of the motors and the power electronic loads. The static portion of the load is represented by a voltage- and frequency-dependent exponential load model. If the penetration of the motor and electronic load exceeds 100%, then there is no remaining load modeled as static, and the load components at the bus are normalized. The CMLD model in PSSE has 133 parameters accounting for feeder impedance, shunt compensation, transformer reactance, motor and electronic load fractions, and various settings and characteristics for static and motor loads, including the tripping and stalling of motor loads. Note that this version does not account for distributed generation at the load bus. The CMLD model includes load-shedding schemes for the various components (each of the motors and electronics) that can be set individually to trip a specified fraction of the component. The feeder and transformer reactance must exceed a minimum threshold value (also called the jumper threshold) at the time of initialization; otherwise, the component is excluded from the model. Additionally, if the voltage at the low-side bus is initialized below 0.95 per-unit voltage, the feeder impedance is reduced.
Load models can be applied via subsystems such as the bus, zone, area, owners, or all loads. A single area subsystem model is used in planning studies to model the load in a region, as it reduces the number of models in a case. Dynamic load models that include induction motor behavior have the potential to increase occurrences of instability, but determining whether it is due to modeling errors or an unstable system response is challenging. The progress report in PSSE can provide some information to determine whether this is a model error, such as messages of suspect initial conditions at initialization or convergence issues prior to a disturbance being applied. Some potential solutions to these issues include increasing the number of solution iterations, reducing the time step, or modifying the load model parameters. However, convergence issues occurring after a disturbance are much more difficult to ascertain the cause since low voltage at load buses could cause motors not to converge properly. Another method for reducing modeling errors is to consider the modeling thresholds prior to simulation in order to determine where load models should be applied. NERC recommends a minimum P/Q ratio threshold of 4, a minimum voltage threshold of 0.9, and a minimum load size of 5 MW [3]. In this study, the P/Q ratio is reduced to 3, the minimum voltage is 0.1, and the minimum demand size is 1 MW. These values were seen to not introduce any stability issues; particularly, the P/Q ratio could not be smaller without causing oscillations. While the minimum voltage threshold is very low, no buses in the system have a voltage anywhere near that low, so the threshold does not have a major impact after a certain point.

2.2. Top-Down vs. Bottom-Up Approach

When tuning the parameters of a load model, the two approaches that can be used are top-down and bottom-up. Top-down, also called the measurement-based approach, involves tuning the load model parameters to historical events replicated in simulations. This study uses measurement data during the events as well as information such as the location and impedance of the fault, and the state-estimator case data to create a snapshot of the grid conditions just prior to the event. The time and date of the event are critical since, ideally, a load model for a season is only tuned with events during that season and the time of day they are meant to represent (e.g., summer peak load). Three-phase fault events are best for dynamic simulations in PSSE since it is a positive-sequence tool, although unbalanced fault events can be simulated in PSSE through approximations. When tuning the snapshot, the fault impedance is often not known and will need to be estimated to capture the voltage depression. A state estimator case or similar data are also beneficial for tuning the topology near the fault location. Using high-resolution data from several locations near the fault can improve the tuning accuracy for the event. However, the tuned model may not achieve as high accuracy when applied to other events. One approach to improving the accuracy across events is to tune the model to several events and develop an averaged model. This can increase the generalizability of the model for use in planning assessments. Lastly, while the tuning process could be performed manually, in this case, an optimization algorithm is used to automatically tune a subset of parameters, and it is discussed later.
The bottom-up approach relies on detailed load data at a fine granularity, such as aggregated end-use load surveys by a consumer that could be available from the utility; national end-use load surveys by customer type, such as from the Energy Information Administration (RECS, CBECS, and MECS surveys) or other regional entities,; load profiles throughout the day, the customer composition at the feeder or bus level, geographical, climate, and weather data of the region, and other various resources that provide detailed information on the load or its other influencing factors [4,14]. These resources are aggregated into a usable form using rules of association to translate the end-use consumption into a load model composition for a substation bus. However, the process of aggregating the data is often unique, based on the data being used. It can also be difficult to obtain distribution system load data from local power companies due to a lack of availability. This method often produces a model that is generalizable across many studies and events—although accuracy may be low for any single event. In this study, the bottom-up approach was incorporated into the development of the CMLD model through the use of the Load Model Data Tool (LMDT) developed by the Pacific Northwest National Laboratory, which is discussed in a later section.

2.3. Customer Composition

Load variation exists among the various consumers of power on the grid, and they are typically broken down into residential, commercial, and industrial customer types. The load profile throughout the day and seasons will vary for each customer. Typically, the industrial load can be considered nearly constant, as most of the demand is driven by the process at the site and does not vary significantly with daily weather fluctuations. Commercial and residential customers’ load demand varies based on weather, as the cooling or heating load is a significant portion of the load. The residential load may peak in the evening hours as people come home from work during the summer or the morning hours in the winter when the temperature is coldest. Commercial customer demand typically peaks during weekday daylight hours, as people are at work.
Because of the significant variation between customer classifications, it is desirable to develop specific load models for each customer type; however, this relies on enough available information. While it is possible to identify the industrial load, the residential and commercial customers remain difficult to separate since they are served through the LPC. Due to the challenges of obtaining the LPC data for over 100 entities, the measurement-based approach is used with measurements of three-phase faults occurring during the summer months to develop a single area-based model, regardless of the consumer.

2.4. Case Creation and Events

To tune the load model parameters to an event, it is best to have high-resolution voltage and/or power measurements throughout the system and near the event. The measurement data used to tune the load models in this project are recorded via PMU and DFR at substations for three-phase events. The PMU records once every 2 cycles, while the DFR records 96, 160, or 256 samples every cycle. Several measurement locations are used in tandem during the tuning process to achieve better tuning results across all locations.
Fault events with long clearing times typically result in delayed voltage recovery when there is a high presence of single-phase induction motor behavior. FIDVR events showcase the stalling behavior of single-phase motors and are most likely to occur during hot summer days. This makes FIDVR events some of the best events for tuning parameters. Additionally, three-phase faults are preferred in PSSE due to the ease of modeling them without the need for approximations.
In addition to measurement data, a state estimator case prior to the event is used to create a snapshot. The state estimator case provides generation dispatch, voltage schedules, load measurements, and equipment status that should all be accounted for in the area surrounding the fault. Additionally, information about the event, such as the fault type, location, duration, etc., must be known to apply the proper disturbance during simulation. However, the fault impedance is typically unknown and is estimated based on the simulation response, and it inevitably introduces some error in the model tuning process.
Two 3-phase fault events are considered in this study. The first event took place in 2007, when the demand and end-use on the grid were vastly different. This event is one of the most notable FIDVR events captured on the utility’s system, making it useful for the validation of the load model. However, since it is a dated event, it is not used in the tuning process. The event measurements are shown in Figure 1. The event caused two lines to trip.
The tuning event occurred in July 2023, in the evening hours right after the peak load, and it resulted in a FIDVR response. The event began as a single-phase ground fault and evolved into a three-phase fault event. The event took place near a high-density load region on a hot day. The event measurements are shown in Figure 2. Fourteen locations with measurements are available, making it an excellent event for tuning. The fault occurred near a generator, causing it to trip offline, which was also considered in the simulation.

2.5. Load Model Data Tool

The load model data tool (LMDT) is open-source software developed by the Pacific Northwest National Laboratory to derive composite load model parameters for the western US grid region in 24-h snapshots for several seasons [4]. The LMDT uses a bottom-up or component-based approach and relies on detailed end-use load surveys, climate data, rules of association, and various other resources to determine the CMLD load model parameters in both PSSE and PSLF formats.
Although the original version of the tool only modeled the WECC region, in subsequent versions, the region of study was expanded to include the entire US grid. However, the same type and quality of data used in WECC are not necessarily available for the EI and ERCOT regions, such that the translation of parameters between regions relies mainly on temperature data to calibrate the parameters and the underlying end-use assumptions from surveys in the western US. The tool reads comma-delimited (.csv) files as the input sources, which gives it the ability to modify the input sources. The EI regions are organized by reliability coordinators, which include SERC North, SERC Coast, FRCC, MRO South, MRO North, NPCC North, NPCC Coast, Reliability First West, and Reliability First Coast.
The tool includes several seasonal models that can be selected, such as normal summer, hot summer, cool summer, shoulder, and winter. However, the hot summer parameter set cannot be calculated for the SERC region that the utility resides in due to missing data in the input files. The normal summer has complete data and is used in this study as the initial values of the CMLD model and then further tuned using PSO.

2.6. Load Model Sensitivity of Tuned Parameters

Parameter estimation methods cannot predict with certainty the load model composition in future planning cases since the data used to derive the parameters are always historical. It may be desirable for planning engineers to manually adjust parameters in circumstances where they believe the load model may not capture the true load behavior. A sensitivity analysis of the load model with respect to the study criteria provides a reference as to the most sensitive parameters, as well as which aspects the parameter mostly impacts (e.g., minimum, recovery, or settling voltage). In this study, the voltage response is the study criteria. However, the load model sensitivity can be analyzed with respect to objectives such as active or reactive power, load power factor, bus frequency, and even the modeling thresholds. NERC recommends analyzing the sensitivity of parameters such as (i) load composition fractions (motors A, B, C, D, and electronics), (ii) the static load, (iii) feeder impedance, (iv) the motor trip (voltage and time), (v) motor reclosing, and (vi) the various single-phase motor settings such as stall, restart, trip, and reclosing [2,3].
The sensitivity of the CLOD and CMLD area-based load model is assessed using the tuning event by varying one parameter at a time. It is important to note that, in both load models, the parameters are highly interdependent, such that adjustments in one parameter can affect one or more other parameters. The interdependency is also nonlinear due to the voltage-tripping actions that may be activated. This study reduces the impact of parameter interdependence by modeling the load as purely one component at a time. In all sensitivity cases, the load begins at 0% of the component and is entirely modeled as the static load. Then, as the penetration of the component increases, the penetration of the static load decreases proportionally. Lastly, only one observation channel is used for studying the sensitivity of the models, but this will vary, depending on the proximity to the fault. In the following cases, the sensitivity is observed at a location that is a moderate distance away from the fault. The load thresholds considered are loads greater than 1 MW, with a P-Q ratio greater than 3 and a bus voltage greater than 0.1 per unit.

2.6.1. CLOD Sensitivity

The CLOD model does not allow all components to be simultaneously modeled with 0% penetration; nor does it allow any single component to be 100% of the composition. Because of this, when the sensitivity of the studied parameter is set to 0%, there is 1% specified in the transformer saturation component since it has no observable impact on voltage in this study. Kp is also always modeled as 1 when it is not the parameter under study.
The sensitivity of the large motor, shown in Figure 3, is varied from 0% to 50% and is found to impact the minimum and recovery voltage. When the bus voltage is low, the motor will draw more reactive power, leading to a lower minimum voltage and slower recovery voltage. This can also be observed in a simple system playback voltage simulation with a voltage ramp in Figure 4. In the playback simulation, a two-bus system is constructed with a load bus and a generator bus connected via a zero-impedance line. The generator uses the voltage playback model or a voltage off-on ramp, and the load is modeled as nearly 100% large-motor. It can be observed in the playback simulation that, during voltage recovery, the reactive power can exceed 20 times the nominal value. Overall, the settling voltage is not affected by large motor penetration, and it recovers to about the initial value since the motors will not disconnect or remain stalled in this model. The small motor is not shown since it is similar to the large motor but with slightly reduced voltage impacts due to the lower amount of reactive power drawn, which is based on the performance model characteristics.
The discharge lighting sensitivity, shown in Figure 5, has very little impact on the settling voltage but a significant minimum voltage improvement as the penetration increases. In this case, the active power of the discharge lighting component and the remaining load component are modeled the same using a constant current model so the change in discharge lighting sensitivity is entirely due to the difference in how the reactive power portion is modeled. When the reactive load is modeled as the remaining static load, it has V 2 dependence, but when it is modeled as discharge lighting, it has V 4.5 dependence. With a higher-voltage dependence in the discharge lighting model, there is a much more drastic reduction in load as the voltage decreases; therefore, as the penetration of discharge lighting increases, more of the reactive load has higher voltage dependence, and this serves to improve the minimum voltage. In the voltage ramp in Figure 6, the nonlinear model of discharge lighting becomes apparent where, below 1 pu voltage, the active power load linearly decreases with voltage, while the reactive load decreases, as specified above. But, when the voltage decreases to between 0.75 pu and 0.65 pu, the load decreases more drastically; the reactive load even goes below zero. While the active power load goes to zero by 0.6 pu voltage, the reactive power load slowly increases nonlinearly with the voltage until it is fully extinguished at 0 pu voltage.
The constant power component has a minimal impact on voltage. However, as the penetration of constant power increases, the remaining load that is voltage-dependent is reduced, and the load becomes more insensitive to voltage, such that the power draw no longer decreases with lower voltage. Because of this, there is a slight decrease in voltage performance due to the more severe representation of the load.
The sensitivity of the real power exponent of the remaining load is shown in Figure 7. As the exponent increases, the remaining real power load becomes more sensitive to voltage and thus improves the voltage performance of the load. Similarly, if the exponent is negative (not shown in the figure), the load increases with a voltage decrease and exacerbates the disturbance; however, numerical stability issues were seen with Kp less than negative 1. Lastly, the feeder resistance and reactance sensitivity show that the resistance has almost no impact on the voltage performance, while an increase in the feeder reactance will lower the voltage at the load bus.

2.6.2. CMLD Sensitivity

The results for the sensitivity study of the CMLD model were conducted in the same manner as the CLOD, except that the CMLD model does allow components to be modeled at 0% penetration (i.e., 100% of the load can be a static load). However, there was numerical instability for some of the three-phase motor components at high penetration, such that the simulation did not finish; the sensitivities that did not converge include motor A at 30% or greater, motor B at 40% or greater, and motor C at 40% or greater. For motors A, B, and C, the minimum voltage decreased with higher penetration, and the recovery time was slightly increased. Figure 8 shows the response of motor A. However, motor D remains the most sensitive component to voltage, and the model converges even at 90% penetration, as shown in Figure 9. This is due to motor D being a performance-based model that uses a multi-stage static load representation. The voltage performance is mostly insensitive to high penetrations of electronics and at larger values of transformer and feeder reactance.

2.7. Tuning Parameters

The CLOD and CMLD load models are non-deterministic where different parameter sets may produce a nearly identical response. Because of this, any algorithm used for tuning the load model parameters must be capable of managing non-deterministic optimization problems. The CLOD model has eight parameters, making it feasible to tune all of them. However, because the CMLD has over 130 parameters, not all of them will be tuned due to a lack of information or because the parameter is not expected to vary (e.g., motor inertia). In this study, the motor D stalling characteristics are not tuned due to the lack of information on realistic limits, and instead, the values are fixed at those suggested by NERC [3]. While tuning can be achieved with any available data from PMU or DFR, it is recommended to tune based on active power consumption at the load due to the highly dependent nature of the load model on voltage and, therefore, reactive power [4]. Additionally, the reactive power compensation of the model may be activated during simulations, which will also impact the tuning process. However, due to the difficulty in obtaining active and reactive power readings at a sufficient number of locations, this study tunes the voltage of the load model.
Starting parameter sets are used to initialize the model-tuning process around what is believed to be a good assumption. If the starting assumption is too far from the true solution, there is the potential for the algorithm to determine a locally optimal parameter set, rather than the global optimum. For the CLOD model, the parameters that are tuned are the large motor (LM), small motor (SM), discharge lighting (DL), constant power (CP), remaining load real power voltage exponent (Kp), feeder resistance (R), and feeder reactance (X), and two starting parameter sets are considered to vary the initialization of the PSO algorithm and are shown in Table 1. Since CLOD simulations complete in a shorter amount of time than CMLD, it is feasible to tune with two starting conditions. Nearly all CLOD parameters are tuned using the PSO algorithm, except for the transformer saturation current due to its low impact on results, as mentioned in the sensitivity analysis. The transformer saturation remains fixed at 0% throughout the tuning process. Additionally, if the CLOD parameters add up to over 100%, PSSE will raise a model error and fail to run. In this case, the parameters are normalized in the tuning algorithm. The other factor necessary for tuning with PSO and ensuring that parameters stay within a realistic range is to implement a limit on all parameters tuned. While most limits are based on engineering judgment, some parameter limits are based on the maximum sensitivity value at which the parameter remains stable. Additionally, limits should not be unnecessarily restrictive, as they could prevent an adequate search of the solution space. The upper limits of the CLOD model considered are also shown in Table 1. For the CMLD model, motors A, B, C, and D are tuned along with the fraction of the electronic load, the feeder impedance, and transformer reactance. The CMLD starting assumptions and the upper limits are listed in Table 2. The lower limit is 0 for all tuned parameters and models.

2.8. Objective Function

Once the parameters for tuning are identified, they are optimized based on the defined objective function. The objective may be chosen as minimizing the mean squared error (MSE) in (1) or the mean absolute error (MAE) in (2). The MAE or MSE are commonly used objective functions, particularly when the error is Gaussian-distributed, and they are symmetric error functions, such that any estimated value that is more or less than the true value has the same weight. MSE emphasizes larger errors, while MAE treats all errors equally. Both error functions were used to evaluate the objective in this study.
M S E = m i n 1 n i = 1 n ( V i s V i m ) 2
M A E = m i n 1 n i = 1 n | ( V i s V i m ) |
where V i s is the simulated voltage at time step i, while V i m is the measurement voltage at the same time step.
However, to tune a conservative load model, it is appropriate to weigh the error more heavily when the true value is overestimated. The asymmetrically weighted squared-error (AWSE) function defined in (3) was also used in this study to calculate the error and influence the parameter tuning.
A W S E = m i n i = 1 n ( V i s V i m ) 2 V i s V i m < 0 2 ( V i s V i m ) 2 V i s V i m 0

2.9. Channel Matching and Timestamp Alignment

Since the tuning algorithm will consider multiple locations of PMU measurements for the event, the measurement channel and the corresponding simulation channel are aligned using an automatic matching method based on the channel name. The Levenshtein distance is calculated to determine the distance between the simulation channel name and each measurement channel name. This method defines the distance of two strings based on the number of single-character changes that are required to match them. If a character is deleted, substituted, or inserted, the distance is increased by one, and the total number of changes is the Levenshtein distance. The matching set that has the smallest distance is determined to be the corresponding measurement channel to the simulation channel being matched. Certain features in the strings could cause the Levenshtein distance to mismatch the channel names. Extra characters, parentheses, or unnecessary words were removed from the measurement channel names. Similarly, the voltage and bus number of the PSSE channel name were removed. Additionally, comparing the two strings when they used the same case improved the matching accuracy.
After the corresponding measurement and simulation channels were matched, the time stamps were aligned for the simulation channels and their corresponding measurement channel. Various timesteps were encountered in the data, and they could differ across locations within the same event. First, once the event start time was aligned in the simulation and measurement channel, if the measurement time channel did not start at zero, the initial value of all measurement voltage channels was back-filled by its respective timestep so that all channels started at zero seconds to align with the starting simulation time. Then, either the measurement channels or the simulation channels were trimmed to the shorter ending time of the two. And lastly, the largest timestep between the simulated and measured channels was used to resample all channels so that they had the same timestep. The result is a matching set of lists of the same length in Python 3.9 that have corresponding starting times, ending times, and timesteps.

2.10. Particle Swarm Optimization

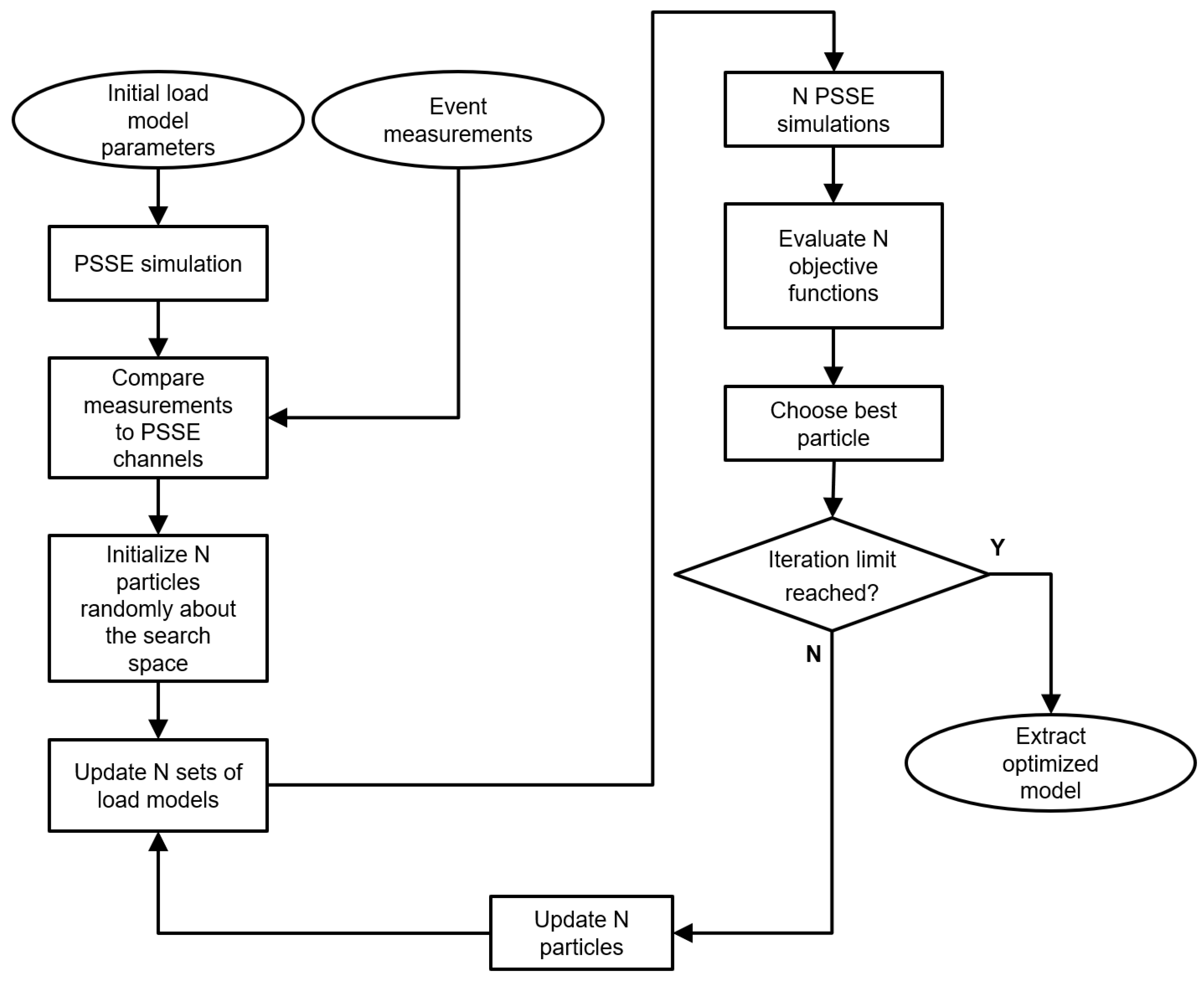
PSO is a population-based algorithm that considers several candidate solutions in a search space to work towards finding the best solution. Population-based algorithms include features that consider the global solution, the local solution, and randomness to search for new solutions [15]. PSO is also considered a heuristic approach through which approximate solutions are found in a timely manner. However, a heuristic approach cannot guarantee that the global minimum is found, and it may converge to a local minimum. PSO will also only ever find a single solution in the case when multiple best solutions may exist. The PSO algorithm is non-deterministic, such that each time the algorithm is run, it will result in a different set of parameters. This is due to the randomized initialization that the algorithm uses. The PSO algorithm also has excellent convergence characteristics and will always yield a result. The process of the PSO is illustrated in the flow chart in Figure 10, and further details are broken down in the following subsections.

2.10.1. Particle Initialization

The particles are candidate solutions where each particle is a list of model CON values. Each CON in the particle is initialized as a random value between 10% and 180% of the starting CON value. The random value is uniquely determined for each CON to be tuned in the model and for each particle. If the initial value is outside of the limit, as specified in Table 1 and Table 2, then the particle is set to the limit for that specific CON. The velocity of each CON in the particle is also initialized to a random value between 0.001 to 20% of the starting CON value. The velocity determines the step size that will be taken in the following iteration. After each particle is initialized along with its velocities, the initial location of the particle is evaluated through the objective function, and the best particle position is determined. Initially, the best particle position will also be the global best position.

2.10.2. Particle Iterations

The particles are updated at each iteration based on the best global solution found and their own local solution found. Based on weighting factors known as social and cognitive coefficients, the particles are updated to weigh the option between moving towards the best global solution (social coefficient) and seeking new potential solutions (cognitive coefficient). The particles also have an inertial weight that determines their ability to shift directions suddenly in subsequent iterations. The coefficients and inertia are called the hyperparameters of the PSO algorithm and are fixed prior to execution. The accuracy of the algorithm will vary based on the hyperparameter values that are chosen. One way to determine optimal hyperparameter values is a grid search where the hyperparameters are tuned by providing a set of limits for each hyperparameter and creating an exhaustive combination of the values to be tested. The set of hyperparameters that produces the highest accuracy is chosen. However, tuning the PSO hyperparameters is not explored in this study. While the termination of the swarm search can be based on the accuracy of the solution, in the case of load model parameter tuning, an iteration limit of 20 is used as the termination criterion since it is unknown the level of accuracy that can be obtained when tuning to an event with uncertainty in modeling (e.g., unknown fault impedance that prevents a good match of the minimum voltage). The particles and velocities are updated using the following equation:
V n e w = w V p r e v i o u s + c 1 r 1 P b e s t + c 2 r 2 G b e s t
X n e w = X p r e v i o u s + V n e w
where r 1 and r 2 are random values greater than 0 and up to 1, X is the particle, and V is the velocity. Again, the particle contains a list of CON values to be tuned in the CLOD or CMLD model, so the operation above takes place for each CON in the particle. The cognitive coefficient, c 1 = 1.2 , the social coefficient, c 2 = 1.0 , and the inertia weight, w = 0.4 . Lastly, P b e s t is the particle’s own best solution, and G b e s t is the global best position of the particles.

3. Results

3.1. Tuning

The load model tuning was performed over several runs for each model. Since PSO returns a unique set of parameters each time it is executed, an average model was determined from the various runs. The average model is called the PSO model for both the CLOD and CMLD. Variations in the setup exist between each run, such as removing some channels from the tuning process due to low quality, modification of the objective functions (MAE, MSE, or AWSE), and varying the number of particles.
CLOD tuning is conducted in 14 runs, where the number of particles ranges from 100 to 200. The parameters of the averaged PSO-tuned CLOD model is listed in Table 3. Figure 11 shows one location’s results from all 14 tuning runs of the CLOD model along with their average and the measurement. Even with varying objective functions, the results of the runs are cohesive.
The PSO tuning of CMLD is conducted in 11 runs, where the number of particles is fixed at 100. Fewer runs of CMLD were performed due to numerical issues that caused the PSO run to stop abruptly. Additionally, the overall time for running two thousand CMLD simulations (100 particles times 20 iterations) took around 10 to 12 days for each run on a laptop—with improved computational resources, this can be significantly reduced. Figure 12 shows all runs of the CMLD along with the average and measurement. The parameters of the average CMLD PSO model are listed in Table 4.
The performance comparison of the PSO averaged CLOD and CMLD are shown in Figure 13. Both models perform acceptably well; however, neither appears as a superior model. Since the criteria for success is to be conservative, CLOD performs better immediately following fault clearing. However, CMLD is more conservative at the settling voltage. Due to the longer simulation time of CMLD, CLOD is preferred since it can still provide a sufficient approximation. If additional CMLD parameters are tuned with sufficient information on appropriate limits for the PSO algorithm, it may provide a better approximation across all time frames of the fault.

3.2. Validation

The validation event was not used to tune the PSO load model, but it has been used in the past for load model studies because of the significant FIDVR observed. In this case, the event is used to validate the CLOD and CMLD PSO-tuned load models and the candidate CLOD models. The candidate models are the currently used load models for planning studies. The results of the validation are shown in Figure 14. Overall, the candidate 1 CLOD model significantly overestimates voltage recovery and does not show any delayed voltage recovery. The candidate 2 CLOD model is overly conservative and underestimates the recovery. Both the CLOD and CMLD PSO-tuned models are closer to the event recovery and show a good approximation of the event recovery while still being more conservative at settling.

4. Conclusions

The CMLD and CLOD are mature, standardized, dynamic models in PSSE, and they are used widely in the power system industry to approximate a multitude of end-use loads aggregated at the substation bus. This study considered a measurement-based approach to determine the dynamic load model parameters for CLOD and CMLD in a summer-peak case. The model was applied at an area level to loads that meet modeling thresholds of a minimum of 1 MW, a PQ ratio of 3 or more, and a bus voltage greater than 0.1 per unit. The additional thresholds considered are loads with only positive reactive power to exclude loads that may be lumped with feeder shunt compensation. PSO was used to tune a subset of parameters to a historical event where FIDVR was observed. All parameters except the transformer saturation current in the CLOD model were tuned while the components of CMLD (motors A, B, C, D, and electronics), feeder impedance, and transformer reactance were tuned. A sensitivity study of these parameters to voltage indicated that CLOD motor loads and CMLD motor D show a significant influence on voltage recovery, while static load components and feeder impedance show an impact on minimum voltage during the fault and some impact on the settling voltage.
The PSO-tuned CLOD and CMLD load models were compared to the candidate CLOD models currently in use in planning cases. Overall, the tuned load models better approximated the voltage response in the tuning event and the validation event. For the tuning event, the CMLD model more conservatively approximated the settling voltage, while the CLOD model conservatively approximated the recovery voltage. If additional three-phase event measurements that have an FIDVR response become available, the load model parameters can be tuned or further validated to better gauge its performance. During the tuning process, issues of (i) simulations failing to initialize or complete and (ii) numerical instability were encountered.
In order to resolve (i), modeling thresholds of a minimum active power load size, minimum per-unit voltage at the load bus, and a minimum ratio of the MW-to-MVAR load were implemented to reduce the overall number of load models applied. After a sensitivity analysis of the modeling thresholds was performed, it was found that the P–Q ratio was the most sensitive for preventing convergence issues, and a ratio of no less than 3 was applied in this study. The minimum active power of the load was set to 1 MW, and the minimum load voltage was 1 pu. These thresholds are unique to the area that was studied, and NERC recommendations (minimum P/Q of 4, minimum voltage of 0.9 pu, and minimum load size of 5 MW) are a good starting point for others seeking to apply load models in their regional systems. Additional factors that may have helped with initializing and convergence issues are reducing the time step and increasing the iteration limit of the dynamic simulations. While a quarter-cycle (0.004167 s) time step will be sufficient for most cases, if the simulation diverges and other measures have not alleviated the issue, lowering the time step to a sixteenth-cycle (0.00104167 s) can help.
As for resolving (ii), the work in this study found that reducing motor parameters was able to fix numerical issues in which simulations could suddenly crash. Primarily, it was seen that, when CMLD motor A was higher than 20–25%, the simulation could crash. However, based on the sensitivity study of CMLD, high penetrations (<40%) of motor B or motor C could be causes of numerical instability. For these reasons, stricter limits on the values of the motor parameters were implemented in the PSO algorithm.
Additional topics to consider that were not explored in this study include (1) tuning parameters to multiple events at the same time, (2) tuning additional CMLD parameters such as motor D stalling characteristics, (3) including fault impedance in the optimization, (4) assessing the impact of PSO hyperparameters on load model accuracy, and (5) using other tuning algorithms such as genetic algorithms or Nelder–Mead. The work presented in this paper highlights the ease of applying optimization techniques in practical industry applications on a real system model of a central U.S. utility. This work highlights that optimization techniques for determining more accurate load models greatly improve the validity of simulation results in larger regional grid planning.

Author Contributions

Conceptualization, M.T.B. and J.T.K.; methodology, M.T.B.; software, M.T.B. and J.T.K.; validation, M.T.B.; formal analysis, M.T.B.; investigation, M.T.B.; resources, J.T.K.; data curation, J.T.K.; writing—original draft preparation, M.T.B.; writing—review and editing, J.T.K.; visualization, M.T.B.; supervision, J.T.K. and Y.L.; project administration, Y.L. All authors have read and agreed to the published version of the manuscript.

Funding

This research was funded by the Tennessee Valley Authority.

Data Availability Statement

The datasets presented in this article are not readily available because they contain sensitive critical electric infrastructure information.

Conflicts of Interest

The authors declare no conflicts of interest.

Abbreviations

The following abbreviations are used in this manuscript:
FIDVRfault-induced delayed voltage recovery
LPClocal power companies
CLODcomplex load model
CMLDcomposite load model
LMDTload model data tool
MSEmean squared error
MAEmean absolute error
AWSEasymmetrically weighted squared error

References

  1. TPL-001-5; Transmission System Planning Performance Requirements. North American Electric Reliability Coorporation: Atlanta, GA, USA, 2020.
  2. North American Electric Reliability Coorporation. Technical Reference Document Dynamic Load Modeling; North American Electric Reliability Coorporation: Atlanta, GA, USA, 2016; p. 63. [Google Scholar]
  3. North American Electric Reliability Coorporation. Reliability Guideline Developing Load Model Composition Data; North American Electric Reliability Coorporation: Atlanta, GA, USA, 2017. [Google Scholar]
  4. Pacific Northwest National Laboratory. Open-Source High-Fidelity Aggregate Composite Load Models of Emerging Load Behaviors for Large-Sale Analysis; Pacific Northwest National Laboratory: Richland, WA, USA, 2020. [Google Scholar]
  5. Verdejo, H.; Pino, V.; Kliemann, W.; Becker, C.; Delpiano, J. Implementation of Particle Swarm Optimization (PSO) Algorithm for Tuning of Power System Stabilizers in Multimachine Electric Power Systems. Energies 2020, 13, 2093. [Google Scholar] [CrossRef]
  6. Faria, P.; Vale, Z.; Soares, J.; Ferreira, J. Demand Response Management in Power Systems Using Particle Swarm Optimization. IEEE Intell. Syst. 2013, 28, 43–51. [Google Scholar] [CrossRef]
  7. Wei, J.L.; Wang, J.H.; Wu, Q.H.; Lu, N. Power system aggregate load area modelling by particle swarm optimization. Int. J. Autom. Comput. 2005, 2, 171–178. [Google Scholar] [CrossRef]
  8. Rodríguez-García, L.; Pérez-Londoño, S.; Mora-Flórez, J. Particle swarm optimization applied in power system measurement-based load modeling. In Proceedings of the 2013 IEEE Congress on Evolutionary Computation, Cancun, Mexico, 20–23 June 2013; pp. 2368–2375. [Google Scholar] [CrossRef]
  9. Djurovic, S. Estimation of Composite Load Model Parameters Using an Improved Particle Swarm Optimization Method. IEEE Trans. Power Deliv. 2014, 30, 553–560. [Google Scholar] [CrossRef]
  10. Li, Z.; Hu, J.; Zheng, C.; Tang, Y. Parameter Identification Method for Composite Load Model Based on Improved Quantum Particle Swarm Optimization. In Proceedings of the 2023 IEEE 13th International Conference on CYBER Technology in Automation, Control, and Intelligent Systems (CYBER), Qinhuangdao, China, 11–14 July 2023; pp. 758–763. [Google Scholar] [CrossRef]
  11. Bennett, M.; Liu, Y. The impact of large-scale dynamic load modeling on frequency response in the U.S. Eastern Interconnection. Int. J. Electr. Power Energy Syst. 2020, 120, 105983. [Google Scholar] [CrossRef]
  12. Céu, J.R.; Jónsdóttir, G.M.; Milano, F.; Ramos, R.A. On the Impact of Non-Synchronous Devices over the Critical Clearing Time of Low-Inertia Systems. In Proceedings of the 2020 IEEE International Conference on Environment and Electrical Engineering and 2020 IEEE Industrial and Commercial Power Systems Europe (EEEIC/I&CPS Europe), Madrid, Spain, 9–12 June 2020; pp. 1–6. [Google Scholar] [CrossRef]
  13. Hajipour, E.; Saber, H.; Farzin, N.; Karimi, M.R.; Hashemi, S.M.; Agheli, A.; Ayoubzadeh, H.; Ehsan, M. An Improved Aggregated Model of Residential Air Conditioners for FIDVR Studies. IEEE Trans. Power Syst. 2020, 35, 909–919. [Google Scholar] [CrossRef]
  14. Bennett, M. The Impact of Large-Scale Dynamic Load Modeling on the U.S. Eastern Interconnection. Master’s Thesis, University of Tennessee, Knoxville, TN, USA, 2019. [Google Scholar]
  15. Babalola, A.E.; Ojokoh, B.A.; Odili, J.B. A Review of Population-Based Optimization Algorithms. In Proceedings of the 2020 International Conference in Mathematics, Computer Engineering and Computer Science (ICMCECS), Lagos, Nigeria, 18–21 March 2020; pp. 1–7. [Google Scholar] [CrossRef]
Figure 1. Validation event voltage response at 4 locations. Each colored line represents a unique measurement location.
Figure 1. Validation event voltage response at 4 locations. Each colored line represents a unique measurement location.
Electricity 06 00015 g001
Figure 2. Tuning event voltage response at 14 locations. Each colored line represents a unique measurement location.
Figure 2. Tuning event voltage response at 14 locations. Each colored line represents a unique measurement location.
Electricity 06 00015 g002
Figure 3. CLOD large motor voltage sensitivity.
Figure 3. CLOD large motor voltage sensitivity.
Electricity 06 00015 g003
Figure 4. CLOD large motor demand.
Figure 4. CLOD large motor demand.
Electricity 06 00015 g004
Figure 5. CLOD discharge lighting voltage sensitivity.
Figure 5. CLOD discharge lighting voltage sensitivity.
Electricity 06 00015 g005
Figure 6. CLOD discharge lighting demand.
Figure 6. CLOD discharge lighting demand.
Electricity 06 00015 g006
Figure 7. CLOD active power load voltage exponent sensitivity.
Figure 7. CLOD active power load voltage exponent sensitivity.
Electricity 06 00015 g007
Figure 8. CMLD motor A sensitivity.
Figure 8. CMLD motor A sensitivity.
Electricity 06 00015 g008
Figure 9. CMLD motor D sensitivity.
Figure 9. CMLD motor D sensitivity.
Electricity 06 00015 g009
Figure 10. Flow chart of particle swarm optimization of load model parameters.
Figure 10. Flow chart of particle swarm optimization of load model parameters.
Electricity 06 00015 g010
Figure 11. All CLOD runs compared to the average of the PSO model and the measurement. Each colored line is the result from a run.
Figure 11. All CLOD runs compared to the average of the PSO model and the measurement. Each colored line is the result from a run.
Electricity 06 00015 g011
Figure 12. All CMLD runs compared to the average of the PSO model and the measurement. Each colored line is the result from a run.
Figure 12. All CMLD runs compared to the average of the PSO model and the measurement. Each colored line is the result from a run.
Electricity 06 00015 g012
Figure 13. CLOD and CMLD PSO-tuned model comparisons.
Figure 13. CLOD and CMLD PSO-tuned model comparisons.
Electricity 06 00015 g013
Figure 14. Event 1 load model comparisons.
Figure 14. Event 1 load model comparisons.
Electricity 06 00015 g014
Table 1. CLOD initial parameter sets and limits.
Table 1. CLOD initial parameter sets and limits.
SettingLMSMDLCPKpRX
Set 13025101510.010.1
Set 220201550.50.010.1
PSO Upper Limits40%40%20%30%41.01.0
Table 2. CMLD initial parameters and limits.
Table 2. CMLD initial parameters and limits.
SettingFdr. RFdr. XTfmr. XMAMBMCMDE
Set LMDT0.040.040.080.140.060.050.300.13
PSO Upper Limits0.50.50.50.300.200.200.950.60
Table 3. CLOD PSO average model.
Table 3. CLOD PSO average model.
SetLMSMDLCPKpRX
PSO30161691.8220.0130.184
Table 4. CMLD PSO average model.
Table 4. CMLD PSO average model.
SetFdr RFdr XTfr XMAMBMCMDE
PSO0.0680.0680.1410.180.130.130.450.15
Disclaimer/Publisher’s Note: The statements, opinions and data contained in all publications are solely those of the individual author(s) and contributor(s) and not of MDPI and/or the editor(s). MDPI and/or the editor(s) disclaim responsibility for any injury to people or property resulting from any ideas, methods, instructions or products referred to in the content.

Share and Cite

MDPI and ACS Style

Bennett, M.T.; Kirkpatrick, J.T.; Liu, Y. Particle Swarm Optimization of Dynamic Load Model Parameters in Large Systems. Electricity 2025, 6, 15. https://doi.org/10.3390/electricity6010015

AMA Style

Bennett MT, Kirkpatrick JT, Liu Y. Particle Swarm Optimization of Dynamic Load Model Parameters in Large Systems. Electricity. 2025; 6(1):15. https://doi.org/10.3390/electricity6010015

Chicago/Turabian Style

Bennett, Melanie T., J. Thomas Kirkpatrick, and Yilu Liu. 2025. "Particle Swarm Optimization of Dynamic Load Model Parameters in Large Systems" Electricity 6, no. 1: 15. https://doi.org/10.3390/electricity6010015

APA Style

Bennett, M. T., Kirkpatrick, J. T., & Liu, Y. (2025). Particle Swarm Optimization of Dynamic Load Model Parameters in Large Systems. Electricity, 6(1), 15. https://doi.org/10.3390/electricity6010015

Article Metrics

Back to TopTop