Application of a Convolutional Neural Network in a Terrain-Based Tire Pressure Management System †
Abstract
1. Introduction
2. Objectives
3. Methods
3.1. Terrain-Recognizing Component
3.2. Electromechanical Pneumatic and Drive Systems
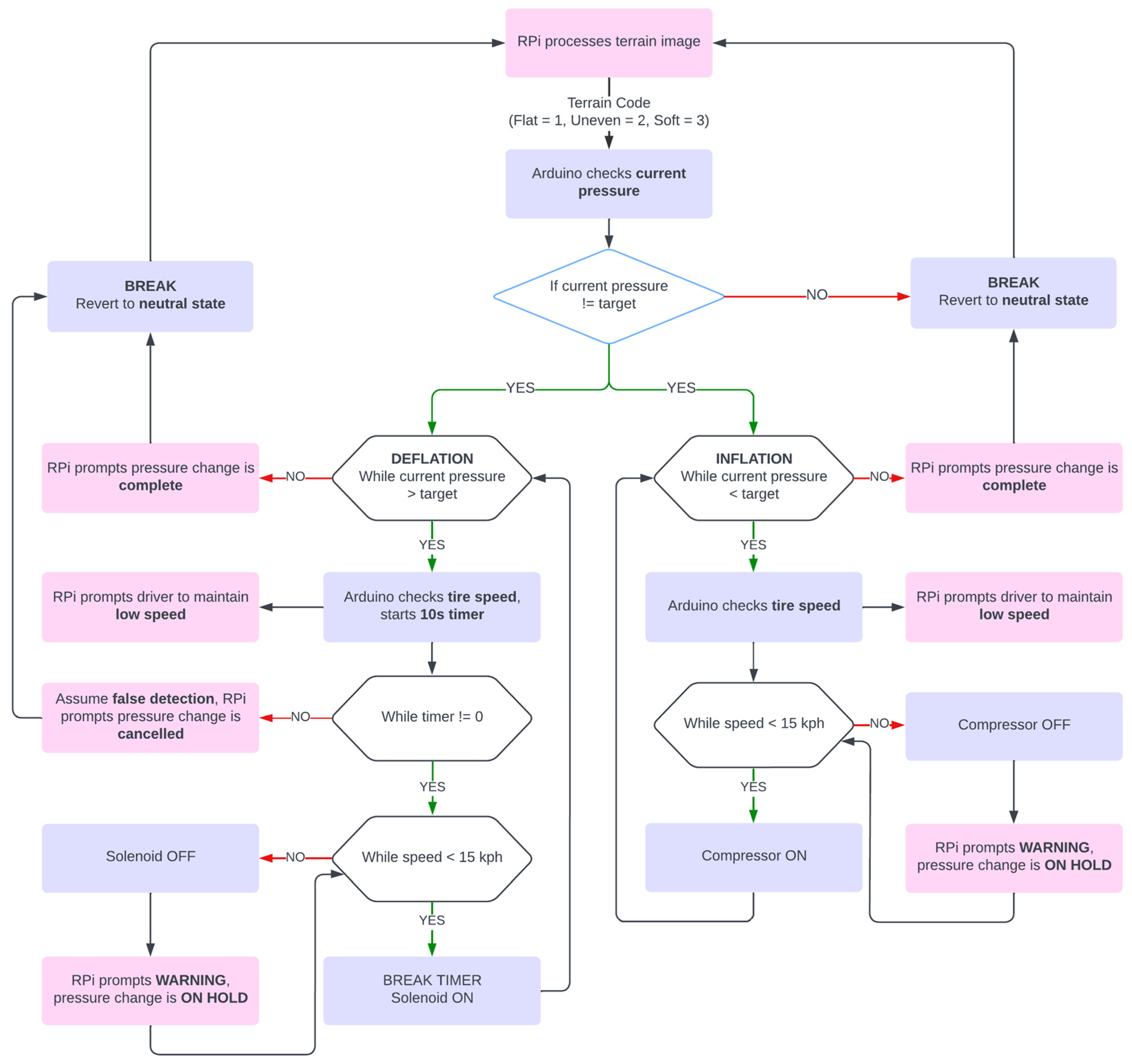
3.3. System Integration of Terrain-Based TPMS
3.4. Protection of Electronic Components from Mechanical Vibrations
4. Results and Discussion
4.1. Terrain Recognition Algorithm
4.2. Static Stress and Modal Frequency Tests
4.3. Tire Pressure Management System Tests
4.4. System Integration
5. Conclusions
Author Contributions
Funding
Institutional Review Board Statement
Informed Consent Statement
Data Availability Statement
Conflicts of Interest
References
- Birkland, C. It’s in the Air: Managing and Maintaining Tires to Increase Service Life. Fleed Equipment, 14 December 2017. Available online: https://www.fleetequipmentmag.com/managing-maintaining-truck-tires-increase-service-life/ (accessed on 11 January 2023).
- d’Ambrosio, S.; Mattei, E.D.; Vitolo, R.; Amati, N. Automatic adjustment of tire inflation pressure through an intelligent CTIS: Effects on the vehicle lateral dynamic behavior. Proc. Inst. Mech. Eng. Part D J. Automob. Eng. 2021, 235, 3487–3508. [Google Scholar] [CrossRef]
- Phelan, M. Proper tire pressure can keep you out of car accidents. USA Today, 4 July 2016. [Google Scholar]
- d’Ambrosio, S.; Vitolo, R. Potential impact of active tire pressure management on fuel consumption reduction in passenger vehicles. Proc. Inst. Mech. Eng. Part D J. Automob. Eng. 2018, 233, 961–975. [Google Scholar] [CrossRef]
- Janulevičius, A.; Pupinis, G.; Kurkauskas, V. How driving wheels of front-loaded tractor interact with the terrain depending on tire pressures. J. Terramechanics 2014, 53, 83–92. [Google Scholar] [CrossRef]
- Ramzan, F.; Khan, M.U.G.; Sajid, I. A Deep Learning Approach for Automated Diagnosis and Multi-Class Classification of Alzheimer’s Disease Stages Using Resting-State fMRI and Residual Neural Networks. J. Med. Syst. 2020, 44, 37. [Google Scholar] [CrossRef] [PubMed]
- Arduino Project Hub. 22 April 2023. Available online: https://projecthub.arduino.cc/mircemk/arduino-tachometer-rpm-meter-with-ir-sensor-module-a36d7c (accessed on 5 May 2024).














| Model | Accuracy | Precision | Recall | F1-Score |
|---|---|---|---|---|
| ResNet-18 | 0.9533 | 0.9536 | 0.9533 | 0.9534 |
| ResNet-50 | 0.9200 | 0.9216 | 0.9200 | 0.9200 |
| VGG16 | 0.9133 | 0.9130 | 0.9133 | 0.9130 |
| VGG19 | 0.9333 | 0.9338 | 0.9333 | 0.9332 |
| DenseNet | 0.9267 | 0.9302 | 0.9267 | 0.9264 |
| Xception | 0.9500 | 0.9507 | 0.9500 | 0.9501 |
| Test Range (PSI) | Average Time at 0 kph (s) | Average Time at 15 kph (s) | Average Time at 40 kph (s) | R2 | Correlation |
|---|---|---|---|---|---|
| Inflation | |||||
| 0–30 | 128.12 | 129.50 | 135.68 | 0.9574 | Strong |
| 22–26 | 17.01 | 17.56 | 19.09 | 0.9851 | Strong |
| 26–30 | 25.54 | 26.34 | 28.05 | 0.9960 | Strong |
| 22–30 | 43.16 | 44.49 | 46.41 | 0.9985 | Strong |
| Deflation | |||||
| 30–26 | 9.48 | 9.13 | 8.40 | 0.9967 | Strong |
| 26–22 | 9.87 | 9.45 | 8.83 | 0.9989 | Strong |
| 30–22 | 17.33 | 17.02 | 15.91 | 0.9710 | Strong |
| Target PSI | Trial 1 | Trial 2 | Trial 3 | Trial 4 | Trial 5 | Mean | Std Dev | Std Error | % Error |
|---|---|---|---|---|---|---|---|---|---|
| 22 | 21.63 | 22.47 | 21.50 | 22.50 | 22.45 | 22.11 | 0.4999 | 0.2236 | 0.50 |
| 26 | 25.56 | 25.96 | 26.56 | 26.49 | 25.64 | 26.04 | 0.4171 | 0.1703 | 0.15 |
| 30 | 30.69 | 31.13 | 30.45 | 30.62 | 30.95 | 30.77 | 0.2708 | 0.1211 | 2.57 |
Disclaimer/Publisher’s Note: The statements, opinions and data contained in all publications are solely those of the individual author(s) and contributor(s) and not of MDPI and/or the editor(s). MDPI and/or the editor(s) disclaim responsibility for any injury to people or property resulting from any ideas, methods, instructions or products referred to in the content. |
© 2025 by the authors. Licensee MDPI, Basel, Switzerland. This article is an open access article distributed under the terms and conditions of the Creative Commons Attribution (CC BY) license (https://creativecommons.org/licenses/by/4.0/).
Share and Cite
Ledesma, C.L.C.; Tablizo, C.J.I.; Salcedo, E.A.; Tabanao, M.B.; Requillo, E.G.T.; Cruz, J.P.T. Application of a Convolutional Neural Network in a Terrain-Based Tire Pressure Management System. Eng. Proc. 2025, 92, 75. https://doi.org/10.3390/engproc2025092075
Ledesma CLC, Tablizo CJI, Salcedo EA, Tabanao MB, Requillo EGT, Cruz JPT. Application of a Convolutional Neural Network in a Terrain-Based Tire Pressure Management System. Engineering Proceedings. 2025; 92(1):75. https://doi.org/10.3390/engproc2025092075
Chicago/Turabian StyleLedesma, Carl Luis C., Charlothe John I. Tablizo, Emmanuel A. Salcedo, Marites B. Tabanao, Emmy Grace T. Requillo, and John Paul T. Cruz. 2025. "Application of a Convolutional Neural Network in a Terrain-Based Tire Pressure Management System" Engineering Proceedings 92, no. 1: 75. https://doi.org/10.3390/engproc2025092075
APA StyleLedesma, C. L. C., Tablizo, C. J. I., Salcedo, E. A., Tabanao, M. B., Requillo, E. G. T., & Cruz, J. P. T. (2025). Application of a Convolutional Neural Network in a Terrain-Based Tire Pressure Management System. Engineering Proceedings, 92(1), 75. https://doi.org/10.3390/engproc2025092075

