A Virtual Demonstration of an Electrical Environmental Control System †
Abstract
1. Introduction
- Verifying the eECS flow and temperature response, along with overall cabin thermal behavior, to meet certification requirements and ensure passenger and crew comfort.
- Assessing the impact of the eECS cabin recovery flow on cabin flow balance and its interaction with the pressure control system.
- Evaluating the effect of power electronic waste heat on cabin heat balance and the cooling capability of the packs.
- Simulating extreme environmental corner cases to validate system performance and behavior.
- Conducting failure case simulations.
2. Materials and Methods
2.1. Modeling Structure and Interfaces
- Expandable sub-model output connectors (sub-model output bus);
- Physical flow connectors (flow bus);
- Expandable main connector (main bus).
2.2. Physical Model Description
2.2.1. Aircraft Air Systems (Inlets, Ventilation, and Cabin Pressurization)
- (a)
- Air intakes and outlets.
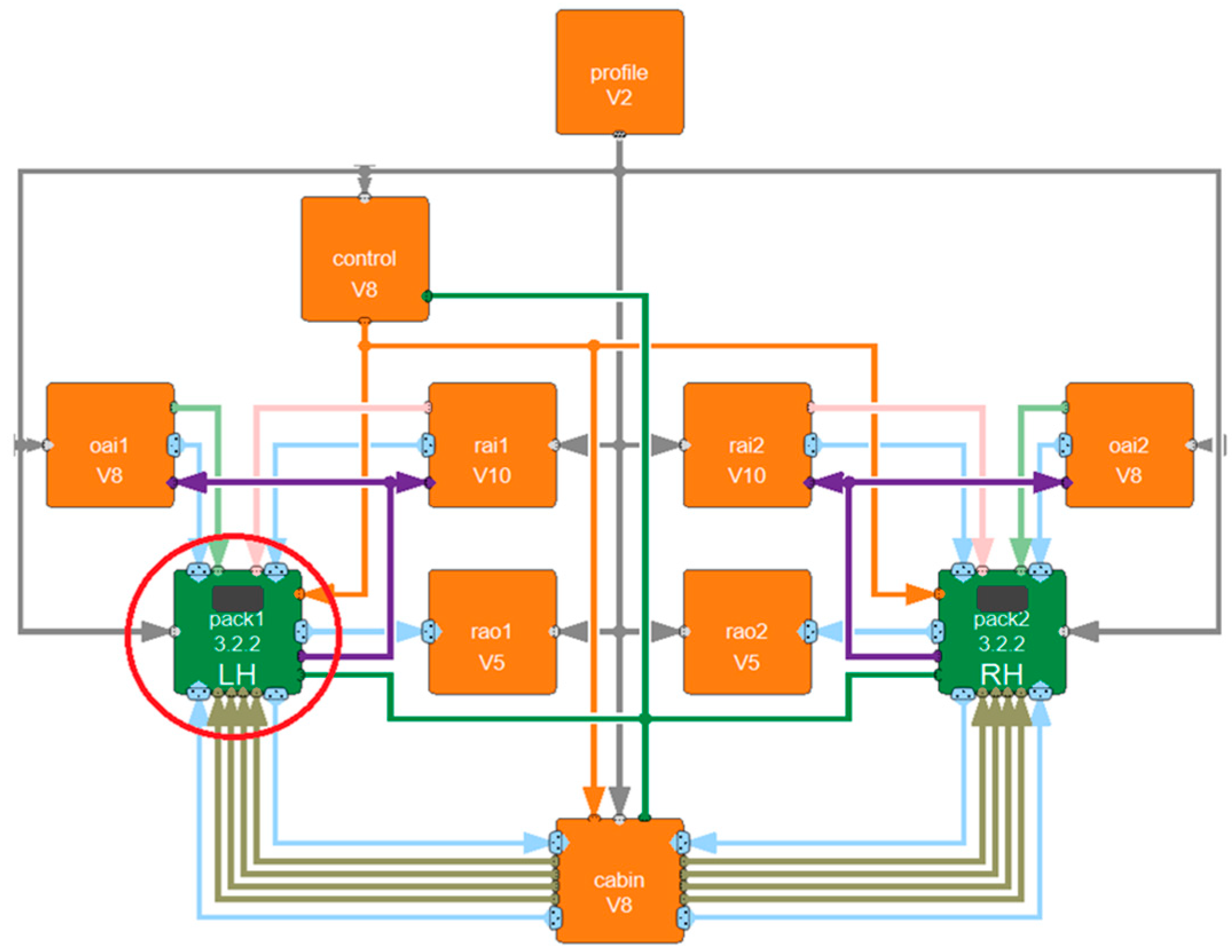
- Ram air enters the aircraft fuselage through specifically designed inlets at the belly fairing, serving as a heat sink for the eECS. Outside air enters the fuselage through separate dedicated intakes and is further processed in the eECS to pressurize the cabin and supply fresh air to occupants. Ram air inlets (RAI), ram air outlets (RAO), and outside air intakes (OAI) are modeled as separate blocks using aircraft-specific data and correlations from ESDU 86002 [6]. The ram air intake flap is controlled by the eECS controller and shares a signal interface with that block. Additionally, the physical properties of the airflow through these three inlets and outlets are exchanged with the eECS plant model.
- (b)
- Several model features specifically developed for this case are combined within the “cabin” block, which includes the fully pressurized fuselage as well as unventilated zones, such as the underfloor area.
- Cabin and cockpit heat loads are, in addition to the fuselage pressurization, the main drivers for eECS power consumption. Heat transfer with the surroundings and radiation through the windows vary with the flight phase, along with other heat sources like lights and cabin occupants. The model is based on validated correlations from in-series programs, such as the A320 family.
- The recirculation and ventilation system mixes air from the lower fuselage with fresh air from the eECS in the mixer and supplies it to the cockpit and cabin. Closed-loop airflow modeling, including air humidity, provides necessary feedback to the temperature control system, which is located in a separate module. Fans contribute to electrical power consumption and indirectly add heat loads that need to be considered by the eECS.
- Electrical power consumption from the eECS motors, cables, and power electronics is collected, and waste heat is distributed in the lower fuselage. This waste heat directly impacts the recirculation air temperature and heat transfer with the cabin through the floor. In the early design phase of the system described here, the model uncertainty is high, but it enables the exploration of different scenarios and designs.
2.2.2. eECS Architecture
- Flush Air Intake to supply ambient air to the compressor associated with a Foreign Object Debris (FOD) separator.
- High power Main Motorized Turbo Compressor (MMTC) and cabin air Recovery Motorized Turbo Compressor (RMTC).
- Centrifugal compressor and evaporator within the VaCS pack.
- Electrical ram air fan to ensure ram air flow on the ground.
2.3. Model Integration
2.3.1. Numerical Issues and Solutions
- Clocks: Introduce clocks for synchronization of variable changes across FMUs;
- Co-Simulation with events: Introduces early return and event mode;
- Intermediate Variable Access: Allows access to intermediate input and output values between communication time points from the FMU to disclose relevant sub-system behavior for analysis or advanced co-simulation master algorithms for enhanced numerical stability.
2.3.2. Visualization
3. Results
3.1. Mission Profiles Simulation
3.2. Problem Reports
4. Discussion
4.1. Virtual Demonstration Input/Benefit for eECS System Technological Readiness
4.2. Lessons Learnt
5. Conclusions
Author Contributions
Funding
Institutional Review Board Statement
Informed Consent Statement
Data Availability Statement
Conflicts of Interest
References
- Subramanya, S.; Joksimović, A.; Carbonneau, X.; Rebholz, S.; Tong-Yette, F. Review of the Commercial Aircraft Environmental Control Systems: Historical Developments to the Current State of the Art. In Proceedings of the International Conference Proceedings, AIAA SCITECH 2024 Forum, Orlando, FL, USA, 8–12 January 2024. [Google Scholar]
- Schmidt, S.A.; Riedel, J.; Hepcke, F.; Casas, W.; Lavergne, D.; Sanchez, F.; Ricard, G. New Air Systems for More Electric Aircraft. In Proceedings of the MEA2021 Conference, Bordeaux, France, 21 October 2021. [Google Scholar]
- Schmidt, S.A.; Riedel, J.; Hepcke, F.; Casas, W.; Lavergne, D.; Sanchez, F.; Ricard, G.; Bonhora, J. New Air Systems for More Electric Aircraft. In Proceedings of the 12th EASN International Conference, Barcelona, Spain, 18 October 2022. [Google Scholar]
- Fioriti, M.; Di Fede, F. A Design Model for Electric Environmental Control System in Aircraft Conceptual and Preliminary Design. Int. Rev. Aerosp. Eng. 2023, 16, 2. [Google Scholar] [CrossRef]
- Bertsch, C.; Ahle, E.; Schulmeister, U. The Functional Mockup Interface—Seen from an industrial perspective. In Proceedings of the 10th International Modelica Conference, Lund, Sweden, 10–12 March 2014. [Google Scholar]
- ESDU 86002; Drag and Pressure Recovery Characteristics of Auxiliary Air Intakes at Subsonic Speeds. Item No. 86002. Engineering Sciences Data Unit: London, UK, 2004; p. 204.
- Landau, I.D.; Gianluca, Z. System Identification and Control Design, 1st ed.; Springer: London, UK, 2006; Chapters 6 & 7. [Google Scholar]
- Junghanns, A.; Gomes, C.; Schulze, C.; Schuch, K.; Blaesken, M.; Zacharias, I.; Pillekeit, A.; Wernersson, K.; Sommer, T.; Bertsch, C.; et al. The Functional Mockup Interface 3.0-New Features Enabling New Applications. In Proceedings of the 14th International Modelica Conference, Linköping, Sweden, 20–24 September 2021. [Google Scholar]







Disclaimer/Publisher’s Note: The statements, opinions and data contained in all publications are solely those of the individual author(s) and contributor(s) and not of MDPI and/or the editor(s). MDPI and/or the editor(s) disclaim responsibility for any injury to people or property resulting from any ideas, methods, instructions or products referred to in the content. |
© 2025 by the authors. Licensee MDPI, Basel, Switzerland. This article is an open access article distributed under the terms and conditions of the Creative Commons Attribution (CC BY) license (https://creativecommons.org/licenses/by/4.0/).
Share and Cite
Celikel, G.; Proelss, K.; Riedel, J.; Schmidt, S.A.; Zandstra, S.J.; Abib Gantus, R.; Hankache, W.; Michou, A.; Sanchez, F.; Michaelsen, B. A Virtual Demonstration of an Electrical Environmental Control System. Eng. Proc. 2025, 90, 77. https://doi.org/10.3390/engproc2025090077
Celikel G, Proelss K, Riedel J, Schmidt SA, Zandstra SJ, Abib Gantus R, Hankache W, Michou A, Sanchez F, Michaelsen B. A Virtual Demonstration of an Electrical Environmental Control System. Engineering Proceedings. 2025; 90(1):77. https://doi.org/10.3390/engproc2025090077
Chicago/Turabian StyleCelikel, Gülberg, Katrin Proelss, Jörg Riedel, Stephan A. Schmidt, Sijmen J. Zandstra, Ricardo Abib Gantus, Walid Hankache, Anthony Michou, Frederic Sanchez, and Boris Michaelsen. 2025. "A Virtual Demonstration of an Electrical Environmental Control System" Engineering Proceedings 90, no. 1: 77. https://doi.org/10.3390/engproc2025090077
APA StyleCelikel, G., Proelss, K., Riedel, J., Schmidt, S. A., Zandstra, S. J., Abib Gantus, R., Hankache, W., Michou, A., Sanchez, F., & Michaelsen, B. (2025). A Virtual Demonstration of an Electrical Environmental Control System. Engineering Proceedings, 90(1), 77. https://doi.org/10.3390/engproc2025090077
