Consumer Intentions to Purchase Eco-Friendly Halal Food in Medan, Indonesia: An Approach Using the Theory of Planned Behavior †
Abstract
1. Introduction
- RQ1. Will the TPB be used to anticipate intentions to purchase eco-friendly halal food among college students in Medan?
- RQ2. Are attitudes, subjective norms, and perceived behavioral controls important in explaining intentions to buy eco-friendly halal food among college students?
- RQ3. Can knowledge moderate intentions to purchase eco-friendly halal food and explain the choice of halal products among college students?
2. Materials and Methods
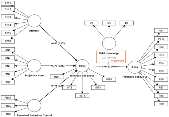
3. Results and Discussion
3.1. An Example of the Respondent Profile
3.2. Measurement Model Validity and Reliability
3.3. Structural Model: Testing of Hypotheses
3.4. Discussion
4. Conclusions
Author Contributions
Funding
Institutional Review Board Statement
Informed Consent Statement
Data Availability Statement
Acknowledgments
Conflicts of Interest
References
- Shahril Ahmad Razimi, M.; Rahim Romle, A.; Mohd Rashid, A. The Halal Concept on Logistic Islamic Practices in Malaysia. Eur. J. Appl. Sci. 2017, 9, 11–15. Available online: https://idosi.org/ejas/9(1)17/3.pdf (accessed on 1 March 2025).
- Neio Demirci, M.; Soon, J.M.; Wallace, C.A. Positioning food safety in Halal assurance. Food Control 2016, 70, 257–270. [Google Scholar] [CrossRef]
- De Boni, A.; Forleo, M.B. Italian halal food market development: Drivers and obstacles from experts’ opinions. J. Islam. Mark. 2019, 10, 1245–1271. [Google Scholar] [CrossRef]
- Elias, M.E.; Nawi, M.N.M.; Mahidin, N.; Pozin, M.A.A. Improving 3 RD party halal local service providers in halal logistics: The driving factors from malaysian F & B manufacturing perspectives. Int. J. Supply Chain Manag. 2019, 8, 644–652. [Google Scholar]
- Kamisah, S.; Mokhtar, A.; Hafsah, A. Halal practices integrity and halal supply chain trust in Malaysian halal food supply chain. Int. Food Res. J. 2018, 25, S57–S62. [Google Scholar]
- Lada, S.; Harvey Tanakinjal, G.; Amin, H. Predicting intention to choose halal products using theory of reasoned action. Int. J. Islam. Middle East. Financ. Manag. 2009, 2, 66–76. [Google Scholar] [CrossRef]
- Mohamed, R.N.; Daud, N.M. The impact of religious sensitivity on brand trust, equity and values of fast food industry in Malaysia. Bus. Strateg. Ser. 2012, 13, 21–30. [Google Scholar] [CrossRef]
- Mortas, M.; Awad, N.; Ayvaz, H. Adulteration detection technologies used for halal/kosher food products: An overview. Discov. Food 2022, 2, 15. [Google Scholar] [CrossRef]
- Nakyinsige, K.; Man, Y.B.C.; Sazili, A.Q. Halal authenticity issues in meat and meat products. Meat Sci. 2012, 91, 207–214. [Google Scholar] [CrossRef]
- Muhamed, A.A.; Ab Rahman, M.N.; Mohd Hamzah, F.; Che Mohd Zain, C.R.; Zailani, S. The impact of consumption value on consumer behaviour: A case study of halal-certified food supplies. Br. Food J. 2019, 121, 2951–2966. [Google Scholar] [CrossRef]
- Bashir, A.M.; Bayat, A.; Olutuase, S.O.; Abdul Latiff, Z.A. Factors affecting consumers’ intention towards purchasing halal food in South Africa: A structural equation modelling. J. Food Prod. Mark. 2019, 25, 26–48. [Google Scholar] [CrossRef]
- Hamdan, H.; Issa, Z.M.; Abu, N.; Jusoff, K. Purchasing Decisions among Muslim Consumers of Processed Halal Food Products. J. Food Prod. Mark. 2013, 19, 54–61. [Google Scholar] [CrossRef]
- Fuseini, A.; Hadley, P.; Knowles, T. Halal food marketing: An evaluation of UK halal standards. J. Islam. Mark. 2021, 12, 977–991. [Google Scholar] [CrossRef]
- Noordin, N.; Noor, N.L.M.; Samicho, Z. Strategic Approach to Halal Certification System: An Ecosystem Perspective. Procedia—Soc. Behav. Sci. 2014, 121, 79–95. [Google Scholar] [CrossRef]
- Bhagat, R.; Chauhan, V. Exploring factors influencing purchasing behaviour of consumers: An empirical study of green purchasing behaviour. World Rev. Entrep. Manag. Sustain. Dev. 2024, 20, 219–234. [Google Scholar] [CrossRef]
- Rahman, F.A.; Jaafar, H.S.; Idha, S.; Muhammad, A. Ethics of Food Handlers Throughout the Supply Chain in the Halal Food Industry: Halal Perspective. In Contemporary Issues and Development in the Global Halal Industry; Springer: Singapore, 2016; pp. 483–498. [Google Scholar] [CrossRef]
- Karoui, S.; Khemakhem, R. Factors affecting the Islamic purchasing behavior—A qualitative study. J. Islam. Mark. 2019, 10, 1104–1127. [Google Scholar] [CrossRef]
- Efendi, R. The Factor of Intention to Buy Snacks Labeled Halal on Muslim Students in Yogyakarta. Iqtishadia 2019, 12, 211–226. [Google Scholar] [CrossRef]
- Shalihin, A.; Nasution, H.; Hidayati, J.; Vanany, I. Halal Practice Adoption Behaviour in The Food Industry: A Focus Group Discussion. Evol. Stud. Imaginative Cult. 2024, 8, 450–460. [Google Scholar] [CrossRef]
- Shalihin, A.; Nasution, H.; Vanany, I.; Hidayati, J. A Review Halal Food Supply Chain Practices Research. In Proceedings of the 13th Annual International Conference on Industrial Engineering and Operations Management, Manila, Philippines, 6–9 March 2023; pp. 2283–2291. [Google Scholar] [CrossRef]
- Shalihin, A.; Hidayati, J. Approach lean service on halal certification service system using cost integrated value stream mapping. IOP Conf. Ser. Mater. Sci. Eng. 2020, 725, 012065. [Google Scholar] [CrossRef]
- Ajzen, I. The theory of planned behavior. Organ. Behav. Hum. Decis. Process. 1991, 50, 179–211. [Google Scholar] [CrossRef]
- Sedighi, M.; Sarcheshmeh, B.S.; Bagheri, R. Employee Commitment to Innovation Performance: Investigating the role of Knowledge Acquisition and Knowledge Sharing. Int. J. Syst. Innov. 2022, 7, 1–17. [Google Scholar] [CrossRef]
- Ajzen, I.; Fishbein, M. Attitude-Behavior Relations: A Theoretical Analysis and Review of Empirical Research. Psychol. Bull. 1977, 84, 888–918. [Google Scholar] [CrossRef]
- Mohamad, N.S.; Thoo, A.C.; Huam, H.T. The Determinants of Consumers’ E-Waste Recycling Behavior through the Lens of Extended Theory of Planned Behavior. Sustainability 2022, 14, 9031. [Google Scholar] [CrossRef]
- Baber, H. Religiosity and intention to participate in donation-based crowdfunding. J. Manag. Spiritual. Relig. 2021, 18, 218–238. [Google Scholar] [CrossRef]
- Pradana, M.; Huertas-García, R.; Marimon, F. Purchase intention of halal food products in Spain: The moderating effect of religious involvement. Int. Food Res. J. 2020, 27, 735–744. [Google Scholar]
- Lim, H.R.; An, S. Intention to purchase wellbeing food among Korean consumers: An application of the Theory of Planned Behavior. Food Qual. Prefer. 2021, 88, 104101. [Google Scholar] [CrossRef] [PubMed]
- Ahmed, N.; Li, C.; Khan, A.; Qalati, S.A.; Naz, S.; Rana, F. Purchase intention toward organic food among young consumers using theory of planned behavior: Role of environmental concerns and environmental awareness. J. Environ. Plan. Manag. 2021, 64, 796–822. [Google Scholar] [CrossRef]
- Daud, M.S.M.; Wahid, H.; Noor, M.A.M. The Influences of Attitude, Religiosity, and Subjective Norm on Muslim’s Donation Intention During COVID-19 Lockdown in Malaysia. Int. J. Sustain. Dev. Plan. 2022, 17, 915–923. [Google Scholar] [CrossRef]


| Construct/Item | Factor Loadings | Alpha | CR | AVE |
|---|---|---|---|---|
| Purchase Behavior | 0.960 | 0.963 | 0.738 | |
| PB1 | 0.833 | |||
| PB2 | 0.829 | |||
| PB3 | 0.836 | |||
| PB4 | 0.844 | |||
| PB5 | 0.831 | |||
| PB6 | 0.886 | |||
| PB7 | 0.929 | |||
| PB8 | 0.904 | |||
| PB9 | 0.881 | |||
| PB10 | 0.808 | |||
| Intentions to Purchase Eco-Friendly Halal Food Behavior | 0.933 | 0.939 | 0.790 | |
| INT1 | 0.905 | |||
| INT2 | 0.900 | |||
| INT3 | 0.858 | |||
| INT4 | 0.961 | |||
| INT5 | 0.815 | |||
| Attitude | 0.965 | 0.967 | 0.851 | |
| ATT1 | 0.851 | |||
| ATT2 | 0.909 | |||
| ATT3 | 0.963 | |||
| ATT4 | 0.940 | |||
| ATT5 | 0.966 | |||
| ATT6 | 0.902 | |||
| Subjective norm | 0.943 | 0.957 | 0.815 | |
| SN1 | 0.874 | |||
| SN2 | 0.935 | |||
| SN3 | 0.888 | |||
| SN4 | 0.916 | |||
| SN5 | 0.899 | |||
| Perceived behavior control | 0.864 | 0.866 | 0.787 | |
| PBC1 | 0.841 | |||
| PBC2 | 0.920 | |||
| PBC3 | 0.899 | |||
| Halal Knowledge | 0.868 | 0.874 | 0.791 | |
| K1 | 0.926 | |||
| K2 | 0.878 | |||
| K3 | 0.863 |
| 1 | 2 | 3 | 4 | 5 | 6 | |
|---|---|---|---|---|---|---|
| Attitude | Halal Knowledge | Intentions to Purchase Eco-Friendly Halal Food Behavior | Perceived Behavior Control | Purchase Behavior | Subjective Norm | |
| Attitude | 0.923 | |||||
| Halal Knowledge | 0.688 | 0.889 | ||||
| Intentions to Purchase Eco-Friendly Halal Food Behavior | 0.878 | 0.732 | 0.889 | |||
| Perceived Behavior Control | 0.692 | 0.679 | 0.754 | 0.887 | ||
| Purchase Behavior | 0.764 | 0.692 | 0.782 | 0.741 | 0.859 | |
| Subjective Norm | 0.912 | 0.742 | 0.890 | 0.783 | 0.805 | 0.903 |
| Hypothesis Relationships | Path Coefficient | T Statistics | p Values | Results | f2 |
|---|---|---|---|---|---|
| Attitude → Intentions to Purchase Eco-Friendly Halal Food Behavior | 0.415 | 2.786 | 0.005 | Supported | 0.167 |
| Subjective Norms → Intentions to Purchase Eco-Friendly Halal Food | 0.377 | 2.489 | 0.013 | Supported | 0.102 |
| Perceived Behavior Control → Intentions to Purchase Eco-Friendly Halal Food | 0.171 | 2.528 | 0.011 | Supported | 0.066 |
| Intentions to Purchase Eco-Friendly Halal Food behavior → Purchase Behavior | 0.614 | 7.532 | 0 | Supported | 0.453 |
| Knowledge → Purchase Behavior | 0.303 | 2.549 | 0.011 | Supported | 0.085 |
| Knowledge × Intentions to Purchase Eco-Friendly Halal Food → Purchase Behavior | 0.027 | 0.705 | 0.481 | Not Supported | 0.007 |
Disclaimer/Publisher’s Note: The statements, opinions and data contained in all publications are solely those of the individual author(s) and contributor(s) and not of MDPI and/or the editor(s). MDPI and/or the editor(s) disclaim responsibility for any injury to people or property resulting from any ideas, methods, instructions or products referred to in the content. |
© 2025 by the authors. Licensee MDPI, Basel, Switzerland. This article is an open access article distributed under the terms and conditions of the Creative Commons Attribution (CC BY) license (https://creativecommons.org/licenses/by/4.0/).
Share and Cite
Shalihin, A.; Alda, T.; Revadi, C.E.; Nasution, F.R.P. Consumer Intentions to Purchase Eco-Friendly Halal Food in Medan, Indonesia: An Approach Using the Theory of Planned Behavior. Eng. Proc. 2025, 84, 83. https://doi.org/10.3390/engproc2025084083
Shalihin A, Alda T, Revadi CE, Nasution FRP. Consumer Intentions to Purchase Eco-Friendly Halal Food in Medan, Indonesia: An Approach Using the Theory of Planned Behavior. Engineering Proceedings. 2025; 84(1):83. https://doi.org/10.3390/engproc2025084083
Chicago/Turabian StyleShalihin, Ahmad, Tania Alda, Chindy Elsanna Revadi, and Fadylla Ramadhani Putri Nasution. 2025. "Consumer Intentions to Purchase Eco-Friendly Halal Food in Medan, Indonesia: An Approach Using the Theory of Planned Behavior" Engineering Proceedings 84, no. 1: 83. https://doi.org/10.3390/engproc2025084083
APA StyleShalihin, A., Alda, T., Revadi, C. E., & Nasution, F. R. P. (2025). Consumer Intentions to Purchase Eco-Friendly Halal Food in Medan, Indonesia: An Approach Using the Theory of Planned Behavior. Engineering Proceedings, 84(1), 83. https://doi.org/10.3390/engproc2025084083

