Abstract
Quality inspection in the manufacturing of car air conditioning vents has traditionally relied on human operators, a process prone to subjectivity, inconsistency, and inefficiency due to factors like fatigue and human error. To overcome these limitations, this study proposes an automated quality inspection system using image processing techniques to detect defects such as missing parts and scratches. Using MATLAB, the system integrates image acquisition, enhancement, segmentation, and defect analysis for consistent and accurate inspection. Images are captured under controlled lighting with optimal camera positioning to minimize distortion, and preprocessing techniques such as contrast adjustment, morphological operations, and adaptive thresholding are applied to refine image quality and highlight defects. Extensive validation of the system demonstrated over 90% accuracy in defect detection, particularly when vent positions and angles were fixed. This study highlights the potential of combining image processing and machine vision to improve quality control processes in the automotive industry, offering a reliable alternative to traditional manual inspections.
1. Introduction
In the manufacturing industry, vision systems are increasingly replacing manual quality inspection processes traditionally performed by human operators. Machine vision systems offer objectivity, improved performance, and repeatability, making them ideal for identifying product flaws and ensuring a consistent quality. This paper focuses on the application of image processing techniques for the quality inspection of car air conditioning vents, components of a vehicle’s HVAC system. These vents can develop defects such as missing parts and scratches during manufacturing, which are traditionally detected through manual inspection. However, human inspection is prone to oversight, influenced by fatigue and subjectivity, and incurs high training and retention costs [1]. To address these challenges, this study proposes an image processing technique to detect defects in car aircon vents’ production, specifically targeting missing and scratched parts, to enhance inspection accuracy and efficiency.
2. Previous Works
Machine vision has become a widely adopted, cost-effective inspection technique across various industries, combining mechanics, optical instrumentation, and image processing to enhance accuracy and speed in modern manufacturing [2,3]. In the automotive sector, machine vision systems are used for tasks such as detecting surface defects (e.g., dents, scratches) on reflective and plastic-plated components, evaluating paint quality, and identifying cracks during production. Techniques like binary fringe pattern projection and dynamic lighting ensure high contrast for defect detection, enabling reliable quality control [4].
Beyond automotive applications, machine vision systems are utilized for PCB inspection, where components like CCD cameras and precise positioning systems achieve high accuracy in detecting defects and counting holes [5,6]. Similarly, tapered roller bearings are inspected using vision systems that mimic human vision, relying on proper lighting and image acquisition for stable and accurate results. Advanced approaches, such as integrating CAD models to position cameras and lights, further improve inspection processes. Hardware components like industrial cameras, sensors, and lighting systems, combined with robust software, are essential for real-time, automated inspections [6].
Machine vision systems provide significant advantages over manual methods by improving precision, repeatability, and efficiency in quality control processes. These systems are highly customizable, making them versatile tools for enhancing the overall quality and productivity of manufacturing operations [7].
Overall, the combination of sophisticated hardware and advanced image processing software enables vision systems to perform detailed inspections with high precision and reliability. These systems can be customized for various applications, enhancing the overall quality and efficiency of manufacturing processes. In the manufacturing industry, technology such as vision systems is now extensively used to replace manual operations traditionally performed by human operators. Machine vision systems, implemented for product quality inspection, provide innovative solutions towards industrial automation [8].
3. Research Methodology
In this research, digital image processing techniques were employed to enhance, classify, and detect defects in images of car air conditioning vents. The process addressed common challenges such as blurring, monochrome images, and low contrast, with the input data consisting of digital images or video sources processed frame by frame. The initial stage, preprocessing, focused on improving raw images by removing noise, sharpening, and smoothing while converting color images to monochrome ones to simplify subsequent analyses. Defect detection techniques, including Fourier transform, edge detection, and morphological operations, were then applied to identify and highlight defects within the images. Once defects were detected, the processed frames were reconverted into video format, enabling continuous monitoring and providing a comprehensive view of the inspection process.
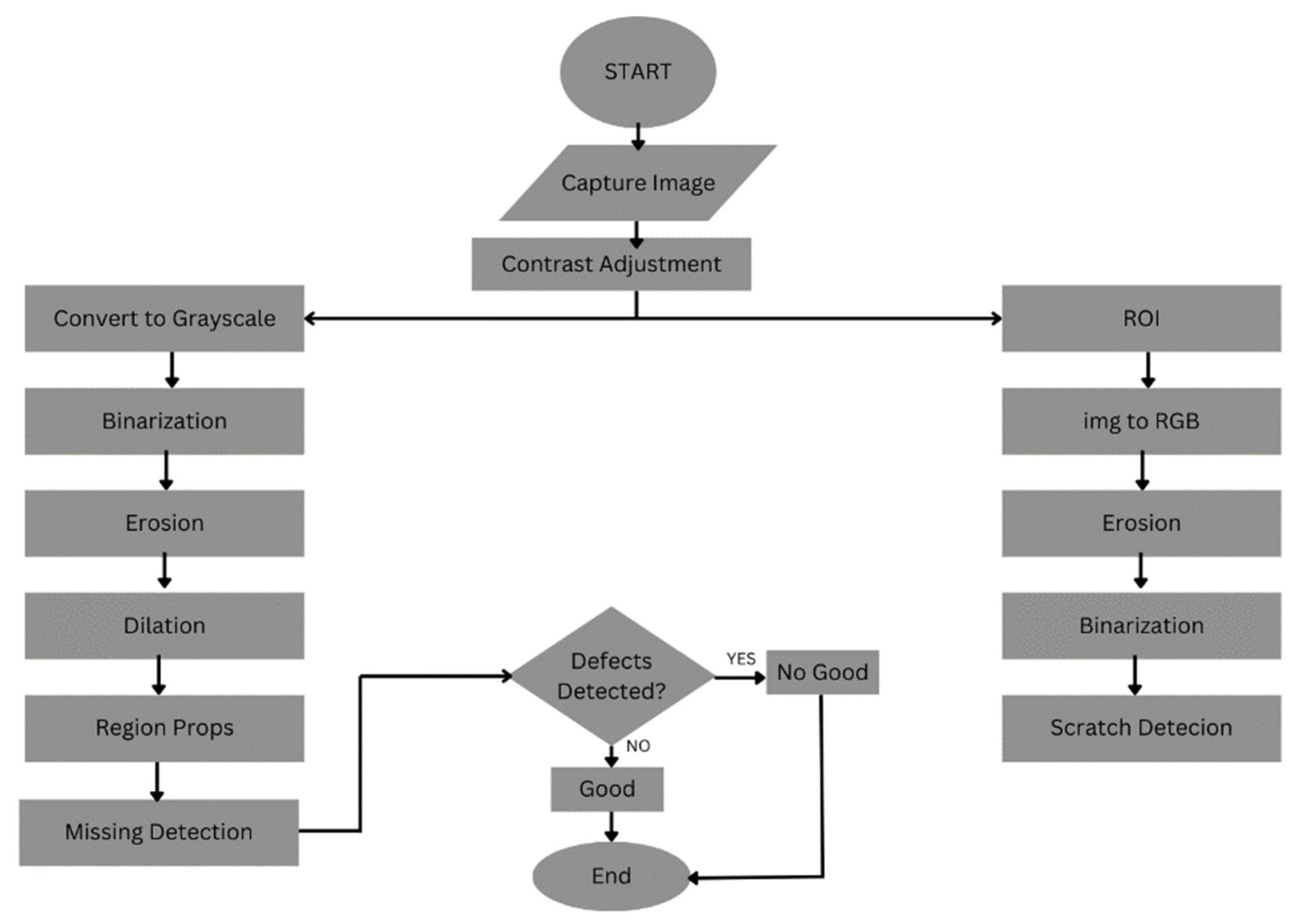
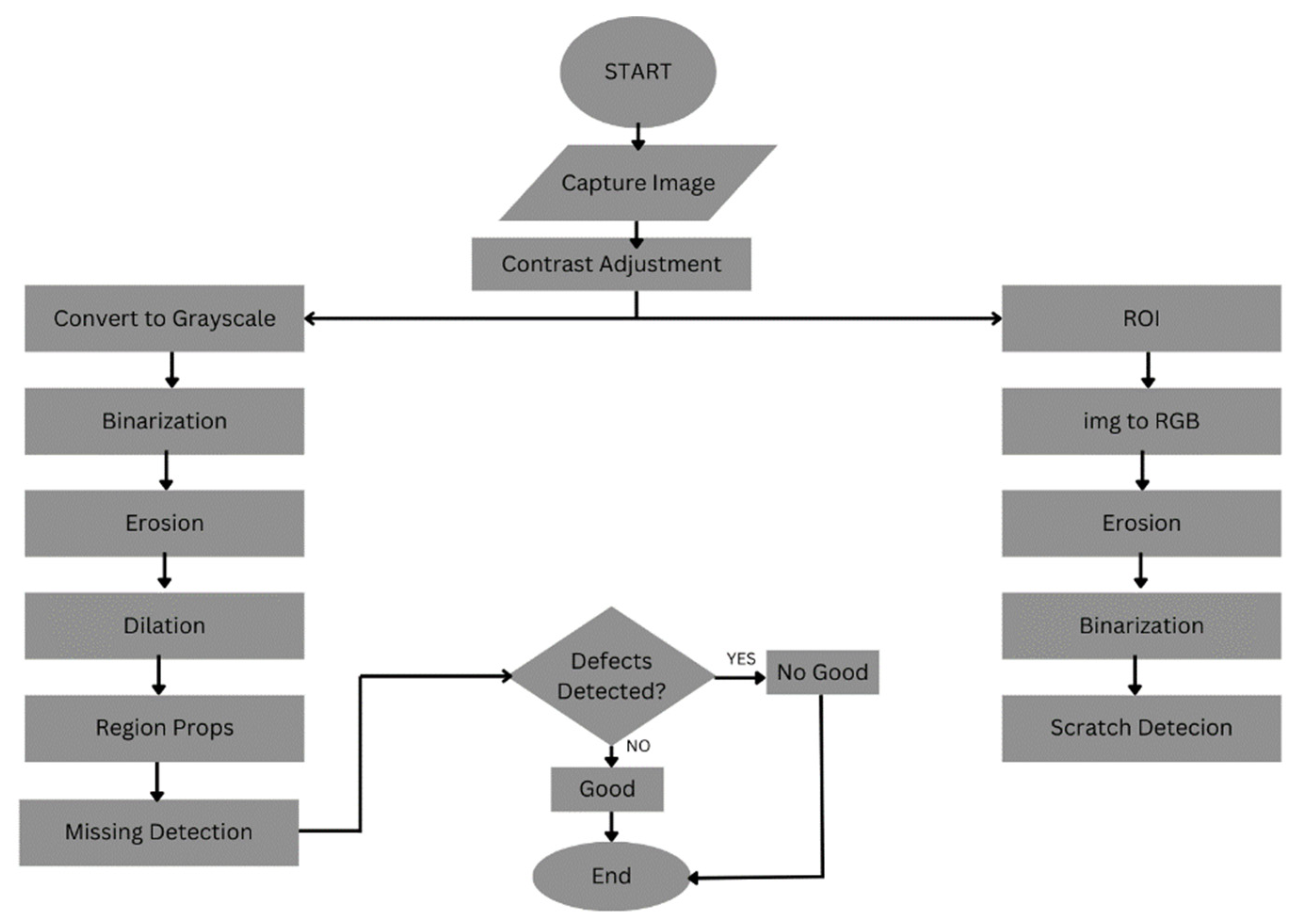
The overall methodology of image processing to detect defects in car air conditioning vents is illustrated in the flow chart in Figure 1. The defect detection process began by capturing an image of the car air conditioning vent, with proper attention to factors like camera angle, lighting, and positioning to ensure accuracy. The camera was positioned 41.3 cm above the center of the vent to minimize perspective distortion, and images were captured using a Logitech Webcam. A dataset of 240 sample images was collected, as shown in Figure 2, covering vents in both fixed and varying positions and angles, and classified into four categories: good, missing, scratched, and both missing and scratched. The workflow was split into two parallel paths: one for detecting missing parts and the other for detecting scratches. For missing detection, the images underwent grayscale conversion, binarization, and morphological operations (erosion and dilation) to highlight relevant regions for region property analysis. For scratch detection, the region of interest (ROI) was selected, and the images were converted to RGB. Erosion and binarization were then applied to isolate any scratches. Both paths converged at a decision point to classify the vent as “Good” or “No Good”, concluding the inspection process.
Figure 1.
Flow chart of the methodology.
Figure 2.
Number of datasets.
Image Processing Technique
The image processing methodology employed in this study offered a systematic and effective approach for detecting defects in car air conditioning vents. By utilizing image enhancement, segmentation, and morphological operations, the system addressed key challenges in quality inspection, such as inconsistency and human error, ensuring high precision and repeatability.
The process began with enhancing the quality of digital images to facilitate accurate defect detection. This was achieved through contrast adjustment using the image multiply technique, applying a fixed value of 1.5. This approach improved the visibility of features by adjusting the pixel intensity in grayscale images of car air conditioning vents.
After enhancement, segmentation divided the image into distinct regions for analysis and object identification. Grayscale images were converted into binary forms using thresholding techniques, including adaptive thresholding, which dynamically adjusted thresholds based on the image content. This ensured robustness in segmentation, accommodating variations in lighting and surface texture and effectively isolating regions of interest within the car air conditioning vent images. Morphological operations played a pivotal role in refining binary images and extracting relevant features for defect detection. These operations were tailored to the specific type of defect being inspected:
- Missing Part Detection: Erosion was applied to reduce object size and highlight missing areas, followed by dilation to smooth contours. Structuring elements SE1 (15, 40) and SE2 (15, 60) ensured the optimal detection of missing parts.
- Scratch Detection: The sequence was reversed, with dilation filling gaps in the scratch surface and erosion refining the scratch’s size and shape. Structuring elements SE1 (50, 50) and SE2 (30, 30) were utilized for this process.
These operations effectively prepared the images for defect classification, including missing parts and scratches, as outlined in the workflow. The combined methodology integrated image enhancement, segmentation, and morphological operations into a streamlined pipeline. This unified detection process addressed missing parts and scratches using complementary techniques that highlighted specific defect characteristics. The workflow began with image enhancement to improve contrast, followed by segmentation to isolate regions of interest. Morphological operations like erosion and dilation refined binary images for accurate defect classification. For missing parts, erosion highlighted gaps by reducing the object size, while dilation smoothed contours for improved detection. For scratches, dilation closed gaps in scratch contours, and erosion refined the edges. By consolidating these workflows into a single system, the methodology enabled the efficient and reliable classification of vents as “Good” or “No Good”, achieving high precision and repeatability in quality inspections. Figure 3 contains the pseudocode for the detection of missing parts and scratches. The defect detection process consists of four main stages. First, the image undergoes preprocessing, where it is converted to grayscale and thresholded to enhance defect visibility. For missing part detection, morphological operations (erosion and dilation) refine the binary image, allowing the identification of regions below a defined size threshold as missing parts. In scratch detection, a region of interest (ROI) is selected, converted to grayscale, and processed using dilation and erosion. Edge detection is then applied, and scratches are identified based on edge length exceeding a predefined threshold. Finally, the system classifies the image. If missing parts or scratches are detected, the image is labeled as “No Good”; otherwise, it is classified as “Good”. This automated approach ensures efficient defect detection.
Figure 3.
Pseudocode of the image processing technique.
4. Result and Discussion
The dataset used to evaluate the defect detection system comprised 90 images, with 30 images for each of the following defect categories: good images, scratch images, and missing part images. These images were carefully prepared and classified to represent the different conditions typically encountered in car air conditioning vents. The dataset included images of vents captured under controlled lighting conditions, with the camera positioned at a fixed distance (41.3 cm) to minimize perspective distortion. The dataset covered various scenarios, including the following:
- Good images—vents with no visible defects;
- Scratch images—vents with visible scratches on their surface;
- Missing images—vents with missing components.
The methodology employed ensured that these images were processed through enhancement, segmentation, and morphological operations tailored to each defect type. The defect detection system was evaluated by applying the image processing techniques to these datasets, with each category subjected to the same systematic workflow. The results of this evaluation are summarized in Table 1, showing high accuracy levels.
Table 1.
Overall result of the detection.
The results demonstrated an overall accuracy of 98.5%, indicating that the system effectively enhanced image quality, isolated regions of interest, and applied morphological operations to detect defects with high precision. The prepared dataset was critical in validating the system, providing a reliable benchmark for assessing its performance. The inclusion of both defect-free and defective images ensured robustness in the evaluation, as the system consistently detected and classified defects with minimal false positives or negatives.
Comprehensive dataset preparation and the application of said data in the defect detection pipeline significantly contribute to this methodology’s success. By addressing a diverse range of defect scenarios, this system ensures reliability and repeatability in real-world quality control processes, highlighting its potential to improve manufacturing operations.
Author Contributions
Conceptualization, H.Z.Y.; supervision, software development, and writing—original draft preparation, K.H.G.; formal analysis and writing—review and editing, A.L.; investigation and resources, S.S.; data curation, B.Y.; and literature review and editing support, S.U.K. All authors have read and agreed to the published version of the manuscript.
Funding
This research was funded by Universiti Malaysia Pahang Al-Sultan Abdullah grant number UIC220819.
Institutional Review Board Statement
Not applicable.
Informed Consent Statement
Not applicable.
Data Availability Statement
The original contributions presented in the study are included in the article, further inquiries can be directed to the corresponding author.
Conflicts of Interest
The authors declare no conflicts of interest.
References
- Ghazali, K.H.; Hussain, A. Machine Vision System for Automatic Weeding Strategy Using Image Processing Technique. Am.-Eurasian J. Agric. Environ. Sci. 2008, 3, 451–458. [Google Scholar]
- Charan, A.; Komal, P. The Future of Machine Vision in Industries—A systematic Review. IOP Conf. Ser. Mater. Sci. Eng. 2022, 1224, 12027. [Google Scholar] [CrossRef]
- Liu, X.; Hussein, S.H.; Ghazali, K.H.; Tung, T.M.; Yaseen, Z.M. Optimized Adaptive Neuro-Fuzzy Inference System Using Metaheuristic Algorithms: Application of Shield Tunnelling Ground Surface Settlement Prediction. Complexity 2021, 2021, 6666699. [Google Scholar] [CrossRef]
- Akbar, S.A.; Hasan, H. Classification of Gram-Positive and Gram-Negative Bacterial Images Based on Machine Learning Algorithm. In Proceedings of the 5th International Conference on Information and Communications Technology (ICOIACT), Yogyakarta, Indonesia, 24–25 August 2022; pp. 509–512. [Google Scholar] [CrossRef]
- Birari, H.P.; Joshi, S.L. Advancements in Machine Vision for Automated Inspection of Assembly Parts: A Comprehensive Review. J. Adv. Sci. Hub 2023, 5, 10. [Google Scholar] [CrossRef]
- Liu, Z.; Niel, K.; Ramuhalli, P. Industrial Inspection with Open Eyes: Advance with Machine Vision Technology. In Integrated Imaging and Vision Techniques for Industrial Inspection; Advances in Computer Vision and Pattern Recognition; Springer: London, UK, 2015. [Google Scholar] [CrossRef]
- Le, H.N.; Nguyen, T.V.; Debnath, N.C. A Machine Vision Based Automatic Optical Inspection System for Detecting Defects of PCBA. In Proceedings of the 3rd International Conference on Artificial Intelligence and Computer Vision (AICV2023), Marrakesh, Morocco, 5–7 March 2023. [Google Scholar]
- Ismail; Ghazali, K.H.B. The Multifocus Images Fusion Based on a Generative Gradient Map. In InECCE2019: Proceedings of the 5th International Conference on Electrical, Control & Computer Engineering, Kuantan, Malaysia, 29 July 2019; Springer: Singapore, 2020; pp. 401–413. [Google Scholar]
Disclaimer/Publisher’s Note: The statements, opinions and data contained in all publications are solely those of the individual author(s) and contributor(s) and not of MDPI and/or the editor(s). MDPI and/or the editor(s) disclaim responsibility for any injury to people or property resulting from any ideas, methods, instructions or products referred to in the content. |
© 2025 by the authors. Licensee MDPI, Basel, Switzerland. This article is an open access article distributed under the terms and conditions of the Creative Commons Attribution (CC BY) license (https://creativecommons.org/licenses/by/4.0/).


