Designing a Low-Cost Automated Mobile Robot for South African Citrus Farmers †
Abstract
1. Introduction
2. Research Design Methodology
2.1. Conceptual Framework
2.2. Theoretical Framework
2.2.1. Concept Design & Development [Phase 1]
2.2.2. Concept Exploration [Phase 2]
2.2.3. Concept Definition [Phase 3]
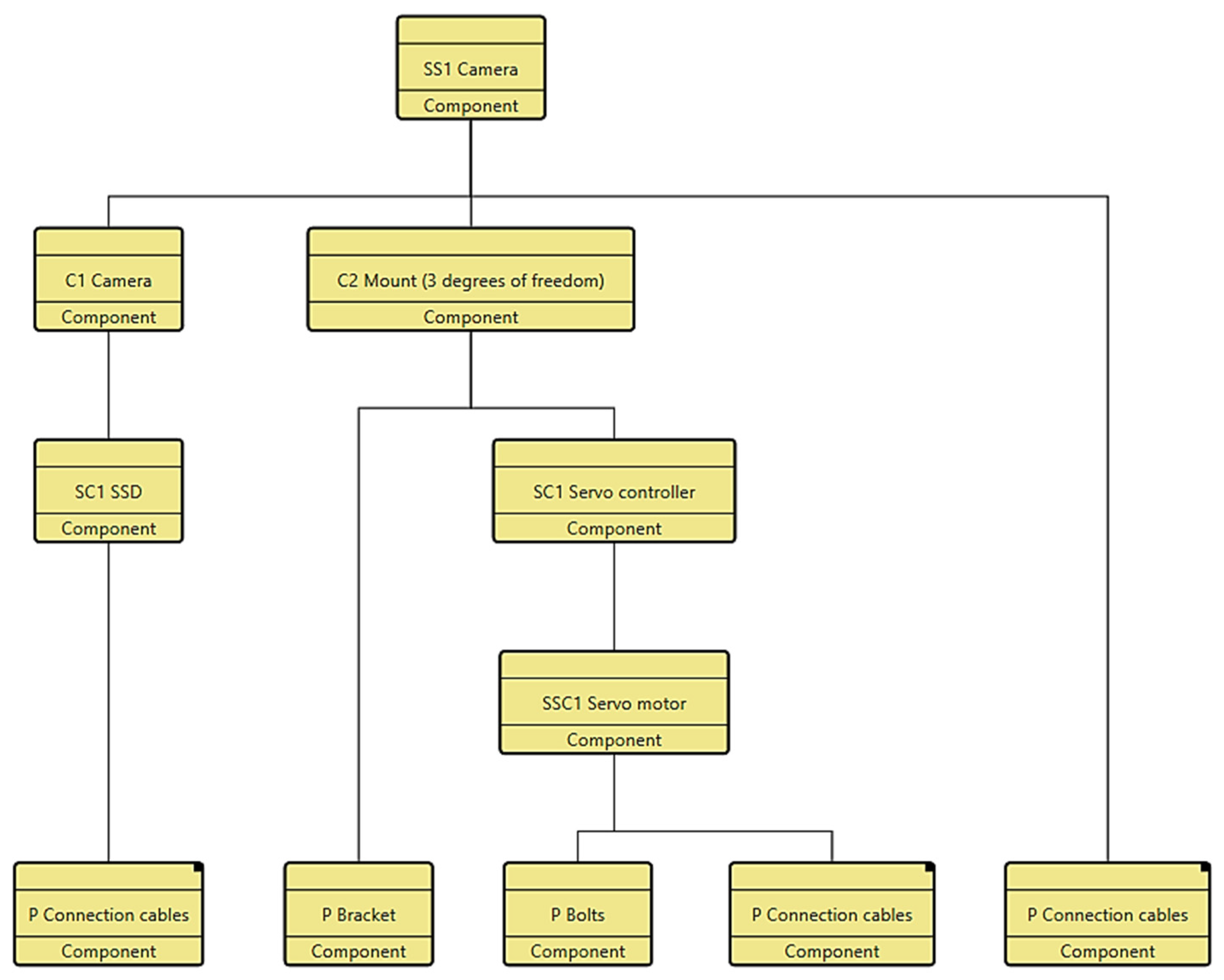
2.2.4. Functional Block Diagram
3. Data Presentation, Results and Discussion
3.1. Data Presentation and Model Validation
3.1.1. Data Presentation
3.1.2. Data Analysis
- Minimum speed: v = 0.79 m/s
- Maximum incline to climb: θ = 60 degrees
- Reach maximum speed in one second: a = 0.79 m/s2
- Drive wheels will be at least 250 mm in diameter: r = 0.125 m
- Minimum T = 5.804 Nm, thus 1.451 Nm per motor.
3.1.3. Model Validation
4. Conclusion and Recommendations
Author Contributions
Funding
Institutional Review Board Statement
Informed Consent Statement
Data Availability Statement
Acknowledgments
Conflicts of Interest
References
- Shivaprasad, B.; Ravishankara, M.; Shoba, B. Design and implementation of seeding and fertilizing agriculture robot. Int. J. Appl. Or Innov. Eng. Manag. (IJAIEM) 2014, 3, 251–255. [Google Scholar]
- Saheb, S.H.; Babu, G.S. Design and analysis of light weight agriculture robot. Glob. J. Res. Eng. 2017, 17, 1–19. [Google Scholar]
- Kumar, S.; Kalyan, H.S.; Kumar, K.D.; Dilip, S. Design and fabrication of autonomous robot for precision agriculture. Int. J. Mech. Product. Eng. Res. Dev. 2018, 8, 385–392. [Google Scholar]
- Kumar, P.; Ashok, G. Design and fabrication of smart seed sowing robot. Mater. Today Proc. 2021, 39, 354–358. [Google Scholar] [CrossRef]
- Beloev, I.; Kinaneva, D.; Georgiev, G.; Hristov, G.; Zahariev, P. Artificial intelligence-driven autonomous robot for precision agriculture. Acta Technol. Agric. 2021, 24, 48–54. [Google Scholar] [CrossRef]
- Shelake, S.; Sutar, S.; Salunkher, A.; Patil, S.; Patil, R.; Patil, V.; Tamboli, T. Design and implementation of artificial intelligence powered agriculture multipurpose robot. Int. J. Res. Eng. Sci. Manag. 2021, 4, 165–167. [Google Scholar]
- Price, M.; Raghunathan, S.; Curran, R. An integrated systems engineering approach to aircraft design. Prog. Aerosp. Sci. 2006, 42, 331–376. [Google Scholar] [CrossRef]
- Sadraey, M.H. Aircraft Design: A Systems Engineering Approach; John Wiley & Sons: Hoboken, NJ, USA, 2012. [Google Scholar]
- Fairley, R.E. The Integrated-Iterative-Incremental System Development Model; Wiley-IEEE Press: Piscataway, NJ, USA, 2019. [Google Scholar]
- Togwe, T.; Tanju, B.; Eveleigh, T.J. Using a systems engineering framework for additive manufacturing. Syst. Eng. 2018, 21, 466–475. [Google Scholar] [CrossRef]
- Faulconbridge, R.I.; Ryan, M.J. Managing Complex Technical Projects: A Systems Engineering Approach; Artech House: Boston, MA, USA, 2003. [Google Scholar]
- Saunders, T.; Gao, J.X.; Evans, R.D. Supporting global automotive product development projects through the integration of systems engineering knowledge. In Proceedings of the 13th International Conference on Manufacturing Research, Bath, UK, 8 September 2015; pp. 159–164. [Google Scholar]
- Li, R.; Verhagen, W.J.; Curran, R. A functional architecture of prognostics and health management using a systems engineering approach. In Proceedings of the 4th European Conference of the Prognostics and Health Management Society 2018, Utrecht, The Netherlands, 3–6 July 2018; pp. 1–10. [Google Scholar]
- De Graaf, R.; Vromen, R.; Boes, J. Applying systems engineering in the civil engineering industry: An analysis of systems engineering projects of a Dutch water board. Civ. Eng. Environ. Syst. 2017, 34, 144–161. [Google Scholar] [CrossRef][Green Version]
- Katupitiya, J.; Eaton, R.; Yaqub, T. Systems engineering approach to agricultural automation: New developments. In Proceedings of the 2007 1st Annual IEEE Systems Conference, Honolulu, HI, USA, 9–13 April 2007; pp. 1–7. [Google Scholar]
- Edan, Y.; Miles, G.E. Systems engineering of agricultural robot design. IEEE Trans. Syst. Man Cybern. 1994, 24, 1259–1265. [Google Scholar] [CrossRef]
- Mareels, I.; Weyer, E.; Ooi, S.K. Irrigation networks: A systems engineering approach. In Proceedings of the 2003 4th International Conference on Control and Automation Proceedings, Montreal, QC, Canada, 12 June 2003; pp. 15–28. [Google Scholar]
- Mareels, I.; Weyer, E.; Ooi, S.; Aughton, D. Modeling and control of irrigation networks: A system engineering approach. In Proceedings of the 2nd International USCID Conference, Phoenix, AZ, USA, 12–15 May 2003; pp. 399–411. [Google Scholar]
- Ooi, S.K.; Mareels, I.; Cooley, N.; Dunn, G.; Thoms, G. A systems engineering approach to viticulture on-farm irrigation. IFAC Proc. Vol. 2008, 41, 9569–9574. [Google Scholar] [CrossRef]
- Palys, M.J.; Wang, H.; Zhang, Q.; Daoutidis, P. Renewable ammonia for sustainable energy and agriculture: Vision and systems engineering opportunities. Curr. Opin. Chem. Eng. 2021, 31, 100667. [Google Scholar] [CrossRef]
- Eaton, C.M.; Chong, E.K.; Maciejewski, A.A. Multiple-scenario unmanned aerial system control: A systems engineering approach and review of existing control methods. Aerospace 2016, 3, 1. [Google Scholar] [CrossRef]
- Schweitzer, L. Why You’re Looking at AGV/AMR Technology All Wrong. Available online: https://roboticsandautomationnews.com/2021/08/03/why-youre-looking-at-agv-amr-technology-all-wrong/44504/ (accessed on 16 July 2024).
- Viola, N.; Corpino, S.; Fioriti, M.; Stesina, F. Functional analysis in systems engineering: Methodology and applications. In Systems Engineering-Practice and Theory; InTech: London, UK, 2012; pp. 71–96. [Google Scholar]
- Aleksandrovich, Y.D.; Gennadievich, P.G.; Stepanovich, K.A.; Zalmanovich, M.V. Mobile robot navigation based on artificial landmarks with machine vision system. World Appl. Sci. J. 2013, 24, 1467–1472. [Google Scholar]
- Zwane, E.M. Impact of climate change on primary agriculture, water sources and food security in Western Cape, South Africa. Jamba J. Disaster Risk Stud. 2019, 11, 1–7. [Google Scholar] [CrossRef] [PubMed]
- Afful, D. Public extension agents’ need for new competencies: Evidence from a climate variability study in Limpopo Province, South Africa. S. Afr. J. Agric. Ext. 2016, 44, 59–70. [Google Scholar] [CrossRef]
- Benhin, J.K. Climate Change and South African Agriculture: Impacts and Adaptation Options; CEEPA Discussion Paper: Pretoria, South Africa, 2006. [Google Scholar]
- Hutchison, M. Citrus Fruit Disease Threatens to End South Africa’s Exports to EU. 2013. Available online: https://www.thesouthafrican.com/news/citrus-fruit-disease-threatens-to-end-south-africas-exports-to-eu/ (accessed on 2 September 2024).
- Meintjies, F. Serious Challenges Ahead for South African Citrus. Available online: https://www.fruitnet.com/eurofruit/serious-challenges-ahead-for-south-african-citrus/259561.article (accessed on 12 August 2024).
- Plaza, F. Europe’s South African Orange Imports Have Fallen by 21% Due to Cold Treatment. 2024. Available online: https://www.freshplaza.com/europe/article/9617802/europe-s-south-african-orange-imports-have-fallen-by-21-due-to-cold-treatment/ (accessed on 2 September 2024).
- Sihlobo, W. Farming in South Africa: 6 Things That Need Urgent Attention in 2023. Available online: https://theconversation.com/farming-in-south-africa-6-things-that-need-urgent-attention-in-2023-197772 (accessed on 12 August 2024).
- Mulvihill, C. Clara Mulvihill. Available online: https://borgenproject.org/south-africas-agricultural-struggles/ (accessed on 14 August 2024).
- von Loeper, W.J.; Drimie, S.; Blignaut, J. The struggles of smallholder farmers: A cause of modern agricultural value chains in South Africa. In Agricultural Value Chain; IntechOpen: London, UK, 2018. [Google Scholar]
- Ausari, P.K.; Gharate, P.S.; Saikanth, D.; Devi, O.B.; Bahadur, R.; Singh, Y.S. High-tech Farming Techniques in Fruit Crops to Secure Food Demand: A Review. Int. J. Environ. Clim. Change 2023, 13, 2716–2730. [Google Scholar] [CrossRef]
- Olum, S.; Gellynck, X.; Juvinal, J.; Ongeng, D.; De Steur, H. Farmers’ adoption of agricultural innovations: A systematic review on willingness to pay studies. Outlook Agric. 2020, 49, 187–203. [Google Scholar] [CrossRef]
- Altobelli, F.; Marta, A.D.; Heinen, M.; Jacobs, C.; Giampietri, E.; Mancini, M.; Cimino, O.; Trestini, S.; Kranendonk, R.; Chanzy, A. Irrigation Advisory Services: Farmers preferences and willingness to pay for innovation. Outlook Agric. 2021, 50, 277–285. [Google Scholar] [CrossRef]
- Pricecheck. Available online: https://www.pricecheck.co.za (accessed on 20 August 2024).
- Components, R. Available online: https://za.rs-online.com/web/ (accessed on 20 August 2024).
- DigiKey. Available online: https://www.digikey.co.za/en/products (accessed on 20 August 2024).
- GeeWiz. Available online: https://www.geewiz.co.za/ (accessed on 20 August 2024).
- Hu, X.; Yu, H.; Lv, S.; Wu, J. Design and experiment of a new citrus harvesting robot. In Proceedings of the 2021 International Conference on Control Science and Electric Power Systems (CSEPS), Shanghai, China, 28–30 May 2021; pp. 179–183. [Google Scholar]
- Mehta, S.; Burks, T. Vision-based control of robotic manipulator for citrus harvesting. Comput. Electron. Agric. 2014, 102, 146–158. [Google Scholar] [CrossRef]
- Mehta, S.S. Vision-Based Control for Autonomous Robotic Citrus Harvesting. Doctoral Dissertation, University of Florida, Gainesville, FL, USA, 2007. [Google Scholar]
- Morillon, R.; Hufnagel, B.; Ollitrault, P.; Ravigné, V. Plant Disease Could Spell Apocalypse for Citrus Fruits. Available online: https://theconversation.com/plant-disease-could-spell-apocalypse-for-citrus-fruits-236666 (accessed on 13 September 2024).








| Components | Options |
|---|---|
| SSD | SSD, SD Cards, MicroSD, Embedded Storage |
| Camera sensor | CMOS Sensor, CCD Sensor |
| Camera interface | USB 3.0, Gige Gigabit Ethernet Interface, HDMI interface |
| Camera resolution | HD (720 p), Full HD (1080 p), 2 K (1440 p), 4 K (2160 p) |
| Camera | E-Con Systems See3CAM_CU130, Logitech C920s Pro HD Webcam, Arducam 12 MP USB Camera Module, HuddleCamHD 12X USB 3.0 PTZ Camera, Intel® RealSense™ Depth Camera D435, Alvium 1800 U-1242, Logitech BRIO Ultra HD Pro Webcam |
| Wireless communication module (3 G/4 G module) | SIMCom SIM7600 Series, Quectel EC25, u-blox SARA-R4 Series |
| Navigation sensor (GNSS) | u-blox NEO-M8N, Beitian BN-880, Garmin GPS 18x LVC, Drotek XL GPS Module, SparkFun GPS-RTK2 Board, Adafruit Ultimate GPS, SkyTraq Venus838FLPx, Quectel L86 Compact GNSS, Trimble BX940 |
| IMU Sensor | MPU-9250, Bosch BNO055, ICM-20948, BN0085, BN0086, LSM9DS1 (Adafruit) |
| LiDAR Sensor | RPLIDAR A1M8, Okdo Lidar Module with Bracket Development Kit for LiDAR_LD06 Raspberry Pi SBC, SFB000/B, DFR0315, SF30/c, 114992561, 101090022 |
| Ultrasonic sensor | HC-SR04, CUSA-TR80-15-2000-TH, CUSP-TR80-18-2400-TH, CUSP-TR80-15-2500-TH, CUSP-TR80-15-2500-TH, CUSA-TR60-06-2000-W68, CUSA-TR80-065-2000-TH68, UTR-1440K-TT-R, CUSA-TR60-06-2000-WC68, CUSA-TR65-065-2200-WC68 |
| RTK GPS Module | u-blox ZED-F9P, Here3 RTK GPS Module, Emlid Reach M2, SparkFun GPS-RTK2, Navspark NV08C-CSM, Drotek Sirius RTK GNSS, Ardusimple SimpleRTK2B, Swift Navigation Piksi Multi, Trimble BX940, Holybro Pixhawk 4 GPS Module |
| Frame and chassis | Online bought chassis options Bogie Runt Rover (with all-terrain wheels) Dagu Wild Thumper 6 WD All-Terrain Chassis 4 WD Research Robot Chassis—Rough Terrain 4 WD Research Robot Chassis—Rough Terrain 5 kg Load 4 WD Robot Car 12 V DC Motor Off-Road Wheel Chassis for Arduino Robot DIY Whipper Snapper Runt Rover BeeLine Chassis Kit V2 HammerHead Chassis Kit Recon Chassis Kit |
| Motor | Brushed DC motor, Brushless DC Motor, Stepper Motor |
| Motor controller | Brushed DC motor controller, Brushless DC motor controller, Stepper motor controller |
| Suspension | Independent suspension, Torsion bar suspension, Spring suspension, Rubberized suspension |
| Battery Management system (BMS) | The battery system of choice will have a battery management system built in |
| Battery | Lithium Iron Phosphate (LiFePO4) Batteries, Lithium-ion (Li-ion) Batteries, Deep-cycle acid batteries The battery system must be able to supply a constant output of at least to ensure that malfunctions does not occur. |
| Micro Controller | Arduino Uno, Arduin Mega 2560, ESP32, Teensy, Raspberry Pi Pico, Raspberry Pi 4, STM32F103C8T6 (Blue Pill), NVIDIA Jetson Nano, Raspberry Pi 4 |
| Flight controller | Pixhawk PX4, ArduPilot APM 2.6, Navio2 |
| Software | |
| Database | PostgreSQL, MySQL, SQLite, MongoDB, MariaDB |
| Fault detection and recovery software | Mission Planner, QGroundcontrol |
| Power management software | ArduPilot, PX4 Autopilot |
| Flight planning software | Qgroundcontrol, MissionPlanner, Universal Ground control software (UGCS), APM Planner 2.0 |
| UI Interface | Qgroundcontrol, MissionPlanner, Universal Ground control software (UGCS), APM Planner 2.0 |
| API | MAVLink, DroneKit, ROS API, Mapbox API, QGroundcontrol API, DJI SDK, AUterion SDK |
| Object detection and avoidance software | YOLO, Tensorflow, OpenCV, AirSim (Microsoft), NVIDIA DeepStream, DJI SDK |
| Geotagging software | QGIS with GPS tool plugin, Geosetter, GPS Phototagger, ArcGIS, Mappt |
| GIS Software | QGIS, ArcGIS Online, Google Earth Engine, Mapbox, GRASS GIS |
| Navigation Software | PX4 Autopilot, ArduPilot, DJI A3/N3, Auterion Enterprise PX4 |
| Options | Affordability | Consistent Power Output | Prone to Malfunctions | Efficiency and Effectiveness | Longest Battery Life | Most Feasible and Optimal | Strongest Current | Most Reliable | Best for Outdoor Use | Total Score | ||
|---|---|---|---|---|---|---|---|---|---|---|---|---|
| LifeP04 | 0 | 1 | 1 | 1 | 1 | 1 | 1 | 1 | 1 | 8 | ||
| Deep Cycle | 1 | 0 | 0 | 0 | 0 | 0 | 0 | 0 | 0 | 1 | ||
| Li-Ion Batteries | 0 | 0 | 0 | 0 | 0 | 0 | 0 | 0 | 0 | 0 | ||
| (a) | ||||||||||||
| Options | Affordability | Accuracy and Precision | Most Effective and Efficient | Durability and Robustness | Best for Outdoor Use | Most Versatile and Adaptable | Best for Citrus Fields | Fastest Response Time | Best for Object Avoidance | Compatibility and Integrability | Best Battery Power Management | Total Score |
| RPLIDAR | 0 | 0 | 0 | 0 | 0 | 0 | 0 | 0 | 0 | 0 | 0 | 0 |
| DFR0315 | 0 | 1 | 1 | 1 | 1 | 1 | 1 | 1 | 1 | 1 | 1 | 10 |
| 101090022 | 1 | 0 | 0 | 0 | 0 | 0 | 0 | 0 | 0 | 0 | 0 | 1 |
| (b) | ||||||||||||
| Price | Design Option 1 s Value (Xi + Yi) | Design Option 2 s Value (Xi + Yi) |
|---|---|---|
| Normal Price | 1.259 | 1.094 |
| Normal Price + 5% markup | 1.221 | 1.046 |
| Normal Price + 10% markup | 1.184 | 0.997 |
| Normal Price + 15% markup | 1.147 | 0.948 |
| Normal Price + 20% markup | 1.110 | 0.899 |
| Total | 5.922 | 4.984 |
Disclaimer/Publisher’s Note: The statements, opinions and data contained in all publications are solely those of the individual author(s) and contributor(s) and not of MDPI and/or the editor(s). MDPI and/or the editor(s) disclaim responsibility for any injury to people or property resulting from any ideas, methods, instructions or products referred to in the content. |
© 2024 by the authors. Licensee MDPI, Basel, Switzerland. This article is an open access article distributed under the terms and conditions of the Creative Commons Attribution (CC BY) license (https://creativecommons.org/licenses/by/4.0/).
Share and Cite
Smit, P.B.; Ayomoh, M.K. Designing a Low-Cost Automated Mobile Robot for South African Citrus Farmers. Eng. Proc. 2024, 82, 35. https://doi.org/10.3390/ecsa-11-20451
Smit PB, Ayomoh MK. Designing a Low-Cost Automated Mobile Robot for South African Citrus Farmers. Engineering Proceedings. 2024; 82(1):35. https://doi.org/10.3390/ecsa-11-20451
Chicago/Turabian StyleSmit, Philip Botha, and Michael K. Ayomoh. 2024. "Designing a Low-Cost Automated Mobile Robot for South African Citrus Farmers" Engineering Proceedings 82, no. 1: 35. https://doi.org/10.3390/ecsa-11-20451
APA StyleSmit, P. B., & Ayomoh, M. K. (2024). Designing a Low-Cost Automated Mobile Robot for South African Citrus Farmers. Engineering Proceedings, 82(1), 35. https://doi.org/10.3390/ecsa-11-20451

