The Clean Energy Transition and the Rare Earth Industry †
Abstract
1. Introduction
- Market competitiveness: the rare earth market is highly concentrated in China, which dominates production, processing, and fabrication, including approximately 92% of permanent magnet fabrication. In addition, China imposes a 13% value-add tax (VAT) on all REEs that is rebated to Chinese firms, further reducing ex-China competitiveness. This near-monopoly control greatly reduces the commercial opportunities for REI firms in the MSPs and other nations.
- Import reliance: Related to a lack of market competitiveness, China’s market control gives it the ability to establish production and export quotas that restrict supply and increase prices. As clean energy technology becomes increasingly critical to global energy decarbonization, the sensitivity to supply restrictions also increases.
- Substitution pressure: As part of industry innovation, R&D efforts to find substitutes for rare earth magnet metals have been underway for decades but with marginal success. Substitution R&D efforts to reduce supply security risk also include industry process and technology innovation, circular economy technology, and non-ore (primarily from coal and mine tailings) REE extraction.
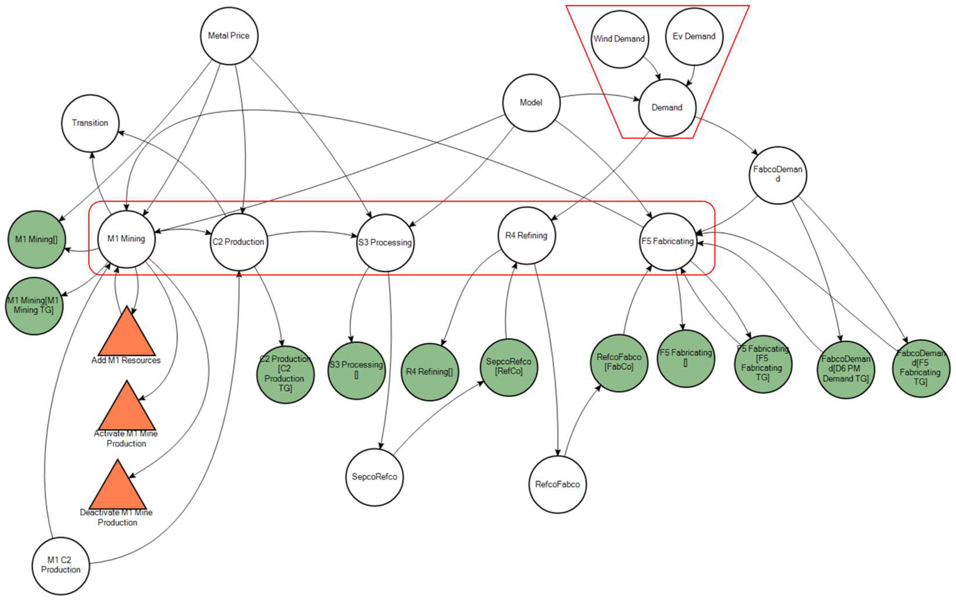
2. Method
- Firm Strategy, Structure, and Rivalry.
- Factor Conditions.
- Demand Conditions.
- Related and Supporting Industries.
- Firm Strategy in place of Firm Strategy, Structure, and Rivalry: focus on Firm Strategy.
- Related and Supporting Industries: included in Factor Conditions.
- Government: included as a determinant to reflect the need for direct industry stimulus funding to enable production diversification.
- Chance: Chance events are modeled as variables within the production stages of the simulation model.
3. Results
4. Conclusions
Funding
Institutional Review Board Statement
Informed Consent Statement
Data Availability Statement
Conflicts of Interest
References
- Kruemmer, T. Investing in the Rare Earth Elements A Run Through the Basics; 121 Mining Investment: Hong Kong, China, 2023; Available online: https://giti.sg (accessed on 28 June 2023).
- International Energy Agency. Critical Minerals Market Review 2023; IEA: Paris, France, 2023; Available online: https://www.iea.org/reports/critical-minerals-market-review-2023 (accessed on 11 July 2023).
- Natural Resources Canada. Government of Canada—Critical Minerals; Natural Resources Canada: Ottawa, ON, Canada, 2021; Available online: https://www.nrcan.gc.ca/our-natural-resources/minerals-mining/critical-minerals/23414 (accessed on 29 July 2022).
- Vanek, F.M.; Albright, L.D.; Angenent, L.T. Energy Systems Engineering: Evaluation and Implementation, 3rd ed.; McGraw Hill Education: New York, NY, USA, 2016. [Google Scholar]
- Verrier, B.; Li, P.-H.; Pye, S.; Strachan, N. Incorporating social mechanisms in energy decarbonisation modelling. Environ. Innov. Soc. Transit. 2022, 45, 154–169. [Google Scholar] [CrossRef]
- Homer, J.B. Why we iterate: Scientific modeling in theory and practice. Syst. Dyn. Rev. 1996, 12, 1–19. [Google Scholar] [CrossRef]
- Porter, M.E. The Competitive Advantage of Nations: With a New Introduction; Free Press: New York, NY, USA, 1998. [Google Scholar]
- Ventana Systems. Ventity—Simulation Software for Complex Systems [Business]; Jacobs Gate, MA, USA: 2021. Available online: https://ventity.biz/ (accessed on 5 May 2021).
- Thibeault, A. A Study of the Global Rare Earth Industry Transition. Ph.D. Thesis, University of North Dakota, Grand Forks, ND, USA, 2023. [Google Scholar]
- Porter, M.E. Towards a dynamic theory of strategy. Strateg. Manag. J. 1991, 12, 95–117. [Google Scholar] [CrossRef]
- Forrester, J.W. Industrial Dynamics; Pegasus Communications, Inc.: Waltham, MA, USA, 1961; ISBN 1-883823-36-6. [Google Scholar]
- Sterman, J.D. Business Dynamics: Systems Thinking and Modeling for a Complex World; Irwin/McGraw-Hill: Chicago, IL, USA, 2000. [Google Scholar]
- Morecroft, J.D.W. Strategic Modelling and Business Dynamics: A Feedback Systems Approach, 2nd ed.; John Wiley and Sons Ltd.: Berlin/Heidelberg, Germany, 2015. [Google Scholar]
- Cavana, R.Y.; Hughes, R.D. Strategic Modelling for Competitive Advantage. Syst. Dyn. 1995, 95, 2. [Google Scholar]
- Kunc, M. Revisiting Porter’s Generic Strategies for Competitive Environments Using System Dynamics. In Computational Analysis of Firms’ Organization and Strategic Behaviour; Mollona, E., Ed.; Taylor & Francis Group: Abingdon, UK, 2010; pp. 152–170. [Google Scholar]
- Dangerfield, B. The Proper Role for System Dynamics Models in the Process of Policy Making in Business and Government. In Proceedings of the 9th International Conference of the System Dynamics Society, Bangkok, Thailand, 27–30 August 1991; Available online: https://proceedings.systemdynamics.org/1991/proceed/ (accessed on 15 July 2023).
- Łatuszyńska, M. Hybrid System Dynamics—Agent-Based Simulation for Research in Economics and Business. In Experimental and Quantitative Methods in Contemporary Economics; Nermend, K., Łatuszyńska, M., Eds.; Springer International Publishing: New York, NY, USA, 2020; pp. 229–248. [Google Scholar] [CrossRef]
- Martín García, J. Agent-Based Modeling and Simulation I Practical Guide to the Analysis of Complex Systems; ATC-Innova: Málaga, Spain, 2021; Volume 1, ISBN 9798599111306. [Google Scholar]
- Bown, C.P.; Clausing, K.A.; How Trade Cooperation by the United States, the European Union, and China Can Fight Climate Change. Peterson Institute for International Economics, Working Papers(23–8). 2023. Available online: https://www.piie.com/publications/working-papers/how-trade-cooperation-united-states-european-union-and-china-can-fight (accessed on 18 October 2023).




| Action | KPI | Metric |
|---|---|---|
| 1. Aggregate Production | Demand/supply gap | Measures the over/under supply of magnet metals at R4 Refining and over/under supply of permanent magnets at the F5 Fabrication stage. |
| 2. Production Diversification | HHI 1 | Measures the HHI at M1 Mining (upstream), S3 Processing (midstream), and F5 Fabricating (downstream) |
| 3. Transition Schedule | Stimulus Duration | Time period from first to last use of stimulus funding |
| 4. Transition Cost | Stimulus Sum | Accumulated stimulus funding at M1 Mining (upstream), S3 Processing (midstream), and F5 Fabricating (downstream) |
| Variable | Base Case (BC) | Firm Strategy (FS) | Factor Conditions (FC) | Government (GV) | Multi- Determinant (MD) | Variable Effect |
|---|---|---|---|---|---|---|
| Stimulus share | 20% | 20% | 20% | 40% | 40% | Stimulus share of new capacity investment |
| Initial capacity | M1: 1000/500 C2: 350/100 S3: 300/150 | M1: 5250/1000 C2: 350/100 S3: 300/150 | M1: 3500/1000 C2: 350/100 S3: 300/150 | M1: 3500/1000 C2: 350/100 S3: 300/150 | M1: 5250/1000 C2: 350/100 S3: 300/150 | Time to first capacity expansion |
| Capacity adjustment fraction | M1: 40% C2: 50% S3: 50% | M1: 50% C2: 50% S3: 50% | M1: 40% C2: 50% S3: 50% | M1: 20% C2: 30% S3: 30% | M1: 40% C2: 50% S3: 50% | Time to next expansion vs. expansion cost |
| M1 Desired Mining | 1.0 (no change from forecast) | 1.05 (+5%) | 1.1 (2030–2040) | 1.0 | 1.1 (2030–2040) | Additional growth over baseline forecast (BAU) |
| Process Improvements | Upgrade ratio: 1.0 Mass pull: 1.0 Recovery: 1.0 | Upgrade ratio: 1.0 Mass pull: 1.0 Recovery: 1.0 | Upgrade ratio: 1.05 Mass pull: 1.05 Recovery: 1.005 | Upgrade ratio: 1.05 Mass pull: 1.05 Recovery: 1.005 | Upgrade ratio: 1.05 Mass pull: 1.05 Recovery: 1.005 | Increase value |
| MSP Processing of China Imports | No change | No change | No change | S3: 20% R4: 20% | S3: 20% R4: 20% | Process 20% of China S3, R4 |
Disclaimer/Publisher’s Note: The statements, opinions and data contained in all publications are solely those of the individual author(s) and contributor(s) and not of MDPI and/or the editor(s). MDPI and/or the editor(s) disclaim responsibility for any injury to people or property resulting from any ideas, methods, instructions or products referred to in the content. |
© 2024 by the author. Licensee MDPI, Basel, Switzerland. This article is an open access article distributed under the terms and conditions of the Creative Commons Attribution (CC BY) license (https://creativecommons.org/licenses/by/4.0/).
Share and Cite
Thibeault, A. The Clean Energy Transition and the Rare Earth Industry. Eng. Proc. 2024, 76, 62. https://doi.org/10.3390/engproc2024076062
Thibeault A. The Clean Energy Transition and the Rare Earth Industry. Engineering Proceedings. 2024; 76(1):62. https://doi.org/10.3390/engproc2024076062
Chicago/Turabian StyleThibeault, Al. 2024. "The Clean Energy Transition and the Rare Earth Industry" Engineering Proceedings 76, no. 1: 62. https://doi.org/10.3390/engproc2024076062
APA StyleThibeault, A. (2024). The Clean Energy Transition and the Rare Earth Industry. Engineering Proceedings, 76(1), 62. https://doi.org/10.3390/engproc2024076062

