Total Harmonic Distortion Analysis of a Seven-Level Inverter for Fuel Cell Applications †
Abstract
:1. Introduction
- To produce sinusoidal voltage using only fundamental frequency switching.
- To reduce the power components of the suggested topology.
- To minimize the total harmonic distortion (THD) of the suggested topology.
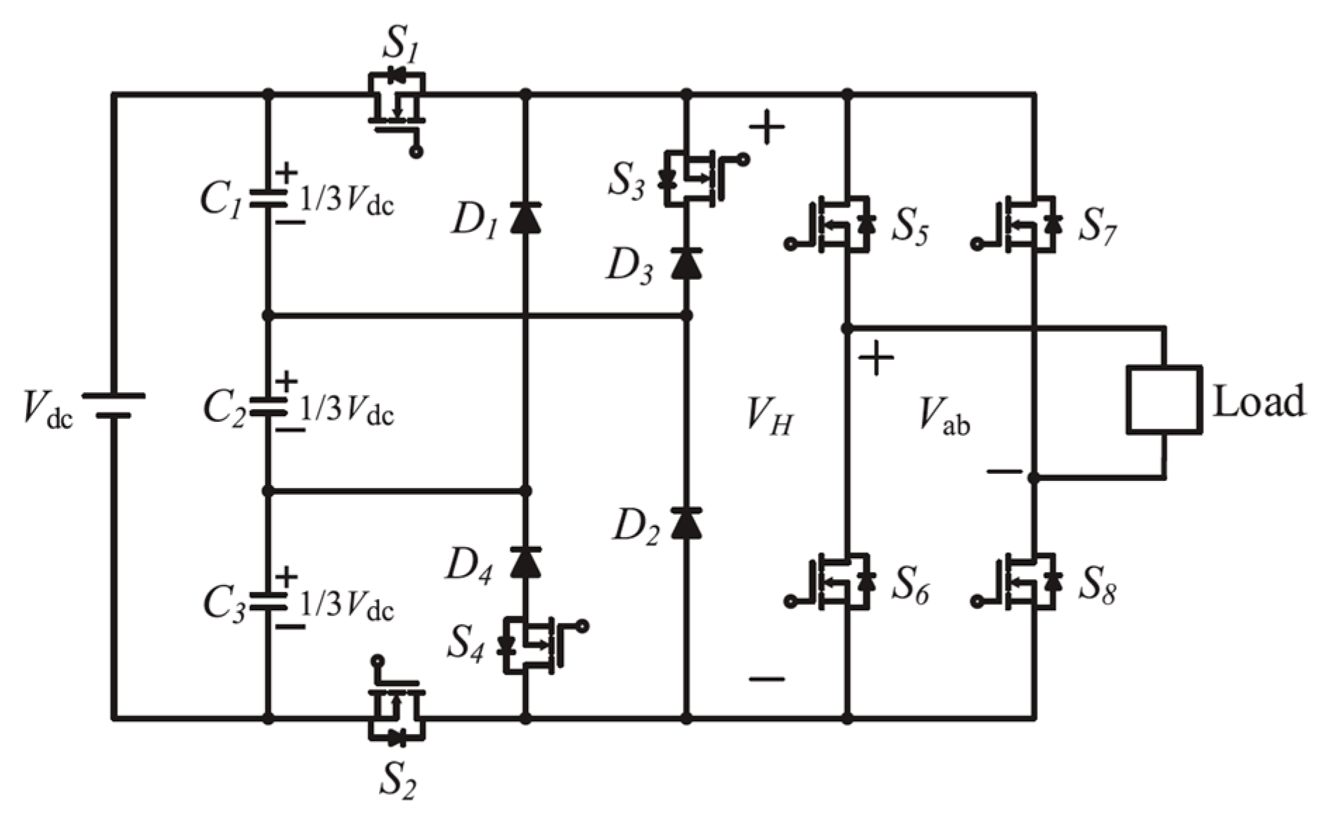
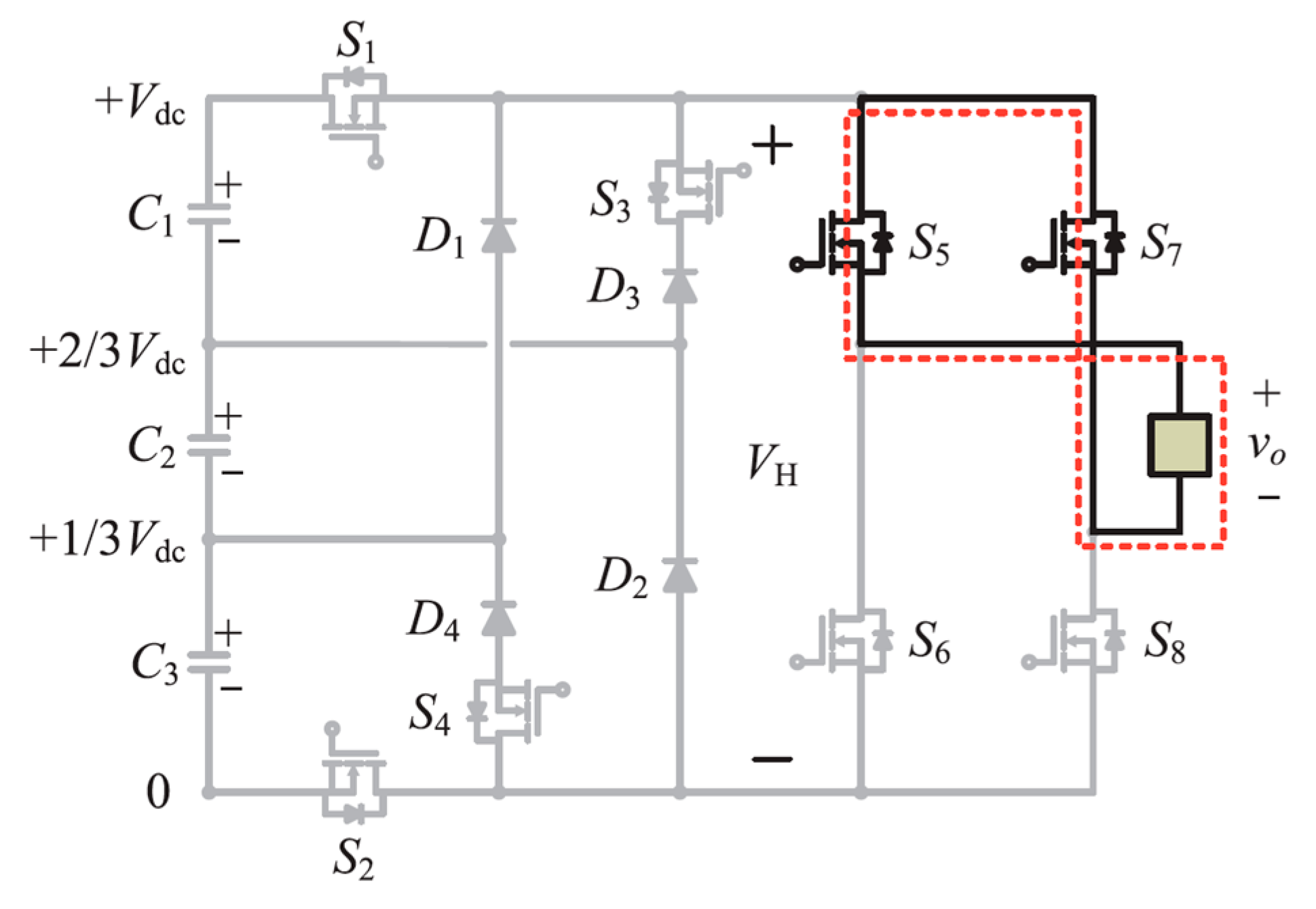
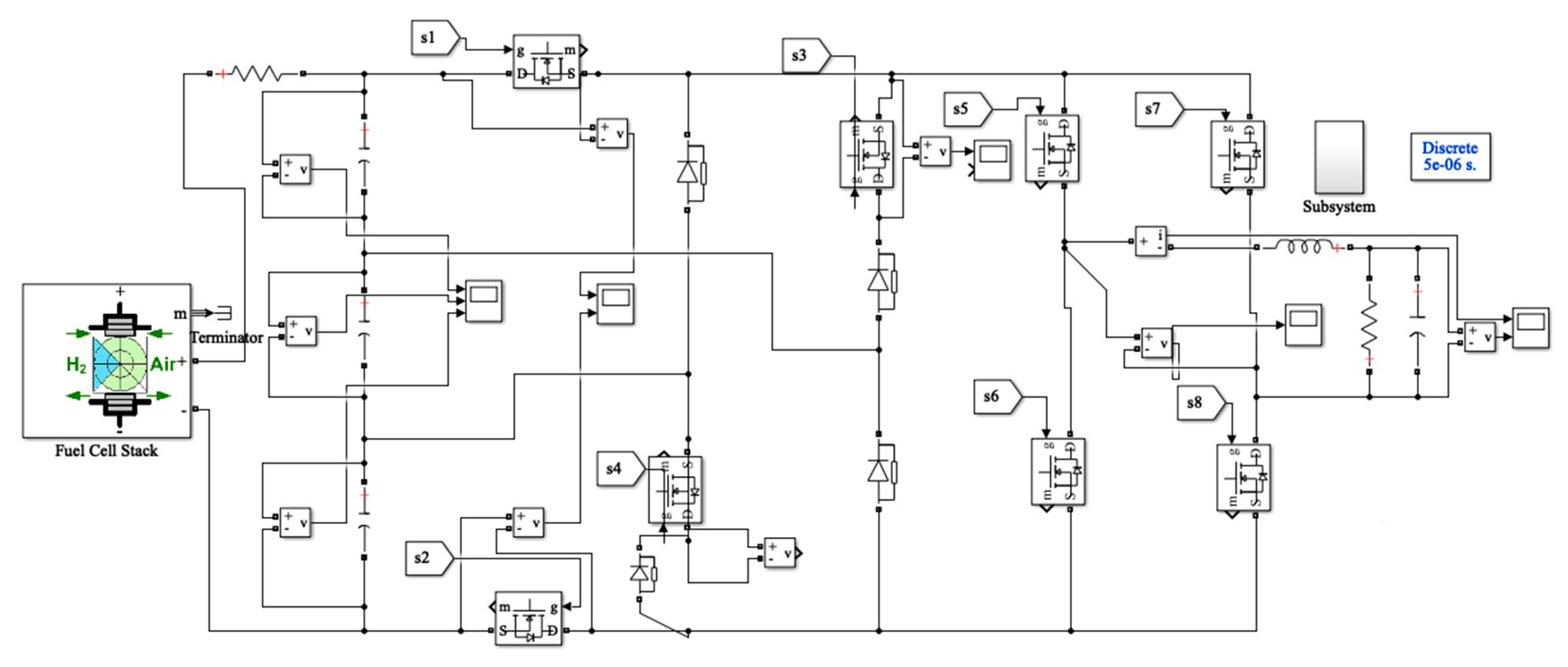
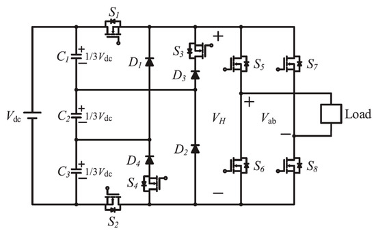
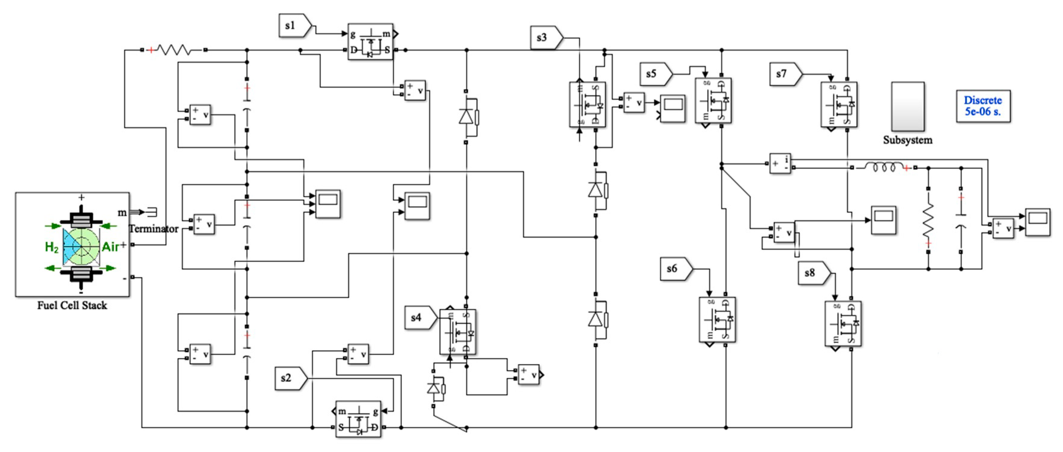
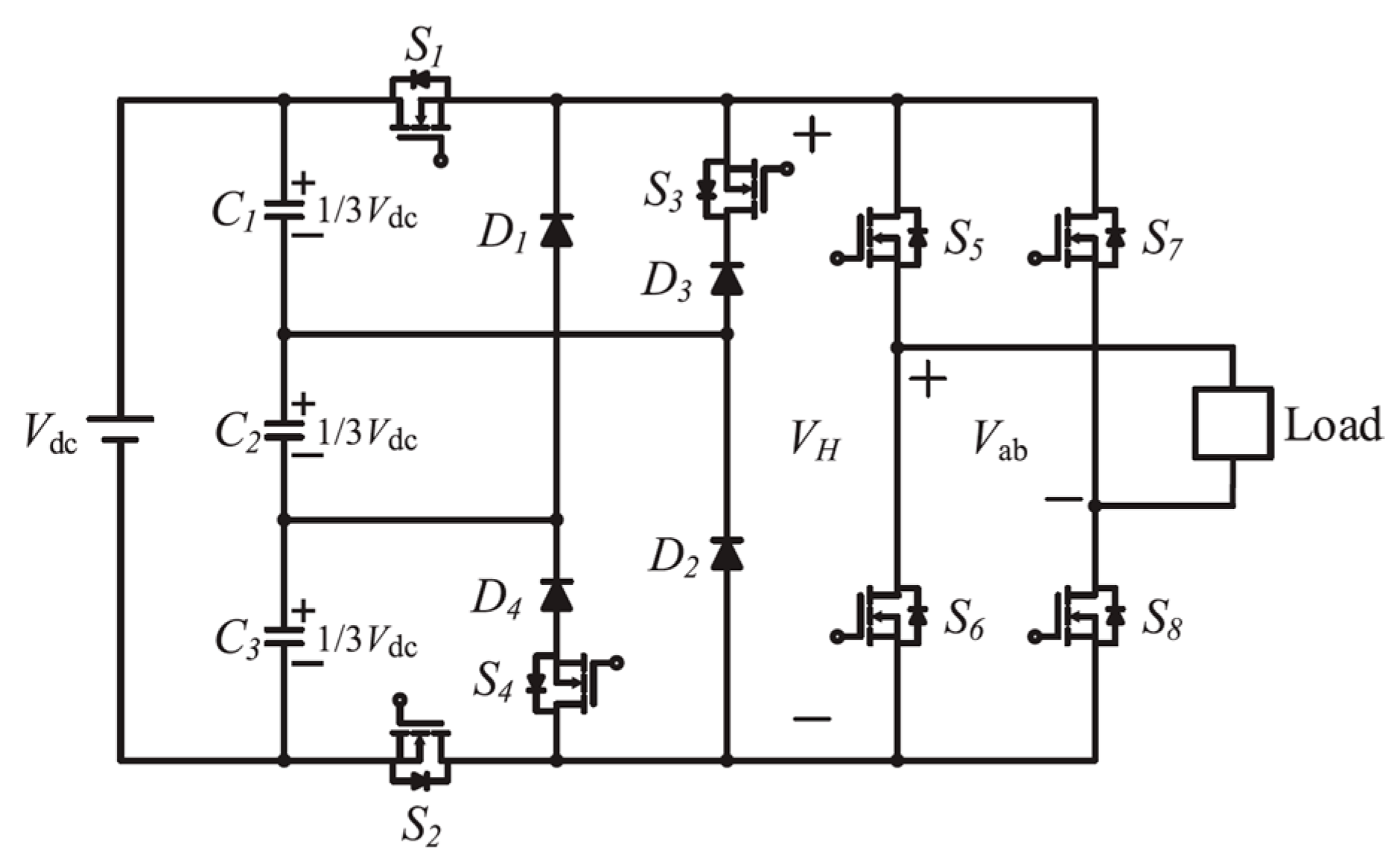
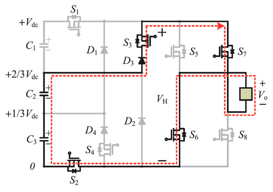
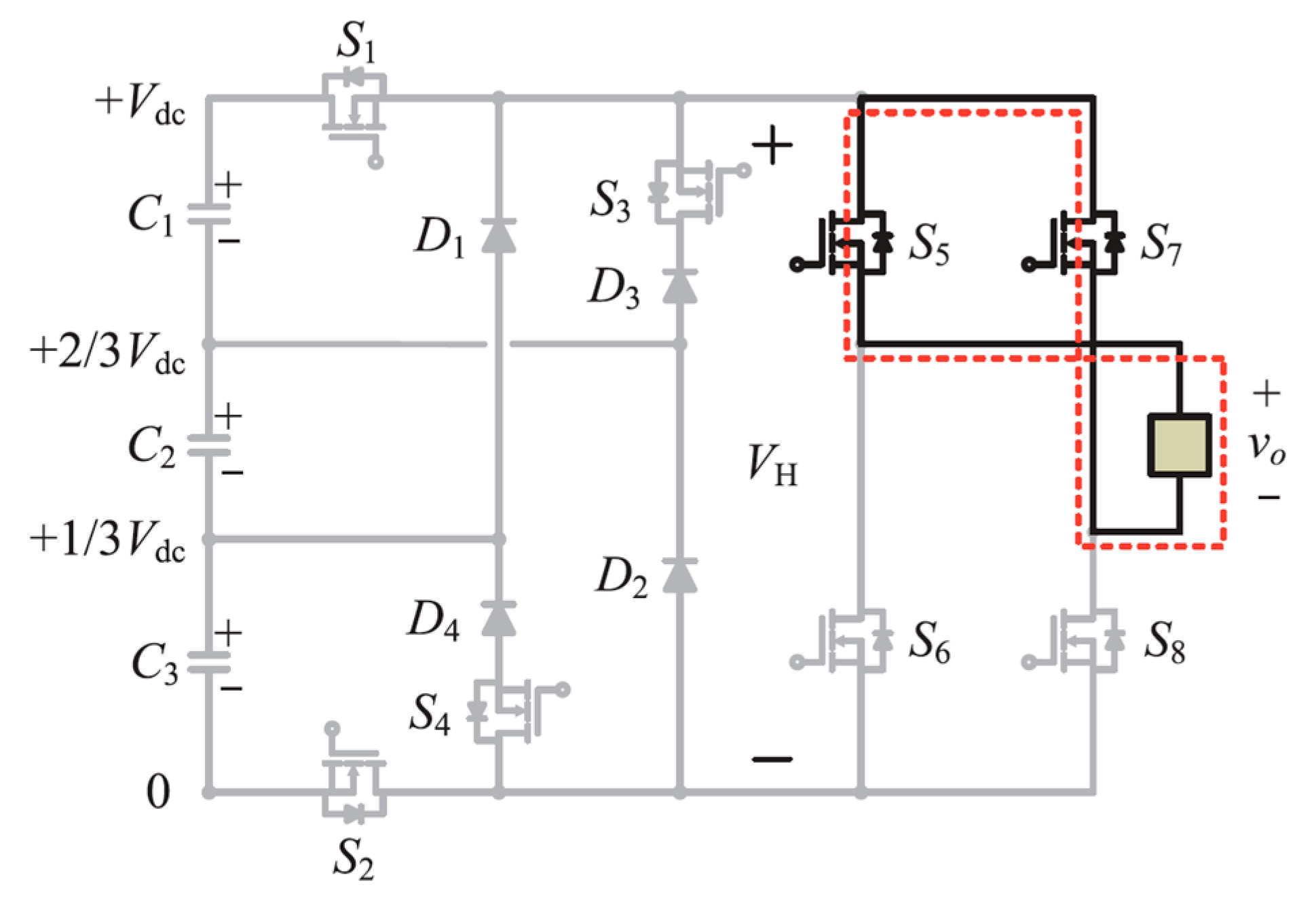
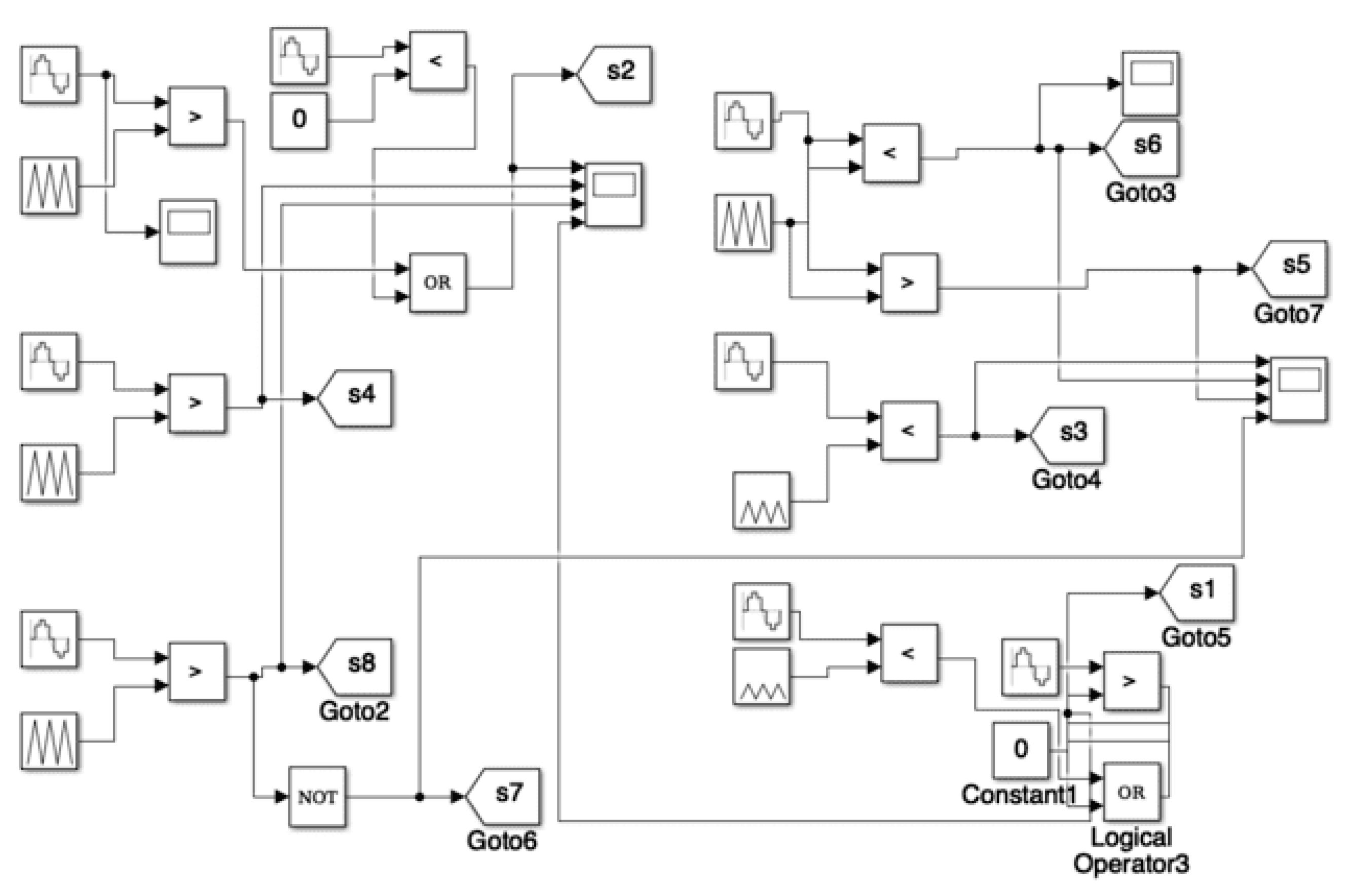
2. Suggested Topology
Modes of Operation
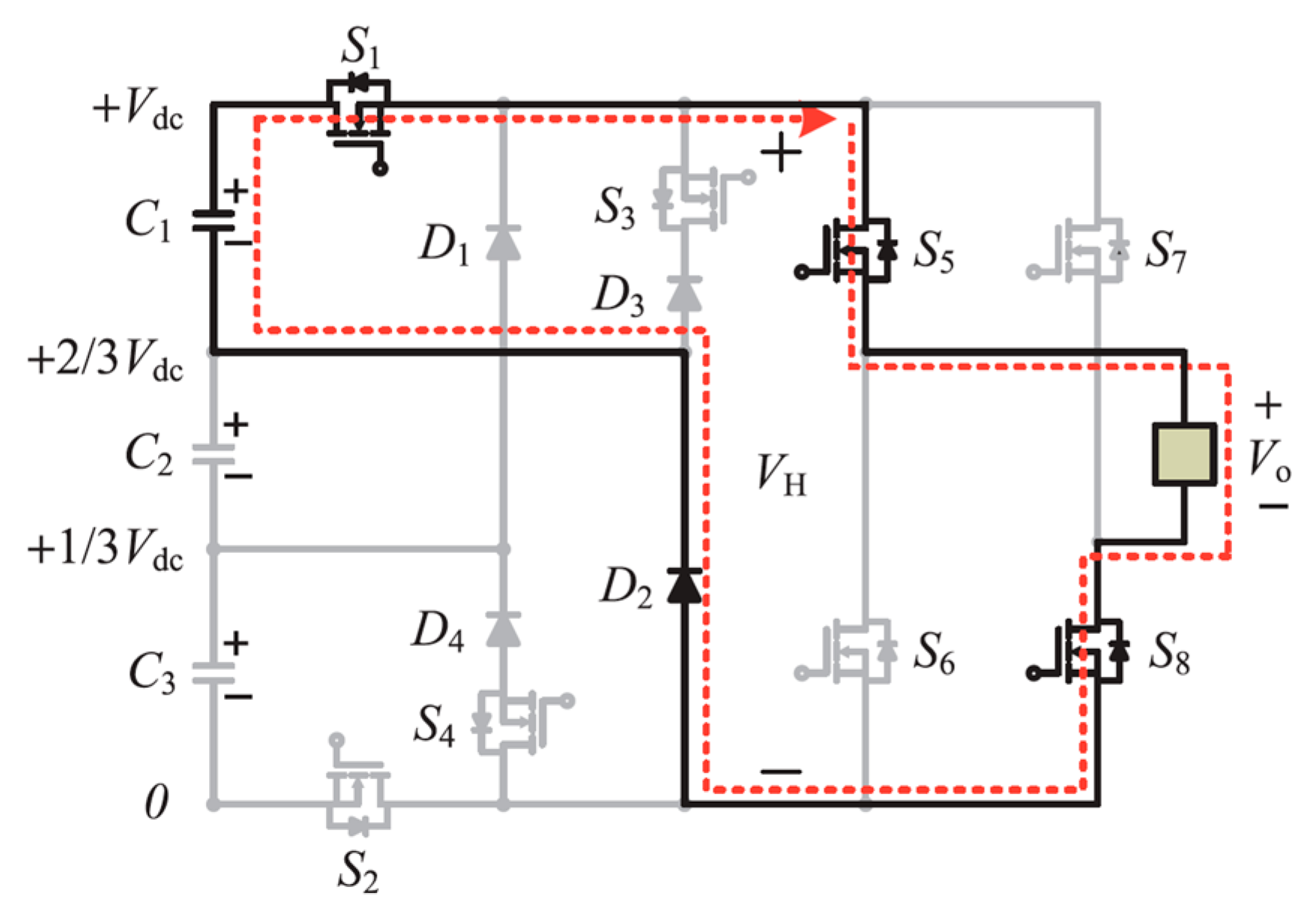
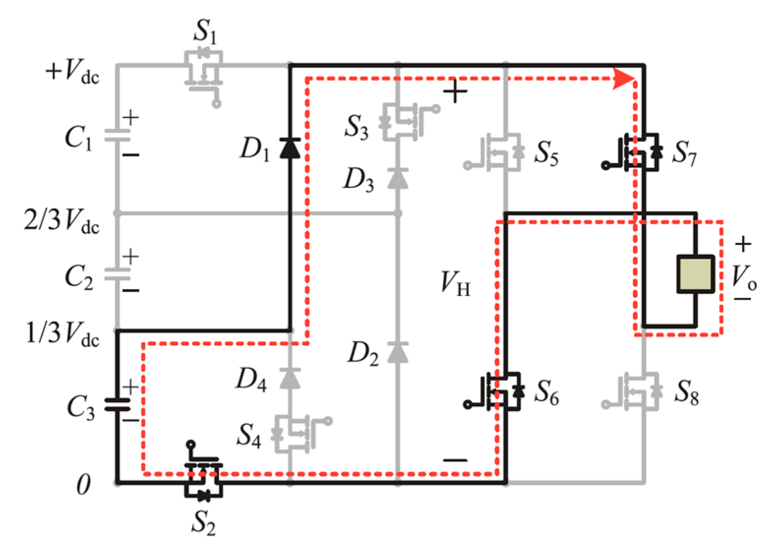
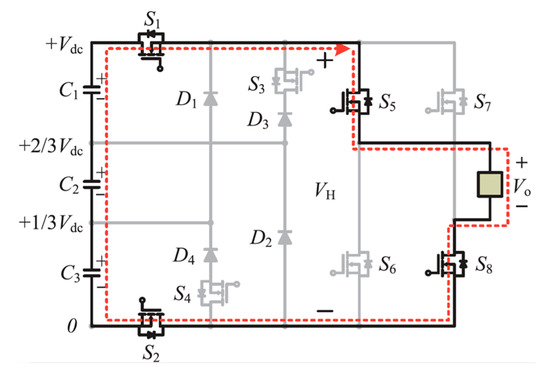
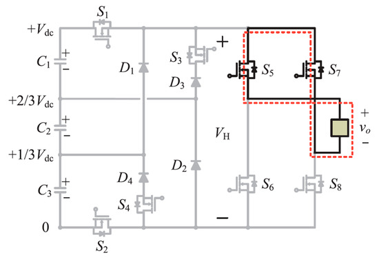
- In mode 1 operation, the capacitor discharges the energy to the load via S1, S5, S8, and D2 during the positive half cycle. The voltage response across the load is . The current direction is displayed in Figure 3.
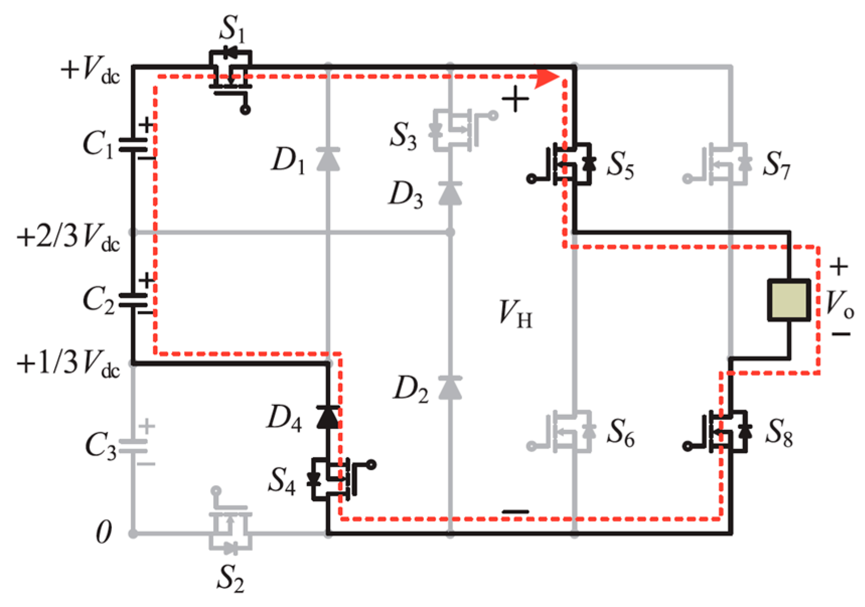
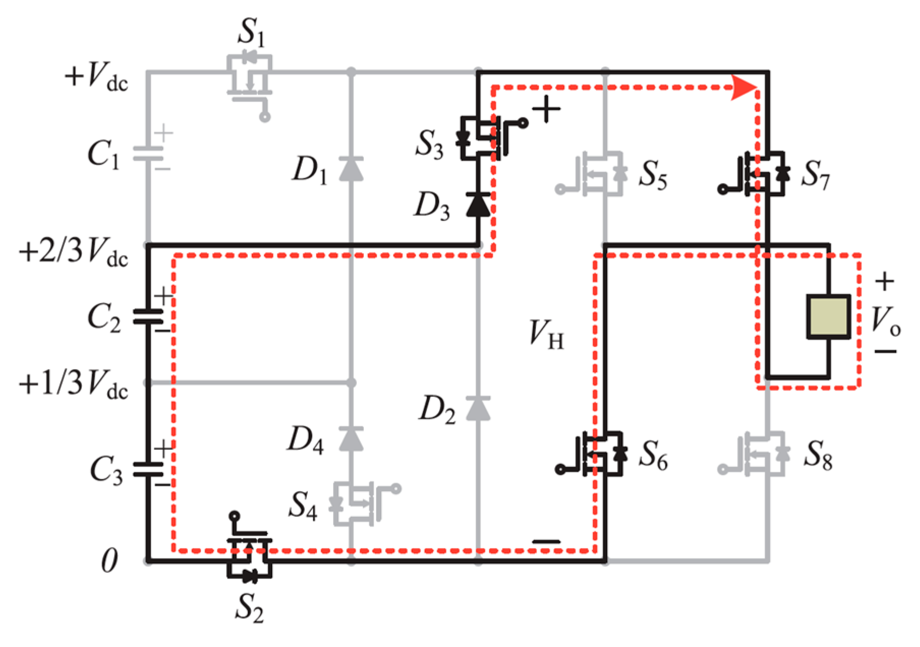
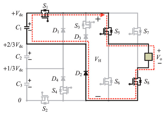
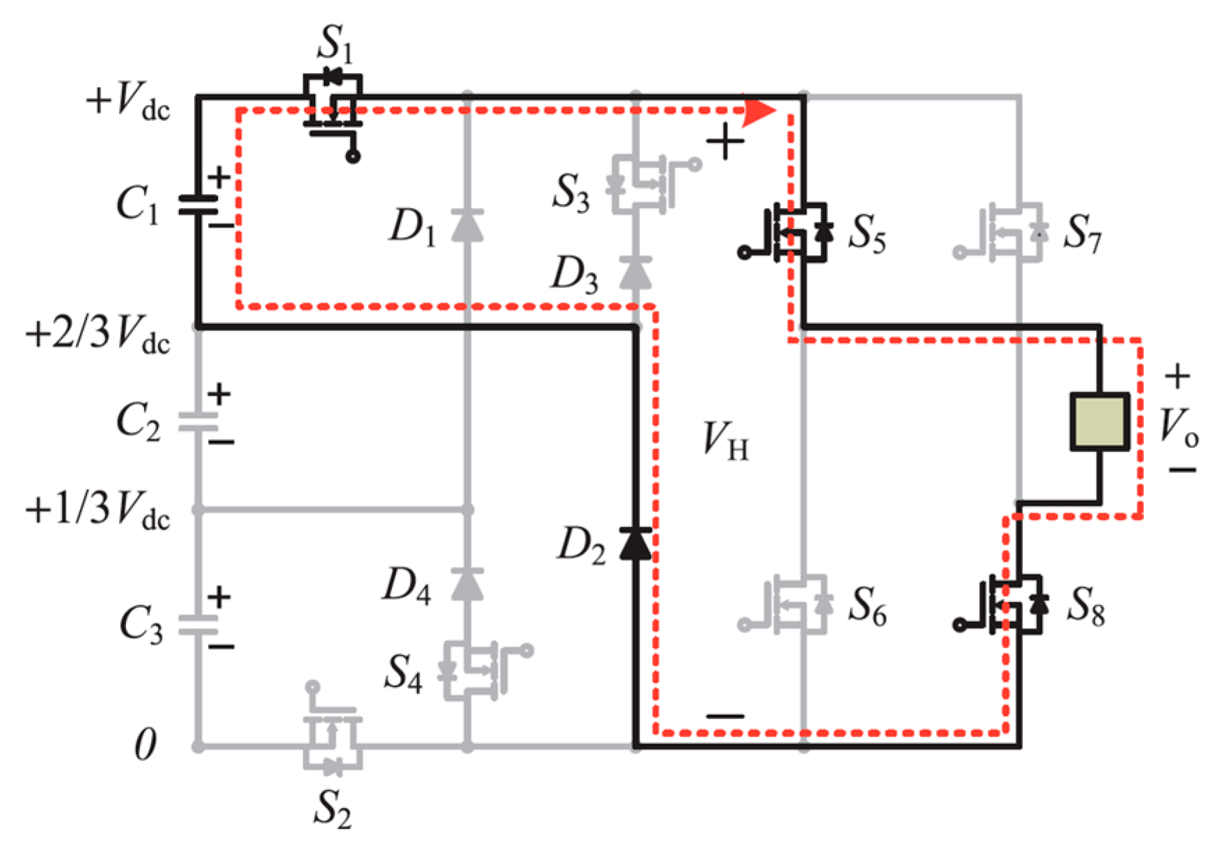
- In mode 2 operation, the voltage across capacitors C1 and C2 is transmitted to the load through switches S1, S5, S8, S4, and D4, and the voltage response is . The current direction is displayed in Figure 4.
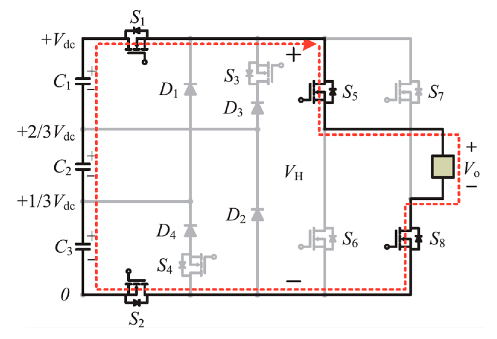
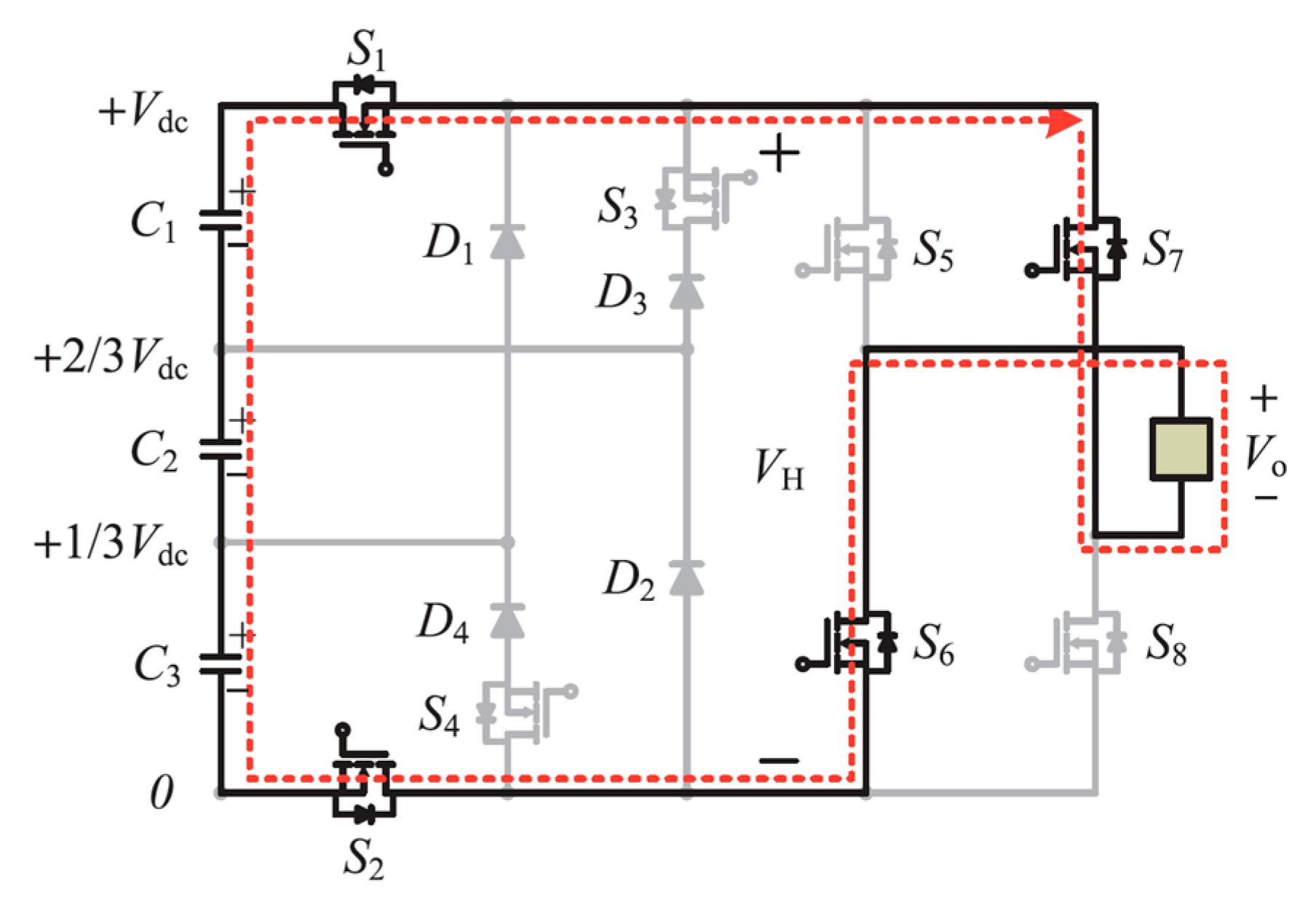
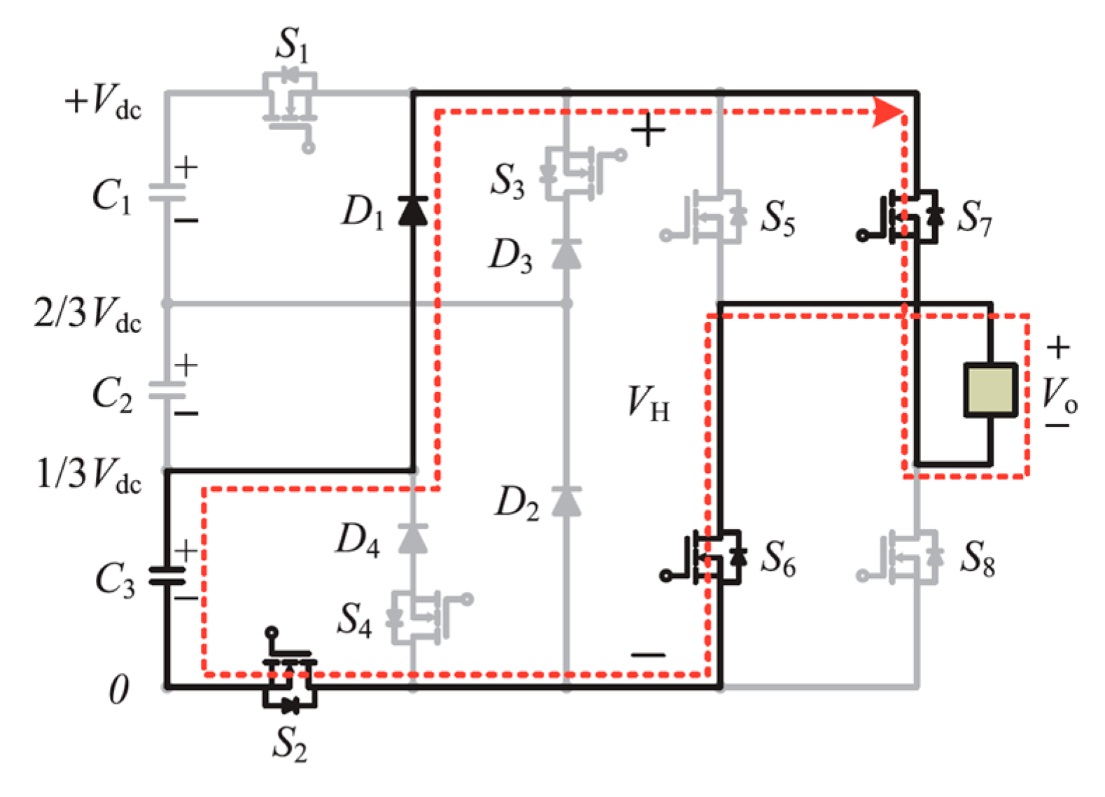
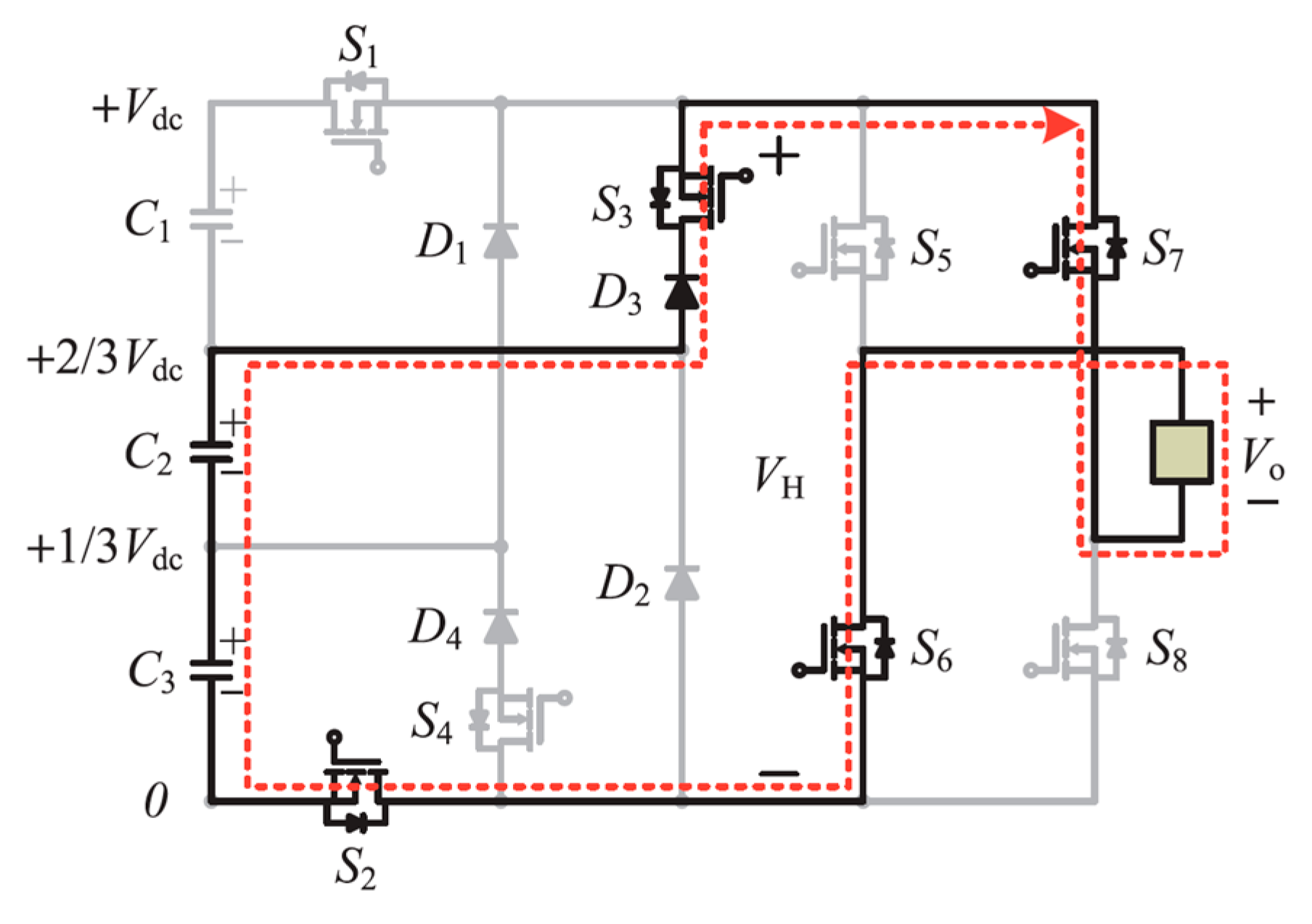
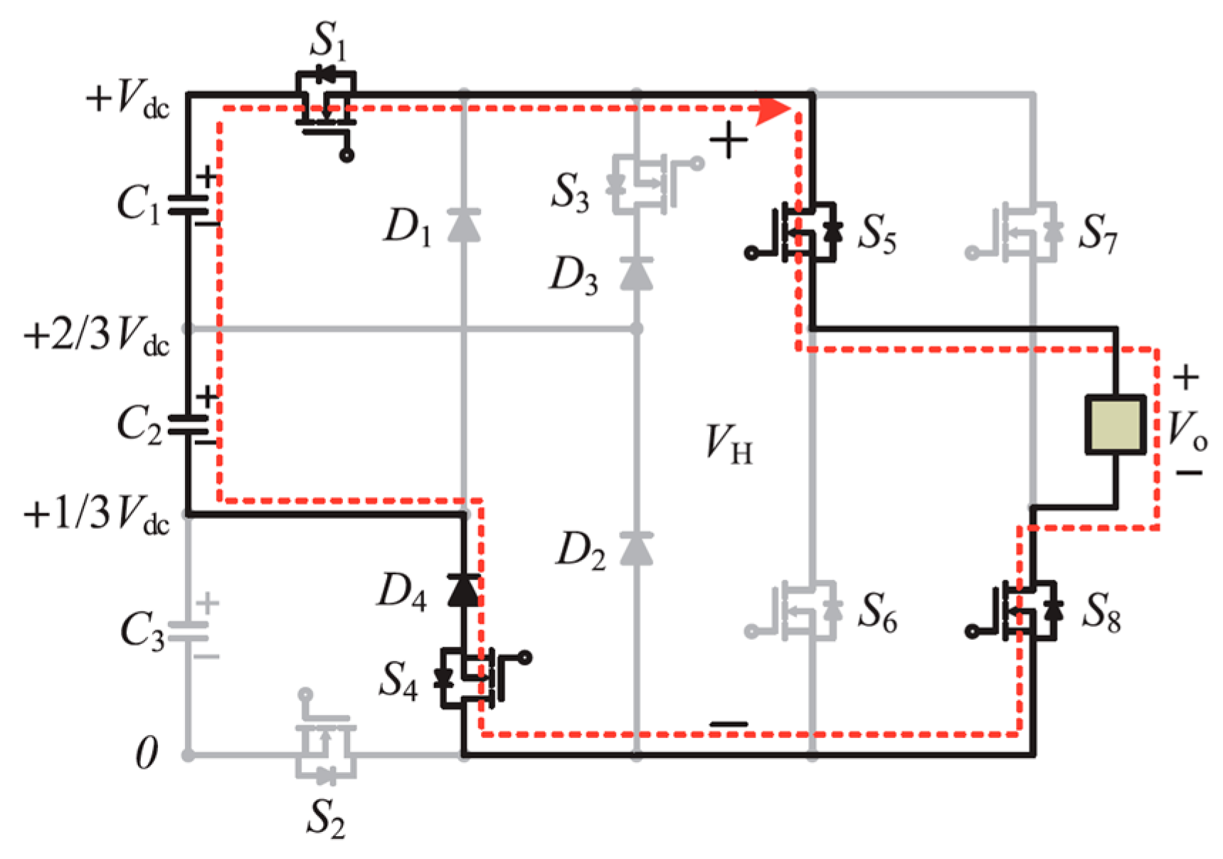
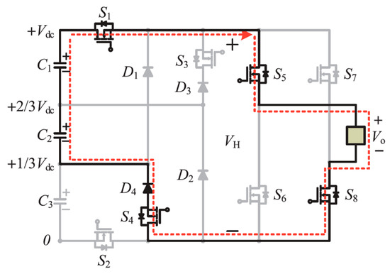
- In mode 3, the three capacitors’ (C1, C2, and C3) voltages are fed to the load via S1, S2, S5, and S8. The voltage response across the load is , and the corresponding current direction is displayed in Figure 5.
- In mode 4, during the negative half cycle capacitor C3 discharges the voltage to the load through switches D1, S7, S6, and S2. The voltage response across the load is , and its current direction is shown in Figure 6.
- In mode 5, capacitors C2 and C3 provide voltage to the load through switches D3, S3, S7, S6, and S2. The corresponding voltage across the terminal is and its current direction is displayed in Figure 7.
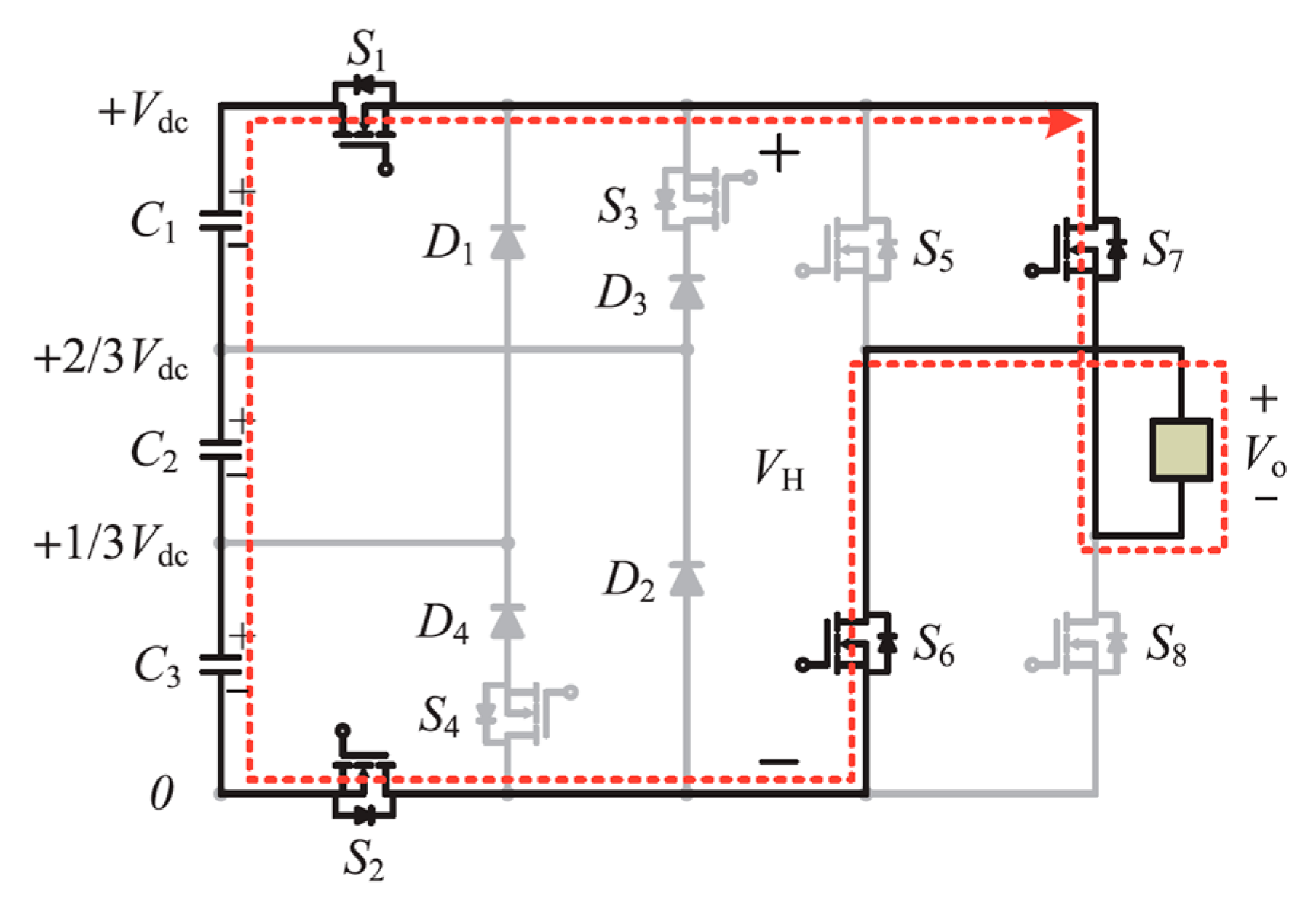
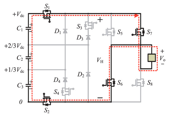
- In mode 6, all capacitors (C1, C2, and C3) produce voltage across the load as The current direction is displayed in Figure 8. During this mode of operation, the corresponding switches S1, S7, S6, and S2 are turned on.
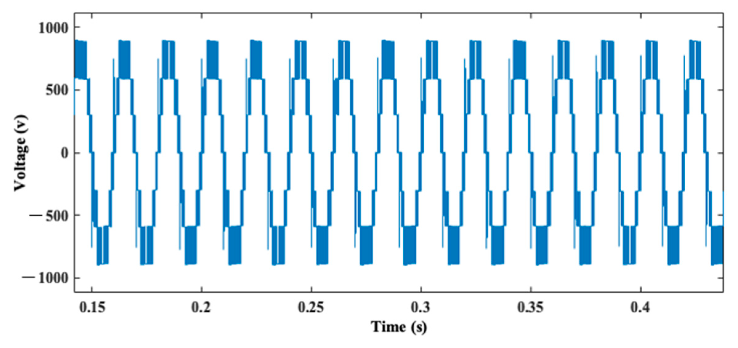
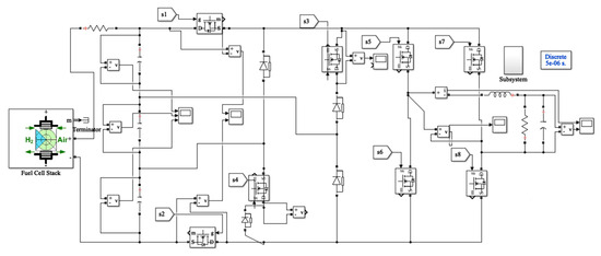
3. Results and Discussion
4. Conclusions and Future Scope
- The suggested topology with the minimum active number of components can be easily extended to nine-level or higher output.
- Owing to switching frequency at 50 Hz, switching losses nearly equal zero.
- The seven-level response is generated using one H-bridge.
- The number of capacitors utilized in this suggested topology is lower compared to those used in a conventional cascaded H-bridge multilevel inverter.
- The THD can be still reduced by increasing the number of levels, and using advanced PWM techniques can reduce loss.
Author Contributions
Funding
Institutional Review Board Statement
Informed Consent Statement
Data Availability Statement
Conflicts of Interest
References
- Veerendra, A.S.; Mohamed, M.R.; Peddakapu, K.; Sekhar, C.P. Minimization of total harmonic distortion and enhancing voltage level for hybrid multilevel converter with different sources. Adv. Control Appl. Eng. Ind. Syst. 2020, 2, e58. [Google Scholar] [CrossRef]
- Veerendra, A.S.; Mohamed, M.R.; Sulaiman, M.H.; Sudhakar, K.; Peddakapu, K. Modelling and simulation of dual sourced front-end converter for hybrid electric vehicles. Int. J. Ambient. Energy 2020, 43, 1646–1653. [Google Scholar] [CrossRef]
- Tolbert, L.M.; Peng, F.Z.; Habetler, T.G. Multilevel inverters for electric vehicle applications. In Proceedings of the Power Electronics in Transportation (Cat. No. 98TH8349), Dearborn, MI, USA, 22–23 October 1998; IEEE: Piscataway, NJ, USA, 1998; pp. 79–84. [Google Scholar]
- Abu-Rub, H.; Holtz, J.; Rodriguez, J.; Ge, B. Medium-Voltage Multilevel Converters-State of the Art, Challenges, and Requirements in Industrial Applications. IEEE Trans. Ind. Electron. 2010, 57, 2581–2596. [Google Scholar] [CrossRef]
- Veerendra, A.S.; Mohamed, M.R.; Sulaiman, M.H.; Leung, P.K. Modeling and analysis of hybrid multilevel converter for constant DC and fuel cell sources. Energy Storage 2020, 2, e193. [Google Scholar] [CrossRef]
- Lukic, S.M.; Cao, J.; Bansal, R.C.; Rodriguez, F.; Emadi, A. Energy storage systems for automotive applications. IEEE Trans. Ind. Electron. 2008, 55, 2258–2267. [Google Scholar] [CrossRef]
- Kouro, S.; Malinowski, M.; Gopakumar, K.; Pou, J.; Franquelo, L.G.; Wu, B.; Rodriguez, J.; Pérez, M.A.; Leon, J.I. Recent Advances and Industrial Applications of Multilevel Converters. IEEE Trans. Ind. Electron. 2010, 57, 2553–2580. [Google Scholar] [CrossRef]
- Ali, A.I.M.; Sayed, M.A.; Mohame, E.E.M.; Azmy, A.M. Advanced Single-Phase Nine-Level Converter for the Integration of Multiterminal DC Supplies. IEEE J. Emerg. Sel. Top. Power Electron. 2019, 7, 1949–1958. [Google Scholar] [CrossRef]
- Babaei, E.; Laali, S.; Bayat, Z. A Single-Phase Cascaded Multilevel Inverter Based on a New Basic Unit with Reduced Number of Power Switches. IEEE Trans. Ind. Electron. 2015, 62, 922–929. [Google Scholar] [CrossRef]
- Shukla, A.; Ghosh, A.; Joshi, A. Flying-Capacitor-Based Chopper Circuit for DC Capacitor Voltage Balancing in Diode-Clamped Multilevel Inverter. IEEE Trans. Ind. Electron. 2010, 57, 2249–2261. [Google Scholar] [CrossRef]
- Li, H.; Gu, Y.; Zhang, X.; Liu, Z.; Zhang, L.; Zeng, Y. A Fault-Tolerant Strategy for Three-Level Flying-Capacitor DC/DC Converter in Spacecraft Power System. Energies 2023, 16, 556. [Google Scholar] [CrossRef]
- Muralikumar, K.; Ponnambalam, P. Analysis of cascaded multilevel inverter with a reduced number of switches for reduction of total harmonic distortion. IETE J. Res. 2023, 69, 295–308. [Google Scholar] [CrossRef]
- Rodriguez, J.; Lai, J.S.; Peng, F.Z. Multilevel inverters: A survey of topologies, controls, and applications. IEEE Trans. Ind. Electron. 2002, 49, 724–738. [Google Scholar] [CrossRef]
- Feloups, C.E.S.; Mohamed, E.E.M. A Novel Reduced Components Model Predictive Controlled Multilevel Inverter for Grid-Tied Applications. Adv. Electr. Electron. Eng. 2019, 17, 251–261. [Google Scholar] [CrossRef]
- Kuncham, S.K.; Annamalai, K.; Nallamothu, S. A new structure of single-phase two-stage hybrid transformerless multilevel PV inverter. Int. J. Circuit Theory Appl. 2019, 47, 152–174. [Google Scholar] [CrossRef]
- Manjunath, T.G.; Vikramathithan, A.C.; Girish, H. Analysis of Total Harmonic Distortion and implementation of Inverter Fault Diagnosis using Artificial Neural Network. J. Phys. Conf. Ser. 2022, 2161, 012060. [Google Scholar] [CrossRef]
- Ugwuagbo, E.; Balogun, A.; Ray, B.; Anwar, A.; Ugwuishiwu, C. Total Harmonics Distortion Prediction at the Point of Common Coupling of industrial load with the grid using Artificial Neural Network. Energy AI 2023, 14, 100281. [Google Scholar] [CrossRef]
- Kim, S.C.; Narasimha, S.; Salkuti, S.R. A new multilevel inverter with reduced switch count for renewable power applications. Int. J. Power Electron. Drive Syst. 2020, 11, 2145–2153. [Google Scholar] [CrossRef]
- Prabaharan, N.; Palanisamy, K. Analysis and integration of multilevel inverter configuration with boost converters in a photovoltaic system. Energy Convers. Manag. 2016, 128, 327–342. [Google Scholar] [CrossRef]
- Xia, C.L.; Gu, X.; Shi, T.N.; Yan, Y. Neutral-Point Potential Balancing of Three-Level Inverters in Direct-Driven Wind Energy Conversion System. IEEE Trans. Energy Convers. 2011, 26, 18–29. [Google Scholar] [CrossRef]
- Challa, R.V.; Mikkili, S.; Bonthagorla, P.K. Modeling, Controlling Approaches, Modulation Schemes, and Applications of Modular Multilevel Converter. J. Control Autom. Electr. Syst. 2023, 34, 189–215. [Google Scholar] [CrossRef]
















| Voltage Response | S1 | S2 | S3 | S4 | S5 | S6 | S7 | S8 |
|---|---|---|---|---|---|---|---|---|
| 1/3 Vdc | ON | OFF | OFF | OFF | ON | OFF | OFF | ON |
| 2/3 Vdc | ON | OFF | OFF | ON | ON | OFF | OFF | ON |
| Vdc | ON | ON | OFF | OFF | ON | OFF | OFF | ON |
| −1/3 Vdc | OFF | ON | OFF | OFF | OFF | ON | ON | OFF |
| −2/3 Vdc | OFF | ON | ON | OFF | OFF | ON | ON | OFF |
| Vdc | ON | ON | OFF | OFF | OFF | ON | ON | OFF |
| 0 | OFF | OFF | OFF | OFF | ON | OFF | ON | OFF |
Disclaimer/Publisher’s Note: The statements, opinions and data contained in all publications are solely those of the individual author(s) and contributor(s) and not of MDPI and/or the editor(s). MDPI and/or the editor(s) disclaim responsibility for any injury to people or property resulting from any ideas, methods, instructions or products referred to in the content. |
© 2023 by the authors. Licensee MDPI, Basel, Switzerland. This article is an open access article distributed under the terms and conditions of the Creative Commons Attribution (CC BY) license (https://creativecommons.org/licenses/by/4.0/).
Share and Cite
Veerendra, A.S.; Chavali, P.S.; Shivarudraswamy, R.; Nagaraja Kumari, C.H.; Janamala, V. Total Harmonic Distortion Analysis of a Seven-Level Inverter for Fuel Cell Applications. Eng. Proc. 2023, 59, 130. https://doi.org/10.3390/engproc2023059130
Veerendra AS, Chavali PS, Shivarudraswamy R, Nagaraja Kumari CH, Janamala V. Total Harmonic Distortion Analysis of a Seven-Level Inverter for Fuel Cell Applications. Engineering Proceedings. 2023; 59(1):130. https://doi.org/10.3390/engproc2023059130
Chicago/Turabian StyleVeerendra, A. S., Punya Sekhar Chavali, R. Shivarudraswamy, C. H. Nagaraja Kumari, and Varaprasad Janamala. 2023. "Total Harmonic Distortion Analysis of a Seven-Level Inverter for Fuel Cell Applications" Engineering Proceedings 59, no. 1: 130. https://doi.org/10.3390/engproc2023059130
APA StyleVeerendra, A. S., Chavali, P. S., Shivarudraswamy, R., Nagaraja Kumari, C. H., & Janamala, V. (2023). Total Harmonic Distortion Analysis of a Seven-Level Inverter for Fuel Cell Applications. Engineering Proceedings, 59(1), 130. https://doi.org/10.3390/engproc2023059130

