RETRACTED: Unveiling the Neural Mirage in the Pursuit of Transcendent Intelligence †
Abstract
1. Introduction
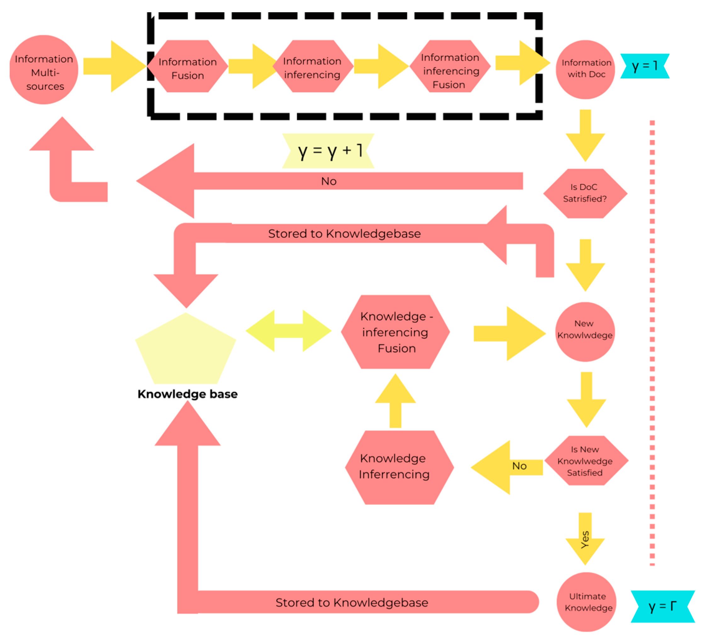
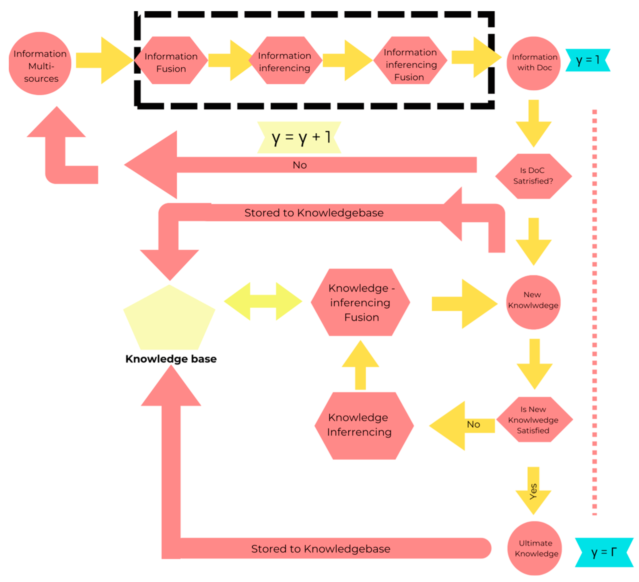
2. A3S Approach: A Knowledge-Growing Method for Informed Decision Making
2.1. Introduction to the A3S Approach
2.2. The Mechanism of A3S Approach
- In the “Plan” phase, the model assesses the current situation and compares it to the desired state.
- Following this, in the “Do” phase, it implements a formulated plan or idea.
- Subsequently, the “Check” phase evaluates the effectiveness of the solution.
- The “Act” phase involves standardizing and disseminating the newly acquired knowledge or insights.
2.3. Types of A3S and Their Applications
- The “Problem Solving A3” focuses on quantifiable problem-solving using the 8-step PDCA process. It identifies and measures existing issues leading to targeted resolution efforts.
- The “Proposal A3” directs attention to the future state, suggesting improvements or ideas for specific areas or departments. These proposals often align with Key Performance Indicators (KPIs) and aim to elevate standards or optimize existing situations.
- The “Status Report A3” monitors the progress of long-term projects, presenting Plan vs. Actual status based on expectations. Deviations trigger short-term plans for corrective actions.
- The “Strategy A3” pertains to the company’s long-term business plan, striving to narrow the gap between the current and desired future states, often involving higher-level leadership; these A3S target value streams and overarching organizational objectives.
2.4. Information Fusion
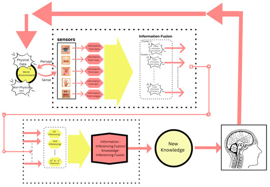
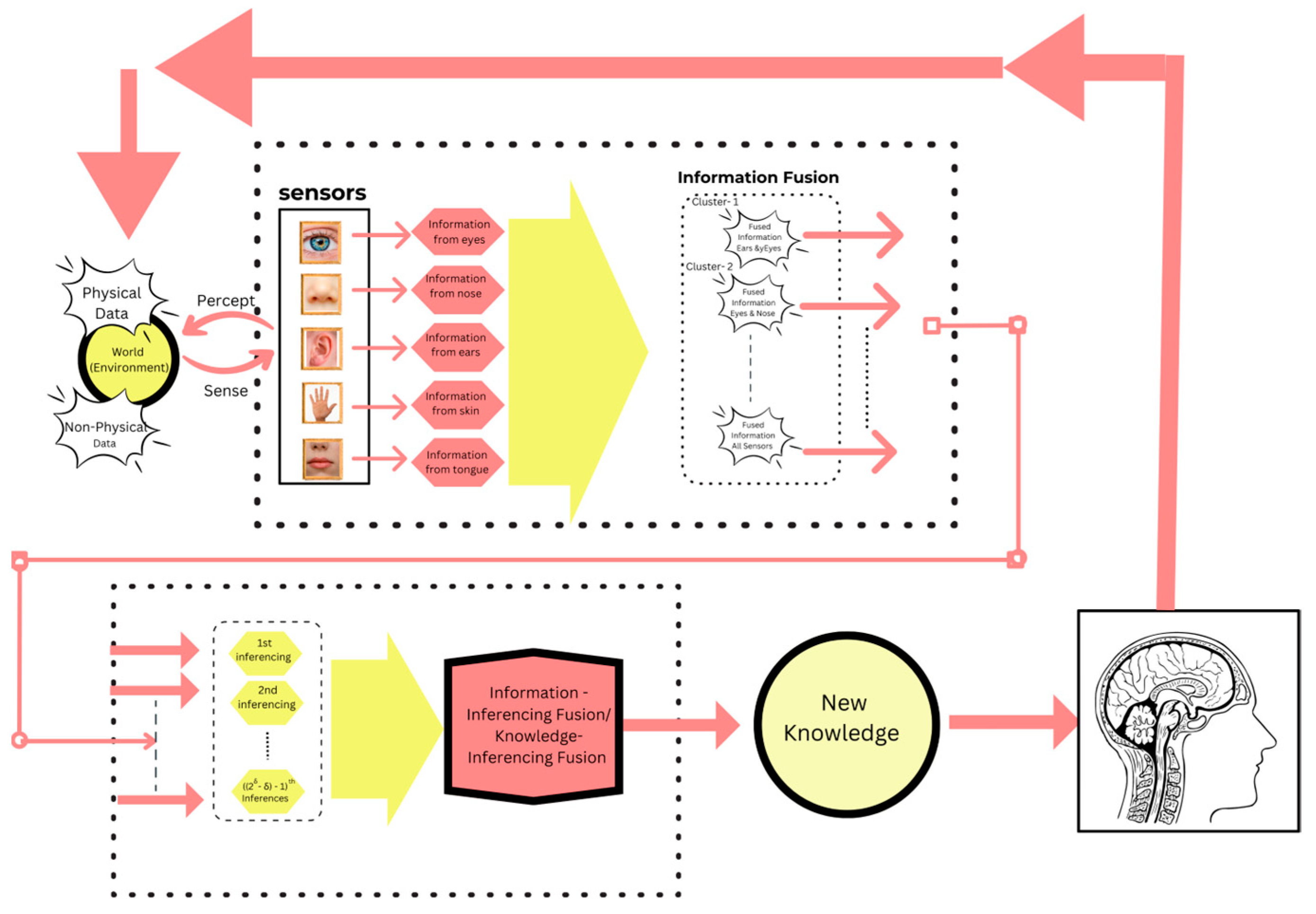
3. Emulating Human-like Inference and Knowledge Acquisition
- The first is an improved Artificial Intelligence concept called the Knowledge Growth System (KGS).
- The second invention is a method used in KGS to support knowledge development called A3S (Arwin–Adang–Aciek–Sembiring).
3.1. Knowledge Fusion in Cognitive Agents
3.2. Probabilistic Inference and Knowledge-Growing Mechanism
4. Transformative Potential of the Proposed Model
- In manufacturing and logistics—It can optimize processes and streamline workflows [14], leading to unprecedented efficiency and cost-effectiveness. This innovation has the potential to revolutionize industries by accelerating production and improving supply chain management.
- In Healthcare—The model’s impact could be groundbreaking. Its ability to revolutionize early disease detection, offer personalized treatment recommendations and enhance medical research could significantly improve patient care while reducing healthcare costs. Moreover, it has the potential to contribute to groundbreaking medical discoveries and advancements.
- Education is another area that stands to benefit greatly from the model’s capabilities. By enabling personalized learning experiences, adaptive teaching methods and data-driven curriculum refinement, it can cater to individual students’ needs and enhance overall learning outcomes [13,15,16]. This could lead to a more effective and engaging educational system that fosters the growth and development of students.
5. Ethical considerations for Transcendent AI
5.1. Alignment with Human Values
5.1.1. Importance of Ensuring AI Systems Align with Human Values
5.1.2. Fairness, Transparency and Accountability
5.1.3. Establishing Ethical Guidelines and Frameworks
6. Conclusions
Author Contributions
Funding
Institutional Review Board Statement
Informed Consent Statement
Data Availability Statement
Conflicts of Interest
References
- Doidge, N. The Brain’s Way of Healing: Remarkable Discoveries and Recoveries from the Frontiers of Neuroplasticity; Penguin: London, UK, 2015. [Google Scholar]
- Mareschal, D.; Johnson, M.H.; Sirois, S.; Spratling, M.; Thomas, M.; Westermann, G. Neuroconstructivism: Perspectives and Prospects; Oxford University Press: Oxford, UK, 2007; Volume 1. [Google Scholar]
- Yang, X.S.; Smith, J.D. Brain-Inspired Computing and Artificial Intelligence. J. Neurocomput. Res. 2012, 15, 112–125. [Google Scholar]
- Ahmad, A.S.; Sumari, A.D.W. Cognitive artificial intelligence: Brain-inspired intelligent computation in artificial intelligence. In Proceedings of the 2017 Computing Conference, London, UK, 18–20 July 2017. [Google Scholar]
- Eliasmith, C. Computational Neuroscience for Artificial Intelligence; Springer: New York, NY, USA, 2013. [Google Scholar]
- Sumari, A.D.W.; Ahmad, A.S. Chapter 2 Cognitive Artificial Intelligence: Concept and Applications for Humankind; IntechOpen: London, UK, 2018. [Google Scholar]
- Goldberg, E. The New Executive Brain: Frontal Lobes in a Complex World; Oxford University Press: Oxford, UK, 2009. [Google Scholar]
- Sousa, D.A.; Tomlinson, C.A. Mind, Brain, and Education: Neuroscience Implications for the Classroom; Solution Tree Press: Bloomington, IN, USA, 2011. [Google Scholar]
- Gazzaniga, M.; Ivry, R.B.; Mangun, G.R. Cognitive Neuroscience: The Biology of the Mind; W. W. Norton: New York, NY, USA, 2018. [Google Scholar]
- Randhawa, P.; Shanthagiri, V.; Kumar, A. A review on applied machine learning in wearable technology and its applications. In Proceedings of the 2017 International Conference on Intelligent Sustainable Systems (ICISS), Palladam, India, 7–8 December 2017; pp. 347–354. [Google Scholar] [CrossRef]
- Sharma, A.; Randhawa, P.; Alharbi, H.F. Statistical and Machine Learning Approaches to Predict the Next Purchase Date: A Review. In Proceedings of the 2022 4th International Conference on Applied Automation and Industrial Diagnostics (ICAAID), Hail, Saudi Arabia, 29–31 March 2022; pp. 1–7. [Google Scholar] [CrossRef]
- Sumari, A.D.W.; Ahmad, A.S. Knowledge-growing system: The origin of the cognitive artificial intelligence. In Proceedings of the 2017 6th International Conference on Electrical Engineering and Informatics (ICEEI), Langkawi, Malaysia, 25–27 November 2017; pp. 1–7. [Google Scholar] [CrossRef]
- Khaddaj, S.; Chrief, H. Prevention and Control of Emerging Infectious Diseases in Human Populations. In Proceedings of the 2020 19th International Symposium on Distributed Computing and Applications for Business Engineering and Science (DCABES), Xuzhou, China, 16–19 October 2020; pp. 336–339. [Google Scholar] [CrossRef]
- Patel, A.B.; Sharma, P.R.; Randhawa, P. Internet of Things (IoT) System Security Vulnerabilities and Its Mitigation. In Security and Privacy in Cyberspace; Kaiwartya, O., Kaushik, K., Gupta, S.K., Mishra, A., Kumar, M., Eds.; Blockchain Technologies; Springer: Singapore, 2022. [Google Scholar] [CrossRef]
- Naveed Uddin, M. Cognitive Neuroscience and Artificial Intelligence: Simulating the Human Mind and Its Complexity. Cogn. Comput. Syst. 2019, 1, 113–116. [Google Scholar] [CrossRef]
- Hassabis, D.; Kumaran, D.; Summerfield, C.; Botvinick, M. Neuroscience-Inspired Artificial Intelligence. Neuron 2017, 95, 245–258. [Google Scholar] [CrossRef]
- Carpenter, G.A.; Grossberg, S. Neuromorphic Computing: A New Paradigm for Artificial Intelligence. J. Adv. Comput. Sci. Res. 2017, 5, 112–125. [Google Scholar]
- Sarsia, P.; Munshi, A.; Mishra, S.; Pawar, V.; Aijaz, Z. A Treatise on Nanoelectronics and Molecular Logic Gates. Int. J. Emerg. Technol. Innov. Res. 2023, 10, c755–c759. [Google Scholar]
- Sarsia, P.; Singh, A.; Munshi, A.; Mishra, S.; Pawar, V. An Analysis of EV Technology, Components, and Charging Infrastructure, their Environmental Impact, Market Trends, and the Role of Policies in Promoting their Adoption. Int. J. Creat. Res. Thoughts (IJCRT) 2023, 11, f971–f975. [Google Scholar]




Disclaimer/Publisher’s Note: The statements, opinions and data contained in all publications are solely those of the individual author(s) and contributor(s) and not of MDPI and/or the editor(s). MDPI and/or the editor(s) disclaim responsibility for any injury to people or property resulting from any ideas, methods, instructions or products referred to in the content. |
© 2023 by the authors. Licensee MDPI, Basel, Switzerland. This article is an open access article distributed under the terms and conditions of the Creative Commons Attribution (CC BY) license (https://creativecommons.org/licenses/by/4.0/).
Share and Cite
Sarsia, P.; Mishra, S.; Joshi, A.; Agrawal, A.; Mishra, S. RETRACTED: Unveiling the Neural Mirage in the Pursuit of Transcendent Intelligence. Eng. Proc. 2023, 59, 102. https://doi.org/10.3390/engproc2023059102
Sarsia P, Mishra S, Joshi A, Agrawal A, Mishra S. RETRACTED: Unveiling the Neural Mirage in the Pursuit of Transcendent Intelligence. Engineering Proceedings. 2023; 59(1):102. https://doi.org/10.3390/engproc2023059102
Chicago/Turabian StyleSarsia, Pankaj, Satyam Mishra, Aradhya Joshi, Amit Agrawal, and Shristi Mishra. 2023. "RETRACTED: Unveiling the Neural Mirage in the Pursuit of Transcendent Intelligence" Engineering Proceedings 59, no. 1: 102. https://doi.org/10.3390/engproc2023059102
APA StyleSarsia, P., Mishra, S., Joshi, A., Agrawal, A., & Mishra, S. (2023). RETRACTED: Unveiling the Neural Mirage in the Pursuit of Transcendent Intelligence. Engineering Proceedings, 59(1), 102. https://doi.org/10.3390/engproc2023059102

