Modeling and Optimizing the Performance of an Industrial Trigeneration Unit †
Abstract
:1. Introduction
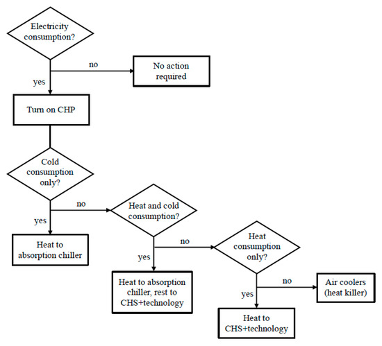
2. Materials and Methods
3. Results
4. Discussion
5. Conclusions
Author Contributions
Funding
Institutional Review Board Statement
Informed Consent Statement
Data Availability Statement
Conflicts of Interest
References
- Final Energy Consumption in Industry–Detailed Statistics, Eurostat. Available online: https://ec.europa.eu/eurostat/statistics-explained/index.php?title=Final_energy_consumption_in_industry_-_detailed_statistics (accessed on 30 June 2023).
- Kavvadias, K.C.; Maroulis, Z.B. Multi-objective optimization of a trigeneration plant. Energy Policy 2010, 38, 945–954. [Google Scholar] [CrossRef]
- Ibrahim, D.; Rosen, A.M. Exergy-Related Methods. In Exergy Analysis of Heating, Refrigerating, and Air Conditioning. Methods and Applications; Elsevier: Amsterdam, The Netherlands, 2015; pp. 309–366. ISBN 9780124172036. [Google Scholar] [CrossRef]
- Günther, M.; Greller, M.; Fallahnejad, M. Evaluation of Long-Term Scenarios for Power Generation and District Heating at Stadtwerke München. Inform. -Spektrum 2014, 38, 97–102. [Google Scholar] [CrossRef]
- Huang, Y.; Hou, W.; Huang, Y.; Li, J.; Li, Q.; Wang, D.; Zhang, Y. Multi-Objective Optimal Operation for Steam Power Scheduling Based on Economic and Exergetic Analysis. Energies 2020, 13, 1886. [Google Scholar] [CrossRef]
- 3E Group. Cogeneration vs. Trigeneration. Available online: https://3egroup.com.au/news-insights/cogeneration-vs-trigeneration/ (accessed on 5 September 2023).
- Urban, F.; Ridzoň, F.; Malý, S.; Világi, F.; Mlynár, P. Produkcia CO2 pri monovýrobe a kombinovanej výrobe elektriny a tepla (In Slovak, “CO2 production in separate and combined heat and power production”). In Proceedings of the Vykurovanie 2021, Zborník Prednášok z 29. Medzinárodnej Vedecko-Odbornej Konferencie na Tému—Alternatívne Zdroje Energie pre Budovy s Takmer Nulovou Potrebou Energie, Horný Smokovec, Vysoké Tatry, Slovakia, 21–25 June 2021; Slovenská Spoločnosť pre Techniku Prostredia: Bratislava, Slovakia, 2021; pp. 131–138, ISBN 978-80-89878-72-7. [Google Scholar]
- Rimár, M.; Fedák, M.; Kulikov, A.; Abrahám, M. Evaluation of Combined Production of Heat and Electricity on the Cogeneration Unit. MM Sci. J. 2021, 5312–5316. [Google Scholar] [CrossRef]
- Benelmir, R.; Feidt, M. Energy cogeneration systems and energy management strategy. Energy Convers. Manag. 1998, 39, 1791–1802. [Google Scholar] [CrossRef]
- Hamels, S. CO2 Intensities and Primary Energy Factors in the Future European Electricity System. Energies 2021, 14, 2165. [Google Scholar] [CrossRef]
- Shortcut Sizing for Air Cooled Heat Exchanger, CheGuide. Available online: https://cheguide.com/air_cooled_exch.html (accessed on 4 August 2023).
- Shortcut Sizing for Air Cooled Heat Exchanger, Hudson Products Corporation. Available online: https://online.fliphtml5.com/gktj/zjyb/#p=4 (accessed on 8 August 2023).
- Peters, S.M.; Timmerhaus, D.K.; West, E.R. Plant Design and Economics for Chemical Engineers, 5th ed.McGraw-Hill: New York, NY, USA, 2003; pp. 239–249. ISBN 0-07-239266-5. [Google Scholar]
- Chemical Engineering Plant Cost Index Values, Monthly Data. Available online: https://toweringskills.com/financial-analysis/cost-indices/#chemical-engineering-plant-cost-index-cepci (accessed on 18 August 2023).
- Urban, F.; Ridzoň, F.; Világi, F.; Mlynár, P. Transformácia energie-primárne a sekundárne zdroje energie, nositelia a využitie energie (In Slovak “Energy transformation–primary and secondary energy sources, carriers and energy use”). In Proceedings of the Vykurovanie 2022, Zborník Prednášok z 30. Medzinárodnej Vedecko-Odbornej Konferencie na Tému-Čistá Energia Pre Modrý Vzduch a Zelenú Prírodu, Horný Smokovec, Vysoké Tatry, Slovakia, 14–18 February 2022; Slovenská Spoločnosť Pre Techniku Prostredia: Bratislava, Slovakia, 2022; pp. 179–186, ISBN 978-80-89878-88-8. Available online: https://www.engineering.sk/strojarstvo-extra/28373-transformacia-energie-zdroje-nositelia-a-vyuzitie (accessed on 5 September 2023).
- Liptáková, E.; Rimár, M.; Kizek, J.; Šefčíková, Z. The Evolution of Natural Gas Prices in EU Countries and their Impact on the Country’s Macroeconomic Indicators. Civ. Environ. Eng. Rep. 2021, 31, 255–273. [Google Scholar] [CrossRef]



Disclaimer/Publisher’s Note: The statements, opinions and data contained in all publications are solely those of the individual author(s) and contributor(s) and not of MDPI and/or the editor(s). MDPI and/or the editor(s) disclaim responsibility for any injury to people or property resulting from any ideas, methods, instructions or products referred to in the content. |
© 2023 by the authors. Licensee MDPI, Basel, Switzerland. This article is an open access article distributed under the terms and conditions of the Creative Commons Attribution (CC BY) license (https://creativecommons.org/licenses/by/4.0/).
Share and Cite
Variny, M.; Kšiňanová, M.; Furda, P. Modeling and Optimizing the Performance of an Industrial Trigeneration Unit. Eng. Proc. 2023, 56, 37. https://doi.org/10.3390/ASEC2023-15409
Variny M, Kšiňanová M, Furda P. Modeling and Optimizing the Performance of an Industrial Trigeneration Unit. Engineering Proceedings. 2023; 56(1):37. https://doi.org/10.3390/ASEC2023-15409
Chicago/Turabian StyleVariny, Miroslav, Marianna Kšiňanová, and Patrik Furda. 2023. "Modeling and Optimizing the Performance of an Industrial Trigeneration Unit" Engineering Proceedings 56, no. 1: 37. https://doi.org/10.3390/ASEC2023-15409
APA StyleVariny, M., Kšiňanová, M., & Furda, P. (2023). Modeling and Optimizing the Performance of an Industrial Trigeneration Unit. Engineering Proceedings, 56(1), 37. https://doi.org/10.3390/ASEC2023-15409

