Online Condition Monitoring of 120 kV Zinc Oxide Surge Arresters Using Correlation Method †
Abstract
:1. Introduction
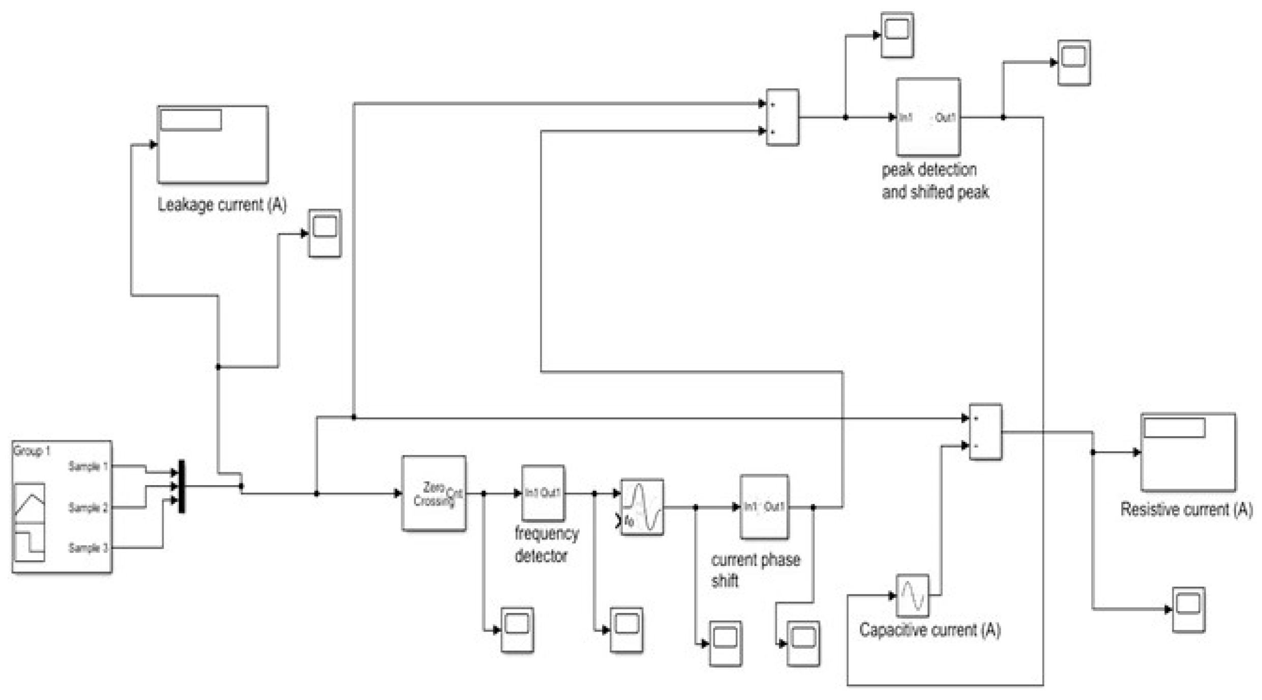
2. Methodology
3. Results and Analysis
4. Conclusions
Author Contributions
Funding
Institutional Review Board Statement
Informed Consent Statement
Data Availability Statement
Acknowledgments
Conflicts of Interest
References
- Munir, A.; Abdul-Malek, Z.; Arshad, R.N. Resistive component extraction of leakage current in metal oxide surge arrester: A hybrid method. Measurement 2021, 173, 108588. [Google Scholar] [CrossRef]
- Barbosa, V.R.N.; Lira, G.R.S.; Dias, M.B.B.; Costa, E.G. Estimation of Metal Oxide Surge Arresters’ Useful Life Based on Time Series Forecasts. IEEE Trans. Power Deliv. 2021, 37, 842–850. [Google Scholar] [CrossRef]
- Munir, A.; Abdul-Malek, Z.; Sultana, U.; Arshad, R.N. A novel technique for condition monitoring of metal oxide surge arrester based on fifth harmonic resistive current. Electr. Power Syst. Res. 2022, 202, 107576. [Google Scholar] [CrossRef]
- Das, A.K.; Dalai, S. Recent Development in Condition Monitoring Methodologies of MOSA Employing Leakage Current Signal: A Review. IEEE Sens. J. 2021, 21, 14559–14568. [Google Scholar] [CrossRef]
- Abdul-Malek, Z.; Khavari, A.H.; Wooi, C.L.; Moradi, M.; Naderipour, A. A review of modeling ageing behavior and condition monitoring of zinc Oxide Surge Arrester. In Proceedings of the 2015 IEEE Student Conference on Research and Development (SCOReD), Kuala Lumpur, Malaysia, 13–14 December 2015; IEEE: Piscataway, NJ, USA, 2015. [Google Scholar]
- Heinrich, C.; Hinrichsen, V. Diagnostics and monitoring of metal-oxide surge arresters in high-voltage networks-comparison of existing and newly developed procedures. IEEE Trans. Power Deliv. 2001, 16, 138–143. [Google Scholar] [CrossRef]
- Abdul-Malek, Z.; Yusoff, N.; Yousof, M.F.M. Field experience on surge arrester condition monitoring-Modified Shifted Current Method. In Proceedings of the 45th International Universities Power Engineering Conference UPEC2010, Cardiff, UK, 31 August–3 September 2010; IEEE: Piscataway, NJ, USA, 2010. [Google Scholar]
- Khodsuz, M.; Mirzaie, M.; Seyyedbarzegar, S. Metal oxide surge arrester condition monitoring based on analysis of leakage current components. Int. J. Electr. Power Energy Syst. 2015, 66, 188–193. [Google Scholar] [CrossRef]
- Munir, A.B.; Jawaid, O.W.; Qureshi, J.A. Power quality analysis of UPS using wavelet analysis. In Proceedings of the 45th IEP Convention, Karachi, Pakistan, 21–22 December 2012. [Google Scholar]
- Liu, S.; Popov, M.; Belda, N.A.; Smeets, R.P.P.; Liu, Z. Thermal FEM Analysis of Surge Arresters During HVdc Current Interruption Validated by Experiments. IEEE Trans. Power Deliv. 2021, 37, 1412–1422. [Google Scholar] [CrossRef]
- Metwally, I.A.; Eladawy, M.; Feilat, E.A. Online condition monitoring of surge arresters based on third-harmonic analysis of leakage current. IEEE Trans. Dielectr. Electr. Insul. 2017, 24, 2274–2281. [Google Scholar] [CrossRef]
- Munir, A.; Abdul-Malek, Z. Ageing Detection of Metal Oxide Surge Arrester using Fifth Harmonic Resistive Current. In Proceedings of the 2020 IEEE International Conference on Power and Energy (PECon), Penang, Malaysia, 7–8 December 2020; IEEE: Piscataway, NJ, USA, 2020. [Google Scholar]
- Zhang, Q.; Wang, S.; Dong, X.; Liu, M.; Ou, Q.; Lv, F. Research of ZnO Arrester Deterioration Mechanism Based on Electrical Performance and Micro Material Test. Electronics 2021, 10, 2624. [Google Scholar] [CrossRef]
- Munir, A.; Abdul-Malek, Z.; Arshad, R.N. Ageing Classification of Metal Oxide Surge Arrester Using Its Power Factor. In Proceedings of the 2021 IEEE International Conference on the Properties and Applications of Dielectric Materials (ICPADM), Johor Bahru, Malaysia, 12–14 July 2021; IEEE: Piscataway, NJ, USA, 2021. [Google Scholar]
- Papliński, P.; Wańkowicz, J.; Śmietanka, H.; Ranachowski, P.; Ranachowski, Z.; Kudela, S.J.; Aleksiejuk, M. Comparative Studies on Degradation of Varistors Subjected to Operation in Surge Arresters and Surge Arrester Counters. Arch. Met. Mater. 2020, 65, 367–374. [Google Scholar]




| Method | Working Principle |
|---|---|
| To determine It, current transformers are used with incorporation of applied voltage. |
| Ir is obtained by inserting the observed It into the 180-degree phase-shifted Ic. |
| By modifying a reference signal’s magnitude and phase to accommodate Ic and Ir, they are calculated. |
| To determine Ir and Ic, time domain equations are developed. |
| Vrms | Sample 1 | Sample 2 | Sample3 | |||
|---|---|---|---|---|---|---|
| (kV) | Ir (µA) | It (µA) | Ir (µA) | It (µA) | Ir (µA) | It (µA) |
| 70 | 305.70 | 821.60 | 328.20 | 830.10 | 316.60 | 825.90 |
| 80 | 360.60 | 935.90 | 412.40 | 954.89 | 375.10 | 942.30 |
| 90 | 489.50 | 1088.5 | 575.20 | 1129.9 | 503.10 | 1094.9 |
| 93 | 540.20 | 1148.1 | 624.50 | 1190.0 | 554.80 | 1155.1 |
| 98 | 562.20 | 1205.9 | 665.20 | 1257.8 | 573.10 | 1210.9 |
| 100 | 637.60 | 1261.9 | 714.40 | 1303.0 | 653.40 | 1270.1 |
| 110 | 720.10 | 1389.5 | 939.30 | 1514.0 | 745.70 | 1401.0 |
| 120 | 1540.3 | 2007.9 | 2155.0 | 2516.0 | 1645.4 | 2092.3 |
| Vrms (kV) | Power Factor | ||
|---|---|---|---|
| Sample 1 | Sample 2 | Sample 3 | |
| 70 | 0.401 | 0.436 | 0.392 |
| 80 | 0.412 | 0.441 | 0.399 |
| 90 | 0.453 | 0.513 | 0.461 |
| 93 | 0.471 | 0.532 | 0.491 |
| 98 | 0.466 | 0.533 | 0.469 |
| 100 | 0.516 | 0.559 | 0.519 |
| 110 | 0.523 | 0.619 | 0.531 |
| 120 | 0.772 | 0.861 | 0.795 |
| Correlation Coefficient | Sample | Result |
|---|---|---|
| Q1 | 1 | 0.9839 |
| Q2 | 2 | 0.9966 |
| Q3 | 3 | 0.9896 |
Disclaimer/Publisher’s Note: The statements, opinions and data contained in all publications are solely those of the individual author(s) and contributor(s) and not of MDPI and/or the editor(s). MDPI and/or the editor(s) disclaim responsibility for any injury to people or property resulting from any ideas, methods, instructions or products referred to in the content. |
© 2023 by the authors. Licensee MDPI, Basel, Switzerland. This article is an open access article distributed under the terms and conditions of the Creative Commons Attribution (CC BY) license (https://creativecommons.org/licenses/by/4.0/).
Share and Cite
Haider, S.S.; Ahmed, H.; Aaiman, U.; Shakeel, S.K.; Munir, A. Online Condition Monitoring of 120 kV Zinc Oxide Surge Arresters Using Correlation Method. Eng. Proc. 2023, 46, 41. https://doi.org/10.3390/engproc2023046041
Haider SS, Ahmed H, Aaiman U, Shakeel SK, Munir A. Online Condition Monitoring of 120 kV Zinc Oxide Surge Arresters Using Correlation Method. Engineering Proceedings. 2023; 46(1):41. https://doi.org/10.3390/engproc2023046041
Chicago/Turabian StyleHaider, Syeda Sakina, Hania Ahmed, Umme Aaiman, Syeda Khansa Shakeel, and Abdullah Munir. 2023. "Online Condition Monitoring of 120 kV Zinc Oxide Surge Arresters Using Correlation Method" Engineering Proceedings 46, no. 1: 41. https://doi.org/10.3390/engproc2023046041
APA StyleHaider, S. S., Ahmed, H., Aaiman, U., Shakeel, S. K., & Munir, A. (2023). Online Condition Monitoring of 120 kV Zinc Oxide Surge Arresters Using Correlation Method. Engineering Proceedings, 46(1), 41. https://doi.org/10.3390/engproc2023046041
