Abstract
The demand for submersible pumps for lifting the liquids from under the surface is growing day by day. The growing market of submersible pumps creates difficulties for managing their end of life. Recycling, the process of converting scraps material into new virgin material and fine products while the expenditures are used for carrying the scrap material from different sources to destinations, is the main focus area of this research. The aim of this study is to investigate and create strategies for minimizing the transportation cost in the reverse logistics of electrical appliances (submersible pumps) in order to increase profitability and economically sustainability. Data was gathered through interviews with two distinct individuals that are extremely knowledgeable and proficient in their fields. A case study of reverse logistics of submersible pumps is used to optimize the transit cost in a supply chain. To find an appropriate solution, the simplex linear programming approach was used. Microsoft Excel Solver was utilized to conduct data analysis. The findings revealed that optimizing the transportation cost not only reduces the operational cost, but also increases the profit margins. The study concludes that by integrating reverse logistics strategically, both environmental and financial benefits can be achieved by industries.
1. Introduction
The growing population and urbanization have drawn a lot of attention to the growing need for bore well submersible pumps. Based on the survey, 0.8 million electrical pumps are working in Pakistan and are mostly operating in the province of Punjab [1]. According to the survey on future market insights, the demand for submersible pumps was 11.68$ billion in 2023, which will increase to 19.39$ billion by 2033, with a compound annual growth rate of 5.2% [2]. Almost 53.6 million MT (metric tonnes) of electronic waste was generated in 2019, which will exceed 74 million MT in 2030. So, the amount of e-waste is increasing at the rate of approximately 2 MT per year [3]. The growing market for electric motors creates difficulties in managing their end of life, as electric motors contain materials that have a greater value such as copper, aluminum, and other recyclable components. E-waste (electronic) is an important concern because it increases day by day, as well as the harmful and toxic chemical substances which cause dangerous effects on humans and the environment if not properly handled [4].
Transportation cost plays a decisive role in reverse networks because it directly impacts profitability. In reverse logistics, one of the most important concerns is transit cost optimization. In contrast to forward logistics, reverse logistics frequently involves uncertain routes and fluctuating volumes which complicate the cost-effective transportation planning. Unpredictable routes, along with the processing and management of the returns, can be costly. Therefore, it is important for companies to implement optimization models that reduce cost and maintain sustainability. More than 30% of logistics expenditures in many industries are attributed to transportation. Most companies look to enhance profitability and environmental sustainability by optimizing the transit cost.
Reverse logistics is a crucial component of supply chain management in the modern industrialized era. Currently, there are approximately 14 million motors installed in Pakistan and it will increase to 25 million by 2030. After the end of their life, some pumps can be reused, and few will go to scrap. In recycling, transportation is a significant cost factor in reverse logistics because of the dispersed locations of manufacturing units. Fluctuation in gasoline prices, inefficient routes, long distances, and poor quality of infrastructure often lead to high transportation costs. The deficiency of optimized reverse logistics networks leads to carbon emissions and longer cycle times.
2. Literature Review
End-of-life goods are a critical stage of the product lifecycle, with significant legal, economic, and environmental ramifications. Increasing consumerism, shorter product lifecycles, and the complexity of contemporary items have all highlighted the need for fruitful end-of-life practices including recycling, remanufacturing, and ethical disposal. Reverse logistics system integration is essential for end-of-life products. It can include different actions such as product return, recycling, remanufacturing, and the managing of end-of-life products or expired products. Collection of discarded products, faulty items, and scrap from the market is the main activity of reverse logistics [5]. Recycling is the crushing of disposal products or parts into raw material to make new products. It occurs when the life of a product is over or when a fault occurs in electrical motors [6]. It includes distribution management, inventory management, and transportation activities. The largest percentage of the overall cost of reverse logistics activities is attributed to transportation cost [7].
In order to minimize waste, optimize resource efficiency, and promote sustainability, a close-loop chain supply chain is a network that combines (forward loop) the movement of goods from producer to consumer with the (reverse loop) movement of products back to manufacturer. A close-loop supply chain network handled the sustainability process, which includes gathering of defective or end-of-life items for sorting, recycling, remanufacturing, retrieving, and disposing of them properly [8]. Instead of being sent back to the original makers, materials or products are collected by others who are ready and willing to reuse them in an open-loop supply chain network. A forward supply chain consists of acquiring raw material, making products, and distributing them to end users, while reverse logistics is the inverse of forward logistics [9]. Presently, there are multiple factors that prompt manufacturers to focus on reverse supply chain problems, but the well-known ones are cost reduction and environmental awareness [10]. Pourmohammadi (2014) reviewed the previous literature and diagnosed the reverse logistics into five various kinds, which include corporate profiles and applications, quantitative models, worldwide idea of reverse logistics, quantitative models and transportation, warehousing, and distribution [11]. Companies can reduce transportation costs by integrating shipments and upgrading return routes. In reverse logistics, techniques such as integrated return facilities increase productivity and reduce fuel costs [12]. Thus, for reverse logistics, it is crucial to reduce the cost by appropriately structuring the network to be economically viable [13].
The multi-objective mixed integer linear programming paradigm was presented in this study as shown in Table 1. The model’s economic objective is to lower costs, such as those associated with buying car batteries, operating technical facilities on an annual basis, processing used batteries, treating trash, and shipping [14]. The author presented a close-loop multi-objective network using a fuzzy programming model. End-of-life automobiles greatly affect the society, economy, and environment in China [15]. For the tire manufacturing company, the author developed a sustainable close-loop supply chain network using a multi-objective linear mixed integer programming model [16]. In order to reduce the cost of the reverse logistics network, this study proposed a single goal using a mixed integer linear programming model of COVID-19 medical waste [17]. The author created a two-stage stochastic mixed integer quadratic programming method with multiple objectives for environmentally friendly reverse logistics of goods like metals, paper, and plastics [18]. This study developed a multi-objective mixed integer non-linear programming sustainable reverse logistics model by integrating disassembly line balance to analyze choices [19]. This study presented a multi-objective and multi-echelon model for a sustainable reverse logistics network of medical syringes by utilizing a fuzzy mathematical programming approach [20]. In previous studies [14,15,16,17,18,19,20], different types of methodologies with multiple objectives were used, i.e., mixed integer linear programming, mixed integer non-linear programming and different algorithms which were difficult to understand. Most of the work was performed using a close-loop network. In this research, the simplex linear programming technique was employed with open-loop network and with the single objective of reducing the transportation cost of the network.
Table 1.
Literature review on reverse logistics.
3. Research Methodology
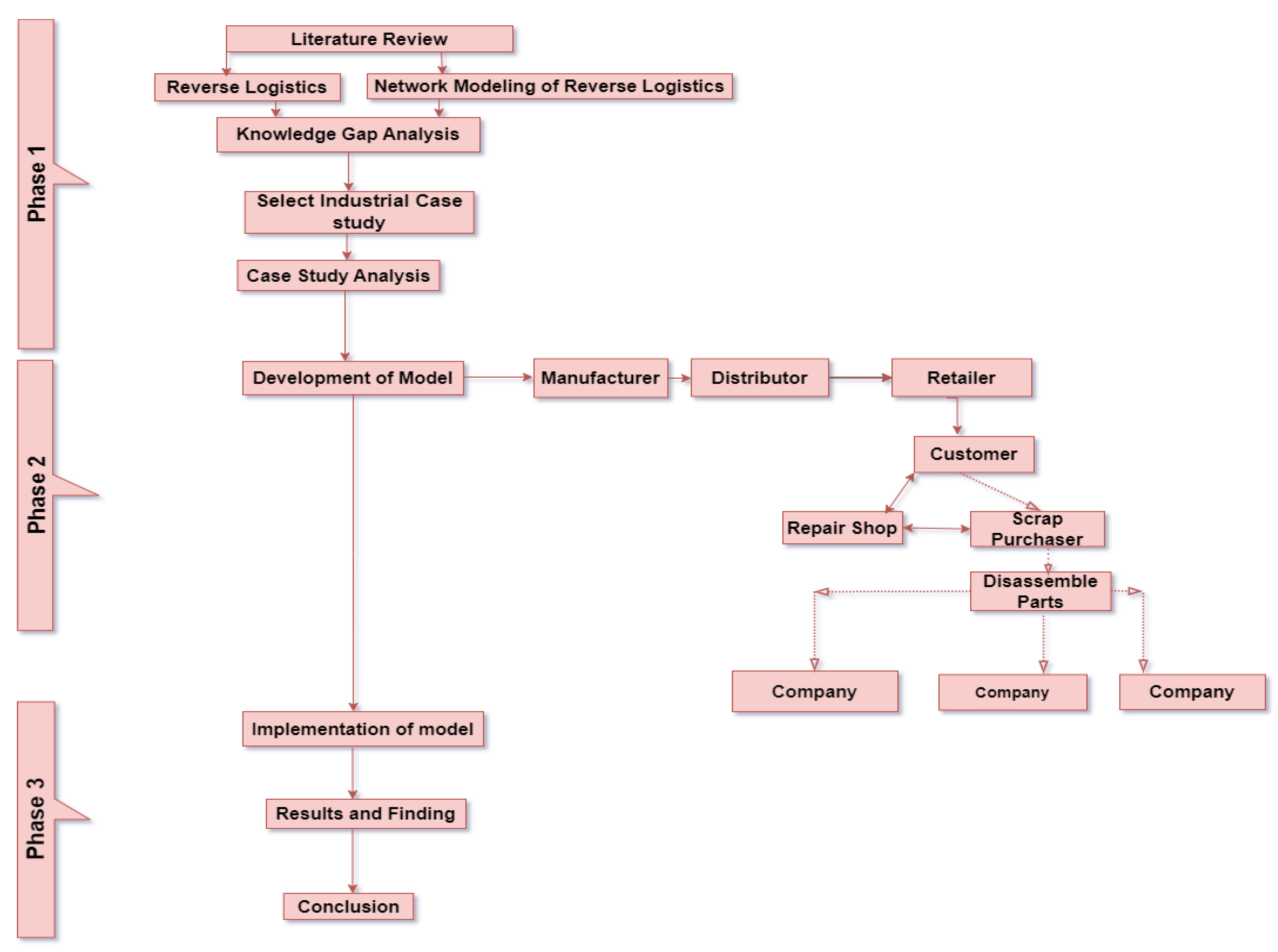
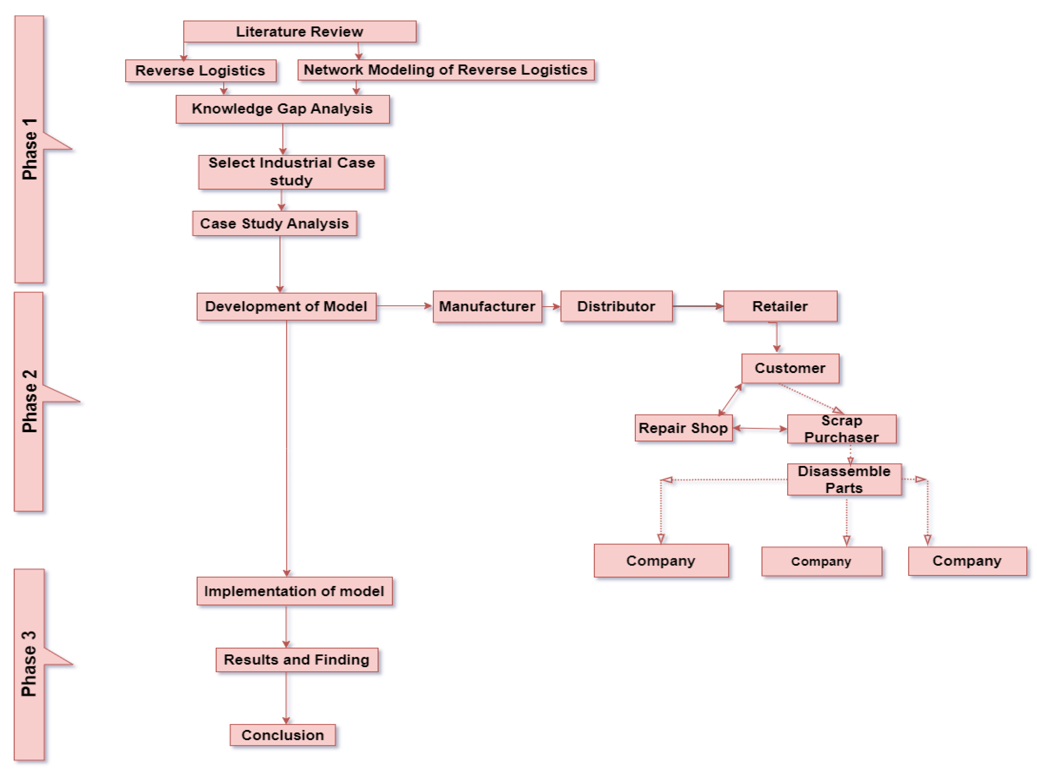
The methodology used for this research will be divided into three different phases. The framework of methodology is shown in the Figure 1 below:
Figure 1.
Research framework.
3.1. Phase 1
Phase one is to gain contextual understanding. An extensive literature review was conducted in which we studied reverse logistics and the understanding of the current practices on reverse logistics. At the start, identification of research gaps is the most important step of research. The literature’s main focus is on sustainability. For the analysis, a case study of electrical appliances (submersible pumps) was utilized.
3.2. Phase 2
It involves the development of a mathematical model that takes into account every stage, from the product’s raw materials to its final consumers, and from those customers to the remanufacturing, repair, recycling, and refurbishment of its components.
3.3. Phase 3
The implementation of the model is the main emphasis of the third research phase. This was performed by using a case study of electrical submersible pumps. Data was gathered from multiple locations of motor repairing experts and different dealers of scrap purchasers. The model implementation was performed in software to obtain the optimal solution.
4. Mathematical Model
In this section, the analysis and collection of research data was performed. It explained the software and utilized methodology for data collecting and analysis. The applications of different software used for the step-by-step data analysis have also been explained in it.
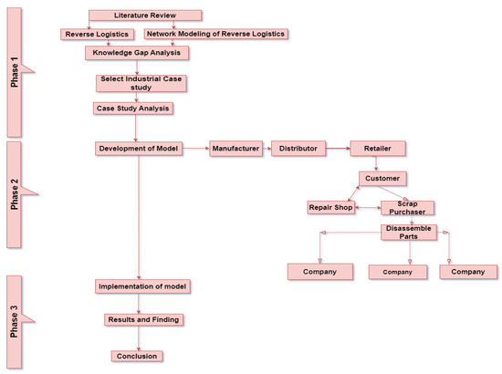
On the basis of reverse chain of submersible motors as shown in Figure 2, some equations and assumptions were made. Objective function is used to minimize the total cost of transportation from the sources to destinations.
Figure 2.
Reverse logistics network of submersible pumps.
- Cab = Cost per unit transit from source ‘a’ to destination ‘b’.
- Xab = Quantity of units shipped from source ‘a’ to destination ‘b’.
- A = Number of supplier points.
- B = Number of demand points.
- Z = Total transportation cost.
4.1. Supply Constraints of Copper Sellers to Various Companies
Constraints below depict that the quantity of material moved from each supply locations should be less than or equal to its supply capacity.
4.2. Demand Constraints of Copper Sellers to Various Companies
Constraints below illustrate that the quantity of material reached at each demand point should be less than or equal to its required demand.
4.3. Non-Negativity Constraint
Constraint states that the quantity moved from source to destination cannot be negative.
Xef ≥ 0
5. Data Collection and Analysis
Data was collected by interviews with two different sources which are highly skilled and hold expertise in their profession. One was from motor repair workshops, and the other was from scrap dealers. Data analysis has been performed by using simplex linear programming for the transportation model. The linear programming methodology has been performed by using Solver in Microsoft Excel. Solver assists users in determining the optimal solution for a given objective function, while taking into account different constraints including demand, supply, and non-negativity. It is mostly used for linear programming, equation solving, and non-linear programming. The different questions asked during the interviews are as follows:
- How many faulty motors came on daily basis?
- Which components are mostly taken to scrap while repairing?
- How much copper scrap is collected from repair shops on daily basis?
- How much plastic scrap is collected from repair shops on daily basis?
- How much iron/steel scrap is collected from repair shops on daily basis?
- What is the transportation cost from source to destination?
5.1. Case Study
The subject of this study refers to the reverse logistics of submersible pumps in a small particular area. This study is used to optimize the transportation cost of logistics in a supply chain. In order to capture the expenditures of transit from various sources and destinations, structured interviews on the submersible pumps market were conducted. The interviews revealed that when a fault occurs in submersible pumps, the consumer sends it to the repair shop, where it is inspected. After repairing, it is sent back to consumers. If not, it goes to scrap or for recycling. The scrap sellers collect the unusable submersible pumps and disassemble the components. Components that are in good condition are sold to service centers and the scrap is sent to various industries for recycling. During the recycling process, scrap material is converted into new virgin material and fine products. Data was collected from the four experts on scrap sellers who purchased the scrap and sent it to different companies.
5.2. Using Solver to Model the Problem
The calculation is performed in the Microsoft Excel Solver: At the start, an Excel table with the cost parameters for each destination is developed. Secondly, another table is created which contains the quantity of material that is shipped from sources to various destinations according to the requirement and supply. A total of thirty iterations are performed and, each time, the total cost is changed.
In the third step, SUMPRODUCT function is used for the calculation of the total cost. In the fourth step, the Solver is configured according to our problem. At first, Excel Solver is opened from the data tab and selects the target cell. As reducing the cost of transportation is our goal, the lowest option will be selected. Simplex linear model is selected as a solving method in Excel Solver. In the next step, changing variables are identified from the changing cell option. The sixth step contains the constraint of the problem. In the final step, all settings are performed, then we click on the solve button to obtain the feasible solution.
Figure 3 depicts the cost of transit from scrap sellers to different companies per kilogram and it is calculated in rupees. The expenditures are different for various companies with respect to their locations and demand.
Figure 3.
Solved model using Excel Solver.
Figure 4 depicts that the price of shipped material from various sources and destinations is represented by each bar. With respect to the chart created in Excel, iteration 6 represents the most expensive route of transportation and its cost is 12,950 rupees, while iteration 12 illustrates the most beneficial route of transportation, which is 9100 rupees.
Figure 4.
Transit cost of copper sellers to company.
Figure 5 depicts the minimal transportation route for the scrap copper sellers to different companies. According to the results of Solver, the demand of company 1 is 250 kg on a monthly basis, while scrap seller 3 fulfills their demand individually. The requirement of company 2 is 300 kg per month, which is fulfilled by scrap seller 4, while the need of company 3 is 400 kg monthly and is fulfilled by scrap sellers 1 and 2. Company 4’s demands are 450 kilograms per month and their demand is fulfilled by sellers 1, 2, and 3.
Figure 5.
Minimal transit route from sellers to companies.
Using a simplex linear programming with four sources and destinations was a practical approach to address end-of-life transportation of submersible pumps. When submersible pumps reach their end of life, there is need of transportation for recycling or safe disposal. This includes environmental effects and logistical expenses, which reverse logistics seeks to minimize. This model helped to choose the lowest cost route for recycling of electrical appliances. It also helped the efficient recovery of useful materials. It can be used for small companies as well as medium companies, without using complex software.
6. Conclusions and Recommendation
This study aimed to examine and create strategies for minimizing the transportation cost in the reverse logistics of electrical appliances (submersible pumps). The transportation method used to move scrap electrical appliances comes at a hefty price. Because of this, it is essential to consider the elements that account for the majority of this expense. According to the results, as shown in Figure 4, iteration 6 represents the costliest route of transportation and its cost is 12,950 rupees, while iteration 12 illustrates the most beneficial route of transportation, which is 9100 rupees. Optimizing the transportation cost not only reduces the operational cost, but also increases the profit margins. This study only focuses on minimizing transportation costs by using the simplex linear programming technique, and there are some other techniques, algorithms, and dynamic route planning needs to be used in future research to develop a more comprehensive model.
Author Contributions
Conceptualization, E.A.; Methodology, E.A.; Modeling and Analysis, S.U.; Supervision, W.A.; Writing—Original Draft, E.A.; Writing—Review And Editing, W.A. and S.U. All authors have read and agreed to the published version of the manuscript.
Funding
This research received no external funding.
Institutional Review Board Statement
The study protocol was approved by the board of post-graduate studies of the Industrial department of UET Taxila.
Informed Consent Statement
Not Applicable.
Data Availability Statement
All data supporting the findings of this study are included within the article.
Conflicts of Interest
The authors declare no conflicts of interest.
References
- Janjua, S. Evaluation of Water Allocation System and Reservoir Ranking for Indus River Basin: A Hydro-Economic Perspective. Capital University of Science and Technology, Islamabad, Pakistan. 2021. Available online: https://cust.edu.pk/wp-content/uploads/2023/07/56.pdf (accessed on 10 January 2025).
- Kaitwade, N. Submersible Pump Market. Future Market Insights. 2023. Available online: https://www.futuremarketinsights.com/reports/submersible-pump-market (accessed on 14 January 2025).
- Forti, V.; Baldé, C.P.; Kuehr, R.; Bel, G. The Global E-Waste Monitor 2020: Quantities, Flows and the Circular Economy Potential. 2020. Available online: https://ewastemonitor.info/wp-content/uploads/2020/11/GEM_2020_def_july1_low.pdf (accessed on 15 January 2025).
- Li, R.C.; Tee, T.J.C. A Reverse Logistics Model For Recovery Options of Ewaste Considering the Integration of the Formal and Informal Waste Sectors. Procedia-Soc. Behav. Sci. 2012, 40, 788–816. [Google Scholar] [CrossRef]
- Mushtaq, F.; Shafiq, M.; Savino, M.M.; Khalid, T.; Menanno, M.; Fahad, A. Reverse Logistics Route Selection Using AHP:A Case Study of Electronics Scrap from Pakistan. In Proceedings of the IFIP WG 5.7 International Conference, APMS 2018, Seoul, Republic of Korea, 26–30 August 2018; pp. 3–10. [Google Scholar]
- Hernández-Millán, R.; Pacheco-Pimentel, J.R. Recycling rotating electrical machines. Rev. Fac. Ing. Univ. Antioq. 2017, 83, 50–56. [Google Scholar] [CrossRef]
- Doan, L.T.T.; Amer, Y.; Lee, S.-H.; Phuc, P.N.K.; Dat, L.Q. E-Waste Reverse Supply Chain: A Review and Future Perspectives. Appl. Sci. 2019, 9, 5195. [Google Scholar] [CrossRef]
- Shekarian, E. A review of factors affecting closed-loop supply chain models. J. Clean. Prod. 2020, 253, 119823. [Google Scholar] [CrossRef]
- Bazan, E.; Jaber, M.Y.; Zanoni, S. A review of mathematical inventory models for reverse logistics and the future of its modeling: An environmental perspective. Appl. Math. Model. 2016, 40, 4151–4178. [Google Scholar] [CrossRef]
- Soleimani, H.; Govindan, K. Reverse logistics network design and planning utilizing conditional value at risk. Eur. J. Oper. Res. 2014, 237, 487–497. [Google Scholar] [CrossRef]
- Pourmohammadi, H.; Rahimi, M.; Dessouky, M. Sustainable Reverse Logistics for Distribution of Industri-al Waste/Byproducts: A Joint Optimization of Operation and Environmental Costs. Supply Chain Forum Int. J. 2008, 9, 2–17. [Google Scholar] [CrossRef]
- Dekker, R.; Fleischmann, M.; Inderfurth, K.; Wassenhove, L.N. Reverse Logistics: Quantitative Models for Closed-Loop Supply Chains; Springer Science & Business Media: Berlin/Heidelberg, Germany, 2013. [Google Scholar]
- John, S.T.; Sridharan, R.; Kumar, P.N.R. Reverse logistics network design: A case of mobile phones and digital cameras. Int. J. Adv. Manuf. Technol. 2017, 94, 615–631. [Google Scholar] [CrossRef]
- He, M.; Li, Q.; Wu, X.; Han, X. A novel multi-level reverse logistics network design optimization model for waste batteries considering facility technology types. J. Clean. Prod. 2024, 467, 142966. [Google Scholar] [CrossRef]
- Li, B.; Dulebenets, M.A.; Lau, Y.-Y.; Shi, Y. A fuzzy robust optimization model for dual objective forward and reverse logistics networks considering carbon emissions. PLoS ONE 2025, 20, e0316197. [Google Scholar]
- Mavi, R.K.; Shekarabi, S.A.H.; Mavi, N.K.; Arisian, S.; Moghdani, R. Multi-objective optimisation of sus-tainable closed-loop supply chain networks in the tire industry. Eng. Appl. Artif. Intell. 2023, 126, 107116. [Google Scholar] [CrossRef]
- Shadkam, E. Cuckoo optimization algorithm in reverse logistics: A network design for COVID-19 waste management. Waste Manag. Res. 2021, 40, 458–469. [Google Scholar] [CrossRef] [PubMed]
- Al-Refaie, A.; Kokash, T. Optimization of sustainable reverse logistics network with multi-objectives under uncertainty. J. Remanufacturing 2023, 13, 1–23. [Google Scholar] [CrossRef]
- Budak, A. Sustainable reverse logistics optimization with triple bottom line approach: An integration of disassembly line balancing. J. Clean. Prod. 2020, 270, 122475. [Google Scholar] [CrossRef]
- Govindan, K.; Paam, P.; Abtahi, A.-R. A fuzzy multi-objective optimization model for sustainable reverse logistics network design. Ecol. Indic. 2016, 67, 753–768. [Google Scholar] [CrossRef]
Disclaimer/Publisher’s Note: The statements, opinions and data contained in all publications are solely those of the individual author(s) and contributor(s) and not of MDPI and/or the editor(s). MDPI and/or the editor(s) disclaim responsibility for any injury to people or property resulting from any ideas, methods, instructions or products referred to in the content. |
© 2025 by the authors. Licensee MDPI, Basel, Switzerland. This article is an open access article distributed under the terms and conditions of the Creative Commons Attribution (CC BY) license (https://creativecommons.org/licenses/by/4.0/).




