Next Article in Journal
Large Language Models in Low-Altitude Economy: A Novel Framework for Empowering Aerial Operations and Services
Previous Article in Journal
Dynamic Oral English Assessment System Based on Large Language Models for Learners
 
 
Font Type:
Arial Georgia Verdana
Font Size:
Aa Aa Aa
Line Spacing:
Column Width:
Background:
Proceeding Paper

LoRaWAN IoT System for Measuring Air Parameters in a Traffic Monitoring Station †

1
Department of Computer Systems and Technologies, Faculty of Electronics and Automation, Technical University of Sofia, Plovdiv Branch, 4000 Plovdiv, Bulgaria
2
Center of Competence “Smart Mechatronic, Eco-and Energy-Saving Systems and Technologies”, 4000 Plovdiv, Bulgaria
3
Department of Electronics, Faculty of Electronics and Automation, Technical University of Sofia, Plovdiv Branch, 4000 Plovdiv, Bulgaria
*
Author to whom correspondence should be addressed.
Presented at the 14th International Scientific Conference TechSys 2025—Engineering, Technology and Systems, Plovdiv, Bulgaria, 15–17 May 2025.
Eng. Proc. 2025, 100(1), 17; https://doi.org/10.3390/engproc2025100017
Published: 7 July 2025

Abstract

Traffic measurement systems are an essential part of intelligent transportation systems (ITS). These are specialized transport infrastructures where traffic data is collected and analyzed in order to optimize the use of road systems, improve transport safety, and implement future transport plans. The rapid development of transportation systems, urbanization, and industrialization have led to a global problem of air pollution. This has raised the topical issue of measuring and monitoring environmental parameters at traffic monitoring stations in ITS. In this paper, we present a wireless environmental monitoring system, which is a subsystem of a traffic monitoring station. Along with measuring traffic parameters, the station also collects useful meteorological information. A novel hybrid, dual-band IoT system based on LoRa and LoRaWAN for environmental parameters monitoring is presented. The hardware realization of a developed hybrid LoRaWAN end device, together with the sensors used for the measurement of air parameters, is described. Initial results from real test monitoring of environmental parameters on the road in urban environments are presented as a proof of concept. The presented wireless environmental monitoring system can also be used for indoor or outdoor air pollution monitoring, serving as a useful complement to intelligent transport systems.

1. Introduction

Intelligent transport systems help to better organize and optimize traffic in large cities. In addition to measuring and monitoring traffic parameters in transport systems, an essential aspect of these systems is the monitoring of environmental pollution parameters on roads and the urban transport environment [1]. Another very important part of these systems is the weather monitoring subsystem. It helps to perform analyses and correlations between traffic intensity, environmental pollution, and weather conditions. Various solutions of environmental monitoring systems can be found in the literature. In [1], the authors used sensors of the MQ family such as MQ-135 and MQ-9 for sensing, which are controlled by Arduino Mega 2560, and data are stored on an SD card for further processing. The essential drawback of this solution is the use of sensors with high energy consumption. In [2], the sensors used in their implementation are MQ-135, MQ-136, MQ-9, DHT11, PMS3003, MiCS-4514, and others; but again, the major drawback of their solution is the higher power consumption. In [3], the authors examined the spatiotemporal variability of urban particulate matter with a network of low-cost air pollution sensors. In this case, the protocols used for wireless communication are based on Wi-Fi and 4G, which are not energy-efficient. In [4], the proposed real time indoor air quality monitoring system also used a communication protocol based on Wi-Fi.
The present work aims to overcome this drawback with using low-energy consumption digital sensors, a LoRaWAN module with low power consumption, and more effective real-time response communication. On the other hand, LoRaWAN gateways can be overloaded with too much traffic when too many devices are used in small urban areas. For this reason, new communication architectures are needed to overcome this problem.
There are different solutions in the literature like multihop networks that extend the coverage area and improve energy efficiency [5]. Because of the Aloha-like nature of LoRaWAN, there are some efforts made for improving reliability under large-scale deployments [6].
This work presents the architecture and implementation of a novel hybrid, dual-band IoT system based on LoRa and LoRaWAN as well the development of a hybrid LoRaWAN end device. The rest of the article is organized as follows: In Section 2, a new extended architecture of the system is proposed. In Section 3, the implementation of a hybrid LoRaWAN end device is presented. The initial results from real test monitoring of environmental parameters are presented in Section 4. Finally, the conclusion and ideas for future work are presented.

2. System Architecture

To overcome the abovementioned problems, we propose an extended architecture of the system presented in Figure 1. It is based on the classical LoRaWAN architecture, which consists of end devices connected to gateways, the network server, and the application server.
In this case, the role of the network server plays is that it offers The Things Network (TTN) cloud service. It communicates with ThingSpeak, which is an open IoT platform with MATLAB R2016b analytics, and is used to integrate TTN. The developed hybrid end device creates a custom LoRa network for end devices with environmental sensors, which operate in the 433 MHz band. The hybrid end device works as a master, and the end devices that communicate with it are slaves. The master sends requests to a selected end device at regular intervals and relays the data to the upper layers of the LoRaWAN network. This allows the network to cover a much broader area of interest without collisions with the 915 MHz LoRaWAN radio band and without traffic data overload.

3. Implementation of the Hybrid End Device

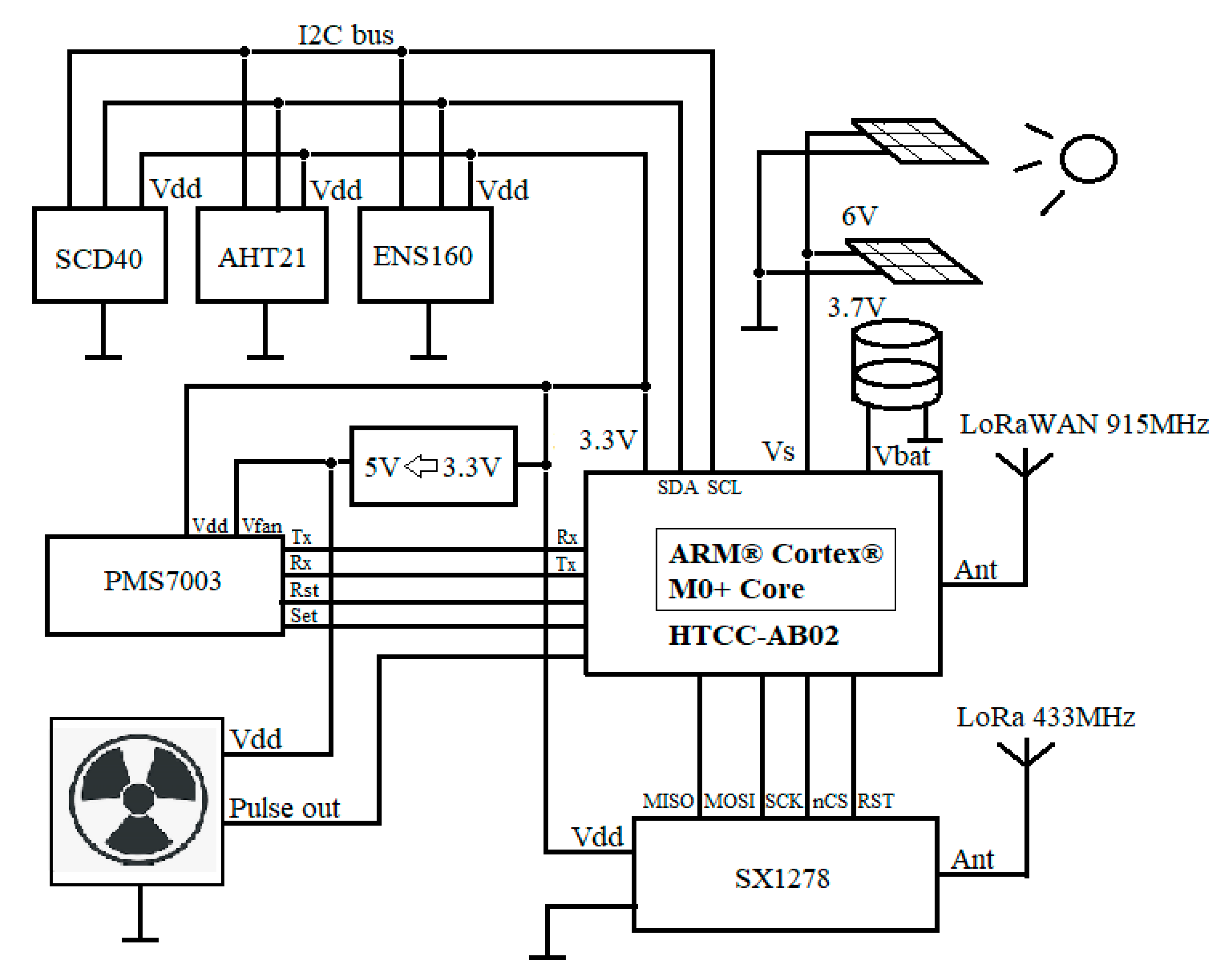
The block diagram of the developed hybrid LoRaWAN end device is presented in Figure 2. It is powered by a Lithium polymer battery with a capacity of 6600 mAh, which is the main power source for the device. In addition, there are two photovoltaic cells, each with a nominal voltage of 6 V and 1 W power for charging the Lithium battery. The hybrid end device is controlled by a system on module (SoM) CubeCell Dev-Board Plus (HTCC-AB02). The board has an embedded linear regulator for controlling the current that charges the lithium battery. The microcontroller is based on ARM® Cortex® M0+ Core processor, operating at 48 MHz. It has 16 Kbites of SRAM and 128 Kbites FLASH memory for the program. The module has an integrated lithium battery management system with an SH1.25–2 battery interface, as well as a solar energy management system that allows the direct connection of solar panels. The hybrid end device collects data for environmental parameters from the connected sensors. The sensors SCD40, AHT21, and ENS160 are connected to the module via an I2C interface bus operating at 3.3 V.
The SCD40 is a CO2 sensor from Sensirion Corp. Its technology for sensing CO2 is based on photoacoustic non-dispersive infrared spectroscopy. Infrared light at 4260 nm is used, which is absorbed by carbon dioxide molecules, causing excited molecular vibrations. These increase the translational energy, and this leads to a periodic change in pressure in the measuring cell, which is converted into sound waves measured by a micro-electromechanical systems (MEMS) microphone.
The sensor AHT21 is used for temperature and humidity measurement of the ambient air. The two sensors are paired for temperature and humidity compensation and are integrated into one module.
The sensor ENS160 measures total volatile compounds (TVOCs) and equivalent CO2 (eCO2) using a MEMS hotplate coated with a metal oxide semiconductor (MOx). It has a broadband sensitivity for both reducing and oxidizing gases—H2, ethanol, methane, toluene, acetone, n-octane, CO, and formaldehyde.
For particulate concentration measurement, the sensor PMS7003 is used. It employs the Rayleigh scattering effect [7,8]. The sensor uses lasers to radiate suspended particles in the air. The concentration of particles is given in three ranges as follows: 0.3 ÷ 1.0 µm, 1.0 ÷ 2.5 µm, and 2.5 ÷ 10 µm, in µgr per cubic meter volume of air. The sensor communicates with the microcontroller via a serial interface.
The gamma ray detector module is based on J305 tube, which supports ionizing radiation measurement from 20 mR/h to 120 mR/h. The output signal is a pulse train. The required supply voltage for the fan, as well as the supply voltage for the particulate matter sensor, is 5 V. Therefore, a pulsed voltage boost converter from 3.3 V to 5 V is added, as shown in Figure 2. All measured parameters by the sensors are summarized in Table 1.
The microcontroller module has integrated a SX1262 module on the board that supports LoRaWAN v1.0.2 connection. In the developed hybrid end device, an additional LoRa module SX1278 is added, which is used for the custom LoRa network operating in the 433 MHz band. This LoRa module is connected to the microcontroller using the SPI interface.

4. Results

The developed hybrid LoRaWAN end device and the operation of the system for monitoring the environmental parameters are tested in a real-world scenario. The hybrid end device transmits the measured data to The Thing Network, which acts as a network server. A connection is made to the ThingSpeak platform, where the data is visualized and further processed in MATLAB. The test results of the air parameters monitoring can be seen on the ThingSpeak chart, as shown in Figure 3. The presented test results were measured during the summer period (2 August 2024) from 6:00 to 19:00 in the city of Plovdiv, at 63 St. Petersburg Blvd. The developed hybrid LoRaWAN device was installed at the traffic monitoring station located on the boulevard. The initial tests were carried out to measure parameters CO2, TVOC, and the concentration of particles in the air as a proof of concept.

5. Conclusions

This paper presents the architecture and implementation of a novel hybrid, dual-band IoT system based on LoRa and LoRaWAN, along with the developed hybrid LoRaWAN device. The initial tests carried out for measurement of some air parameters serve as proof of our concept. Future work includes designing and testing more end devices connected to the developed hybrid LoRaWAN device and the development of a network that can be evaluated in terms of system latency and reliability. One limitation of this study is the use of inexpensive sensors that have not yet been calibrated, and this is a further issue in future investigations.

Author Contributions

Conceptualization, G.S.; investigation, S.L.; resources, S.L. and G.S.; writing—original draft preparation, S.L., G.S. and G.P.; writing—review and editing, G.P.; visualization, S.L.; supervision, G.S. All authors have read and agreed to the published version of the manuscript.

Funding

This research was funded by the European Regional Development Fund within the OP “Research, Innovation, and Digitalization Program for Intelligent Transformation 2021–2027”, Project CoC “Smart Mechatronics, Eco- and Energy Saving Systems and Technologies”, No. BG16RFPR002-1.014-0005.

Institutional Review Board Statement

Not applicable.

Informed Consent Statement

Not applicable.

Data Availability Statement

Not applicable.

Conflicts of Interest

The authors declare no conflicts of interest.

Abbreviations

The following abbreviations are used in this manuscript:
ITSIntelligent Transportation Systems
LoRaLong-Range wireless sensor network
LoRaWANLong-Range Wide Area Network
IoTInternet of Things
TTNThe Things Network
SoMSystem on module

References

  1. Todorov, A.; Gicheva, P.; Stoykova, V.; Karapetkov, S.; Uzunov, H.; Dechkova, S.; Zlatev, Z. Environmental Monitoring in Bus Transportation Using a Developed Measurement System. Urban Sci. 2023, 7, 90. [Google Scholar] [CrossRef]
  2. Waheb, A.J.; Thanasrii, S.; Andre, E.O.; Mohd, I.S.; Wenyan, W.; Oliveira, M.A. LoRaWAN-Based IoT System Implementation for Long-Range Outdoor Air Quality Monitoring. Internet Things 2022, 19, 100540. [Google Scholar]
  3. Feinberg, S.N.; Williams, R.; Hagler, G.; Low, J.; Smith, L.; Brown, R.; Garver, D.; Davis, M.; Morton, M.; Schaefer, J.; et al. Examining spatiotemporal variability of urban particulate matter and application of high-time resolution data from a network of low-cost air pollution sensors. Atmos. Environ. 2019, 213, 579–584. [Google Scholar] [CrossRef] [PubMed]
  4. Taştan, M.; Gökozan, H. Real-Time Monitoring of Indoor Air Quality with Internet of Things-Based E-Nose. Appl. Sci. 2019, 9, 3435. [Google Scholar] [CrossRef]
  5. Cotrim, J.; Kleinschmidt, J. An analytical model for multihop LoRaWAN networks. Internet Things 2023, 22, 100807. [Google Scholar] [CrossRef]
  6. Garrido-Hidalgo, C.; Roda-Sanchez, L.; Ramírez, F.; Fernández-Caballero, A.; Olivares, T. Efficient online resource allocation in large-scale LoRaWAN networks: A multi-agent approach. Comput. Netw. 2023, 221, 109525. [Google Scholar] [CrossRef]
  7. Popa, D.; Udrea, F. Towards Integrated Mid-Infrared Gas Sensors. Sensors 2019, 19, 2076. [Google Scholar] [CrossRef] [PubMed]
  8. Andrews, D.L. Rayleigh Scattering and Raman Effect Theory; Academic Press: Cambridge, MA, USA, 2017; pp. 924–930. ISBN 9780128032244. [Google Scholar]
Figure 1. The proposed extended architecture of the system.
Figure 1. The proposed extended architecture of the system.
Engproc 100 00017 g001
Figure 2. Block diagram of the developed hybrid LoRaWAN end device.
Figure 2. Block diagram of the developed hybrid LoRaWAN end device.
Engproc 100 00017 g002
Figure 3. The test results of the air parameters monitoring.
Figure 3. The test results of the air parameters monitoring.
Engproc 100 00017 g003
Table 1. Measured environmental parameters.
Table 1. Measured environmental parameters.
SensorParameterRangeUnitAccuracy
ENS160TVOC0 ÷ 65,000ppb-
ENS160eCO2400 ÷ 65,000ppm-
AHT21Temperature−40 ÷ 120°C±0.3
AHT21Relative Humidity0 ÷ 100%±2
SCD40CO2400 ÷ 2000ppm±50
PMS7003Particulate matter 0.3–10 µm0 ÷ 500µg/m3±10
J305Gamma radiation20 ÷ 120mR/h-
Disclaimer/Publisher’s Note: The statements, opinions and data contained in all publications are solely those of the individual author(s) and contributor(s) and not of MDPI and/or the editor(s). MDPI and/or the editor(s) disclaim responsibility for any injury to people or property resulting from any ideas, methods, instructions or products referred to in the content.

Share and Cite

MDPI and ACS Style

Lishev, S.; Spasov, G.; Petrova, G. LoRaWAN IoT System for Measuring Air Parameters in a Traffic Monitoring Station. Eng. Proc. 2025, 100, 17. https://doi.org/10.3390/engproc2025100017

AMA Style

Lishev S, Spasov G, Petrova G. LoRaWAN IoT System for Measuring Air Parameters in a Traffic Monitoring Station. Engineering Proceedings. 2025; 100(1):17. https://doi.org/10.3390/engproc2025100017

Chicago/Turabian Style

Lishev, Stefan, Grisha Spasov, and Galidiya Petrova. 2025. "LoRaWAN IoT System for Measuring Air Parameters in a Traffic Monitoring Station" Engineering Proceedings 100, no. 1: 17. https://doi.org/10.3390/engproc2025100017

APA Style

Lishev, S., Spasov, G., & Petrova, G. (2025). LoRaWAN IoT System for Measuring Air Parameters in a Traffic Monitoring Station. Engineering Proceedings, 100(1), 17. https://doi.org/10.3390/engproc2025100017

Article Metrics

Back to TopTop