Levenberg–Marquardt Analysis of MHD Hybrid Convection in Non-Newtonian Fluids over an Inclined Container
Abstract
1. Introduction
2. Mathematical Modeling
Flow Study
3. Solution Methodology
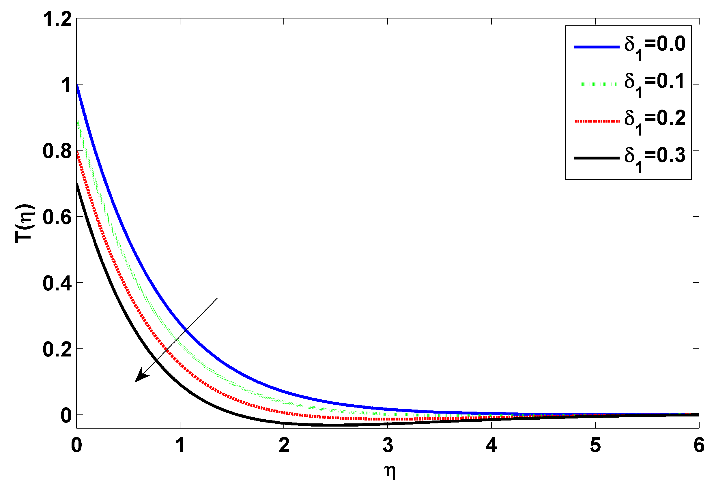
4. Results and Discussion
5. Conclusions
Author Contributions
Funding
Data Availability Statement
Conflicts of Interest
Nomenclature
| velocity along r | v | kinematic viscosity | |
| velocity along x | u | temperature | T |
| gravitational acceleration | g | fluid density | |
| thermal expansion coefficient | thermal diffusivity | ||
| specific heat capacity at constant pressure | fluid parameters | c | |
| heat generation/absorption parameter | trace | ||
| first Rivlin–Ericksen tensor | dynamic viscosity | ||
| fluid compressibility factor | surface temperature | ||
| variables ambient temperature | |||
| reference temperature | reference length | L | |
| freestream velocity | dimension less variable | ||
| velocity of fluid | stream function | ||
| curvature parameter | K | mixed convection parameter | |
| magnetic field parameter | M | fluid parameters | |
| thermal stratification parameter | Prandtl number | ||
| heat absorption/generation parameter |
References
- Dom´ınguez-Lozoya, J.C.; Dom´ınguez-Lozoya, D.R.; Cuevas, S.; Avalos-Z´u˜niga, R.A. MHD generation for sustainable development, from thermal to wave energy conversion. Sustainability 2024, 16, 10041. [Google Scholar] [CrossRef]
- Takabe, H. Basic properties of plasma in fluid model. In The Physics of Laser Plasmas and Applications Volume 2: Fluid Models and Atomic Physics of Plasmas; Springer: Cham, Switzerland, 2024; pp. 15–97. [Google Scholar]
- Bafakeeh, O.T.; Raghunath, K.; Ali, F.; Khalid, M.; Tag-ElDin, E.S.M.; Oreijah, M.; Guedri, K.; Khedher, N.B.; Khan, M.I. Hall current and soret effects on unsteady mhd rotating flow of second-grade fluid through porous media under the influences of thermal radiation and chemical reactions. Catalysts 2022, 12, 1233. [Google Scholar] [CrossRef]
- Sarkar, B.; Devi, L.; Boruah, A.J. An overview of numerical simulations in accretion physics. arXiv 2024, arXiv:2409.14224. [Google Scholar]
- Federici, G.; Siccinio, M.; Bachmann, C.; Giannini, L.; Luongo, C.; Lungaroni, M. Relationship between magnetic field and tokamak sizea system engineering perspective and implications to fusion development. Nucl. Fusion 2024, 64, 036025. [Google Scholar] [CrossRef]
- Melchiorri, L. Development of a System Magneto-Thermal-Hydraulics Code for the Modelling of Nuclear Fusion Reactors. 2024. Available online: https://iris.uniroma1.it/handle/11573/1699751 (accessed on 20 February 2025).
- Walkington, M. Numerical Simulation of Magnetohydrodynamic Flows and Its Application to In-Vessel Components of a Fusion Reactor. Master’s Thesis, Universitat Politècnica de Catalunya, Barcelona, Spain, 2023. [Google Scholar]
- Bazhar, Z.; Robin, V.; Bouali, Z. A residence time-based concept for modeling and analyzing the impact of diffusion on auto-ignition processes with thermal stratification. Phys. Fluids 2024, 36, 107108. [Google Scholar] [CrossRef]
- Du, Y.; Calzavarini, E.; Sun, C. The physics of freezing and melting in the presence of flows. Nat. Rev. Phys. 2024, 6, 676–690. [Google Scholar] [CrossRef]
- Jackson, J. Fluid flow and convective heat transfer to fluids at supercritical pressure. Nucl. Eng. Des. 2013, 264, 24–40. [Google Scholar] [CrossRef]
- Alghamdi, M.; Zamir, T.; Akbar, N.S.; Muhammad, T. Neural intellectual computing systems for the analysis of thermally stratified mixed convective micropolar liquid with the interaction of thermal diffusive nanofluid over a heated sheet. Neural Comput. Appl. 2024, 37, 1575–1599. [Google Scholar] [CrossRef]
- Pan, M.; Shen, L.; Zhou, Q.; Dong, Y. Particle transport and turbulence modification in unstably stratified mixed convection within a horizontal channel. Int. J. Heat Mass Transf. 2025, 236, 126377. [Google Scholar] [CrossRef]
- Barman, T.; Sahoo, S. Role of partial stable stratification on fluid flow and heat transfer in rotating thermal convection. Phys. Fluids 2024, 36, 046613. [Google Scholar] [CrossRef]
- Jamrus, F.N.; Waini, I.; Khan, U.; Ishak, A. Effects of magnetohydrodynamics and velocity slip on mixed convective flow of thermally stratified ternary hybrid nanofluid over a stretching/shrinking sheet. Case Stud. Therm. Eng. 2024, 55, 104161. [Google Scholar] [CrossRef]
- Khan, Q.; Farooq, M.; Ahmad, S. Generalized transport analysis on mixed convection squeeze flow of a casson fluid over an inclined stretching sheet with viscous dissipation and double stratification. Ain Shams Eng. J. 2024, 15, 102253. [Google Scholar] [CrossRef]
- Wang, Y.; Li, Y.; Cheng, Y.; Wang, Y.; Zhu, Y.; Li, R.; Acharya, K.; Ibrahim, M. Thermal stratification and mixing processes response to meteorological factors in a monomictic reservoir. J. Environ. Manag. 2024, 354, 120205. [Google Scholar] [CrossRef] [PubMed]
- Karthik, S.; Iranian, D.; Alhazmi, H.; Khan, I.; Singh, A.; Khan, M.I. Double diffusive on powell eyring fluid flow by mixed convection from an exponential stretching surface with variable viscosity/thermal conductivity. Case Stud. Therm. Eng. 2024, 55, 104091. [Google Scholar] [CrossRef]
- Eng, F.J.N.B. Assessment of a Novel Concept for Co-Generation of Heat and Power. Ph.D. Thesis, Faculty of Engineering and Built Environment, The University of Newcastle, Callaghan, NSW, Australia, 2021. [Google Scholar]
- Tawalbeh, M.; Shomope, I.; Al-Othman, A. Comprehensive review on non-newtonian nanofluids, preparation, characterization, and applications. Int. J. Thermofluids 2024, 22, 100705. [Google Scholar] [CrossRef]
- Rikitu, E.H.; Makinde, O.D. Entropy generation and heat transfer analysis of eyring-powell nanofluid flow through inclined microchannel subjected to magnetohydrodynamics and heat generation. Int. J. Thermofluids 2024, 22, 100640. [Google Scholar] [CrossRef]
- Hussain, M.; Ali, A.; Ranjha, Q.A.; Ahmad, I.; Anwar, M. Radiative magneto-cross eyring-powell flow with activation energy past porous stretching wedge considering suction/injection and ohmic heating effect. Numer. Heat Transf. Part B Fundam. 2024, 85, 867–882. [Google Scholar] [CrossRef]
- Mishra, S.; Baag, S.; Pattnaik, P.; Panda, S. Sensitivity analysis on enhanced thermal transport in eyring–powell nanofluid flow: Investigating over a radiating convective riga plate with non-uniform heat source/sink under flux conditions. J. Therm. Anal. Calorim. 2024, 149, 711–728. [Google Scholar] [CrossRef]
- Sagheer, S.; Razzaq, R.; Farooq, U. Non-similar analysis of heat generation and thermal radiation on eyring-powell hybrid nanofluid flow across a stretching surface. Adv. Mech. Eng. 2024, 16, 16878132241282562. [Google Scholar] [CrossRef]
- Ali, U.; Irfan, M. Thermal performance of joule heating in radiative eyring-powell nanofluid with arrhenius activation energy and gyrotactic motile microorganisms. Heliyon 2024, 10, e25070. [Google Scholar] [CrossRef]
- Karthik, S.; Iranian, D.; Alhazmi, H.; Khan, I.; Singh, A. Heat transfer due to electromagnetic radiation of mhd powell-eyring fluid with mass diffusion via lie symmetry scaling. Case Stud. Therm. Eng. 2024, 58, 104348. [Google Scholar] [CrossRef]
- Triveni, B.; Rao, M.V. Chemical reaction and viscous dissipation effects on MHD flow of Powell-Eyring nanomaterial fluid over a nonlinear stretching sheet in a porous medium. Proc. Inst. Mech. Eng. Part E 2024. [Google Scholar] [CrossRef]
- Žic, M.; Pereverzyev, S. Application of self-adapting regularization, machine learning tools and limits in Levenberg–Marquardt algorithm to solve CNLS problem. J. Electroanal. Chem. 2023, 939, 117420. [Google Scholar] [CrossRef]
- Cunha, J.V.D.S. Development of Novel Computational Methods Suitable for Modelling Intrinsically Disordered Proteins. Ph.D. Thesis, Newcastle University, Newcastle upon Tyne, UK, 2020. [Google Scholar]
- Abdolrasol, M.G.; Hussain, S.S.; Ustun, T.S.; Sarker, M.R.; Hannan, M.A.; Mohamed, R.; Ali, J.A.; Mekhilef, S.; Milad, A. Artificial neural networks based optimization techniques: A review. Electronics 2021, 10, 2689. [Google Scholar] [CrossRef]
- Ibrahim, M.; Haider, A.; Lim, J.W.; Mainali, B.; Aslam, M.; Kumar, M.; Shahid, M.K. Artificial neural network modeling for the prediction, estimation, and treatment of diverse wastewaters: A comprehensive review and future perspective. Chemosphere 2024, 362, 142860. [Google Scholar] [CrossRef]
- Yan, Y.; Borhani, T.N.; Subraveti, S.G.; Pai, K.N.; Prasad, V.; Rajendran, A.; Nkulikiyinka, P.; Asibor, J.O.; Zhang, Z.; Shao, D.; et al. Harnessing the power of machine learning for carbon capture, utilisation, and storage (ccus)–a state-of-the-art review. Energy Environ. Sci. 2021, 14, 6122–6157. [Google Scholar] [CrossRef]
- Ly, H.-B.; Nguyen, M.H.; Pham, B.T. Metaheuristic optimization of levenberg–marquardt-based artificial neural network using particle swarm optimization for prediction of foamed concrete compressive strength. Neural Comput. Appl. 2021, 33, 17331–17351. [Google Scholar] [CrossRef]
- Bano, F.; Serbaya, S.H.; Rizwan, A.; Shabaz, M.; Hasan, F.; Khalifa, H.S. An artificial neural network and levenberg-marquardt training algorithm-based mathematical model for performance prediction. Appl. Math. Sci. Eng. 2024, 32, 2375529. [Google Scholar] [CrossRef]
- Shoaib, M.; Nisar, K.S.; Raja, M.A.Z.; Tabassum, R.; Sabir, Z. A stagnation point flow of cross nanofluid flow: Levenberg marquardt backpropagation computational approach. ZAMM-J. Appl. Math. Mech. Angew. Math. Und Mech. 2024, 104, e202300236. [Google Scholar] [CrossRef]
- Asghar, S.A.; Ahmad, I.; Ilyas, H.; Abdullah, M.; Shoaib, M.; Raja, M.A.Z. Numerical treatment of singular functional systems in quantum calculus: Adaptive backpropagated levenberg–marquardt neural networks. Eur. Phys. J. Plus 2024, 139, 10. [Google Scholar] [CrossRef]
- Shoaib, M.; Saqib, S.U.; Nisar, K.S.; Raja, M.A.Z.; Mohammed, I.A. Numerical treatment for the desirability of hall current and activation energy in the enhancement of heat transfer in a nanofluidic system. Arab. J. Chem. 2024, 17, 105526. [Google Scholar] [CrossRef]
- Osigbemeh, M.S.; Osuji, C.; Onyesolu, M.O.; Onochie, U.P. Comparison of the artificial neural network’s approximations for the levenberg-marquardt algorithm and the gradient descent optimization on datasets. Artif. Intell. Evol. 2024, 5, 24–38. [Google Scholar] [CrossRef]
- Ilango, M.S.; Pallavarapu, L. Melting heat transfer and entropy analysis of MHD Casson nanofluid flow through a stretchy surface with Joule heating and complete slip. World J. Eng. 2024. [Google Scholar] [CrossRef]
- Cham, B.M.; Islam, S.-u.; Majeed, A.H.; Ali, M.R.; Hendy, A.S. Numerical computations of magnetohydrodynamic (mhd) thermal fluid flow in a permeable cavity: A time dependent based study. Case Stud. Therm. Eng. 2024, 61, 104905. [Google Scholar] [CrossRef]
- Javed, T.; Ali, N.; Abbas, Z.; Sajid, M. Flow of an Eyring–Powell non-Newtonian fluid over a stretching sheet. Chem. Eng. Commun. 2013, 200, 327–336. [Google Scholar] [CrossRef]
- Faisal, M.; Ahmad, I.; Badruddin, I.A.; Javid, M.; Zedan, A.S.A.H. On Maxwell slip flow of radiative ternary hybrid nanofluid subject to Smoluchowski-Nield’s constraints using an iterative numerical simulation. Int. J. Model. Simul. 2025, 1–25. [Google Scholar] [CrossRef]
- Faisal, M.; Ahmad, I.; Zan-Ul-Abadin, Q.; Badruddin, I.A.; Hussien, M. Simulation of Casson hybrid nanofluid over bidirectional stretching surface with entropy analysis in stagnated domain. World J. Eng. 2024. [Google Scholar] [CrossRef]
- Faisal, M.; Ahmad, I.; Javed, T. Dynamics of MHD tangent hyperbolic nanofluid with prescribed thermal conditions, random motion and thermo-migration of nanoparticles. J. Dispers. Sci. Technol. 2023, 44, 174–188. [Google Scholar] [CrossRef]
- Khalil-Ur-Rehman; Malik, M.Y.. Application of shooting method on mhd thermally stratified mixed convection flow of non-newtonian fluid over an inclined stretching cylinder. In Journal of Physics: Conference Series, Proceedings of the Fifteenth Asian Congress of Fluid Mechanics (15ACFM), Kuching, Malaysia, 21–23 November 2016; IOP Publishing: Bristol, UK, 2017; Volume 822, p. 012012. [Google Scholar]












| Cases | MSE | Perfom | Gradient | Mu | Epoch | ||
|---|---|---|---|---|---|---|---|
| Training | Validation | Testing | |||||
| 1 | 2.8634 × | 4.0120 × | 3.2855 × | 2.86 × | 1.00 × | 1.00 × | 327 |
| 2 | 5.9889 × | 9.9859 × | 1.2361 × | 5.68 × | 1.14 × | 1.00 × | 289 |
| 3 | 3.9696 × | 5.5535 × | 1.6394 × | 3.97 × | 9.90 × | 1.00 × | 674 |
| 4 | 1.2154 × | 5.4755 × | 1.4029 × | 1.22 × | 9.85 × | 1.00 × | 301 |
| Cases | MSE | Perfom | Gradient | Mu | Epoch | ||
|---|---|---|---|---|---|---|---|
| Training | Validation | Testing | |||||
| 1 | 2.3170 × | 2.1973 × | 3.2828 × | 2.32 × | 9.95 × | 1.00 × | 319 |
| 2 | 3.4683 × | 6.2595 × | 5.2422 × | 3.472 × | 9.992 × | 1.002 × | 284 |
| 3 | 3.2036 × | 3.35202 × | 3.62122 × | 3.102 × | 9.962 × | 1.002 × | 285 |
| 4 | 3.4141 × | 4.81472 × | 3.42196 × | 3.41 × | 9.92 × | 1.00 × | 308 |
Disclaimer/Publisher’s Note: The statements, opinions and data contained in all publications are solely those of the individual author(s) and contributor(s) and not of MDPI and/or the editor(s). MDPI and/or the editor(s) disclaim responsibility for any injury to people or property resulting from any ideas, methods, instructions or products referred to in the content. |
© 2025 by the authors. Licensee MDPI, Basel, Switzerland. This article is an open access article distributed under the terms and conditions of the Creative Commons Attribution (CC BY) license (https://creativecommons.org/licenses/by/4.0/).
Share and Cite
Barakat, J.M.H.; Al Barakeh, Z.; Ghandour, R. Levenberg–Marquardt Analysis of MHD Hybrid Convection in Non-Newtonian Fluids over an Inclined Container. Eng 2025, 6, 92. https://doi.org/10.3390/eng6050092
Barakat JMH, Al Barakeh Z, Ghandour R. Levenberg–Marquardt Analysis of MHD Hybrid Convection in Non-Newtonian Fluids over an Inclined Container. Eng. 2025; 6(5):92. https://doi.org/10.3390/eng6050092
Chicago/Turabian StyleBarakat, Julien Moussa H., Zaher Al Barakeh, and Raymond Ghandour. 2025. "Levenberg–Marquardt Analysis of MHD Hybrid Convection in Non-Newtonian Fluids over an Inclined Container" Eng 6, no. 5: 92. https://doi.org/10.3390/eng6050092
APA StyleBarakat, J. M. H., Al Barakeh, Z., & Ghandour, R. (2025). Levenberg–Marquardt Analysis of MHD Hybrid Convection in Non-Newtonian Fluids over an Inclined Container. Eng, 6(5), 92. https://doi.org/10.3390/eng6050092

