Hybrid ML Algorithm for Fault Classification in Transmission Lines Using Multi-Target Ensemble Classifier with Limited Data
Abstract
1. Introduction
1.1. Background
1.2. Literature Review
1.3. Contributions
- Novel Application of MTEC: Introducing and validating MTEC for fault detection in electrical power systems, particularly under limited training data conditions.
- Performance Benchmarking: A comparative analysis of different traditional ML algorithms and the MTEC algorithm on public data to establish a definitive evaluation of performance.
- Improved Accuracy with Limited Data: This demonstrates the capability of MTEC to maintain high accuracy even with a significantly reduced training dataset, which highlights the potential of the proposed algorithm in practical applications where large datasets are not feasible.
- Comprehensive Evaluation: Provides a thorough evaluation using various performance metrics, including accuracy, specificity, precision, recall, and F1 score, across multiple algorithms and fault types.
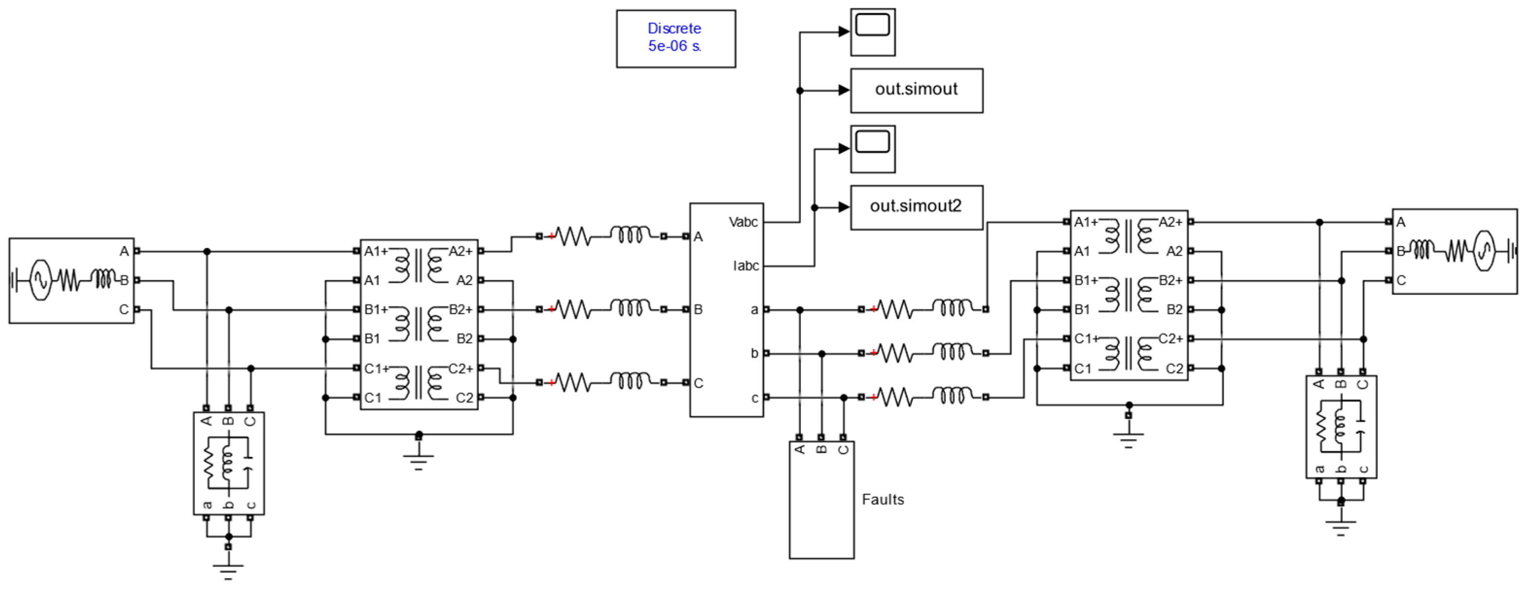
2. Data Visualization and Pre-Processing
3. ML Algorithms for Fault Classification
3.1. Conventional ML Algorithms
3.2. Proposed MTEC
4. Results and Discussion
5. Conclusions
Funding
Institutional Review Board Statement
Informed Consent Statement
Data Availability Statement
Conflicts of Interest
References
- Muzzammel, R.; Arshad, R.; Raza, A.; Sobahi, N.; Alqasemi, U. Two Terminal Instantaneous Power-Based Fault Classification and Location Techniques for Transmission Lines. Sustainability 2023, 15, 809. [Google Scholar] [CrossRef]
- Jyothula, V.R.; Purohit, Y.; Paraye, M. Fault Detection in Power Transmission Line Using Machine Learning Techniques. In Proceedings of the 2023 14th International Conference on Computing Communication and Networking Technologies (ICCCNT), Delhi, India, 6–8 July 2023; pp. 1–5. [Google Scholar]
- Moldovan, A.-M.; Buzdugan, M.I. Prediction of Faults Location and Type in Electrical Cables Using Artificial Neural Network. Sustainability 2023, 15, 6162. [Google Scholar] [CrossRef]
- Wang, L.; Liu, H.; Dai, L.V.; Liu, Y. Novel Method for Identifying Fault Location of Mixed Lines. Energies 2018, 11, 1529. [Google Scholar] [CrossRef]
- Michau, G.; Hsu, C.-C.; Fink, O. Interpretable Detection of Partial Discharge in Power Lines with Deep Learning. Sensors 2021, 21, 2154. [Google Scholar] [CrossRef]
- Ali, S.; Bhargava, A.; Saxena, A.; Kumar, P. A Hybrid Marine Predator Sine Cosine Algorithm for Parameter Selection of Hybrid Active Power Filter. Mathematics 2023, 11, 598. [Google Scholar] [CrossRef]
- Faza, A.; Al-Mousa, A.; Alqudah, R. Optimal PMU Placement for Fault Classification and Localization Using Enhanced Feature Selection in Machine Learning Algorithms. Int. J. Energy Res. 2024, 2024, 5543160. [Google Scholar] [CrossRef]
- Sarmiento, J.L.P.; Delfino, J.C.D.V.; Arboleda, E.R.; Sarmiento, J.L.P.; Delfino, J.C.D.V.; Arboleda, E.R. Machine Learning Advances in Transmission Line Fault Detection: A Literature Review. Int. J. Sci. Res. Arch. 2024, 12, 2880–2887. [Google Scholar] [CrossRef]
- Brito Palma, L. Hybrid Approach for Detection and Diagnosis of Short-Circuit Faults in Power Transmission Lines. Energies 2024, 17, 2169. [Google Scholar] [CrossRef]
- Bouaziz, F.; Masmoudi, A.; Abdelkafi, A.; Krichen, L. Applying Machine Learning Algorithms for Fault Detection and Classification in Transmission Lines. In Proceedings of the 2023 IEEE 11th International Conference on Systems and Control (ICSC), Sousse, Tunisia, 18–20 December 2023; pp. 207–212. [Google Scholar]
- Moldovan, A.-M.; Oltean, S.; Buzdugan, M.I. Methods of Faults Detection and Location in Electrical Systems. In Proceedings of the 2021 9th International Conference on Modern Power Systems (MPS), Cluj-Napoca, Romania, 16–17 June 2021; pp. 1–4. [Google Scholar]
- Tariq, R.; Alhamrouni, I.; Rehman, A.U.; Tag Eldin, E.; Shafiq, M.; Ghamry, N.A.; Hamam, H. An Optimized Solution for Fault Detection and Location in Underground Cables Based on Traveling Waves. Energies 2022, 15, 6468. [Google Scholar] [CrossRef]
- Mahafzah, K.A.; Obeidat, M.A.; Mansour, A.M.; Al-Shetwi, A.Q.; Ustun, T.S. Artificial-Intelligence-Based Open-Circuit Fault Diagnosis in VSI-Fed PMSMs and a Novel Fault Recovery Method. Sustainability 2022, 14, 16504. [Google Scholar] [CrossRef]
- de Alencar, G.T.; dos Santos, R.C.; Neves, A. A New Robust Approach for Fault Location in Transmission Lines Using Single Channel Independent Component Analysis. Electr. Power Syst. Res. 2023, 220, 109281. [Google Scholar] [CrossRef]
- Zhou, G.; Zhang, X.; Han, M.; Filizadeh, S.; Geng, Z. Single-Ended Fault Detection Scheme Using Support Vector Machine for Multi-Terminal Direct Current Systems Based on Modular Multilevel Converter. J. Mod. Power Syst. Clean Energy 2023, 11, 990–1000. [Google Scholar] [CrossRef]
- Fang, J.; Chen, K.; Liu, C.; He, J. An Explainable and Robust Method for Fault Classification and Location on Transmission Lines. IEEE Trans. Ind. Inform. 2023, 19, 10182–10191. [Google Scholar] [CrossRef]
- Maduako, I.; Igwe, C.F.; Abah, J.E.; Onwuasaanya, O.E.; Chukwu, G.A.; Ezeji, F.; Okeke, F.I. Deep Learning for Component Fault Detection in Electricity Transmission Lines. J. Big Data 2022, 9, 81. [Google Scholar] [CrossRef]
- Yang, N.-C.; Yang, J.-M. Fault Classification in Distribution Systems Using Deep Learning With Data Preprocessing Methods Based on Fast Dynamic Time Warping and Short-Time Fourier Transform. IEEE Access 2023, 11, 63612–63622. [Google Scholar] [CrossRef]
- Teimourzadeh, H.; Moradzadeh, A.; Shoaran, M.; Mohammadi-Ivatloo, B.; Razzaghi, R. High Impedance Single-Phase Faults Diagnosis in Transmission Lines via Deep Reinforcement Learning of Transfer Functions. IEEE Access 2021, 9, 15796–15809. [Google Scholar] [CrossRef]
- Al Kharusi, K.; El Haffar, A.; Mesbah, M. Fault Detection and Classification in Transmission Lines Connected to Inverter-Based Generators Using Machine Learning. Energies 2022, 15, 5475. [Google Scholar] [CrossRef]
- Turanlı, O.; Benteşen Yakut, Y. Classification of Faults in Power System Transmission Lines Using Deep Learning Methods with Real, Synthetic, and Public Datasets. Appl. Sci. 2024, 14, 9590. [Google Scholar] [CrossRef]
- Etukuri, S.; Siva, M.; Varma, B.R.K. Enhanced Fault Classification in Inverter-Fed Transmission Lines Using Deep Learning. Eng. Res. Express 2024, 6, 045302. [Google Scholar] [CrossRef]
- Ebrahimi, H.; Golshannavaz, S.; Yazdaninejadi, A.; Pouresmaeil, E. Improving Protection Reliability of Series-Compensated Transmission Lines by a Fault Detection Method through an ML-Based Model. IET Gener. Transm. Distrib. 2024, 18, 3452–3461. [Google Scholar] [CrossRef]
- Kharusi, K.A.; Haffar, A.E.; Mesbah, M. Adaptive Machine-Learning-Based Transmission Line Fault Detection and Classification Connected to Inverter-Based Generators. Energies 2023, 16, 5775. [Google Scholar] [CrossRef]
- Detection of the Electrical Faults. Available online: https://kaggle.com/code/yaarvnpatr/detection-of-the-electrical-faults (accessed on 20 December 2024).
- Jo, S.; Oh, J.-Y.; Lee, J.; Oh, S.; Moon, H.S.; Zhang, C.; Gadh, R.; Yoon, Y.T. Hybrid Genetic Algorithm With K-Nearest Neighbors for Radial Distribution Network Reconfiguration. IEEE Trans. Smart Grid 2024, 15, 2614–2624. [Google Scholar] [CrossRef]
- Xiao, W.; Sun, Y.; Li, K.; Xu, M.; Li, H.; Yu, L.; Gao, L. A Modified Forecasting Algorithm for Wind Power Based on SVM. In Proceedings of the TENCON 2015—2015 IEEE Region 10 Conference, Macao, China, 1–4 November 2015; pp. 1–5. [Google Scholar]
- Wang, Z.; Li, Y.; Yin, X. Visual MMC Open Circuit Fault Real-Time Rapid Detection System. IEEE Access 2023, 11, 15030–15037. [Google Scholar] [CrossRef]
- Tabanelli, E.; Tagliavini, G.; Benini, L. Optimizing Random Forest-Based Inference on RISC-V MCUs at the Extreme Edge. IEEE Trans. Comput. -Aided Des. Integr. Circuits Syst. 2022, 41, 4516–4526. [Google Scholar] [CrossRef]
- Meng, L.; Bai, B.; Zhang, W.; Liu, L.; Zhang, C. Research on a Decision Tree Classification Algorithm Based on Granular Matrices. Electronics 2023, 12, 4470. [Google Scholar] [CrossRef]
- Singh, U.; Rizwan, M.; Alaraj, M.; Alsaidan, I. A Machine Learning-Based Gradient Boosting Regression Approach for Wind Power Production Forecasting: A Step towards Smart Grid Environments. Energies 2021, 14, 5196. [Google Scholar] [CrossRef]
- Guo, W.; Wang, G.; Wang, C.; Wang, Y. Distribution Network Topology Identification Based on Gradient Boosting Decision Tree and Attribute Weighted Naive Bayes. Energy Rep. 2023, 9, 727–736. [Google Scholar] [CrossRef]
- Venkata, P.; Pandya, V. Data Mining Model and Gaussian Naive Bayes Based Fault Diagnostic Analysis of Modern Power System Networks. Mater. Today Proc. 2022, 62, 7156–7161. [Google Scholar] [CrossRef]












| Reference | Algorithm | Training Dataset | Accuracy |
|---|---|---|---|
| [1] | ML | 1500 | 0.97 |
| [3] | ANN | 6150 | 0.98 |
| [9] | ML | 10,000 | 0.9822 |
| [17] | Deep Learning | 1198 | 0.8285 |
| [18] | Deep Learning | 10,766 | 0.9937 |
| [19] | Deep Learning | 4900 | 0.9661 |
| [20] | ML | 2661 | 0.994 |
| [21] | Deep Learning | 16,000 | 0.99 |
| [22] | ML | 3460 | 0.9899 |
| [23] | ML | 22,680 | 0.9998 |
| [24] | ML | 2400 | 0.994 |
| Algorithm | Overall Accuracy | A Accuracy | A Precision | A Recall | A F1 Score | A Specificity |
|---|---|---|---|---|---|---|
| KNeighborsClassifier | 0.810553 | 0.996821 | 1 | 0.994382 | 0.997183 | 1 |
| SVC | 0.759059 | 0.961856 | 0.982558 | 0.949438 | 0.965714 | 0.978038 |
| RandomForestClassifier | 0.883662 | 0.999364 | 1 | 0.998876 | 0.999438 | 1 |
| DecisionTreeClassifier | 0.899555 | 1 | 1 | 1 | 1 | 1 |
| AdaBoostClassifier | 0.862047 | 1 | 1 | 1 | 1 | 1 |
| GradientBoostingClassifier | 0.839797 | 0.998093 | 1 | 0.996629 | 0.998312 | 1 |
| GaussianNB | 0.666243 | 0.94342 | 0.93675 | 0.965169 | 0.950747 | 0.915081 |
| Algorithm | Overall Accuracy | G Accuracy | G Precision | G Recall | G F1 Score | G Specificity |
|---|---|---|---|---|---|---|
| KNeighborsClassifier | 0.66942 | 0.821269 | 0.782089 | 0.813163 | 0.797323 | 0.827443 |
| SVC | 0.675846 | 0.821269 | 0.781596 | 0.814073 | 0.797504 | 0.82675 |
| RandomForestClassifier | 0.787175 | 0.851429 | 0.801561 | 0.872308 | 0.835439 | 0.835528 |
| DecisionTreeClassifier | 0.745083 | 0.83753 | 0.802469 | 0.828025 | 0.815047 | 0.844768 |
| AdaBoostClassifier | 0.774456 | 0.848807 | 0.827228 | 0.821959 | 0.824585 | 0.869254 |
| GradientBoostingClassifier | 0.767899 | 0.833464 | 0.788008 | 0.841068 | 0.813674 | 0.827674 |
| GaussianNB | 0.664962 | 0.759245 | 0.685831 | 0.817713 | 0.745988 | 0.714715 |
| MTEC | 0.829165 | 0.881306 | 0.883234 | 0.844466 | 0.863415 | 0.910755 |
| Algorithm | C Accuracy | C Precision | C Recall | C F1 Score | C Specificity |
|---|---|---|---|---|---|
| KNeighborsClassifier | 0.902439 | 0.92 | 0.835564 | 0.826603 | 0.912651 |
| SVC | 0.900341 | 0.920736 | 0.829191 | 0.827 | 0.911646 |
| RandomForestClassifier | 0.968922 | 0.994545 | 0.929573 | 0.961414 | 0.945497 |
| DecisionTreeClassifier | 0.923682 | 0.910405 | 0.903442 | 0.903764 | 0.935946 |
| AdaBoostClassifier | 0.95712 | 0.98819 | 0.906628 | 0.945528 | 0.947671 |
| GradientBoostingClassifier | 0.96171 | 0.998948 | 0.907903 | 0.930406 | 0.952217 |
| GaussianNB | 0.926174 | 0.907308 | 0.913958 | 0.917681 | 0.914185 |
| MTEC | 0.997033 | 0.998921 | 0.993562 | 0.996477 | 0.99887 |
| Algorithm | B Accuracy | B Precision | B Recall | B F1 Score | B Specificity |
|---|---|---|---|---|---|
| KNeighborsClassifier | 0.909127 | 1 | 0.836634 | 0.911051 | 1 |
| SVC | 0.912143 | 1 | 0.842056 | 0.914256 | 1 |
| RandomForestClassifier | 0.957776 | 0.964896 | 0.958982 | 0.96193 | 0.956265 |
| DecisionTreeClassifier | 0.965644 | 0.979287 | 0.95851 | 0.968787 | 0.974586 |
| AdaBoostClassifier | 0.961185 | 0.987883 | 0.941773 | 0.964277 | 0.98552 |
| GradientBoostingClassifier | 0.956596 | 0.974521 | 0.946723 | 0.960421 | 0.968972 |
| GaussianNB | 0.954891 | 0.997956 | 0.920792 | 0.957822 | 0.997636 |
| MTEC | 0.948707 | 1 | 0.905837 | 0.950592 | 1 |
| Algorithm | A Accuracy | A Precision | A Recall | A F1 Score | A Specificity |
|---|---|---|---|---|---|
| KNeighborsClassifier | 0.910831 | 1 | 0.844394 | 0.915633 | 1 |
| SVC | 0.922764 | 1 | 0.865217 | 0.927739 | 1 |
| RandomForestClassifier | 0.973249 | 1 | 0.953318 | 0.976101 | 1 |
| DecisionTreeClassifier | 0.972594 | 0.99737 | 0.954691 | 0.975564 | 0.996622 |
| AdaBoostClassifier | 0.97102 | 0.997363 | 0.951945 | 0.974125 | 0.996622 |
| GradientBoostingClassifier | 0.973643 | 0.997375 | 0.956522 | 0.976521 | 0.996622 |
| GaussianNB | 0.942696 | 0.936709 | 0.965217 | 0.950749 | 0.912469 |
| MTEC | 0.999152 | 1 | 0.998506 | 0.999253 | 1 |
Disclaimer/Publisher’s Note: The statements, opinions and data contained in all publications are solely those of the individual author(s) and contributor(s) and not of MDPI and/or the editor(s). MDPI and/or the editor(s) disclaim responsibility for any injury to people or property resulting from any ideas, methods, instructions or products referred to in the content. |
© 2025 by the author. Licensee MDPI, Basel, Switzerland. This article is an open access article distributed under the terms and conditions of the Creative Commons Attribution (CC BY) license (https://creativecommons.org/licenses/by/4.0/).
Share and Cite
El Ghaly, A. Hybrid ML Algorithm for Fault Classification in Transmission Lines Using Multi-Target Ensemble Classifier with Limited Data. Eng 2025, 6, 4. https://doi.org/10.3390/eng6010004
El Ghaly A. Hybrid ML Algorithm for Fault Classification in Transmission Lines Using Multi-Target Ensemble Classifier with Limited Data. Eng. 2025; 6(1):4. https://doi.org/10.3390/eng6010004
Chicago/Turabian StyleEl Ghaly, Abdallah. 2025. "Hybrid ML Algorithm for Fault Classification in Transmission Lines Using Multi-Target Ensemble Classifier with Limited Data" Eng 6, no. 1: 4. https://doi.org/10.3390/eng6010004
APA StyleEl Ghaly, A. (2025). Hybrid ML Algorithm for Fault Classification in Transmission Lines Using Multi-Target Ensemble Classifier with Limited Data. Eng, 6(1), 4. https://doi.org/10.3390/eng6010004
