Next Article in Journal / Special Issue
Transition to the New Green Maritime Era—Developing Hybrid Ecological Fuels Using Methanol and Biodiesel—An Experimental Procedure
Previous Article in Journal
Exploring the Frontier of 3D Bioprinting for Tendon Regeneration: A Review
Previous Article in Special Issue
Direct Air Capture (DAC) for Achieving Net-Zero CO2 Emissions: Advances, Applications, and Challenges
 
 
Font Type:
Arial Georgia Verdana
Font Size:
Aa Aa Aa
Line Spacing:
Column Width:
Background:
Article

The Use of Air Cooling System in Combined Cycle Power Plant as Atmospheric Water Generator

by
Somchart Chantasiriwan
Faculty of Engineering, Thammasat School of Engineering, Thammasat University, Pathum Thani 12121, Thailand
Eng 2024, 5(3), 1850-1862; https://doi.org/10.3390/eng5030099
Submission received: 17 July 2024 / Revised: 5 August 2024 / Accepted: 8 August 2024 / Published: 14 August 2024
(This article belongs to the Special Issue Green Engineering for Sustainable Development 2024)

Abstract

There is an enormous amount of water vapor in ambient air that can be converted into liquid water by several methods. A method that is capable of producing a large amount of water is a vapor compression system. However, this method requires significant power input, which may cause the cost of producing water to be prohibitive. In this paper, it is proposed that a vapor compression refrigeration system that is used to cool air in a combined cycle power plant has the potential to be a viable method of atmospheric water generation. This system produces saturated air by mixing atmospheric air with water, and reduces air temperature and humidity using a mechanical chiller. The reduction in inlet air temperature enables the combined cycle power plant to generate more power output, which is used to operate the air cooling system. Therefore, the air cooling system can harvest atmospheric water without requiring external power input. This concept is proven by simulating system performance in various atmospheric air conditions using system models of mass and energy balances.

1. Introduction

It has been estimated that there is around 1.29 × 1013 m3 of water vapor in the atmosphere [1]. Researchers and technologists have designed and constructed several systems and devices to harvest atmospheric water in order to solve the problem of water scarcity in many regions around the world. These systems and devices include systems using solid and liquid desiccants, vapor compression refrigeration cycles, thermoelectric coolers, air conditioning units, fuel cells, and integrated systems that combine adsorption, refrigeration, and condensation. Reviews of atmospheric water generation technologies have regularly appeared in the literature. Tu et al. [2] conducted a review on the advances in atmospheric water harvesting technologies. Tu and Hwang [3] compared and evaluated the performances of these technologies. Peeters et al. [4] quantified the intrinsic energy requirements of water vapor-capturing processes in different atmospheric conditions. Peeters et al. [5] presented a world map indicating the optimal geographic location for each atmospheric water generation technology. Liu et al. [6] reviewed current and potential passive methods for atmospheric water harvesting involving different strategies and dedicated materials. Tashtoush and Alshoubaki [7] presented an assessment of the efficiency and effectiveness of atmospheric water harvesting systems. Nikkhah et al. [8] compared atmospheric water harvesting systems based on the thermodynamic performance. Thavalengal et al. [9] discussed the principles, advantages, limitations, and potential applications of various atmospheric water harvesting technologies. Beithou et al. [10] reviewed the development of atmospheric water generation technologies, along with methods and machines in the market.
Compared with various atmospheric water harvesting technologies, a vapor compression system is considered to be able to deliver a large quantity of harvested water [3]. This system requires a circulating refrigerant in a closed loop that experiences condensation and evaporation during cyclic flows. The evaporation temperature of the refrigerant has to be sufficiently lower than the dew point of atmospheric air. There have been many studies on this method of atmospheric water harvesting. Bagheri [11] investigated the performances of three commercial atmospheric water harvesting systems. Ansari et al. [12] correlated the performances of three commercial atmospheric water generators to the relative humidity and temperature of the inlet air in both indoor and outdoor conditions. The main drawbacks of this system are its large energy requirement and its high costs. Nada et al. [13] proposed using heat recovery unit and evaporative cooling to increase the fresh water production rate and decrease total system energy consumption. Elattar et al. [14] investigated a solar hybrid air conditioning and water desalination system that was integrated with thermal storage and auxiliary heating systems. Al Keyyam et al. [15] conducted a parametric study of a system consisting of photovoltaic thermal unit, Stirling engine, absorption cooling cycle, and vapor compression refrigeration cycle.
A vapor compression refrigeration system is a method of air cooling in gas turbine power plants and combined cycle power plants. Gas turbine manufacturers specify the rated power output of a gas turbine at ISO conditions, in which air temperature and relative humidity are 15 °C and 60% at the inlet of the compressor. If a gas turbine is installed in a tropical location, its power output will be less than the rated value because the air temperature may be much higher than 15 °C. Although there are other methods of air cooling, a vapor compression refrigeration system or a mechanical refrigeration system have advantages in that they can be used in any weather condition, and they do not require a supply of water or heat source. There have been a number of studies on this method of air cooling. Alhazmy and Najjar [16] identified some advantages and disadvantages of evaporative cooling and mechanical refrigeration. Gareta et al. [17] proposed a method for evaluating different air cooling systems in a combined cycle power plant, and found that mechanical refrigeration is inferior to other methods. Dawoud et al. [18] considered combining a mechanical refrigeration system and an absorption refrigeration system. Alhazmy et al. [19] found that mechanical refrigeration performed better than evaporative water spray cooling in hot and humid climates. Chacartegui et al. [20] performed economic analyses of different air cooling methods in combined cycle power plants. Santos and Andrade [21] performed a comparative analysis of different air cooling systems at Brazilian sites. Al-Ansary et al. [22] investigated a hybrid air cooling system consisting of a mechanical chiller followed by an evaporative cooler. Mohapatra and Sanjay [23] compared a mechanical refrigeration system with an absorption refrigeration system in a combined cycle power plant, and found that the former could result in better performance for the power plant. Mohapatra and Sanjay [24] showed that vapor compression cooling increased specific work output more than evaporative cooling, but evaporative cooling increased efficiency more than vapor compression cooling. Najjar and Abubaker [25] showed that installing a mechanical chiller after a fogging system could increase the power output and recover water. Noroozian and Bidi [26] proposed replacing the pressure reduction valve in a natural gas pressure reduction station by a turbo-expander that supplied power to a mechanical chiller. Kwon et al. [27] demonstrated the economic feasibility of using a mechanical chiller and an absorption chiller in combination for air cooling in a combined cycle power plant. Baakeem et al. [28] compared air cooling by mechanical refrigeration with other methods of air cooling. After comparing different air cooling systems, Ahmadzadehtalatapeh and Rashidi [29] recommended the mechanical refrigeration system for integration into an existing gas turbine unit. Deng et al. [30] compared different air cooling systems in combined cycle power plants. Ahmad et al. [31] showed that using absorption and mechanical chillers for air cooling had advantages compared with using either chiller alone. Barreto et al. [32] performed exergy and exergoeconomic analysis of a gas turbine power plant with steam injection and air cooling by mechanical refrigeration. Giugno et al. [33] determined the economic and climatic effects on the performance of a combined cycle power plant that used mechanical refrigeration for air cooling. Dabwan et al. [34] proposed a novel air cooling method that outperformed mechanical refrigeration thermodynamically and economically.
Previous studies have considered power output and efficiency as performance parameters of power plants integrated with mechanical refrigeration. Other studies also considered fuel saving, CO2 emission, and economic factors in evaluating the merits of air cooling by mechanical refrigeration. All of them, however, have overlooked the potential use of this air cooling method to produce water. Alhazmy et al. [19] assumed that there was a negligible amount of condensed water in their mechanical refrigeration system. Santos and Andrade [21] expected that a small amount of water would be produced, and suggested that it should be used at the site for other processes. Najjar and Abubaker [25] showed that the amount of water recovered by mechanical refrigeration was enough to supply water required for evaporative cooling in their proposed hybrid air cooling system. In this paper, an analysis is performed on a combined cycle power plant that uses a vapor compression refrigeration system for air cooling. Instead of focusing only on the ability of this system to augment power generation like in previous studies, the capability of this system to produce water is also considered. Simulation results are obtained for the combined cycle power plant with an air cooling system operating in different atmospheric conditions to demonstrate that the air cooling system in the combined cycle power plant can both increase power output and produce a significant amount of water.

2. Overview of the Proposed Concept

The combined cycle shown in Figure 1 consists of gas turbine cycle and a Rankine cycle. The inputs of the gas turbine cycle are fuel and ambient air. The combustion of fuel results in net power output and heat output in the form of hot gas. Hot gas is used as the heat source of the Rankine cycle. Net power output is also generated by the Rankine cycle. In addition, the outputs of the Rankine cycle are cool gas and rejected heat. The total net power output of the combined cycle is the sum of the net power outputs of the gas turbine and Rankine cycles.
The total net power output of the combined cycle increases with decreasing inlet air temperature. Ambient air is cooled by using an air cooling system, as shown in Figure 2. The air cooling system requires power input. It produces saturated air at a low temperature. The system can be designed so that the absolute humidity of the saturated air at the outlet is less than the absolute humidity of the ambient air at the inlet. Therefore, the system is capable of harvesting some water from moisture in ambient air. Due to the lower air temperature and higher air humidity at the inlet of the gas turbine cycle, more power output is generated by the combined cycle. The increase in net power output of the combined cycle is higher than the power input required by the air cooling system. This means that the integration of the air cooling system into the combined cycle power plant makes it possible to harvest water from atmospheric air in addition to generating more net power output.

3. Combined Cycle Power Plant

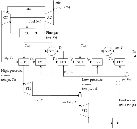
The combined cycle shown in Figure 3 consists of a gas turbine cycle and a Rankine cycle. The gas turbine cycle consists of an air compressor (AC), combustion chamber (CC), and gas turbine (GT). The Rankine cycle consists of a heat recovery steam generator (HRSG), steam turbines (ST1 and ST2), and a condenser (C). Figure 3 shows that the six heat exchangers in the HRSG are the high-pressure superheater (SH1), high-pressure evaporator (EV1), high-pressure economizer (EC1), low-pressure superheater (SH2), low-pressure evaporator (EV2), and low-pressure economizer (EC2). In addition, there is a high-pressure steam drum (SD1) located between EV1 and EC1 and a low-pressure steam drum (SD2) located between EV2 and EC2.
Air flows into the air compressor with mass flow rate m a , temperature T a i , and humidity ω i . The compressor increases the air pressure and temperature. The combustion of the fuel of which the mass flow rate is m f in the combustion chamber results in flue gas with a mass flow rate m g and temperature T t i . A small fraction of compressed air with mass flow rate m c o is sent to the gas turbine directly for the purpose of cooling the turbine blades. The pressure and temperature of flue gas are reduced in the gas turbine. The temperature of the gas that enters SH1 is T t e . Gas temperature is decreased to T g 1 , T g 2 , T g 3 , T g 4 , T g 5 , and T g e at the outlets of SH1, EV1, EC1, SH2, EV2, and EC2, respectively.
The outlet of the condenser (C) is saturated liquid water. A pump is used to increase the water pressure from p c to p 1 . Water with mass flow rate m 1 + m 2 enters EC2 at temperature T w 2 . Its temperature is increased to T z 2 at the outlet of EC2. After leaving EC2, water is divided into two streams. The mass flow rates of the first and second streams are m 1 and m 2 . The second stream, which is subcooled liquid, is mixed with saturated steam coming from EV2 in SD2. Dry saturated steam is separated from saturated liquid in SD2. Saturated liquid is sent to EV2, whereas dry saturated steam is sent to SH2. Superheated steam at temperature T 2 that leaves SH2 is sent to the low-pressure steam turbine (ST2). Another pump is used to increase the water pressure in the first stream from p 2 to p 1 . Water with mass flow rate m 1 enters EC1 at temperature T w 1 . Its temperature is increased to T z 1 at the outlet of EC1. Subcooled liquid coming from EC1 is mixed with saturated steam coming from EV1 in SD1. Dry saturated steam is separated from saturated liquid in SD1. Saturated liquid is sent to EV1, whereas dry saturated steam is sent to SH1. High-pressure steam with mass flow rate m 1 , pressure p 1 , and temperature T 1 from SH1 is expanded in the high-pressure steam turbine (ST1) until the outlet steam pressure is p 2 . The outlet steam temperature is T 12 . Low-pressure steam with mass flow rate m 2 , pressure p 2 , and temperature T 2 from SH2 is mixed with the outlet steam from ST1 before the mixed steam, of which the temperature is T 22 , is expanded in the low-pressure steam turbine (ST2) until the outlet steam pressure is p c . The outlet steam is then condensed in C.
The air compressor is a constant volume device [35], which admits a constant volumetric flow rate ( V a ) of air at full load. Therefore, the mass flow rate of air ( m a ) is the product of air density ( ρ a ) and V a ;
m a = ρ a V a
Air density is the sum of dry air density ( ρ d a ) and moisture density ( ρ v );
ρ a = ρ d a + ρ v
Assume that dry air and water vapor are ideal gases. ρ d a and ρ v may be expressed as
ρ d a = p a p v R d a T a
ρ v = p v R v T a
where p a is ambient air pressure, p v is partial pressure of water vapor in air, and T a is air temperature. The gas constants of dry air ( R d a ) and water vapor ( R v ) are 0.287 kJ/kg∙K and 0.462 kJ/kg∙K.
Dry air consists of 78.084% N2, 20.946% O2, 0.934% Ar, and 0.036% CO2 by mole. After compression by the air compressor, the air pressure and temperature are increased to p c a and T c a . Let r p be the pressure ratio of the air compressor.
p c a = r p p a
The specific enthalpy of compressed air ( h c a ) is determined from the known value of isentropic efficiency of the air compressor.
η a c = h c a , s h a h c a h a
where h c a , s is the specific enthalpy of compressed air if the compression process is isentropic ( s c a , s = s c a ). Once h c a is known, T c a can be determined.
Turbine blade cooling enables the gas temperature to be higher than the melting point of the turbine blade material. Compressed air is bled from the air compressor for this purpose. It flows into the turbine blades, and flows out along the surfaces of the blades. The mass flow rate of compressed air ( m c o ) sent to the gas turbine for turbine blade cooling may be estimated using the method described by Liu and Karimi [36].
Gaseous fuel consists of 80% CH4, 9% C2H6, 5% C3H8, 2% C4H10, and 4% CO2. The lower heating value ( L H V ) is 44,882 kJ/kg. The energy balance of the combustion chamber yields the following equation:
m f L H V = m g h t i ( m a m c o ) h c a
where h t i is the specific enthalpy of flue gas at the turbine inlet. Flue gas is assumed to be an ideal gas. The specific enthalpy of flue gas depends on flue gas composition and temperature, whereas specific entropy depends on flue gas composition, temperature, and pressure. The turbine inlet temperature is assumed to be kept at a fixed value ( T t i ). Therefore, m f can be determined from Equation (7).
Assume that the pressure loss in the combustor is 1% of the compressed air pressure. Therefore, the flue gas pressure at the turbine inlet is 0.99 p c a . The gas pressure is reduced to p a in the gas turbine. The specific enthalpy of flue gas at turbine outlet ( h t e ) is determined from the known value of isentropic efficiency of gas turbine.
η g t = h t i h t e h t i h t e , s
where h t e , s is the specific enthalpy of flue gas if the expansion process is isentropic ( s t e , s = s t i ). Once h t e is known, T t e can be determined.
The net power output of the gas turbine cycle is the difference between the power output of the gas turbine and the power input of the air compressor:
P G T = m g ( h t i h t e ) m a ( h c a h a )
A model of the heat recovery steam generator may be represented by equations of energy balances and heat exchangers. The energy balance equation of each heat exchanger is expressed as
m g c p g ( T g , i n T g , o u t ) = m s ( h i n h o u t )
where T g , i n is the gas temperature at the inlet of the heat exchanger, T g , o u t is the outlet gas temperature, c p g is the average specific heat capacity of flue gas, m s is the mass flow rate of steam or water in the heat exchanger, h i n is the specific enthalpy of steam or water at the inlet of the heat exchanger, h o u t is the outlet specific enthalpy of steam or water. The LMTD equation of the heat exchanger is [37]:
m g c p g ( T g , i n T g , o u t ) = U A H X ( T g , i n T o u t ) ( T g , o u t T i n ) ln [ ( T g , i n T o u t ) / T g , o u t T i n ) ]
where U A H X is the product of the overall heat transfer coefficient and heat transfer area of the heat exchanger, and T i n and T o u t are temperatures of steam or water at the inlet and outlet of the heat exchanger.
There are two stages of steam expansion in the steam turbines. Let η t 1 be isentropic efficiency during the first stage of steam expansion that reduces steam pressure from p 1 to p 2 . For a specified value of η t 1 , the specific enthalpy of steam at the outlet of ST1 ( h 12 ) is determined. The specific enthalpy of steam at the inlet of ST2 is determined as follows:
h 22 = m 1 h 12 + m 2 h 2 m 1 + m 2
Let η t 2 be isentropic efficiency during the second stage of steam expansion that reduces steam pressure from p 2 to p c . For a specified value of η t 2 , the specific enthalpy of steam at the outlet of ST2 ( h c ) is determined. The gross power output is expressed as
P R = m 1 ( h 1 h 12 ) + ( m 1 + m 2 ) ( h 22 h c ) ( m 1 + m 2 ) ( h w 2 h l c ) m 1 ( h w 1 h z 2 )
The gross power output of the combined cycle power plant is the sum of the net power outputs of the gas turbine cycle and Rankine cycle.
P g r o s s = P G T + P R
The net power output of the combined cycle is the product of the gross-to-net efficiency ( η g n ) and the gross power output.
P n e t = η g n P g r o s s
Gross-to-net efficiency accounts for losses in the generator and electrical power required to operate miscellaneous equipment in the power plant. It is assumed that η g n is 96.5%.

4. Air Cooling System

Figure 4 shows an air cooling system using vapor compression refrigeration. The system is designed so that there is a flow of saturated air throughout the mechanical chiller (MC). The reason for this design is to avoid the inflow of under-saturated air, and to ensure that all surface of the evaporator in the mechanical chiller is used for the condensation of moisture in air. This design requires the addition of a device to mix air with water so that air becomes saturated. The temperature, absolute humidity, and mass flow rate of air at the inlet of the system are T a i , ω i , and m a i . The mixing of air with water input at temperature T w i and mass flow rate m w i results in saturated air of which the temperature, absolute humidity, and mass flow rate are T a 1 , ω s a t 1 , and m s a t 1 . The saturated air is then sent to the mechanical chiller. The mechanical chiller decreases the temperature, absolute humidity, and mass flow rate of saturated air to T a 2 , ω s a t 2 , and m s a t 2 . Due to the fact that T a 2 is less than T a 1 , there is water output having mass flow rate m w o ;
m w o = m d a ( ω s a t 1 ω s a t 2 )
where m d a is the mass flow rate of dry air;
m d a = m a i 1 ω i
The mass flow rate of input water required to produce saturated air is determined from mass and energy balances.
m w i = m d a ( ω s a t 1 ω i )
m d a [ h d a ( T a 1 + ω s a t 1 h v ( T a 1 ) ] = m d a [ h d a ( T a i + ω i h v ( T a i ) ] + m w i c p w T w i
where c p w is specific heat capacity of water, h d a and h v are specific enthalpies of dry air and water vapor [38].
h d a ( T ) = 1.005 T
h v ( T ) = 2500.9 + 1.82 T
It may be assumed that T w i = T a i . Inserting the expression of m w i from Equation (18) in Equation (19) results in an equation that can be solved for T a 1 .
The mechanical chiller consists of a compressor, condenser, throttle valve, and evaporator. The condenser is water-cooled. The cooling load of the condenser of the mechanical chiller is much less than the cooling load of the condenser of the power plant. Therefore, the cooling tower can supply cool water to both condensers. The evaporator is used for air cooling. It consists of several banks of finned tubes. The evaporating refrigerant flows inside, whereas air flows outside. If the inner heat transfer coefficient of the evaporating refrigerant is much larger than the outer heat transfer coefficient of air, T a 2 may be determined using the method suggested by Lee and Lam [39].
T a 2 = T r + ( T a 1 T r ) exp U A m c m d a c p a
where T r is the evaporating temperature of the refrigerant, and U A m c is the parameter that depends on the total outer surface area of tubes, fin area, fin efficiency, and outer heat transfer coefficient. If U A m c is a known parameter, T a 2 depends on only T a 1 and T r .
Assume that there is no heat loss in the evaporator of the mechanical chiller. The cooling load is equal to the decrease in enthalpy of saturated air as its temperature decreases from T a 1 to T a 2 .
Q m c = m d a [ h d a ( T a 1 ) + ω s a t 1 h v ( T a 1 ) ( h d a ( T a 2 ) ω s a t 2 h v ( T a 2 ) ]
Assume that the coefficient of performance ( C O P ) of the mechanical chiller is known. The power input of the mechanical chiller can be determined.
P m c = Q m c C O P
This power input is supplied by the power plant. Therefore, the net power output of the combined cycle power plant that uses the air cooling system is
P n e t = η g n P g r o s s P m c

5. Results and Discussion

Simulation results are shown in this section to demonstrate the techincal feasibility of the proposed method of atmospheric water generation. FORTRAN codes were written to simulate the combined cycle power plant with the air cooling system. Assumptions pertaining to the combined cycle power plant are steady-state operation, full-load operation of the gas turbine and steam turbine, negligible heat and pressure losses in heat exchangers, and availability of cooling water to maintain condenser pressure at the specified value.
Two performance parameters of the combined cycle power plant with the air cooling system are power augmentation factor ( f p a ) and mass flow rate of harvested water ( m w h ). The power augmentation factor is defined as
f p a = Δ P n e t P n e t , r e f
where P n e t , r e f is the net power output of the combined cycle power plant without air cooling, and Δ P n e t is the difference in net power output between the combined cycle power plant with the air cooling system and the combined cycle power plant without air cooling. The mass flow rate of the harvested water is the difference between the mass flow rate of the water output delivered by the mechanical chiller and the mass flow rate of the water input required to produce saturated air.
m w h = m w o m w i
Both performance parameters are affected by the parameters of the gas turbine cycle, Rankine cycle, air cooling system, and atmospheric air conditions. The parameters of the gas turbine cycle, Rankine cycle, and air cooling system are shown in Table 1, Table 2 and Table 3.
The standard conditions of ambient air for the gas turbines are 15 °C and 60% relative humidity. Simulation can be carried under these conditions for the combined cycle power plant without air cooling and for the combined cycle power plant with an air cooling system. The net power output of the combined cycle power plant without air cooling is 163.9 MW. The mass flow rate of air is 356.9 kg/s. The mass flow rate of water required to produce saturated air is 0.523 kg/s of water to increase air humidity to saturation. The saturated air temperature at the inlet of the mechanical chiller is 10.46 °C. The cooling load of the mechanical chiller is 3.48 MW. The power input is 0.772 MW. Saturated air temperature is decreased by the mechanical chiller to 5.93 °C at the inlet of the gas turbine cycle. The net power output of the combined cycle power plant with an air cooling system is 172.8 MW. Therefore, the power augmentation factor is 0.0496. The mass flow rate of the water output from the mechanical chiller is 0.739 kg/s, and the mass flow rate of the harvested water is 0.216 kg/s.
Figure 5 shows variations in the power augmentation factor and mass flow rate of the harvested water with ambient temperature ranging from 20 °C to 40 °C for three values of relative humidity (40%, 60%, and 80%). At 40% humidity, the power augmentation factor increases from 0.0772 to 0.1014 as the temperature increases from 20 °C to 37.3 °C, and decreases from 0.1014 to 0.1006 as the temperature increases from 37.3 °C to 40 °C. The mass flow rate of the harvested water increases monotonically from −0.118 kg/s to 2.624 kg/s as the temperature increases from 20 °C to 40 °C. At 60% humidity, the power augmentation factor increases from 0.0568 to 0.0632 as the temperature increases from 20 °C to 28.5 °C, and decreases from 0.0632 to 0.0482 as the temperature increases from 28.5 °C to 40 °C. The mass flow rate of the harvested water increases monotonically from 0.651 kg/s to 5.136 kg/s as the temperature increases from 20 °C to 40 °C. At 80% humidity, the power augmentation factor increases from 0.0379 to 0.0385 as the temperature increases from 20 °C to 22.5 °C, and decreases from 0.0385 to 0.0021 as the temperature increases from 22.5 F0B0C to 40 F0B0C. The mass flow rate of the harvested water increases monotonically from 1.418 kg/s to 7.689 kg/s as the temperature increases from 20 °C to 40 °C. Therefore, if power augmentation is the main objective of the use of an air cooling system, the system should be operated at the optimum values of temperature and relative humidity. If the production of harvested water is the main objective, the system should be operated at and high ambient temperature and high relative humidity.
Figure 6 shows variations in the power augmentation factor and mass flow rate of harvested water with relative humidity ranging from 20% to 80% for three values of ambient air temperature (20 °C, 30 °C, and 40 °C). At 20 °C, the power augmentation factor decreases from 0.0993 to 0.0379 as relative humidity increases from 20% to 80%. The mass flow rate of harvested water decreases from 1.418 kg/s to zero as relative humidity decreases from 80.0% to 43.1%. At 30 °C, the power augmentation factor decreases from 0.1338 to 0.0327 as relative humidity increases from 20% to 80%. The mass flow rate of the harvested water decreases from 3.653 kg/s to zero as relative humidity decreases from 80.0% to 28.3%. At 40 °C, the power augmentation factor decreases from 0.1614 to 0.0021 as relative humidity increases from 20% to 80%. The mass flow rate of the harvested water decreases from 7.689 kg/s to zero as the relative humidity decreases from 80.0% to 18.8%. Therefore, the system may not perform satisfactorily at low temperature and low relative humidity as far as atmospheric water harvesting is concerned.
The results of this study demonstrate that it is technically feasible to use an air cooling system in a combined cycle power plant for atmospheric water generation. It is a trend in the power generation industry that the number of combined cycle power plants is increasing in many areas of the world. In some of these areas, there are constant problems of water shortage. Climate change may even exacerbate these problems. The potential use of an air cooling system to solve water shortage problems in these areas should be given serious attention.

6. Conclusions

The main objective of this paper is to propose that an air cooling system in a combined cycle power plant can be used as an atmospheric water generator. This system generates saturated air by mixing ambient air with water, and uses a mechanical chiller to reduce both air temperature and humidity, which results in the conversion of moisture in air to water. Mathematical models of gas turbine cycle, Rankine cycle, and air cooling system are used to simulate combined cycle power plants with and without the air cooling system. The simulation results show that, under the standard conditions of 15 °C and 60% relative humidity, the combined cycle power plant without an air cooling system generates 163.9 MW of net power output, and the combined cycle power plant with an air cooling system generates 172.0 MW of net power output. Therefore, the air cooling system is responsible for a 4.96% increase in net power output. Furthermore, 0.216 kg/s of water is produced by the air cooling system. The mass flow rate of the produced water increases with temperature or relative humidity. Therefore, the system performs effectively as an atmospheric water generator in humid climates. Although less power is generated at a higher temperature, the additional net power output of the combined cycle power plant with air cooling is always greater than the power input for the air cooling system. Therefore, this paper has shown that an air cooling system in a combined cycle power plant does not require external power output, and is a viable method of atmospheric water generation.

Funding

This research received no external funding.

Institutional Review Board Statement

Not applicable.

Informed Consent Statement

Not applicable.

Data Availability Statement

The original contributions presented in the study are included in the article, further inquiries can be directed to the corresponding author.

Conflicts of Interest

The author declares no conflicts of interest.

References

  1. Oki, T.; Kanae, S. Global hydrological cycles and world water resources. Science 2006, 13, 1068–1072. [Google Scholar] [CrossRef] [PubMed]
  2. Tu, Y.; Wang, R.; Zhang, Y.; Wang, J. Progress and expectation of atmospheric water harvesting. Joule 2018, 2, 1452–1475. [Google Scholar] [CrossRef]
  3. Tu, R.; Hwang, Y. Reviews of atmospheric water harvesting technologies. Energy 2020, 201, e117630. [Google Scholar] [CrossRef]
  4. Peeters, R.; Vanderschaeghe, H.; Ronge, J.; Martens, J.A. Energy performance and climate dependency of technologies for fresh water production from atmospheric water vapour. Environ. Sci. Water Res. Technol. 2020, 6, 2016–2034. [Google Scholar] [CrossRef]
  5. Peeters, R.; Vanderschaeghe, H.; Ronge, J.; Martens, J.A. Fresh water production from atmospheric air: Technology and innovation outlook. iScience 2021, 24, e103266. [Google Scholar] [CrossRef] [PubMed]
  6. Liu, X.; Beysens, D.; Bourouina, T. Water harvesting from air: Current passive approaches and outlook. ACS Mater. Lett. 2022, 4, 1003–1024. [Google Scholar] [CrossRef]
  7. Tashtoush, B.; Alshoubaki, A. Atmospheric water harvesting: A review of techniques, performance, renewable energy solutions, and feasibility. Energy 2023, 189, e116133. [Google Scholar] [CrossRef]
  8. Nikkhah, H.; Azmi, W.M.B.W.; Nikkhah, A.; Najafi, A.M.; Babaei, M.M.; Fen, C.S.; Nouri, A.; Mohammad, A.W.; Lun, A.W.; Yong, N.L.; et al. A comprehensive review on atmospheric water harvesting technologies: From thermodynamic concepts to mechanism and process development. J. Water Proc. Eng. 2023, 53, e103728. [Google Scholar] [CrossRef]
  9. Thavalengal, M.S.; Jamil, M.A.; Mehroz, M.; Xu, B.B.; Yaqoob, H.; Sultan, M.; Imtiaz, N.; Shahzad, M.W. Progress and prospects of air water harvesting system for remote areas: A comprehensive review. Energies 2023, 16, 2686. [Google Scholar] [CrossRef]
  10. Beithou, N.; Khalid, M.B.; As’ad, S.; Alsaqoor, S.; Borowski, G.; Alshabatat, N.; Andruszkiewicz, A. Atmospheric water harvesting technology: Review and future prospects. J. Ecol. Eng. 2024, 25, 291–302. [Google Scholar] [CrossRef]
  11. Bagheri, F. Performance investigation of atmospheric water harvesting systems. Water Res. Ind. 2018, 20, 23–28. [Google Scholar] [CrossRef]
  12. Ansari, E.; Ferber, N.L.; Hulleck, A.A.; Dumee, L.F.; Calvert, N. Performance of vapour compression based atmospheric water generation systems in arid conditions – Experimentations and perspectives in the Gulf region. J. Water Proc. Eng. 2023, 53, e103739. [Google Scholar] [CrossRef]
  13. Nada, S.A.; Elattar, H.F.; Fouda, A. Performance analysis of proposed hybrid air conditioning and humidification-dehumidification systems for energy saving and water production in hot and dry climatic regions. Energy Convers. Manag. 2015, 96, 208–227. [Google Scholar] [CrossRef]
  14. Elattar, H.F.; Fouda, A.; Nada, S.A. Performance investigation of a novel solar hybrid air conditioning and humidification-dehumidification water desalination system. Desal 2016, 382, 28–42. [Google Scholar] [CrossRef]
  15. Al Keyyam, I.; Al-Nimr, M.; Khashan, S.; Keewan, A. A new solar atmospheric water harvesting integrated system using CPV/T—Stirling engine—Absorption cooling cycle and vapor compression refrigeration cycle. Int. J. Energy Res. 2021, 45, 16400–16417. [Google Scholar] [CrossRef]
  16. Alhazmy, M.M.; Najjar, Y.S.H. Augmentation of gas turbine performance using air coolers. Appl. Therm. Eng. 2004, 24, 415–429. [Google Scholar] [CrossRef]
  17. Gareta, R.; Romeo, L.M.; Gil, A. Methodology for the economic evaluation of gas turbine air cooling systems in combined cycle applications. Energy 2004, 29, 1805–1818. [Google Scholar] [CrossRef]
  18. Dawoud, B.; Zurigat, Y.H.; Bortmany, J. Thermodynamic assessment of power requirements and impact of different gas-turbine inlet air cooling techniques at two different locations in Oman. Appl. Therm. Eng. 2005, 25, 1579–1598. [Google Scholar] [CrossRef]
  19. Alhazmy, M.M.; Jassim, R.K.; Zaki, G.M.A. Performance enhancement of gas turbines by inlet air-cooling in hot and humid climates. Int. J. Energy Res. 2006, 30, 777–797. [Google Scholar] [CrossRef]
  20. Chacartegui, R.; Jimenez-Espadafor, F.; Sanchez, D.; Sanchez, T. Analysis of combustion turbine inlet air cooling systems applied to an operating cogeneration power plant. Energy Convers. Manag. 2008, 49, 2130–2141. [Google Scholar] [CrossRef]
  21. Santos, A.P.; Andrade, C.R. Analysis of gas turbine performance with inlet air cooling techniques applied to Brazilian sites. J. Aerosp. Technol. Manag. 2012, 4, 341–354. [Google Scholar] [CrossRef]
  22. Al-Ansary, H.A.; Orfi, J.A.; Ali, M.E. Impact of the use of a hybrid turbine inlet air cooling system in arid climates. Energy Convers. Manag. 2013, 75, 214–223. [Google Scholar] [CrossRef]
  23. Mohapatra, A.K.; Sanjay, R. Thermodynamic assessment of impact of inlet air cooling techniques on gas turbine and combined cycle performance. Energy 2014, 68, 191–203. [Google Scholar] [CrossRef]
  24. Mohapatra, A.K.; Sanjay, R. Comparative analysis of inlet air cooling techniques integrated to cooled gas turbine plant. J. Energy Inst. 2015, 68, 344–358. [Google Scholar] [CrossRef]
  25. Najjar, Y.S.H.; Abubaker, A.M. Indirect evaporative combined inlet air cooling with gas turbines for green power technology. Int. J. Refrig. 2015, 59, 235–250. [Google Scholar] [CrossRef]
  26. Noroozian, A.; Bidi, M. An applicable method for gas turbine efficiency improvement. Case study: Montazar Ghaem power plant, Iran. J. Nat. Gas Sci. Eng. 2016, 28, 95–105. [Google Scholar] [CrossRef]
  27. Kwon, H.M.; Kim, T.S.; Sohn, J.L.; Kang, D.W. Performance improvement of gas turbine combined cycle power plant by dual cooling of the inlet air and turbine coolant using an absorption chiller. Energy 2018, 163, 1050–1061. [Google Scholar] [CrossRef]
  28. Baakeem, S.S.; Orfi, J.; Al-Ansary, H. Performance improvement of gas turbine power plants by utilizing turbine inlet air-cooling (TIAC) technologies in Riyadh, Saudi Arabia. Appl. Therm. Eng. 2018, 138, 417–432. [Google Scholar] [CrossRef]
  29. Ahmadzadehtalatapeh, M.; Rashidi, H.R. Performance enhancement of gas turbine units by retrofitting with inlet air cooling technologies (IACTs): An hour-by-hour simulation studya. J. Braz. Soc. Mech. Sci. Eng. 2020, 42, e139. [Google Scholar] [CrossRef]
  30. Deng, C.; Al-Sammarraie, A.T.; Ibrahim, T.K.; Kosari, E.; Basrawi, F.; Ismail, F.B.; Abdalla, A.N. Air cooling techniques and corresponding impacts on combined cycle power plant (CCPP) performance: A review. Int. J. Refrig. 2020, 120, 161–177. [Google Scholar] [CrossRef]
  31. Ahmad, A.D.; Abubaker, A.M.; Najjar, Y.S.H.; Manaserh, Y.M.A. Power boosting of a combined cycle power plant in Jordan: An integration of hybrid inlet cooling & solar systems. Energy Convers. Manag. 2020, 214, e112894. [Google Scholar]
  32. Barreto, D.; Fajardo, J.; Caballero, G.C.; Escorcia, Y.C. Advanced exergy and exergoeconomic analysis of a gas power system with steam injection and air cooling with a compression refrigeration machine. Energy Technol. 2021, 9, e2000993. [Google Scholar] [CrossRef]
  33. Giugno, A.; Sorce, A.; Cuneo, A.; Barberis, S. Effects of market and climatic conditions over a gas turbine combined cycle integrated with a heat pump for inlet cooling. Appl. Energy 2021, 290, e116724. [Google Scholar] [CrossRef]
  34. Dabwan, Y.N.; Zhang, L.; Pei, G. A novel inlet air cooling system to improve the performance of intercooled gas turbine combined cycle power plants in hot regions. Energy 2023, 283, e129075. [Google Scholar] [CrossRef]
  35. Gulen, S. Combined Cycle Power Plants; CRC Press: Boca Raton, FL, USA, 2020. [Google Scholar]
  36. Liu, Z.; Karimi, I.A. Effects of market and climatic conditions over a gas turbine combined cycle integrated with a heat pump for inlet cooling. Chem. Eng. Res. Des. 2018, 131, 29–40. [Google Scholar] [CrossRef]
  37. Cengel, Y.A.; Ghajar, A.J. Heat & Mass Transfer: Fundamentals and Applications, 5th ed.; McGraw-Hill: New York, NY, USA, 2015. [Google Scholar]
  38. Cengel, Y.A.; Boles, M.A. Thermodynamics: An Engineering Approach, 5th ed.; McGraw-Hill: New York, NY, USA, 2006. [Google Scholar]
  39. Lee, C.K.; Lam, H.N. Simplified explicit calculation algorithms for determining the performance of refrigerant coils in vapour-compression systems. Int. J. Refrig. 2014, 38, 178–188. [Google Scholar] [CrossRef]
Figure 1. Combined cycle.
Figure 1. Combined cycle.
Eng 05 00099 g001
Figure 2. Combined cycle integrated with air cooling system.
Figure 2. Combined cycle integrated with air cooling system.
Eng 05 00099 g002
Figure 3. Material flows in combined cycle power plant.
Figure 3. Material flows in combined cycle power plant.
Eng 05 00099 g003
Figure 4. Air cooling system.
Figure 4. Air cooling system.
Eng 05 00099 g004
Figure 5. Variations with ambient temperature in (a) power augmentation factor and (b) mass flow rate of harvested water for three values of relative humidity.
Figure 5. Variations with ambient temperature in (a) power augmentation factor and (b) mass flow rate of harvested water for three values of relative humidity.
Eng 05 00099 g005
Figure 6. Variations with relative humidity in (a) power augmentation factor and (b) mass flow rate of harvested water for three values of ambient temperature.
Figure 6. Variations with relative humidity in (a) power augmentation factor and (b) mass flow rate of harvested water for three values of ambient temperature.
Eng 05 00099 g006
Table 1. Gas turbine cycle parameters.
Table 1. Gas turbine cycle parameters.
ParameterValue
p a 101.325 kPa
V a 280 m3/s
η a c / η g t 85%/89%
r p 10
T t i 1100 °C
Table 2. Rankine cycle parameters.
Table 2. Rankine cycle parameters.
ParameterValue
p 1 / p 2 / p c (kPa)9000/800/8.5
η t 1 / η t 2 (%)85/90
U A S H 1 / U A E V 1 / U A E C 1 (kW/°C)1416/1944/507
U A S H 2 / U A E V 2 / U A E C 2 (kW/°C)48/1095/1478
Table 3. Air cooling system parameters.
Table 3. Air cooling system parameters.
ParameterValue
T r 0 °C
U A m c 200 kW/°C
C O P 4.5
Disclaimer/Publisher’s Note: The statements, opinions and data contained in all publications are solely those of the individual author(s) and contributor(s) and not of MDPI and/or the editor(s). MDPI and/or the editor(s) disclaim responsibility for any injury to people or property resulting from any ideas, methods, instructions or products referred to in the content.

Share and Cite

MDPI and ACS Style

Chantasiriwan, S. The Use of Air Cooling System in Combined Cycle Power Plant as Atmospheric Water Generator. Eng 2024, 5, 1850-1862. https://doi.org/10.3390/eng5030099

AMA Style

Chantasiriwan S. The Use of Air Cooling System in Combined Cycle Power Plant as Atmospheric Water Generator. Eng. 2024; 5(3):1850-1862. https://doi.org/10.3390/eng5030099

Chicago/Turabian Style

Chantasiriwan, Somchart. 2024. "The Use of Air Cooling System in Combined Cycle Power Plant as Atmospheric Water Generator" Eng 5, no. 3: 1850-1862. https://doi.org/10.3390/eng5030099

APA Style

Chantasiriwan, S. (2024). The Use of Air Cooling System in Combined Cycle Power Plant as Atmospheric Water Generator. Eng, 5(3), 1850-1862. https://doi.org/10.3390/eng5030099

Article Metrics

Back to TopTop