Next Article in Journal
Recent Trends and Advancements in Green Synthesis of Biomass-Derived Carbon Dots
Next Article in Special Issue
Improved Lift for Thick Flatback Airfoils in the Inboard Blades of Large Wind Turbines
Previous Article in Journal / Special Issue
Balancing the Scale: Data Augmentation Techniques for Improved Supervised Learning in Cyberattack Detection
 
 
Font Type:
Arial Georgia Verdana
Font Size:
Aa Aa Aa
Line Spacing:
Column Width:
Background:
Article

WebTraceSense—A Framework for the Visualization of User Log Interactions

by
Dennis Paulino
1,2,*,
André Thiago Netto
1,2,
Walkir A. T. Brito
1 and
Hugo Paredes
1,2
1
School of Science and Technology, University of Trás-os-Montes e Alto Douro, 5000-801 Vila Real, Portugal
2
INESC TEC, 4200-465 Porto, Portugal
*
Author to whom correspondence should be addressed.
Eng 2024, 5(3), 2206-2222; https://doi.org/10.3390/eng5030115
Submission received: 31 July 2024 / Revised: 20 August 2024 / Accepted: 23 August 2024 / Published: 5 September 2024
(This article belongs to the Special Issue Feature Papers in Eng 2024)

Abstract

The current surge in the deployment of web applications underscores the need to consider users’ individual preferences in order to enhance their experience. In response to this, an innovative approach is emerging that focuses on the detailed analysis of interaction data captured by web browsers. These data, which includes metrics such as the number of mouse clicks, keystrokes, and navigation patterns, offer insights into user behavior and preferences. By leveraging this information, developers can achieve a higher degree of personalization in web applications, particularly in the context of interactive elements such as online games. This paper presents the WebTraceSense project, which aims to pioneer this approach by developing a framework that encompasses a backend and frontend, advanced visualization modules, a DevOps cycle, and the integration of AI and statistical methods. The backend of this framework will be responsible for securely collecting, storing, and processing vast amounts of interaction data from various websites. The frontend will provide a user-friendly interface that allows developers to easily access and utilize the platform’s capabilities. One of the key components of this framework is the visualization modules, which will enable developers to monitor, analyze, and interpret user interactions in real time, facilitating more informed decisions about user interface design and functionality. Furthermore, the WebTraceSense framework incorporates a DevOps cycle to ensure continuous integration and delivery, thereby promoting agile development practices and enhancing the overall efficiency of the development process. Moreover, the integration of AI methods and statistical techniques will be a cornerstone of this framework. By applying machine learning algorithms and statistical analysis, the platform will not only personalize user experiences based on historical interaction data but also infer new user behaviors and predict future preferences. In order to validate the proposed components, a case study was conducted which demonstrated the usefulness of the WebTraceSense framework in the creation of visualizations based on an existing dataset.

1. Introduction

E-commerce websites, web games, and other digital platforms will significantly benefit from the implementation of personalization strategies. The utilization of user data to tailor content and experiences has the potential to enhance user satisfaction and engagement on these platforms. For instance, the implementation of personalized recommendations in e-commerce has the potential to enhance sales and foster customer loyalty by enabling users to access products that align with their preferences [1]. Personalizing digital experiences is a complex process [2]. Moreover, research has demonstrated that the adaptation and personalization of game content significantly enhance player satisfaction and engagement, thereby contributing positively to gamified education and rehabilitation [3]. By adapting the gaming experience to align with the preferences of individual players, developers can enhance user engagement and satisfaction [4]. In the context of web games, gamification plays a pivotal role in the creation of immersive and interactive experiences for players. The utilization of gamification techniques and personalization facilitates player retention and encourages repeated gameplay, which contributes to the success of web games in the digital landscape [5].
Similarly, personalization can be beneficial in other contexts, such as web platforms designed for use in healthcare settings. For example, modifying the interface to accommodate users with limited digital literacy can markedly enhance the user experience and accessibility [6]. The research on understanding, developing, and assessing personalization systems is distributed across multiple disciplines and draws upon methodologies and findings from a variety of research fields and traditions, including artificial intelligence (AI), machine learning (ML), human–computer interaction (HCI), and user modeling based on social and cognitive psychology. The focus of AI and ML is the optimization of personalization applications through the implementation of accurate algorithmic decision-making and prediction models. The fields of human–computer interaction (HCI) and information systems examine the phenomena surrounding the use and interaction with personalization systems. Meanwhile, cognitive science provides the theoretical foundations for these observed effects [7].
Digital phenotyping is an approach that employs data gathered from digital devices to evaluate and comprehend user behaviors and characteristics. The term “digital phenotyping” is defined as the moment-by-moment quantification of the individual-level human phenotype in situ, utilizing data from personal digital devices [8]. A related concept is task fingerprinting, which refers to the distinctive patterns and behaviors exhibited by users when engaged with digital tasks. By analyzing these patterns, developers are able to create highly personalized experiences that are tailored to the specific behaviors and preferences of users [9]. These techniques are of great value in the enhancement of the personalization of web applications, including games, through the provision of a detailed understanding of user engagement. A similar trajectory may be envisaged for digital phenotyping, whereby traditional statistical tools may be combined with machine learning to translate smartphone sensor and usage data into biomedical and clinical insights [10]. In order to identify behavioral patterns and inform personalization strategies, it is essential to create a web platform for the visualization of user log interaction data. Such a platform can provide developers with intuitive tools for the analysis of interaction data, including mouse clicks and keystrokes, thereby enabling the identification of trends and preferences. The visualization of these data enables informed decision-making by developers regarding game design and content delivery, which in turn enhances the user experience [11].
Some articles have reported the development of platforms designed to facilitate the visualization and insight generation of user logs. In the work of Rzeszotarski and Kittur [12], the techniques employed for the visualization of user logs comprise a combination of raw event logs, aggregate behavioral features, and advanced visualization methods, which are used to provide insights into the behavior and outputs of crowd workers. The raw event logs record detailed data such as mouse movements, clicks, keypresses, and focus changes, which are then summarized into visual timelines to represent the behavior of the worker. In the context of learning analytics, an article discussed the techniques used for user log visualization [13]. The study underscores the importance of integrating data across multiple learning platforms, which is represented visually using a bespoke dashboard. The visualization component of the dashboard was designed with the objective of aggregating data from disparate sources, including standalone applications, and creating visual representations based on user input. The architectural design enables the generation of a range of visual reports that facilitate a deeper comprehension of learner behavior and performance across diverse digital platforms. In the context of digital phenotyping, a study employed a range of sophisticated visualization techniques to contextualize and interpret low-level sensor data collected from smartphones [14]. The visualizations permit analysts to explore and interpret intricate, context-rich datasets, thereby facilitating the discovery of behavioral patterns, or “phone-o-types”, that can be predictive of health outcomes. This approach is particularly effective in addressing the challenges inherent to low-level data, such as the absence of contextual information and the necessity for data anonymization, which are prevalent in smartphone-sensed datasets.
The primary objective of this article is to present the utilization of the WebTraceSense project to analyze user interaction data from a dataset derived from another study involving 134 distinct crowd workers, employing the task fingerprinting technique to examine the user interaction logs [15]. The objective of our research is to investigate the potential of WebTraceSense in enhancing the personalization of web applications by leveraging these logs. The following research questions (RQs) were formulated:
  • RQ1: How can the visualization of user interaction logs enhance the personalization of web applications, including e-commerce websites, web games, and other digital platforms?
  • RQ2: What are the most effective statistical and machine learning techniques for analyzing user interaction data to identify and predict user behavioral patterns in web applications?
In order to respond to these queries, we generated visualizations and applied statistical analyses with a view to assessing the potential for personalized visualizations to enhance user experience and engagement on digital platforms. The generation of detailed visual representations of user interactions facilitates the uncovering of patterns and insights that can inform the customization of web content and features. Furthermore, the optimal statistical and machine learning methodologies for analyzing the interaction data gathered through the WebTraceSense project were identified. The objective is to ascertain which techniques are most efficacious in identifying and predicting user behavioral patterns, thereby informing the development of personalized web content. The behavioral traces of crowd workers were analyzed from a performance standpoint using task fingerprinting, with data from cognitive ability tests being employed to complement this analysis. The WebTraceSense platform distinguishes itself from existing systems described earlier by offering a comprehensive and advanced approach to user interaction analysis and personalization. In contrast to the aforementioned platforms, which concentrate on particular domains, such as crowd worker behavior visualization [12], learning analytics [13], or digital phenotyping [14], WebTraceSense integrates a robust backend and frontend with AI-driven insights and statistical methods to provide interactive visualizations across various digital platforms. Its unique features, including the dynamic player for detailed interaction representation and a DevOps cycle for continuous integration, enable developers to predict, and enhance user experiences with unprecedented precision. This holistic approach makes WebTraceSense a suitable tool for optimizing user interfaces and tailoring web applications to individual preferences, setting it apart from other platforms that does not focus on integration and adaptability.
The investigation of WebTraceSense in the customization of web application interaction data has the potential to yield significant outcomes for the web development industry. A more profound comprehension of user behaviors and preferences enables developers to refine the design, functionality, and content of their applications in a manner that aligns with the specific requirements and interests of their target audience.

2. Background

User log analysis serves as a versatile tool across various domains, particularly in enhancing healthcare diagnostics and treatments by integrating traditional and digital biomarkers. Termed digital phenotyping, this method improves “point-of-care” diagnostics by enabling swift and real-time feedback, thus improving patient care by offering immediate insights into patient conditions [16,17,18]. A study utilizing machine learning to analyze keystroke dynamics and metadata from smartphone interactions identified significant correlations with depressive symptoms, measured by PHQ-9 scores [19], highlighting the method’s accuracy and its utility for routine mental health monitoring [20]. Additionally, physiological assessments, such as those analyzing arm movement functions, are seamlessly integrated into web platforms, offering quantitative and automated evaluations that facilitate the personalization and adaptation of user interfaces for enhanced interaction [21].
Evaluating performance on microtasks, commonly used in crowdsourcing, can extend beyond simple outcome measures to include interaction log analysis, offering a detailed view of worker engagement and efficiency [22,23]. These logs, often collected via simple JavaScript libraries, reveal insights into user behavior, distinguishing between high- and low-effort interactions which can inform task allocation and design. Game analytics studies underscore the importance of leveraging user data to refine game mechanics and narratives to suit individual player profiles [24].
The methodologies used in web interaction analysis are varied, including descriptive statistics, machine learning, knowledge inference, deep learning, and sequence mining. Each methodology provides unique insights into data patterns and user behaviors, aiding in the development of targeted and effective web applications. For instance, deep learning models are particularly adept at analyzing complex patterns within large datasets, providing predictive insights that enhance the identification of user behaviors [25,26,27,28]. Although significant advancements have been made in user log analysis, particularly by researchers like Mastoras and colleagues [20], there remains a research gap in the strategic application of user log analysis through advanced statistical and computational techniques, such as generating interactive visualizations, to create tailored web experiences. This approach not only boosts user satisfaction and engagement but also supports the ongoing enhancement of digital platforms.

3. WebTraceSense Platform—A Framework for the Visualization of User Log Interactions

The WebTraceSense platform aims to provide a comprehensive solution for analyzing web interaction data. The project involves the development of a backend using .NET (available online: https://dotnet.microsoft.com, accessed on 22 August 2024) (a framework based on C#) for the CRUD (Create, Read, Update, Delete) operations on the visualization data, and a Django API (available online: https://django-rest-framework.org, accessed on 22 August 2024) (a framework based on Python) for the application of statistical and machine learning methods on the user interaction log data. This backend is complemented by the establishment of a database designed to store interaction log files in JSON format, ensuring efficient data management and retrieval. The authentication for accessing the backend is made with Auth0 (available online: https://auth0.com, accessed on 22 August 2024), which handles OAuth authentication. On the frontend, the development focuses on creating a web application using React (available online: https://react.dev, accessed on 22 August 2024), to facilitate the visualization of interaction data. This involves not only the creation and editing of HTML/CSS pages but also the implementation of a step-by-step web form, commonly referred to as a “Wizard,” which helps users customize the visualization of their web interaction records. Additionally, registration and login pages are developed, adhering to web usability heuristics to ensure a smooth and intuitive user experience. A significant aspect of the WebTraceSense platform is the development of visualization modules using JavaScript libraries such as D3.js (available online: https://d3js.org, accessed on 22 August 2024). These modules are essential for illustrating interaction data in a dynamic and interactive manner, providing users with clear and insightful visual representations of their data. To ensure that the platform operates efficiently in a production environment, a robust DevOps [29] and automation process is implemented. This includes the deployment of backend and frontend components into production mode, conducting thorough integration tests to validate both components, and creating containerized solutions using Docker (available online: https://www.docker.com, accessed on 22 August 2024). These steps are crucial for maintaining the reliability and scalability of the platform.
In order to address the challenges inherent in the management and analysis of large volumes of interaction data, a NoSQL database (specifically, MongoDB, available online: https://www.mongodb.com, accessed on 22 August 2024) was implemented in the .NET backend of the WebTraceSense framework. This approach was selected due to its scalability and flexibility in handling unstructured data, which is of paramount importance given the diverse and extensive nature of user interaction logs. The initial design of the backend was intended for individual user analysis. However, subsequent adaptations were made to facilitate collective data visualization, enabling the simultaneous display of interaction data from multiple users. This required significant enhancements to the D3.js-based visualization module, ensuring that it could effectively represent and analyze aggregated data across different users. These technical improvements not only enhance the platform’s capability to manage large datasets, but also provide deeper insights into group behaviors and trends, further extending the applicability and effectiveness of the WebTraceSense framework.
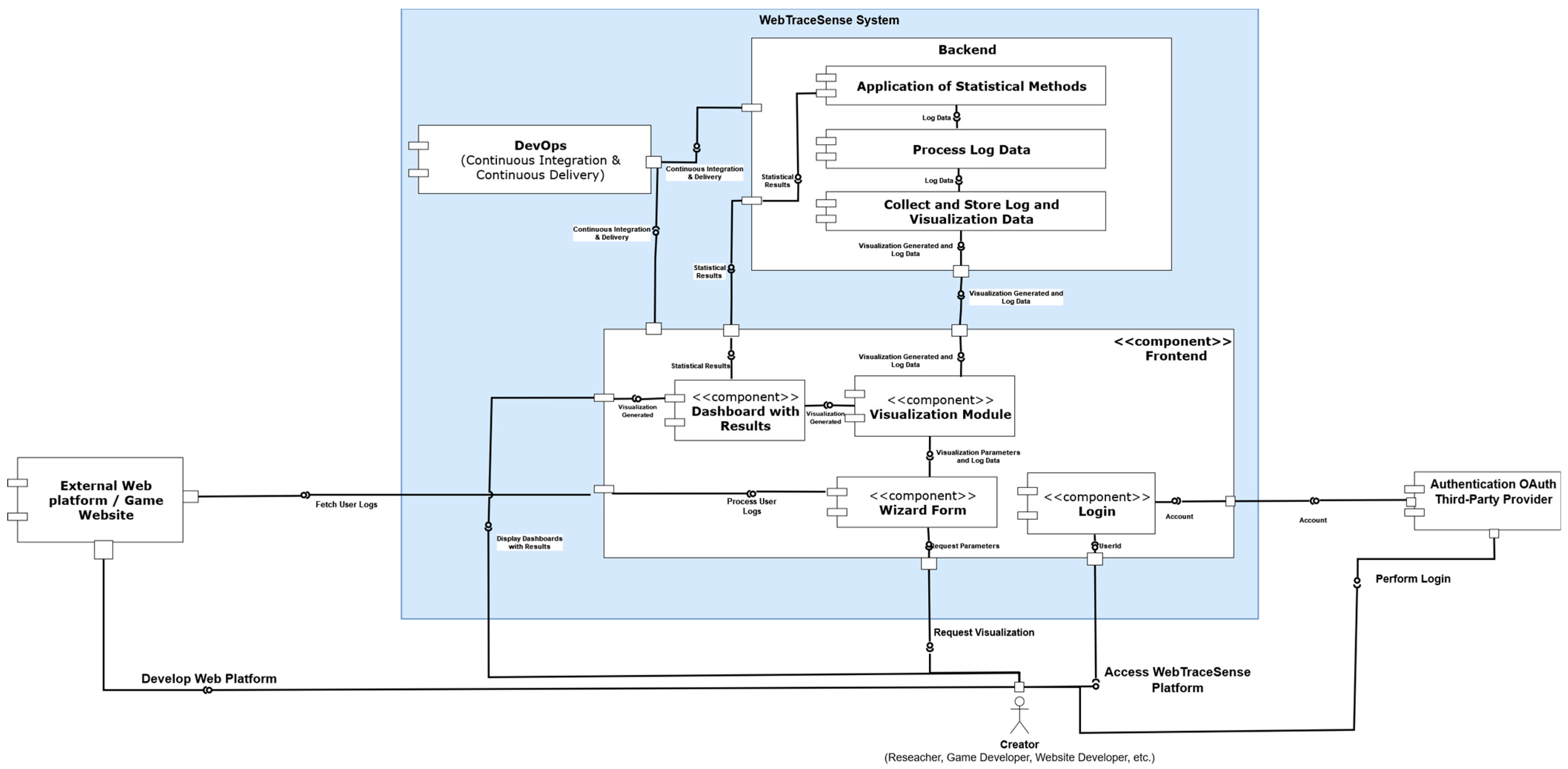
Figure 1 illustrates a component diagram of the WebTraceSense framework. The WebTraceSense framework is contingent upon researchers, web developers, or any individual interested in analyzing user interaction data having access to a website where these logs can be collected. The interaction logs are exported into a JSON file, which captures essential metrics such as click data, key presses, and the latency of the user’s session. The OAuth protocol is employed to streamline the process of user authentication, thereby enabling users to log in using a third-party provider. Upon successful authentication on an external platform, users are redirected to the WebTraceSense frontend. The main webpage provides users with the ability to manage the visualizations of user logs. The generation of these visualizations is facilitated through the utilization of a wizard form, which guides users through a series of steps, including the upload of interaction log files and the selection of metrics to be analyzed. These may include mouse data, key presses, and temporal intervals, as well as the types of visualization charts to be generated. Following the submission of a visualization request, the ‘Visualization Module’ processes it to produce dynamic, data-driven graphics. Subsequently, the backend collates data on the visualization metrics employed, which are then subjected to statistical analysis in order to optimize the visualizations produced. The refined visualizations provide valuable insights that assist in the definition of requirements for researchers, game developers, or web developers to enhance their web platforms. This iterative process of continuous refinement entails the generation of new user interaction logs and the conduct of further analyses. Throughout its operational lifespan, the WebTraceSense project incorporates a DevOps cycle to automate the integration of statistical methods into its data-driven processes. This automation facilitates a seamless transition of backend and frontend components from the development phase to the production environment, with unit and integration tests ensuring efficient and seamless functionality.
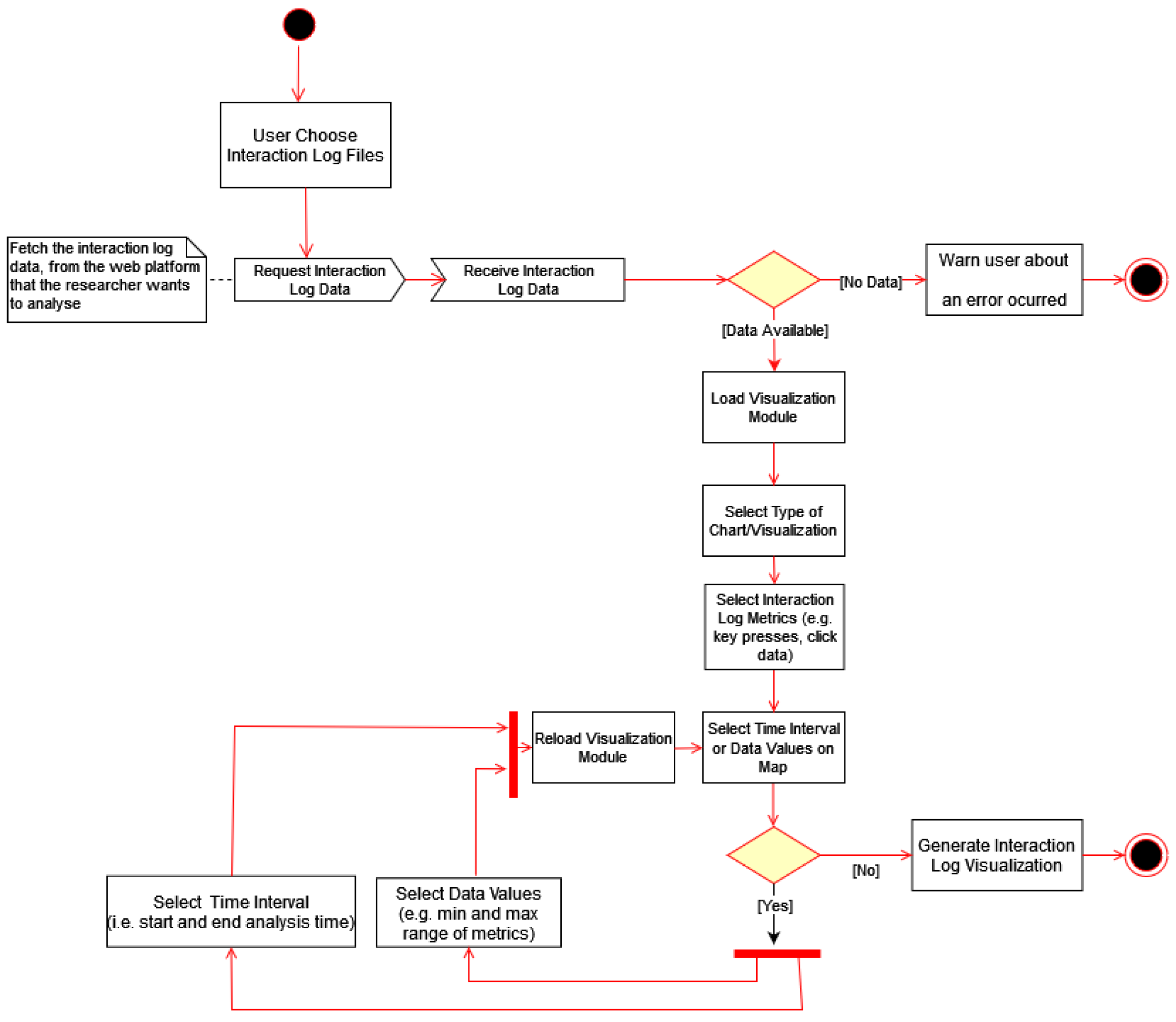
The activity diagram for the visualization module in the WebTraceSense project outlines a structured process for creating data visualizations based on user interaction logs (see Figure 2). Initially, the module fetches the interaction log data from the specified web platform that the researcher wishes to analyze. The user interaction logger is capable of collecting a multitude of granular data points, which collectively provide profound insights into the manner in which users interact with web applications (e.g., [15]). The interaction logger is equipped with the capability to meticulously capture and record mouse clicks, encompassing not only the frequency but also the precise coordinates of each click within the interface. This enables a spatial analysis of user behavior, thereby identifying areas of the interface that receive the most attention or interaction. Furthermore, the logger records the context in which each click occurs, such as whether it is part of a navigation sequence, a form submission, or an interaction with a specific UI element. These contextual data are of great importance for the comprehension of the user’s intent and the assessment of the effectiveness of the interface design. Another essential function is keystroke logging, whereby the logger records both the frequency and timing of key presses. These data offer insights into user typing patterns, text input behavior, and potential cognitive load. The logger can differentiate between various types of key presses, including alphanumeric input, function keys, and special characters, facilitating a comprehensive analysis of text entry tasks and user proficiency.
Once the data are retrieved, the user can choose the type of chart or visualization they prefer, which sets the framework for how the data will be presented. Following this, the user selects specific interaction log metrics to focus on, such as mouse clicks or keystrokes, depending on what aspects of user behavior they are most interested in exploring. The user also specifies a time interval or selects specific data values to map, which helps in narrowing down the data analysis to relevant time frames or specific events. Finally, the module generates the visualization of the interaction log, translating the complex data into a visual format that is easier to understand and analyze. This streamlined process allows for efficient and tailored visualizations, providing valuable insights into user interactions on the web platform.
The sequence diagram of the visualization module (see Figure 3) provides a comprehensive overview of the process, which commences when a creator (researcher, web developer, or game developer) requests interaction log data from a particular web platform. This constitutes the inaugural stage in a series of data-driven activities with the objective of creating sophisticated visualizations. Once the log data have been obtained, the creator must then select the type of visualization that is required. This may range from a relatively simple chart to a more complex graphical representation, such as a heatmap or a dynamic visualization of player interactions. The usage of line charts enables the illustration of trends over time, such as the frequency of user interactions or the progression of task completion. This provides a clear, chronological view of user behavior. Heatmaps represent another indispensable visualization instrument within the system, employed to highlight areas of elevated interaction density on the user interface, thereby effectively identifying those locations where users frequently click or direct their attention. This is particularly useful for identifying user interface (UI) elements that are most engaging or, conversely, those that may be causing user frustration. Furthermore, the dynamic player represents an additional interactive visualization option, enabling users to replay sequences of interactions, such as mouse movements and keypresses, in real time or at adjusted speeds. This tool provides an immersive method of analyzing the flow and timing of user actions, offering insights into the user’s navigation patterns and decision-making processes. The aforementioned visualizations, which are powered by D3.js, not only present the interaction data in an accessible and engaging format, but also enable users to interact with the data through filtering, zooming, and panning. This allows for a more in-depth and comprehensive analysis to be conducted.
Subsequently, the creator must select the specific interaction log metrics that will be subjected to analysis. Such data points may include click rates, navigation paths, or time spent on specific tasks. Additionally, the creator establishes the temporal scope of the data, or alternatively, selects specific data values for mapping, thereby facilitating a concentrated examination of specific behaviors or occurrences. At this juncture, the visualization module deploys statistical techniques to conduct a comprehensive analysis of the specified metrics. Descriptive statistics may be employed to summarize the characteristics of the data, while inferential statistics may be used to make predictions and test hypotheses about user behaviors. It is imperative that statistical analysis is conducted on the raw data in order to accurately interpret it and transform it into actionable insights. Once the data have been statistically processed, the visualization module generates the visual representation. This final visualization integrates both the statistical analysis and the initial user specifications to produce a comprehensive, easily comprehensible display of user interactions. These visualizations serve as powerful tools for the creator, providing a visual summary of complex datasets and highlighting trends and patterns that may not be immediately apparent from raw data alone.
Figure 4 presents a comprehensive visual guide to the WebTraceSense platform, illustrating the key components of its user interface that facilitate efficient interaction analysis and visualization. The image in the top left-hand corner depicts the Home Screen, which represents the initial point of interaction for users and provides access to the various functionalities of the platform. The top right screenshot illustrates the login screen integrated with Auth0. The bottom left image depicts the CRUD visualization table, which plays a pivotal role in the management and editing of user-generated visualizations, enabling real-time modifications and updates. The bottom right screenshot presents the Wizard form, which guides users through the process of generating custom visualizations. The generated visualizations can have multiple options, and the main types of charts are the line chart (see Figure 5), bar chart, pie chart, and the dynamic player (presented in Figure 6).

4. Case Study of Analyzing the User Interaction Logs in a Crowdsourcing Context

The principal aim of this article is to present the utilization of the WebTraceSense project to analyze user interaction data from a dataset derived from another study involving 134 distinct crowd workers [15]. This was achieved by employing the task fingerprinting technique to examine the user interaction logs. This study made use of the advanced capabilities of the WebTraceSense platform to gain insight into the patterns and nuances of user behavior by reconstructing the sequence of interactions from extensive log data. The application of task fingerprinting enables the differentiation of disparate user behaviors and the identification of notable trends and anomalies within the dataset. This approach not only enhances our understanding of user engagement but also provides insights that can be acted upon to optimize user interfaces and improve the overall user experience.
The dataset was initially assembled for the purpose of investigating the cognitive personalization of microtask design. It encompasses the contributions of 134 crowd workers engaged in a range of Human Intelligence Tasks (HITs). The principal metrics gathered encompass task accuracy, response times, mouse clicks, key presses, and other forms of interaction. These metrics were gathered using a combination of cognitive tests and task fingerprinting methods, thereby providing a robust foundation for the subsequent analysis of user behavior. The objective of the data collection was to identify the impact of different cognitive abilities on task performance and to ascertain how tasks could be personalized in order to enhance worker efficiency and satisfaction. This comprehensive dataset is a crucial input for the WebTraceSense framework, facilitating the generation of bespoke visualizations and the application of sophisticated statistical techniques to extract meaningful insights into user behavior.
In the context of the present study, this dataset is of pivotal importance in validating the capabilities of the WebTraceSense framework. By leveraging the rich interaction data, the framework is able to generate visualizations that reflect the specific behaviors and interactions of individual users with web-based platforms in a dynamic manner. To illustrate, the incorporation of comprehensive click and keystroke data into the dataset enables the framework to generate highly detailed heatmaps and dynamic player visualizations, which are essential for elucidating user engagement patterns and identifying potential areas for improvement in the user interface and user experience. Moreover, the response times and task accuracy metrics are of great importance in evaluating the efficacy of cognitive personalization techniques when integrated into web applications.

4.1. Visualizations Generated for the Analysis of Some Logs of the Dataset

Figure 5 presents a line chart comparing user interaction logs from two versions of a web application, one with personalization and the other without, as documented by Paulino et al. [15]. The chart effectively illustrates the temporal dynamics between user interactions. In the personalized version (left side of the chart), there is a noticeable reduction in the time intervals between interactions, suggesting a smoother and potentially more intuitive user experience. Conversely, the version without personalization (right side of the chart) exhibits longer time intervals between interactions, implying a more challenging user interface that may require more time for users to navigate and complete tasks. This visual representation underscores the efficiency gains that can be achieved through personalized interfaces, aligning with expectations that personalized systems can enhance user engagement and task performance by tailoring the experience to individual user needs.
The dynamic player shows user behavior more realistically than other visualization options. It draws the corresponding interaction (mouse or key press) in screenshots of the user’s login interface. It also shows where the user clicked most. Figure 6 shows an example of the cognitive test “Pointing”, analyzed in the same scenario as an experiment on Paulino et al. [15], which collected user interaction data.

4.2. Statistical Analysis

The results of the statistical analysis, conducted with the objective of evaluating the potential of personalized visualizations to optimize user experience and engagement on digital platforms, are presented in this section. In the context of the WebTraceSense system, the Python packages Pandas [30] and NumPy [31] were employed to facilitate data manipulation and numerical computations, which were essential for preparing the datasets. The Scikit-learn package [32] was employed for the application of statistical modelling techniques, such as clustering, with the objective of identifying behavioral patterns. The SciPy package [33] provided additional statistical tests that were necessary for deeper analysis. To facilitate the visualization of these insights, Matplotlib [34] and Seaborn [35] were employed to create clear, informative charts that depict the relationships and trends within the data. This enabled a thorough understanding of different user groups based on their interaction logs. The aforementioned packages integrated seamlessly, facilitating the analysis and presentation of data in a meaningful manner. The microtasks subjected to analysis were as follows: classification accuracy, counting accuracy, transcription accuracy, and sentiment analysis accuracy. These were identified as dependent variables and correlated with the results of the cognitive tests, which were considered to correspond to the independent variables.
The analysis indicates that personalization is associated with enhanced performance metrics, particularly with regard to accuracy and efficiency (see Table 1). In order to gain a more nuanced understanding and identify patterns, we employed a range of analytical techniques, including the use of correlations, trends, and potential clusters. The following steps were then undertaken: A correlation analysis was conducted to evaluate the relationships between different metrics and identify significant correlations that might indicate how certain factors influence performance. To examine trends in the data, such as changes in performance metrics across different tasks or groups, a trend analysis was conducted. In order to identify distinct groups within the analyzed data that may exhibit similar characteristics or behaviors, a cluster analysis was conducted using a variety of clustering techniques. The results of this analysis are presented in Figure 7.
Table 1. Comparative analysis of personalization data.
Table 1. Comparative analysis of personalization data.
TaskMetricGroup with PersonalizationGroup without Personalization
Counting TaskAccuracyHigher average accuracyLower average accuracy
Response TimeLower response timesHigher response times
Click and Action CountsLower hesitant actions, low counts of hurry and special actionsHigher hesitant actions, low counts of hurry and special actions
Transcriptions and Classification Tasks---Less prominent data in initial extract, might not have distinct columns or might be combined---
Sentiment AnalysisKey Confident ActionsMore consistent performance with fewer high deviationsGreater variation in key confident actions
Special ActionsSimilar low occurrences in both groups, slightly higher averages in the group without personalizationSimilar low occurrences
The results demonstrated that the independent variables exhibited the most significant correlations with each of the dependent variables when personalization was applied. The limit of correlation was employed to determinate the significance, with a value of correlation coefficient greater than 0.3 or less than –0.3 with each dependent variable [37]. This approach is illustrated in Figure 8.
This analysis aimed to identify and compare the performance metrics of different clusters of participants based on their performance in various microtasks as showed. Furthermore, we were interested in identifying the factors that were most strongly associated with counting accuracy within each cluster. This analysis is vital for elucidating the manner in which disparate factors influence task performance showing in this way the design of personalized interventions. The analysis of clusters revealed the following behavioral distinct tendencies:
  • Cluster 0: This cluster, encompassing 4 participants, has a mean score of 0.62, a median score of 0.69, a standard deviation of 0.37, with scores ranging from a minimum of 0.11 to a maximum of 1.0. This cluster suggests a group of participants who are likely to excel across multiple task types, potentially due to higher overall engagement or superior cognitive strategies.
  • Cluster 1: With 24 participants, this cluster shows a mean score of 0.58, a median score of 0.67, and a standard deviation of 0.35, with scores ranging from 0.0 to 1.0. It reflects a more varied group in which some participants excel in certain tasks while others struggle, indicating diverse strategies or varying levels of task-specific expertise.
  • Cluster 2: This cluster represents a singular participant with constant scores (mean, median, min, and max all at 0.25) and no recorded standard deviation, suggesting either uniform performance across a limited set of tasks or incomplete data. This cluster represents participants who generally perform poorly or have incomplete data, indicating the need for deeper investigation or targeted support.
Finally, we analyzed the pair plot graph, as presented in Figure 9, to explore the relationships between a selection of key variables countingAccuracy, classificationAccuracy, and transcriptAccuracy.
The presented statistics until this moment served to elucidate divergences in performance across clusters, thereby indicating that Cluster 0 and Cluster 1 exhibit a more extensive and variability in counting accuracy, whereas Cluster 2 has limited representation. This information serves to assist in the personalization of interventions and training programs to align with the specific needs of individual participants, thus enhancing overall task performance and facilitating an understanding of the diversity in selected task.

5. Discussion

5.1. RQ1: How Can the Visualization of User Interaction Logs Enhance the Personalization of Web Applications, Including E-Commerce Websites, Web Games, and Other Digital Platforms?

The visualization of user interaction logs is of significant importance in the personalization of web applications across a range of platforms, including e-commerce sites, web games, and other digital interfaces. By mapping user interactions within these environments, developers and designers can gain a profound comprehension of user behavioral patterns, preferences, and areas of difficulty. To illustrate, in the context of e-commerce platforms, the visualization of user pathways can assist in the identification of products that elicit greater interest and those sections of the site that give rise to confusion or abandonment. These insights facilitate the implementation of targeted modifications to the user interface and user experience (UI/UX) design, thereby promoting a more seamless shopping experience that can ultimately lead to increased sales and customer retention.
The capacity for visualization inherent to the WebTraceSense platform is pivotal to its functionality, facilitating a comprehensive and interactive representation of user interaction logs. The employment of D3.js for the purpose of visualization modules enables the platform to represent interaction data in a dynamic manner, thereby facilitating the intuitive visualization of complex datasets for users. This is particularly advantageous in a personalized setting, as evidenced by the comparative analysis of user logs from personalized versus non-personalized versions of web applications. The data clearly demonstrates that the implementation of personalized interfaces results in a notable reduction in the time between interactions, which suggests a more streamlined and user-friendly experience. The aforementioned visualizations facilitate the immediate acquisition of insights into user behavior, thereby guiding subsequent enhancements to the web application based on real-time user feedback.
Furthermore, the incorporation of robust backend technologies with advanced frontend visualization tools enables WebTraceSense to provide a comprehensive solution for web developers and researchers seeking to enhance web platforms through data-driven insights. The application of statistical and machine learning methods via the Django API to the interaction data facilitates the generation of highly tailored visualizations through the further refinement of the customization process. These capabilities render WebTraceSense an invaluable tool for enhancing the user experience across a range of digital platforms, whereby detailed interaction logs inform and drive the personalization process. This approach guarantees that each user interaction is not only recorded and examined, but also effectively employed to enhance the user’s navigational experience, thus promoting higher engagement and satisfaction. The visualization of behavioral traces is a well-documented phenomenon in the scientific literature. For example, the work of Rzeszotarski and Kittur [12,22] demonstrated the potential of visualizing interaction data to uncover user behaviors. Nevertheless, despite these developments, there remains a notable deficiency in the availability of tools that facilitate the seamless identification of behavioral traces through ad-hoc visualizations, which are tailored to the specific requirements of researchers, game developers and website programmers. WebTraceSense addresses this gap by providing a robust platform that supports the creation of bespoke visualizations. The incorporation of sophisticated statistical and AI modules serves to augment the platform’s capacity to furnish profound insights into user behavior. Such modules are capable of applying sophisticated techniques to interaction data, thereby revealing subtle patterns that may not be immediately apparent through basic visualization methods

5.2. RQ2: What Are the Most Effective Statistical and Machine Learning Techniques for Analyzing User Interaction Data to Identify and Predict User Behavioral Patterns in Web Applications?

The analysis of user interaction data for the purpose of identifying and predicting behavioral patterns in web applications requires the application of a range of statistical and machine learning techniques. The principal technique employed was correlation analysis, facilitated by Python packages such as Pandas and NumPy, which permitted the identification of significant relationships between disparate interaction metrics and user behaviors. For example, the analysis demonstrated that enhanced accuracy in counting tasks was associated with reduced response times and a lower incidence of hesitant actions. This suggests that users who demonstrated proficiency in these tasks exhibited more confident and efficient behavior. This finding was further corroborated by the identification of discrete clusters within the user data. The clusters demonstrated that participants who exhibited higher overall engagement or superior cognitive strategies demonstrated consistent superior performance across a range of microtasks. Furthermore, the analysis indicated that personalization initiatives, such as task difficulty customization based on user performance, resulted in enhanced accuracy and consistency in task completion. These findings emphasize the significance of employing correlation analysis and descriptive statistics to adapt web applications to the distinctive requirements and actions of individual users, thereby optimizing their overall experience.
While not the focus of this case study, clustering techniques, including K-Means clustering [38] and Principal Component Analysis (PCA), are highly effective for identifying distinct user groups based on interaction data. K-Means clustering is an effective method for grouping users with similar interaction patterns, thereby identifying distinct behavioral segments. In contrast, PCA reduces the dimensionality of the data, thereby facilitating the visualization and interpretation of these clusters. The combination of these methods enables researchers to identify underlying patterns and segments within the user base, which are crucial for the development of targeted interventions and the delivery of personalized experiences in web applications.
In the context of predictive modelling, machine learning algorithms such as Random Forest and Gradient Boosting have been demonstrated to be highly effective [39]. These techniques are robust in handling both linear and non-linear relationships and can manage complex interactions between variables. For example, Random Forest provides insights into the importance of various features in predicting user behavior, while Gradient Boosting can enhance prediction accuracy by iteratively improving the model. Collectively, these methods facilitate the development of models that not only explain user behavior but also predict future actions, thereby enabling web applications to adapt dynamically to user needs and preferences.

6. Final Remarks

The WebTraceSense platform represents a comprehensive methodology for the analysis and visualization of web interaction data, thereby significantly enhancing the personalization capabilities of web applications, e-commerce sites, and digital games. By leveraging user interaction logs, the platform facilitates a more profound comprehension of user behaviors, thereby enabling developers and researchers to tailor user experiences with greater precision. The integration of a four-step wizard form allows for the upload and meticulous analysis of these logs, where users can select specific interaction metrics to visualize, such as mouse clicks and keystrokes, along with choosing from various visualization options, including line charts, bar charts, and pie charts. Of particular note is the dynamic player feature, which provides a dynamic visual representation of user interactions over time on actual interface screenshots, including heatmaps that highlight frequent interaction points. Furthermore, the comprehensive architecture of the WebTraceSense platform, which encompasses robust backend and frontend components, is designed to facilitate the streamlining of operational workflows from data collection to visualization. The platform employs advanced statistical and machine learning techniques to process interaction data, which significantly aids in the identification and prediction of user behavior patterns. Techniques such as correlation analysis and clustering facilitate the discernment of relationships between different user interactions and the grouping of users with similar behaviors, thereby enabling the implementation of targeted interventions. Additionally, predictive models are employed to predict user actions, offering insights that are crucial for the dynamic adaptation of web applications to enhance user satisfaction and engagement. This integration of sophisticated analytical tools ensures that WebTraceSense can provide continuous improvements to web platforms, leading to more refined and user-centered applications. A case study was conducted to evaluate the utility of the proposed platform for the generation of visualizations based on an existing dataset. The results demonstrated the effectiveness of the proposed approach.
In the future, it is anticipated that the platform will undergo further refinement, including the development of additional visualizations. Moreover, the dynamic player will be enhanced through the generation of logs of the interface based on user interactions, thereby eliminating the necessity for screenshots for these visualizations. Additionally, improvements to the visualizations of the collective tendencies of the entire dataset are required in order to more effectively identify behavioral traces of users in the user interaction log. Another limitation has been identified, namely the necessity for broader validation through additional case studies across diverse domains. This represents a crucial future direction. Furthermore, the study referenced in [40] has been identified as a valuable source for future work, as it offers a formalized method for applying visualization taxonomies to real-world interaction data. In regards to the performance metrics, it was stipulated that a comprehensive examination of pivotal performance metrics, including the processing time for visualization generation and the efficacy of loading user interaction log data, shall be conducted in future work.

Author Contributions

Conceptualization, D.P., A.T.N., and H.P.; methodology, D.P., A.T.N., and H.P; software, D.P. and A.T.N.; validation, D.P. and A.T.N.; formal analysis, D.P., A.T.N., and W.A.T.B.; investigation, D.P. and A.T.N.; resources, D.P.; data curation, D.P. and A.T.N.; writing—original draft preparation, D.P.; writing—review and editing, D.P. and A.T.N.; visualization, D.P., A.T.N., and W.A.T.B.; supervision, D.P., A.T.N., and H.P.; project administration, D.P. and H.P.; funding acquisition, H.P. All authors have read and agreed to the published version of the manuscript.

Funding

This work was co-financed by Component 5—Capitalization and Business Innovation, integrated in the Resilience Dimension of the Recovery and Resilience Plan within the scope of the Recovery and Resilience Mechanism (MRR) of the European Union (EU), framed in the Next Generation EU, for the period 2021–2026, within project HfPT, with reference 41.

Institutional Review Board Statement

Not applicable.

Informed Consent Statement

Not applicable.

Data Availability Statement

The original contributions presented in the study are included in the article, further inquiries can be directed to the corresponding author.

Acknowledgments

The authors would like to thank the students Bernardo Pinto, Francisco Sousa, Gonçalo Silva, José Marinho, Marcelo Apolinário, and Aman Kumar for their assistance in the development of several components for the WebTraceSense system, which are described in this article.

Conflicts of Interest

The authors declare no conflicts of interest.

References

  1. Smith, A.D.; Shock, J.R.; Beaves, R.G. Customer relationship management and the impact of e-coupons on B2C retail markets. Int. J. Bus. Inf. Syst. 2019, 30, 203–231. [Google Scholar] [CrossRef]
  2. Nguyen, T.; Hsu, P.-F. More Personalized, More Useful? Reinvestigating Recommendation Mechanisms in E-Commerce. Int. J. Electron. Commer. 2022, 26, 90–122. [Google Scholar] [CrossRef]
  3. Paraschos, P.D.; Koulouriotis, D.E. Game Difficulty Adaptation and Experience Personalization: A Literature Review. Int. J. Human–Computer Interact. 2022, 39, 1–22. [Google Scholar] [CrossRef]
  4. Aria, R.; Archer, N.; Khanlari, M.; Shah, B. Influential Factors in the Design and Development of a Sustainable Web3/Metaverse and Its Applications. Future Internet 2023, 15, 131. [Google Scholar] [CrossRef]
  5. Lamprinou, D.; Fotini, P. Gamification design framework based on SDT for student motivation. In Proceedings of the 2015 International Conference on Interactive Mobile Communication Technologies and Learning (IMCL), Thessaloniki, Greece, 19–20 November 2015; pp. 406–410. [Google Scholar] [CrossRef]
  6. Paredes, H.; Paulino, D.; Barroso, J.; Abrantes, C.; Machado, I.; Silva, I. Supervised physical exercise therapy of peripheral artery disease patients: M-health challenges and opportunities. In Proceedings of the 54th Hawaii International Conference on System Sciences, HICSS 2021, Kauai, HI, USA, 5–8 January 2021; pp. 1–10. [Google Scholar] [CrossRef]
  7. Zanker, M.; Rook, L.; Jannach, D. Measuring the impact of online personalisation: Past, present and future. Int. J. Human-Computer Stud. 2019, 131, 160–168. [Google Scholar] [CrossRef]
  8. Torous, J.; Kiang, M.V.; Lorme, J.; Onnela, J.-P. New tools for new research in psychiatry: A scalable and customizable platform to empower data-driven smartphone research. JMIR Ment. Health 2016, 3, e5165. [Google Scholar] [CrossRef]
  9. Onnela, J.-P.; Rauch, S.L. Harnessing Smartphone-Based Digital Phenotyping to Enhance Behavioral and Mental Health. Neuropsychopharmacology 2016, 41, 1691–1696. [Google Scholar] [CrossRef] [PubMed]
  10. Mohr, D.C.; Zhang, M.; Schueller, S.M. Personal sensing: Understanding mental health using ubiquitous sensors and machine learning. Annu. Rev. Clin. Psychol. 2017, 13, 23–47. [Google Scholar] [CrossRef] [PubMed]
  11. MacCormick, D.; Zaman, L. Echo: Analyzing gameplay sessions by reconstructing them from recorded data. In Proceedings of the Annual Symposium on Computer-Human Interaction in Play, Amsterdam, The Netherlands, 15–18 October 2020; pp. 281–293. [Google Scholar] [CrossRef]
  12. Rzeszotarski, J.; Kittur, A. CrowdScape: Interactively visualizing user behavior and output. In Proceedings of the 25th Annual ACM Symposium on User Interface Software and Technology, Cambridge, MA, USA, 7–10 October 2012; pp. 55–62. [Google Scholar] [CrossRef]
  13. Mangaroska, K.; Vesin, B.; Giannakos, M. Cross-platform analytics: A step towards personalization and adaptation in education. In Proceedings of the 9th International Conference on Learning Analytics & Knowledge, Tempe, AZ, USA, 4–8 March 2019; pp. 71–75. [Google Scholar] [CrossRef]
  14. Mansoor, H.; Gerych, W.; Alajaji, A.; Buquicchio, L.; Chandrasekaran, K.; Agu, E.; Rundensteiner, E.; Rodriguez, A.I. INPHOVIS: Interactive visual analytics for smartphone-based digital phenotyping. Vis. Inform. 2023, 7, 13–29. [Google Scholar] [CrossRef]
  15. Paulino, D.; Guimarães, D.; Correia, A.; Ribeiro, J.; Barroso, J.; Paredes, H. A Model for Cognitive Personalization of Microtask Design. Sensors 2023, 23, 3571. [Google Scholar] [CrossRef]
  16. Arya, S.S.; Dias, S.B.; Jelinek, H.F.; Hadjileontiadis, L.J.; Pappa, A.-M. The Convergence of Traditional and Digital Biomarkers through AI-Assisted Biosensing: A New Era in Translational Diagnostics? Biosens. Bioelectron. 2023, 235, 115387. [Google Scholar] [CrossRef] [PubMed]
  17. Insel, T.R. Digital phenotyping: A global tool for psychiatry. World Psychiatry 2018, 17, 276. [Google Scholar] [CrossRef] [PubMed]
  18. Bufano, P.; Laurino, M.; Said, S.; Tognetti, A.; Menicucci, D. Digital phenotyping for monitoring mental disorders: Systematic review. J. Med Internet Res. 2023, 25, e46778. [Google Scholar] [CrossRef] [PubMed]
  19. Kroenke, K.; Spitzer, R.L.; Williams, J.B. The PHQ-9: Validity of a brief depression severity measure. J. Gen. Intern. Med. 2001, 16, 606–613. [Google Scholar] [CrossRef] [PubMed]
  20. Mastoras, R.-E.; Iakovakis, D.; Hadjidimitriou, S.; Charisis, V.; Kassie, S.; Alsaadi, T.; Khandoker, A.; Hadjileontiadis, L.J. Touchscreen typing pattern analysis for remote detection of the depressive tendency. Sci. Rep. 2019, 9, 13414. [Google Scholar] [CrossRef]
  21. Rodríguez-de Pablo, C.; Savić, A.; Keller, T. Game-based assessment in upper-limb post-stroke telerehabilitation. Biosyst. Biorobotics 2017, 15, 413–417. [Google Scholar] [CrossRef]
  22. Rzeszotarski, J.M.; Kittur, A. Instrumenting the crowd: Using implicit behavioral measures to predict task performance. In Proceedings of the 24th Annual ACM Symposium on User Interface Software and Technology, Santa Barbara, CA, USA, 16–19 October 2011; pp. 13–22. [Google Scholar] [CrossRef]
  23. Paulino, D.; Correia, A.; Barroso, J.; Paredes, H. Cognitive personalization for online microtask labor platforms: A systematic literature review. User Model. User-Adapted Interact. 2023, 1–42. [Google Scholar] [CrossRef]
  24. Gomez, M.J.; Ruipérez-Valiente, J.A.; Clemente, F.J.G. A Systematic Literature Review of Game-Based Assessment Studies: Trends and Challenges. IEEE Trans. Learn. Technol. 2022, 16, 500–515. [Google Scholar] [CrossRef]
  25. Gomez, M.J.; Ruipérez-Valiente, J.A.; Martinez, P.A.; Kim, Y.J. Exploring the affordances of sequence mining in educational games. In Proceedings of the 8th International Conference on Technological Ecosystems for Enhancing Multiculturality, Salamanca, Spain, 21–23 October 2020; pp. 648–654. [Google Scholar]
  26. De Cnudde, S.; Ramon, Y.; Martens, D.; Provost, F. Deep learning on big, sparse, behavioral data. Big Data 2019, 7, 286–307. [Google Scholar] [CrossRef]
  27. Ussath, M.; Jaeger, D.; Cheng, F.; Meinel, C. Identifying suspicious user behavior with neural networks. In Proceedings of the 2017 IEEE 4th International Conference on Cyber Security and Cloud Computing (CSCloud), New York, NY, USA, 26–28 June 2017; pp. 255–263. [Google Scholar] [CrossRef]
  28. Koehn, D.; Lessmann, S.; Schaal, M. Predicting online shopping behaviour from clickstream data using deep learning. Expert Syst. Appl. 2020, 150, 113342. [Google Scholar] [CrossRef]
  29. Faustino, J.; Adriano, D.; Amaro, R.; Pereira, R.; da Silva, M.M. DevOps benefits: A systematic literature review. Software Pract. Exp. 2022, 52, 1905–1926. [Google Scholar] [CrossRef]
  30. McKinney, W. Data Structures for Statistical Computing in Python. In Proceedings of the 9th Python in Science Conference, Austin, TX, USA, 28 June–3 July 2010; pp. 51–56. [Google Scholar] [CrossRef]
  31. Harris, C.R.; Millman, K.J.; van der Walt, S.J.; Gommers, R.; Virtanen, P.; Cournapeau, D.; Wieser, E.; Taylor, J.; Berg, S.; Smith, N.J.; et al. Array programming with NumPy. Nature 2020, 585, 357–362. [Google Scholar] [CrossRef] [PubMed]
  32. Pedregosa, F.; Varoquaux, G.; Gramfort, A.; Michel, V.; Thirion, B.; Grisel, O.; Blondel, M.; Prettenhofer, P.; Weiss, R.; Dubourg, V.; et al. Scikit-learn: Machine Learning in Python. J. Mach. Learn. Res. 2011, 12, 2825–2830. [Google Scholar]
  33. Virtanen, P.; Gommers, R.; Oliphant, T.E.; Haberland, M.; Reddy, T.; Cournapeau, D.; Burovski, E.; Peterson, P.; Weckesser, W.; Bright, J.; et al. SciPy 1.0: Fundamental Algorithms for Scientific Computing in Python. Nat. Methods 2020, 17, 261–272. [Google Scholar] [CrossRef]
  34. Hunter, J.D. Matplotlib: A 2D graphics environment. Comput. Sci. Eng. 2007, 9, 90–95. [Google Scholar] [CrossRef]
  35. Waskom, M.L. seaborn: Statistical data visualization. J. Open Source Softw. 2021, 6, 3021. [Google Scholar] [CrossRef]
  36. Wan, X.; Wang, W.; Liu, J.; Tong, T. Estimating the sample mean and standard deviation from the sample size, median, range and/or interquartile range. BMC Med. Res. Methodol. 2014, 14, 135. [Google Scholar] [CrossRef]
  37. Hemphill, J.F. Interpreting the magnitudes of correlation coefficients. Am. Psychol. 2003, 58, 78–79. [Google Scholar] [CrossRef] [PubMed]
  38. Jain, A.K. Data clustering: 50 years beyond K-means. Pattern Recognit. Lett. 2010, 31, 651–666. [Google Scholar] [CrossRef]
  39. Chen, T.; Guestrin, C. XGBoost: A scalable tree boosting system. In Proceedings of the 22nd ACM SIGKDD International Conference on Knowledge Discovery and Data Mining, San Francisco, CA, USA, 13–17 August 2016; pp. 785–794. [Google Scholar] [CrossRef]
  40. Gathani, S.; Monadjemi, S.; Ottley, A.; Battle, L. A Grammar-Based Approach for Applying Visualization Taxonomies to Interaction Logs. Comput. Graph. Forum 2022, 41, 489–500. [Google Scholar] [CrossRef]
Figure 1. Unified Modeling Language (UML) component diagram for the WebTraceSense system.
Figure 1. Unified Modeling Language (UML) component diagram for the WebTraceSense system.
Eng 05 00115 g001
Figure 2. UML activity diagram for the visualization module.
Figure 2. UML activity diagram for the visualization module.
Eng 05 00115 g002
Figure 3. UML sequence diagram for the interaction between the visualization and statistics modules.
Figure 3. UML sequence diagram for the interaction between the visualization and statistics modules.
Eng 05 00115 g003
Figure 4. Overview of the WebTraceSense (Top left: Home Screen; Top right: Login screen with Auth0; Bottom left: CRUD visualization table; Bottom right: Wizard form for generating visualizations).
Figure 4. Overview of the WebTraceSense (Top left: Home Screen; Top right: Login screen with Auth0; Bottom left: CRUD visualization table; Bottom right: Wizard form for generating visualizations).
Eng 05 00115 g004
Figure 5. A line chart showing one user log for the version with personalization (left) and another for the version without personalization (right). The user log is from the Paulino et al. [12] dataset.
Figure 5. A line chart showing one user log for the version with personalization (left) and another for the version without personalization (right). The user log is from the Paulino et al. [12] dataset.
Eng 05 00115 g005
Figure 6. Dynamic player with the heatmap option for the visualization of a user log based on the scenario of Paulino et al. [12].
Figure 6. Dynamic player with the heatmap option for the visualization of a user log based on the scenario of Paulino et al. [12].
Eng 05 00115 g006
Figure 7. Clusters of microtask performance metrics with centroids (Interquartile Range Method [36]).
Figure 7. Clusters of microtask performance metrics with centroids (Interquartile Range Method [36]).
Eng 05 00115 g007
Figure 8. Clusters centers. (Left) Version with personalization; (Right) version without personalization).
Figure 8. Clusters centers. (Left) Version with personalization; (Right) version without personalization).
Eng 05 00115 g008
Figure 9. Pair plot of selected variables (accuracy of classification, counting, transcription, and sentiment analysis microtasks).
Figure 9. Pair plot of selected variables (accuracy of classification, counting, transcription, and sentiment analysis microtasks).
Eng 05 00115 g009
Disclaimer/Publisher’s Note: The statements, opinions and data contained in all publications are solely those of the individual author(s) and contributor(s) and not of MDPI and/or the editor(s). MDPI and/or the editor(s) disclaim responsibility for any injury to people or property resulting from any ideas, methods, instructions or products referred to in the content.

Share and Cite

MDPI and ACS Style

Paulino, D.; Netto, A.T.; Brito, W.A.T.; Paredes, H. WebTraceSense—A Framework for the Visualization of User Log Interactions. Eng 2024, 5, 2206-2222. https://doi.org/10.3390/eng5030115

AMA Style

Paulino D, Netto AT, Brito WAT, Paredes H. WebTraceSense—A Framework for the Visualization of User Log Interactions. Eng. 2024; 5(3):2206-2222. https://doi.org/10.3390/eng5030115

Chicago/Turabian Style

Paulino, Dennis, André Thiago Netto, Walkir A. T. Brito, and Hugo Paredes. 2024. "WebTraceSense—A Framework for the Visualization of User Log Interactions" Eng 5, no. 3: 2206-2222. https://doi.org/10.3390/eng5030115

APA Style

Paulino, D., Netto, A. T., Brito, W. A. T., & Paredes, H. (2024). WebTraceSense—A Framework for the Visualization of User Log Interactions. Eng, 5(3), 2206-2222. https://doi.org/10.3390/eng5030115

Article Metrics

Back to TopTop