A Low Power Low Inrush Current LDO with Different Techniques for PSR and Stability Improvement
Abstract
1. Introduction
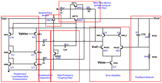
2. Design Concept and Implementation
2.1. PSR Enhancement
2.1.1. Feedforward Compensation PSR Improvement
2.1.2. Loop Gain Adjustment for PSR Improvement
2.2. Inrush Current Improvement
2.3. Techniques for Stability Compensation
3. Simulation Results
3.1. PSR Simulations
3.2. Stability Measurements
3.3. Inrush Current Improvement
4. Conclusions
Author Contributions
Funding
Informed Consent Statement
Data Availability Statement
Conflicts of Interest
References
- Gupta, V.; Rincon-Mora, G.A.; Raha, P. Analysis and design of monolithic, high PSR, linear regulators for SoC applications. In Proceedings of the IEEE International SOC Conference, 2004. Proceedings, Santa Clara, CA, USA, 12–15 September 2004. [Google Scholar]
- Gupta, V.; Rincon-Mora, G.A. A Low Dropout, CMOS Regulator with High PSR over Wideband Frequencies. In Proceedings of the 2005 IEEE International Symposium on Circuits and Systems, Kobe, Japan, 23–26 May 2005. [Google Scholar]
- El-Nozahi, M.; Amer, A.; Torres, J.; Entesari, K.; Sanchez-Sinencio, E. High PSR Low Drop-Out Regulator With Feed-Forward Ripple Cancellation Technique. IEEE J. Solid-State Circuits 2010, 45, 565–577. [Google Scholar] [CrossRef]
- Yuk, Y.; Jung, S.; Kim, C.; Gwon, H.; Choi, S.; Cho, G. PSR Enhancement through Super Gain Boosting and Differential Feed-Forward Noise Cancellation in a 65-nm CMOS LDO Regulator. IEEE Trans. Very Large Scale Integr. (VLSI) Syst. 2014, 22, 2181–2191. [Google Scholar] [CrossRef]
- Jiang, J.; Shu, W.; Chang, J.S. A 65-nm CMOS Low Dropout Regulator Featuring >60-dB PSRR Over 10-MHz Frequency Range and 100-mA Load Current Range. IEEE J. Solid-State Circuits 2018, 53, 2331–2342. [Google Scholar] [CrossRef]
- Chen, L.; Cheng, Q.; Guo, J.; Chen, M. High-PSR CMOS LDO with embedded ripple feedforward and energy-efficient bandwidth extension. In Proceedings of the 2015 28th IEEE International System-on-Chip Conference (SOCC), Beijing, China, 8–11 September 2015; pp. 384–389. [Google Scholar]
- Joshi, K.; Manandhar, S.; Bakkaloglu, B. A 5.6 μ a Wide Bandwidth, High Power Supply Rejection Linear Low-Dropout Regulator with 68 dB of PSR up to 2 MHz. IEEE J. Solid-State Circuits 2020, 55, 2151–2160. [Google Scholar] [CrossRef]
- Hipolito, C.R.; Silverio, A.; Nuestro, R. High PSR LDO with Adaptive-EFFRC for Wearable Biomedical Application. In Proceedings of the 2021 IEEE International Symposium on Circuits and Systems (ISCAS), Daegu, Republic of Korea, 22–28 May 2021; pp. 1–5. [Google Scholar] [CrossRef]
- Li, R.; Zeng, Y.; Lin, Y.; Yang, J.; Tan, H.-Z. High-PSR and fast-transient LDO regulator with nested adaptive FVF structure. In Proceedings of the 2020 IEEE International Conference on Integrated Circuits, Technologies and Applications (ICTA), Nanjing, China, 23–25 November 2020; pp. 51–52. [Google Scholar] [CrossRef]
- Kim, D.-K.; Shin, S.-U.; Kim, H.-S. A BGR-Recursive Low-Dropout Regulator Achieving High PSR in the Low- to Mid-Frequency Range. IEEE Trans. Power Electron. 2020, 35, 13441–13454. [Google Scholar] [CrossRef]
- Chen, J.; Luo, P.; Wang, H.; He, Z.; Song, H. A high PSR LDO with adaptive loop switching control and feedforward ripple cancellation techniques. AEU Int. J. Electron. Commun. 2022, 155, 154355. [Google Scholar] [CrossRef]
- Niu, Z.; Lai, X.; Wang, B. A Wide Input Voltage Range, High PSR Low-Dropout Regulator with a Closed-Loop Charge Pump for Sensor Front-End Circuits. Authorea 2023. [Google Scholar] [CrossRef]
- Lavalle-Aviles, F.; Torres, J.; Sánchez-Sinencio, E. A High-Power Supply Rejection and Fast Settling Time Capacitor-Less LDO. IEEE Trans. Power Electron. 2019, 34, 474–484. [Google Scholar] [CrossRef]
- Pérez-Bailón, J.; Calvo, B.; Medrano, N. A Fully Integrated 180 nm CMOS 1.2 V Low-Dropout Regulator for Low-Power Portable Applications. Electronics 2021, 10, 2108. [Google Scholar] [CrossRef]
- Kakhki, A.P.; Maymandi-Nejad, M. A low dropout regulator with enhanced power supply rejection and stability. In Proceedings of the 2017 Iranian Conference on Electrical Engineering (ICEE), Tehran, Iran, 2–4 May 2017; pp. 387–391. [Google Scholar] [CrossRef]
- Choe, Y.-J.; Nam, H.; Park, J.-D. A Low-Dropout Regulator with PSRR Enhancement through Feed-Forward Ripple Cancellation Technique in 65 nm CMOS Process. Electronics 2020, 9, 146. [Google Scholar] [CrossRef]
- Zarate-Roldan, J.; Wang, M.; Torres, J.; Sánchez-Sinencio, E. A Capacitor-Less LDO With High-Frequency PSR Suitable for a Wide Range of On-Chip Capacitive Loads. IEEE Trans. Very Large-Scale Integr. (VLSI) Syst. 2016, 24, 2970–2982. [Google Scholar] [CrossRef]
- Lim, Y.; Lee, J.; Lee, Y.; Song, S.S.; Kim, H.T.; Lee, O.; Choi, J. An External Capacitor-Less Ultralow-Dropout Regulator Using a Loop-Gain Stabilizing Technique for High Power-Supply Rejection Over a Wide Range of Load Current. IEEE Trans. Very Large-Scale Integr. (VLSI) Syst. 2017, 25, 3006–3018. [Google Scholar] [CrossRef]
- Lim, Y.; Lee, J.; Park, S.; Jo, Y.; Choi, J. An External Capacitorless Low-Dropout Regulator with High PSR at All Frequencies From 10 kHz to 1 GHz Using an Adaptive Supply-Ripple Cancellation Technique. IEEE J. Solid-State Circuits 2018, 53, 2675–2685. [Google Scholar] [CrossRef]
- Li, G.; Qian, H.; Guo, J.; Mo, B.; Lu, Y.; Chen, D. Dual Active-Feedback Frequency Compensation for Output-Capacitorless LDO with Transient and Stability Enhancement in 65-nm CMOS. IEEE Trans. Power Electron. 2020, 35, 415–429. [Google Scholar] [CrossRef]
- Li, Y.; Wang, L.; Wang, Y.; Wang, S.; Cui, M.; Guo, M. A Low-Power, Fast-Transient FVF-Based Output-Capacitorless LDO with Push–Pull Buffer and Adaptive Resistance Unit. Electronics 2023, 12, 1285. [Google Scholar] [CrossRef]
- Hammam, H.H.; Omran, H.A.; Ibrahim, S.A. A Low Power High PSR Wide Load LDO With Load-Dependent Feedforward Cancellation Technique. In Proceedings of the 2021 IEEE International Midwest Symposium on Circuits and Systems (MWSCAS), Lansing, MI, USA, 9–11 August 2021. [Google Scholar]
- Hammam, H.H.; Omran, H.A.; Ibrahim, S.A. Ultra-Low-Power Low Drop-Out (LDO) Voltage Regulator with Improved Power Supply Rejection. In Proceedings of the 2021 38th National Radio Science Conference (NRSC), Mansoura, Egypt, 27–29 July 2021. [Google Scholar]









| Frequency | Conventional LDO | After Adding 1st Compensation | After Adding 2nd Compensation |
|---|---|---|---|
| 100 kHz | −65 dB | −76 dB | −78 dB |
| 1 MHz | −40 dB | −78 dB | −82 dB |
| 10 MHz | −32 dB | −72 dB | −83 dB |
| 30 MHz | −30 dB | −70 dB | −83 dB |
| [3] | [4] | [6] | [5] | [7] | [22] | [23] | This Work | |
|---|---|---|---|---|---|---|---|---|
| Year | 2010 | 2014 | 2015 | 2018 | 2020 | 2021 | 2021 | 2023 |
| Technology (nm) | 130 | 65 | 180 | 65 | 180 | 65 | 65 | 65 |
| Active Area (mm2) | 0.049 | 0.036 | 0.21 | 0.048 | 0.12 | 0.036 | 0.08 | 0.0324 |
| Input Voltage (V) | >1.15 | 1.15–1.3 | 1.3 | 1.2 | 5 | >2 | 2.7–3.3 | >2 |
| Output Voltage (V) | 1 | 1 | 1.2 | 1 | 4.5 | 1.8 | 1.8 | 1.8 |
| Maximum iLoad (mA) | 25 | 25 | 25 | 100 | 250 | 200 | 100 | 200 |
| Output Capacitor (µF) | 4 | 4–4.7 | 4.7 | 4.7 | 1–12 | 0.001–12 | 1–12 | 0.001–12 |
| Quiescent current (µA) | 40 | 150–350 | 10 | 40 | 5.6–35.6 | 10–18 | 5 | 10–15 |
| PSRR (Power Supply Rejection Ratio) (dB) | @4 µF, | @4 µF, | @4.7 µF, | @4.7 µF, | @2.2 µF, | @4 µF, | @4 µF, | @4 µF, |
| @25 mA | @25 mA | @25 mA | @100 mA | @20 mA | @25 mA | @25 mA | @25 mA | |
| −60 | −65 | −71 | −89 | −77 | −80 | −77 | −78 | |
| @100 k | @100 k | @100 k | @100 k | @100 k | @100 k | @100 k | @100 k | |
| −67 | −61 | −69 | −70 | −72 | −83 | −85@ | −82 | |
| @1 M | @1 M | @1 M | @1 M | @1 M | @1 M | 1 M | @1 M | |
| −56 | −47 | −63 | −62 | −62 | −82 | −80@ | −83 | |
| @10 M | @10 M | @10 M | @10 M | @10 M | @10 M | 10 M | @10 M | |
| FOM@100 KHz | 22.8 | 18.76 | 22.55 | 29.94 | 30.18 | 31.43 | 30.8 | 31.77 |
| FOM@1 Mz | 23.3 | 18.45 | 22.425 | 28.9 | 29.89 | 31.69 | 31.23 | 31.99 |
| FOM@10 MHz | 22.52 | 17.36 | 22.03 | 28.37 | 29.24 | 31.53 | 30.97 | 32 |
Disclaimer/Publisher’s Note: The statements, opinions and data contained in all publications are solely those of the individual author(s) and contributor(s) and not of MDPI and/or the editor(s). MDPI and/or the editor(s) disclaim responsibility for any injury to people or property resulting from any ideas, methods, instructions or products referred to in the content. |
© 2023 by the authors. Licensee MDPI, Basel, Switzerland. This article is an open access article distributed under the terms and conditions of the Creative Commons Attribution (CC BY) license (https://creativecommons.org/licenses/by/4.0/).
Share and Cite
Hammam, H.H.; Hosny, M.A.; Omran, H.A.; Ibrahim, S.A. A Low Power Low Inrush Current LDO with Different Techniques for PSR and Stability Improvement. Eng 2023, 4, 2110-2121. https://doi.org/10.3390/eng4030120
Hammam HH, Hosny MA, Omran HA, Ibrahim SA. A Low Power Low Inrush Current LDO with Different Techniques for PSR and Stability Improvement. Eng. 2023; 4(3):2110-2121. https://doi.org/10.3390/eng4030120
Chicago/Turabian StyleHammam, Hazem H., Mostafa A. Hosny, Hesham A. Omran, and Sameh A. Ibrahim. 2023. "A Low Power Low Inrush Current LDO with Different Techniques for PSR and Stability Improvement" Eng 4, no. 3: 2110-2121. https://doi.org/10.3390/eng4030120
APA StyleHammam, H. H., Hosny, M. A., Omran, H. A., & Ibrahim, S. A. (2023). A Low Power Low Inrush Current LDO with Different Techniques for PSR and Stability Improvement. Eng, 4(3), 2110-2121. https://doi.org/10.3390/eng4030120

