Abstract
Background: Lumbar foraminal stenosis (LFS) is a prevalent degenerative condition associated with significant radicular pain and impaired quality of life. Advances in minimally invasive and fusion-based surgical techniques have introduced new strategies for decompressing the neural elements. However, comparative data correlating volumetric foraminal expansion with functional outcomes remain limited. Methods: This retrospective cohort study analyzed 256 patients treated surgically for symptomatic LFS between December 2017 and December 2023. Patients were categorized into four surgical subgroups: endoscopic decompression, anterior lumbar interbody fusion (ALIF), microsurgical decompression, and transforaminal lumbar interbody fusion (TLIF). Preoperative and postoperative assessments included magnetic resonance imaging (MRI) to calculate foraminal volume and standardized clinical scales: the Oswestry Disability Index (ODI), Visual Analogue Scale (VAS) for back and leg pain, and SF-36 health-related quality-of-life scores. Statistical significance was determined using p-values, and inter-observer agreement was evaluated via κ-statistics. Results: Postoperative imaging demonstrated a significant increase in foraminal canal volume across all surgical groups: endoscopy (29.9%), ALIF (71.8%), microsurgery (48.06%), and TLIF (67.0%). ODI scores improved from a preoperative mean of 55.25 to 18.27 at 24 months post-surgery (p < 0.001). VAS scores for back pain decreased from 6.37 to 2.1 (p < 0.001), while leg pain scores declined from 6.85 to 2.05 (p < 0.001). Functional improvement reached or exceeded the minimal clinically important difference (MCID) threshold in over 66% of patients. Conclusions: Modern surgical strategies for LFS, particularly fusion-based techniques, yield significant volumetric decompression and durable clinical improvement. Volumetric gain in the foraminal canal is closely associated with pain reduction and enhanced functional outcomes. These findings support a tailored surgical approach based on anatomical pathology and segmental stability.
1. Introduction
Degenerative–dystrophic disease of the lumbar spine is a globally prevalent condition with significant clinical and socioeconomic consequences. According to the World Health Organization, approximately 266 million individuals (about 3.63% of the global population) present annually with low back pain [1]. Symptomatic intervertebral disc degeneration is newly diagnosed in an estimated 403 million people each year (5.5%) and lumbar spinal canal stenosis is diagnosed in 103 million people (1.41%) [1]. Among these entities, lumbar foraminal stenosis (LFS) plays a key role in radiculopathy and functional disability, particularly in older adults. LFS develops through a multifactorial process involving reduction in disc height, hypertrophic changes in the facet joints, remodelling of bony structures, and thickening of the ligamentum flavum [2,3,4,5,6,7,8,9,10]. These alterations contribute to the narrowing of the intervertebral foramen, causing direct mechanical compression of the exiting nerve root. Segmental instability, whether translational or rotational, may further exacerbate foraminal encroachment [11,12,13,14,15,16]. Additionally, factors such as fibrosis, adhesions, and post-inflammatory changes following interventional procedures can also contribute to symptomatic foraminal stenosis [17,18,19,20,21,22,23,24].
Despite improvements in diagnostic imaging and classification systems, such as the one proposed by Ko et al. [25], the optimal surgical strategy for LFS remains a matter of ongoing debate. While decompression-only approaches aim to preserve spinal mobility and minimize surgical trauma, decompression combined with fusion techniques offers the advantage of restoring foraminal height and correcting instability [26,27,28,29,30]. However, the recurrence of symptoms, particularly due to postoperative fibrosis or progressive degeneration, remains a challenge [3,4,5,6,7,9,15,22]. The expansion of minimally invasive surgical (MIS) techniques has introduced new tools and protocols for addressing LFS with reduced morbidity and faster recovery times [25,26,27,30,31,32,33,34,35]. Endoscopic and microsurgical decompression methods offer the direct visualization of neural elements with minimal disruption to surrounding tissues. Conversely, interbody fusion techniques—such as anterior lumbar interbody fusion (ALIF) and transforaminal lumbar interbody fusion (TLIF)—induce indirect decompression by restoring intervertebral disc height and foraminal dimensions. These techniques also allow for stabilization in cases of segmental dysfunction.
Nevertheless, comparative data assessing the volumetric impact of these approaches on the foraminal canal—and their correlation with clinical outcomes—remain scarce. Most previous studies focus either on symptomatic relief without anatomical quantification or on radiological improvements without robust clinical follow-up [36,37,38]. This gap underscores the need for a more integrated analysis of surgical efficacy in LFS.
To our knowledge, this is one of the few studies to directly correlate postoperative volumetric expansion of the foraminal canal with validated long-term clinical outcomes such as ODI, SF-36, and VAS scores. The relationship between anatomical restoration and functional recovery has not been adequately quantified in the existing literature, especially across a comprehensive range of surgical techniques. The objective of this study is twofold: first, to compare the clinical and radiographic outcomes of four modern surgical strategies for LFS (endoscopic decompression, microsurgical decompression, ALIF, and TLIF), and second, to determine whether the degree of foraminal canal expansion achieved postoperatively predicts sustained improvements in quality of life and pain scores. By integrating imaging-based volumetric analysis with longitudinal patient-reported outcomes, this study offers new insights into the mechanisms of symptom relief and supports a more individualized approach to surgical decision-making in lumbar foraminal stenosis.
2. Materials and Methods
2.1. Study Setting and Period
From December 2017 to December 2023, 256 patients with radicular pain caused by lumbar foraminal stenosis were treated surgically at the Neurosurgery Department (Spinal Surgery Department of the Petrovsky National Research Centre of Surgery).
2.2. Inclusion and Exclusion Criteria
Inclusion criteria comprised adult patients (≥18 years) with unilateral or bilateral lumbar radicular pain secondary to foraminal stenosis, confirmed by both MRI and CT, who failed to improve after at least 12 weeks of structured conservative treatment (physical therapy, anti-inflammatory medication, and epidural injections). Clinical–radiological correlation was mandatory, with symptoms corresponding to the dermatome of the compressed root. Only patients with follow-up ≥24 months were included.
Exclusion criteria were (1) discrepancy between clinical presentation and imaging findings; (2) predominant axial back pain without radicular symptoms; (3) severe central canal stenosis (Grade 3–4); (4) degenerative deformity >10° (Cobb angle), requiring corrective surgery; (5) prior lumbar instrumentation at the index level; (6) congenital anomalies, trauma, infection, or inflammatory spinal pathology; (7) patients with incomplete imaging data or loss to follow-up.
This refinement ensured a homogeneous study cohort, minimizing confounding by mixed pathologies or incomplete datasets.
2.3. Clinical and Imaging Assessment
2.3.1. MRI Acquisition and Standardization
All MRI examinations were performed using a 1.5 Tesla system (Siemens Magnetom Avanto, Erlangen, Germany) with a dedicated lumbar spine coil. A standardized imaging protocol was applied preoperatively and postoperatively across all patients and subgroups to ensure comparability. The protocol included both sagittal and axial T1-weighted and T2-weighted sequences (2D turbo spin-echo) with the following parameters: slice thickness of 3.0 mm, interslice gap of 0.3 mm, field of view (FOV) of 280 × 280 mm, and acquisition matrix of 320 × 256, yielding an in-plane resolution of 0.9 × 1.1 mm. In addition, a 3D T2-weighted SPACE sequence was acquired in the sagittal plane with isotropic voxels (1.0 mm3), which enabled multiplanar reconstructions for volumetric analysis.
Patient positioning was standardized in the supine position with slight hip and knee flexion, and neutral lumbar alignment was maintained using a dedicated positioning cushion. Care was taken to minimize motion artefacts. Preoperative and postoperative scans were acquired with identical coil configurations, pulse sequences, and slice prescriptions to ensure consistency across groups. Segmental stability was scored using the criteria of A. A. White and M. M. Panjabi [16]; clinical instability corresponded to ≥5 points, whereas <5 points denoted stability. Sagittal translational instability was defined by a displacement ≥ 4.5 mm (15%), and sagittal rotational instability was defined by an angular difference ≥ 15° at L1–L4, ≥20° at L4–L5, and ≥25° at L5–S1. CT and MRI of the lumbar spine were obtained in every case. The diagnosis was established by correlating imaging with dermatomal sensory deficits mapped on both the affected and contralateral sides (Keegan schema). Foraminal stenosis was classified according to Ko et al. [25].
A quantitative evaluation of foraminal canal (FC) parameters was performed on pre- and postoperative MRI scans. Foraminal canal (FC) volume was calculated with the formula [14].
where π = 3.14; a is the major axis, b is the minor axis of the elliptical foramen, and h is the canal depth, taken as the fixed length of the exiting nerve. The percentage of the canal occupied by the nerve was also recorded.
V = π × a × b × h = πabh/4
2.3.2. Image Processing and Calibration
DICOM (Digital Imaging and Communications in Medicine) datasets were exported and analyzed using RadiAnt DICOM Viewer (version 2020.2.9, Medixant, Poznań, Poland). Prior to volumetric measurements, pixel spacing calibration was verified against phantom images supplied by the manufacturer, ensuring geometric fidelity across all datasets. Foraminal boundaries were outlined manually by both observers, and segmentation was performed using the elliptical ROI tool on each contiguous slice, followed by multiplanar reconstruction to confirm accuracy. The volumetric algorithm applied the formula V = π × a × b × h = πabh/4, where a and b represent the major and minor foraminal axes and h represents the canal depth. All measurements were repeated on two separate sessions to confirm intra- and inter-observer reproducibility. To avoid bias, images were reviewed without access to patient clinical data. Inter-observer agreement for FC stenosis grading was assessed by linearly weighted κ-statistics: κ < 0.20 indicated poor agreement; 0.21–0.40, fair; 0.41–0.60, moderate; 0.61–0.80, good; and 0.81–1.00, very good agreement.
2.4. Statistical Analysis
Continuous variables were expressed as mean ± standard deviation (SD) for normally distributed data or median with an interquartile range [Q1–Q3] for skewed distributions. Categorical variables were reported as counts and percentages. Normality of distributions was verified using the Shapiro–Wilk test. For group comparisons, parametric tests (paired or unpaired Student’s t-test; ANOVA with Bonferroni correction) were used when assumptions of normality were met; otherwise, non-parametric equivalents (Mann–Whitney U, Wilcoxon signed-rank, or Kruskal–Wallis tests) were applied.
Effect sizes were reported as Cohen’s d for continuous outcomes and risk ratios (RRs) or odds ratios (ORs) with 95% confidence intervals (CIs) for categorical outcomes. This allowed the interpretation of clinical as well as statistical significance [17]. Longitudinal changes in clinical scores: ODI (Oswestry Disability Index), VAS (Visual Analogue Scale), and SF-36 (36-Item Short Form Health Survey) were assessed using repeated-measures ANOVA or Friedman’s test as appropriate. Inter-observer agreement for volumetric measurements was calculated using linearly weighted κ-statistics.
Missing data were rare (<3% of cases) and handled with multiple imputation (five iterations) to reduce potential bias. Sensitivity analyses confirmed that results were consistent between the imputed and complete case datasets. All statistical analyses were performed with SPSS v.27 (IBM Corp., Armonk, NY, USA). A two-sided p-value < 0.05 was considered statistically significant [27,28].
2.5. Study Cohort
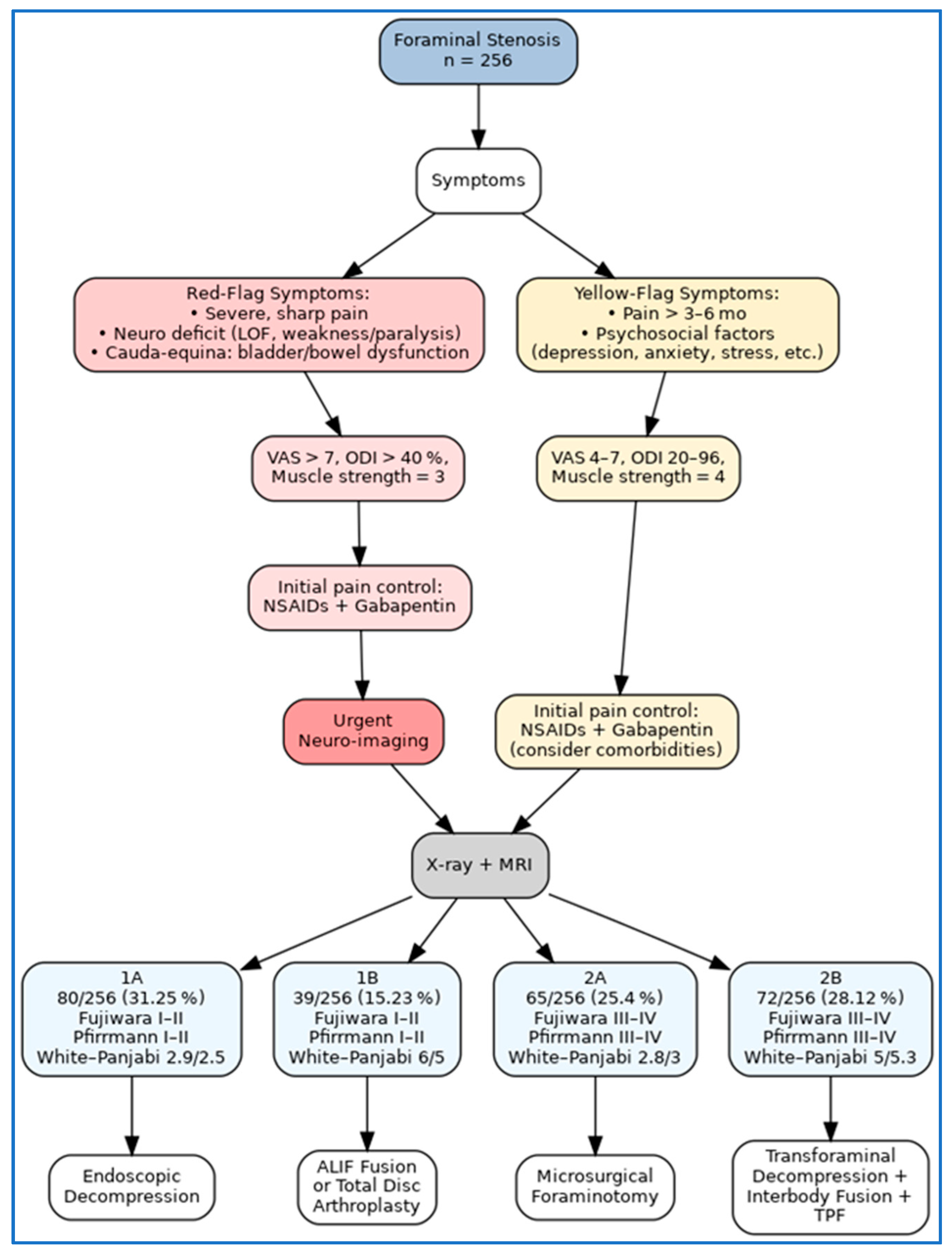
The analysis included n = 256 patients with radicular pain caused by lumbar FC stenosis, aged 63/57 [27; 80] years. The cohort comprised 97 (37.9%) men and 159 (62.1%) women (Figure 1). The mean follow-up duration was 36 months (median, 24 months; range, 3–65 months). Analyses were performed at standardized timepoints of 6 weeks, 6 months, 12 months, and 24 months, which were available for all patients. Longer-term data (≥36 months) were available in a subset of patients but were not included in the main statistical comparisons due to heterogeneity of follow-up windows.
Figure 1.
Patient selection flow diagram.
Patients are divided into two groups and two subgroups (Group 1 and Group 2).
Group 1—119/256 (46.5%) patients with foraminal stenosis.
Subgroup 1A—80/256 (31.25%) patients with foraminal stenosis caused by disc herniation in combination with osteophytes of hypertrophic facet joints (Fujiwara grade I–II) [19] and Pfirmann disc degeneration stage I–II. At the FC level, lateral to the external pedicle line 3 (3.75%), at the foraminal stenosis level, medial to the external pedicle line 77 (96.2%), without instability of the spinal motor segment, the score was 2.9/2.5 [2; 4] according to the White–Panjabi criteria. The Jamshidi needle, guidewire, dilators, and working cannula were inserted under direct and lateral fluoroscopic control through the intervertebral foramen until contact with the MPD in the area of Kambin’s triangle in the spinal canal of the subarticular zone along the medial pedicular line. Resection of the articular process was performed with crown cutters; an endoscopic shaver system was used to expand the foraminal foramen. With the help of foraminoscopy, the epidural space was revised, fragments of the MPD hernia were removed, the root and cavity of the MPD were revised, and the fibrous annulus and the posterior longitudinal ligament were coagulated to reduce their volume, if necessary, using bipolar coagulation.
Subgroup 1B 39/256 (15.23%): Patients with pain syndrome due to unilateral and bilateral foraminal stenosis, with a moderate degree of degenerative changes in MPD (discoradicular conflict) (Pfirmann grade I–II [18]) and moderate degenerative changes in the facet joints (Fujiwara grade I–II [19]). Clinical instability of the spinal motor segment according to the White–Panjabi criteria was 6/5 [2; 6] points. Nine (23.1%) underwent a history of minimally invasive types of surgical care: endoscopic decompression, seven (17.9%); microsurgical decompression of the spinal canal, fifteen (38.4%). The patients underwent ventral retroperitoneal access according to the ALIF technique. In 9 cases, indirect decompression of the foraminal stenosis was performed using the ALIF technique using an interbody support cage and spinal fusion; in 15 cases, ALIF was supplemented with transpedicular stabilization; in 15 cases, total arthroplasty of the lumbar MPD was performed according to the generally accepted surgical technique (Table 1).
Table 1.
Demographic and clinical characteristics of patients with lumbar foraminal stenosis stratified by surgical subgroup.
Group 2—137/256 (53.5%) patients with foraminal stenosis.
Subgroup 2 A 65/256 (25.4%) patients: Cause of stenosis: facet joint hypertrophy (Fujiwara grade III–IV), Pfirmann disc degeneration stage III–IV, FC stenosis without instability of the vertebral motor segment, and 2.8/3 [2; 5] points according to the White–Panjabi criteria; 13 (20%) patients in anamnesis underwent endoscopic transforaminal decompression in the period from 1 to 5 years. Microsurgical decompression of foraminal stenosis was performed without stabilizing the vertebral motor segment. The volume of resection of the articular processes was no more than 50% of the joint (Table 1).
Subgroup 2B: 72/256 (28.12%) patients with stenosis due to facet joint hypertrophy (Fujiwara III–IV degree), Pfirmann disc degeneration stage III–IV, and instability of the vertebral motor segment; 5/5.3 [5; 7] points according to the White–Panjabi criteria. Causes of FC compression: In 20 (27.7%), facet joint hypertrophy, in 22 (30.5%), compression of the root by a synovial cyst, in 10 (13.8%), combined stenosis, and in 20 (27.7%), a combination of facet joint hypertrophy and foraminal hernia. The history of minimally invasive types of surgical care was 7 (9.7%) for endoscopic decompression, and 11 (15.2%) for microsurgical decompression of the spinal canal. Facetectomy and decompression of spinal cord roots in combination with interbody fusion and transpedicular fixation were performed. Table 1 shows all the details.
3. Results
A total of 256 levels (512 foraminal canal) were analyzed in 256 patients. Foraminal canal sizes were measured on preoperative and postoperative MRI images. Morphometric assessment revealed a significant increase in the volume of foraminal canal in all types of operations. After endoscopic decompression, it was 29.9%, and after microsurgical decompression, it was 48.06% on the side that the impact was obtained. After TLIF decompressive-stabilizing operations, following TLIF, the foraminal canal (FC) volume increased by a mean of 67.0%. The use of anterior interbody cages and arthroplasty according to the ALIF technique contributed to an increase in the volume of FC on both sides, up to 71.8% (Table 2). According to Lee classification, Grade 1 was detected in 1.57%, the second degree was detected in 35.15%, and the third degree was detected in 63.28%. Comparison of the mean MRI values of operated and non-operated foraminal canal showed significant differences at all levels. The correspondence between observers was moderate for operated FCs (k = 0.567) and good for non-operated FCs (k = 0.676). MacNab Scores and patient satisfaction at final follow-up: 85.2% of patients rated their outcome as “good” or “excellent” on the MacNab scale: 1A: excellent 40% and good 53.75%; 1B: excellent 58.9% and good 34.4%; 2A: excellent 37.2% and good 43.2%; 2B: excellent 37.5% and good 45.3%. Appendix A reports some patients as examples.
Table 2.
Quantitative changes in foraminal volume before and after surgery across treatment groups.
Both back and leg pain showed rapid improvement by 6 weeks, sustained throughout 24 months. VAS for leg pain showed a sharper decline initially, consistent with neural decompression efficacy. Differences were statistically significant at all timepoints (p < 0.001) (Figure 2).
Figure 2.
Visual Analogue Scale (VAS) scores for back and leg pain after surgery for lumbar foraminal stenosis, showing significant reductions across all surgical groups with variability depicted as standard deviations (back pain, (A)) and 95% confidence intervals (leg pain, (B)). Blu, endoscopic decompression; orange, ALIF; green, microsurgical decompression; red, TLIF.
The analysis of the quality of life of patients according to the Oswestry Index (ODI) established a significant improvement in the functional state after surgery compared to the preoperative value in all patients. On average, from 55.25/54.95 [43; 67] to 21.12/20.5 [20; 36] 6 months after surgery (p < 0.001), and no statistically significant changes in quality of life were recorded at follow-up and amounted to 18.27/18.12 after 24 months [15; 20]. (Table 3).
Table 3.
Functional improvement measured by the Oswestry Disability Index (ODI) in pre- and postoperative follow-up.
Safety and Resource Utilization
Across the 256-patient cohort, no perioperative mortality was observed. The overall intraoperative complication rate was 6.6%, with distribution varying by surgical subgroup (Table 4). Dural tears occurred in seven patients (2.7%), of whom four required intraoperative repair with fibrin sealant, and three were treated conservatively without sequelae. Transient root irritation was documented in five patients (2.0%), resolving within three months. Wound infection occurred in four patients (1.6%) (two superficial and two deep), all managed successfully with antibiotics ± surgical debridement. No permanent neurological deficit was attributable to surgery.
Table 4.
Perioperative safety and resource utilization by surgical subgroup.
Estimated blood loss (EBL) was lowest in the endoscopic subgroup (mean 72 mL, SD 41) and highest in TLIF (mean 328 mL, SD 104). Operative time averaged 91 min (SD 22) for endoscopy, 124 min (SD 38) for microsurgery, 163 min (SD 44) for ALIF, and 178 min (SD 52) for TLIF. The median length of stay was 2 days [IQR 1–3] for endoscopic and microsurgical groups, versus 5 days [IQR 4–7] for ALIF and TLIF.
Within 24 months, 15 patients (5.9%) required unplanned readmission, most commonly for wound-related issues (n = 6) or recurrent radicular pain (n = 5). Reoperation at the index level was necessary in twelve patients (4.7%), including five for recurrent stenosis, four for implant failure or cage migration, and three for infection.
During follow-up, radiographically confirmed adjacent segment disease (ASD) was identified in nine patients (3.5%), predominantly in fusion groups. Clinically relevant cage subsidence was recorded in eleven patients (4.3%), all in the ALIF/TLIF arms, although only four required revision surgery. No cases of pseudoarthrosis were detected within the observation period.
4. Discussion
This study offers a comprehensive comparison of four contemporary surgical strategies for lumbar foraminal stenosis, integrating quantitative imaging with validated clinical outcomes. In a cohort of 256 patients, all approaches—endoscopic decompression, ALIF, microsurgical decompression, and TLIF—resulted in statistically significant improvements in foraminal canal volume, pain scores, disability indices, and quality of life metrics.
According to the literature, a 10-point decrease in the quality-of-life index is associated with a patient with minimal clinical difference (MCR) before and after treatment [20]. Comparable results were obtained according to the SF-36 questionnaire (Table 5 and Table 6). An increase in the degree of functional adaptation and improvement in the quality of life in accordance with the MCID value was recorded in most patients with lumbar foraminal stenosis by 72.25% according to SF-36 MN, 66.4% according to SF-36 PH, and 66.8% according to ODI.
Table 5.
SF-36 Mental Health Scores (MN) in the groups before and after surgery.
Table 6.
SF-36 Physical Health Scores (PH) in the pre- and postoperative groups.
A significant decrease in the intensity of back pain syndrome in the early postoperative period was recorded by an average of three points, 46.42% of all observed patients. The assessment of back pain syndrome according to the VAS revealed positive dynamics in the form of a significant decrease in its severity after surgery, from an average of 6.37/5.6 [4; 8] to 2.8/2.12 [2; 4] 6 months after surgery (p < 0.001), with minimal values maintained throughout the study, and 24 months after surgery, the severity of back pain according to VAS was 2.1/1.82 [1; 3], with a 67.5% reduction in pain in all observation groups. According to the literature, a decrease in the intensity of back pain by 1.8–1.9 points according to VAS is equivalent to the patient’s achievement of MCR [21]. The results of our dynamic observations of the severity of back pain according to VAS confirm the achievement of minimal clinically important difference (MCD) in all the studied cases (Table 7).
Table 7.
VAS back in pre- and post-surgery groups.
The analysis of the intensity of pain syndrome in the leg according to VAS among all observation groups recorded a decrease in pain in the early postoperative period by 3.05 points, 46.7%. The assessment of pain syndrome in the leg according to the VAS revealed a positive trend in the form of a significant decrease in its severity after surgery from an average of 6.85/6.52 [4; 8] to 2.8/2.32 [1; 4] 6 months after surgery (p < 0.001), with minimal values for the entire study, and 24 months after surgery, the severity of pain syndrome in the leg according to the VAS was 2.05/1.67 [1; 3]; a 74% reduction in pain in all observation groups (Table 8).
Table 8.
VAS leg in the pre and post-surgery groups.
The analysis of patients’ satisfaction with the results of surgical intervention according to the MacNab subjective scale (Table 9) in dynamics revealed mainly good and excellent results.
Table 9.
MacNab in groups after surgery.
Our results show that the improvements in ODI, VAS, and SF-36 scores were both statistically and clinically significant. In spine surgery research, the minimal clinically important difference (MCID) is the threshold that reflects true patient benefit. An ODI change of 10–12 points is usually regarded as clinically meaningful [17]. In our series, the mean ODI reduction was more than 35 points—over three times the MCID—indicating substantial recovery of function and daily activity. For pain, MCID values are typically defined as a 1.5–2.0 point decrease on the VAS [21]. Patients in this study reported mean reductions of 4.2 points for back pain and 4.8 points for leg pain, well beyond the benchmark, confirming durable symptomatic relief.
The SF-36 adds a broader view, encompassing physical and mental health. Both domains improved beyond the thresholds documented in previous spinal surgery studies [20]. Importantly, the mental health component revealed meaningful psychological benefits, suggesting that decompression and stabilization ease the emotional distress of chronic radiculopathy, improving social interaction and quality of life.
In our cohort, follow-up was limited to a maximum of 24 months, and systematic data on late complications were not available. Although early stability and functional recovery were consistently favourable, it is well documented in the literature that fusion-based techniques, particularly ALIF and TLIF, may predispose patients to ASD over longer observation periods, with reported incidence rates ranging from 10% to 25% at 5–10 years [39,40,41,42,43]. Likewise, issues such as cage subsidence, implant loosening, or recurrent foraminal stenosis can compromise long-term results and necessitate reoperation [39,40,44,45]. The absence of late complication data in this series represents a limitation. Future prospective studies with extended follow-up (≥5 years) are essential to capture the trajectory of outcomes beyond the early postoperative window.
4.1. Future Directions
Prospective randomized studies are warranted to validate the observed relationships between foraminal expansion and clinical recovery. Future research should also evaluate the role of real-time intraoperative volumetry and incorporate longer follow-up to assess complications such as adjacent segment disease or cage subsidence.
Integration of cost-effectiveness models (particularly comparing high-resource fusion techniques to less invasive decompression) could provide important policy insights. Finally, the application of AI-based imaging analytics and predictive modelling may refine patient selection and personalize surgical planning [46,47,48]. The safety profile in this series aligns with prior reports of foraminal stenosis surgery, where complication rates range between 5 and 12% depending on approach [49]. Endoscopic and microsurgical decompression were associated with lower blood loss, shorter operative times, and reduced hospital stays, consistent with their minimally invasive nature [22,50,51,52]. In contrast, fusion procedures carried higher perioperative resource utilization but offered greater volumetric gains and lower rates of recurrent stenosis. Importantly, the incidence of ASD (3.5%) and cage subsidence (4.3%) remained within reported benchmarks and was clinically significant in only a subset requiring reoperation [49]. These findings highlight the trade-off between invasiveness, stability restoration, and longer-term biomechanical risks, underscoring the need for individualized surgical planning.
4.2. Limitations of This Study
ALIF and total disc arthroplasty were analyzed jointly in Group 1B. Although both rely on the restoration of disc height to achieve indirect foraminal decompression, they differ in biomechanical profiles: fusion eliminates motion and stabilizes the segment, whereas arthroplasty preserves mobility. Pooling these procedures may have contributed to the magnitude of volumetric gain observed in Group 1B. Future studies with larger sample sizes should address these techniques separately to clarify their relative contributions.
5. Conclusions
In this retrospective cohort, improvements in quality of life after foraminal decompression were associated with increased foraminal canal volume across all surgical strategies. Both minimally invasive decompression and fusion-based approaches demonstrated consistent benefits, with no significant differences in long-term patient-reported outcomes between groups.
In patients with radiographic or clinical signs of instability, procedures that included stabilization were associated with better functional recovery and quality-of-life scores. Conversely, intraoperative visualization of a freely decompressed nerve root is sufficient for pain relief. Notably, greater degrees of decompression did not show additional benefits in our cohort and were instead linked with a higher likelihood of postoperative scarring described in the prior literature.
Endoscopic and microsurgical techniques achieved meaningful clinical improvement with lower resource utilization, whereas fusion procedures produced larger volumetric gains but carried higher perioperative demands and a measurable risk of adjacent-segment changes. These patterns underscore that the relationship between anatomical restoration and patient recovery is complex and influenced by baseline stability, the extent of degeneration, and surgical approach.
Author Contributions
Conceptualization, R.M.N., V.K. and N.M.; methodology, A.M., S.A.K., T.A.K. and N.M.; validation, R.M.N., V.K. and N.M.; formal analysis, R.M.N., V.K. and T.A.K.; investigation, R.M.N. and A.M.; resources, A.M. and A.A.G.; data curation, A.M., A.A.G., P.R.B. and T.A.K.; writing—original draft preparation, R.M.N., V.K. and N.M.; writing—review and editing, R.M.N. and N.M.; visualization, S.A.K., M.D. and N.M.; supervision, R.M.N. and N.M. All authors have read and agreed to the published version of the manuscript.
Funding
This research received no external funding.
Institutional Review Board Statement
The study was conducted in accordance with the Declaration of Helsinki and approved by the Bioethics Committee of FGBNU RUTSKh of the Russian Research Center of Surgery Named after Academician B.V. Petrovsky, Moscow, Russia (01/2022) on 3 January 2022.
Informed Consent Statement
Informed consent was obtained from all subjects involved in the study.
Data Availability Statement
The data presented in this study are available on request from the corresponding author due to privacy restrictions.
Conflicts of Interest
The authors declare no conflicts of interest.
Abbreviations
| PK | Foraminal canal (canalis foraminalis); |
| MPD | Intervertebral disc (discus intervertebralis); |
| ODI | Oswestry Disability Index; |
| VAS | Visual Analogue Scale; |
| SF-36 MN | Mental Health domain of the SF-36; |
| SF-36 PH | Physical Health domain of the SF-36; |
| ALIF | Anterior Lumbar Interbody Fusion; |
| TLIF | Transforaminal Lumbar Interbody Fusion. |
Appendix A
Clinical Cases
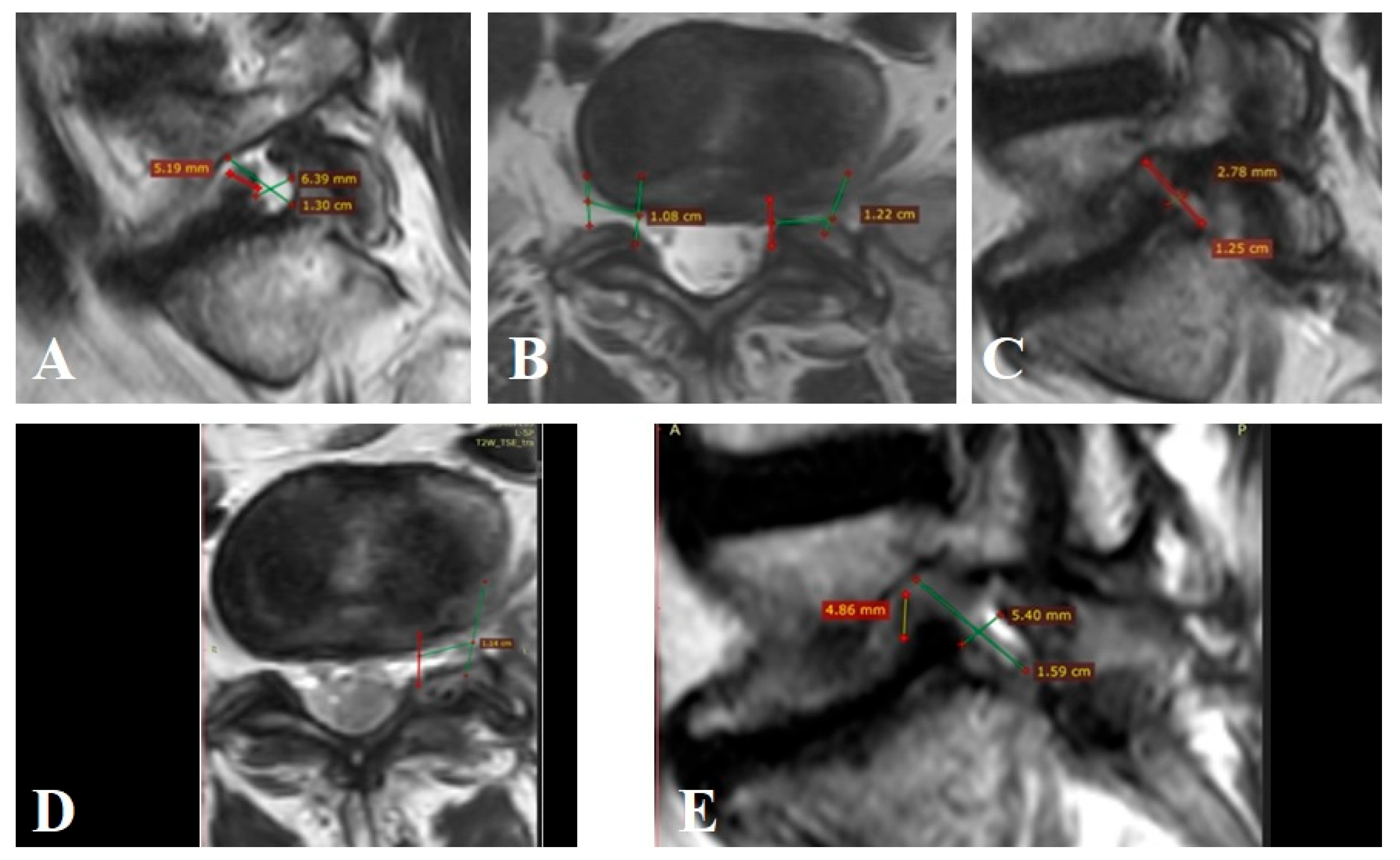
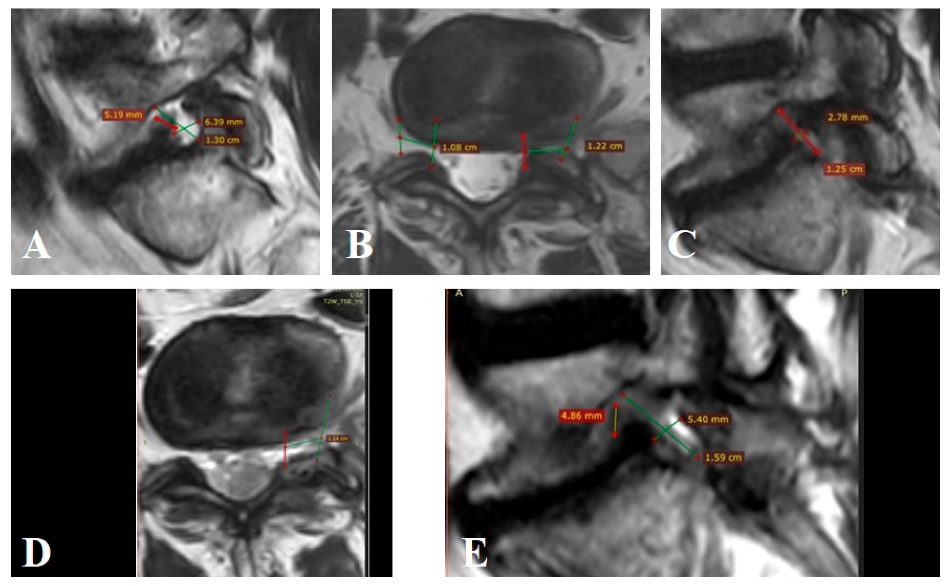
Patient n° 1 is a 27-year-old male, presented with complaints of lumbar pain radiating to the left lower limb. The pain was refractory to conservative treatment for over three months. MRI revealed Grade 3 foraminal stenosis according to Lee’s classification. The left L4–L5 foraminal canal (FC) volume was 368.1 mm3, with the exiting nerve occupying 316.2 mm3 (nerve occupancy: 84.2%) (Figure A1A,B). On the right side, FC volume was 584.3 mm3 with a nerve volume of 310.2 mm3, and occupancy was 53.08%. Pain intensity was 7 cm in the leg and 4 cm in the back (VAS), and the Oswestry Disability Index (ODI) score was 47. The patient underwent endoscopic foraminotomy and decompression of the spinal nerve root at L4–L5 on the left. Postoperative FC volume increased to 559.6 mm3 with a nerve volume of 316.4 mm3, and occupancy decreased to 56.5% (Figure A1C,D). This corresponds to a 34.1% increase in FC volume. At 12 months, leg pain improved to 1 cm and back pain to 2 cm on VAS, with an ODI improvement to 17 points.
Figure A1.
MRI of patient n° 1.
Figure A1.
MRI of patient n° 1.

Patient n° 2 is a 55-year-old male, reported severe intermittent lumbar pain radiating to the right lower limb, unresponsive to three months of conservative therapy. VAS scores were 8 cm (leg) and 6 cm (back). Segmental instability was rated at 6 points per White–Panjabi criteria, and ODI was 55. MRI showed Grade 3 foraminal stenosis (Lee). On the right L4–L5 level, FC volume was 524.9 mm3, nerve volume 305.5 mm3, with 58.1% occupancy (Figure A2A). On the left, FC volume was 1492.5 mm3, nerve volume 305.2 mm3, and occupancy 20.85%. The patient underwent open foraminotomy, root decompression, and transforaminal lumbar interbody fusion (TLIF) at L4–L5. Postoperative FC volume on the right was 1638.1 mm3, nerve volume 305.8 mm3, and occupancy decreased to 18.6% (Figure A2B,C), representing a 68.0% increase in FC volume. On the left, postoperative FC volume remained 1492.5 mm3 with occupancy at 20.4% (Figure A2B,C). Pain decreased to 1.8 cm in the leg and 2 cm in the back. ODI improved to 19 at 12 months.
Figure A2.
MRI of patient n° 2.
Figure A2.
MRI of patient n° 2.

Patient n° 3 is a 35-year-old male, presented with episodic severe lumbar pain radiating to the left lower limb along the L5–S1 dermatome. Pain had persisted for more than three months despite conservative therapy. VAS was 8 cm in the leg and 5 cm in the back, and ODI was 54. MRI showed bilateral foraminal stenosis with moderate degenerative changes: Pfirrmann Grade I–II discs and Fujiwara Grade I–II facet joints. Clinical instability was 5 points per White–Panjabi. On MRI, FC volume at L5–S1 on the left was 412.3 mm3 with nerve volume of 297.1 mm3 (occupancy: 72.1%) (Figure A3A–C). On the right, FC volume was 227.8 mm3 with a nerve volume of 218.2 mm3 (occupancy: 95.7%) (Figure A3A,B). The patient underwent a preperitoneal approach with disc resection and total disc arthroplasty at L5–S1 (ALIF). Postoperatively, indirect bilateral foraminal decompression was achieved. Right FC volume increased to 2003.6 mm3 (occupancy: 10.9%) (Figure A3D,E), a 79.4% increase. Left FC volume increased to 1764.8 mm3 (occupancy: 16.8%) (Figure A3E,F), a 76.6% increase. VAS scores improved to 2 cm (back) and 1 cm (leg). ODI at 12 months was 17.
Figure A3.
MRI of patient n° 3.
Figure A3.
MRI of patient n° 3.

Patient n° 4 is a 64-year-old female, complained of lumbar pain with radiation to the left lower extremity, unresponsive to conservative therapy for over three months. MRI revealed Grade 3 foraminal stenosis at L5–S1. Left FC volume was 323.2 mm3, nerve volume 220.6 mm3, and nerve occupancy was 68.2% (Figure A4A–C). Right FC volume was 694.3 mm3, nerve volume 316 mm3 (occupancy: 34.1%). VAS scores were 8 cm in the leg and 5 cm in the back. Instability was rated at 4 points per White–Panjabi, and ODI was 46.
Microsurgical foraminotomy and decompression of the left L5–S1 root were performed. Postoperative FC volume increased to 768.4 mm3 with unchanged nerve volume (220.6 mm3), reducing nerve occupancy to 28.7% (Figure A4D,E), representing a 57.9% volumetric gain. VAS scores improved to 1 cm (back and leg). ODI improved to 18 at 12 months.
Figure A4.
MRI of patient n° 4.
Figure A4.
MRI of patient n° 4.

References
- Ravindra, V.M.; Senglaub, S.S.; Rattani, A.; Dewan, M.C.; Härtl, R.; Bisson, E.; Park, K.B.; Shrime, M.G. Degenerative Lumbar Spine Disease: Estimating Global Incidence and Worldwide Volume. Glob. Spine J. 2018, 8, 784–794. [Google Scholar] [CrossRef]
- Kalff, R.; Ewald, C.; Waschke, A.; Gobisch, L.; Hopf, C. Degenerative Lumbar Spinal Stenosis in Older People. Dtsch. Arztebl. Int. 2013, 110, 613–624. [Google Scholar] [CrossRef]
- Aaen, J.; Banitalebi, H.; Austevoll, I.M.; Hellum, C.; Storheim, K.; Myklebust, T.Å.; Anvar, M.; Weber, C.; Solberg, T.; Grundnes, O.; et al. Is the presence of foraminal stenosis associated with outcome in lumbar spinal stenosis patients treated with posterior microsurgical decompression. Acta Neurochir. 2023, 165, 2121–2129. [Google Scholar] [CrossRef] [PubMed]
- De Bonis, P.; Musio, A.; Mongardi, L.; La Marca, F.; Lofrese, G.; Visani, J.; Cavallo, M.A.; Scerrati, A. Transpars approach for L5-S1 foraminal and extra-foraminal lumbar disc herniations: Technical note. J. Neurosurg. Sci. 2023, 67, 213–218. [Google Scholar] [CrossRef]
- Ramirez, M.J.E.; Nurmukhametov, R.; Bernard, E.; Peralta, I.; Efe, I.E. A Low-Cost Three-Dimensional Printed Retractor for Transforaminal Lumbar Interbody Fusion. Cureus 2022, 14, e24185. [Google Scholar] [CrossRef] [PubMed]
- Yamada, T.; Horikawa, M.; Sato, T.; Kahyo, T.; Takanashi, Y.; Ushirozako, H.; Kurosu, K.; Al Mamun, M.; Mihara, Y.; Oe, S.; et al. Hypertrophy of the ligamentum flavum in lumbar spinal canal stenosis is associated with abnormal accumulation of specific lipids. Sci. Rep. 2021, 11, 23515. [Google Scholar] [CrossRef]
- Slätis, P.; Malmivaara, A.; Heliövaara, M.; Sainio, P.; Herno, A.; Kankare, J.; Seitsalo, S.; Tallroth, K.; Turunen, V.; Knekt, P.; et al. Long-term results of surgery for lumbar spinal stenosis: A randomized controlled trial. Eur. Spine J. 2011, 20, 117–1181. [Google Scholar] [CrossRef]
- Steurer, J.; Roner, S.; Gnannt, R.; Hodler, J. Quantitative radiologic criteria for the diagnosis of lumbar spinal stenosis: A systematic literature review. BMC Musculoskelet. Disord. 2011, 12, 175. [Google Scholar] [CrossRef] [PubMed]
- Özer, A.F.; Akyoldaş, G.; Çevik, O.M.; Aydın, A.L.; Hekimoğlu, M.; Sasani, M.; Öktenoğlu, T.; Çerezci, Ö.; Süzer, T. Lumbar Foraminal Stenosis Classification That Guides Surgical Treatment. Int. J. Spine Surg. 2022, 16, 666–673. [Google Scholar] [CrossRef]
- Mahatthanatrakul, A.; Kim, H.S.; Lin, G.X.; Kim, J.S. Decreasing thickness and remodeling of ligamentum flavum after oblique lumbar interbody fusion. Neuroradiology 2020, 62, 971–978. [Google Scholar] [CrossRef]
- Gkasdaris, G.; Kapetanakis, S. Clinical anatomy and significance of the lumbar intervertebral foramen: A review. J. Anat. Soc. India 2015, 64, 166–173. [Google Scholar] [CrossRef]
- Breemer, M.C.; Malessy, M.J.A.; Notenboom, R.G.E. Origin, branching pattern, foraminal and intraspinal distribution of the human lumbar sinuvertebral nerves. Spine J. 2022, 22, 472–482. [Google Scholar] [CrossRef]
- Giordano, F.; Lenge, M.; Donati, P.; Mongardi, L.; Di Giacomo, G.; Mura, R.; Taverna, M.; Cini, C.; Peraio, S.; Poggi, G.; et al. Exclusive Neurogenic Bladder and Fecal Incontinency in an Achondroplasic Child Successfully Treated with Lumbar Foraminal Decompression. Pediatr. Neurosurg. 2021, 56, 471–476. [Google Scholar] [CrossRef]
- Nurmukhametov, R.; Encarnacion Ramirez, M.D.J.; Dosanov, M.; Medetbek, A.; Kudryakov, S.; Wisam Alsaed, L. Quantifying Lumbar Foraminal Volumetric Dimensions: Normative Data and Implications for Stenosis—Part 2 of a Comprehensive Series. Med. Sci. 2024, 12, 34. [Google Scholar] [CrossRef]
- Nurmukhametov, R.; De Jesus Encarnacion Ramirez, M.; Dosanov, M.; Medetbek, A.; Kudryakov, S.; Reyes Soto, G. Exploring Pathways for Pain Relief in Treatment and Management of Lumbar Foraminal Stenosis: A Review of the Literature. Brain Sci. 2024, 14, 740. [Google Scholar] [CrossRef]
- White, A.A.; Panjabi, M.M. Clinical Biomechanics of the Spine, 2nd ed.; Lippincott: Philadelphia, PA, USA, 1990; Volume 2, Chapter 18–20. [Google Scholar]
- Copay, A.G. Understanding the minimum clinically important difference: A review of concepts and methods. Spine J. 2007, 7, 541–546. [Google Scholar] [CrossRef]
- Pfirrmann, C.W.A.; Metzdorf, A.; Zanetti, M.; Hodler, J.; Boos, N. Magnetic resonance classification of lumbar intervertebral disc degeneration. Spine 2001, 26, 1873–1878. [Google Scholar] [CrossRef] [PubMed]
- Fujiwara, A.; Lim, T.-H.; An, H.S.; Tanaka, N.; Jeon, C.-H.; Andersson, G.B.J.; Haughton, V.M. The effect of disc degeneration and facet joint osteoarthritis on the segmental flexibility of the lumbar spine. Spine 2000, 25, 3036–3044. [Google Scholar] [CrossRef] [PubMed]
- Park, C.K. Total disc replacement in lumbar degenerative disc diseases. J. Korean Neurosurg. Soc. 2015, 58, 401–411. [Google Scholar] [CrossRef]
- Byval’tsev, V.A.; Belykh, E.G.; Sorokovikov, V.A.; Arsent’eva, N.I. The use of scales and questionnaires in vertebrology. Zhurnal Nevrol. I Psichiatr. 2011, 111, 51–56. (In Russian) [Google Scholar]
- Ju, C.I.; Lee, S.M. Complications and management of endoscopic spinal surgery. Neurospine 2023, 20, 56–77. [Google Scholar] [CrossRef]
- Haimoto, S.; Nishimura, Y.; Hara, M.; Nakajima, Y.; Yamamoto, Y.; Ginsberg, H.J.; Wakabayashi, T. Clinical and radiological outcomes of microscopic lumbar foraminal decompression: A pilot analysis of possible risk factors for restenosis. Neurol. Med. Chir. 2018, 58, 49–58. [Google Scholar] [CrossRef] [PubMed]
- Yamada, K.; Matsuda, H.; Nabeta, M.; Habunaga, H.; Suzuki, A.; Nakamura, H. Clinical outcomes of microscopic decompression for degenerative lumbar foraminal stenosis: A comparison between patients with and without degenerative lumbar scoliosis. Eur. Spine J. 2011, 20, 947–953. [Google Scholar] [CrossRef] [PubMed]
- Ko, Y.J.; Lee, E.; Lee, J.W.; Park, C.Y.; Cho, J.; Kang, Y.; Ahn, J.M. Clinical validity of two different grading systems for lumbar central canal stenosis: Schizas and Lee classification systems. PLoS ONE 2020, 15, e0233633. [Google Scholar] [CrossRef]
- Kim, J.H.; Kim, H.S.; Kapoor, A.; Adsul, N.; Kim, K.J.; Choi, S.H.; Jang, J.-S.; Jang, I.-T.; Oh, S.-H. Feasibility of full endoscopic spine surgery in patients over the age of 70 years with degenerative lumbar spine disease. Neurospine 2018, 15, 131–137. [Google Scholar] [CrossRef]
- Park, M.K.; Son, S.K.; Park, W.W.; Choi, S.H.; Jung, D.Y.; Kim, D.H. Unilateral biportal endosccopy for decompression of extraforaminal stenosis at the lumbosacral junction: Surgical techniques and clinical out-comes outcomes. Neurospine 2021, 18, 871–879. [Google Scholar] [CrossRef]
- Vande Kerckhove, M.; d’Astorg, H.; Ramos-Pascual, S.; Saffarini, M.; Fiere, V.; Szadkowski, M. SPINE: High heterogeneity and no significant differences in clinical outcomes of endoscopic foraminotomy vs fusion for lumbar foraminal stenosis: A meta-analysis. EFORT Open Rev. 2023, 8, 73–89. [Google Scholar] [CrossRef] [PubMed]
- Phan, K.; Rao, P.J.; Kam, A.C.; Mobbs, R.J. Minimally invasive versus open transforaminal lumbar interbody fusion for treatment of degenerative lumbar disease: Systematic review and meta-analysis. Eur. Spine J. 2015, 24, 1017–1030. [Google Scholar] [CrossRef]
- Lewandrowski, K.-U.; Fiorelli, R.K.A.; Pereira, M.G.; Abraham, I.; Pachicano, H.H.A.; Elfar, J.C.; Alhammoud, A.; Landgraeber, S.; Oertel, J.; Hellinger, S.; et al. Polytomous Rasch Analyses of Surgeons’ Decision-Making on Choice of Procedure in Endoscopic Lumbar Spinal Stenosis Decompression Surgeries. Int. J. Spine Surg. 2024, 18, 164–177. [Google Scholar] [CrossRef]
- Lewandrowski, K.U.; Elfar, J.C.; Li, Z.M.; Burkhardt, B.W.; Lorio, M.P.; Winkler, P.A.; Oertel, J.M.; Telfeian, A.E.; Dowling, Á.; Vargas, R.A.A.; et al. The Changing Environment in Postgraduate Education in Orthopedic Surgery and Neurosurgery and Its Impact on Technology-Driven Targeted Interventional and Surgical Pain Management: Perspectives from Europe, Latin America, Asia, and The United States. J. Pers. Med. 2023, 13, 852. [Google Scholar] [CrossRef]
- Darden, B.V., 2nd; Wade, J.F.; Alexander, R.; Wood, K.E.; Rhyne, A.L., 3rd; Hicks, J.R. Far lateral disc herniations treated by microscopic fragment excision. Techniques and results. Spine 1995, 20, 1500–1505. [Google Scholar] [CrossRef]
- Baba, H.; Uchida, K.; Maezawa, Y.; Furusawa, N.; Okumura, Y.; Imura, S. Microsurgical nerve root canal widening without fusion for lumbosacral intervertebral foraminal stenosis: Technical notes and early results. Spinal Cord 1996, 34, 644–650. [Google Scholar] [CrossRef]
- Yang, Y.-C.; Hsieh, M.-H.; Chien, J.-T.; Liu, K.-C.; Yang, C.-C. Outcomes of FETD versus UBE in the treatment of L5S1 foraminal stenosis: A comparative study. Heliyon 2024, 10, e27592. [Google Scholar] [CrossRef] [PubMed]
- Kunogi, J.; Hasue, M. Diagnosis and operative treatment of intraforaminal and extraforaminal nerve root compression. Spine 1991, 16, 1312–1320. [Google Scholar] [CrossRef]
- Xie, Y.; Zhou, Q.; Wang, X.; Jian, Q.; Fan, X.; Yu, Y.; Gu, D.; Wu, W. The biomechanical effects of foraminoplasty of different area sunder lumbar percutaneous endoscopy on intervertebral discs: A 3D finite element analysis. Medicine 2020, 99, e19847. [Google Scholar] [CrossRef]
- Nurmukhametov, R.; Dosanov, M.; Encarnacion, M.D.J.; Barrientos, R.; Matos, Y.; Alyokhin, A.I.; Baez, I.P.; Efe, I.E.; Restrepo, M.; Chavda, V.; et al. Transforaminal Fusion Using Physiologically Integrated Titanium Cages with a Novel Design in Patients with Degenerative Spinal Disorders: A Pilot Study. Surgeries 2022, 3, 175–184. [Google Scholar] [CrossRef]
- Zhu, K.; Yan, S.; Guo, S.; Tong, J.; Li, C.; Tan, J.; Wan, W. Morphological changes of contralateral intervertebral foramen induced by cage insertion orientation after unilateral transforaminal lumbar interbody fusion. J. Orthop. Surg. Res. 2019, 14, 79. [Google Scholar] [CrossRef] [PubMed]
- Cho, P.G.; Park, S.H.; Kim, K.N.; Ha, Y.; Yoon, D.H.; Shin, D.A. A morphometric analysis of contralateral neural foramen in TLIF. Eur. Spine J. 2015, 24, 783–790. [Google Scholar] [CrossRef]
- Wang, N.; Xie, Y.; Liu, X.; Zheng, Y.; Xi, Z.; Xu, W.; Deng, R.; Tang, T.; Liu, X. Safety and clinical efficacy of endoscopic procedures for the treatment of adjacent segmental disease after lumbar fusion: A systematic review and meta-analysis. PLoS ONE 2023, 18, e0280135. [Google Scholar] [CrossRef] [PubMed]
- Kang, D.H.; Kim, J.H.; Chang, B.S.; Kim, H.; Kim, D.; Park, S.; Hong, S.H.; Chang, S.Y. The Fate of Pre-Existing L5-S1 Degeneration following Oblique Lumbar Interbody Fusion of L4-L5 and Above. J. Clin. Med. 2023, 12, 7463. [Google Scholar] [CrossRef] [PubMed]
- Li, R.; Li, X.; Zhou, H.; Jiang, W. Development and Application of Oblique Lumbar Interbody Fusion. Orthop. Surg. 2020, 12, 355–365. [Google Scholar] [CrossRef] [PubMed]
- McDonald, C.L.; Alsoof, D.; Glueck, J.; Osorio, C.; Stone, B.; McCluskey, L.; Diebo, B.G.; Daniels, A.H.; Basques, B.A. Adjacent Segment Disease After Spinal Fusion. JBJS Rev. 2023, 11, e23. [Google Scholar] [CrossRef] [PubMed]
- Parish, J.M.; Asher, A.M. Adjacent-Segment Disease Following Spinal Arthroplasty. Coric. D Neurosurg. Clin. N. Am. 2021, 32, 505–510. [Google Scholar] [CrossRef] [PubMed]
- Antonacci, C.L.; Zeng, F.; Jackson, C.; Wellington, I.J.; Patel, S.M.; Esmende, S.M. Lateral interbody fusion for adjacent segment disease: A narrative review. J. Spine Surg. 2024, 10, 286–294. [Google Scholar] [CrossRef]
- Beatty, S. We Need to Talk about Lumbar Total Disc Replacement. Int. J. Spine Surg. 2018, 12, 201–240. [Google Scholar] [CrossRef]
- Ramirez, M.D.J.E.; Chmutin, G.; Nurmukhametov, R.; Soto, G.R.; Kannan, S.; Piavchenko, G.; Nikolenko, V.; Efe, I.E.; Romero, A.R.; Mukengeshay, J.N.; et al. Integrating Augmented Reality in Spine Surgery: Redefining Precision with New Technologies. Brain Sci. 2024, 14, 645. [Google Scholar] [CrossRef]
- Dorsi, M.J.; Buchanan, P.; Vu, C.; Bhandal, H.S.; Lee, D.W.; Sheth, S.; Shumsky, P.M.; Brown, N.J.; Himstead, A.; Mattie, R.; et al. Pacific Spine and Pain Society (PSPS) Evidence Review of Surgical Treatments for Lumbar Degenerative Spinal Disease: A Narrative Review. Pain Ther. 2024, 13, 349–390. [Google Scholar] [CrossRef]
- Mobbs, R.J.; Phan, K.; Malham, G.; Seex, K.; Rao, P.J. Lumbar interbody fusion: Techniques, indications and comparison of interbody fusion options including PLIF, TLIF, MI-TLIF, OLIF/ATP, LLIF and ALIF. J. Spine Surg. 2015, 1, 2–18. [Google Scholar]
- Montemurro, N.; Zotti, N.; Guercini, J.; De Carolis, G.; Leoni, C.; Marotta, R.; Tomei, R.; Baggiani, A.; Paolicchi, A.; Lazzini, S.; et al. Value-based healthcare in management of chronic back pain: A multidisciplinary- and lean-based approach. Surg. Neurol. Int. 2024, 15, 348. [Google Scholar] [CrossRef]
- Nurmukhametov, R.; Medetbek, A.; Ramirez, M.E.; Afsar, A.; Sharif, S.; Montemurro, N. Factors affecting return to work following endoscopic lumbar foraminal stenosis surgery: A single-center series. Surg. Neurol. Int. 2023, 14, 408. [Google Scholar] [CrossRef]
- Lewandrowski, K.-U.; Pachicano, H.H.A.; Fiorelli, R.K.A.; Elfar, J.C.; Landgraeber, S.; Oertel, J.; Hellinger, S.; Dowling, Á.; De Carvalho, P.S.T.; Ramos, M.R.F.; et al. Comparative Analysis of Learning Curve, Complexity, Psychological Stress, and Work Relative Value Units for CPT 62380 Endoscopic Lumbar Spinal Decompression vs Traditional Lumbar Spine Surgeries: A Paired Rasch Survey Study. Int. J. Spine Surg. 2024, 18, 138–151. [Google Scholar] [CrossRef] [PubMed]
Disclaimer/Publisher’s Note: The statements, opinions and data contained in all publications are solely those of the individual author(s) and contributor(s) and not of MDPI and/or the editor(s). MDPI and/or the editor(s) disclaim responsibility for any injury to people or property resulting from any ideas, methods, instructions or products referred to in the content. |
© 2025 by the authors. Licensee MDPI, Basel, Switzerland. This article is an open access article distributed under the terms and conditions of the Creative Commons Attribution (CC BY) license (https://creativecommons.org/licenses/by/4.0/).

