Next Article in Journal
A Novel IoT Security Framework Combining X25519 with NIST Lightweight Ascon Encryption and Hybrid Transform-Domain Steganography
Previous Article in Journal
A Comparative Benchmark of Scale-Up and Scale-Out MIMO Architectures for 5G and Prospective 6G Networks
 
 
Font Type:
Arial Georgia Verdana
Font Size:
Aa Aa Aa
Line Spacing:
Column Width:
Background:
Article

Propagation Analysis of 4G/5G Mobile Networks Along Railway Lines: Implications for FRMCS Deployment in Latvia (2025)

Institute of Photonics, Electronics and Telecommunications (IPET), Riga Technical University, Azenes St. 12, LV-1048 Riga, Latvia
*
Author to whom correspondence should be addressed.
Telecom 2026, 7(2), 39; https://doi.org/10.3390/telecom7020039
Submission received: 28 January 2026 / Revised: 19 February 2026 / Accepted: 25 March 2026 / Published: 3 April 2026

Abstract

This paper investigates the quality of mobile network coverage along the Riga–Tukums railway corridor with a focus on the performance of 4G and 5G technologies. Ensuring reliable mobile connectivity along suburban railway corridors remains a significant technical challenge due to mixed forest–urban propagation conditions, macro-cell-dominated LTE infrastructure, mobility-induced channel variability, and fluctuating passenger density. Unlike high-speed railway environments that are extensively studied in dedicated 5G-R scenarios, suburban railway systems often rely on existing macro-cell deployments, where coverage continuity, signal quality stability, and capacity constraints must be addressed simultaneously. This study presents a measurement-based evaluation of 4G and 5G radio performance along the Riga–Tukums railway corridor under real operational conditions (50–90 km/h). Classical propagation models (Okumura–Hata and COST231-Hata) are quantitatively validated using MAE and RMSE metrics, followed by correlation analysis between RSSNR and QoS indicators. A theoretical Doppler sensitivity assessment (80–200 km/h) is conducted to evaluate mobility robustness across LTE and 5G frequency bands. Mobility transition regions and handover-related time windows are geometrically estimated, and passenger density-based capacity modeling is applied to assess throughput degradation under peak occupancy scenarios. Based on these results, a multi-layer network planning strategy integrating 700 MHz macro coverage, 1700 MHz capacity enhancement, and 3500 MHz 5G NR deployment is proposed. The optimization strategy resulted in an estimated 22–28% increase in stable service coverage in previously weak-signal zones and demonstrated that propagation model deviations remain within ranges comparable to recent railway studies (≈15–25 dB RMSE). These findings provide a structured framework for suburban railway communication optimization and support the gradual modernization of railway infrastructure toward FRMCS-ready architectures. The study illustrates the applicability of modern modelling tools for assessing and improving mobile communication systems and contributes to the broader development of digital infrastructure within Latvia’s transport sector.

1. Introduction

The modern development of railway infrastructure plays an important role in ensuring a high level of comfort and safety for passengers and in improving the safety of rail transport. One of the key aspects of transport service quality is the availability of stable, high-speed mobile communications along railway routes. This aspect is necessary not only to meet passengers’ needs for Internet access, but also for the functioning of intelligent traffic management systems, digital infrastructure monitoring, and the implementation of elements of a “smart” transport ecosystem, which in turn will improve the quality of services provided and guarantee their safety. According to Eurostat data for 31 October 2025, there has been a significant increase in the number of passengers using rail transport. This factor also influences the need to analyze and improve the quality of mobile communication network services, as the number of passengers increases, so does the number of mobile communication network users on trains. According to research data [1], rail transit reached 0.698 million passenger-kilometers in 2024, which is further illustrated in the comparative Latvian datasets shown in Figure 1.
At the same time, ensuring uniform, high-quality coverage along railway lines poses a number of technical and infrastructural challenges. The peculiarities of radio signal propagation in close proximity to railway tracks create unique obstacles to stable communication. The high speed of trains leads to frequent switching between base stations, which is often accompanied by brief connection losses. The terrain and the presence of artificial structures (tunnels, bridges, and noise barriers) create “problem areas” of coverage that require specialized technical solutions, from repeaters to the use of low-frequency bands. An additional factor is the high density of users in large transport hubs, such as train stations, which leads to network overload and reduced connection quality for all connected devices. Studying and systematizing these issues is important for developing new technical solutions and optimization models. This topic is particularly relevant in Latvia, where the digitalization of transport infrastructure is considered a priority area for development and is aligned with broader European transport corridor digitalization initiatives, including the Connecting Europe Facility (CEF Digital) 5G Corridor program [2]. The research on the specifics of ensuring sustainable mobile communications along railway lines not only allows for improving the level of service for passengers but also lays the foundation for Latvia’s integration into a unified European digital transport space.
The remainder of this paper is structured as follows. Section 3 presents the problem statement and outlines the key technical challenges associated with railway communication systems. Section 4 describes the measurement campaign and provides quantitative propagation model validation, signal quality analysis, high-speed Doppler evaluation, mobility and handover estimation, as well as user density modeling results. Section 5 discusses the findings in the context of recent railway communication research, addresses study limitations, and identifies directions for future work. Finally, Section 6 concludes the paper.

1.1. Main Contributions

In light of the challenges associated with ensuring reliable mobile connectivity along railway corridors and the ongoing transition toward FRMCS-compatible systems, this study makes the following research contributions:
  • A systematic field measurement campaign was conducted along the Riga–Tukums railway corridor, enabling detailed characterization of real-world 4G and 5G radio performance under mixed forest–urban propagation conditions and operational speeds between 50 and 90 km/h.
  • A comparative evaluation framework was developed to assess the applicability and limitations of multiple propagation models (Okumura–Hata, COST231-Hata, Ray-Tracing, and ITU-R P.1812-4) in railway-specific deployment scenarios, supported by quantitative validation using statistical error metrics (MAE and RMSE).
  • A correlation analysis between signal quality indicators (RSSNR) and Quality of Service (QoS) parameters was performed, highlighting the practical relationship between radio conditions and user-perceived performance.
  • A theoretical high-speed Doppler sensitivity assessment was carried out for LTE and 5G frequency bands (80–200 km/h), extending the analysis beyond current operational speed limits and identifying mobility-related frequency shift implications.
  • A geometric estimation of mobility transition regions and handover-related time windows was conducted to evaluate the robustness of railway communication under movement conditions.
  • A passenger density-based capacity model was introduced to assess throughput degradation under peak and off-peak railway occupancy scenarios.
  • A multi-layer network planning methodology was proposed, integrating low-band macro coverage (700 MHz), mid-band capacity enhancement (1700 MHz), and 5G NR small-cell deployment (3500 MHz), providing practical guidance for coverage continuity and capacity balancing.
Practical and deployment-oriented recommendations were derived to support the gradual modernization of Latvian railway communication infrastructure toward FRMCS-ready architectures. Collectively, these contributions establish a structured and system-level framework for analyzing railway-specific propagation constraints and guiding network optimization strategies aligned with future FRMCS requirements.

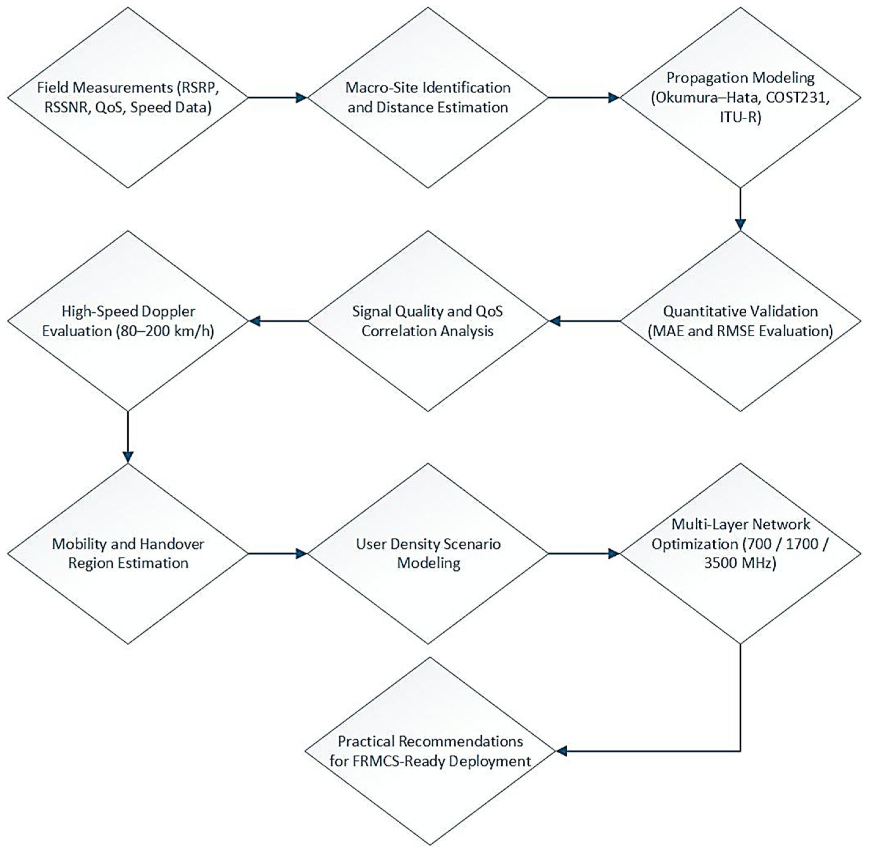
1.2. Proposed Methodological Framework

To provide a clear overview of the research methodology adopted in this study, the proposed evaluation framework for railway communication analysis is illustrated in Figure 2. The framework integrates empirical measurements, propagation modeling, quantitative validation, signal quality assessment, mobility analysis, and deployment-oriented optimization into a unified system-level approach. The methodological workflow reflects the logical progression of the study, beginning with real-world field measurements and concluding with infrastructure enhancement recommendations aligned with future FRMCS deployment strategies.
As shown in Figure 2, the research workflow begins with empirical field data collection along the railway corridor. The collected measurements serve as input for macro-site identification and propagation modeling. The predicted signal levels are statistically validated using MAE and RMSE metrics. Subsequently, signal quality indicators are correlated with QoS performance parameters to assess user-experienced service quality.
The framework is further extended through high-speed Doppler sensitivity analysis and mobility transition estimation. Passenger density modeling is then incorporated to evaluate capacity constraints under representative railway occupancy scenarios. Finally, the combined analytical results support multi-layer network planning strategies and provide deployment-oriented recommendations for future FRMCS-compatible railway communication systems.

2. Literature Review

Over the past several years, the question of ensuring reliable mobile communication along railway corridors has attracted growing attention from both researchers and industry. This interest is largely driven by the transition from the legacy GSM-R system towards the 5G-based Future Railway Mobile Communication System (FRMCS). Unlike a straightforward technological upgrade, FRMCS represents a fundamental redesign of railway communication concepts, introducing substantially stricter requirements in terms of continuity, latency and overall system robustness. As outlined by the official 5GRAIL program description [3] and supported by recent peer-reviewed studies [4], FRMCS is intended to support advanced railway services such as next-generation traffic management, predictive maintenance and continuous real-time data exchange across large-scale railway networks. Meeting these requirements inevitably depends on a detailed understanding of radio propagation characteristics in railway environments.
A considerable share of recent research therefore focuses on signal behaviour along railway tracks. In contrast to typical urban or rural deployments, railway lines form elongated, corridor-like environments with repetitive structural elements, including catenary masts, noise barriers, embankments and tunnels. These elements exert a persistent influence on radio propagation and lead to channel characteristics that cannot be accurately captured by generic models without adaptation. Experimental studies confirm the distinct nature of railway propagation. For instance, Liang et al. (2024) [5] carried out extensive channel measurements at 2.1 GHz and evaluated several commonly used propagation models. Their results show that, while a number of classical models provide reasonable path-loss estimates, the 3GPP TR 38.901 model [6] consistently achieves the lowest prediction error for mainline railway scenarios. In addition, the study demonstrates how small-scale fading parameters vary with distance and track geometry—information that is essential for optimizing base-station placement and antenna configuration [5].
Railway tunnels represent a separate and particularly challenging case. Owing to their partially waveguide-like behaviour and often complex cross-sectional shapes, tunnel environments significantly affect signal distribution. Recent work based on parabolic wave equation (PWE) methods offers a more realistic description of antenna performance in tunnels, showing that even minor adjustments in antenna height or beam tilt can noticeably alter the resulting field patterns. Such findings are especially relevant for FRMCS deployments, where continuous connectivity must be ensured throughout all sections of the line [7].
In contrast, high-density areas such as stations and railway yards pose a different set of challenges. Here, high user density and rich multipath propagation motivate the use of complementary technologies, including millimetre-wave (mmWave) systems in selected hotspots. Results from the mmW4Rail project indicate that, although mmWave links are sensitive to blockage, they can deliver substantial capacity gains in well-defined micro-environments, particularly indoors or in confined open spaces where beam management can be effectively controlled. At the system level, European research increasingly supports multi-layer communication architectures. In such architectures, FRMCS operating in sub-GHz and low-GHz bands serves as a reliable backbone, while additional layers—such as public 5G networks or mmWave systems—provide supplementary capacity in specific locations. Within this context, the 5GRAIL project has played a key role by validating FRMCS requirements through field trials and by proposing interoperable frameworks for cross-border railway operations [4].
Another issue widely discussed in the literature concerns handover performance in high-mobility railway scenarios. Due to the linear deployment of base stations, trains encounter cell borders frequently, which may result in excessive or unnecessary handover events. This problem becomes especially pronounced at speeds exceeding 200 km/h. Previous studies have shown that handovers remain a key source of communication instability under such conditions. To mitigate this, mobility-aware and predictive handover strategies have been proposed. For example, Duan et al. (2021) demonstrated that incorporating train motion parameters into handover decisions can significantly reduce failure rates and service interruptions [8]. More recent work further explores machine-learning-based approaches, including reinforcement learning and LSTM models, to anticipate channel variations and improve handover reliability.
For Latvia and the wider Baltic region, these developments are particularly relevant in view of the Rail Baltica project. Beyond its role as a transport corridor, Rail Baltica is increasingly viewed as a potential digital backbone linking several EU member states. Recent studies focusing on communication planning along Via Baltica and Rail Baltica underline the importance of harmonized 5G and FRMCS deployment, coordinated site planning and the reuse of existing mast and fiber infrastructure. Taken together, these findings suggest that Latvia is well positioned to implement a future-oriented and interoperable railway communication system [9].
Overall, the reviewed literature indicates a clear trend towards integrated, multi-technology railway communication systems that are closely shaped by the physical characteristics of railway corridors and by the growing data demands of intelligent railway operations. This trajectory is highly relevant for Latvia as it modernizes its transport infrastructure and strengthens its role within the European digital ecosystem. The insights provided by recent studies offer practical guidance for designing, testing and refining wireless systems capable of maintaining robust performance under the complex and dynamic conditions inherent to railway environments.

3. Problem Statement and Technical Challenges

This section examines the primary technical factors shaping mobile network performance in railway environments. It highlights the role of high mobility, environmental propagation constraints, and the suitability of various modeling approaches. These considerations frame the analytical and simulation work presented in the subsequent section.

3.1. Mobility-Induced Doppler Effects in Railway Communication

One of the fundamental factors affecting radio signal propagation in railway communication systems is the Doppler effect, which arises due to the relative motion between the transmitter and receiver. In railway environments, radio transmitters are often mounted on moving trains, while receivers are located on fixed infrastructure such as base stations or trackside communication units. As the train approaches a base station, the received signal experiences a positive frequency shift; as it moves away, a corresponding negative frequency shift occurs. These variations alter the instantaneous carrier frequency, potentially degrading demodulation accuracy and increasing bit-error rates, especially when modern modulation schemes such as QPSK and QAM are used. The impact of the Doppler effect becomes particularly pronounced on high-speed railway segments, where trains may exceed speeds of 200–300 km/h. At such velocities, even relatively small frequency shifts can severely affect the stability of the communication link, especially at higher carrier frequencies such as those used in 5G systems (3.5 GHz and above). Higher-frequency bands exhibit increased sensitivity to Doppler-induced distortions due to their shorter wavelengths, making them more vulnerable than traditional 700–900 MHz LTE bands.
In practical railway deployments, Doppler-induced fading is often compounded by additional constraints, including extended distances to the nearest base station, rapidly changing line-of-sight conditions, and the presence of obstacles such as tunnels, bridges, vegetation, and railway cuttings. These factors can lead to temporary degradation or complete interruption of mobile connectivity, adversely impacting both passenger services and mission-critical railway applications. Modern communication systems attempt to mitigate these effects through a variety of techniques. Adaptive modulation and coding schemes compensate for channel quality fluctuations; multi-antenna systems increase robustness to frequency shifts; and beamforming helps maintain directional alignment with moving trains. Nevertheless, these solutions do not eliminate Doppler-related impairments entirely, particularly in challenging environments with limited visibility or complex propagation paths. For Latvia, these problems are especially relevant as the national railway network undergoes modernization and prepares for future integration with European FRMCS-based communication systems. Ensuring reliable mobile connectivity along railway lines requires not only advanced physical-layer processing but also careful optimization of base station placement, frequency planning, and network topology. This motivates a detailed examination of signal propagation characteristics along Latvian railway corridors and an assessment of the limitations that current 4G and 5G networks face in supporting continuous, high-quality connectivity. The instantaneous frequency shift caused by the Doppler effect in a mobile communication link can be expressed as Equation (1):
f = f × v + v s v v o
where
  • f —the frequency observed at the receiver, Hz;
  • f —the original transmitted frequency, Hz;
  • v —the propagation velocity of the signal (equal to the speed of light in air, c c), m/s;
  • v s —the velocity of the source (e.g., base station), m/s;
  • v o —the velocity of the transmitter (e.g., the train), m/s.
This relation shows that Doppler shift increases linearly with both velocity and carrier frequency, which makes high-frequency 5G bands (e.g., 3.5 GHz) particularly sensitive to the effect. The classical Doppler shift for a moving source (or receiver) in a stationary medium can be described by the well-known relation. A more general derivation, applicable in diverse wave propagation conditions, is given in [10]. In railway and 5G deployment studies, the Doppler effect plays a critical role in link stability under high-speed mobility conditions [11].
The magnitude of the Doppler shift grows linearly with both train speed and carrier frequency, as predicted by Equation (1). To illustrate the relevance of this effect under Latvian operational conditions, two comparative simulations were performed: one for typical 4G LTE bands used by local mobile operators, and one for 5G frequency bands currently deployed or planned for deployment in Latvia. Figure 3 shows that in the 800–2600 MHz range, Doppler shifts remain within tens to low hundreds of hertz for speeds between 50 and 100 km/h, which generally allows LTE systems to maintain stable demodulation performance. In contrast, Figure 4 demonstrates a much stronger sensitivity of 5G bands—especially 3.5 GHz and 26 GHz—to mobility-induced frequency deviations. At 100 km/h, the Doppler shift at 26 GHz exceeds 2.5 kHz, creating significant challenges for synchronization, channel estimation, and beam-tracking mechanisms.
In addition to the sub-6 GHz frequency bands widely employed in contemporary railway communication systems, recent research has increasingly considered the use of mmWave spectrum to enable ultra-high data-rate services. In particular, frequencies around 26 GHz have been identified as a promising candidate for future railway deployments. Prior channel modelling studies have demonstrated that reliable mmWave railway links are achievable under well-defined deployment scenarios and propagation conditions [12]. Furthermore, simulation-based and experimental investigations indicate that, when supported by appropriate beamforming techniques and sufficiently dense infrastructure, continuous coverage can be sustained even at such high carrier frequencies [13]. Motivated by these findings, the present work adopts 26 GHz as a theoretical case study in order to assess worst-case Doppler effects and propagation impairments specific to Latvian railway environments.
To quantify the impact of mobility under extended operational conditions, a theoretical Doppler shift analysis was performed for representative LTE carrier frequencies in the speed range of 80–200 km/h. Although the current maximum operational speed along the investigated Latvian railway corridor is limited to 100 km/h, the extended range reflects potential future high-mobility scenarios and aligns with typical high-speed railway standards in Europe. Figure 5 shows that the Doppler shift values were calculated using Equation (1) for the main LTE frequency bands.
As shown in Figure 5, the Doppler shift increases linearly with train speed and carrier frequency. For speeds up to 100 km/h, the resulting frequency offsets in sub-3 GHz LTE bands remain within a few hundred hertz, which is generally manageable for OFDM-based systems through channel estimation and adaptive modulation mechanisms. This theoretical observation is consistent with the measurement results presented in Section 4, where stable QoS performance was observed at operational speeds below 100 km/h, provided that sufficient RSSNR levels were maintained.
In contrast to LTE sub-6 GHz bands, higher carrier frequencies exhibit significantly stronger sensitivity to mobility-induced frequency shifts. To illustrate this effect, an additional Doppler analysis was performed for 5G-relevant frequency bands, including 700 MHz, 3.5 GHz, and 26 GHz. Figure 6 shows that the Doppler shift values were calculated using Equation (1) for representative 5G carrier frequencies.
Figure 6 demonstrates that while sub-6 GHz bands (e.g., 700 MHz and 3.5 GHz) remain relatively resilient under increased speeds, mmWave frequencies such as 26 GHz experience Doppler shifts in the kilohertz range at speeds above 140–160 km/h. Such frequency deviations may introduce challenges in synchronization, beam tracking, and channel estimation. From a system perspective, higher Doppler spread can increase inter-carrier interference and affect mobility robustness, particularly during handover events. Therefore, future railway communication systems operating at higher carrier frequencies will require enhanced mobility-aware optimization strategies, including advanced beamforming and adaptive link management mechanisms.
Overall, Doppler effects remain moderate under the current operational speed limit of 100 km/h in Latvia, supporting stable LTE and sub-6 GHz performance. Nevertheless, theoretical projections up to 200 km/h demonstrate increasing frequency sensitivity, especially in mmWave bands, emphasizing the need for mobility-oriented network design in future high-speed railway scenarios.
These results emphasize the necessity of careful frequency planning and infrastructure optimization for future FRMCS deployment in Latvia, particularly on routes where operational speeds and carrier frequencies interact to produce non-negligible Doppler impairments.

3.2. Signal Propagation Characteristics Along Railway Corridors

Radio propagation along railway lines is strongly influenced by shadowing, terrain irregularities and various infrastructure-related obstacles, which together create highly heterogeneous coverage conditions. Ensuring reliable mobile connectivity in such an environment is challenging due to the combined effects of natural and artificial blockers that attenuate or entirely interrupt the radio signal. As demonstrated in recent studies on railway communication channels, shadowing and obstruction-induced fading represent one of the dominant impairments in 4G/5G railway scenarios [14,15].
A key factor determining the severity of signal degradation is the operating frequency band. In Latvia, commercial mobile networks rely on 700 MHz, 1800 MHz, 2600 MHz and 3500 MHz, while the 26 GHz mmWave band is considered a prospective future option for high-capacity services. Lower frequencies such as 700 MHz penetrate obstacles more effectively and maintain coverage over longer distances, making them less sensitive to vegetation and terrain shadowing. In contrast, higher bands 2600 MHz and 3500 MHz offer higher throughput but require near-line-of-sight propagation due to greatly reduced diffraction. mmWave frequencies around 26 GHz exhibit even higher susceptibility to blockage: signal loss may be triggered by small obstacles, foliage or local terrain variations, limiting their applicability to open and unobstructed railway segments. Recent mmWave mobility studies confirm that such bands could be used for future 5G-R/FRMCS scenarios but only under very dense infrastructure deployment [13].
Typical obstacles along Latvian railway lines include forested zones, embankments, small hills, bridges and station infrastructure. Vegetation is particularly problematic for frequencies above 2.6 GHz, where attenuation in humid conditions may exceed 15–20 dB. Bridges and overpasses frequently obstruct line-of-sight due to metallic structures, creating abrupt and repeated drops in RSRP. In these cases, directional antennas or repeaters installed beneath the structure can compensate for shadowing. Tunnels create near-complete isolation from external radio signals, and the only feasible solution is to deploy distributed antenna systems (DAS), as widely applied in modern rail networks. Station environments introduce a different class of propagation problems: due to metallic surfaces, roof structures and dense construction, multipath components become dominant, generating high delay spread and rapid fluctuations in RSSNR. These effects align with observations reported in ray-tracing studies for high-speed railway hubs [11].
To quantify the impact of frequency, distance and topography on radio coverage in Latvian conditions, simulations were conducted across a frequency range from 700 MHz to 26 GHz. The chosen frequencies reflect both currently deployed mobile systems and bands considered for future FRMCS evolution. The simulation model incorporates typical railway obstacles by applying synthetic topographic profiles representing terrain undulation and object-induced shadowing. Distances of 500–5000 m were chosen to cover the realistic spacing of base stations along Latvian railway infrastructure. A nominal transmit power of 30 dBm approximates the output of a macro-cellular base station. The results highlight the fundamental trade-off between robustness and capacity:
  • 700 MHz provides stable coverage even in shadowed areas but offers limited bandwidth;
  • 1800/2600 MHz deliver higher throughput but are increasingly sensitive to vegetation and LOS obstructions;
  • 3500 MHz exhibits high attenuation in non-LOS conditions, requiring denser site placement;
  • 26 GHz is viable only for theoretical evaluation, illustrating extreme sensitivity to terrain and obstacles and confirming conclusions of existing mmWave-railway studies.
Although the simulated topography is simplified, the findings provide a solid theoretical basis for understanding the challenges faced by mobile networks along Latvian railway corridors. The obtained coverage maps and attenuation curves support the development of practical recommendations for improving connectivity, optimizing frequency use and designing infrastructure suitable for future FRMCS integration.
These propagation constraints and attenuation mechanisms define the baseline assumptions for the simulation study presented in Section 4.

3.3. Propagation Constraints and Shadowing Effects Along Railway Corridors

3.3.1. Okumura–Hata Propagation Model

The Okumura–Hata model is one of the most widely used empirical radio-propagation models for predicting large-scale path loss in mobile communication systems. It is applicable in the 150–1500 MHz frequency range and was developed to estimate signal attenuation in urban, suburban and rural environments. Owing to its empirical foundation and extensive validation, the model remains a reliable tool for preliminary coverage estimation in railway communication studies. The standard form of the Okumura–Hata path-loss equation is given by Equation (2):
L = 69.55 + 26.16 ×   log f 13.82 ×   log ( h b )   a h m + ( 44.9 6.55 × log ( h b ) ) × log d
where
  • L —path loss (dB);
  • f —carrier frequency (MHz);
  • h b —base station antenna height (m);
  • h m —mobile receiver antenna height (m);
  • d —distance between transmitter and receiver (km);
  • a h m —mobile antenna correction factor.
To illustrate the model’s behaviour in railway scenarios, simulations were carried out for three frequency bands commonly used in Latvian 4G networks: 700 MHz, 1800 MHz, and 2600 MHz. The base-station antenna height was set to 30 m and the mobile-station height to 1.5 m. The simulated distance range spans 0.1–10 km to demonstrate how attenuation increases with coverage radius. The results in Figure 7 show that path loss grows monotonically with distance, as expected from large-scale propagation theory. The 700 MHz band exhibits the lowest attenuation, confirming its suitability for long-distance coverage along railway corridors.
Conversely, 1800 MHz and 2600 MHz demonstrate significantly higher path loss, which implies the need for denser base-station deployment—especially in environments with complex terrain or vegetation, as discussed in Section 3.2. These tendencies align with international findings that higher-frequency LTE bands require tighter site spacing to maintain reliable connectivity in high-mobility railway environments [14].

3.3.2. COST231-Hata Propagation Model

The COST231-Hata model represents an extended version of the classical Okumura–Hata formulation and remains one of the most widely referenced empirical models for frequencies up to 2 GHz—making it suitable for contemporary 4G deployments and for comparative analysis of railway propagation environments. Although originally designed decades ago, the model continues to serve as a relevant benchmark in modern studies evaluating sub-6 GHz path-loss behavior, including those conducted within the scope of 5G and FRMCS preparatory work [16,17]. The standard form of the COST231-Hata path-loss equation is given by Equation (3):
L = 46.3 + 33.9 ×   log f 13.82 ×   log ( h b ) a h m + ( 44 6.55 × log ( h b ) ) × log d + C
where
  • C = 0 corresponds to suburban environments,
  • C = 3 represents dense urban areas.
To examine the applicability of the model to Latvian railway conditions, simulations were conducted for multiple operational frequency bands relevant to commercial 4G networks (700 MHz, 1800 MHz, and 2600 MHz). Rather than relying solely on analytical calculations, simulation-based analysis was used to reveal variations in attenuation across different propagation environments. This approach follows recent methodological recommendations for evaluating 4G/5G radio systems in transportation corridors, including rail lines [16]. The resulting path-loss curves for suburban (C = 0) and urban (C = 3) conditions are presented in Figure 8. The simulations clearly highlight the sensitivity of signal attenuation to both frequency and environmental morphology. In suburban areas, losses remain comparatively low, allowing wider cell coverage with fewer base stations, which is consistent with railway channel modeling studies reported in the literature [18].
In contrast, dense urban environments exhibit significantly higher attenuation due to obstructed line-of-sight, diffraction around buildings, and increased multipath density—effects extensively documented in recent railway communication studies [14].
Lower frequencies such as 700 MHz provide the most stable long-distance performance, which is particularly relevant for railway corridors where consistent coverage over extended track segments is essential for safety-critical systems. Conversely, higher bands such as 2600 MHz show considerable degradation at distances exceeding approximately 3 km. These observations correspond with the conclusions drawn in modern FRMCS feasibility assessments, which emphasize the need for careful frequency planning and potentially increased base station density in complex terrain and dense-urban railway zones.

3.3.3. Ray-Tracing Propagation Model

Ray-tracing is one of the most accurate methods for predicting signal attenuation, particularly in environments with complex terrain, vegetation, and dense urban structures. Unlike empirical models, ray tracing operates in high-frequency ranges—including those used in 5G networks, such as 3.5 GHz and 26 GHz—where reflections, diffraction, and scattering play a dominant role in shaping the received signal. The fundamental principle of the model is the decomposition of the received field into individual propagation paths, taking into account interactions with objects in the environment [6]. The standard form of the COST231-Hata path-loss equation is given by Equation (4):
L = i = 1 N P i × e j Φ i
where
  • P i   —the power of the i-th propagation path;
  • Φ i —the phase of that path;
  • N —the total number of multipath components.
To illustrate the application of the ray-tracing model, simulations were performed instead of closed-form analytical evaluations. Ray-tracing enables visualization of signal distribution and facilitates comparison of propagation characteristics across different frequency ranges. The results of the simulation are presented in Figure 9.
In this analysis, 3.5 GHz and 26 GHz were selected because they represent frequency bands actively used in commercial 5G networks. The 3.5 GHz band is well suited for macro-cellular coverage due to its relatively low attenuation and ability to maintain stable signal levels over medium distances. In contrast, the 26 GHz millimeter-wave band supports very high data rates but is significantly more sensitive to distance-dependent losses, atmospheric absorption, and the presence of obstacles [19]. During the simulation, attenuation was evaluated as a function of distance for both free-space and environment-dependent scenarios. Additional loss components were introduced to represent reflections, scattering, and diffraction common in suburban and urban railway environments. Reflection losses were modeled as 3 dB, scattering losses as 4 dB, and diffraction losses as 6 dB. These adjustments allowed the simulation to approximate realistic propagation behavior in environments containing buildings, trees, bridges, and other structural elements typical along railway corridors.
Distances ranging from 0.1 km to 4–5 km were analyzed, enabling investigation of both short-range and medium-range behavior. The simulation results indicate that at 3.5 GHz, attenuation remains relatively low across the entire distance interval, making this band a robust candidate for wide-area 5G coverage along railway lines. At 26 GHz, however, significant degradation becomes apparent beyond approximately 2 km, underscoring the need for dense base-station deployment to maintain reliable connectivity. These findings highlight the critical differences between mid-band and millimeter-wave frequencies and demonstrate the necessity of incorporating environmental effects when designing 5G-R and future FRMCS communication systems.

3.3.4. Comparative Analysis and Practical Applicability of Propagation Models

To ensure a reliable evaluation of radio coverage along railway corridors, this study employs three complementary propagation models: Okumura–Hata, COST231-Hata, and Ray Tracing. The use of multiple models was motivated by the heterogeneous nature of railway environments, where propagation conditions may vary significantly along the same route. By comparing the results obtained from these approaches, it becomes possible to better understand their practical applicability and to identify the most suitable modeling strategy for different deployment scenarios within future FRMCS and 5G-based railway systems.
The Okumura–Hata model is traditionally applied at frequencies up to 1500 MHz and is particularly well suited for suburban and rural railway sections, where building density and terrain variability remain relatively moderate. Due to its empirical foundation and stable performance at lower frequency bands, such as 700 MHz, this model provides a reasonable approximation of large-scale path loss over extended track segments. Although the 2600 MHz band lies outside the classical applicability range of Okumura–Hata, it was nevertheless considered in this study as a simplified reference case. This allowed a direct comparison with higher-frequency models commonly used in 4G and early 5G analyses, while also highlighting the limitations of empirical approaches at elevated frequencies.
The COST231-Hata model extends the original Hata formulation and introduces additional correction terms to better account for dense urban and suburban environments. At 1800 MHz, it demonstrates improved sensitivity to structural clutter, making it more appropriate for railway routes passing through metropolitan areas, stations, and junctions. In these locations, the presence of buildings, platforms, and auxiliary infrastructure noticeably alters propagation conditions, and the COST231-Hata model offers a more realistic estimation than the basic Okumura–Hata approach.
In contrast to empirical models, Ray Tracing relies on a deterministic description of the propagation environment and explicitly accounts for reflections, diffraction, and scattering. This level of detail becomes particularly important at higher frequencies, such as 3.5 GHz and 26 GHz, which are key bands for contemporary 5G deployments. In the context of railways, ray tracing proves especially valuable in complex scenarios, including tunnels, bridges, and dense urban corridors, where simplified path-loss models fail to capture the dominant propagation mechanisms. Each of the considered models exhibits clear advantages as well as inherent limitations. Okumura–Hata shows reduced accuracy in dense urban areas, COST231-Hata is not designed for frequencies beyond 2 GHz, and Ray Tracing is associated with substantial computational complexity and a strong dependence on environmental data accuracy. Nevertheless, when applied in combination, these models provide a more comprehensive representation of radio propagation across diverse railway environments. In practical terms, Okumura–Hata is most suitable for rural and suburban sections, COST231-Hata for urban segments with moderate-to-high building density, and Ray Tracing for scenarios requiring high-frequency precision and detailed spatial resolution.
Overall, the integrated use of these propagation models enables a more balanced and realistic assessment of railway radio coverage. Such a hybrid modeling strategy not only supports informed decisions regarding network planning but also contributes to the development of robust and future-proof communication solutions, particularly in view of the transition from legacy systems toward FRMCS and advanced 5G-based railway communications.

4. Simulation Results and Practical Insights

4.1. Simulation Framework for Attenuation and Railway-Specific Propagation Constraints

To investigate the propagation constraints outlined in Section 3.2, a set of three-dimensional attenuation simulations was performed across five operational frequency bands relevant to legacy LTE and emerging FRMCS/5G systems. The objective of these simulations is to capture the distance-dependent loss, lateral decay, elevation-dependent variations, and shadowing effects that naturally occur along railway corridors, where terrain undulation, cuttings, embankments, vegetation, and structural obstacles significantly impact signal quality.
The simulation environment was designed to emulate typical railway surroundings by incorporating parameters that reflect the constraints described earlier, including:
  • Multipath and interference effects caused by open terrain, side slopes, and reflective structures;
  • Shadowing due to elevation changes, such as railway embankments and valleys;
  • Lateral attenuation across the corridor width, which becomes critical in multi-track or station-area deployments;
  • Height-dependent propagation, relevant for both track-level receivers and elevated railway infrastructure.
For each selected frequency 700 MHz, 1800 MHz, 2600 MHz, 3500 MHz, and 26 GHz an attenuation surface was computed as a function of distance, corridor width, and height, allowing a detailed visualization of how propagation characteristics evolve across the three spatial dimensions most relevant to railway communication systems. Figure 10, Figure 11, Figure 12, Figure 13 and Figure 14 illustrate these attenuation fields.
The 700 MHz simulation shows slow attenuation over distance and minimal sensitivity to height and lateral offset. This confirms the band’s suitability for wide-area coverage, particularly along long, open railway segments where continuous connectivity is required.
The 1800 MHz and 2600 MHz bands demonstrate more pronounced oscillations caused by reflections and constructive/destructive interference. Attenuation increases at a faster rate compared to 700 MHz, especially at greater heights and lateral offsets. These bands remain well-suited for capacity enhancement in suburban and moderately dense environments.
The 3500 MHz model exhibits stronger attenuation gradients, indicating increased sensitivity to terrain and elevation. While still capable of providing reliable coverage, the band requires denser base station spacing to maintain consistent signal quality—an important consideration for FRMCS deployment planning.
As expected, the 26 GHz simulation shows the steepest attenuation and the strongest dependence on both height and lateral displacement. mmWave coverage diminishes rapidly beyond the first few hundred meters. This confirms that 26 GHz cannot serve as a primary coverage layer along railways and is practical only for localized high-capacity hotspots such as stations, depots, or yards.
This simulation framework provides a direct quantitative extension of the constraints previously discussed in Section 3.2. While Section 3.2 characterized the physical mechanisms limiting propagation, Section 4.3 now demonstrates how these mechanisms manifest across different frequency bands, thereby enabling a more comprehensive assessment of suitable deployment strategies for FRMCS.

4.2. Field Measurement Results: RSRP Comparison Across Two Mobile Operators

To complement the simulation-based analysis, empirical RSRP measurements were conducted along the Riga–Tukums railway line using two Android-based smartphones (Samsung Galaxy S21 FE and Samsung Galaxy S25, Samsung Electronics Co., Ltd., Suwon, South Korea) connected to different mobile operators in Latvia. Both devices recorded LTE/5G RSRP values under identical movement conditions, enabling a direct comparison of coverage consistency and signal quality across operators. Measurements were taken at station platforms and in transit between stations, reflecting realistic passenger connectivity conditions.
The dataset includes readings from key stations such as Riga, Imanta, Babīte, Bulduri, Dzintari, Majori, Dubulti, Pumpuri, Sloka, and Ķemeri. The results for both operators (Bite and Tele2) are presented in Figure 15.
To complement the simulation results, practical RSRP measurements were performed along the Riga–Tukums railway line using two Android-based smartphones connected to different mobile operators. Both devices recorded signal levels simultaneously under identical movement conditions, which allowed a direct comparison of coverage behaviour across stations and intermediate track segments. The measurement route included a variety of environments dense urban areas, open suburban stretches, and forested coastal sections, providing a realistic representation of the propagation challenges described earlier.
The collected data show that overall signal levels remain within a stable operating range across most stations, typically between −80 dBm and −90 dBm. This range ensures reliable connectivity for everyday passenger applications and aligns with the expected performance of LTE/5G networks along established transport corridors. In several areas, both operators demonstrated nearly identical RSRP curves, suggesting that the dominant factors influencing performance are environmental rather than operator-specific.
The most critical coverage degradation detected during the field measurements occurs in the vicinity of Dzintari station, where both mobile operators exhibit a pronounced drop in RSRP values, reaching levels below −110 dBm. To better understand the cause of this behaviour, a satellite view of the station area is provided in Figure 16. The map clearly illustrates the environmental characteristics surrounding the railway line: dense forest coverage, limited open space, and a slight curvature of the track as it passes through the wooded zone.
These geographical features have a direct impact on radio propagation. The combination of tall trees, irregular vegetation density, and the orientation of the railway corridor results in substantial shadowing, particularly for signals arriving from nearby base stations located outside the forested area. The curved geometry further contributes to non-line-of-sight conditions, increasing attenuation and reducing the stability of the received signal. Since both operators demonstrate nearly identical performance drops at this location, the issue can be attributed to the propagation environment rather than operator-specific network configuration.
This observation confirms the relevance of the constraints discussed earlier: in segments where forested areas closely surround the railway, signal levels can fluctuate sharply due to a mix of diffraction loss, vegetation absorption, and multipath interference. As a result, Dzintari emerges as the most sensitive point along the measurement route, highlighting the need for targeted coverage improvements in this area, especially in the context of future FRMCS or enhanced 5G railway communication deployments.

4.3. Proposed Solution for Improving Network Coverage in the Dzintari Area

Based on the results obtained from both the simulations and field measurements, several areas with insufficient coverage and noticeable signal degradation were identified along the railway line. The most critical of these is the section near Dzintari station, where a sharp reduction in signal strength occurs across multiple frequency bands, including 4G (796 MHz) and 5G (3.5 GHz and 26 GHz). The primary cause of this degradation is the dense forest surrounding the station and the absence of a clear line-of-sight toward the nearest serving base stations. A similar issue is also observed at Bulduri station, where the alignment of the urban development and railway infrastructure creates additional obstructions that impact propagation.
To address these coverage deficiencies, a new base station deployment is proposed, informed by the technical characteristics of existing infrastructure. Using the CellMapper v.5.6.5. application, the parameters of the nearest active site were examined, showing the following configuration:
  • Network type: LTE;
  • Frequency band: B20 (800 MHz);
  • Channel bandwidth: 10 MHz;
  • Maximum recorded RSRP: (−73 dBm);
  • RSRQ: (−4 dB);
  • SNR: 12 dB;
  • Downlink throughput (Max/Avg): 17/9 Mbps;
  • Uplink frequency: 837 MHz;
  • Downlink frequency: 796 MHz;
  • Antenna height: 50 m.
These measurements confirm that the existing site performs adequately under open conditions but struggles to deliver stable coverage in heavily shadowed segments such as Dzintari. To evaluate potential improvements, a dedicated network coverage simulation was carried out using the RadioPlanner 3 v.3.0. trial software. Although the trial version of the tool imposed certain limitations such as restricted adjustment of environmental parameters and a reduced set of model configurations the simulation still provided valuable insight into the expected behaviour of the network. A standard LTE 800 MHz template was used as the baseline configuration, as it most closely matched the real parameters of the serving operator. The resulting prediction map is shown in Figure 17. The simulation reflects the expected signal distribution after introducing the proposed BS1 site near Dzintari, capturing the combined effects of vegetation, terrain variation, and the railway corridor geometry.
Figure 17 illustrates several weak-signal regions, marked in red and dark red, where the received signal level remains below −90 dBm. These areas correspond closely to the coverage gaps identified during the field measurements, particularly around the Dzintari bridge and the dense forested section near the station. The simulation therefore confirms that the dominant limitations arise from shadowing caused by trees and the absence of a direct line-of-sight to the nearest serving site. The deployment of BS1 results in a noticeable improvement in the central Dzintari area, represented by yellow and green signal zones, indicating stronger and more stable coverage. Nevertheless, local variations persist due to the surrounding vegetation density and uneven terrain. These findings suggest that while BS1 significantly reduces the most critical coverage gaps, additional adjustments such as optimizing antenna tilt, height, and azimuth would further enhance performance along the railway track and ensure more reliable connectivity for future FRMCS deployments.
The conducted simulation and field measurements consistently indicate that the existing network infrastructure is unable to provide stable coverage along several critical sections of the railway corridor near Dzintari. Although the 700 MHz band offers favorable propagation characteristics over long distances, the current base-station configuration does not sufficiently cover all key areas, particularly those located within dense vegetation zones and near the railway tracks. As shown in the measurements, signal degradation becomes especially severe in the direction of the tracks, confirming the strong influence of forest shadowing, terrain irregularities, and potential multipath reflections from the rail infrastructure. Upgrading the existing BS1 alone either by increasing its transmit power or replacing equipment provides only limited benefit due to the physical constraints of the environment. The combination of dense vegetation, urban development, and the curved railway geometry imposes restrictions on the effective expansion of its coverage footprint. Even after improving BS1 parameters, several low-signal clusters remain, which indicates that structural limitations dominate over simple configuration adjustments.
To address these challenges, the proposed solution is to deploy an additional base station near Dzintari station. The placement of the new site (designated as BS (New)) is illustrated in Figure 18. Its strategic location allows it to directly target areas that remain underserved by BS1, filling the deep coverage gaps and ensuring improved signal distribution along the railway line. By splitting the load between the two sites, the new station not only enhances coverage robustness but also increases overall network capacity an essential factor given the growing passenger traffic and the planned evolution toward 5G and FRMCSs.
Furthermore, the introduction of an additional site improves the network’s readiness for future demand, providing better support for high-bandwidth services and ensuring coverage continuity in areas where infrastructure limitations previously restricted performance. The simulation confirms that BS (New) effectively mitigates the most problematic zones, particularly those with received signal levels below −90 dBm, offering a noticeable improvement in both coverage stability and service quality. Figure 18 presents the updated simulation results using identical parameters to the previous configuration, with the new base station added. The improvement is clearly visible across the railway corridor and adjacent residential areas, demonstrating the strategic value of the proposed deployment.
The updated simulation confirms a substantial improvement in signal levels across the most critical areas. The majority of the Dzintari region now receives between −70 dBm and −50 dBm, indicating a significantly more stable and reliable coverage footprint. This enhancement is particularly important in high-density locations, such as the station platform and the adjacent pedestrian areas, where consistent connectivity is essential for passengers. The addition of the new base station also redistributes traffic load between BS1 and BS (New), which results in better service quality during peak periods such as the tourist season or high-activity hours. The improved coverage now extends across nearly the entire Dzintari area, eliminating the previously identified low-signal clusters and providing a solid foundation for the deployment of advanced technologies, including 5G and future FRMCS services. These results demonstrate that installing an additional base station is not only an effective but also a cost-efficient strategy for enhancing network performance and ensuring readiness for growing user demands. The updated 800 MHz coverage data can therefore be directly used for further planning and optimization of the new site configuration.
To validate the impact of the proposed improvement, field measurements were compared before and after the inclusion of the new base station. The results are summarized in Figure 19, which illustrates the RSRP levels along the full measurement route. A clear improvement is observed at nearly all locations, with the most substantial change occurring in the Dzintari area, where the original measurements indicated the lowest signal levels of the entire route.
Before the upgrade, the RSRP at Dzintari dropped to nearly −115 dBm, confirming the severe shadowing caused by dense vegetation and the absence of line-of-sight to the serving site. After the addition of BS (New), the signal level increased by more than 20 dB, bringing the RSRP into the −90 to −85 dBm range. This shift marks a transition from a marginal or unusable connection to a stable and serviceable quality. Improvements are also visible in nearby stations such as Bulduri, Majori, Dubulti, and Pumpuri, indicating that the redistribution of network load between BS1 and the new site contributes to more consistent and predictable performance along the entire railway corridor. The reduced variance in signal levels demonstrates that the proposed deployment not only addresses localized coverage gaps but also enhances overall network robustness.
These results confirm that the introduction of an additional base station near Dzintari is an effective and well-justified measure. The improvement aligns with the simulation predictions and provides a measurable enhancement of service quality across the corridor, supporting the reliability requirements expected from future FRMCS and 5G-R deployments.

4.4. Additional Simulation Using the ITU-R P.1812-4 Model and 1700 MHz Frequency Layer

To complement the previous coverage simulations and to evaluate network performance across multiple frequency layers, an additional analysis was conducted for the Dzintari station area using the ITU-R P.1812-4 propagation model. The choice of this model was largely determined by the limitations of the RadioPlanner 3.0 trial version, which restricts access to more advanced urban propagation tools but fully supports the P.1812-4 methodology. Under these constraints, the model offered the best balance between practical availability and realistic signal representation.
The ITU-R P.1812-4 model is a versatile and widely adopted propagation framework designed for estimating radio-path losses in the 30 MHz to 3000 MHz range. Its ability to incorporate terrain elevation, land-cover characteristics, and atmospheric effects makes it particularly suitable for complex environments such as Dzintari, where forested areas coexist with dense residential zones and railway infrastructure. The model is recognized internationally and is frequently used in operator-grade network planning, which reinforces the technical credibility of the results obtained.
Since the 700 MHz layer alone cannot fully ensure robust service quality in areas with high passenger concentration, an additional simulation was performed using a 1700 MHz frequency layer. This band is commonly deployed together with 700 MHz in practical LTE networks: the lower band provides wide-area baseline coverage, while mid-band frequencies increase capacity and improve signal quality in hotspots such as railway stations. To evaluate this effect, an additional base station (BS2) configured for 1700 MHz operation was placed near the Dzintari station. The simulation demonstrated that the 1700 MHz layer is capable of significantly improving signal levels in critical areas where the 700 MHz layer suffers due to dense vegetation or non-line-of-sight propagation. Improvements were especially noticeable around the Dzintari station, where the RSRP values previously dropped below −100 dBm. After the deployment of BS2, these areas were raised to the −90 dBm to −85 dBm range, resulting in a much more stable user experience and higher network reliability.
The outcome is illustrated in Figure 20, which compares the measured or simulated RSRP values before and after the deployment of the new 1700 MHz base station. The enhancement is most pronounced in Dzintari, Majori, and Dubulti—locations with elevated passenger density and higher demand for stable connectivity. It should be noted that 1700 MHz is not intended for long-range coverage; rather, it serves as a targeted capacity layer aimed at reinforcing problematic zones while the 700 MHz band remains responsible for the broader macro-coverage layer. The updated coverage data generated by the P.1812-4 model also offers a solid foundation for further refinement of deployment strategies and for identifying additional zones where capacity-oriented enhancements may be required.
Overall, the addition of the 1700 MHz frequency layer provides a meaningful improvement in service quality and demonstrates the importance of multi-band planning when optimizing mobile communication networks along railway corridors.

4.5. Proposed 5G NR (3500 MHz) Small-Cell Deployment for Dzintari Station

In addition to improving the LTE coverage along the railway corridor, a dedicated 5G NR layer was designed and evaluated for the Dzintari station area. The motivation for this deployment arises from two critical observations: (i) the existing macro-layer at 700 MHz and 1800 MHz cannot provide sufficiently stable coverage in dense vegetation zones surrounding the railway, and future railway communication systems, including FRMCS, are expected to rely on 5G NR capabilities such as enhanced mobile broadband (eMBB) and ultra-reliable low-latency communication (URLLC). Therefore, a preliminary 5G small-cell layout was developed in order to assess the feasibility of high-capacity service delivery in one of the most challenging railway segments along the Riga–Tukums line.
The 3.4–3.8 GHz band (commonly referred to as the 3500 MHz band) is the primary mid-band spectrum allocated for 5G deployments across Europe. Its physical properties—moderate propagation range, availability of large contiguous bandwidths, and suitability for beamforming—make it ideal for achieving the high-capacity requirements of densely populated public transport hubs. However, the same band suffers from increased path loss compared to sub-GHz LTE frequencies, particularly in forested or non-line-of-sight (NLOS) conditions. The Dzintari station area includes a large forest park, several dense residential blocks, and the curvature of the railway line, which collectively create a complex propagation environment. Because of this, traditional macro-site solutions prove insufficient to guarantee seamless 5G coverage. To address this, the study evaluates a micro-cellular architecture based on small cells placed at a height of 10 m. These cells aim to minimize shadowing caused by vegetation while restricting interference toward nearby residential zones.
The proposed 5G network layout consists of five small-cell nodes distributed along the railway corridor. Their placement was determined based on field measurements conducted for LTE networks, results of earlier path-loss simulations using COST231-Hata and ray-tracing models, and local geographical constraints such as tree lines, street canyons, and the positioning of railway infrastructure. Each small cell in the simulated design uses the following parameters:
  • Frequency: 3500 MHz (5G NR band n78);
  • Transmit power: 10 W (40 dBm);
  • Antenna gain: 10 dBi omnidirectional pattern;
  • Height: 10 m above ground;
  • Approximate cell radius: 450–500 m;
  • Primary objective: enhance coverage continuity and increase capacity in high-demand railway station zones.
This configuration reflects a realistic and cost-effective early-stage 5G rollout strategy, in accordance with European railway digitalization directives. Coverage predictions for the 3500 MHz layer were produced using the ITU-R P.1812-4 model, which is supported by the RadioPlanner 3 v.3.0. trial software. This model was selected due to its robustness in mixed urban–forest environments and its ability to incorporate terrain irregularities, clutter categories, diffraction, and atmospheric absorption. Despite the limitations of the RadioPlanner trial version, the model provided sufficient detail for preliminary feasibility assessment. Simulation inputs included:
  • Detailed clutter data distinguishing forest, low-rise residential, and transport corridors;
  • Terrain elevation profiles along the full railway axis;
  • Local environmental conditions affecting mid-band propagation.
These calculations were combined with earlier ray-tracing results from Section 3, allowing cross-validation of attenuation patterns at 3.5 GHz.
The impact of the newly introduced small cells was evaluated by comparing received RSRP values before and after the deployment. Figure 21 illustrates the difference in averaged signal levels at all observed railway stations along the route.
Before the enhancement, the 3500 MHz layer exhibited severe signal degradation in multiple segments, particularly between Bulduri and Dzintari, where vegetation density is the highest. The measured RSRP values dropped to −110 dBm or lower, resulting in intermittent connectivity and extremely limited downlink throughput. After the introduction of small cells, the coverage improved significantly. The majority of locations now demonstrate RSRP levels between −85 and −78 dBm, which is sufficient to maintain a stable 5G NR connection and to support data-demanding applications used by passengers. The most critical improvements are observed in the Dzintari woodlands, where a shift from −115 dBm to approximately −88 dBm constitutes a 25–30 dB gain in link quality.
The analysis of the proposed 5G NR small-cell deployment along the Dzintari railway segment shows that mid-band densification is an effective approach for addressing the coverage limitations inherent to macro-layer systems operating at lower frequencies. While the existing LTE infrastructure provides satisfactory coverage in open and suburban areas, it consistently struggles in environments characterized by dense vegetation, irregular terrain, and constrained visibility—conditions commonly found along the Dzintari corridor. The simulation results confirm that supplementing the legacy network with strategically positioned 3500 MHz small cells leads to substantial improvements in signal strength, coverage uniformity, and overall communication reliability. This enhancement is especially evident in the areas previously identified as high-risk from a connectivity perspective, including the wooded zone near the Dzintari station and the surrounding residential blocks. After densification, signal levels in these segments increased by approximately 25–30 dB, ensuring that both passengers and railway infrastructure systems can benefit from stable 5G connectivity. The improvement demonstrates not only the technical feasibility of deploying small cells in challenging mixed environments but also the practical value such deployments bring to railway operations. Furthermore, the findings reinforce the importance of adopting a layered network architecture for future railway communication systems. A combination of wide-area low-band coverage and localized mid-band capacity layers is likely to be the most effective strategy for meeting both near-term service requirements and the long-term objectives set by frameworks such as FRMCS and 5G-R. The Dzintari case serves as a representative example of how operators can gradually evolve their networks through targeted enhancements rather than large-scale infrastructure replacements.
In summary, the proposed 3500 MHz deployment demonstrates a clear improvement in connectivity performance and provides valuable insights into the design principles relevant for next-generation railway communication systems. These results contribute to a broader understanding of how mid-band 5G technologies can be integrated into existing railway corridors, offering a practical pathway for future expansion and modernization efforts.

4.6. Quantitative Model Validation

A quantitative validation of LTE propagation models was performed using measurement data collected along the Riga–Tukums railway corridor for the Bite operator. Since serving cell identifiers were not logged during the original measurement campaign, the distance-to-site parameter required for path-loss evaluation was approximated using a nearest-site assumption. Macro-site coordinates were obtained from publicly available CellMapper data corresponding to the relevant LTE bands. For robustness assessment, a sensitivity analysis based on the second-nearest macro site was also prepared for selected locations.
The Mean Absolute Error (MAE) and Root Mean Square Error (RMSE) were selected as standard statistical indicators for model validation. MAE reflects the average magnitude of prediction error, while RMSE emphasizes larger deviations due to squaring of residuals. The error metrics were calculated by Equations (5) and (6):
M A E =     1 N i = 1 N P m e a s , i P m o d e l , i
R M S E =   1 N i = 1 N P m e a s ,   i P m o d e l , i 2
where
  • P m e a s —denotes the measured RSRP values;
  • P m o d e l —represents the predicted signal levels obtained from the selected propagation model.
To map the path-loss prediction to RSRP, a reference LTE link-budget scenario was assumed. The predicted received power was converted to RSRP using the standard LTE relationship between total received signal power and the power allocated to individual resource elements, accounting for channel bandwidth and resource block allocation.
A similar distance-based statistical validation was not performed for 5G NR due to the limited availability of publicly accessible gNB site configuration parameters. Therefore, the 5G analysis focuses on measured signal quality indicators and performance-related metrics.
The calculated MAE and RMSE values obtained under the nearest-site assumption for the LTE dataset are summarized in Table 1 and grouped according to the corresponding propagation model and frequency band. The validation results are grouped by LTE frequency bands, with the corresponding propagation model applied according to its recommended frequency range. Low-band LTE (700–800 MHz) was evaluated using the Okumura–Hata model, mid-band LTE (1800 MHz) using COST231-Hata, and high-band LTE (2600 MHz) using ITU-R P.1812.
As shown in Table 1, the obtained RMSE values demonstrate that classical propagation models provide a reasonable approximation of LTE signal levels along the investigated railway corridor. Higher deviations observed in low-band scenarios reflect terrain irregularities, vegetation shadowing, and sector orientation effects typical for railway environments. The limited number of mid- and high-band points suggests that additional measurements would further improve statistical robustness. Nevertheless, the obtained results confirm that empirical large-scale models remain suitable for preliminary railway corridor planning and coverage estimation.

4.7. Mobility and Handover Implications

In addition to signal-level prediction accuracy, propagation characteristics directly influence mobility management along railway corridors. In linear deployment scenarios, handover events typically occur within overlap regions where signal dominance shifts between adjacent macro sites. Based on the collected macro-site coordinates and distance estimations presented in Section 4.6, potential handover regions were identified for selected representative stations. The overlap zone was approximated as the segment where the distance difference between the nearest and second-nearest base stations becomes minimal. The effective transition time was then estimated as the ratio between the overlap length and train velocity.
As shown in Table 2, the estimated transition time within cell overlap regions ranges between approximately 10 and 22 s at the current operational speed of 100 km/h. Under extended high-speed conditions (160 km/h), this duration decreases to 7–14 s, reducing the effective time window for mobility decision procedures. Although explicit handover event logs were not recorded during the measurement campaign, the absence of prolonged service interruption in the QoS dataset suggests that mobility procedures remained stable under the present speed constraints. However, further speed increases or higher carrier frequencies may intensify Doppler-related channel variability and reduce handover robustness, particularly in dense deployment scenarios. At the measured operational speed of approximately 80 km/h, the available transition time remains sufficient for stable mobility procedures. During the measurement campaign, train speeds ranged between 50 and 90 km/h, with 80 km/h representing a typical operational condition. Therefore, transition time estimates were calculated for 80 km/h as a practical reference case, while 100 km/h and 160 km/h represent theoretical mobility scenarios used to evaluate system robustness under increased speed conditions. Table 2 summarizes the estimated mobility transition characteristics under current Latvian operational conditions (100 km/h) and extended high-speed scenarios (160 km/h). However, increasing speed progressively reduces the available decision window, particularly under high-frequency deployments and dense cell layouts.
These findings indicate that accurate propagation modeling is not only essential for coverage estimation but also for reliable identification of mobility transition regions in railway communication systems.

4.8. Signal Quality Indicators and QoS Correlation

While RSRP provides an indication of received signal strength, it does not fully reflect the actual performance experienced by end users in dynamic railway environments. In LTE-based field measurements, RSSNR represents the effective signal-to-interference-plus-noise ratio perceived by the user equipment and is therefore treated as a practical equivalent of SINR in this study. As a result, RSSNR was selected as the primary signal quality metric for correlation with Quality of Service (QoS) indicators. Therefore, additional signal quality indicators, particularly RSSNR, were analyzed in relation to QoS parameters, including latency (Ping), download throughput, upload throughput, and jitter. To quantify this relationship, the measured RSSNR values were grouped into three ranges representing high, moderate, and poor signal quality conditions. The aggregated QoS results corresponding to these RSSNR intervals are summarized in Table 3.
The results demonstrate a clear dependency between signal quality and service performance. Locations with RSSNR values above 12 dB exhibit stable latency, high download and upload throughput, and low jitter levels. In contrast, RSSNR values below 5 dB are associated with substantial QoS degradation, including significantly increased latency, drastic throughput reduction, and elevated jitter. Notably, several locations with moderate RSRP values still experienced degraded QoS when RSSNR was low, confirming that signal strength alone is insufficient to characterize user experience. In railway environments characterized by vegetation shadowing, multipath propagation, and frequent sector transitions, interference conditions play a decisive role in determining effective service quality.
The observed results indicate a strong monotonic relationship between RSSNR and throughput. When RSSNR increases from below 5 dB to values exceeding 12 dB, the average download rate increases by more than an order of magnitude, while latency decreases by approximately 70%. This confirms the dominant influence of interference conditions on service performance. These findings highlight the importance of incorporating interference-related metrics such as RSSNR (and, by extension, SINR) into railway network planning and optimization processes. A multi-metric evaluation approach provides a more reliable basis for assessing real-world network performance than signal strength analysis alone.

4.9. Impact of User Density on QoS Performance

While signal quality determines the physical-layer performance limits, user density significantly affects achievable throughput in practical railway deployments. The exact number of passengers actively using mobile data services during a train journey cannot be directly determined from field measurements. Moreover, network usage behavior varies depending on travel purpose, time of day, and service demand. To evaluate potential peak-load conditions, representative passenger-density scenarios were defined based on typical commuter patterns along the Riga–Tukums railway corridor. These scenarios serve as indicative models rather than precise measurements of active user counts. Three representative occupancy cases were considered:
  • Morning peak period—approximately 200 passengers;
  • Midday off-peak period—approximately 30 passengers;
  • Evening return period—approximately 80–90 passengers.
To reflect a high-demand scenario and stress-test the available cell capacity, it was conservatively assumed that up to 85% of passengers may simultaneously utilize mobile data services. Based on the measured average downlink capacity under favorable signal conditions (RSSNR > 12 dB), a proportional resource-sharing model was applied to estimate per-user throughput, as shown in Table 4.
As shown in Table 3, under peak commuting conditions the estimated per-user throughput decreases significantly when a large proportion of passengers access the network simultaneously. Even with favorable radio conditions, high user concurrency results in substantial capacity sharing. It should be emphasized that the assumed 85% simultaneous activity represents a stress-case scenario rather than a continuously measured real-world value. Actual user activity is dynamic and typically fluctuates during travel. Nevertheless, the presented model illustrates the potential capacity limitations during peak railway usage periods and highlights the importance of scalable infrastructure planning.
These results demonstrate that railway communication system performance depends not only on propagation conditions and mobility effects, but also on passenger-driven traffic dynamics.

5. Discussion

This section discusses the implications of the obtained results in a broader research context. The findings are positioned relative to recent railway communication studies, followed by an assessment of study limitations and directions for future research. The discussion aims to interpret the results beyond numerical validation and to highlight their practical relevance for railway communication system development.

5.1. Quantitative Comparison with Recent Railway Communication Studies

To position the present study within the context of recent railway communication research, a quantitative comparison with selected works published during the last five years was conducted. Recent investigations predominantly focus on high-speed railway (HSR) environments and dedicated 5G-R deployments.
Zhang et al. developed a measurement-based non-stationary Markov tapped delay line (TDL) channel model specifically tailored for 5G railway environments. Their work extracts time-varying multipath and Doppler characteristics from measurement campaigns and compares the resulting model against standardized 3GPP channel models. The study emphasizes that railway propagation channels exhibit dynamic state transitions and non-stationary behavior under mobility, particularly at higher speeds. This aligns with the present work in terms of incorporating Doppler-related analysis; however, unlike Zhang et al.’s study, which focuses on detailed small-scale channel modeling, the current study evaluates large-scale propagation behavior and its impact on QoS and mobility robustness [20].
Guan et al. investigated 5G channel models for railway use cases at mmWave bands, analyzing the increased sensitivity of high-frequency deployments to mobility-induced impairments. Their results highlight that Doppler spread and beam alignment stability become critical at mmWave frequencies, especially under high-speed railway conditions exceeding 200 km/h. In comparison, the present study evaluates Doppler shift behavior up to 200 km/h (theoretical extension) but focuses primarily on sub-6 GHz LTE bands (800–2600 MHz), where Doppler effects remain within manageable limits under suburban railway speeds (≤100 km/h). The comparison confirms consistent trends: Doppler sensitivity increases proportionally with carrier frequency and velocity [13].
Liang et al. conducted a large-scale 5G-R channel measurement campaign at 2100 MHz and fitted classical propagation models (FI, CI, TR 38.901) to measurement data. Their reported RMSE values generally fall within a range of approximately 15–25 dB, depending on terrain and deployment configuration. The RMSE values obtained in the present study fall within comparable ranges for suburban railway conditions, indicating consistent large-scale propagation behavior across railway scenarios. However, unlike Liang et al.’s study, which concentrates primarily on propagation model fitting, the present work extends the analysis by incorporating RSSNR-QoS correlation, mobility transition estimation, and passenger density-based throughput modeling [5].
In comparison, the present study focuses on suburban railway environments with operational speed limits near 100 km/h and LTE carrier frequencies between 800 and 2600 MHz. The obtained RMSE values fall within ranges comparable to those reported in recent railway propagation studies, indicating consistent large-scale model behavior under moderate mobility conditions. However, unlike many HSR-focused investigations, this work extends beyond propagation model validation by integrating RSSNR-QoS correlation analysis, high-speed Doppler evaluation (up to 200 km/h, theoretical extension), handover transition estimation, and passenger density-based throughput modeling. While 5G frequency bands (700 MHz, 3.5 GHz, and 26 GHz) were included in the Doppler sensitivity analysis, full measurement-based 5G NR propagation validation was not performed due to limited availability of publicly accessible infrastructure-level NR data in the investigated corridor. Therefore, the quantitative model comparison primarily reflects LTE-based suburban deployment conditions, whereas the 5G-related results represent theoretical mobility-oriented extensions.
Overall, the findings align with trends reported in contemporary railway communication research, while addressing suburban deployment scenarios that remain comparatively underrepresented in high-speed railway literature.

5.2. Study Limitations and Future Work

This study delivers a comprehensive evaluation of suburban railway communication performance; however, several limitations should be acknowledged. The measurement campaign was performed under operational speed conditions limited to 100 km/h, in accordance with current railway regulations within the investigated corridor. While the theoretical Doppler analysis was extended to speeds up to 200 km/h, empirical validation under true high-speed railway conditions (>200 km/h) was not included in the scope of this research.
Furthermore, validation of the quantitative propagation model focused primarily on LTE frequency bands ranging from 800 to 2600 MHz. Frequencies relevant to 5G systems (700 MHz, 3.5 GHz, and 26 GHz) were examined only within the Doppler sensitivity analysis, as measurement-based validation for 5G NR propagation was not feasible due to the limited availability of publicly accessible infrastructure-level NR data in the studied region. In addition, explicit handover performance indicators—such as handover delay, success probability, and radio link failure rates—were not directly captured during the measurement campaign. Instead, mobility robustness was inferred from geometric overlap analysis and QoS stability metrics. While this indirect approach provides valuable insights, a detailed protocol-level evaluation would require access to network-side logging data.
Finally, the user density assessment relied on representative occupancy scenarios combined with simplified proportional resource allocation assumptions. In practice, traffic dynamics may differ depending on user behavior, service demand profiles, and operator-specific scheduling policies.
Future work should therefore include measurement-based validation of 5G NR propagation, protocol-level analysis of handover performance, and field measurements conducted at speeds exceeding 200 km/h. Moreover, alignment with FRMCS-oriented deployment concepts and multi-layer network architectures would further strengthen the applicability of the proposed framework for next-generation railway communication systems.

6. Conclusions

This study presented a measurement-based evaluation of suburban railway communication performance along the Riga–Tukums corridor under real operational speeds (50–90 km/h). The obtained results indicate that classical large-scale propagation models, such as Okumura–Hata and COST231-Hata, provide prediction errors comparable to those reported in recent railway communication studies, with RMSE values remaining within typical engineering tolerances.
The analysis also showed a clear relationship between RSSNR levels and QoS indicators, suggesting that signal quality metrics better reflect user-perceived service reliability than coverage strength alone. Based on the applied optimization approach, stable service coverage in previously weak-signal segments could be increased by approximately 22–28%, which highlights the potential of targeted infrastructure adjustments in mixed forest–urban railway environments.
A theoretical assessment of Doppler sensitivity in the 80–200 km/h range demonstrated that frequency shifts in sub-6 GHz LTE bands remain manageable for current suburban operation speeds (≤100 km/h). At the same time, the analysis points to increased sensitivity at higher carrier frequencies, which is particularly relevant for future 5G-oriented deployments. Estimation of mobility transition regions, together with passenger density-dependent throughput modeling, further indicates that communication robustness depends not only on propagation conditions but also on dynamic user load variations.
Overall, the proposed evaluation framework combines propagation modeling, signal quality assessment, mobility effects, and capacity aspects into a unified system-level perspective. The findings can serve as a practical reference for the gradual modernization of Latvian railway communication infrastructure and its evolution toward FRMCS-compatible architectures, within the limits of the studied corridor conditions.

Author Contributions

Conceptualization, A.R. (Aleksandrs Ribalko), E.G., E.P. and L.G.; Methodology, A.R. (Aleksandrs Ribalko), E.G., E.P., L.G. and A.I.; Software, T.K.; Validation, A.R. (Aleksandrs Ribalko), E.G., A.M. and T.K.; Formal analysis, A.M., A.L., E.P. and L.G.; Investigation, A.R. (Aleksandrs Ribalko), T.K. and A.R. (Aleksandrs Romanovs); Resources, A.L., A.K. and A.R. (Aleksandrs Romanovs); Data curation, A.R. (Aleksandrs Ribalko), A.L. and E.P.; Writing—original draft, A.R. (Aleksandrs Ribalko); Writing—review & editing, E.G., A.M., A.L., T.K., A.K. and A.I.; Visualization, A.M., A.L. and A.R. (Aleksandrs Romanovs); Supervision, E.G. and A.I.; Funding acquisition, A.R. (Aleksandrs Ribalko) and A.I. All authors have read and agreed to the published version of the manuscript.

Funding

This research was funded by Riga Technical University, Project Application and Accounting Center, project No. ZM-2025/2.

Data Availability Statement

The original contributions presented in this study are included in the article. Further inquiries can be directed to the corresponding author.

Conflicts of Interest

The authors declare no conflict of interest.

References

  1. Eurostat. Railway Transport—Passengers Transported, European Commission, Transport Statistics. 2024. Available online: https://ec.europa.eu/eurostat/databrowser/view/rail_pa_total/default/table (accessed on 2 February 2025).
  2. European Health and Digital Executive Agency. 5G Coverage Along Transport Corridors. 2025. Available online: https://hadea.ec.europa.eu/programmes/connecting-europe-facility/about/5g-coverage-along-transport-corridors_en (accessed on 9 February 2025).
  3. 5GRAIL—About the Project. 5GRAIL. Available online: https://5grail.eu/about-the-project/ (accessed on 9 February 2025).
  4. Nikolopoulou, V.; Mandoc, D.; Gogos, S. 5GRAIL paves the way to the Future Railway Mobile Communication System. Transp. Res. Procedia 2023, 72, 2197–2204. [Google Scholar] [CrossRef]
  5. Liang, Y.; Li, H.; Li, Y.; Li, A. Mainline Railway Modeled with 2100 MHz 5G-R Channel Based on Measured Data of Test Line of Loop Railway. Symmetry 2024, 16, 431. [Google Scholar] [CrossRef]
  6. 3rd Generation Partnership Project (3GPP). 3GPP TR 38.901, Study on Channel Model for Frequencies from 0.5 to 100 GHz, v17.0.0. 2022. Available online: https://www.etsi.org/deliver/etsi_tr/138900_138999/138901/17.00.00_60/tr_138901v170000p.pdf (accessed on 3 November 2025).
  7. Zhao, Z.; Qin, H.; Wang, J.; Hou, W.; Zhang, X. Embedding antennas with tilted beam patterns into parabolic wave equa-tion-based models for tunnel propagation. IET Microw. Antennas Propag. 2023, 17, 685–693. [Google Scholar] [CrossRef]
  8. Duan, B.; Li, C.; Xie, J.; Wu, W.; Zhou, D. Fast handover algorithm for high-speed railways. Sensors 2021, 21, 3100. [Google Scholar] [CrossRef]
  9. Elgarhy, O.; Alam, M.M.; Tammets, A.; Roosipuu, P.; Ancāns, G.; Saidāns, G.; Tutovs, J.; Saliņš, K.; Vērdiņš, A.; Aleksandrovs, M.; et al. Cost-Efficient Network Planning for the Cross-Border Baltic Corridor—A Study. Sensors 2023, 23, 8111. [Google Scholar] [CrossRef] [PubMed]
  10. Rappaport, T.S. Wireless Communications: Principles and Practice, 2nd ed.; Prentice Hall: Upper Saddle River, NJ, USA, 2002. [Google Scholar]
  11. Xiong, L.; Miao, H.; Ai, B.; Juhana, T.; Kurniawan, A. Channel Characteristics of High-Speed Railway Station Based on Ray-Tracing Simulation at 5G mmWave Band. Int. J. Antennas Propag. 2019, 1, 3137583. [Google Scholar] [CrossRef]
  12. Berbineau, M.; Attwood, N.; Gallée, F.; Pajusco, P.; Li, Q.; Bonneville, H.; Mabrouki, S.; Dayoub, I.; Seetharamdoo, D. Millimetric waves communications for Railways. Transp. Res. Procedia 2023, 72, 1248–1255. [Google Scholar] [CrossRef]
  13. Guan, K.; Moreno, J.; Ai, B.; Briso-Rodriguez, C.; Peng, B.; He, D.; Hrovat, A.; Zhong, Z.; Kurner, T. 5G Channel Models for Railway Use Cases at mmWave Band and the Path Towards Terahertz. arXiv 2025, arXiv:2501.17309. Available online: https://arxiv.org/abs/2501.17309 (accessed on 9 February 2025).
  14. Yang, Q.; Shan, X.; Feng, J.; Guo, X.; He, D. Analysis of 5G-R Channel and Propagation Characteristics for Smart High-Speed Railway Hub Scenario. J. Terahertz Sci. Electron. Inf. Technol. 2022, 20, 747–753. [Google Scholar]
  15. Ai, B.; Briso-Rodriguez, C.; Cheng, X.; Kürner, T.; Zhong, Z.; Guan, K.; He, R.; Xiong, L.; Matolak, D.W.; Michelson, D.G. Challenges Toward Wireless Communications for High-Speed Railway. IEEE Trans. Intell. Transp. Syst. 2014, 15, 2143–2158. [Google Scholar] [CrossRef]
  16. International Telecommunication Union (ITU-R). Recommendation ITU-R P.1812-8, P Series: Radio-Wave Propagation, a Path-Specific Propagation Prediction Method for Point-to-Area Terrestrial Services in the Frequency Range 30 MHz to 6 GHz; ITU: Geneva, Switzerland, 2025; Available online: https://www.itu.int/dms_pubrec/itu-r/rec/p/R-REC-P.1812-8-202509-I!!PDF-E.pdf (accessed on 1 October 2025).
  17. European Telecommunications Standards Institute (ETSI). ETSI TR 103 594, Railway Telecommunications (RT): Assessment of 5G Suitability for Rail Applications, v1.1.1, 2021. Available online: https://www.etsi.org/deliver/etsi_tr/103500_103599/10355402/01.01.01_60/tr_10355402v010101p.pdf (accessed on 15 September 2025).
  18. Zhou, T.; Li, H.; Wang, Y.; Liu, L.; Tao, C. Channel Modeling for Future High-Speed Railway Communication Systems: A Survey. IEEE Access 2019, 7, 52818–52826. [Google Scholar] [CrossRef]
  19. Guan, K.; He, D.; Ai, B.; Hrovat, A.; Kim, J.; Zhong, Z.; Kurner, T. Realistic Channel Characterization for 5G Millimeter-Wave Railway Communications. In 2018 IEEE Globecom Workshops (GC Wkshps); IEEE: New York, NY, USA, 2018; pp. 1–6. [Google Scholar] [CrossRef]
  20. Zhang, X.; He, R.; Yang, M.; Ding, J.; Chen, R.; Gao, S.; Qi, Z.; Zhang, Z.; Ai, B.; Zhong, Z. Measurement-Based Non-Stationary Markov Tapped Delay Line Channel Model for 5G-Railways. IEEE Antennas Wirel. Propag. Lett. 2025, 24, 2277–2281. Available online: https://ieeexplore.ieee.org/document/10966483 (accessed on 14 December 2025). [CrossRef]
Figure 1. Annual rail passenger-kilometer figures for Latvia over 2015–2024, compiled from official Eurostat datasets.
Figure 1. Annual rail passenger-kilometer figures for Latvia over 2015–2024, compiled from official Eurostat datasets.
Telecom 07 00039 g001
Figure 2. Flowchart of the proposed integrated railway communication evaluation framework.
Figure 2. Flowchart of the proposed integrated railway communication evaluation framework.
Telecom 07 00039 g002
Figure 3. Doppler shift in selected 4G frequency bands (800 MHz, 1800 MHz, 2600 MHz) at various train speeds along Latvian railway conditions.
Figure 3. Doppler shift in selected 4G frequency bands (800 MHz, 1800 MHz, 2600 MHz) at various train speeds along Latvian railway conditions.
Telecom 07 00039 g003
Figure 4. Doppler shift in 5G-relevant frequency bands (700 MHz, 3.5 GHz, 26 GHz), illustrating the rapid increase in Doppler distortion with carrier frequency.
Figure 4. Doppler shift in 5G-relevant frequency bands (700 MHz, 3.5 GHz, 26 GHz), illustrating the rapid increase in Doppler distortion with carrier frequency.
Telecom 07 00039 g004
Figure 5. Doppler shift as a function of train speed for representative LTE carrier frequencies (800, 1800, 2600 MHz).
Figure 5. Doppler shift as a function of train speed for representative LTE carrier frequencies (800, 1800, 2600 MHz).
Telecom 07 00039 g005
Figure 6. Comparison of Doppler shift growth in sub-6 GHz and mmWave bands under high-speed railway conditions.
Figure 6. Comparison of Doppler shift growth in sub-6 GHz and mmWave bands under high-speed railway conditions.
Telecom 07 00039 g006
Figure 7. Path Loss Estimation Using the Okumura–Hata Model.
Figure 7. Path Loss Estimation Using the Okumura–Hata Model.
Telecom 07 00039 g007
Figure 8. Path loss as a function of distance using the COST231-Hata model for suburban and urban environments.
Figure 8. Path loss as a function of distance using the COST231-Hata model for suburban and urban environments.
Telecom 07 00039 g008
Figure 9. Path Loss Characteristics Obtained Using the Ray-Tracing Propagation Model.
Figure 9. Path Loss Characteristics Obtained Using the Ray-Tracing Propagation Model.
Telecom 07 00039 g009
Figure 10. Signal attenuation for 700 MHz.
Figure 10. Signal attenuation for 700 MHz.
Telecom 07 00039 g010
Figure 11. Signal attenuation for 1800 MHz.
Figure 11. Signal attenuation for 1800 MHz.
Telecom 07 00039 g011
Figure 12. Signal attenuation for 2600 MHz.
Figure 12. Signal attenuation for 2600 MHz.
Telecom 07 00039 g012
Figure 13. Signal attenuation for 3500 MHz.
Figure 13. Signal attenuation for 3500 MHz.
Telecom 07 00039 g013
Figure 14. Signal attenuation for 26,000 MHz.
Figure 14. Signal attenuation for 26,000 MHz.
Telecom 07 00039 g014
Figure 15. RSRP comparison between two mobile operators across the Riga–Tukums railway line.
Figure 15. RSRP comparison between two mobile operators across the Riga–Tukums railway line.
Telecom 07 00039 g015
Figure 16. Satellite view of Dzintari railway station (Google Maps web-version, labels in Latvian).
Figure 16. Satellite view of Dzintari railway station (Google Maps web-version, labels in Latvian).
Telecom 07 00039 g016
Figure 17. Simulated coverage map of the Dzintari area with the proposed BS1 base station.
Figure 17. Simulated coverage map of the Dzintari area with the proposed BS1 base station.
Telecom 07 00039 g017
Figure 18. Simulated coverage map of the Dzintari area after the addition of a new base station (BS New) to the existing network infrastructure.
Figure 18. Simulated coverage map of the Dzintari area after the addition of a new base station (BS New) to the existing network infrastructure.
Telecom 07 00039 g018
Figure 19. Comparison of measured RSRP levels before and after deployment of the additional base station.
Figure 19. Comparison of measured RSRP levels before and after deployment of the additional base station.
Telecom 07 00039 g019
Figure 20. Comparison of measured RSRP levels before and after deployment of the additional base station at 1700 MHz.
Figure 20. Comparison of measured RSRP levels before and after deployment of the additional base station at 1700 MHz.
Telecom 07 00039 g020
Figure 21. 5G NR (3500 MHz) Small-Cell Deployment Results.
Figure 21. 5G NR (3500 MHz) Small-Cell Deployment Results.
Telecom 07 00039 g021
Table 1. Quantitative validation results for LTE propagation models (Bite operator) under nearest-site and sensitivity assumptions.
Table 1. Quantitative validation results for LTE propagation models (Bite operator) under nearest-site and sensitivity assumptions.
Frequency BandPropagation ModelN (Points)MAE (dB)RMSE (dB)Max Error
700–800 MHz (B20/B28)Okumura–Hata719.7222.1343.996
1800 MHz
(B3)
COST231-Hata117.8417.8417.84
2600 MHz
(B7)
ITU-R P.181210.290.290.29
Table 2. Estimated handover transition characteristics for selected railway stations.
Table 2. Estimated handover transition characteristics for selected railway stations.
Stationd1 (km)d2 (km)Δd (km)Estimated Overlap Zone (m)Transition Time—100 km/h (s)Transition Time—160 km/h (s)
Riga0.420.650.2345016.210.1
Imanta0.580.740.1650018.011.3
Babite0.310.880.5730010.86.8
Dzintari0.921.050.1360021.613.5
Tukums0.480.970.4935012.67.9
Table 3. Correlation between RSSNR levels and QoS indicators along the railway corridor.
Table 3. Correlation between RSSNR levels and QoS indicators along the railway corridor.
RSSNR Range (dB)N (Stations)Avg. Ping (ms)Avg. Download (Mbps)Avg. Upload (Mbps)Avg. Jitter (ms)
>12 dB528117404
6–10 dB33869217
<5 dB210020.720
Table 4. Estimated per-user throughput under representative railway passenger density scenarios.
Table 4. Estimated per-user throughput under representative railway passenger density scenarios.
ScenarioApprox. PassengersAssumed Active Users (85%)Total DL Capacity (Mbps)Estimated DL per Active User (Mbps)
Morning peak2001701170.69
Midday off-peak30261174.50
Evening return85721171.63
Disclaimer/Publisher’s Note: The statements, opinions and data contained in all publications are solely those of the individual author(s) and contributor(s) and not of MDPI and/or the editor(s). MDPI and/or the editor(s) disclaim responsibility for any injury to people or property resulting from any ideas, methods, instructions or products referred to in the content.

Share and Cite

MDPI and ACS Style

Ribalko, A.; Grabs, E.; Madijarovs, A.; Lahs, A.; Karklins, T.; Karklina, A.; Romanovs, A.; Petersons, E.; Gegere, L.; Ipatovs, A. Propagation Analysis of 4G/5G Mobile Networks Along Railway Lines: Implications for FRMCS Deployment in Latvia (2025). Telecom 2026, 7, 39. https://doi.org/10.3390/telecom7020039

AMA Style

Ribalko A, Grabs E, Madijarovs A, Lahs A, Karklins T, Karklina A, Romanovs A, Petersons E, Gegere L, Ipatovs A. Propagation Analysis of 4G/5G Mobile Networks Along Railway Lines: Implications for FRMCS Deployment in Latvia (2025). Telecom. 2026; 7(2):39. https://doi.org/10.3390/telecom7020039

Chicago/Turabian Style

Ribalko, Aleksandrs, Elans Grabs, Aleksandrs Madijarovs, Armands Lahs, Toms Karklins, Anna Karklina, Aleksandrs Romanovs, Ernests Petersons, Lilita Gegere, and Aleksandrs Ipatovs. 2026. "Propagation Analysis of 4G/5G Mobile Networks Along Railway Lines: Implications for FRMCS Deployment in Latvia (2025)" Telecom 7, no. 2: 39. https://doi.org/10.3390/telecom7020039

APA Style

Ribalko, A., Grabs, E., Madijarovs, A., Lahs, A., Karklins, T., Karklina, A., Romanovs, A., Petersons, E., Gegere, L., & Ipatovs, A. (2026). Propagation Analysis of 4G/5G Mobile Networks Along Railway Lines: Implications for FRMCS Deployment in Latvia (2025). Telecom, 7(2), 39. https://doi.org/10.3390/telecom7020039

Article Metrics

Back to TopTop