Frequency Selective Surface Loaded Dual-Band Antenna for LoRa and GNSS Integrated System
Abstract
1. Introduction
2. Related Works
3. Proposed Design
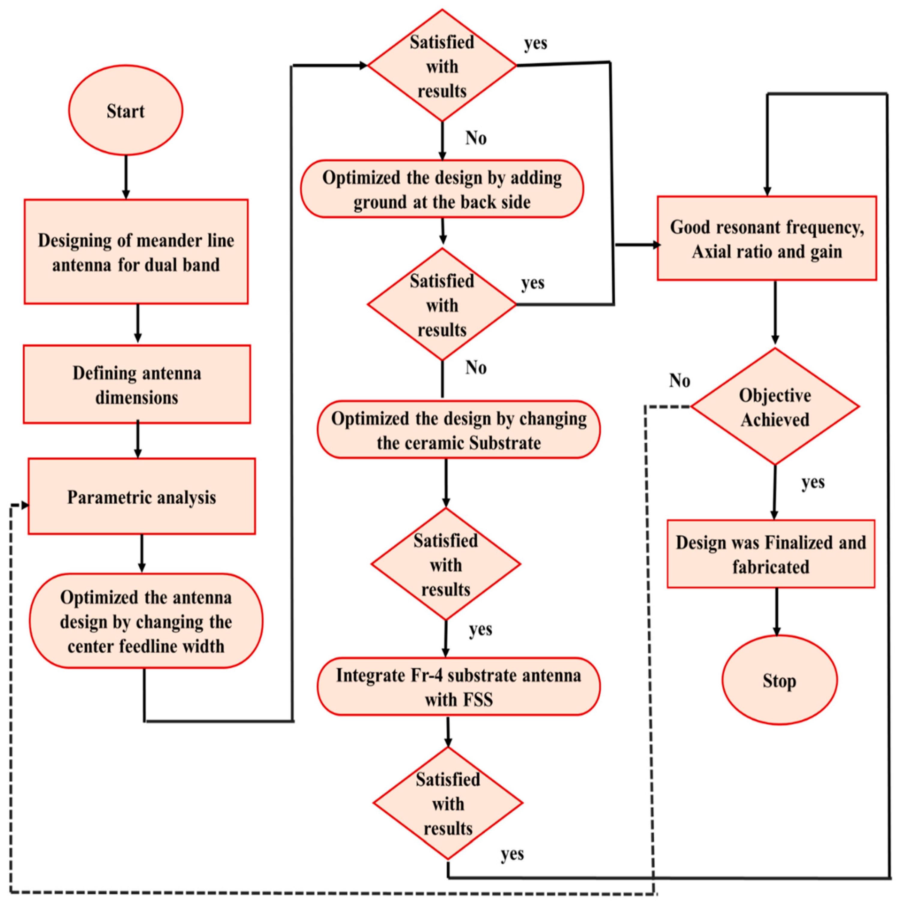
Design Strategy
4. Results and Discussion
4.1. Simulation Results
4.1.1. Impedance Bandwidth
4.1.2. Gain
4.1.3. Axial Ratio
4.1.4. VSWR
4.1.5. Radiation Pattern
4.1.6. Current Distribution
4.2. Prototype and Measurement Results
5. Experimental Results
5.1. Setup 1
5.2. Setup 2
5.3. Setup 3
6. Conclusions
Author Contributions
Funding
Data Availability Statement
Conflicts of Interest
Abbreviations
| LORA | Long Range |
| GNSS | Global Navigation Satellite System |
| FSS | Frequency Selective Surface |
| CDBMPA | Compact Dual Band Microstrip Patch Antenna |
| TE | transverse electric |
| ISM | Industrial, Scientific, and Medical |
| C-V2X | Cellular-vehicle to everything |
| V2I | Vehicle to Infrastructure |
| V2V | Vehicle to vehicle |
| PIFA | Planar Inverted-F Antenna |
| VSWR | Voltage Standing Wave Ratio |
| UAV | Unmanned Aerial Vehicle |
| WiMAX | Worldwide Interoperability for Microwave Access |
| FR-4 | flame resistant |
| WAN | Wide Area Network |
| CSRR | Complementary Split Ring Resonator |
| CST | Computer Simulation Technology |
| AR | Axial Ratio |
| VNA | Vector Network Analyzer |
| DACs | Digital to Analog Converter |
| ADCs | Analog to Digital Converter |
| USRP | Universal Software Radio Peripheral |
| MATLAB | Matrix Laboratory |
| SDR | Software-Defined Radio |
| RF | Radio Frequency |
| DC | Direct Current |
References
- Sneha, B.M.; Gupta, P.; Singh, A.R. Real-Time Implementation of a Novel Design Approach for Sub-GHz Long-Range Antenna for Smart Internet of Things Communication. Int. J. Antennas Propag. 2023, 14, 8602885. [Google Scholar] [CrossRef]
- Mekap, D.; Soni, P.; Yadav, D.W. A Microstrip Patch Antenna with a Star Shaped Slot and a Phase Gradient Metasurface. In Proceedings of the 2022 International Conference for Advancement in Technology (ICONAT), Goa, India, 21–22 January 2022; pp. 1–4. [Google Scholar] [CrossRef]
- Chatterjee, A.; Sharma, D.S.; Samantaray, D.; Sarkar, C.; Saha, C.; Bhattacharyya, S. Design of a Printed Triangular Patch Antenna Loaded with Novel Trident-Shaped Metasurface and Defected Ground Plane. In Proceedings of the 2020 URSI Regional Conference on Radio Science (URSI-RCRS), Varanasi, India, 12–14 February 2020; pp. 1–4. [Google Scholar] [CrossRef]
- Zhang, Q.; Gao, Y. Embedded Antenna Design on LoRaRadio for IoT Applications. In Proceedings of the 12th European Conference on Antennas and Propagation (EuCAP2018), London, UK, 9–13 April 2018; p. 3. [Google Scholar]
- Soni, D.; Wadhwa, P.; Yadav, D.; Tiwari, M. Multiband Sand Timer Shaped Microstrip Patch Antenna with a Metasurface for Gain Enhancement. In Proceedings of the 2021 IEEE Indian Conference on Antennas and Propagation (InCAP), Jaipur, Rajasthan, India, 13–16 December 2021; pp. 610–613. [Google Scholar] [CrossRef]
- Mishra, P.; Bhakta, S.; Sengupta, D.J. Microstrip circularly polarized dual band Patch antenna design for NaVIC application. In Proceedings of the 2022 13th International Conference on Computing Communication and Networking Technologies (ICCCNT), Kharagpur, India, 3–5 October 2022; pp. 1–4. [Google Scholar] [CrossRef]
- Maharana, S.; Vamshi Krishna, N.; Ganesh, T.S.; Raghavendra, M.R. Design and realization of a Dual Microstrip patch antenna for NavIC Applications. In Proceedings of the 2022 URSI Regional Conference on Radio Science (USRI-RCRS), Indore, India, 1–4 December 2022; pp. 1–4. [Google Scholar] [CrossRef]
- Anshu, G.; Navneet, A. The IRNSS/NavIC designing characteristics and development in antenna application: An overview. Comput. Telecommun. Eng. 2023, 1, 2266. [Google Scholar] [CrossRef]
- Modi, A.; Sharma, V.; Rawat, A. Compact Design of Multiband Antenna for IRNSS, Satellite, 4G and 5G Applications. In Proceedings of the 2021 5th International Conference on Computing Methodologies and Communication (ICCMC), Erode, India, 8–10 April 2021; pp. 6–9. [Google Scholar] [CrossRef]
- Das, P.; Biswas, S.; Ridhwaan, S.S.; Ray, R.; Ghosh, D.; Sarkar, D. Design and Analysis of Frequency Selective Surface Integrated Circular Disc Antenna. In Proceedings of the 2018 2nd International Conference on Electronics, Materials Engineering & Nano-Technology (IEMENTech), Kolkata, India, 4–5 May 2018; pp. 1–5. [Google Scholar] [CrossRef]
- Zhan, S.; Weber, R.J.; Song, J. Effects of Frequency Selective Surface (FSS) on Enhancing the Radiation Efficiency of Metal-Surface Mounted Dipole Antenna. In Proceedings of the 2007 IEEE/MTT-S International Microwave Symposium, Honolulu, HI, USA, 3–8 June 2007; pp. 1659–1662. [Google Scholar] [CrossRef]
- Gangwar, D.; Nayak, A.K.; Patnaik, A. Design and Testing of a Microstrip Patch Antenna for Vehicle-to-Vehicle Communication. In Proceedings of the 2022 IEEE Microwaves, Antennas, and Propagation Conference (MAPCON), Bangalore, India, 12–15 December 2022; pp. 1218–1221. [Google Scholar] [CrossRef]
- Yahya, M.S.; Soeung, S.; Chinda, F.E.; Sovuthy, C.; Nor, N.B.M.; Rahim, S.K.A.; Musa, U. A Compact Dual Band Microstrip Patch Antenna for LoRaIoT Applications. In Proceedings of the 2022 IEEE International RF and Microwave Conference (RFM), Kuala Lumpur, Malaysia, 19–21 December 2022; pp. 1–4. [Google Scholar] [CrossRef]
- Raju, K.A.; Keerthi, C.S.; Srikalnyi, K.; Jyothika, U.; Mehaboob, A. Design of Flexible and Dual Band Antenna for Vehicular Communication. Int. Trans. Electr. Eng. Comput. Sci. 2023, 2, 163–171. [Google Scholar] [CrossRef]
- Nej, S.; Ghosh, A. Design of Meander Line Triple Band Antenna for Wireless Applications. In Proceedings of the 2020 Fourth International Conference on Computing Methodologies and Communication (ICCMC), Erode, India, 11–13 March 2020; pp. 690–693. [Google Scholar] [CrossRef]
- Islam, M.S.; Islam, M.T.; Ullah, M.A.; KokBeng, G.; Amin, N.; Misran, N. A Modified Meander Line Microstrip Patch Antenna with Enhanced Bandwidth for 2.4 GHz ISM-Band Internet of Things (IoT) Applications. IEEE Access 2019, 7, 127850–127861. [Google Scholar] [CrossRef]
- Roges, R.; Malik, P.K.; Sharma, S. A Compact Wideband Antenna with DGS for IoT Applications using LoRa Technology. In Proceedings of the 2022 10th International Conference on Emerging Trends in Engineering and Technology—Signal and Information Processing (ICETET-SIP-22), Nagpur, India, 29–30 April 2022; pp. 1–4. [Google Scholar] [CrossRef]
- Torres, A.P.A.; Silva, C.B.D.; Filho, H.T. An Experimental Study on the Use of LoRa Technology in Vehicle Communication. IEEE Access 2021, 9, 26633–26640. [Google Scholar] [CrossRef]
- Rahardi, R.; Rizqi, M.; Lukito, W.D.; Hilmi, M.; Virginio, R.; Munir, A. Compact Dipole Antenna Based on Meander Line Structure for Unmanned Aerial Vehicle Application. In Proceedings of the 2020 IEEE International Conference on Communication, Networks and Satellite (Comnetsat), Batam, Indonesia, 17–18 December 2020; pp. 174–177. [Google Scholar] [CrossRef]
- Mushtaq, A.; Gupta, S.H.; Rajawat, A. Design and performance analysis of LoRa LPWAN antenna for IoT applications. In Proceedings of the IEEE 2020 7th International Conference on Signal Processing and Integrated Networks (SPIN), Noida, India, 27–28 February 2020; pp. 1153–1156. [Google Scholar]
- Ibrahim, N.F.; Dzabletey, P.A.; Kim, H.; Chung, J.-Y. An all-textile dual-band antenna for BLE and LoRa wireless communications. Electronics 2021, 10, 2967. [Google Scholar] [CrossRef]
- Rui, H.; Xia, W.; Xing, L.; Zhu, F. A Dual-Band Footwear Textile Antenna for LoRa Off-Body Communication. In Proceedings of the 2022 IEEE Conference on Antenna Measurements and Applications (CAMA), Guangzhou, China, 14–17 December 2022; pp. 1–4. [Google Scholar]
- Amer, A.; Saraereh, O.A.; Ashraf, A.; Samer, A. Design of LoRa antenna for wearable medical applications. IEEE Access 2023, 11, 23886–23895. [Google Scholar] [CrossRef]
- Positano, F.; Lizzi, L.; Staraj, R. Design and on-field test of ESPAR antenna for UAV-based long-range IoT applications. Front. Antennas Propag. 2024, 2, 1429710. [Google Scholar] [CrossRef]
- Nguyen, M.T.; Ferrero, F.; Trinh, L.-H. Compact UHF circularly polarized multiband quadrifilar antenna for CubeSat. Sensors 2023, 23, 5361. [Google Scholar] [CrossRef] [PubMed]
- Ferrero, F.; Toure, M.B. Dual-band LoRa antenna: Design and experiments. In Proceedings of the 2019 IEEE Conference on Antenna Measurements & Applications (CAMA), Bali, Indonesia, 23–25 October 2019; pp. 243–246. [Google Scholar]
- Mangalla, M.; Edwar, E.; Hasbi, W.; Putra, N.A.H. Design of CubeSat microstrip antenna with metamaterial structure for LoRa communication. In Proceedings of the 2021 IEEE International Conference on Aerospace Electronics and Remote Sensing Technology, ICARES, Online, 3–4 November 2021; pp. 1–5. [Google Scholar]
- Wanpare, W.; Paisal, A.; Chalermwisutkul, S. A compact 923 MHz monopole antenna for LoRaWAN IoT applications. In Proceedings of the 2020 IEEE International Conference on Power, Energy and Innovations (ICPEI), Chiang Mai, Thailand, 14–16 October 2020; pp. 53–56. [Google Scholar]
- Drissi, M.; Benjelloun, N.; Descamps, P.; Gharsallah, A. Designing the MIMO SDR-based Antenna Array for 5G Telecommunication. Challenge 2022, 3, 4. [Google Scholar] [CrossRef]
- Krishna, M.V.; Raju, G. Triangle shaped antenna design for IoT-based Lorawan applications. SAMRIDDHI: J. Phys. Sci. Eng. Technol. 2021, 13, 8–11. [Google Scholar] [CrossRef]
- Bouyedda, A.; Barelaud, B.; Gineste, L. Design and realization of an UHF frequency reconfigurable antenna for hybrid connectivity LPWAN and LEO satellite networks. Sensors 2021, 21, 5466. [Google Scholar] [CrossRef] [PubMed]
- Gui, J.; Leiva, J.L.; Andújar, A.; Groot, J.; Pijoan, J.L.; Anguera, J. Linearly Polarized Antenna Boosters versus Circularly Polarized Microstrip Patch Antennas for GPS Reception in IoT Devices. Energies 2022, 15, 9623. [Google Scholar] [CrossRef]
























| Ref | Material | Design Techniques | Dimension (mm) | Frequency (MHz) | Gain (dBi) |
|---|---|---|---|---|---|
| [1] | FR-4 | Meandering technology and dipole | 55 × 55 | 868 | 0.5 |
| [4] | PCB | PIFA design | 91 × 69 | 868 | NA |
| [26] | FR-4 | UCA | 100 × 35 | 868 | 2.19 |
| [28] | RO-4350 | H-shaped, slotted monopole with diode tuning | 60 × 27 | 868 | −4.3 |
| [30] | FR-4 | MPA | 160 × 170 | 400, 900.2 | −5 |
| [31] | FR-4 | PIFA | 125 × 20 | 402.4–441.6 | −6 |
| [32] | FR-4 | PIFA | 78 × 88 | 401, 868 | −8.5, −5.2 |
| Proposed method | FR-4 | FSS + Meander line | 90 × 90 × 1.635 | 868 and 1248 | −0.12 and 3.5 |
| Variables | Value (mm) | Variables | Value (mm) |
|---|---|---|---|
| L1 | 90 | W1 | 90 |
| L2 | 77 | W2 | 4 |
| L3 | 64 | W3 | 1 |
| L4 | 88 | W4 | 2 |
| L5 | 8 | W5 | 41 |
| W6 | 3 |
| Parameters | Dimensions |
|---|---|
| Length of the substrate | 90 mm |
| Width of the substrate | 110 mm |
| Length of the meander line | 77 mm |
| Width of the meander line | 1 mm |
| Spacing between meander lines | 4 mm |
| Width of the patch | 35 mm |
| Parameters | Dimensions |
|---|---|
| Length of the substrate | 90 mm |
| Width of the substrate | 90 mm |
| Length of the meander line | 77 mm |
| Width of the meander line | 1 mm |
| Spacing between meander lines | 4 mm |
| Width of the transmission | 2 mm |
| Parameters | Dimensions |
|---|---|
| Length of the substrate | 90 mm |
| Width of the substrate | 110 mm |
| Length of the meander line | 77 mm |
| Width of the meander line | 1 mm |
| Spacing between meander lines | 4 mm |
| Width of the transmission | 35 mm |
Disclaimer/Publisher’s Note: The statements, opinions and data contained in all publications are solely those of the individual author(s) and contributor(s) and not of MDPI and/or the editor(s). MDPI and/or the editor(s) disclaim responsibility for any injury to people or property resulting from any ideas, methods, instructions or products referred to in the content. |
© 2025 by the authors. Licensee MDPI, Basel, Switzerland. This article is an open access article distributed under the terms and conditions of the Creative Commons Attribution (CC BY) license (https://creativecommons.org/licenses/by/4.0/).
Share and Cite
Gunasekaran, S.; Chinnusami, M.; Anbazhagan, R.; Surya Manasa, K.D.; Neha Reddy, K.S. Frequency Selective Surface Loaded Dual-Band Antenna for LoRa and GNSS Integrated System. Telecom 2025, 6, 87. https://doi.org/10.3390/telecom6040087
Gunasekaran S, Chinnusami M, Anbazhagan R, Surya Manasa KD, Neha Reddy KS. Frequency Selective Surface Loaded Dual-Band Antenna for LoRa and GNSS Integrated System. Telecom. 2025; 6(4):87. https://doi.org/10.3390/telecom6040087
Chicago/Turabian StyleGunasekaran, Suguna, Manikandan Chinnusami, Rajesh Anbazhagan, Kondreddy Dharani Surya Manasa, and Kakularam Sai Neha Reddy. 2025. "Frequency Selective Surface Loaded Dual-Band Antenna for LoRa and GNSS Integrated System" Telecom 6, no. 4: 87. https://doi.org/10.3390/telecom6040087
APA StyleGunasekaran, S., Chinnusami, M., Anbazhagan, R., Surya Manasa, K. D., & Neha Reddy, K. S. (2025). Frequency Selective Surface Loaded Dual-Band Antenna for LoRa and GNSS Integrated System. Telecom, 6(4), 87. https://doi.org/10.3390/telecom6040087

