Enhanced Aperiodic Threshold-Sensitive Stable Election Protocol (EATSEP) for WSNs
Abstract
1. Introduction
- Proactive Routing Protocol: In a proactive protocol, each node regularly maintains and updates its routing table. Transmission occurs continuously to ensure regular data reporting. This protocol is suitable for applications that require information on a regular, ongoing basis.
- Reactive Routing Protocol: In contrast, a reactive routing protocol only updates the routing table for data parameters that have changed significantly compared to previous values. Transmission occurs only when there is a substantial change in the sensed data. This makes reactive networks ideal for time-critical applications where updates are necessary only when drastic changes occur.
2. Related Work
3. Proposed Methodology
- Nodes are stationary and have identical radio characteristics.
- The communication channel follows either free-space or multipath path-loss depending on distance.
- Power control adjusts transmission energy to maintain an acceptable bit-error rate.
- Environmental factors such as interference and noise are neglected.
- The model does not account for dynamic channel variations, hardware imperfections, or environmental interference.
- It assumes uniform node distribution and ideal propagation conditions, which may differ in real deployments.
- Energy consumed by sensing and processing components other than communication is not considered.
3.1. Multilevel Heterogeneity Model
- Normal nodes: Nodes with baseline energy levels lower than all other types.
- Advanced nodes: Nodes with higher energy than normal nodes, but lower than super and ultra-super nodes.
- Super nodes: Nodes with energy levels exceeding those of advanced nodes, but less than ultra-super nodes.
- Ultra-super nodes: Nodes with the highest energy levels in the network, surpassing all other categories.
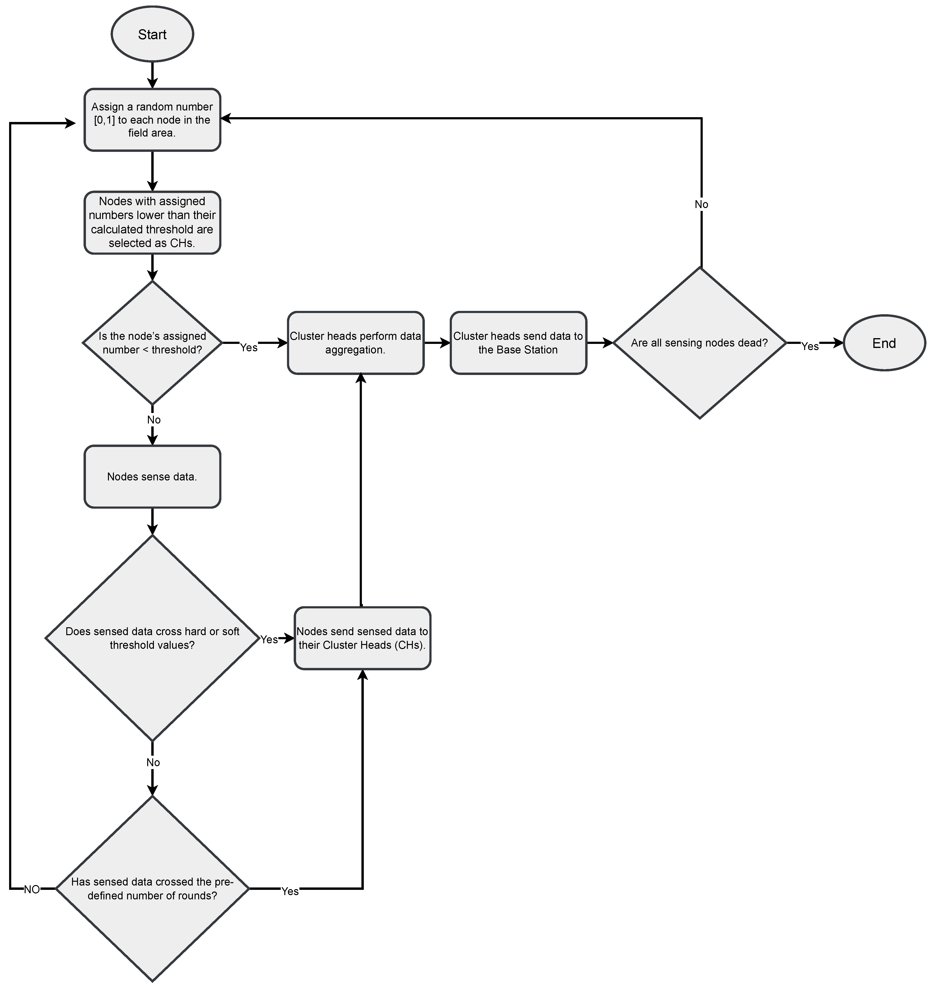
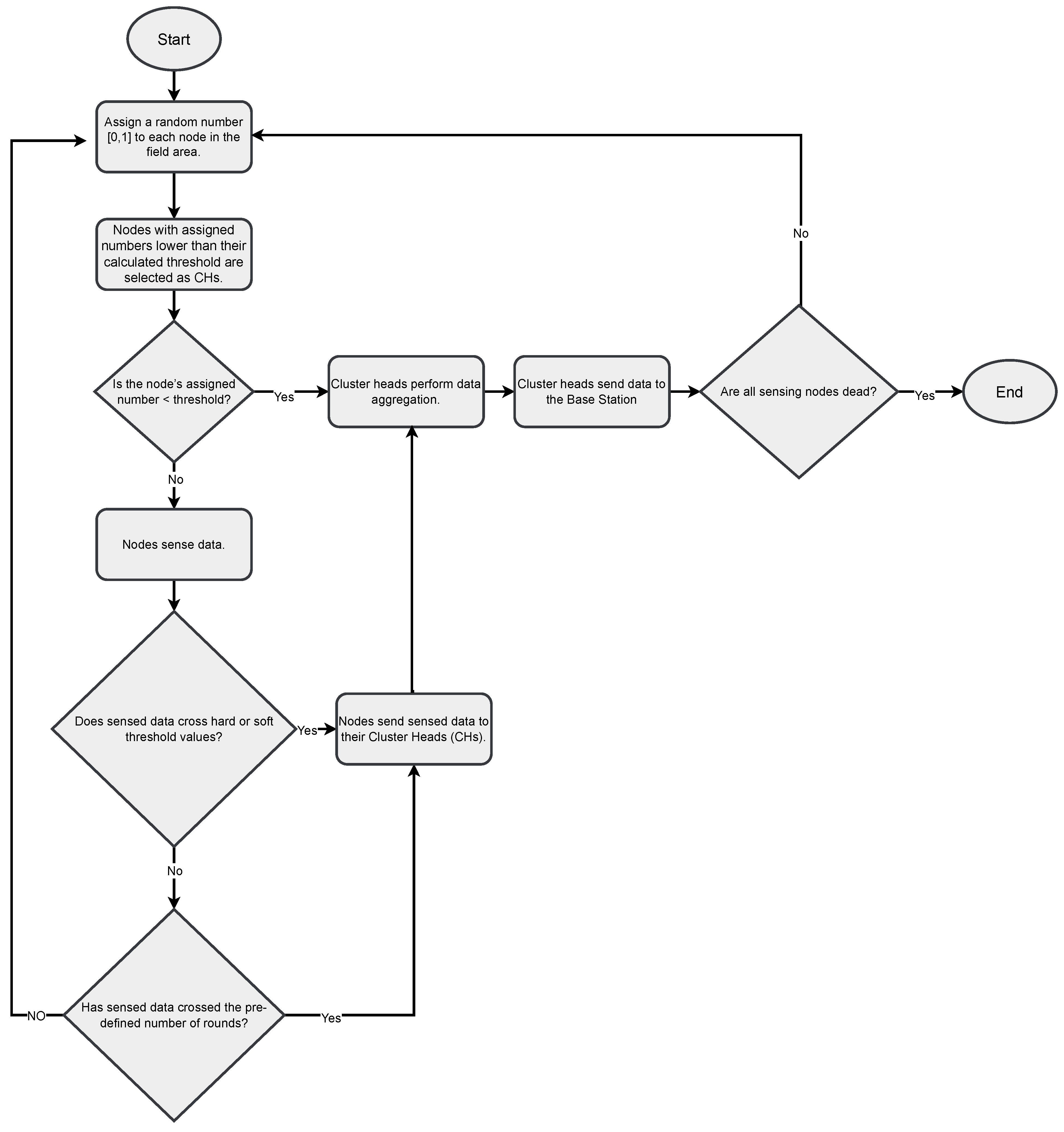
3.2. Cluster-Head (CH) Selection
3.3. Hybrid Routing Strategy
3.3.1. Reactive Routing
- Hard Threshold (HT): An absolute sensed value that triggers a node to switch on its transmitter and report the measurement to its CH.
- Soft Threshold (ST): A minimum change in the sensed attribute that prompts data transmission to the CH, provided the HT has already been reached.
- The current sensed value ≥ HT;
- The difference between the current sensed value and the stored SV ≥ ST.
3.3.2. Proactive Routing
| Algorithm 1: Proposed Protocol. |
![]() |
3.4. Numerical Explanation
- An enhanced multilevel heterogeneity model (normal, advanced, super, ultra-super) for efficient energy utilization.
- A probability-based CH election mechanism adapted to heterogeneous energy levels.
- A hybrid routing approach integrating reactive and proactive communication to balance energy efficiency and reliability.
3.5. Novelty and Distinctive Features of the Proposed Model
- Adaptive Hybrid Routing Extension: The proposed model enhances this strategy by coupling it with multilevel heterogeneity awareness. Cluster-heads dynamically adjust the frequency of proactive reporting and event thresholds based on their residual energy level and heterogeneity tier, ensuring that higher-energy nodes handle more frequent transmissions while conserving the energy of lower-tier nodes. This adaptive coupling between routing behavior and node energy levels further improves both energy efficiency and data reliability, outperforming static hybrid schemes.
- Inter-Level Energy Awareness: Rather than relying on spatial or zonal partitioning as in HISEP [20], IZ-SEP [21], and ZET [22], the proposed model establishes energy-aware coordination between heterogeneity levels via its hybrid routing design. Nodes with higher residual energy predominantly engage in proactive transmissions, ensuring regular data delivery and network reliability, while lower-energy nodes operate mainly in reactive mode, transmitting only upon significant environmental changes. This inter-level collaboration enables high-energy nodes to effectively support low-energy ones during critical phases, balancing overall energy consumption and enhancing network longevity.
- Performance under Unequal Energy Variations: The model is evaluated under unequal and realistic energy distributions, demonstrating robustness and scalability beyond the assumptions of equal zonal densities used in prior protocols.
4. Simulation Results
4.1. Case 1: = 3, = /2, = /4, m = 0.2, = 0.2, = 0.3
4.2. Case 2: = 4, = /2, = /4, m = 0.3, = 0.2, = 0.3
4.3. Case 3: = 5, = /2, = /4, m = 0.4, = 0.2, = 0.3
- Comparison with TSEP: TSEP [13] is less suitable for periodic data transmission and continuous network updates, which are critical for safety-critical applications. Therefore, EATSEP is better suited for such scenarios.
- Throughput: EATSEP achieves the highest throughput among all compared protocols, benefiting from both its hybrid routing strategy and the four levels of heterogeneity that enhance energy utilization.
- Effect of Heterogeneity Levels: Among the protocols under consideration, LEACH [4,5] is homogeneous, SEP [11] is heterogeneous with two levels, TSEP [13] employs three levels, and EATSEP incorporates multilevel energy diversity. Examining Figure 3, Figure 5 and Figure 7, it is evident that increasing the heterogeneity levels directly improves network reliability and energy efficiency. When nodes follow the proposed CH selection strategy and efficiently utilize the extra energy made available by increased non-uniformity, the overall network performance is significantly enhanced.
5. Discussion
6. Conclusions
Funding
Institutional Review Board Statement
Informed Consent Statement
Data Availability Statement
Conflicts of Interest
References
- Hassan, M.; Kelsey, T.; Khan, B.M. Elderly care and health monitoring using smart healthcare technology: An improved routing scheme for wireless body area networks. IET Wirel. Sens. Syst. 2024, 14, 484–492. [Google Scholar] [CrossRef]
- Aburukba, R.; El Fakih, K. Wireless Sensor Networks for Urban Development: A Study of Applications, Challenges, and Performance Metrics. Smart Cities 2025, 8, 89. [Google Scholar] [CrossRef]
- Chen, D.; Zhang, Y.; Pang, G.; Gao, F.; Duan, L. A hybrid scheme for disaster-monitoring applications in wireless sensor networks. Sensors 2023, 23, 5068. [Google Scholar] [CrossRef] [PubMed]
- Heinzelman, W.R.; Chandrakasan, A.; Balakrishnan, H. Energy-efficient communication protocol for wireless microsensor networks. In Proceedings of the 33rd Annual Hawaii International Conference on System Sciences, Maui, HI, USA, 4–7 January 2000; pp. 1–10. [Google Scholar]
- Heinzelman, W.B.; Chandrakasan, A.P.; Balakrishnan, H. An application-specific protocol architecture for wireless microsensor networks. IEEE Trans. Wirel. Commun. 2002, 1, 660–670. [Google Scholar] [CrossRef]
- Lindsey, S.; Raghavendra, C.S. PEGASIS: Power-efficient gathering in sensor information systems. In Proceedings of the Proceedings, IEEE Aerospace Conference, Big Sky, MT, USA, 9–16 March 2002; Volume 3, pp. 1125–1130. [Google Scholar]
- Kour, H.; Sharma, A.K. Hybrid energy efficient distributed protocol for heterogeneous wireless sensor network. Int. J. Comput. Appl. 2010, 4, 1–15. [Google Scholar] [CrossRef]
- Sharma, D.; Ojha, A.; Bhondekar, A.P. Heterogeneity consideration in wireless sensor networks routing algorithms: A review. J. Supercomput. 2019, 75, 2341–2394. [Google Scholar] [CrossRef]
- Zeng, M.; Huang, X.; Zheng, B.; Fan, X. A heterogeneous energy wireless sensor network clustering protocol. Wirel. Commun. Mob. Comput. 2019, 2019, 7367281. [Google Scholar] [CrossRef]
- Qureshi, T.N.; Javaid, N.; Khan, A.H.; Iqbal, A.; Akhtar, E.; Ishfaq, M. BEENISH: Balanced energy efficient network integrated super heterogeneous protocol for wireless sensor networks. Procedia Comput. Sci. 2013, 19, 920–925. [Google Scholar] [CrossRef]
- Smaragdakis, G.; Matta, I.; Bestavros, A. SEP: A Stable Election Protocol for Clustered Heterogeneous Wireless Sensor Networks; Boston University Computer Science Department: Boston, MA, USA, 2004; pp. 1–11. [Google Scholar]
- Aderohunmu, F.A.; Deng, J.D. An Enhanced Stable Election Protocol (SEP) for Clustered Heterogeneous WSN; Department of Information Science, University of Otago: Dunedin, New Zealand, 2009; pp. 1–6. [Google Scholar]
- Kashaf, A.; Javaid, N.; Khan, Z.A.; Khan, I.A. TSEP: Threshold-sensitive stable election protocol for WSNs. In Proceedings of the 10th International Conference on Frontiers of Information Technology, Islamabad, Pakistan, 17–19 December 2012; pp. 164–168. [Google Scholar]
- Manjeshwar, A.; Agrawal, D.P. TEEN: A Routing Protocol for Enhanced Efficiency in Wireless Sensor Networks. In Proceedings of the 15th International Parallel and Distributed Processing Symposium. IPDPS 2001, San Francisco, CA, USA, 23–27 April 2001; Volume 1, pp. 182–189. [Google Scholar]
- Qing, L.; Zhu, Q.; Wang, M. Design of a distributed energy-efficient clustering algorithm for heterogeneous wireless sensor networks. Comput. Commun. 2006, 29, 2230–2237. [Google Scholar] [CrossRef]
- Saini, P.; Sharma, A.K. E-DEEC-enhanced distributed energy efficient clustering scheme for heterogeneous WSN. In Proceedings of the 2010 First International Conference on Parallel, Distributed and Grid Computing, Solan, India, 28–30 October 2010; pp. 205–210. [Google Scholar]
- Saini, P.; Sharma, A.K. Energy efficient scheme for clustering protocol prolonging the lifetime of heterogeneous wireless sensor networks. Int. J. Comput. Appl. 2010, 6, 30–36. [Google Scholar] [CrossRef]
- Sarkar, B.; Rashed, M.G.; Das, D.; Yasmin, R. Energy-aware threshold sensitive stable election protocol (EATSEP) for wireless sensor networks. J. Sci. Res. 2022, 14, 419–433. [Google Scholar] [CrossRef]
- Jeevanantham, S.; Rebekka, B. Hierarchical stable election protocol for WSN-based IoT inhabitant and environmental monitoring applications. Int. J. Commun. Syst. 2022, 35, e5301. [Google Scholar] [CrossRef]
- Zhao, L.; Tang, Q. An improved threshold-sensitive stable election routing energy protocol for heterogeneous wireless sensor networks. Information 2019, 10, 125. [Google Scholar] [CrossRef]
- Alom, M.K.; Hossan, A.; Choudhury, P.K. Improved Zonal Stable Election Protocol (IZ-SEP) for hierarchical clustering in heterogeneous wireless sensor networks. E-Prime Electr. Eng. Electron. Energy 2022, 2, 100048. [Google Scholar] [CrossRef]
- Cai, Y. ZET: Zone and energy threshold based clustering routing protocol for wireless sensor networks. In Proceedings of the IEEE 23rd International Conference on Computer Communication and Networks (ICCCN), Shanghai, China, 4–7 August 2014; pp. 1–6. [Google Scholar]
- Kumar, D.; Aseri, T.C.; Patel, R. EEHC: Energy efficient heterogeneous clustered scheme for wireless sensor networks. Comput. Commun. 2009, 32, 662–667. [Google Scholar] [CrossRef]
- Bandyopadhyay, S.; Coyle, E.J. An energy efficient hierarchical clustering algorithm for wireless sensor networks. In Proceedings of the Twenty-second Annual Joint Conference of the IEEE Computer and Communications Societies, San Francisco, CA, USA, 30 March–3 April 2003; Volume 3, pp. 1713–1723. [Google Scholar]
- Bandyopadhyay, S.; Coyle, E.J. Minimizing communication costs in hierarchically-clustered networks of wireless sensors. Comput. Netw. 2004, 44, 1–16. [Google Scholar] [CrossRef]







| Parameters | Values |
|---|---|
| (Energy dissipated per bit to run the transmitter or the receiver circuit) | 50 nJ/bit |
| (Processing cost of a bit per report to the sink) | 5 nJ/bit/message |
| (Amplification energy when ) | 10 pJ/bit/ |
| (Amplification energy when ) | 0.01 3pJ/bit/ |
| (Initial energy of the normal nodes) | 0.5 J |
| Message size | 4000 bits |
| (Optimal probability) | 0.1 |
| N (Total number of nodes in the field area) | 100 nodes |
| Network field | 100 m × 100 m |
| (Threshold distance) | 87.706 m |
| Protocols | Death of 1st Node (Rounds) | Iteration of Node Death (Rounds) | Data Sent from CHs to BS (Packets) |
|---|---|---|---|
| LEACH (H = 1) [4,5] | 783 | All nodes died between 2000 and 3000 rounds | 48,070 |
| SEP (H = 2) [11] | 1240 (+58% vs. LEACH, H = 1) | All nodes died between 4000 and 5000 rounds | 61,480 |
| TSEP (H = 3) [13] | 1567 (+26% vs. SEP, H = 2) | All nodes died between 5000 and 6000 rounds | 43,560 |
| EATSEP (H = 3) | 2492 (+59% vs. TSEP, H = 3) | All nodes died between 7000 and 8000 rounds | 70,390 |
| EATSEP (H = 4) | 3146 (+26% vs. EATSEP, H = 3) | All nodes died between 12,000 and 13,000 rounds | 153,600 |
| Protocols | Death of 1st Node (Rounds) | Iteration of Node Death (Rounds) | Data Sent from CHs to BS (Packets) |
|---|---|---|---|
| LEACH (H = 1) [4,5] | 819 | All nodes died between 1000 and 2000 rounds | 47,970 |
| SEP (H = 2) [11] | 1386 (+69% vs. LEACH, H = 1) | All nodes died between 6000 and 7000 rounds | 68,200 |
| TSEP (H = 3) [13] | 1636 (+18% vs. SEP, H = 2) | All nodes died between 5000 and 6000 rounds | 46,040 |
| EATSEP (H = 3) | 2612 (+60% vs. TSEP, H = 3) | All nodes died between 8000 and 9000 rounds | 74,550 |
| EATSEP (H = 4) | 2977 (+14% vs. EATSEP, H = 3) | All nodes died between 17,000 and 18,000 rounds | 162,400 |
| Protocols | Death of 1st Node (Rounds) | Iteration of Node Death (Rounds) | Data Sent from CHs to BS (Packets) |
|---|---|---|---|
| LEACH (H = 1) [4,5] | 762 | All nodes died between 1000 and 2000 rounds | 48,060 |
| SEP (H = 2) [11] | 1473 (+93% vs. LEACH, H = 1) | All nodes died between 5000 and 6000 rounds | 70,130 |
| TSEP (H = 3) [13] | 1675 (+14% vs. SEP, H = 2) | All nodes died between 10,000 and 11,000 rounds | 50,050 |
| EATSEP (H = 3) | 2831 (+69% vs. TSEP, H = 3) | All nodes died between 14,000 and 15,000 rounds | 79,800 |
| EATSEP (H = 4) | 3087 (+9% vs. EATSEP, H = 3) | All nodes died after more than 18,000 rounds | 177,300 (+) 1 |
Disclaimer/Publisher’s Note: The statements, opinions and data contained in all publications are solely those of the individual author(s) and contributor(s) and not of MDPI and/or the editor(s). MDPI and/or the editor(s) disclaim responsibility for any injury to people or property resulting from any ideas, methods, instructions or products referred to in the content. |
© 2025 by the author. Licensee MDPI, Basel, Switzerland. This article is an open access article distributed under the terms and conditions of the Creative Commons Attribution (CC BY) license (https://creativecommons.org/licenses/by/4.0/).
Share and Cite
Hassan, M. Enhanced Aperiodic Threshold-Sensitive Stable Election Protocol (EATSEP) for WSNs. Telecom 2025, 6, 88. https://doi.org/10.3390/telecom6040088
Hassan M. Enhanced Aperiodic Threshold-Sensitive Stable Election Protocol (EATSEP) for WSNs. Telecom. 2025; 6(4):88. https://doi.org/10.3390/telecom6040088
Chicago/Turabian StyleHassan, Muhammad. 2025. "Enhanced Aperiodic Threshold-Sensitive Stable Election Protocol (EATSEP) for WSNs" Telecom 6, no. 4: 88. https://doi.org/10.3390/telecom6040088
APA StyleHassan, M. (2025). Enhanced Aperiodic Threshold-Sensitive Stable Election Protocol (EATSEP) for WSNs. Telecom, 6(4), 88. https://doi.org/10.3390/telecom6040088


