Feature-Selection-Based DDoS Attack Detection Using AI Algorithms
Abstract
1. Introduction
Contribution
- Detecting DDoS assaults using the 16 attributes of the public dataset;
- For efficient categorization, it employs feature selection techniques;
- Different AI algorithms were applied to classify attacks in DDoS systems;
- NGBooST Classifier discovered for tabular data.
2. Related Works and Contribution
2.1. Performance of ML/DL in DDoS Attack Detection
2.2. ML Deployment for DDoS Attack Detection
2.3. DDoS
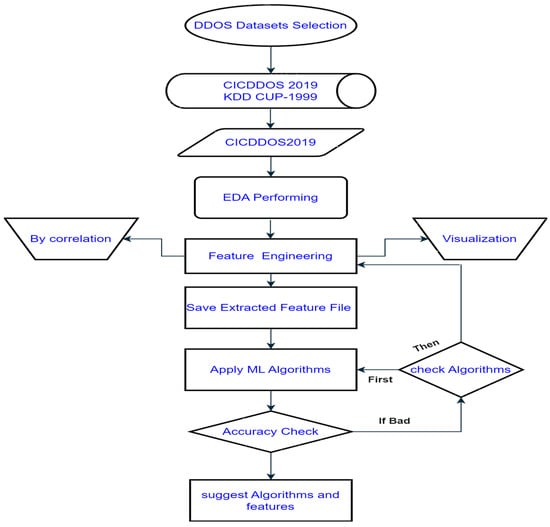
3. Methodology
3.1. DDoS Dataset
3.1.1. NeTBIOS
3.1.2. SYN
3.2. Data Preprocessing
4. DDoS Detection Model
4.1. Random Forest
4.2. Decision Tree
4.3. Convolutional Neural Network
4.4. NGBoosT Classifier
4.5. Stochastic Gradient Descent
Experimental Environment
5. Experiment Result
5.1. Performance Parameters
5.2. Evaluation of ML
5.2.1. Accuracy
5.2.2. Precision, Recall, and F1 Score
5.2.3. Confusion Matrix
5.3. Comparision with Already Used Models and Our Models’ Results
6. Conclusions
Author Contributions
Funding
Data Availability Statement
Acknowledgments
Conflicts of Interest
References
- Internet Growth Usage Statistics. 2019. Available online: https://www.clickz.com/internetgrowthusage-stats-2019-time-online-devices-users/235102/ (accessed on 10 January 2024).
- Singh, J.; Behal, S. Detection and mitigation of DDoS attacks in SDN: A comprehensive review, research challenges and future directions. Comput. Sci. Rev. 2020, 37, 100279. [Google Scholar] [CrossRef]
- Hossain, M.A.; Sheikh, M.N.A.; Rahman, S.S.; Biswas, S.; Arman, M.A.I. Enhancing and measuring the performance in software defined networking. Int. J. Comput. Netw. Commun. (IJCNC) 2018, 10, 27–39. [Google Scholar] [CrossRef]
- Sheikh, M.N.A.; Hwang, I.S.; Ganesan, E.; Kharga, R. Performance Assessment for different SDN-Based Controllers. In Proceedings of the 2021 30th Wireless and Optical Communications Conference (WOCC), Taipei, Taiwan, 7–8 October 2021; pp. 24–25. [Google Scholar] [CrossRef]
- Ahuja, N.; Singal, G.; Mukhopadhyay, D.; Kumar, N. Automated DDOS attack detection in software defined networking. J. Netw. Comput. Appl. 2021, 187, 103108. [Google Scholar] [CrossRef]
- Wang, Y.; Wang, X.; Ariffin, M.M.; Abolfathi, M.; Alqhatani, A.; Almutairi, L. Attack detection analysis in software-defined networks using various machine learning method. Comput. Electr. Eng. 2023, 108, 108655. [Google Scholar] [CrossRef]
- Oyucu, S.; Polat, O.; Türkoğlu, M.; Polat, H.; Aksöz, A.; Ağdaş, M.T. Ensemble learning framework for DDoS detection in SDN-based SCADA systems. Sensors 2024, 24, 155. [Google Scholar] [CrossRef] [PubMed]
- Saha, S.; Priyoti, A.T.; Sharma, A.; Haque, A. Towards an Optimized Ensemble Feature Selection for DDoS Detection Using Both Supervised and Unsupervised Method. Sensors 2022, 22, 9144. [Google Scholar] [CrossRef] [PubMed]
- Meti, N.; Narayan, D.G.; Baligar, V.P. Detection of distributed denial of service attacks using machine learning algorithms in software defined networks. In Proceedings of the 2017 International Conference on Advances in Computing, Communications and Informatics (ICACCI), Manipal, India, 13–16 September 2017; pp. 1366–1371. [Google Scholar] [CrossRef]
- Zekri, M.; El Kafhali, S.; Aboutabit, N.; Saadi, Y. DDoS attack detection using machine learning techniques in cloud computing environments. In Proceedings of the 2017 3rd International Conference of Cloud Computing Technologies and Applications (CloudTech), Rabat, Morocco, 24–26 October 2017; pp. 1–7. [Google Scholar] [CrossRef]
- Tuan, N.N.; Hung, P.H.; Nghia, N.D.; Tho, N.V.; Phan, T.V.; Thanh, N.H. A DDoS attack mitigation scheme in ISP networks using machine learning based on SDN. Electronics 2020, 9, 413. [Google Scholar] [CrossRef]
- Sahoo, K.S.; Tripathy, B.K.; Naik, K.; Ramasubbareddy, S.; Balusamy, B.; Khari, M.; Burgos, D. An evolutionary SVM model for DDOS attack detection in software defined networks. IEEE Access 2020, 8, 132502–132513. [Google Scholar] [CrossRef]
- Bakker, J.N.; Ng, B.; Seah, W.K. Can machine learning techniques be effectively used in real networks against DDoS attacks? In Proceedings of the 2018 27th International Conference on Computer Communication and Networks (ICCCN), Hangzhou, China, 11 October 2018; pp. 1–6. [Google Scholar] [CrossRef]
- Polat, H.; Polat, O.; Cetin, A. Detecting DDoS attacks in software-defined networks through feature selection methods and machine learning models. Sustainability 2020, 12, 1035. [Google Scholar] [CrossRef]
- Huyn, J. A scalable real-time framework for DDoS traffic monitoring and characterization. In Proceedings of the Fourth IEEE/ACM International Conference on Big Data Computing, Applications and Technologies, Austin, TX, USA, 5–8 December 2017; pp. 265–266. [Google Scholar] [CrossRef]
- Ahmed, M.E.; Kim, H.; Park, M. Mitigating DNS query-based DDoS attacks with machine learning on software-defined networking. In Proceedings of the MILCOM 2017–2017 IEEE Military Communications Conference (MILCOM), Baltimore, MD, USA, 23–25 October 2017; pp. 11–16. [Google Scholar] [CrossRef]
- Dong, S.; Sarem, M. DDoS attack detection method based on improved KNN with the degree of DDoS attack in software-defined networks. IEEE Access 2019, 8, 5039–5048. [Google Scholar] [CrossRef]
- Mohammed, S.S.; Hussain, R.; Senko, O.; Bimaganbetov, B.; Lee, J.; Hussain, F.; Kerrache, C.A.; Barka, E.; Bhuiyan, M.Z.A. A new machine learning-based collaborative DDoS mitigation mechanism in software-defined network. In Proceedings of the 2018 14th International Conference on Wireless and Mobile Computing, Networking and Communications (WiMob), Limassol, Cyprus, 15–17 October 2018; pp. 1–8. [Google Scholar] [CrossRef]
- Niyaz, Q.; Sun, W.; Javaid, A.Y. A deep learning based DDoS detection system in software-defined networking (SDN). EAI Endorsed Trans. Secur. Saf. 2016, 4, e2. [Google Scholar] [CrossRef]
- Wang, P.; Chao, K.M.; Lin, H.C.; Lin, W.H.; Lo, C.C. An efficient flow control approach for SDN-based network threat detection and migration using support vector machine. In Proceedings of the 2016 IEEE 13th International Conference on E-Business Engineering (ICEBE), Macau, China, 4–6 November 2016; pp. 56–63. [Google Scholar] [CrossRef]
- Liu, Z.; Wang, Y.; Feng, F.; Liu, Y.; Li, Z.; Shan, Y. A DDoS detection method based on feature engineering and machine learning in software-defined networks. Sensors 2023, 23, 6176. [Google Scholar] [CrossRef] [PubMed]
- Mittal, M.; Kumar, K.; Behal, S. DL-2P-DDoSADF: Deep learning-based two-phase DDoS attack detection framework. J. Inf. Secur. Appl. 2023, 78, 103609. [Google Scholar] [CrossRef]
- Singh, S.; Jayakumar, S.K.V. DDoS Attack Detection in SDN: Optimized Deep Convolutional Neural Network with Optimal Feature Set. Wirel. Pers. Commun. 2022, 125, 2781–2797. [Google Scholar] [CrossRef]
- Ahuja, N.; Singal, G.; Mukhopadhyay, D. DLSDN: Deep Learning for DDOS attack detection in Software Defined Networking. In Proceedings of the 2021 11th International Conference on Cloud Computing, Data Science & Engineering (Confluence), Noida, India, 28–29 January 2021; pp. 683–688. [Google Scholar] [CrossRef]
- Salih, A.A.; Abdulrazaq, M.B. Cybernet Model: A New Deep Learning Model for Cyber DDoS Attacks Detection and Recognition. Comput. Mater. Contin. 2024, 78, 1275–1295. [Google Scholar] [CrossRef]
- Sharafaldin, I.; Lashkari, A.H.; Hakak, S.; Ghorbani, A.A. Developing realistic distributed denial of service (DDoS) attack dataset and taxonomy. In Proceedings of the 2019 International Carnahan Conference on Security Technology (ICCST), Chennai, India, 1–3 October 2019; pp. 1–8. [Google Scholar] [CrossRef]
- Mekala, S.; Dasari, K.B. NetBIOS DDoS attacks detection with machine learning classification algorithms. In Proceedings of the 2023 International Conference on Advancement in Computation & Computer Technologies (InCACCT), Gharuan, India, 5–6 May 2023; pp. 176–179. [Google Scholar] [CrossRef]
- Dimolianis, M.; Pavlidis, A.; Maglaris, V. SYN flood attack detection and mitigation using machine learning traffic classification and programmable data plane filtering. In Proceedings of the 2021 24th Conference on Innovation in Clouds, Internet and Networks and Workshops (ICIN), Paris, France, 1–4 March 2021; pp. 126–133. [Google Scholar] [CrossRef]
- Duan, T.; Anand, A.; Ding, D.Y.; Thai, K.K.; Basu, S.; Ng, A.; Schuler, A. Ngboost: Natural gradient boosting for probabilistic prediction. In Proceedings of the International Conference on Machine Learning, Virtual, 13–18 July 2020; pp. 2690–2700. [Google Scholar] [CrossRef]





| Paper | AI Techniques | Dataset | Features |
|---|---|---|---|
| [9] | NB, SVM, and NN | Real-time dataset from TCP traffic | Number of hosts connected per second |
| [10] | DT | Self-generated traffic | Protocol and service type, flag, TTL, and source/destination IP |
| [11] | KNN, DT, and NN | CAIDA 2007 and self-generated traffic | Number of ports per IP, the entropy of ports per IP, and number of ICAMP packets per IP |
| [12] | SVM, KNN, and RF | NSL-KDD and self-generated | Extracted features 27 and 40 |
| [13] | DA, SVM, KNN, NB, and DT | ISCX data | Number of bytes sent by source and destination number of packet sent by source, flow duration, and number of bytes divided by number of packets sent by source and destination |
| [14] | SVM, KNN, NN, and NB | Self-generated traffic | 12 features including the number of packets received on the control plane |
| [15] | Apache spark | DDOS_DNS_AMPL, DDOS_CHARGEN AND RADB_DDOS | Source/destination IP, source/destination port number, protocol, packet length, number of bytes, and timestamp |
| [16] | DPMM | Dataset generated by other | Number of packets transmitted, ratio of source and destination bytes, and connection duration time |
| [17] | KNN, NB, and SVM | Self-generated traffic | Flow length, flow duration, flow size, and flow rate |
| [18] | NB | NSL-KDD | 25 features in total including protocol and duration |
| [19] | Soft-max, NN and, Stacked Auto encoder | Self-generated traffic | 34 from TCP, 20 UDP, and 14 features from ICMP flows |
| [20] | SVM | KDD1999, KDD CUP 1999 | 30 features including protocol and flag |
| [21] | RF, SVM, XGBoost, DT, and k-NN | CIC-IDS2018 | 26 features selected |
| [22] | DNN, LSTM, and GRU | CICDDoS2019 and DDoS-AT-2022 | No features selected |
| [23] | CNN | KDD cup 99 | Features extracted automatically (not mentioned) |
| [24] | LSTM-CNN and RNN | Self-generated | No features selection |
| [25] | Cybernet | CICDDOS2019 | Not Given |
| Our paper | RF, DT, CNN, SGD, and NGBooST Classifier | CICDDOS2019 (SYN and NeTBIOS) | 16 features selected including source port and destination port |
| Features | Descriptions |
|---|---|
| Source Port | Number on sender’s side of a communication |
| Destination Port | Number on the receiver’s side |
| Flow Duration, | Sequence of packets between source and destination |
| Total Fwd Packets | Total number of packets sent |
| Total Backward Packets | From destination to source |
| Bwd Packet Length Min | The minimum length of packets |
| Flow IAT Min | Minimum time between two consecutive packets in a flow |
| Bwd IAT Min | Interarrival time of packets in the backward |
| Fwd PSH Flags | The sender has finished sending data |
| Fwd Header Length | Header in the forward direction |
| Bwd Header Length | Header in the backward direction |
| Bwd Packets/s | Backward packets per second |
| Init_Win_bytes_backward | The size of the receiving window during the initial phase of the connection in the backward direction |
| Active Mean | Duration of active network connections |
| SYN Flag Count | SYN flags in the TCP packets |
| Inbound | Distinguishing between normal and potentially malicious traffic |
| Model Name | Precision | F1 Score | Recall |
|---|---|---|---|
| Random Forest | 0.99 | 0.99 | 0.97 |
| Decision Tree | 0.91 | 0.94 | 0.91 |
| CNN | 0.75 | 0.76 | 0.73 |
| SGD | 0.93 | 0.93 | 0.92 |
| NGBooST Classifier | 0.92 | 0.93 | 0.9 |
| Papers | Models | Result (Accuracy) |
|---|---|---|
| [9] | NB, SVM, and NN | 0.7, 0.8, and 0.8 |
| [11] | KNN, DT, and NN | 0.98, 0.98, and 0.98 |
| [12] | SVM, KNN, and RF | 0.95,0.92, and 0.94 |
| [14] | SVM, KNN, ANN, and NB | Average of 0.95 |
| [21] | RF, SVM, XGBoost, DT, and kNN | 0.99, 0.98, 0.99, 0.9 |
| [22] | DNN, LSTM, and GRU | 0.97, 0.96, and 0.96 |
| [29] | Cybernet | 0.99 |
| Our work | RF, DT, SGD, CNN, and NGBooST | 0.99, 0.91, 0.98, 0.96, and 0.93 |
Disclaimer/Publisher’s Note: The statements, opinions and data contained in all publications are solely those of the individual author(s) and contributor(s) and not of MDPI and/or the editor(s). MDPI and/or the editor(s) disclaim responsibility for any injury to people or property resulting from any ideas, methods, instructions or products referred to in the content. |
© 2024 by the authors. Licensee MDPI, Basel, Switzerland. This article is an open access article distributed under the terms and conditions of the Creative Commons Attribution (CC BY) license (https://creativecommons.org/licenses/by/4.0/).
Share and Cite
Raza, M.S.; Sheikh, M.N.A.; Hwang, I.-S.; Ab-Rahman, M.S. Feature-Selection-Based DDoS Attack Detection Using AI Algorithms. Telecom 2024, 5, 333-346. https://doi.org/10.3390/telecom5020017
Raza MS, Sheikh MNA, Hwang I-S, Ab-Rahman MS. Feature-Selection-Based DDoS Attack Detection Using AI Algorithms. Telecom. 2024; 5(2):333-346. https://doi.org/10.3390/telecom5020017
Chicago/Turabian StyleRaza, Muhammad Saibtain, Mohammad Nowsin Amin Sheikh, I-Shyan Hwang, and Mohammad Syuhaimi Ab-Rahman. 2024. "Feature-Selection-Based DDoS Attack Detection Using AI Algorithms" Telecom 5, no. 2: 333-346. https://doi.org/10.3390/telecom5020017
APA StyleRaza, M. S., Sheikh, M. N. A., Hwang, I.-S., & Ab-Rahman, M. S. (2024). Feature-Selection-Based DDoS Attack Detection Using AI Algorithms. Telecom, 5(2), 333-346. https://doi.org/10.3390/telecom5020017

