Next Article in Journal / Special Issue
A Geothermal-Driven Zero-Emission Poly-Generation Energy System for Power and Green Hydrogen Production: Exergetic Analysis, Impact of Operating Conditions, and Optimization
Previous Article in Journal
Characterization of Perfluoro Sulfonic Acid Membranes for Potential Electrolytic Hydrogen Production and Fuel Cell Applications for Local and Global Green Hydrogen Economy
Previous Article in Special Issue
Sustainable Production of Eco-Friendly, Low-Carbon, High-Octane Gasoline Biofuels Through a Synergistic Approach for Cleaner Transportation
 
 
Due to scheduled maintenance work on our servers, there may be short service disruptions on this website between 11:00 and 12:00 CEST on March 28th.
Font Type:
Arial Georgia Verdana
Font Size:
Aa Aa Aa
Line Spacing:
Column Width:
Background:
Article

Microalgae Grown in Hydroponic Greenhouse Wastewater Towards Biofuels: An Environmental Assessment

by
Loukia P. Chrysikou
*,
Vasiliki Dagonikou
and
Stella Bezergianni
Chemical Process and Energy Resources Institution (CPERI), Centre for Research and Technology Hellas (CERTH), 6th km Charilaou-Thermi, 57001 Thessaloniki, Greece
*
Author to whom correspondence should be addressed.
Fuels 2025, 6(3), 64; https://doi.org/10.3390/fuels6030064
Submission received: 3 June 2025 / Revised: 4 July 2025 / Accepted: 13 August 2025 / Published: 27 August 2025
(This article belongs to the Special Issue Sustainability Assessment of Renewable Fuels Production)

Abstract

This study conducts a life cycle assessment (LCA) of a microalgae-based biorefinery producing biofuels, using a well-to-tank approach. Microalgae were cultivated using greenhouse wastewater, while the extracted lipids were converted to biofuels via catalytic hydrotreatment. Experimental data supported an Aspen Plus model to generate inventory data for the LCA. The assessment incorporated multiple environmental metrics, including global warming potential (GWP), net energy ratio (NER) etc., under variant energy sources scenarios. Results show a low GWP (0.86 kg CO2-eq/MJ) and a NER (3.7), indicating favorable environmental performance, while the downstream processes were identified as the most energy-intensive. Sensitivity analysis highlighted the critical role of energy sources, with renewable energy improving the sustainability compared to fossil-based inputs. Overall, the results support the viability of wastewater-grown microalgae for sustainable biofuel production, particularly when integrated with low-impact energy sources.

1. Introduction

The increasing depletion of global fossil resources and the adverse environmental impacts render the exploration of sustainable fuel pathways essential. The energy demand by 2035 is estimated to be 40% above 2010 levels, while this increase could also be even 50% or higher by 2030, assuming that fossil-derived fuels remain the dominant energy source [1].
Towards this direction, the interest of the scientific community is focused on alternative feedstock utilization for biofuel production via sustainable processes. Variant feedstocks can be explored for the production of renewable biofuels such as food crops, lignocellulosic biomass, and microalgae [2]. Specifically, the utilization of microalgae towards biofuel production has stimulated a new research area under the biorefinery concept that emerges working alongside or replacing (in the long run) the petroleum refineries for biofuels and biochemicals co-production, integrating valuable pathways towards zero-carbon fuels [1,2].
More especially, microalgae of high lipid content are promising candidate feedstocks for the production of biofuels that have the potential to replace fossil fuels. Microalgae species are numerously abundant, can grow in almost all ecosystems, and can be cultivated in salty, fresh, or brackish water. In particular, regarding the cultivation systems, microalgae can grow in open raceway ponds or closed photobioreactors, leading to high yields of biomass and lipids using fresh and seawater. Moreover, hybrid configurations involving a mix of these cultivation options are available [3].
Furthermore, microalgae are considered as a promising alternative feedstock for renewable energy supply due to the high carbon content (lipids, carbohydrates, and proteins), high growth rate, high CO2 fixation capacity, low area requirements [3], and tolerance to a variety of temperatures, pH, salinity, and light intensities [4,5]. Microalgae, under certain conditions of growth, could potentially accumulate remarkably high levels of their biomass as storage lipids (up to 80% of dry cell weight) [2].
Biofuels originating from microalgae have physicochemical properties similar to those of fossil diesel, rendering them potential feedstocks for biofuel production [4]. Nevertheless, the commercial-scale requirements for microalgae biofuel production involve the identification of strains with high lipid content and effective harvesting and lipid extraction procedures leading to high biomass production.
The life cycle assessment (LCA) is a valuable tool commonly applied to evaluate microalgal biorefineries from an environmental viewpoint [3,5]. In addition, a thorough evaluation of the environmental profile of the microalgal biorefineries highlights the systems with the highest impacts, proposing in parallel appropriate mitigation actions [6,7].
Many LCA of microalgae-derived studies have addressed the environmental burdens of such systems based on literature data and process simulations. The examined systems under the LCA concept involve variant processes such as cultivation, harvesting, bioenergy conversion, upgrading, and transportation, whereas different conversion processes can be employed, including transesterification, hydrothermal liquefaction, pyrolysis, and catalytic hydrotreatment, in an effort to move towards large-scale biofuel production. [3,5,6,7].
Particularly, the production of green diesel from Chlorella vulgaris in both raceway pond and flat-plate reactors gave negative values of net energy balance and ratios, whereas the fertilizers (during culture) and the electricity (during harvesting) were identified as the major energy-consuming processes [8]. In another study that examined the biodiesel production from an autochthonous strain of P. tricornutum considering real experimental data from a pilot-scale cultivation in a photobioreactor, the cultivation and downstream processes were the primary contributors to the total environmental impacts. Additionally, the energy consumption, the water reuse, and the valorization of co-products were identified as significant factors contributing to the environmental performance of the examined system [9]. Another study reported that the cultivation of Chlorella vulgaris in photobioreactors emits fewer greenhouse gas (GHG) emissions than open ponds, performing in parallel a comparison of variant harvesting scenarios [10,11].
Few studies have reported the cultivation of microalgae in wastewater that offers the combined advantages of reducing upstream impacts. The coupling of microalgae cultivation with wastewater treatment arises as a sustainable approach. Microalgae can be applied to various wastewater streams, including municipal sewage, animal manure, etc. In contrast, the use of nutrient-rich effluents from hydroponic systems for algal cultivation represents a novel and emerging strategy. This approach enables the valorization of hydroponic drainage, generating microalgae-biomass production. Hydroponic wastewater/effluents constitute a sustainable pathway for microalgae cultivation, especially due to the recirculation of nutrient solutions. Nonetheless, to our best knowledge, the LCA of microalgae-based biofuel production cultivated in recirculating lettuce hydroponic effluents has not been reported.
This work aims to analyze the environmental life cycle impacts of microalgae biofuel production from Chlorella vulgaris cultivated in recirculating hydroponic effluents, including catalytic hydrotreatment for the lipid’s upgrading. In particular, this study attempts to examine the environmental impacts of the entire production process leading to biofuel production from microalgae cultivated in greenhouse wastewaters, employing real experimental data and simulation data as well. Particularly, real process data were employed as a basis that was further extrapolated to an industrial scale to perform the LCA. Variant environmental impacts and net energy ratios (NER) were assessed, while a sensitivity analysis in respect to the energy efficiency of the system was conducted.

2. Materials and Methods

The LCA of the examined production system was carried out employing the OpenLCA 1.11 software in accordance with the ISO guidelines [12]. In the present study, the ISO framework included four phases: goal and scope definition, inventory analysis, impact assessment, and interpretation. A CML method (CML-IA technique—CML-IA V.4.8) was used to analyze the environmental impacts in accordance with the input/output of materials and energy within the life cycle inventories [13]. The CML method was used, including a set of impact classes and characterization methods for the impact assessment phase.
Also, the energy and material flows in the examined systems were based on real experimental data, while simulation, literature, and inventory data carried out on similar transformation units and processes described in the Ecoinvent version 3.9.1 database were employed (containing industrial life cycle inventory data on energy supply, resource extraction, material and energy supply, chemicals, waste management tools, transport, etc. [14]). CML-IA was used for the calculations, with aggregation by the weighted average and exclusion of zero values to analyze the environmental impacts in accordance with the inputs/outputs of the process. The life cycle impacts were quantified in terms of the NERs and GHG emissions, as mentioned above. The functional unit employed in this study is expressed in terms of per MJ output basis for biofuels.

2.1. Goal Definition and System Boundaries

The goal of the present study was to evaluate the environmental impacts of microalgae-based biofuel production from Chlorella vulgaris, including cultivation in recirculating hydroponic effluents of lettuce and catalytic hydrotreatment as conversion technology.
The system boundaries are depicted in Figure 1, considering a cradle-to-gate perspective. To deal with the multifunctionality of the process, a system expansion approach is adopted to avoid allocation, considering by-products as avoided products. The avoided products (residual biomass, wastewater residues) were selected based on their functional equivalence and relevance to the studied system boundaries. Their modeling follows the system expansion approach, consistent with ISO 14044 guidelines, where the environmental burdens of the conventional production processes are subtracted to reflect the net impact reduction [15]. There are, in essence, two subsystems: the microalgae cultivation and biomass harvesting, followed by its further processing in the biorefinery subsystem.
Μore specifically, the steps of the examined process chain involve pumping of hydroponic effluents and their mixing with the nutrients needed for Chlorella vulgaris growth, feeding the culture medium to the PBR, harvesting (via centrifugation), drying (via freeze-drier), cell disruption (via ball mill machine), lipid extraction (Soxhlet extraction) from the recovered biomass (containing 15% of dry matter), and biofuel production (via catalytic hydrotreatment).
LCA has been applied to calculate the energy balance and GHG emissions from the microalgae-based biofuel production approach via a cradle-to-gate approach. This study includes all the major activities and various inputs/outputs in every stage of microalgae-based biofuel production. The whole life cycle of Chlorella vulgaris has been divided into two major stages involved in the biorefinery system:
  • Microalgae culture and harvesting (upstream process)
  • Drying, cell disruption, lipids extraction, and upgrading via catalytic hydrotreatment (downstream process)

2.2. Inventory Data

For the accurate LCA study, large-scale production data are required, while a process simulation model for the derived lipids upgrading via catalytic hydrotreatment was developed using Aspen Plus V.11. Laboratory data have been extrapolated to meet the requirements of the current study, while literature data have been utilized as well. The inventories included microalgae cultivation, harvesting, lipids extraction, and conversion to renewable fuels (the combustion/utilization of biofuels is not encountered). The functional unit used in the study is 1 MJ of the biofuel product.
The examined biorefinery is assumed to be located in central Europe, operating for ~300 days per year with an annual capacity of ~24,000 L lipids (total annual energy output 835,920 MJ biofuel, which is employed to normalize all input and output flows (e.g., electricity, nutrients, chemicals, hydrogen) on an energy basis) that will be further upgraded (catalytic hydrotreating yield 80%), rendering ~19,200 L biofuels (after distillation 14,260 L diesel, 2080 L kerosene, and 2860 L gasoline are produced).
Hydroponic wastewater typically contains residual concentrations of nitrate, phosphate, etc.; nonetheless, these concentrations fluctuate depending on crop type, growth stage, and fertigation practices. In this study, the wastewater composition contributed a substantial fraction of the required nitrogen and phosphorus for microalgae growth, thereby reducing the need for synthetic nutrient supplementation.
The biorefinery’s energy requirements (electricity and steam) are provided primarily via internal energy cogeneration by the catalytic hydrotreatment residue combustion in a boiler (combined feed heating value 12 MJ/kg, 85% assumed efficiency OpenLCA) and partly from the Greek electricity grid. The boiler’s emissions are also calculated and accounted for in the life cycle GHG balance. The examined study focuses on the production of a single main product—microalgae-derived biofuel. Therefore, no allocation was required, since there were no co-products economically or functionally valorized outside the system boundaries.
More specifically, materials and energy input data as well as the inventory data sources of the processes comprising microalgae cultivation and lipid hydrotreatment are summarized in Table 1 (per MJ of biofuel).
Specifically, experimental data were used to characterize key cultivation parameters and process yields under laboratory conditions. These data were obtained from laboratory-scale cultivation and lipid extraction processes in order to define core parameters (e.g., biomass yield, lipid content) of the examined system that were further scaled up.
Moreover, real experimental data were utilized from the catalytic hydrotreatment experiments (TRL5 pilot plant) as mentioned above, while green H2 was incorporated, improving the sustainability of the process (solar-powered electrolysis system). These values were integrated into an Aspen Plus simulation model, which provided mass and energy balances for the catalytic hydrotreatment. The outputs of the simulation model were utilized as primary inputs for the LCA. In addition, extrapolations were applied, while inputs/outputs were based on literature data. Also, secondary data inventories on similar units and processes (e.g., electricity supply, chemical supply, etc.) were sourced from the Ecoinvent database, as well as aligned with the technological context of the study.

2.3. Assumptions

The assumptions of the study considered are provided below:
  • The GHG emissions of construction, installation, decommissioning, and disposal of all associated production systems (PBR, lipid extraction, catalytic hydrotreating unit, etc.), as well as the maintenance operations, are not accounted for. Previous LCA studies report that the inclusion of infrastructure impacts results in <4% variation in GWP and fossil depletion categories and does not alter the relative ranking of the studied fuel systems, ensuring the robustness of the results [16].
  • Microalgae cultivation, growth, and processing facilities were assumed to be co-located to eliminate transportation requirements between processes.
  • As CO2 is formed during electrical power generation, the same is assumed to provide CO2 requirements of the microalgae during its culture in the study; therefore, specific energy consumption for CO2 production has not been accounted for.
  • The Greek electricity grid (5% lignite, 35.4% fossil gas, 7.1% oil, 44.5% renewables, 6.5% hydroelectric power, and 1.5% net imports) was considered for the estimation of GHG emissions [17].
  • Green H2-based produced via water electrolysis with renewable energy is assumed to be employed in the hydrotreatment process.
  • The GHG emissions of the production of the hydrotreating catalysts were considered negligible accounting for the fact that their life duration was higher than 6 months. Long catalyst lifetime reduces the environmental impacts of their production (less than 1%) [18].
  • The total liquid product of the hydrotreating unit was considered for the quantification of the results, accounting for the simulation results.
  • Energy consumption and GHG emissions are allocated according to the final product after the lipids upgrading via catalytic hydrotreatment.

2.4. Process Simulation

Regarding the process simulation development, the assumptions considered were (1) an inlet stream at a temperature of 25 °C and at a pressure of 1.0 105 Pa and (2) the liquid feedstocks and products were characterized as a petroleum assay using the density and the distillation curve properties (3). The gaseous constituents obey the ideal gas law. (4) The development of the reaction system was defined as a black box, considering the actual experimental data for the composition of liquid feeds and products, whereas the precise composition of all input and output streams was based on the authors’ previous work. Moreover, as the liquid feedstocks and products are difficult to be determined due to their hydrocarbon composition complexity, their determination in Aspen Plus V.11 was evaluated as a petroleum assay using the density and the distillation curve properties.
The selected operation conditions for the simulation were typical catalytic hydrotreating conditions applied in a refinery. Especially, the temperature was 390 °C, the pressure was 2000 psi, the LHSV was 0.33 h−1, and the H2/oil ratio was 844 L of H2 per L of liquid feed while a commercial catalyst was used for microalgae lipids hydrotreatment experiments.
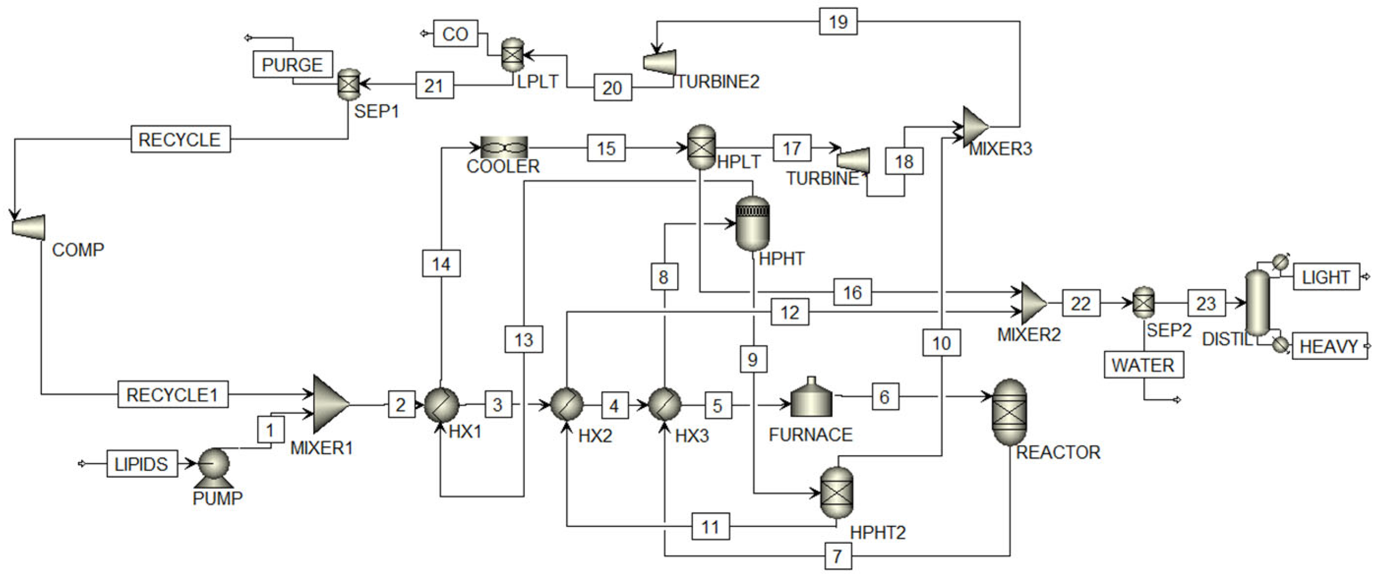
The proposed process flowsheet of the present work is presented in Figure 2 and is based on previous works [19]. The microalgae lipid capacity is 24,000 L/yr based on the aforementioned assumptions.
The liquid stream (LIPIDS) is pumped (PUMP), mixed (MIXER1) with the recycled hydrogen stream (RECYCLE1), heated via heat exchangers (HX1, HX2, and HX3), and finally via furnace (FURNACE) to reaction temperature (390 °C). The mixture is led to the reactor system with the make-up H2, which corresponds to the H2 consumed for the catalytic hydrotreating reactions. The product exits from the reactor and enters a separator system via a heat exchange sequence where the heat of the product is exploited. The reaction products are flashed out together with the H2 gas by an HPHT (High Pressure High Temperature) separator for achieving an initial separation between the liquid and gas products. Then, the bottom liquid product of the HPHT separator is led to an additional HPHT2 separator to remove the remaining gases. Respectively, the top gas stream of the HPHT separator flows to an HPLT (High Pressure Low Temperature) separator, achieving a total separation between the liquid and gas products. Then the gas streams exiting from the top of the HPHT separators are mixed, and the blend is depressurized in a turbine, exploiting high pressure for electricity generation. The gas product is then led to the LPLT (Low Pressure Low Temperature) separator for H2S removal from the gas stream. The other gas products, such as methane, ethane, propane, butane, etc., passes are removed via a mixer (MIXER4) to purge, while the gas stream RECYCLE, including mostly H2, is recycled to the unit. The final liquid product (stream 23) is led to the distillation unit (DISTIL) in order for the heavy fractions to be removed from the middle distillate fractions (gasoline, jet, and diesel fuel).
Based on the simulation results, the energy consumption (including electricity consumption and fuel gas) and the H2 consumption were calculated, as presented in Table 2. According to the results, the energy and makeup H2 consumption of the simulated catalytic hydrotreatment process is depicted per m3 of total liquid product. The energy demand of producing microalgae biofuel remains high when compared to fossil fuels.

2.5. Life Cycle Impact Assessment

The impacts are assessed on variant metrics, NER, and environmental impacts (ie., global warming potential—GWP (kg CO2 eq), Terrestrial acidification—TAC (kg SO2 eq), freshwater eutrophication—FWE (kg P eq), Freshwater ecotoxicity—FEC (kg 1,4-DCB eq), global warming potential—GWP (kg CO2 eq), Human non-carcinogenic toxicity—HNT (kg 1.4-DCB eq), and terrestrial ecotoxicity—TEC (kg 1.4-DCB eq), etc.). In particular, NER indicates the overall energetic effectiveness of a process, comparing the net energy output (the energy that is actually usable after deducting the energy used during production) to the energy input required to produce the final product based on Equation (1).
Net   Energy   Ratio   ( NER ) = N e t   E n e r g y   O u t p u t E n e r g y   I n p u t  
GHG emissions are quantified by means of GWP expressed by CO2 equivalent (CO2 eq.), including the energy-related emissions of CO2, CH4, and N2O, outlining the total effect of GHG emissions based on a 100-year time horizon. The emissions were separated into the upstream and downstream processes.
Additionally, sensitivity analysis was applied to assess the degree and influence of energy efficiency outcome in GWP via low and high energy case scenarios. Energy use is selected as a significant factor of the environmental impacts in microalgae-based fuel processes. Specifically, the low-energy scenario will involve electricity supplied entirely from renewable energy sources (solar and wind energy) with thermal energy sourced from waste heat recovery and/or biomass-based systems. In the high energy scenario the electricity originates only from the conventional grid mix dominated only by fossil fuels (i.e., natural gas, coal, etc.). In this case thermal energy originates via natural gas boilers without heat recovery or energy recycling. This analysis will be applied to the downstream and upstream steps of the process.

3. Results

3.1. NER Analysis

The overall process NER results from the examined production system are shown in Table 3. The results show that the system under examination appears to be energetically favorable, whereas the impacts of the electricity are noticeable. It is evident that in the examined system a greater energy output can be obtained via a lower energy input, while the proposed route has a positive net energy balance NEB (difference of energy input and energy output). Regarding the NER, only a few microalgae-based bioconversion systems were found to be energy-efficient (NER < 1) [3], due to the high energy consumption during microalgae cultivation, harvesting, and conversion systems. In comparison with the ratios of conventional diesel (0.18) and microalgae-based biodiesel (0.03–0.04 for PBR and 0.16–0.2 for open raceway ponds via catalytic hydrotreatment and 1.248–2.463 via hydrothermal liquefaction and pyrolysis), this system achieves a higher NER, highlighting its viability from an energy perspective [3,5].

3.2. Environmental Impacts Results

GWP offers a more comprehensive comparison for microalgae-based biofuel production environmental impacts that are generally determined by the corresponding emissions of each process, including energy (i.e., electricity and natural gas), materials (i.e., fertilizers and chemicals), energy cogeneration (i.e., via combustion of by-products).
Table 4 depicts the accumulative GWP that is approximately 1.64 kg CO2 eq/MJ. Harvesting and lipid upgrading to biofuels contribute around ~36% and 51%, respectively, of the cumulative impacts. These results are in accordance with similar studies in the literature (1.87–3.23 kg CO2 eq/MJ, 5.74 kg CO2 eq/MJ) [8,9], even though the comparison is complicated and thus avoided due to variations in the system boundaries, inventory data, adjustable assumptions, etc. Particularly the microalgae strain and biomass yields, cultivation system, biomass lipid content, and the refining process notably affect the calculated emissions. Electricity from the Greek grid, primarily generated from fossil resources, exhibits high GHG intensity. The downstream processes contribute ~67% to the GWP, while the core contributor is the lipids conversion to biofuels (~38%), followed by drying (11%) and cell disruption (9%). These processes are energy-demanding, accounting for a considerable portion of the total energy requirements [3]. Furthermore, the lipid extraction and the cell disruption processes are noticeable contributors to the proposed system.
Additionally, based on the inventory data, variant environmental parameters specified for microalgae-based biorefineries were utilized in the impact assessment and are presented in Figure 3.
The analysis revealed distinct contributions to environmental impact categories across the upstream and downstream steps of the process. Terrestrial acidification (TAC) exhibited comparable contributions from the cultivation and drying phases, each accounting for approximately 17% of the total impact. The most substantial contribution to TAC was observed in the downstream stages, primarily due to the intensive energy requirements.
Toxicity and ecotoxicity categories were found to be primarily influenced by upstream activities. Specifically, the cultivation step emerged as the dominant contributor, whereas for freshwater eutrophication (FWE), the results indicated that the downstream processes were the principal drivers of impact. This trend is likely linked to the utilization of hydroponic effluents reducing the eutrophication impacts associated with upstream synthetic fertilizers. In contrast, terrestrial ecotoxicity (TEC) impacts were most considerably associated with the cultivation process, due to the release of persistent toxic substances and soil contamination risks.
The overall life cycle impacts highlight the necessity for targeted mitigation strategies tailored to specific stages of the production system, with a particular focus on energy efficiency in downstream operations and sustainable input management during cultivation. Overall, the findings show that the evaluated biorefinery approach was determined to be environmentally benign.
Figure 4 depicts the sensitivity analysis of GWP in the examined low and high energy scenarios. As aforementioned, the sensitivity analysis aimed to evaluate the uncertainties of the investigated processes of the examined study based on energy source. The sensitivity analysis confirmed its significant impacts on the GWP, ranging from 0.764 to 1.259 kg CO2 eq/MJ based on the energy source. The variations in the energy source substantially affect the catalytic hydrotreatment, as it is responsible for high electricity consumption in the system. The sensitivity analysis was also completed to determine the effect of potential changes in the energy source on NER. Of the tested energy generation sources, the most efficient was the renewable-originated, leading to an NER equal to 4.63, while the fossil-based energy source further decreased the NER (3.087). It can be inferred that NER values are sensitive to input values of energy.
In addition, the sensitivity analysis was performed to assess the effects of energy sources on NER. The results pinpoint that the NER is highly sensitive to the origin of energy employed across the production chain. Particularly, in the scenario of renewable energy sources, the NER increased substantially to 4.63, indicating a favorable energy return relative to fossil energy inputs. Conversely, scenarios relying on fossil-based grid electricity resulted in lower NER (3.087), reflecting the additional embedded energy burdens associated with conventional power generation.

4. Discussion

The results of the LCA study suggest that the integration of wastewater as a cultivation medium for microalgae pointedly enhances the environmental profile of biofuel production.
The examined process is environment-friendly, presenting low environmental impacts, as it is viable from an energy balance perspective (NER < 1) and GWP emissions (0.893 kg CO2-eq/MJ biofuel). The total GWP is in accordance with related studies in the literature, even though the direct comparison of LCA results is inherently complicated due to discrepancies in system boundaries, functional units, assumptions, etc. In particular, the results showed the high electricity consumption of the downstream processes, while specifically drying, harvesting, and catalytic hydrotreatment were identified as energy-consuming (more than 70% of the total demand). Drying has been identified as a notable contributor to the total energy requirements of biorefineries, accounting for only the primary energy demand from the grid [6]. Furthermore, other studies highlighted that harvesting and drying were the most energy-intensive processes [6], whereas also the consumption of chemicals and electricity from the grid emerged as the main environmental hotspots [20].
A sensitivity analysis was carried out to evaluate the influence of potential fluctuations in energy source configurations on the GWP. Among the scenarios analyzed, the most efficient was related to renewable energy, leading to low GWP (0.764 kg CO2 eq/MJ). The sensitivity analysis confirmed that the NER of the microalgae-based biofuel system is notably influenced by the energy origin. Specifically, the NER increased from 3.087 under a fossil energy scenario to 4.63 when powered by renewable sources, highlighting the significance of energy sourcing.
These results identify that the proposed pathway can be integrated into biorefinery platforms adhering to the circular concept. To further enhance the environmental profile of the algae-based biorefinery, future improvement steps could involve the reduction of GHG intensities of energy consumption. Particularly, advancing energy-efficient upstream and downstream processes should be utilized to address major energy bottlenecks. Furthermore, as verified by the results of the sensitivity analysis, the incorporation of renewable energy into the biorefineries could contribute to reducing GHG emissions and primary energy demand. Beyond process intensification aimed at enhancing productivity, the utilization of nutrient-rich wastewater and the integration of renewable energy sources can significantly reduce environmental impacts [20].
In biorefineries the energy demand and the source of energy supply must be carefully considered to ensure the environmental performance of the biofuel is not compromised. Moreover, integrating energy within the production process is essential to maximize overall energy efficiency [21]. The integration of energy-efficient processes is vital towards the improvement of environmental and economic feasibility of microalgae biorefineries. Particularly, for drying alternatives, there would be solar drying and waste heat integration from nearby industrial sources, significantly reducing the energy input. Regarding catalytic hydrotreatment, the energy optimization could be focused on milder reaction conditions, with hydrogen generated from renewable energy sources decreasing the net energy demand and improving overall process efficiency.
Accounting for that LCA constitutes a holistic approach towards sustainable production pathways, the economic aspects should also be addressed in future research efforts enabling the technology’s industrial upscaling and commercialization. The upscaling of the examined process is dependent on regional availability and the intensity of hydroponic agriculture. Nonetheless, heterogeneity in wastewater quality and flow presents operational challenges that should be addressed, requiring process optimization. Future studies should aim to improve algal strains and cultivation strategies to accommodate the fluctuating characteristics of wastewater feedstocks.

5. Conclusions

This LCA study focused on biofuel as the main product, examining an integrated scheme via microalgae growth in greenhouse wastewater and lipid upgrading via catalytic hydrotreatment. A well-to-tank (WTT) system boundary was employed, and multiple environmental impact categories, including net energy ratio (NER) and global warming potential (GWP), were evaluated. The system presented a favorable NER (>1) and low GWP compared to previous studies, highlighting its potential as a sustainable biofuel pathway. Harvesting and lipid upgrading emerged as the most energy-demanding steps of the examined production system. The sensitivity analyses demonstrated that substituting grid electricity with renewable energy sources significantly improves both NER and GWP, underlining the importance of energy source selection in the process. The integration of renewable electricity could be prioritized in the industrial upscaling of microalgae-based biorefineries. These results could play a key role towards future research efforts to develop and implement environmentally sustainable microalgae-to-biofuel production processes.

Author Contributions

L.P.C.: Conceptualization, Methodology, Validation, Investigation, Data curation, Writing—original draft preparation, Writing—review and editing. V.D.: Software, Data curation, Writing—original draft preparation. S.B.: Writing—review and editing, Project Administration, Funding acquisition. All authors have read and agreed to the published version of the manuscript.

Funding

This research was co-financed by the European Union and Greek national funds through the Operational Program Competitiveness, Entrepreneurship, and Innovation, under the Call “RESEARCH—CREATE—INNOVATE” (Project code: T2EDK-00041).

Data Availability Statement

The original contributions presented in the study are included in the article; further inquiries can be directed to the corresponding author.

Conflicts of Interest

The authors declare no conflicts of interest.

Abbreviations

FECFreshwater ecotoxicity
FEWFreshwater eutrophication
GHGGreenhouse gas
GWPGlobal warming potential
HNTHuman non-carcinogenic toxicity
LCALife cycle assessment
NERNet energy ratio
TACTerrestrial acidification
TECTerrestrial ecotoxicity

References

  1. Ubando, A.T.; Ng, E.A.S.; Chen, W.H.; Culaba, A.B.; Kwon, E.E. Life cycle assessment of microalgal biorefinery: A state-of-the-art review. Bioresour. Technol. 2022, 360, 127615. [Google Scholar] [CrossRef] [PubMed]
  2. Kumar, D.; Singh, B. Algal biorefinery: An integrated approach for sustainable biodiesel production. Biomass Bioenergy 2019, 131, 105398. [Google Scholar] [CrossRef]
  3. Sun, C.H.; Fu, Q.; Liao, Q.; Xia, A.; Huang, Y.; Zhu, X.; Reungsang, A.; Chang, H.-X. Life-cycle assessment of biofuel production from microalgae via various bioenergy conversion systems. Energy 2019, 171, 1033–1045. [Google Scholar] [CrossRef]
  4. Okeke, E.S.; Ejeromedoghene, O.; Okoye, C.O.; Ezeorba, T.P.C.; Nyaruaba, R.; Ikechukwu, C.K.; Oladipo, A.; Orege, J.I. Microalgae biorefinery: An integrated route for the sustainable production of high-value-added products. Energy Convers. Manag. X 2022, 16, 100323. [Google Scholar] [CrossRef]
  5. Wood, D.A. Microalgae to biodiesel—Review of recent progress. Bioresour. Technol. Rep. 2021, 14, 100665. [Google Scholar] [CrossRef]
  6. Chandra, R.; Iqbal, H.M.N.; Vishal, G.; Lee, H.S.; Nagra, S. Algal biorefinery: A sustainable approach to valorize algal-based biomass towards multiple product recovery. Bioresour. Technol. 2019, 278, 346–359. [Google Scholar] [CrossRef] [PubMed]
  7. Mishra, S.; Roy, M.; Mohanty, K. Microalgal bioenergy production under zero-waste biorefinery approach: Recent advances and future perspectives. Bioresour. Technol. 2019, 292, 122008. [Google Scholar] [CrossRef] [PubMed]
  8. Pragya, N.; Pandey, K.K. Life cycle assessment of green diesel production from microalgae. Renew. Energy 2016, 86, 623–632. [Google Scholar] [CrossRef]
  9. Branco-Vieira, M.; Costa, D.M.B.; Mata, T.M.; Martins, A.A.; Freitas, M.A.V.; Caetano, N.S. Environmental assessment of industrial production of microalgal biodiesel in central-south Chile. J. Clean. Prod. 2020, 266, 121756. [Google Scholar] [CrossRef]
  10. Wang, Y.; Wen, H.; Wu, M.; Liu, X.; Yin, H.; Qin, W.; Zheng, X.; He, J.; Wei, K.; Kong, X.; et al. Assessing the environmental footprint of microalgae biofuel production: A comparative analysis of cultivation and harvesting scenarios. Biochem. Eng. J. 2025, 213, 109571. [Google Scholar] [CrossRef]
  11. Chang, H.X.; Fu, Q.; Huang, Y.; Xia, A.; Liao, Q.; Zhu, X.; Zheng, Y.-P.; Sun, C.-H. An annular photobioreactor with ion-exchange-membrane for non-touch microalgae cultivation with wastewater. Bioresour. Technol. 2016, 219, 668–676. [Google Scholar] [CrossRef] [PubMed]
  12. OpenLCA. Available online: https://www.openlca.org (accessed on 13 November 2024).
  13. Guinee, J.B. Handbook on Life Cycle Assessment: Operational Guide to the ISO Standards; Springer: New York, NY, USA, 2002. [Google Scholar]
  14. Ecoinvent Database. Life Cycle Analysis Database. Version 9.3.1. Available online: https://ecoinvent.org/ (accessed on 10 January 2025).
  15. ISO 14044:2006; Environmental Management—Life Cycle Assessment—Requirements and Guidelines. International Organization for Standardization (ISO): Geneva, Switzerland, 2006.
  16. Arvidsson, R.; Tillman, A.M.; Sandén, B.A.; Janssen, M.; Nordelöf, A.; Kushnir, D.; Molander, S. Environmental Assessment of Emerging Technologies: Recommendations for Prospective LCA. J. Ind. Ecol. 2018, 22, 1286–1294. [Google Scholar] [CrossRef]
  17. Trends in Electricity Production, the Green Tank. 2025. Available online: https://thegreentank.gr/en/2025/07/30/admie-june25-en/ (accessed on 15 February 2025).
  18. Aromaa-Stubb, R.; Rinne, M.; Lundström, M. Life Cycle Assessment of Cobalt Catalyst Production and Recycling. J. Sustain. Metall. 2024, 10, 1795–1806. [Google Scholar] [CrossRef]
  19. Dagonikou, V.; Chrysikou, L.; Bezergianni, S. Production of Hybrid Fuel from Fossil- And Bio-based Intermediates Hydrotreatment Assessment Using Aspen Model: Energy and Environmental Profile. Chem. Eng. Trans. 2022, 94, 925–930. [Google Scholar] [CrossRef]
  20. Gurreri, L.; Calanni Rindina, M.; Luciano, A.; Falqui, L.; Fino, D.; Mancini, G. Microalgae production in an industrial-scale photobioreactors plant: A comprehensive Life Cycle assessment. Sustain. Chem. Pharm. 2024, 39, 101598. [Google Scholar] [CrossRef]
  21. Marangon, B.B.; Castro Jde, S.; Assemany, P.P.; Machado, N.A.; Calijuri, M.L. Wastewater-grown microalgae biomass as a source of sustainable aviation fuel: Life cycle assessment comparing hydrothermal routes. J. Environ. Manag. 2024, 360, 121164. [Google Scholar] [CrossRef]
Figure 1. System boundaries of the examined process (excluded processes include infrastructure construction, decommissioning, and maintenance activities).
Figure 1. System boundaries of the examined process (excluded processes include infrastructure construction, decommissioning, and maintenance activities).
Fuels 06 00064 g001
Figure 2. Flow diagram of the catalytic hydrotreatment simulation.
Figure 2. Flow diagram of the catalytic hydrotreatment simulation.
Fuels 06 00064 g002
Figure 3. Sub-process contributions of the examined pathway (%) in variant impact categories.
Figure 3. Sub-process contributions of the examined pathway (%) in variant impact categories.
Fuels 06 00064 g003
Figure 4. Sensitivity analysis of GWP results.
Figure 4. Sensitivity analysis of GWP results.
Fuels 06 00064 g004
Table 1. Input and inventory data sources of the biorefinery system under investigation leading to biofuels production (per MJ of biofuel).
Table 1. Input and inventory data sources of the biorefinery system under investigation leading to biofuels production (per MJ of biofuel).
Inputs UnitsData Sources
Microalgae cultivation
Nitrogen consumption0.24MJ/MJ [3]
Phosphorous consumption0.0032MJ/MJ [3]
Electricity0.024KWh/MJ [9]
Harvesting
Electricity0.46KWh/MJ [9]
Drying
Electricity1.09KWh/MJThis study
Cell disruption
Electricity0.03KWh/MJThis study
Lipids extraction
Electricity11.69KWh/MJThis study
Chemicals0.486MJ/MJThis study
Catalytic hydrotreatment This study
Electricity0.005KWh/MJThis study
Fuel gas 0.002KWh/MJThis study
H20.036 MJ/MJThis study
Table 2. Energy and makeup H2 consumption (per m3 of total liquid product) of the simulated catalytic hydrotreatment process.
Table 2. Energy and makeup H2 consumption (per m3 of total liquid product) of the simulated catalytic hydrotreatment process.
Catalytic Hydrotreatment
Pump (KWh/m3)10.58
Compressor (KWh/m3)65.11
Turbine (KWh/m3)11.94
Total Electricity (KWh/m3)5.42
Fuel Gas (KWh/m3)27.67
H2 Consumption (KWh/m3)86.01
Table 3. Energy balance and energy ratio of biofuel production process.
Table 3. Energy balance and energy ratio of biofuel production process.
Energy Balance (MJ/MJ)
Microalgae cultivation 0.695
Harvesting3.172
Drying1.403
Cell disruption1.078
Lipid extraction0.990
Catalytic hydrotreatment4.541
Energy input 11.879
Energy output *44.00
Energy Balance32.121
Energy ratio3.704
* Biofuel energy value based on lower heating value.
Table 4. GHG emissions of the microalgae biofuel production process.
Table 4. GHG emissions of the microalgae biofuel production process.
Process Stagekg CO2 eq/MJ
Microalgae cultivation 0.05
Harvesting0.23
Drying0.102
Cell disruption0.078
Lipid extraction0.079
Catalytic hydrotreatment0.33
Total0.863
Disclaimer/Publisher’s Note: The statements, opinions and data contained in all publications are solely those of the individual author(s) and contributor(s) and not of MDPI and/or the editor(s). MDPI and/or the editor(s) disclaim responsibility for any injury to people or property resulting from any ideas, methods, instructions or products referred to in the content.

Share and Cite

MDPI and ACS Style

Chrysikou, L.P.; Dagonikou, V.; Bezergianni, S. Microalgae Grown in Hydroponic Greenhouse Wastewater Towards Biofuels: An Environmental Assessment. Fuels 2025, 6, 64. https://doi.org/10.3390/fuels6030064

AMA Style

Chrysikou LP, Dagonikou V, Bezergianni S. Microalgae Grown in Hydroponic Greenhouse Wastewater Towards Biofuels: An Environmental Assessment. Fuels. 2025; 6(3):64. https://doi.org/10.3390/fuels6030064

Chicago/Turabian Style

Chrysikou, Loukia P., Vasiliki Dagonikou, and Stella Bezergianni. 2025. "Microalgae Grown in Hydroponic Greenhouse Wastewater Towards Biofuels: An Environmental Assessment" Fuels 6, no. 3: 64. https://doi.org/10.3390/fuels6030064

APA Style

Chrysikou, L. P., Dagonikou, V., & Bezergianni, S. (2025). Microalgae Grown in Hydroponic Greenhouse Wastewater Towards Biofuels: An Environmental Assessment. Fuels, 6(3), 64. https://doi.org/10.3390/fuels6030064

Article Metrics

Back to TopTop